82Система маркетинга и ее внедрение на предприятии
Данная статья посвящена проблемам методического сопровождения процесса внедрения системы маркетинга на предприятии. Предлагаемые подходы разработаны на основе собственных методик авторов статьи, апробированных при проведении работ по внедрению системы маркетинга на промышленных предприятиях Самары, в сочетании c известными приемами реструктуризации и реинжиниринга.
Список литературы Е.П. Голубков. Маркетинговые исследования: теория, методология и практика. — М.: Финпресс, 1998, раздел 2.6.4, стр. 74—76. А.И. Ковалев, В.В. Войченко. Маркетинговый анализ. — М.: Центр экономики и маркетинга, 1996, раздел 1.2, стр. 14—25.Серия статей “Семь нот менеджмента”, опубликованных в журнале “Эксперт” в 1998—1999 гг.
Постановка задачи.
В современных условиях нашей экономики большинство российских промышленных предприятий в качестве стратегической цели ставят задачу “выжить любой ценой”. Столь незавидное состояние руководители объясняют, в первую очередь, наличием проблем, связанных с реализацией своей продукции. Несмотря на то, что трудности в области сбыта продукции могут порождаться различными причинами, решение на первом этапе (особенно это характерно для предприятий, сохранившихся с постсоветских времен) очень часто сводится к одной схеме – к внедрению (по совету знакомого директора, специалистов, из материалов прессы или других источников) системы маркетинга в виде обособленного отдела маркетинга или группы маркетинга с наделением их соответственно функциями сбыта. Логика очень простая: у компании существует проблема сбыта, отсюда основная функция вновь организованного отдела — тоже сбыт. Иногда функция сбыта дополняется аналитической, которая очень быстро вырождается, потому что никто не знает, что делать с маркетинговой информацией, приводимой в аналитических справках, и какие решения должны быть не только подготовлены, но и выполнены, с последующей оценкой их результативности. Более того, очень часто отдел наделяется ответственностью за расширение сбыта, но при этом, как правило, права в принятии и реализации маркетинговых решений не передаются. Результат от такого “модного” нововведения зачастую отрицательный и вызывает новую “головную боль” у руководителя. Это провоцирует его в дальнейшем либо расформировать отдел или, в лучшем случае, придать его другому подразделению. Процесс решения проблемы сбыта стопорится, возникает еще большая неопределенность – что делать дальше?
Неопределенность дальнейших действий в основном порождается отсутствием у менеджеров компании однозначного ответа на многие вопросы, из которых следующие три, по мнению авторов, являются основополагающими:
· Что понимать под системой маркетинга, принятой к внедрению в компании?
· Что должно произойти в результате ее внедрения?
· Какой должна быть технология (последовательность) внедрения системы маркетинга в компании?
Поиск ответов на эти вопросы иногда вынуждает менеджеров компании обращаться к консультантам. Опыт подобных консультаций подсказывает, что порой устных консультаций недостаточно, и требуются специально разработанные под клиента, достаточно подробные методические указания с ответами на поставленные вопросы и с практическими примерами решений подобных проблем.
Ниже приводятся методические материалы по внедрению системы маркетинга через реорганизацию службы сбыта.
Методика внедрения системы маркетинга
Раздел 1. Основные понятия и общие сведения
В рамках данной работы под системой маркетинга (СМ) понимается подсистема управления (менеджмента) компании, которая приводит процессы внутренней среды в соответствие с целевыми планами или программами действий компании по отношению к внешней среде. Регулирование осуществляется на основе анализа реакций внутренней и внешней среды.
Условно можно считать, что внедрить СМ – означает перевести компанию из состояния Т1 в состояние Т2.
Под процессом внедрения системы маркетинга понимается создание, корректировка и поддержание работоспособности такого “механизма” в системе управления компании, который обеспечивал бы не только осуществление стратегических и тактических целей компании, но и создание условий для их достижения.
Под таким механизмом подразумевается некоторая система компонент — маркетинговых целей, задач, функций, структур управления, людей, документов, процедур и программ.
Создание (разработка) модели такого механизма предполагает определение конкретных значений перечисленных компонент и последовательное документальное закрепление этих значений:
· на этапе описания условий функциональной поддержки бизнеса в системе координат “цели – задачи – функции” (ЦЗФ);
· в процессе описания системы управления бизнесом на уровне структурной, функциональной и организационной схемы (СФО) компании, а также положений о ее подразделениях и штатного расписания;
· в процессе уточнения функций поддержки бизнеса до уровня функциональных обязанностей и их распределения между специалистами компании, в рамках штатного расписания;
· на этапе группировки и трансформации функциональных обязанностей в должностные инструкции и квалификационные требования;
· в процессе уточнения технологии исполнения распределенных функциональных обязанностей и бизнес-цепочек, с точки зрения управленческого цикла, в условной системе “ПРИКАЗ”;
· в процессе перехода к методам стратегического маркетинга или к программно-целевому планированию, согласованному с системой ЦЗФ;
Целесообразно до проведения работ по внедрению СМ описать действующее состояние бизнеса, хотя бы в системе ЦЗФ и в схемах СФО. Это описание будет соответствовать стартовым условиям внедрения СМ.
Под системой “ПРИКАЗ” понимается совокупность процедур управленческого цикла, поддерживаемых той или иной функцией и представленных в соответствии с определением одного из основателей учения о менеджменте А.Фаолем: “Управлять – это значит предвидеть, организовывать, распоряжаться, согласовывать, контролировать”. Применительно к данной методике система “ПРИКАЗ” – это управленческий процесс, в котором деятельность рассматривается не как единовременное действие, а как серия непрерывных или регулярных взаимосвязанных действий (процедур), поддерживаемых теми или иными функциями. Ниже приводится рисунок, поясняющий аббревиатуру букв, схему функционирования системы “ПРИКАЗ” и диагностику её работоспособности.
|
Источники информации Генератор процедур — целевой план или программа достижения целей и решения задач Реакция внутренней и внешней среды. Оперативные фактические данные о состо-янии внутренней и внешней среды компании (данные об объемах реализации товара, ценах, потребителях, действиях конкурентов, политика государства...) |
||
|
Диагностика ситуации, замер ее параметров Распознавание соответствующей бизнес-цепочки (функции) или ПРИКАЗа |
||
|
1 ПРИКАЗ Подготовка решения Решение Исполнение решения Контроль и анализ решения задачи Результат |
2 ПРИКАЗ |
N ПРИКАЗ |
|
Диагностика причин, или почему не работает "ПРИКАЗ" 1. Низкий уровень информированности. Отсутствуют необходимые источники информации или сама информация о внутренней и внешней среде предприятия. 2.Низкий уровень чувствительности. Сотрудник, ответственный за подготовку решений, имеет низкую квалификацию и не способен распознать (диагностировать) ситуацию и замерить ее параметры. 3.Низкий уровень ответственности и оперативности. Руководитель имеет низкий уровень ответственности за использование предоставленных ему прав по принятию управленческих (маркетинговых) решений или низкую квалификацию. 4.Низкий уровень квалификации и исполнительской дисциплины. Отсутствие у исполнителя необходимых знаний и программы действий или соответствующего обеспечения для решения задачи или получения результата. 5.Отсутствие эффективного управления. Ситуация, когда руководитель, принявший решение, не контролирует факт его исполнения и не анализирует результат его исполнения. |
Рис. 1. Система “ПРИКАЗ”
Раздел 2. Технология разработки и внедрения СМ через реорганизацию службы сбыта
1. Предпроектный этап.
Описание стартовых условий бизнеса (состояние Т1)
Для описания стартовых условий разработки и внедрения СМ предлагается следующая последовательность действий:
· Описание действующих (если отсутствуют, то определение) долгосрочных, среднесрочных и краткосрочных целей, задач и функций компании, в том числе и службы сбыта.
· Описание основных функций компании, в том числе и службы сбыта.
· Описание структурной схемы компании, в том числе и службы сбыта.
· Описание организационной схемы компании, в том числе и службы сбыта.
2. Проектный этап.
Разработка СМ. Описание целевых условий бизнеса (состояние Т2)
· Описание планируемых долгосрочных, среднесрочных и краткосрочных целей и задач СМ, исходя из стратегических целей и задач бизнеса.
· Определение планируемых основных функций СМ.
· Определение структурной схемы службы маркетинга.
· Разработка организационной модели службы маркетинга.
· Распределение основных функций СМ по подразделениям компании и службы маркетинга.
· Детализация или экспликация основных функций.
· Разработка положения о службе маркетинга.
· Бизнес-моделирование деятельности службы маркетинга. Распределение детализированных функций между сотрудниками службы маркетинга в системе исполнения процедур в условном управленческом цикле “ПРИКАЗ”. Подготовка матрицы распределения функциональных обязанностей и бизнес-цепочек (БЦ).
· Разработка должностных инструкций и квалификационных требований для сотрудников службы маркетинга, а при необходимости и других подразделений.
3. Послепроектный этап. Внедрение и корректировка СМ
· Подготовка приказа руководителя о ликвидации службы сбыта и сокращении ее сотрудников с правом участия в конкурсе на вакантные места компании.
· Подготовка приказа об организации службы маркетинга.
· Объявление о конкурсном наборе сотрудников в службу продаж.
· Проведение конкурса на основе квалификационных требований.
· Корректировка (изменение, дополнение, удаление) функций сотрудников службы маркетинга и при необходимости ее реструктуризация. Корректировка выполняется в процессе деятельности или функционирования службы ее руководителем или специалистом по реструктуризации предприятия.
Раздел 3. Логическая схема разработки СМ
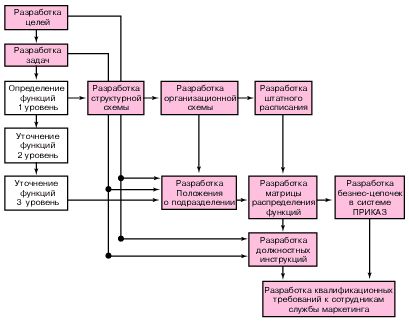
Логическая схема разработки СМ приведена ниже на рис. 2 и призвана отобразить логическую последовательность действий, взаимосвязь результатов работ, выполненных на тех или иных этапах, и место формирования тех или иных материалов, составляющих основную документацию по внедрению СМ.

Рис. 2. Логическая схема разработки системы маркетинга
Раздел 4. Пример разработки документации для организации службы маркетинга в структуре действующего предприятия
1. Определение долгосрочных, среднесрочных и краткосрочных целей и задач службы маркетинга, исходя из целей и задач бизнес-деятельности предприятия
Цели и задачи предприятия
1. Краткосрочная цель — изменить состояние и тенденцию развития предприятия в ближайшее полугодие.
2. Среднесрочная цель — создать условия для дальнейшего стабильного развития предприятия в течение года.
3. Долгосрочная цель — создать производство современной и качественной продукции и выйти на международный рынок к 2003 году.
Цели и задачи службы маркетинга
1. Краткосрочная цель: Увеличить объем продаж продукции предприятия.
Задача:
· Увеличить за шесть месяцев долю на рынке потребительских товаров г. Самары по каналу розничной торговли на 5 % за счет повышения уровня осведомленности покупателей на 20%.
2. Среднесрочная цель: Расширить рынок сбыта продукции предприятия за счет выхода на федеральные рынки.
Задачи:
· Провести в течение года маркетинговые исследования в регионах Поволжья и Урала: выполнить сегментацию рынка; определить целевые рынки; определить потребности клиентов и конечных покупателей.
· С учетом результатов маркетинговых исследований и характеристик целевых рынков: создать в течение года канал товародвижения продукции в регионы Поволжья и Урала (дилерская сеть); разработать ценовую и ассортиментную политику.
3. Долгосрочная цель: Выйти с новой продукцией в 2001 году на европейский рынок таких государств, как Польша, Чехия, Словакия.
· В течение 1999—2000 годов вести постоянную маркетинговую разведку и исследования европейского рынка продукции аналогичной продукции предприятия.
· Разработать товарную политику продукции применительно к потребностям граждан, проживающих в Польше, Чехии, Словакии.
· Подобрать партнеров и участников по сбыту в страны Европы.
2. Определение основных функций службы
Основные функции службы маркетинга могут быть связаны с территориальным управлением продаж — доставкой необходимых покупателю товаров с целью удовлетворения его потребностей. Поэтому эти функции могут быть выражены через следующие ключевые действия: подготовка и обеспечение продаж, продажа, доставка товара и ее диспетчеризация.

Рис. 3. Функциональная схема службы маркетинга
3. Определение структурной схемы службы маркетинга
Если функциональная схема службы маркетинга отвечает на вопрос: “Что необходимо делать?”, то структурная схема призвана ответить на вопрос: “Кто должен делать или исполнять основные функции службы продаж?”.

Рис. 4. Структурная схема службы продаж
4. Разработка организационной модели и распределение основных функций по подразделениям службы маркетинга
Отвечая на вопрос: “Кто и что делает?”, мы определяем организационную модель службы маркетинга. Организационную модель удобно выражать в виде матрицы распределения функций между подразделениями службы маркетинга и штатного расписания.
Организационная модель службы продаж
|
Звенья |
Функции |
|||
|
Управление продажами |
Подготовка и обеспечение продаж |
Продажа товаров |
Доставка и диспетчеризация товаров |
|
|
1. Директор службы маркетинга |
* |
* |
* |
* |
|
2. Группа обеспечения |
* |
|||
|
3. Отдел “Розничная сеть” |
* |
|||
|
4. Отдел “Дилерская сеть” |
* |
|||
|
5. Служба диспетчеризации доставки |
* |
Штатное расписание
|
Должность |
Подразделение |
Количество сотрудников |
|
Директор службы маркетинга |
Служба маркетинга |
1 |
|
Маркетологи |
Группа обеспечения |
3 |
|
Специалист по работе по претензиям |
Группа обеспечения |
1 |
|
Итого по группе обеспечения — 4 чел. |
||
|
Управляющий сетью салонов магазинов |
Отдел “Розничная сеть салонов” |
1 |
|
Старший продавец-консультант |
Отдел “Розничная сеть салонов” |
1 |
|
Продавец-консультант |
Отдел “Розничная сеть салонов” |
2 |
|
Товаровед |
Отдел “Розничная сеть салонов” |
1 |
|
Техничка |
Отдел “Розничная сеть салонов” |
1 |
|
Итого по отделу “Розничная сеть” |
6 чел. |
|
|
Управляющий дилерской сетью (представитель по г. Самаре) |
Отдел “Дилерская сеть” |
1 |
|
Торговый представитель по Самарской области |
Отдел “Дилерская сеть” |
1 |
|
Товаровед дилерской сети |
Отдел “Дилерская сеть” |
1 |
|
Итого по отделу “Дилерская сеть” |
3 чел. |
|
|
Диспетчер службы доставки |
Служба доставки |
1 |
|
Всего по штатному расписанию |
15 |
5. Детализация или уточнение основных функций (разработка бизнес-функций)
При детализации выше названных основных функций (подготовка и обеспечение продаж, продажа, диспетчеризация доставки) все множество полученных (возможных) функций можно сгруппировать или привести к четырем группам функций маркетинга: группа сбытовых функций, группа производственных функций, группа аналитических функций, группа функций управления и контроля. Детализация указанных функций приведена ниже.
1. Группа сбытовых функций (функция продаж)
· организация системы товародвижения;
· проведение целенаправленной товарной политики;
· организация сервиса;
· проведение целенаправленной ценовой политики.
2. Группа производственных функций
· организация производства новых товаров (товаров рыночной новизны);
· управление качеством и конкурентоспособностью готовой продукции.
3. Группа аналитических функций
· изучение рынка как такового;
· изучение потребителей;
· изучение фирменной структуры рынка;
· изучение товарной структуры рынка;
· анализ внутренней среды предприятия.
4. Группа функций управления и контроля
· организация стратегического и оперативного планирования на предприятии;
· информационное обеспечение управления продажами (маркетингом);
· организация системы коммуникаций на предприятии;
· организация контроля маркетинга (обратные связи, ситуационный анализ).
Распределение функций по подразделениям службы маркетинга удобнее всего представить в виде матрицы.
Матрица распределения функций в службе маркетинга
Первый уровень уточнения
Подразделения СП
|
Функции |
Директор |
Отдел РС |
Отдел ДС |
Группа обеспечения |
Служба доставки |
Службы предприятия |
|
1. Группа сбытовых функций (функция продаж): |
* |
|||||
|
— организация системы товародвижения; |
* |
* |
* |
* |
||
|
проведение целенаправленной товарной политики; |
* |
* |
* |
производство |
||
|
организация сервиса;- |
* |
* |
* |
* |
||
|
проведение целенаправленной ценовой политики |
* |
* |
* |
финансовый отдел |
||
|
2. Группа производственных функций |
* |
|||||
|
организация производства новых товаров (товаров рыночной новизны); |
* |
конструкторы, производство |
||||
|
управление качеством и конкурентоспособностью готовой продукции |
* |
ОТК |
||||
|
3. Группа аналитических функций |
* |
|||||
|
изучение рынка как такового; |
* |
|||||
|
изучение потребителей; |
* |
|||||
|
изучение фирменной структуры рынка; |
* |
|||||
|
изучение товарной структуры рынка; |
* |
|||||
|
анализ внутренней среды предприятия |
* |
|||||
|
4. Группа функций управления и контроля |
* |
|||||
|
организация стратегического и оперативного планирования на предприятии; |
* |
Руководители верхнего звена |
||||
|
информационное обеспечение управления продажами (маркетингом); |
* |
АСУП |
||||
|
организация системы коммуникаций на предприятии; |
* |
|||||
|
организация контроля маркетинга (обратные связи, ситуационный анализ). |
* |
* |
Второй уровень уточнения на примере функции “Организация системы товародвижения”
· Организация каналов товародвижения (КТ)
· Работа с участниками каналов товародвижения
· Работа с заказами, обслуживание заказчика
· Работа со складом и складскими запасами
· Расширение рынка сбыта или клиентской сети
Третий уровень экспликации на примере группы функций “Организация каналов товародвижения”
Бизнес-функции:
· Организация розничной, дилерской сбытовой сети продукции предприятия.
· Отбор партнеров (клиентов) по КТ.
· Организация (выработка) оптимальной схемы отношений между службой маркетинга и посредником или покупателем.
· Подготовка и заключение договоров с клиентами на поставку выпускаемой продукции.
· Разработка и поддержка программы мерчендайзинга (технология подготовки (выставки) в салоне-магазине товаров к продаже и обслуживания покупателей, обучение персонала).
· Увеличение объема продаж через стимулирование участников КТ.
· Контроль и учет наличия и результатов деятельности участников канала товародвижения.
· Планирование и организация отгрузки и доставки готовой продукции и контроль оплаты.
· Составление заявок на подачу железнодорожного состава, контейнеров и автотранспорта на неделю, месяц, квартал, год.
· Обеспечение соблюдения норматива остатков готовой продукции.
· Организация правильного хранения готовой продукции, ее рассортировки, комплектации, упаковки и отправки потребителям.
· Формирование новых потребителей в целях расширения рынка и поиск новых форм применения выпускаемой продукции.
6. Разработка положения о службе управления маркетингом
Положение о службе маркетинга разрабатывается с учетом требований, приведенных в разделе “цели и задачи” и результатов экспликации функций службы маркетинга.
Ниже приводится фрагмент текста положения о службе маркетинга.
Положение о службе маркетинга предприятия
1. Общие положения
1.1. Служба маркетинга (СМ) является самостоятельным структурным подразделением предприятия и подчиняется его директору. 1.2. СМ возглавляется директором службы маркетинга, который назначается и освобождается от должности директором предприятия по представлению Совета директоров. 1.3. Структура и штаты СМ утверждаются директором, исходя из условий и особенностей ее деятельности, а также объема работ, возложенных на СМ. 1.4. и т. д.
2. Основные задачи службы маркетинга
2.1. Увеличение объема продаж продукции за счет создания розничной, дилерской сбытовой сети, ориентированной на расширение существующих и выход на новые местные и региональные рынки. 2.2. Разработка краткосрочной, среднесрочной и долгосрочной стратегии маркетинга предприятия. 2.3. Разработка программы маркетинга, организация рекламы и стимулирование сбыта продукции. 2.4. и т. д.
3. Функции службы маркетинга
3.1. Организация розничной, дилерской сбытовой сети торговли продукцией предприятия. 3.2.Отбор партнеров (клиентов) по каналам товародвижения (КТ). 3.3. Организация (выработка) оптимальной схемы отношений между СП посредником или покупателем. 3.4. и т. д.
7. Бизнес-моделирование деятельности службы маркетинга
Бизнес-моделирование функционирования службы маркетинга осуществляется через механизм распределения и перераспределения бизнес-функций между сотрудниками службы маркетинга в системе процедур исполнения решения условного управленческого цикла “ПРИКАЗ”.
Для обозначения процедур использована следующая аббревиатура: подготовка (П) решения, принятие решения (Р), исполнение (И) решения, контроля (К) и анализа (А) исполнения решения задачи (З). При необходимости в управленческий цикл дополнительно можно включить такие процедуры как участие (У) в подготовке решения, так и согласование (С) подготовленного решения, а процедуры К,А,З можно заменить на К.
Известно, что выполнение текущих задач предприятия поддерживается той или иной функцией или группой функций, поэтому важно еще до момента реальной деятельности службы продаж понять, кто из сотрудников и на какой фазе управленческого цикла будет отвечать за исполнение той или иной функции.
Большую часть ответов на эти вопросы можно получить в процессе распределения и перераспределения бизнес-функций.
Результаты бизнес-моделирования представляются матрицей распределения функций, приведенной ниже.
8. Разработка должностных инструкций сотрудников подразделений службы управления маркетингом
Должностные инструкции сотрудников службы маркетинга разрабатываются на основе положения о службе маркетинга и матрицы распределения функций.
Должностные инструкции разрабатываются для всех сотрудников в соответствии со штатным расписанием СМ.
Структура должностных инструкций соответствует положению службы продаж и включает следующие разделы: общие положения, задачи, функции (обязанности), права, ответственность.
Следует обратить внимание на скрытые возможности использования матрицы распределения функций.
1. Использование данных матрицы при формировании раздела функции или обязанности должностной инструкции. Этот раздел формируется путем вертикального считывания (по столбцу) результатов распределения функций относительно того специалиста, для которого составляется должностная инструкция. Это позволяет избежать пересечений по функциям или обязанностям.
2. Использование данных матрицы при формировании бизнес-цепочек. Бизнес-цепочки (БЦ) описываются путем горизонтального считывания результатов (по строке) распределения функций, что позволяет избежать пересечений по ответственности исполнителей процедур бизнес-цепочек или ответственности исполнителя за результат.
9. Корректировка (изменение, дополнение, удаление) функций сотрудников службы маркетинга
Корректировка функций, а при необходимости и реструктуризация (изменение структуры) выполняется в условиях реального функционирования службы маркетинга ее руководителем или специалистом по реструктуризации предприятия.
В заключение отметим, что решение задачи по внедрению системы маркетинга на предприятии наиболее целесообразно осуществлять совместными усилиями менеджмента предприятия и консультантов. Причем в задачи консультантов должно входить, с одной стороны, методическое сопровождение реструктуризации системы сбыта, а с другой стороны — обучение управляющей команды современным подходам и методикам внедрения системы маркетинга на предприятии.
www.my-market.ru