Содержание:
1.Единая государственная система предупреждения и ликвидации ЧС:
· Введение………………………………………………………2-3 стр.
· Органы управления РСЧС…………………………………2-5стр.
· Силы и средства РСЧС……………………………………..6-8стр.
· Режимы функционирования РСЧС……………………….8-9стр.
2. Гражданская оборона - составная часть обороны РФ:
· Цели, задачи, структура ГО.................................................9-11стр.
3. Первая помощь при отравлении грибами………………....12-13 стр.
Единая государственная система предупреждения и ликвидации ЧС.
Для
противодействия природным и техногенным угрозам мирного времени Государственная
Дума РФ 11 ноября
1.Разработка и реализация правовых и экономических норм по обеспечению защиты населения и территорий от ЧС.
2.Осуществление целевых и научно-технических программ, направленных на предупреждение ЧС и повышение устойчивости функционирования организаций, а также объектов социального назначения в ЧС.
3.Обеспечение готовности к действиям органов управления, сил и средств, предназначенных и выделяемых для предупреждения и ликвидации ЧС.
4.Сбор, обработка, обмен и выдача информации в области защиты населения и территорий от ЧС.
5.Подготовка населения к действиям в ЧС.
6.Прогнозирование и оценка социально-экономических последствий ЧС.
7.Создание резервов финансовых и материальных ресурсов для ликвидации ЧС.
8.Осуществление государственной экспертизы, надзора и контроля в области защиты населения и территорий от ЧС.
9.Ликвидация чрезвычайных ситуаций.
10.Осуществление мероприятий по социальной защите населения, пострадавшего от ЧС, проведение гуманитарных акций.
11.Реализация прав и обязанностей населения в области защиты от ЧС, а также лиц, непосредственно участвующих в их ликвидации.
12.Международное сотрудничество в области защиты населения и территорий от ЧС.
Система РСЧС состоит из территориальных и функциональных подсистем и действуют на федеральном, межрегиональном, региональном, муниципальном и объектовом уровнях . Территориальные подсистемы РСЧС созданы на территориях республик, краев, областей (субъектов РФ) и состоят из звеньев, соответствующих административно-территориальному делению этих субъектов. В соответствии с таким делением ответственность за состояние РСЧС на вышеуказанных территориях несут соответственно органы исполнительной власти субъектов РФ и органы местного самоуправления в лице их руководителей (глав администраций). В каждом федеральном органе исполнительной власти, т. е. министерстве, агентстве, службе и т. п., созданным по отраслям и сферам деятельности, и входящих в их состав структурных подразделениях межрегионального, регионального и муниципального уровней, организациях, объектах созданы функциональные подсистемы РСЧС. Руководство РСЧС в федеральных органах исполнительной власти, их подразделениях и организациях осуществляют соответствующие руководители. РСЧС объединяет органы управления, силы и средства федеральных органов исполнительной власти, органов власти субъектов РФ, органов местного самоуправления и организаций, в полномочия которых входит решение вопросов защиты населения и территорий от ЧС.
Каждый уровень РСЧС имеет следующие элементы:
1.Координационный орган.
2.Постоянно действующий орган управления (орган управления по делам гражданской обороны и чрезвычайным ситуациям – ОУ ГОЧС).
3.Орган повседневного управления.
4.Силы и средства.
5.Резервы финансовых и материальных ресурсов.
6.Системы связи, оповещения, информационного обеспечения.
Органы управления РСЧС
Под органами управления силами РСЧС, ГО понимаются: командование, штабы, постоянные (штатные) и временные создаваемые (нештатные) органы для руководства силами РСЧС и ГО в различных звеньях в мирное и военное время.
Координационными органами РСЧС являются:
- на федеральном уровне – 1) Правительственная комиссия по предупреждению и ликвидации ЧС и обеспечению пожарной безопасности;
2) комиссии по предупреждению и ликвидации ЧС и обеспечению пожарной безопасности федеральных органов исполнительной власти;
- на межрегиональном уровне, охватывающем территорию федерального округа, - полномочный представитель Президента РФ в федеральном округе;
- на региональном уровне, охватывающем территорию субъекта РФ, - комиссия по предупреждению и ликвидации ЧС и обеспечению пожарной безопасности (КЧС) органа исполнительной власти субъекта РФ;
- на муниципальном уровне, охватывающем территорию муниципального образования, - КЧС органа местного самоуправления;
- на объектовом уровне – КЧС организации (объекта, предприятия, учреждения). Они создаются в случае необходимости при наличии соответствующей материально-технической базы.
Вышеуказанные комиссии по предупреждению и ликвидации ЧС и обеспечению пожарной безопасности возглавляются соответствующими руководителями или их заместителями, а членами комиссий назначаются
необходимые специалисты – руководители подразделений. Компетенция этих комиссий, а также порядок принятия решений определяются в положениях о них или в решениях об их образовании. КЧС федеральных органов исполнительной власти руководят разработкой и осуществлением организационных и инженерно-технических мероприятий по предотвращению ЧС, повышению надежности потенциально опасных объектов, обеспечению устойчивости и безопасности функционирования отраслей экономики в ЧС; участвуют в разработке и осуществлении федеральных целевых и научно-технических программ в области защиты населения.

Силы и средства РСЧС
На каждом уровне РСЧС имеются силы и средства постоянной готовности, предназначенные для оперативного реагирования на чрезвычайные ситуации и проведения работ по их ликвидации. Основу их составляют аварийно- спасательные службы, аварийно-спасательные формирования, иные службы и формирования, оснащенные специальной техникой, оборудованием, снаряжением, инструментом, материалами с учетом обеспечения проведения аварийно-спасательных и других неотложных работ в зоне чрезвычайной ситуации в течение не менее 3-х суток.
Аварийно-спасательная служба – это совокупность органов управления, сил и средств, предназначенных для решения задач по предупреждению и ликвидации ЧС, функционально объединенных в единую систему, основу которой составляют аварийно-спасательные формирования.
Аварийно спасательное формирование – это самостоятельная или входящая в состав аварийно-спасательной службы структура, предназначенная для проведения аварийно-спасательных работ, основу которой составляют подразделения спасателей, оснащенные специальными техникой, оборудованием, снаряжением, инструментами и материалами.
Перечень сил постоянной готовности федерального уровня утверждается Правительством РФ по представлению МЧС, согласованному с заинтересованными федеральными органами исполнительной власти, органами исполнительной власти субъектов РФ и организациями. Перечень сил постоянной готовности территориальных подсистем утверждается органами исполнительной власти субъектов РФ по согласованию с МЧС. Состав и структуру сил постоянной готовности определяют создающие их федеральные органы исполнительной власти, органы исполнительной власти субъектов РФ, органы местного самоуправления, организации и общественные объединения исходя из возложенных на них задач по предупреждению и ликвидации ЧС. Координацию деятельности аварийно-спасательных служб, аварийно-спасательных формирований, общественных объединений, участвующих в проведении аварийно-спасательных работ и действующих на всей или большей части территории РФ, а также всех видов пожарной охраны осуществляет МЧС. Координацию деятельности аварийно-спасательных служб и аварийно-спасательных формирований на территориях субъектов РФ осуществляют главные управления МЧС по субъектам РФ. Координацию деятельности аварийно-спасательных служб и аварийно- спасательных формирований на территориях муниципальных образований осуществляют вышеуказанные постоянно действующие органы управления по делам ГОЧС при органах местного самоуправления. Привлечение аварийно-спасательных служб и аварийно-спасательных формирований к ликвидации ЧС осуществляется в соответствии с планами предупреждения и ликвидации ЧС на обслуживаемых указанными службами и формированиями объектах и территориях, а также в соответствии с планами взаимодействия при ликвидации ЧС на других объектах и территориях по решению соответствующих органов власти и организаций, осуществляющих руководство деятельностью указанных служб и формирований. На федеральном уровне составными элементами сил РСЧС, ГО, подчиняющимися МЧС России, являются воинские части войск гражданской обороны центрального подчинения (отдельные мобильные механизированные бригады и полки, понтонно-переправочные батальоны, батальоны специальной защиты, отдельные вертолетные отряды, отряды противорадиационной и противохимической разведки); поисково-спасательная служба; центральный аэромобильный спасательный отряд МЧС России; центр специального назначения МЧС России; всероссийский центр экстремальной и реабилитационной медицины МЧС; специальные подразделения государственной противопожарной службы.
Кроме вышеуказанных сил РСЧС, ГО
постановлением Правительства РФ от 18 ноября
1. Федеральная медицинская спасательная служба.
2. Федеральная противопожарная спасательная служба.
3. Федеральная спасательная служба охраны общественного порядка.
4. Федеральная спасательная служба защиты животных и растений.
5. Федеральная спасательная служба защиты материальных и культурных
ценностей.
На эти службы возлагается решение следующих основных задач:
1. На федеральную медицинскую спасательную службу – организация и проведение медицинских, лечебно-эвакуационных, санитарно-гигиенических и противоэпидемических мероприятий, направленных на сохранение жизни и здоровья населения, а также своевременное оказание медицинской помощи пораженным и больным гражданам.
2. На федеральную противопожарную спасательную службу – организация и проведение мероприятий, направленных на противопожарное обеспечение населенных пунктов и организаций, локализацию и тушение пожаров.
3. На федеральную спасательную службу охраны общественного порядка – организация и проведение мероприятий, направленных на поддержание общественного порядка в городах и других населенных пунктах, на маршрутах эвакуации населения, а также обеспечение охраны материальных и культурных
ценностей.
4.На федеральную спасательную службу защиты животных и растений – организация и проведение мероприятий, направленных на обеспечение устойчивой работы организаций сельскохозяйственного производства, а также мероприятий по защите сельскохозяйственных животных и растений.
5.На федеральную спасательную службу защиты материальных и культурных ценностей – организация и проведение мероприятий, направленных на защиту материальных и культурных ценностей, памятников истории и культуры.
Создание и организационно-методическое руководство вышеуказанными службами возлагается на соответствующие министерства – Министерство здравоохранения и социального развития РФ, МЧС, МВД, Министерство сельского хозяйства РФ, Министерство культуры РФ. Каждая федеральная спасательная служба создает свои специализированные формирования на всех уровнях.
Режимы функционирования РСЧС
В зависимости от обстановки, масштаба прогнозируемой или возникшей ЧС решениями соответствующих руководителей федеральных органов исполнительной власти, органов исполнительной власти субъектов РФ, органов местного самоуправления и организаций в пределах конкретной территории для соответствующих органов управления и сил РСЧС устанавливается один из режимов:
1.Режим повседневной деятельности – при нормальной производственно- промышленной, радиационной, химической, биологической, сейсмической и гидрометеорологической обстановке, при отсутствии эпидемий, эпизоотий и
эпифитотий.
2.Режим повышенной готовности – при угрозе возникновении ЧС.
3.Режим чрезвычайной ситуации – при возникновении и ликвидации ЧС.
В первом режиме органами управления и силами РСЧС осуществляются следующие основные мероприятия: наблюдение и контроль за состоянием окружающей природной среды, обстановкой на потенциально опасных объектах и на прилегающих к ним территориях и прогнозирование ЧС; планирование и выполнение целевых и научно- технических программ и мер по предупреждению ЧС, по повышению устойчивости функционирования промышленных объектов и отраслей экономики в ЧС; совершенствование подготовки органов управления ГОЧС, сил и средств к действиям при ЧС, организация обучения населения
способам защиты и действиям при ЧС; создание и восполнение резервов финансовых и материальных ресурсов для ликвидации ЧС и др. В режиме повышенной готовности соответствующие КЧС принимают на
себя непосредственное руководство функционированием подсистем и звеньев РСЧС; усиливаются дежурно-диспетчерские службы; усиливается наблюдение и контроль за состоянием окружающей природной среды, обстановкой на потенциально опасных объектах, прогнозируется возможность возникновения ЧС и их масштабов; принимаются меры по защите населения и окружающей природной среды, по обеспечению устойчивого функционирования объектов; приводятся в состояние готовности силы и средства, уточняются планы их действий и выдвигаются при необходимости в предполагаемый район ЧС; при необходимости проводятся эвакуационные мероприятия и др. В режиме чрезвычайной ситуации: непрерывный контроль за состоянием окружающей среды, прогнозирование развития возникших ЧС и их последствий; оповещение руководителей федеральных органов исполнительной власти, органов исполнительной власти субъектов РФ, органов местного самоуправления и организаций, а также населения о возникших ЧС; проведение мероприятий по защите населения и территорий от ЧС; организация работ по ликвидации ЧС и всестороннему обеспечению действий сил и средств РСЧС, поддержанию общественного порядка в ходе их проведения, а также привлечению при необходимости в установленном порядке общественных организаций и населения к ликвидации возникших ЧС; проведение мероприятий по жизнеобеспечению населения в ЧС и др.
Ликвидация чрезвычайных ситуаций осуществляется:
-локальной – силами и средствами организаций;
-муниципальной – силами и средствами органов местного самоуправления;
- межмуниципальной и региональной – силами и средствами органов местного самоуправления, органов исполнительной власти субъектов Российской Федерации, оказавшихся в зоне чрезвычайной ситуации;
-межрегиональной и федеральной – силами и средствами органов исполнительной власти субъектов РФ, оказавшихся в зоне чрезвычайной ситуации.
При недостаточности указанных сил и средств привлекаются в установленном порядке силы и средства федеральных органов исполнительной власти.
Ликвидация трансграничной ЧС осуществляется по решению Правительства РФ в соответствии с международными договорами.
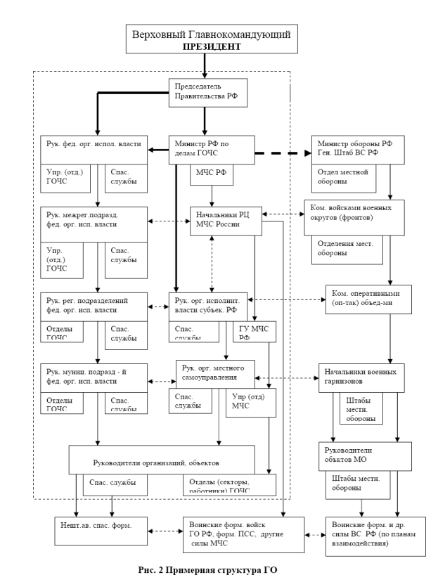
Гражданская оборона - составная часть обороны РФ.
Федеральным законом №28 – ФЗ «О
гражданской обороне», который принят Государственной Думой 26 декабря
введения Президентом Российской Федерации военного положения на территории РФ или в отдельных ее местностях.
Цель ГО - защита населения, материальных и культурных ценностей на территории РФ от опасностей, возникающих при ведении военных действий или вследствие этих действий, а также при возникновении ЧС природного и техногенного характера.
Федеральный закон «О гражданской обороне» определяет, что основными задачами гражданской обороны и защиты населения являются:
1.Обучение населения способам защиты от опасностей, возникающих при ведении военных действий или вследствие этих действий.
2.Оповещение населения об опасностях, возникающих при ведении военных действий или вследствие этих действий.
3.Эвакуация населения, материальных и культурных ценностей в безопасные районы.
4.Предоставление населению убежищ и средств индивидуальной защиты.
5.Проведение мероприятий по световой маскировке и другим видам маскировки.
6.Проведение аварийно-спасательных работ в случае возникновения опасностей для населения при ведении военных действий или вследствие этих действий, а также вследствие ЧС природного и техногенного характера.
7.Первоочередное обеспечение населения, пострадавшего при ведении военных действий или вследствие этих действий, в том числе медицинское обслуживание, включая оказание первой медицинской помощи, срочное предоставление жилья и принятие других необходимых мер.
8.Борьба с пожарами, возникшими при ведении военных действий или вследствие этих действий.
9.Обнаружение и обозначение районов, подвергшихся радиоактивному, химическому, биологическому и иному заражению.
10.Обеззараживание населения, техники, зданий, территорий и проведение других необходимых мероприятий.
11.Восстановление и поддержание порядка в районах, пострадавших при ведении военных действий или вследствие этих действий, а также вследствие ЧС природного и техногенного характера.
12.Срочное восстановление функционирования необходимых коммунальных служб в военное время.
13Срочное захоронение трупов в военное время.
14.Разработка и осуществление мер, направленных на сохранение объектов, существенно необходимых для устойчивого функционирования экономики и выживания населения в военное время.
15.Обеспечение постоянной готовности сил и средств гражданской обороны.

Первая медицинская помощь при отравлении грибами
Вопросы, которые должны обязательно задаваться при отравлении грибами :
· Сколько времени прошло от употребления грибов до появления первых симптомов отравления? Чем меньше инкубационный период, тем благоприятнее будет прогноз, невзирая на сопутствующие факторы.
· Какие клинические проявления имели место?
· Употреблялись ли в пищу разные виды грибов, если да, то какие?
· Количество приёмов пищи и промежутки между ними.
· Пил ли больной алкогольные напитки между употреблением грибов и появлением первых симптомов отравления?
· Варились ли грибы? Вылит ли бульон?
Первая помощь при отравлении грибами: при всяком, даже легком, отравлении грибами необходимо немедленно обратиться к врачу или доставить пострадавшего в больницу. До прихода врача больному необходимо очистить желудок, обязательно положить в кровать, к ногам и животу приложить грелки. Нужно давать пить маленькими глотками холодную подсоленную воду (одна чайная ложка соли на стакан воды) — это несколько ослабляет тошноту и рвоту. Кроме того, можно давать крепкий чай, черный кофе, мед и молоко. Человеку, (правившемуся грибами, ни в коем случае нельзя употреблять алкогольные напитки, так как спирт содействует быстрому всасыванию в организм грибных ядов. Остатки грибов, которые привели к отравлению, нужно передать врачу для исследования это облегчит последующее лечение.
ВНИМАНИЕ !
· Сроки и симптоматология позволяют ориентироваться на один из восьми синдромов (атропиновый, холинергический, мускариновый, коприиновый, гиромитрийный, наркотический, орелланиновый, фаллоидиновый, резиноидный).
Наличие симптомов более чем через 6 часов после употребления грибов является показанием к обязательной госпитализации .
· одного гриба в кастрюле достаточно, чтобы едой отравилось несколько человек
· диагностический поиск должен быть направлен на анализ совокупности симптомов и сроков их возникновения, знание названий большого количества синдромов не имеет практического интереса
· нарушения пищеварения у детей и пожилых часто приводят к осложнениям, поэтому для этих категорий больных госпитализация обязательна
· по возможности оставшиеся грибы должны быть идентифицированы микологом, а не по фотографии, что часто является причиной ошибок.
Диагностические элементы
Нарушения пищеварения ( тошноты, рвоты, диаррея, кишечная колика )
В течение 3 часов после употребления :
Изолированные : резиноидный синдром
Проявляющиеся потливостью, саливацией, нарушениями зрения, миозом, брадикардией : холинергический синдром
Возможны галлюцинации, нарушения сознания, мидриаз : атропино-подобный синдром
Возможны галлюцинации без нарушения сознания : наркотический синдром
Между 3 и 6 часами после употребления :
Нарушения пищеварения ( изолированные ) и симптомы поражения ЦНС : выраженный резиноидный синдром
Более 6 часов после употребления :
Выраженные клинические проявления с дегидратацией, шоком Е : фаллоидиновый синдром
Могут быть головная боль, астения, неврологические нарушения : гиромитрийный синдром
От 1 до 3 дней после употребления :
Может проявляться вторичной почечной недостаточностью : почечный синдром
"Flush" синдром
В течение 24 часов:
вазодилятация с потовыделением, тошнотами, рвотами, тахикардия после 30 - 60 минут от употребления алкоголя : коприиновый синдром
Диагностированная острая почечная недостаточность
В течение 1 - 3 недель :
жажда, полиурия, астения, головная боль, анорексия затем тубуло - интерстициальная нефропатия : почечный синдром