Курсовая работа: Разработка передатчика для радиовещания в синхронной сети
|
Название: Разработка передатчика для радиовещания в синхронной сети Раздел: Рефераты по коммуникации и связи Тип: курсовая работа |
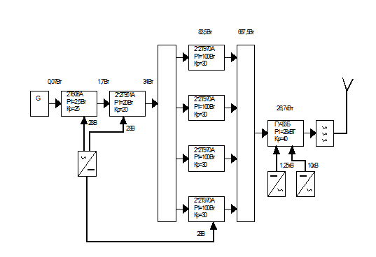
Министерство Российской Федерации по связи и информатизации Кафедра РПУ Курсовой проект по курсу Радиопередающие устройства "Разработка передатчика для радиовещания в синхронной сети" Выполнил: ст-т гр Р-32 Шабанов Д.А. Проверил: Рыбочкин В.Е. Новосибирск 2006 Содержание 1. Введение 2 Разработка структурной схемы передатчика 3. Расчет выходного каскада 3.1 Расчет в пиковой точке 3.1.1 Расчет анодной цепи 3.1.2 Расчет цепи управляющей и экранирующей сеток 3.2 Расчет в телефонной точке 3.3 Расчет генератора УМК на ЭВМ 4. Расчет предвыходного каскада 4.1 Расчет генератора на биполярных транзисторах при коллекторной модуляции в схеме с ОЭ 4.1.1 Расчет коллекторной цепи в максимальном режиме 4.1.2 Расчет базовой цепи в максимальном режиме 5. Расчет предварительного каскадов в максимальном режиме 5.1 Расчет коллекторной цепи в максимальном режиме 5.2 Расчет базовой цепи 6. Расчет промышленного КПД Список используемой литературы 1. ВведениеДля повышения эффективности работы передатчиков и улучшение слышимости РВ передач на низких и средних частотах были созданы и введены в эксплуатацию сети синхронного радиовещания, в которых большее число радиостанций, передающих одну и ту же программу, работает на одной общей частоте. Использование синхронных сетей радиовещания позволяет: при меньших излучаемых мощностях обеспечить заданную напряженность поля в обслуживаемых зонах; сократить расходы на эксплуатацию радиопередатчиков или не увеличивая расходов повысить напряженность поля в обслуживаемых зонах, и улучшить на приеме отношение сигнал-шум; при использовании в синхронной сети достаточно маломощных передатчиков исключить в темное время суток свойственные мощным радиостанциям нелинейные и частотные искажения в зонах замирания; повысить надежность сети радиовещания как в случаях возможных аварий отдельных передатчиков, так и при действии помех, создаваемых пространственным лучом мощных дальних станций, работающих в совмещенном канале; 2 Разработка структурной схемы передатчикаДля выбора усилительного элемента в выходном каскаде, исходя из заданной мощности P~т =5кВт, находим максимальную мощность P~ max, которая определяется выражением:
где m=1 глубина модуляции, hкс -коэффициент полезного действия колебательной системы. Примем hкс =75%, тогда
Тип генераторной лампы выбирается исходя из справочной мощности лампы P~лин , так как лампа работает в режиме УМК. По справочным данным выбираем лампу ГУ-83Б, которая имеет P~лин =28кВт. 3. Расчет выходного каскадаВыходной каскад работает в режиме усиления модулированных колебаний (УМК). Он должен работать в недонапряженном режиме, так как в этом режиме будут наименьшие нелинейные искажения, с углами отсечки Q=90О Только при Q=90О и Q=180О получается линейное усиление, но при Q=180О требуется большая мощность. В выходном каскаде используется лампа ГУ-83Б P~ max =26.7кВт Jн =155А S=65мА/В Pадоп =25кВт Pmax =45кВт Сас1 =1,2пФ Sкр =22мА/В Pс2доп =1,8кВт Eа =12кВ Сск =38пФ D=0.004 Pс1 доп =0,4кВт Eс2 =1,5кВ Сс1к =330пФ fmax =1,6МГц mc1 c2 =5,8 Uн =8В γ=α1 / α0 =1,5723 α1 =0,5 α0 =0,318 3.1 Расчет в пиковой точкеПроизведем расчет максимального режима лампового усилителя. 3.1.1 Расчет анодной цепиМаксимальный коэффициент использования анодного напряжения:
Амплитуда колебательного анодного напряжения:
Амплитуда первой гармоники анодного тока:
Постоянная составляющая анодного тока:
Амплитуда импульса анодного тока:
где a1 - коэффициент Берга. Мощность подводимая к анодной цепи генератора:
Мощность рассеиваемая на аноде лампы генератора:
Коэффициент полезного действия генератора по анодной цепи:
Проверка
Эквивалентное сопротивление анодной нагрузки:
Амплитуда сеточного напряжения:
где b1 =0,5 - коэффициент Шулейкина. Напряжение смещения на управляющей сетке:
3.1.2 Расчет цепи управляющей и экранирующей сетокПиковое напряжение на управляющей сетке:
Так как Найдем минимальное значение напряжения на аноде:
Зная
Угол отсечки Q2 ориентировочно выбирается в пределах (0,5¸0,7) Q Q2 =0,55*Q=0,55*90=50O Тогда a0с2 =0,183 Найдем постоянную составляющую тока экранной сетки
где К0с =2/3 - поправочный коэффициент
3.2 Расчет в телефонной точкеДля расчета в режиме несущей можно использовать формулы линейной интерполяции. Амплитуда первой гармоники анодного тока:
где m- глубина модуляции. Постоянная составляющая анодного тока:
Амплитуда напряжения на аноде:
Амплитуда напряжения на сетке:
Колебательная мощность:
Мощность потребляемая лампой:
Мощность рассеиваемая на аноде лампы:
Мощность рассеиваемая на экранной сетке:
3.3 Расчет генератора УМК на ЭВММощность рассеиваемая на аноде достигает максимального значения в режиме несущей. Потребляемая генератором и колебательная мощности имеют максимальное значение в пиковой точке, причем колебательная мощность изменяется по квадратичному закону, а потребляемая по линейному. КПД имеет максимальное значение только в пиковой точке, что не очень хорошо, так как передатчик 70% времени находится в режиме молчния, когда лампа работает в телефонной точке, где КПД низкий. 4. Расчет предвыходного каскадаПредвыходной каскад предназначен для предварительного усиления ВЧ сигнала до мощности необходимой для раскачки выходного каскада. Также в предвыходном каскаде осуществляется амплитудная модуляция к коллекторной цепи. Каскад строится на мосту сложения шести усилительных модулей для обеспечения бесперебойной работы передатчика при выходе из строя одного из модулей. Каждый из модулей строится по двухтактной схеме на 8 транзисторах 2Т970А включенных по схеме с ОЭ. Транзистор имеет следующие характеристики: rнас =0.3 Ом eкэдоп =60В rб =0.2 Ом eбэдоп =4В rЭ =0 Ом Jкодоп =13А b0 =20-80 f1 ¸f2 =0,9-1,6МГц fT =700МГц f=100 МГц СК =120пФ Р~ =100Вт СЭ =600пФ Кр =30 LЭ =0,2нГн Lб =0,5нГн Ек =28В LК =5нГн Q=76О 4.1 Расчет генератора на биполярных транзисторах при коллекторной модуляции в схеме с ОЭМощность приходящаяся на 1 транзистор ступени в соответствии со структурной схемой. P| ~ VT =83,5Вт 4.1.1 Расчет коллекторной цепи в максимальном режимеКритический коэффициент использования коллекторного напряжения:
Напряжение на коллекторе:
Максимальное напряжение на коллекторе:
Амплитуда первой гармоники тока коллектора:
Постоянная составляющая тока коллектора:
Пиковое значение тока в цепи коллектора:
Выходное сопротивление по переменному току:
Мощность потребляемая транзистором:
Тогда Коэффициент полезного действия:
4.1.2 Расчет базовой цепи в максимальном режимеБалластный резистор в цепи базы:
Сопротивление базы: где ЕБ0 =0,7В
Постоянная составляющая тока базы:
Постоянная составляющая тока эмиттера:
Напряжение смещения на базе:
Рассчитаем активную составляющую входного сопротивления транзистора:
Выходная мощность:
5. Расчет предварительного каскадов в максимальном режиме5.1 Расчет коллекторной цепи в максимальном режимеВ каскаде собранном на транзисторах 2Т934Б мощность приходящаяся на 1 транзистор ступени составляет P| ~ =11Вт Транзистор имеет следующие характеристики: rнас =1Ом eкэдоп =70В Lб =3.1нГн Ек =28В rб =0.2Ом eбэдоп =4В LК =2.5нГн Q=90О rЭ =0 Ом Jкодоп =1 (1.5) А, b0 =5-150 f1 ¸f2 =100-400МГц fT =600МГц f=100МГц, СК =10пФ Р~ =12Вт СЭ =110пФ Кр =30, LЭ =1,2нГн КПД=50% Критический коэффициент использования коллекторного напряжения:
Напряжение на коллекторе:
Максимальное напряжение на коллекторе:
Амплитуда первой гармоники тока коллектора:
Постоянная составляющая тока коллектора:
Пиковое значение тока в цепи коллектора:
Выходное сопротивление по переменному току:
Мощность потребляемая транзистором:
Мощность рассеиваемая на коллекторе:
Коэффициент Полезного Действия:
5.2 Расчет базовой цепи
Балластный резистор в цепи базы:
Постоянная составляющая тока базы:
Постоянная составляющая тока эмиттера:
Напряжение смещения на базе:
Рассчитаем активную составляющую входного сопротивления транзистора:
Выходная мощность:
6. Расчет промышленного КПДОбщее выражение промышленного КПД представляет собой:
Потребляемая мощность анодными цепями всех каскадов передатчика:
Потребляемая мощность накальными цепями всех каскадов передатчика:
Потребляемая мощность цепями смещения всех каскадов передатчика:
Дополнительно потребляемая мощность системой охлаждения, УБС, ТУВ и возбудителем передатчика:
Список используемой литературы1. Конспект лекций 2. Методические указания по курсовому и дипломному проектированию радиопередающих устройств на тему: "Расчет технико-экономических показателей проектируемого передатчика". Составитель Кривогузов А.С. Новосибирск.: НЭИС, 1985. - 20 с. 3. Синхронное радиовещание / под редакцией А.А. Пирогова. - М.: Радио и связь, 1989. |


















































