Курсовая работа: Исследование принципа работы интерактивной доски
|
Название: Исследование принципа работы интерактивной доски Раздел: Рефераты по информатике, программированию Тип: курсовая работа | ||||||||||||||||||||||||||||||||||||||||||||||||||||||||||||||||||||||||||||||||||||||||||||||
|
Курсовая работа Исследование принципа работы интерактивной доски Выполнил В.В. Бовадулин 1. Назначение и общая характеристика интерактивной доски Интерактивные доски Smarboard, произведенные на базе новейших технологий, имеют конкурентоспособную цену. Их использование раскрывает ряд преимуществ при визуализации и коллективном обсуждении документов: - можно выделять элементы из разных документов и программ, вставлять комментарии и делать заметки; - электронные заметки (в цвете) можно сохранять, печатать или отправлять по электронной почте в различных векторных и растровых форматах (ESB, JPEG, TIFF HTML, PDF, BMP, WBD, EMF), а также в форматах PowerPoint® (PPT и PPS) можно импортировать документы, созданные в других программах (PPT, BMP, GIF, JPEG, ICO, EMF, WMF, Microsoft® Word и Excel®), использовать фрагменты из буфера обмена можно использовать галерею изображений и фонов или вставлять изображения из других программ в Scrapbook; - можно дистанционно выделять, подчеркивать или редактировать тексты; - система помогает успешно визуализировать "сложные решения" питание осуществляется за счет подключения к USB порту; Обмен идеями на презентациях, семинарах, лекциях представляет новую тенденцию в общении. Интерактивная доска компании Smartboard привлекает внимание слушателей и вовлекает их в обсуждение, а изменения или дополнения, возникающие в процессе работы, могут быть моментально внесены в презентацию и распечатаны в случае необходимости. Теперь профессиональные решения для обучения, совещаний и презентаций доступны клиентам компании Парус. Компания SMART Technologies Inc первой придумала и выпустила электронную интерактивную доску. С тех пор продукция компании SMART пользуется неизменным успехом во всем мире: как в учебных заведениях, так и в различных государственных и частных организациях. Интерактивная доска SMART Board - это сенсорный интерактивный экран, который подключается к компьютеру. Картинку с компьютера на интерактивную доску передает мультимедийный проектор, подключенный к этому компьютеру. Достаточно прикосновения к поверхности доски, чтобы начать работу в интерактивной среде. Специальное программное обеспечение, которым комплектуется интерактивная доска, позволяет готовить авторские уроки и учебные задания, в т.ч. работать с текстами и объектами, аудио- и видеоматериалами, ресурсами интернет, делать пометки и записи электронным маркером прямо поверх открытых документов любых компьютерных приложений, сохранять информацию и многое другое. Интерактивная доска SMART Board открывает для Вас большие творческие возможности при подготовке и проведении уроков. Работа с интерактивной доской SMART Board не требует специальных знаний и подготовки. Учебные комплексы "ИНТЕРСМАРТ" (на базе интерактивных досок SMART Board) и "ИНТЕРСИМП" (на базе интерактивных дисплеев SMART Sympodium), разработанные компанией «ЛИТЕР», а так же интерактивные доски SMART Board получили Свидетельства о признании соответствия педагогическим требованиям Министерства образования и науки Казахстана. Интерактивная доска прямой проекции выглядит как обычная маркерная доска. Проектор помещается перед ней на подставке либо подвешивается под потолок. Доска позволяет контролировать все приложения одним прикосновением, писать и рисовать на ней электронными маркерами и сохранять все записи в одном файле или в приложениях Microsoft Office. Интерактивная доска прямой проекции удобна тем, что если у вас уже есть проектор, вам не нужно покупать новый. Интерактивная доска Smart 600 c сентября 2005 г. компания SMART Technologies начала выпуск интерактивных досок прямой проекции нового поколения. Модели SMART Board 600 пришли на смену моделям 500-ой серии. У новой линейки интерактивных досок SMART Board появились новые возможности, улучшились технические характеристики, а так же обновилось программное обеспечение (в т.ч. количество элементов библиотеки увеличилось до 10 000 шт., появилось казахстанское меню). Компания SMART базрешает бесплатно использовать программное обеспечение Notebook дома: количество загрузок программного обеспечения не ограничена. Несколько человек могут совместно работать с файлами, а учителя и ученики могут использовать ПО в школе и дома. Планируйте и проводите уроки с ПО Notebook. Вы легко сможете: найти тысячи бесплатных изображений, объектов Macromedia Flash, видео- и аудиозаписей, учебные планы и другие материалы. Создавать гиперссылки на WEB-страницы и станицы доски в файлах, закладках или документах на компьютере. Добавлять к тексту заметки, использовать научные обозначения. Возвращать, перемещать, поворачивать объекты, заметки и снимки экрана, а также менять их размер. Делать объекты прозрачными. Упорядочивать страницы в сортировщике страниц. Перемещать объекты с одной страницы на другую, а также из других приложений. Сохранять файлы в различных форматах (например, PDF, HTML). Сохранять страницы в виде изображений (например, JPEG, PNG, GIF). Использовать файлы на разных платформах (например, в ОС Windows, Mac OS). Перемещать панели инструментов в нижнюю часть экрана. Рисовать с помощью разных инструментов для рисования. Импортировать и экспортировать файлы Microsoft PowerPoint. Переделать рукописный текст на печатный. Отображайте информацию на экране частями, используя функции затенения и осветления экрана. Делайте надписи на видеоизображении во время работы. Управляйте переносным компьютером с беспроводным доступом. Обращайтесь к часто используемым приложениям из центра запуска. Записывайте все, что происходит на экране, в режиме видеоролика и добавляйте к нему звук, используя микрофон. Настаивайте перемещаемую панель инструментов. Вводите текст с экранной клавиатуры. Пишите и сохраняйте заметки в приложениях других разарботчиков. Пишите поверх слайдов PowerPoint, файлов Word и Excel и сохраняйте свои заметки в этих файлах. Делайте записи в программах Paint, CorelDRAW и AutoCAD, а также в приложениях для проведения конференций, например, в SMART Bridgit. Интерактивная доска SMART Board - сенсорный дисплей подключаемый к компьютеру и проектору Unifi для демонстрации изображений с компьютера. Вы можете управлять програмами с дисплея доски писать цифромыми чернилами и сохранять результаты для дальнейшего использования. Интерактивная доска SMART Board поставляется вместе с программным обеспечением SMART Board, которое имеей множество функций. Проектор Unifi - интегрированный проектор XGA (1024 х 768), который использует систему Vikuiti™ Super Close Projection для проекции с очень близкого расстояния. Аудиосистема – два 20-ваттных динамика, управляемые с панели управления. Модуль управления – запуск экранного интерфейса проектора Unifi, а также управление мощностью и громкостью проектора осуществляется с панели управления. Экранный интерфейс Unifi – выбор источников изображения для проектора, смена его настроек и доступ к экранам справки осуществляется с доски SMART Board. Панель подключения – предназначена для подключения компьютера, видеомагнитофона, документ-камеры, DVD-проигрыватель и другие периферийные устройства. Анотации и заметки – выберите маркер, который находится на панели интерактивной доски и пишите на любом изображении, в том числе и видео, результаты можно сохранить. Гарантия – Гарантия на проектор Unifi - два года, гарантия на лампу 90 дней или 500 часов. Гарантия на интерактивную доску SMART Board пять лет после регистрации продукта, стандартная - два года. 2 Принцип действия интерактивной доски Интерактивную доску, как и мышь, можно назвать устройством ввода данных в компьютер. Когда вы прикасаетесь к рабочей поверхности интерактивной доски, она определяет координаты прикосновения по горизонтали и вертикали (x, y). Получив эти координаты, драйвер мыши компьютера перемещает указатель мыши в соответствующую точку на экране компьютера. Пока все перья и ластик лежат в лотке на своих местах, программное обеспечение доски SMART Board интерпретирует прикосновения к доске как щелчки мышью и перемещения её указателя. Когда вы берёте из лотка перо или ластик, датчики обнаруживают это, в результате чего программному обеспечению становится известно, какой инструмент вы выбрали. Затем программное обеспечение SMART Board взаимодействует с драйвером мыши компьютера, драйвер превращает указатель мыши в цветное перо или в ластик позволяет рисовать на экране компьютера цветные линии и удалять их. Проекционный режим. Чтобы использовать интерактивную доску SMART Board в проекционном режиме (который также называется режимом мыши), требуются два компонента: компьютер и цифровой проектор. Эти компоненты взаимодействуют следующим образом: - На компьютере запускается приложение, затем изображение из этого приложения передаётся в проектор; - Проектор проецирует это изображение на интерактивную доску; - Интерактивная доска служит одновременно экраном и устройством ввода (мышью и клавиатурой), позволяя управлять приложением простым прикосновением к её рабочей поверхности.
Рисунок 2.1 – Проекционный режим Если программное обеспечение доски SMART работает в проекционном режиме, то прикосновение пальцем к рабочей поверхности доски интерпретируется как щелчок мыши. Можно также взять из лотка любое перо и писать на доске. Эти записи будут видны также в работающем на компьютере приложении. Эти записи можно сохранить в файле формата SMART Notebook™ или прямо в приложении, если оно поддерживает ввод рукописных данных. Непроекционный режим. Если интерактивная доска SMART Board работает в непроекционном режиме (который также называется режимом интерактивной доски), то управлять компьютером, прикасаясь к доске, невозможно. Но остаётся возможность использовать приложение Notebook с целью получать и сохранять записи с доски в файл. Эти записи можно также печатать на принтере. По используемым в интерактивных досках технологий они подразделяются на четыре основных типа: 1. Сенсорная аналогово-резистивная технология (Интерактивные доски, использующие аналогово-резистивную технологию выпускают компании Egan TeamBoard, Interactive Technologies, SMART Technologies). 2. Электромагнитная технология (компании GTCO Calcomp, Promethean, ReturnStar, Sahara Interactive.) 3. Лазерная технология (PolyVision). 4. Ультразвуковая/инфракрасная технология (Интерактивные доски с использованием ультразвуковой/инфракрасной технологии выпускают компании Hitachi и Panasonic.) Доски с фронтальной проекцией распространены наиболее широко, хотя и обладают очевидным недостатком: докладчик может загораживать собой часть изображения. Чтобы этого не было, проектор подвешивают под потолком как можно ближе к доске, объектив наклоняют вниз, а возникающие трапециевидные искажения компенсируют с помощью системы цифровой коррекции. Доски с обратной проекцией, где проектор находится позади экрана, существенно дороже и занимают в аудитории больше места, чем доски с прямой проекцией. Поскольку экран работает на просвет, возможны проблемы с видимостью изображения под большими углами. В последнее время на рынке появились специальные модели проекторов с короткофокусным объективом, предназначаемые для работы с интерактивными досками. Изготовители досок все чаще предлагают готовые комплексы, в состав которых входят доски и прикрепленные к ним сверху на штанге короткофокусные проекторы. Сенсорная аналого-резистивная технология Пример: SMART BOARD 660i Аналогово-резистивная доска - многослойный "пирог", покрытый износостойким полиэфирным пластиком с матовой поверхностью и широким углом рассеяния света. - Поверхность достаточно мягкая для того, чтобы немного прогибаться при нажатии. - Доски работают в течение многих лет, не теряя качества и надежности. Основная угроза для поверхности - случайное применение фломастеров, после которого пластик бывает трудно отмыть. - Высокое разрешение экрана. - Для работы не обязательно иметь специальные маркеры, можно пользоваться пальцем или указкой. - Нельзя при работе опираться кистью руки на доску: она сразу на это среагирует и что-нибудь написать или нарисовать будет невозможно Интерактивные доски, использующие аналого-резистивную технологию, выпускают компании Egan TeamBoard, Interactive Technologies, PolyVision, SMART Technologies. Электромагнитная технология Пример: INTERWRITE BOARD 1077 При использовании электромагнитной технологии интерактивная доска имеет твердую поверхность. Внутри слоистой структуры находятся регулярные решетки из часто расположенных вертикальных и горизонтальных координатных проводников. Для работы нужен специальный маркер. Электромагнитные доски обычно откликаются на действия пользователя несколько быстрее, чем аналого-резистивные. Скорость выдачи информации у них 100-120 пар координат в секунду, а, следовательно, время реакции системы ограничивается только производительностью компьютера. Технология изначально разрабатывалась для дигитайзеров, а потому внутренняя разрешающая способность системы (1000-2000 линий на дюйм и выше) избыточна для решаемых доской задач. Лазерная технология Пример: Webster LT Лазерная технология интерактивных досок потребовала для своей разработки немалого искусства. В систему входят два инфракрасных лазерных угломера, обычно располагаемых сверху по углам доски. Для работы нужен специальный маркер. Информация о нажатии на кнопки посылается в систему посредством ультразвука или сигнала какого-либо другого вида. Принципиальный недостаток лазерной технологии - докладчик может случайно перекрыть луч лазера, в результате чего процесс измерения координат нарушается. Лазерные интерактивные доски наиболее дороги в производстве. Их выпускает, насколько нам известно, только одна компания - PolyVision. Ультразвуковая/инфракрасная технология Система, запатентованная под названием eBeam, использует различие в скорости распространения световых и звуковых волн. Основной недостаток ультразвуковой/инфракрасной технологии тот же, что у электромагнитной и лазерной - необходимо использовать специальный электронный маркер. Электронный маркер испускает одновременно и ИК-свет, и ультразвук. Интерактивные доски с использованием ультразвуковой/инфракрасной технологии выпускают компании Hitachi, Panasonic и ReturnStar. Система MIMIO не является интерактивной доской как таковой, но может превратить в нее любую другую доску, совершенно для этого не предназначенную. Устройство представляет собой сенсор, крепящийся с помощью липучек на поверхность доски, и маркер с источником ультразвука и отсеком для обычного маркера. Имеется ультразвуковая губка, которой можно стирать как тонкие линии, так и большие площади. Неоспоримым достоинством такой системы видится великолепная транспортабельность и возможность получения интерактивных досок с большими диагоналями, а главная проблема состоит в том, что пластмассовый корпус недостаточно прочен, чтобы выдержать длительную эксплуатацию и многократное перевешивание с места на место. Кроме того – это самый дешевый вариант создания интерактивного комплекса.
Рисунок 2.2 – Электрическая принципиальная схема интерактивной доски 3. Основные технические характеристики интерактивной доски Основные особенности новой серии интерактивных досок: больший размер экрана - размер рабочей поверхности доски у модели SB680 составляет 156,5х117,8 см. Разрешение матрицы доски увеличилось до 4000х4000 точек. Благодаря этим изменениям вы сможете увеличить информационную плотность вашего урока или презентации. Изменился и внешний вид интерактивной доски, лотка с маркерами и ласьтиком. Удобное расположение кнопок делают SMART Board еще более стильным и эффективным инструментом обучения. Помимо внешних появились и функциональные отличия. Например, кнопка вызова клавиатуры и "правой кнопки мыши" на лотке стали больше и теперь расположены посредине лотка, там же появилась новая кнопка вызова "справка", которая поможет вам при любых затруднениях при работе с интерактивной доской. Так же на лотке доски появился дополнительный разъем, который позволит вам подключать дополнительные аксессуары. Одним из таких аксессуаров может быть устройство System On, при помощи которого, нажатием только на одну кнопку, можно запускать компьютер, доску и проектор. Дополнительно интерактивные доски SMART Board 600 серии могут комплектоваться акустическими системами, которые позволят дополнить ваш урок или презентацию аудио-сопровождением. 15Ватные акустический системы можно устанавливать как на доске, так и на стене. Подключения интерактивной доски к компьютеру осуществляется при помощи USB кабеля. И, естественно, никакого дополнительного питания 220 В для интерактивной доски. Передача данных между интерактивной доской и компьютером, так же может осуществляться и в беспроводном режиме. При этом используется беспроводный протокол передачи данных Bluetooth, который не требует установки дополнительного программного обеспечения. Напольное крепление для интерактивной доски SMART Board стало еще более надежным и удобным в использовании. Например, ролики крепления стали ещё более прочными и надежными, так же на креплении появилась измерительная шкала, при помощи которой вам будет удобнее устанавливать необходимую высоту расположения доски относительно пола. Таблица 3.1 - Спецификация для досок прямой проекции 600 серии
При наличии в аудитории системы Smart Board 600i Вы сможете уделять основное внимание преподаванию, не отвлекаясь на технические нюансы. Интерактивный комплекс делает обучение динамичным и интересным. Теперь ученики смогут услышать историческую справку, просмотреть документальный фильм на DVD-проигрывателе или видеомагнитофоне или посетить галерею искусств в сети Интернет. А главное, все это можно сделать, используя только одну интерактивную систему Smart Board 600i. Только два элемента Вам уже нет необходимости вызывать специалистов для установки аудио- или видеооборудования. Система SMART Board 600i состоит из настенного проектора Unifi с вмонтированной аудиосистемой и интерактивной доски SMART Board. Поскольку проектор надежно закреплен на стене над интерактивной доской SMART Board, на доске создается меньше теней, а кабели не лежат под ногами. Простота использования Элементы управления проектором и аудиосистемой удобно расположены на интерактивной доске SMART Board, поэтому Вам не доведется каждый раз перед уроком искать пульт дистанционного управления. Если Вам понадобятся дополнительные устройства, например, документ-камера, компьютер или DVD-проигрыватель, просто подключите из к специальной панели подключения. Простота приобретения и установки Приобрести и установить интерактивную систему SMART Board 600i очень просто. Система поставляется со схемой подключения доски и проектора. После установки компоненты необходимо только отрегулировать - и можно начинать работу. Кроме того, поскольку все оборудование надежно закреплено, его тяжело украсть или испортить. Система SMART Board 600i состоит из настенного проектора Unifi со встроенной аудиосистемой и интерактивной доски SMART Board. Отличные качества : - Аудиосистема; - Проектор Unifi; - Интерактивная доска SMART Board; - Сенсорная поверхность; - Активная область экрана (диагональ); - 77” (195.6 см); - 64” (162.6 см); - Модели: SB680i, SB660i; - Панель подключения; - Модуль управления; - Ластик; - Электронные маркеры. 4. Особенности подключения интерактивной доски Интерактивную доску серии 600 можно подключить к компьютеру с помощью прилагаемого интерфейса USB. Можно также воспользоваться опциональным модулем с последовательным интерфейсом RS-232 или подключить без кабеля с помощью модуля Bluetooth. USB-кабели и последовательные кабели можно купить у компании SMART или в любом компьютерном магазине. 4.1 Подключение с помощью USB кабеля Интерактивная доска SMART Board 600 снабжена полноскоростным интерфейсом USB 2.0, который имеет скорость до 12 Мбит/с и потребляет большой ток. Этот интерфейс может обмениваться данными с интерфейсами USB, совместимыми со стандартами USB 2.0 и USB 1.1. Главное USB-подключение интерактивной доски осуществляется с помощью встроенного кабеля, на конце которого находится гнездо USB. Это гнездо USB типа B. Этот кабель предоставляет удобный доступ к гнезду USB без необходимости снимать интерактивную доску со стены. Встроенный кабель и USB-кабель можно также спрятать в кабельный канал за интерактивной доской.
Рисунок 4.1 - Встроенный кабель с портом USB Порядок подключения интерактивной доски к компьютеру происходит в следующем порядке: 1. Вставьте разъём USB-кабеля в гнездо встроенного USB-кабеля, который находится за нижним правым углом интерактивной доски. ПРИМЕЧАНИЕ. Чтобы вынуть разъём USB-кабеля из гнезда встроенного USB-кабеля, нужно приложить усилие приблизительно 300 грамм. Поскольку USB-кабель длиной 5 метров весит приблизительно 200 грамм, нет необходимости в дополнительном креплении к гнезду. Такая конструкция безопасна, поскольку если кто-нибудь наступит на кабель, кабель просто отсоединится от гнезда, не повредив контроллерный модуль; 2. Разъем на другом конце USB-кабеля вставьте в USB-гнездо компьютера. – Если используется компьютер Макинтош (Mac с операционной системой OS X) или компьютер с операционной системой, на котором установлен соответствующий драйвер USB, то индикатор готовности в нижнем правом углу рамы доски должен сразу загореться красным цветом, а затем мигать зелёным цветом. В этом случае можно перейти к следующей странице, чтобы установить программное обеспечение SMART Board. – Если соответствующий драйвер не установлен, Мастер нового оборудования поможет вам найти драйвер подключённого USB HID-совместимого устройства (интерактивной доски).
Рисунок 4.2 - Подключение интерактивной доски с помощью USB – кабеля Как установить USB-драйвер (только для Windows): - Нажмите кнопку Далее, чтобы мастер начал поиск соответствующего драйвер; - Ещё раз нажмите кнопку Далее, чтобы операционная система Windows начала поиск подходящего драйвера в базе данных драйверов на жёстком диске; - После того как драйвер будет найден и установлен, нажмите кнопку Готово. Индикатор готовности сначала начнёт светиться красным цветом, а затем будет мигать зелёным – это означает, что контроллер получает электропитание по USB-кабелю и работает в режиме мыши HID. Как установить программное обеспечение SMART Board: - Вставьте компакт-диск с программным обеспечением SMART Board в дисковод и следуйте инструкциям, которые будут появляться на экране. Сразу после установки программного обеспечения SMART Board индикатор готовности на лотке для перьев перестанет мигать зелёным цветом и начнёт светиться зелёным постоянно. Это означает, что интерактивная доска SMART Board обменивается данными с программным обеспечением SMART Board, поэтому можно пользоваться инструментами из лотка для перьев; - Если панель инструментов SMART Board не открывается автоматически, нажмите кнопку Пуск > Все программы > Программное обеспечение SMART Board > Средства SMART Board, или дважды щёлкните ярлык Средства SMART Board на рабочем столе. В правой части панели задач появится значок SMART Board. Теперь можно взять из лотка перо и писать на проецируемом изображении, а также записывать заметки в приложение, поддерживающее ввод рукописных данных. Такие приложения перечислены в «Руководстве пользователя программного обеспечения SMART Board» 4.2 USB-кабели удлинители и концентраторы Прилагаемый к интерактивной доске USB-кабель длиной 5 метров соответствует требованию стандарта USB 2.0 по максимальной длине кабеля. Если длины прилагаемого USB-кабеля не хватает, можно использовать активные удлиняющие USB-кабели, USB - удлинители или концентраторы. Обычно можно последовательно соединить до четырёх кабелей, чтобы увеличить общую длину до 25 метров, что является пределом по спецификации USB. Пассивные удлиняющие USB-кабели не поддерживаются.
Рисунок 4.3 - Активный удлиняющий USB - кабель компании SMART 4.3 Подключение с помощью опционального последовательного модуля расширения RS-232 Дополнительный последовательный модуль расширения RS-232 позволяет подключать интерактивную доску серии 600 к компьютеру другим способом. Этот модуль имеет собственный блок питания, от которого питается интерактивная доска SMART Board. Для подключения последовательного модуля расширения RS-232 к компьютеру подходит стандартный последовательный кабель с разъёмами DB9 (охватываемый) и RS-232 (охватывающий). - Если на компьютере ещё не установлено программное обеспечение SMART Board, вставьте в дисковод компакт-диск с программным обеспечением SMART Board. Запустится программа установки программного обеспечения SMART Board. Если она не запустится, выберите Пуск > Выполнить, затем введите команду x:\autorun.exe (где x: буква дисковода с компакт-диском). Следуйте инструкциям, которые будут появляться на экране, чтобы установить программное обеспечение SMART Board; ПРИМЕЧАНИЕ. Рекомендуем ответить Да на вопрос о том, поместить ли ярлык SMART Board в папку «Автозагрузка». В этом случае панель средств SMART Board будет всегда открыта, а интерактивная доска будет в постоянной готовности. - Разъём DB9M прилагаемого последовательного кабеля (или другого аналогичного кабеля) вставьте в 9-контактное гнездо на боку модуля RS-232, который находится под нижним правым углом интерактивной доски SMART Board; ПРИМЕЧАНИЕ. Гнездо DB9 модуля расширения не снабжено крепёжными винтами для удержания разъёма последовательного кабеля. Последовательный кабель проложен к модулю RS-232 таким путём, что если потянуть за кабель, усилие будет приложено перпендикулярно разъёму. Если кто-то случайно наступит на кабель или сильно потянет за него, незакреплённый разъём просто выйдет из гнезда модуля, не повредив его контакты. Если интерактивная доска монтируется на стене, последовательный кабель можно провести в канале за модулем RS-232 и за модулем контроллера, чтобы предотвратить излишнее натяжение кабеля. - Разъем на другом конце последовательного кабеля вставьте в разъём компьютера; - Один конец кабеля питания вставьте в блок питания, а другой конец кабеля вставьте в розетку. Индикатор готовности загорится красным цветом. Это означает, что электропитание на интерактивную доску подаётся.
Рисунок 4.3 - Подключение с помощью опционального последовательного модуля расширения RS-232 5. Система электропитания интерактивной доски Интерактивная доска может работать, как и от стандартного 220 Вольт так и от USB. Индикаторы и элементы управления панели управления SystemOn На панели управления SystemOn, расположенной на левом краю лотка для перьев, находится одна большая клавиша «Вкл» с подсветкой и четыре индикатора состояния. Клавиша «Вкл». Светится, когда все кабели подсоединены правильно и система получает питание. Состояние системы. Мигает зелёным цветом, пока система прогревается, а затем светится зелёным постоянно, если система работает нормально. Спящий режим. Мигает жёлтым цветом, когда система завершает работу, а после правильного выключения системы постоянно светится жёлтым цветом. Ошибка компьютера. Мигает красным цветом, если ошибка возникла в компьютере. Ошибка проектора. Мигает красным цветом, если ошибка возникла в проекторе.
Рисунок 5.1 - Индикаторы и элементы управления панели управления SystemOn. Прежде чем приступить к установке интерактивной доски SMART Board 600, ознакомьтесь со следующими требованиями к условиям окружающей среды: Температура. Интерактивная доска SMART Board 600 может эксплуатироваться при температуре от 5°C до 35°C. При хранении допустима температура от -40°C до 50°C. Влажность. Интерактивная доска SMART Board 600 может эксплуатироваться при относительной влажности от 5% до 80% без конденсации. При влажности более 80% лист может слегка морщиться. При понижении влажности эти складки разглаживаются. Устойчивость к воде и другим жидкостям. Интерактивная доска SMART Board 600 предназначена для эксплуатации внутри помещений, поэтому не обладает устойчивостью против солёных и других брызг. Не брызгайте на интерактивную доску и её компоненты ни водой, ни другими жидкостями. Жидкость может попасть на чувствительные электронные компоненты и повредить их. Инструкции по очистке интерактивной доски см. на стр. 36. Пыль и царапины. Интерактивная доска SMART Board 600 предназначена для эксплуатации в офисах и классах, а не в заводских помещениях, где пыль и другие загрязнители могут повредить доску. Конструкция соответствует загрязнённости 1 степени по классификации EN61558-1, что означает «Загрязнений нет или только сухие непроводящие загрязнения». Электростатический разряд (ЭСР). Интерактивная доска SMART Board 600 удовлетворяет требованиям 4 уровня EN61000-4-2 для прямого и непрямого электростатического разряда. Допускается разряд до 15 кВ (обеих полярностей) при зонде сопротивлением 330 Ом и ёмкостью 150 пФ (разряд в воздухе). Разъединённые разъёмы выдерживают прямой разряд (контакт) до 8 кВ. Кондуктивное излучение и излучение в пространство. Узкополосное электромагнитное излучение интерактивной доски SMART Board 600 находится в пределах, установленных для устройств класса B, определённого в EN55022/ CISPR 22. 6 Возможные неисправности и методы их устранения 6.1 Настройка проецируемого изображения Многие проблемы с изображение решаются путём перемещения проектора и регулировкой его объектива. Желательно настроить изображение так, чтобы по краям экрана были поля около 1 см. Разрешения проектора и компьютера должны совпадать. Установите оптимальное разрешение проектора по прилагаемым к нему инструкциям. Затем установите такое же разрешение в компьютере. Если разрешения не совпадают, то изображение с компьютера не будет соответствовать интерактивному экрану, может мерцать и искажаться. Изменить разрешение экрана компьютера можно на его панели управления (Windows) или в настройках системы (Mac). Если требуется более подробная информация об установке разрешения компьютера, см. справку в операционной системе компьютера. Сброс интерактивной доски. Если интерактивная доска работает неправильно (возможно, из-за разряда статического электричества или падения напряжения питания), иногда удаётся восстановить её нормальную работу, выполнив сброс. Если требуется выполнить полный сброс интерактивной доски, отсоедините, а затем снова подсоедините USB-кабель, а если используется модуль расширения, отключите от него питание, а затем снова включите. При этом выполняется сброс всех компонентов интерактивной доски SMART Board. Кнопка «Сброс». Расположенная на краю модуля контроллера кнопка «Сброс» позволяет сбросить контроллер одним нажатием. Кнопка «Сброс» находится в углублении, чтобы её нельзя было нажать случайно. Эту кнопку можно нажать кончиком карандаша или другим заостренным предметом, например, шариковой ручкой. Кнопку «Сброс» можно нажать в случае, если контроллер не отвечает или работает неправильно. Например, интерактивная доска может перестать отвечать из-за электростатического разряда или падения напряжения питания. После нажатия кнопки «Сброс» контроллер начинает работать нормально.
Рисунок 6.1 – Кнопка сброса Если нажать кнопку «Сброс» и удерживать её в нажатом положении более трёх секунд, из памяти контроллера будут удалены все ранее сохранённые данные ориентации по 4 или 9 точкам, в результате чего восстановятся заводские настройки. А данные ориентирования по 20 точкам хранятся в компьютере, поэтому сброс контроллера на них не влияет. 6.2 Поиск и устранение неполадок с использованием индикатора готовности Если в интерактивной доске возникла неполадка, устранить её поможет индикатор готовности и наблюдаемые симптомы, чтобы найти индикатор готовности и ознакомиться с его состояниями при нормальной работе. Далее поиск и устранение неполадок выполняется с использованием блок схем:
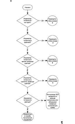
Рисунок 6.2 – Блок - схема нахождения неисправностей №1 - Интерактивная доска не получает электропитание. Перейдите к блок-схеме 2, чтобы найти и устранить неполадку; - Интерактивная доска получает электропитание, но не взаимодействует с компьютером. Перейдите к блок-схеме 3, чтобы найти и устранить неполадку; - Мигающий зелёным цветом индикатор готовности означает норму, если интерактивная доска используется только в режиме прикосновений. Если же нужно использовать инструменты SMART Board или перья из лотка, перейдите к блок-схеме 4; - Непрерывное свечение индикатора готовности зелёным цветом означает нормальную работу. Чтобы диагностировать неполадки, которые, вероятно, произошли в других компонентах интерактивной доски, см. блок-схему 5; - Если индикатор готовности мигает или ровно светится жёлтым цветом, сбросьте контроллер SC9 интерактивной доски. Если неполадку таким способом устранить не удалось, перезагрузите флэш-память контроллера или замените модуль контроллера. Передайте проблему на следующий уровень поддержки. Если описанные здесь возможные причины не имеют отношения к индикатору готовности, обратитесь в службу технической поддержки.
Рисунок 6.3 – Блок - схема устранения неисправностей №2 - Не питаемые USB - концентраторы или повторители не могут обеспечить интерактивную доску достаточным электропитанием; - Если на компьютере не установлен USB-драйвер, то интерфейс USB не может подавать питание на интерактивную доску; - Если возможно, подключите интерактивную доску к другому компьютеру, который ранее нормально работал с доской SMART Board. См. минимальные требования к оборудованию и программному обеспечению компьютера. ПРИМЕЧАНИЕ. Прежде чем заменить модуль контроллера, обратитесь в службу технической поддержки и убедитесь. Что вы уже испробовали все остальные возможности для устранения неполадки.
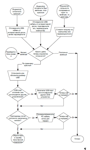
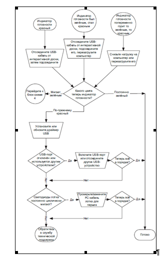
Рисунок 6.4 - Блок схема устранения неисправностей №3 - Отсоедините, затем подсоедините оба конца USB-кабеля, чтобы сбросить интерактивную доску и заново установить связь с компьютером; - Если зелёный цвет индикатора готовности сменился красным во время работы компьютера, вероятно, компьютер перестал отвечать. Перезагрузите компьютер; - Если индикатор готовности светится попеременно то красным, то зелёным цветом, вероятно, на компьютере выполняется слишком много приложений, из-за которых он перегружен. Уменьшите нагрузку на компьютер (закройте ненужные приложения) или замените его более мощным компьютером; - Убедитесь, что операционная система компьютера имеет все драйверы USB HID и установлены все обновления. (Для установки драйверов HID на компьютере с операционной системой Windows 98 или 98SE требуется установочный компакт-диск.); - Возможно, интерфейс USB компьютера отключён или назначен другому устройству. Назначьте интерфейс USB доске или включите его с помощью диспетчера устройств; - Из-за неисправного IC-кабеля лотка для перьев светодиод лотка может постоянно мигать в повторяющейся последовательности, а индикатор готовности – светиться красным цветом; - Возможно, питаемый USB-концентратор или удлинитель неисправен или отсоединился от компьютера. Проверьте соединения или замените неисправный компонент. ПРИМЕЧАНИЕ. Если контроллер интерактивной доски обнаружит, что его микропрограмма не полностью безопасна, его индикатор мигает красным цветом, а чувствительность доски к касаниям отключается. Немедленно обратитесь в службу технической поддержки компании SMART.
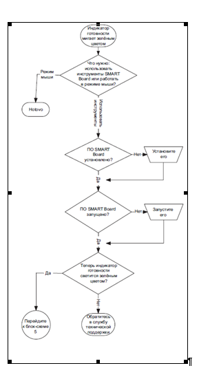
Рисунок 6.5 - Блок схема устранения неполадок №4 - Это нормальное состояние в режиме мыши, если на компьютере не установлено программное обеспечение SMART Board; - Этот режим может пригодиться для случайных гостей, которым не нужно пользоваться инструментами SMART Board и функциями лотка для перьев; - Для установки драйверов HID на компьютере с операционной системой Windows 98 или 98SE требуется установочный компакт-диск Windows. Кроме того, операционные системы Windows 98 и 98SE не поддерживают функцию щелчка правой кнопкой. Операционные системы Windows 2000 и Windows XP поддерживают все функции режима мыши HID; - Не забывайте, что в некоторых случаях не требуется использовать инструменты SMART Board и перья из лотка. См. примечания выше; - Программное обеспечение SMART Board можно установить с прилагаемого к интерактивной доске компакт-диска или загрузить с веб-сайта компании SMART Technologies по адресу: www.smarttech.com/support/; - Чтобы убедиться в том, что программное обеспечение SMART Board работает, воспользуйтесь панелью управления Windows или монитором активности Mac; - Теперь индикатор готовности должен светиться зелёным цветом, а интерактивная доска должна работать нормально.
Рисунок 6.6 - Блок схема исправления неисправностей №5 ПРИМЕЧАНИЕ. Если нужно использовать инструменты SMART Board или перья и ластик из лотка, на компьютере должно быть запущено программное обеспечение SMART Board. Если на правой части панели задач Windows нет значка SMART Board, щёлкните на рабочем столе ярлык Средства SMART Board или выберите Программное обеспечение SMART Board в меню кнопки Пуск, а затем выберите Средства SMART Board. После этого должен появиться значок, а инструменты лотка должны работать нормально. - Непрерывное свечение индикатора готовности зелёным цветом означает нормальную работу контроллера. Если лоток для перьев неисправен или не взаимодействует с контроллером, значит, интерактивная доска по-прежнему работает в режиме мыши; - После сброса интерактивной доски все светодиоды лотка должны мигать последовательно дважды, что означает успешное взаимодействие лотка с контроллером. Если светодиоды лотка мигают не так, как ожидается, или не прекращают мигать, замените кабель, соединяющий лоток с контроллером; - Загрязнённые или чем-то закрытые инфракрасные датчики в гнёздах лотка могут не обнаруживать наличие перьев и ластика. Например, датчик может показывать отсутствие пера, хотя в действительности перо лежит в своём гнезде; - Устраните препятствия, закрывающее инфракрасные датчики, или протрите датчики ватой, смоченной бытовым очистителем стекла, таким как Windex; - Если датчик или контроллер лотка для перьев неисправен, обратитесь в службу технической поддержки; ПРИМЕЧАНИЕ. Если другой пользователь назначил другие функции перу. ластику или клавише лотка, верните прежнюю настройку с помощью панели управления SMART. Таблица 6.1 – Поиск и устранение неполадок
7 Расчет надежности Эксплуатационные показатели – это характеристики, определяющие качество выполнения изделием заданных функций. Общими из них для всех изделий длительного действия являются показатели надежности (долговечности), динамичности качества, эргономические показатели и экономичность эксплуатации. Надежность – это свойство объекта (например, изделия) выполнять заданные функции, сохраняя во времени значения установленных эксплуатационных показателей в допустимых пределах, соответствующих принятым режимам, условиям использования, технического обслуживания, ремонта, хранения и транспортирования. Надежность включает свойства безотказности, долговечности, ремонтопригодности и сохраняемости. Показателями надежности являются вероятность безотказной работы, средняя наработка на отказ, интенсивность отказов и др. Вероятность безотказной работы P(t) – вероятность того, что в заданный момент времени t или в пределах заданной наработки, отказа в работе изделия не произойдет (отказ – событие, заключающееся в том, что изделие становится неспособным выполнять заданные функции с установленными показателями): P(t) = N(t) / N0 , (7.1) где N0 – число изделий, работающих в начале испытаний, N(t) – число изделий, работоспособных в конце промежутка времени t. Интенсивность отказов l(t) является функцией времени. Типичный характер изменения интенсивности отказов l(t) изделий от начала эксплуатации до списания представлен на рисунке 7.1
Рисунок 7.1 – Зависимость интенсивности отказов от времени На рисунке 7.1 прослеживаются три основных периода работы изделия. I период – период приработки. Повышенная интенсивность отказов в этом периоде связана с дефектами конструкций, изготовления, сборки конечного изделия. С окончанием этого периода, как правило, заканчивается гарантийное обслуживание изделия. Многие компании и фирмы-производители не выпускают свою продукцию на рынок, пока изделие не пройдет период приработки. II период – период нормальной работы. Интенсивность отказов в этом периоде остается практически постоянной и незначительной. III период – период старения. В этот период интенсивность отказов резко возрастает, происходит изнашивание, старение и необратимые физические явления, при которых эксплуатация изделия не возможна или экономически не оправдана. Для большинства изделий вычислительной техники период их морального устаревания опережает физический. Расчет надежности производят на этапе разработки объекта для определения его соответствия требованиям, сформулированным в ТЗ. Расчет производится в следующем порядке. Исходными данными являются интенсивности отказов элементов различных групп (справочные значения). Интенсивность отказов показывает, какая часть элементов по отношению к общему количеству исправно работающих элементов в среднем выходит из строя в единицу времени (обычно за час). Сущность расчета надежности состоит в том, чтобы определить основные критерии характеризующие надежность: время наработки на отказ Т0 и вероятность безотказной работы Р(t). Элементы системы необходимо разбить на группы с одинаковыми интенсивностями отказов l и подсчитать внутри групп число элементов Мi. Справочные значения интенсивностей отказов l некоторых элементов приведены в следующей таблице. Таблица 7.1 - Таблица интенсивности отказов
Вычислим произведение Мi на l, характеризующее долю отказов, вносимых элементами каждой группы в общую интенсивность отказов системы: li=Мi*l (7.2) Общая интенсивность отказов системы состоит из интенсивностей отказов входящих в нее групп элементов: N lобщая = å li (7.3) i=1 где N – число групп с однотипными элементами. Вычислим наработку на отказ. Наработка на отказ Т0 – это показатель безотказности, равный отношению наработки восстанавливаемого изделия к математическому ожиданию числа его отказов в течение этой наработки. Следовательно, это величина обратно пропорциональна интенсивности отказов, то есть: Т0=1/ lобщая (7.4) Вероятность безотказной работы Р(t) – это математическое ожидание того, что в заданном интервале времени не произойдет отказа. Вероятность безотказной работы Р(t) связана с интенсивностью отказов l следующей формулой: Р(t)= е-lt = е-t/To , (7.5) где е – это основание натурального логарифма; е = 2.718281828459045… . Кроме того, расчет надежности можно заменить графическим методом на координатной плоскости. На горизонтальной оси наносятся деления в соответствии с полученной наработкой на отказ Т0. На вертикальной оси отмечается точка Р(t)=1 и через нее проводится горизонтальная линия, а сама ось градуируется. Через точку P(1) проводится горизонтальная линия. Линия надежности определяется экспериментальным законом. На оси t откладывается T0 и эта величина сносится на горизонтальную линию, проведенную через точку P(1). Полученную точку соединяем прямой линией с точкой P(t)=1. Эта и есть линия надежности. Для определения вероятности безотказной работы устройства в момент времени ti откладываем величину ti на оси t, сносим эту величину на полученную линию надежности, а затем на ось P и, таким образом, обнаруживаем P(ti) для заданного момента времени ti. Например: P
P(t)=1 P(ti)
0,37
Рисунок 7.2 – Линия надежности Таблица 7.2 - Общая интенсивность отказов групп элементов
Вычислим наработку на отказ: Т Список использованных источников 1. SMART Board 600 Series руководство пользователя 2. http://www.smartboard.com.ua/ru/practice/16.htm 3. http://www.smartboard.ru Приложение а
Доклад Первая в мире интерактивная доска была представлена компанией SMART Technologies Inc. в 1991 г. Одними из первых, кто оценил педагогические возможности этой новой технологии, были преподаватели. Использование интерактивных досок помогает разнообразить занятия, сделать их яркими и увлекательными. Перед началом работы интерактивная доска подключается к компьютеру и проектору. Чтобы управлять компьютером, достаточно только коснуться экрана. Используя доску, вы можете открывать файлы, работать с интернетом, писать поверх любых приложений, вебсайтов и видеоизображений с помощью специальных маркеров. Окончив работу, вы можете сохранить все ваши записи для последующего использования. Интерактивные доски бывают прямой и обратной проекции. При прямой — проектор помещается перед доской на подставке или на потолке. При обратной — проектор устанавливается за доской. Сенсорные технологии в интерактивных досках реализуются двумя способами. Сенсорная резистивная интерактивная доска состоит из двух слоев тончайших проводников, которые реагируют на прикосновение к поверхности экрана. Такие доски очень подходят для школ: они надежны и не требуют каких-либо специальных приспособлений, которые могут потеряться или сломаться. В DViT (Digital Vision Touch) технологии используются маленькие цифровые видеокамеры, которые располагаются по углам экрана и фиксируют каждое прикосновение к нему. Программное обеспечение, которое прилагается к интерактивным доскам, позволяет работать с текстами и объектами, аудио и видеозаписями. Принцип действия интерактивной доски Интерактивную доску, как и мышь, можно назвать устройством ввода данных в компьютер. Когда вы прикасаетесь к рабочей поверхности интерактивной доски, она определяет координаты прикосновения по горизонтали и вертикали (x, y). Получив эти координаты, драйвер мыши компьютера перемещает указатель мыши в соответствующую точку на экране компьютера. Пока все перья и ластик лежат в лотке на своих местах, программное обеспечение доски SMART Board интерпретирует прикосновения к доске как щелчки мышью и перемещения её указателя. Когда вы берёте из лотка перо или ластик, датчики обнаруживают это, в результате чего программному обеспечению становится известно, какой инструмент вы выбрали. Затем программное обеспечение SMART Board взаимодействует с драйвером мыши компьютера, драйвер превращает указатель мыши в цветное перо или в ластик позволяет рисовать на экране компьютера цветные линии и удалять их. Проекционный режим Чтобы использовать интерактивную доску SMART Board в проекционном режиме (который также называется режимом мыши), требуются два компонента: компьютер и цифровой проектор. Эти компоненты взаимодействуют следующим образом: - На компьютере запускается приложение, затем изображение из этого приложения передаётся в проектор; - Проектор проецирует это изображение на интерактивную доску; - Интерактивная доска служит одновременно экраном и устройством ввода (мышью и клавиатурой), позволяя управлять приложением простым прикосновением к её рабочей поверхности. Если программное обеспечение доски SMART работает в проекционном режиме, то прикосновение пальцем к рабочей поверхности доски интерпретируется как щелчок мыши. Можно также взять из лотка любое перо и писать на доске. Эти записи будут видны также в работающем на компьютере приложении. Эти записи можно сохранить в файле формата SMART Notebook™ или прямо в приложении, если оно поддерживает ввод рукописных данных. Непроекционный режим. Если интерактивная доска SMART Board работает в непроекционном режиме (который также называется режимом интерактивной доски), то управлять компьютером, прикасаясь к доске, невозможно. Но остаётся возможность использовать приложение Notebook с целью получать и сохранять записи с доски в файл. Эти записи можно также печатать на принтере. Интерактивные доски Smarboard , произведенные на базе новейших технологий, имеют конкурентоспособную цену. Их использование раскрывает ряд преимуществ при визуализации и коллективном обсуждении документов: - можно выделять элементы из разных документов и программ, вставлять комментарии и делать заметки; - электронные заметки (в цвете) можно сохранять, печатать или отправлять по электронной почте в различных векторных и растровых форматах (ESB, JPEG, TIFF HTML, PDF, BMP, WBD, EMF), а также в форматах PowerPoint® (PPT и PPS) можно импортировать документы, созданные в других программах (PPT, BMP, GIF, JPEG, ICO, EMF, WMF, Microsoft® Word и Excel®), использовать фрагменты из буфера обмена можно использовать галерею изображений и фонов или вставлять изображения из других программ в Scrapbook; - можно дистанционно выделять, подчеркивать или редактировать тексты; - система помогает успешно визуализировать "сложные решения" питание осуществляется за счет подключения к USB порту. В зависимости от расположения проектора доски делятся на две группы: с фронтальной и обратной проекцией. По используемым в интерактивных досках технологий они подразделяются на четыре основных типа: 1. Сенсорная аналогово-резистивная технология (Интерактивные доски, использующие аналогово-резистивную технологию выпускают компании Egan TeamBoard, Interactive Technologies, SMART Technologies). 2. Электромагнитная технология (компании GTCO Calcomp, Promethean, ReturnStar, Sahara Interactive.) 3. Лазерная технология (PolyVision). 4. Ультразвуковая/инфракрасная технология (Интерактивные доски с использованием ультразвуковой/инфракрасной технологии выпускают компании Hitachi и Panasonic.) Доски с фронтальной проекцией распространены наиболее широко, хотя и обладают очевидным недостатком: докладчик может загораживать собой часть изображения. Чтобы этого не было, проектор подвешивают под потолком как можно ближе к доске, объектив наклоняют вниз, а возникающие трапециевидные искажения компенсируют с помощью системы цифровой коррекции. Доски с обратной проекцией, где проектор находится позади экрана, существенно дороже и занимают в аудитории больше места, чем доски с прямой проекцией. Поскольку экран работает на просвет, возможны проблемы с видимостью изображения под большими углами. В последнее время на рынке появились специальные модели проекторов с короткофокусным объективом, предназначаемые для работы с интерактивными досками. Изготовители досок все чаще предлагают готовые комплексы, в состав которых входят доски и прикрепленные к ним сверху на штанге короткофокусные проекторы. Сенсорная аналого-резистивная технология Пример: SMART BOARD 660i Аналогово-резистивная доска - многослойный "пирог", покрытый износостойким полиэфирным пластиком с матовой поверхностью и широким углом рассеяния света. Поверхность достаточно мягкая для того, чтобы немного прогибаться при нажатии. Доски работают в течение многих лет, не теряя качества и надежности. Основная угроза для поверхности - случайное применение фломастеров, после которого пластик бывает трудно отмыть. Высокое разрешение экрана Для работы не обязательно иметь специальные маркеры, можно пользоваться пальцем или указкой. Нельзя при работе опираться кистью руки на доску: она сразу на это среагирует и что-нибудь написать или нарисовать будет невозможно Интерактивные доски, использующие аналого-резистивную технологию, выпускают компании Egan TeamBoard, Interactive Technologies, PolyVision, SMART Technologies. Электромагнитная технология Пример: INTERWRITE BOARD 1077 При использовании электромагнитной технологии интерактивная доска имеет твердую поверхность. Внутри слоистой структуры находятся регулярные решетки из часто расположенных вертикальных и горизонтальных координатных проводников. Для работы нужен специальный маркер. Электромагнитные доски обычно откликаются на действия пользователя несколько быстрее, чем аналого-резистивные. Скорость выдачи информации у них 100-120 пар координат в секунду, а следовательно, время реакции системы ограничивается только производительностью компьютера. Технология изначально разрабатывалась для дигитайзеров, а потому внутренняя разрешающая способность системы (1000-2000 линий на дюйм и выше) избыточна для решаемых доской задач. Лазерная технология Пример: Webster LT Лазерная технология интерактивных досок потребовала для своей разработки немалого искусства. В систему входят два инфракрасных лазерных угломера, обычно располагаемых сверху по углам доски. Для работы нужен специальный маркер. Информация о нажатии на кнопки посылается в систему посредством ультразвука или сигнала какого-либо другого вида. Принципиальный недостаток лазерной технологии - докладчик может случайно перекрыть луч лазера, в результате чего процесс измерения координат нарушается. Лазерные интерактивные доски наиболее дороги в производстве. Их выпускает, насколько нам известно, только одна компания - PolyVision. Ультразвуковая/инфракрасная технология Система, запатентованная под названием eBeam, использует различие в скорости распространения световых и звуковых волн. Основной недостаток ультразвуковой/инфракрасной технологии тот же, что у электромагнитной и лазерной - необходимо использовать специальный электронный маркер. Электронный маркер испускает одновременно и ИК-свет, и ультразвук. Интерактивные доски с использованием ультразвуковой/инфракрасной технологии выпускают компании Hitachi, Panasonic и ReturnStar. Система MIMIO не является интерактивной доской как таковой, но может превратить в нее любую другую доску, совершенно для этого не предназначенную. Устройство представляет собой сенсор, крепящийся с помощью липучек на поверхность доски, и маркер с источником ультразвука и отсеком для обычного маркера. Имеется ультразвуковая губка, которой можно стирать как тонкие линии, так и большие площади. Неоспоримым достоинством такой системы видится великолепная транспортабельность и возможность получения интерактивных досок с большими диагоналями, а главная проблема состоит в том, что пластмассовый корпус недостаточно прочен, чтобы выдержать длительную эксплуатацию и многократное перевешивание с места на место. Кроме того – это самый дешевый вариант создания интерактивного комплекса. Работа с интерактивной доской SMART Board не требует специальных знаний и подготовки. Учебные комплексы "ИНТЕРСМАРТ" (на базе интерактивных досок SMART Board) и "ИНТЕРСИМП" (на базе интерактивных дисплеев SMART Sympodium), разработанные компанией «ЛИТЕР», а так же интерактивные доски SMART Board получили Свидетельства о признании соответствия педагогическим требованиям Министерства образования и науки Казахстана. Интерактивная доска прямой проекции выглядит как обычная маркерная доска. Проектор помещается перед ней на подставке либо подвешивается под потолок. Доска позволяет контролировать все приложения одним прикосновением, писать и рисовать на ней электронными маркерами и сохранять все записи в одном файле или в приложениях Microsoft Office. Интерактивная доска прямой проекции удобна тем, что если у вас уже есть проектор, вам не нужно покупать новый. Интерактивная доска Smart 600 c сентября 2005 г. компания SMART Technologies начала выпуск интерактивных досок прямой проекции нового поколения. Модели SMART Board 600 пришли на смену моделям 500-ой серии. У новой линейки интерактивных досок SMART Board появились новые возможности, улучшились технические характеристики, а так же обновилось программное обеспечение (в т.ч. количество элементов библиотеки увеличилось до 10 000 шт., появилось казахстанское меню). Компания SMART разрешает бесплатно использовать программное обеспечение Notebook дома: количество загрузок программного обеспечения не ограничена. Несколько человек могут совместно работать с файлами, а учителя и ученики могут использовать ПО в школе и дома. Планируйте и проводите уроки с ПО Notebook, вы легко сможете: найти тысячи бесплатных изображений, объектов Macromedia Flash, видео- и аудиозаписей, учебные планы и другие материалы. Создавать гиперссылки на WEB-страницы и станицы доски в файлах, закладках или документах на компьютере. Добавлять к тексту заметки, использовать научные обозначения. Возвращать, перемещать, поворачивать объекты, заметки и снимки экрана, а также менять их размер. Делать объекты прозрачными. Упорядочивать страницы в сортировщике страниц. Перемещать объекты с одной страницы на другую, а также из других приложений. Сохранять файлы в различных форматах (например, PDF, HTML). Сохранять страницы в виде изображений (например, JPEG, PNG, GIF). Использовать файлы на разных платформах (например, в ОС Windows, Mac OS). Перемещать панели инструментов в нижнюю часть экрана. Рисовать с помощью разных инструментов для рисования. Импортировать и экспортировать файлы Microsoft PowerPoint. Переделать рукописный текст на печатный. Отображайте информацию на экране частями, используя функции затенения и осветления экрана. Делайте надписи на видеоизображении во время работы. Управляйте переносным компьютером с беспроводным доступом. Обращайтесь к часто используемым приложениям из центра запуска. Записывайте все, что происходит на экране, в режиме видеоролика и добавляйте к нему звук, используя микрофон. Настаивайте перемещаемую панель инструментов. Вводите текст с экранной клавиатуры. Пишите и сохраняйте заметки в приложениях других разарботчиков. Пишите поверх слайдов PowerPoint, файлов Word и Excel и сохраняйте свои заметки в этих файлах. Делайте записи в программах Paint, CorelDRAW и AutoCAD, а также в приложениях для проведения конференций, например, в SMART Bridgit. Интерактивная доска SMART Board - Сенсорный дисплей подключаемый к компьютеру и проектору Unifi для демонстрации изображений с компьютера. Вы можете управлять программами с дисплея доски писать цифровыми чернилами и сохранять результаты для дальнейшего использования. Интерактивная доска SMART Board поставляется вместе с программным обеспечением SMART Board, которое имеет множество функций. Проектор Unifi - интегрированный проектор XGA (1024 х 768), который использует систему Vikuiti™ Super Close Projection для проекции с очень близкого расстояния. Аудиосистема – два 20-ваттных динамика, управляемые с панели управления. Модуль управления – запуск экранного интерфейса проектора Unifi, а также управление мощностью и громкостью проектора осуществляется с панели управления. Экранный интерфейс Unifi – выбор источников изображения для проектора, смена его настроек и доступ к экранам справки осуществляется с доски SMART Board. Панель подключения – предназначена для подключения компьютера, видеомагнитофона, документ-камеры, DVD-проигрыватель и другие периферийные устройства. Анотации и заметки – выберите маркер, который находится на панели интерактивной доски и пишите на любом изображении, в том числе и видео, результаты можно сохранить. Гарантия – Гарантия на проектор Unifi - два года, гарантия на лампу 90 дней или 500 часов. Гарантия на интерактивную доску SMART Board пять лет после регистрации продукта, стандартная - два года. Основные особенности новой серии интерактивных досок: больший размер экрана - размер рабочей поверхности доски у модели SB680 составляет 156,5х117,8 см. Разрешение матрицы доски увеличилось до 4000х4000 точек. Благодаря этим изменениям вы сможете увеличить информационную плотность вашего урока или презентации. Изменился и внешний вид интерактивной доски, лотка с маркерами и ластиком. Удобное расположение кнопок делают SMART Board еще более стильным и эффективным инструментом обучения. Помимо внешних появились и функциональные отличия. Например, кнопка вызова клавиатуры и "правой кнопки мыши" на лотке стали больше и теперь расположены посредине лотка, там же появилась новая кнопка вызова "справка", которая поможет вам при любых затруднениях при работе с интерактивной доской. Так же на лотке доски появился дополнительный разъем, который позволит вам подключать дополнительные аксессуары. Одним из таких аксессуаров может быть устройство System On, при помощи которого, нажатием только на одну кнопку, можно запускать компьютер, доску и проектор. Дополнительно интерактивные доски SMART Board 600 серии могут комплектоваться акустическими системами, которые позволят дополнить ваш урок или презентацию аудио-сопровождением. 15Ватные акустический системы можно устанавливать как на доске, так и на стене. Подключения интерактивной доски к компьютеру осуществляется при помощи USB кабеля. И, естественно, никакого дополнительного питания 220 В для интерактивной доски. Передача данных между интерактивной доской и компьютером, так же может осуществляться и в беспроводном режиме. При этом используется беспроводный протокол передачи данных Bluetooth, который не требует установки дополнительного программного обеспечения. Напольное крепление для интерактивной доски SMART Board стало еще более надежным и удобным в использовании. Например, ролики крепления стали ещё более прочными и надежными, так же на креплении появилась измерительная шкала, при помощи которой вам будет удобнее устанавливать необходимую высоту расположения доски относительно пола. Таблица 3.1 - Спецификация для досок прямой проекции 600 серии
При наличии в аудитории системы Smart Board 600i Вы сможете уделять основное внимание преподаванию, не отвлекаясь на технические нюансы. Интерактивный комплекс делает обучение динамичным и интересным. Теперь ученики смогут услышать историческую справку, просмотреть документальный фильм на DVD-проигрывателе или видеомагнитофоне или посетить галерею искусств в сети Интернет. А главное, все это можно сделать, используя только одну интерактивную систему Smart Board 600i. Только два элемента Вам уже нет необходимости вызывать специалистов для установки аудио- или видеооборудования. Система SMART Board 600i состоит из настенного проектора Unifi с вмонтированной аудиосистемой и интерактивной доски SMART Board. Поскольку проектор надежно закреплен на стене над интерактивной доской SMART Board, на доске создается меньше теней, а кабели не лежат под ногами. Простота использования. Элементы управления проектором и аудиосистемой удобно расположены на интерактивной доске SMART Board, поэтому Вам не доведется каждый раз перед уроком искать пульт дистанционного управления. Если Вам понадобятся дополнительные устройства, например, документ-камера, компьютер или DVD-проигрыватель, просто подключите к специальной панели подключения. Простота приобретения и установки. Приобрести и установить интерактивную систему SMART Board 600i очень просто. Система поставляется со схемой подключения доски и проектора. После установки компоненты необходимо только отрегулировать - и можно начинать работу. Кроме того, поскольку все оборудование надежно закреплено, его тяжело украсть или испортить. Система SMART Board 600i состоит из настенного проектора Unifi со встроенной аудиосистемой и интерактивной доски SMART Board. Отличные качества : - Аудиосистема; - Проектор Unifi; - Интерактивная доска SMART Board; - Сенсорная поверхность; - Активная область экрана (диагональ); - 77” (195.6 см); - 64” (162.6 см); - Модели: SB680i, SB660i; - Панель подключения; - Модуль управления; - Ластик; - Электронные маркеры. 4. Особенности подключения интерактивной доски Интерактивную доску серии 600 можно подключить к компьютеру с помощью прилагаемого интерфейса USB. Можно также воспользоваться опциональным модулем с последовательным интерфейсом RS-232 или подключить без кабеля с помощью модуля Bluetooth. USB-кабели и последовательные кабели можно купить у компании SMART или в любом компьютерном магазине. 4.1 Подключение с помощью USB кабеля Интерактивная доска SMART Board 600 снабжена полноскоростным интерфейсом USB 2.0, который имеет скорость до 12 Мбит/с и потребляет большой ток. Этот интерфейс может обмениваться данными с интерфейсами USB, совместимыми со стандартами USB 2.0 и USB 1.1. Главное USB-подключение интерактивной доски осуществляется с помощью встроенного кабеля, на конце которого находится гнездо USB. Это гнездо USB типа B. Этот кабель предоставляет удобный доступ к гнезду USB без необходимости снимать интерактивную доску со стены. Встроенный кабель и USB-кабель можно также спрятать в кабельный канал за интерактивной доской. Порядок подключения интерактивной доски к компьютеру происходит в следующем порядке: 1. Вставьте разъём USB-кабеля в гнездо встроенного USB-кабеля, который находится за нижним правым углом интерактивной доски. ПРИМЕЧАНИЕ. Чтобы вынуть разъём USB-кабеля из гнезда встроенного USB-кабеля, нужно приложить усилие приблизительно 300 грамм. Поскольку USB-кабель длиной 5 метров весит приблизительно 200 грамм, нет необходимости в дополнительном креплении к гнезду. Такая конструкция безопасна, поскольку если кто-нибудь наступит на кабель, кабель просто отсоединится от гнезда, не повредив контроллерный модуль; 2. Разъем на другом конце USB-кабеля вставьте в USB-гнездо компьютера. – Если используется компьютер Макинтош (Mac с операционной системой OS X) или компьютер с операционной системой, на котором установлен соответствующий драйвер USB, то индикатор готовности в нижнем правом углу рамы доски должен сразу загореться красным цветом, а затем мигать зелёным цветом. В этом случае можно перейти к следующей странице, чтобы установить программное обеспечение SMART Board. – Если соответствующий драйвер не установлен , Мастер нового оборудования поможет вам найти драйвер подключённого USB HID-совместимого устройства (интерактивной доски). Как установить USB-драйвер (только для Windows): - Нажмите кнопку Далее, чтобы мастер начал поиск соответствующего драйвер; - Ещё раз нажмите кнопку Далее, чтобы операционная система Windows начала поиск подходящего драйвера в базе данных драйверов на жёстком диске; - После того как драйвер будет найден и установлен, нажмите кнопку Готово. Индикатор готовности сначала начнёт светиться красным цветом, а затем будет мигать зелёным – это означает, что контроллер получает электропитание по USB-кабелю и работает в режиме мыши HID. Как установить программное обеспечение SMART Board: - Вставьте компакт-диск с программным обеспечением SMART Board в дисковод и следуйте инструкциям, которые будут появляться на экране. Сразу после установки программного обеспечения SMART Board индикатор готовности на лотке для перьев перестанет мигать зелёным цветом и начнёт светиться зелёным постоянно. Это означает, что интерактивная доска SMART Board обменивается данными с программным обеспечением SMART Board, поэтому можно пользоваться инструментами из лотка для перьев; - Если панель инструментов SMART Board не открывается автоматически, нажмите кнопку Пуск > Все программы > Программное обеспечение SMART Board > Средства SMART Board, или дважды щёлкните ярлык Средства SMART Board на рабочем столе. В правой части панели задач появится значок SMART Board. Теперь можно взять из лотка перо и писать на проецируемом изображении, а также записывать заметки в приложение, поддерживающее ввод рукописных данных. Такие приложения перечислены в «Руководстве пользователя программного обеспечения SMART Board» 4.2 USB-кабели удлинители и концентраторы Прилагаемый к интерактивной доске USB-кабель длиной 5 метров соответствует требованию стандарта USB 2.0 по максимальной длине кабеля. Если длины прилагаемого USB-кабеля не хватает, можно использовать активные удлиняющие USB-кабели, USB - удлинители или концентраторы. Обычно можно последовательно соединить до четырёх кабелей, чтобы увеличить общую длину до 25 метров, что является пределом по спецификации USB. Пассивные удлиняющие USB-кабели не поддерживаются. 4.3 Подключение с помощью опционального последовательного модуля расширения RS-232 Дополнительный последовательный модуль расширения RS-232 позволяет подключать интерактивную доску серии 600 к компьютеру другим способом. Этот модуль имеет собственный блок питания, от которого питается интерактивная доска SMART Board. Для подключения последовательного модуля расширения RS-232 к компьютеру подходит стандартный последовательный кабель с разъёмами DB9 (охватываемый) и RS-232 (охватывающий). - Если на компьютере ещё не установлено программное обеспечение SMART Board, вставьте в дисковод компакт-диск с программным обеспечением SMART Board. Запустится программа установки программного обеспечения SMART Board. Если она не запустится, выберите Пуск > Выполнить, затем введите команду x:\autorun.exe (где x: буква дисковода с компакт-диском). Следуйте инструкциям, которые будут появляться на экране, чтобы установить программное обеспечение SMART Board; ПРИМЕЧАНИЕ. Рекомендуем ответить Да на вопрос о том, поместить ли ярлык SMART Board в папку «Автозагрузка». В этом случае панель средств SMART Board будет всегда открыта, а интерактивная доска будет в постоянной готовности. - Разъём DB9M прилагаемого последовательного кабеля (или другого аналогичного кабеля) вставьте в 9-контактное гнездо на боку модуля RS-232, который находится под нижним правым углом интерактивной доски SMART Board; ПРИМЕЧАНИЕ. Гнездо DB9 модуля расширения не снабжено крепёжными винтами для удержания разъёма последовательного кабеля. Последовательный кабель проложен к модулю RS-232 таким путём, что если потянуть за кабель, усилие будет приложено перпендикулярно разъёму. Если кто-то случайно наступит на кабель или сильно потянет за него, незакреплённый разъём просто выйдет из гнезда модуля, не повредив его контакты. Если интерактивная доска монтируется на стене, последовательный кабель можно провести в канале за модулем RS-232 и за модулем контроллера, чтобы предотвратить излишнее натяжение кабеля. - Разъем на другом конце последовательного кабеля вставьте в разъём компьютера; - Один конец кабеля питания вставьте в блок питания, а другой конец кабеля вставьте в розетку. Индикатор готовности загорится красным цветом. Это означает, что электропитание на интерактивную доску подаётся. 1. Включите компьютер и интерактивную доску, в которой установлен модуль расширения для беспроводного подключения через Bluetooth. Светодиодный индикатор на модуле расширения и индикатор готовности сразу начнут мигать. – Индикатор готовности будет мигать зелёным светом, показывая, что интерактивная доска взаимодействует с интерфейсом USB модуля Bluetooth. – Светодиод модуля расширения должен мигнуть зелёным цветом четырнадцать раз, затем приблизительно пять секунд будет светиться красным цветом, после чего эта последовательность повторится. Повторение такой последовательности означает, что модуль расширения не взаимодействует с преобразователем Bluetooth-USB. 2. Вставьте разъем преобразователя Bluetooth-USB в свободное USB-гнездо компьютера. – Если индикатор готовности и светодиод модуля расширения светятся зелёным светом, значит компоненты беспроводного подключения через Bluetooth спарены (взаимодействуют). На этом настройка подключения завершена. – Если светодиод модуля расширения не прекращает мигать, нажмите кнопку спаривания на модуле расширения и на преобразователе Bluetooth-USB. Дополнительные сведения см. в разделе Спаривание беспроводных компонентов на следующей странице. Индикатор готовности и светодиод модуля расширения начнут светиться зелёным светом, а это означает, что взаимодействие установлено. Спаривание беспроводных компонентов Модуль расширения и преобразователь Bluetooth-USB «спариваются» на заводе, чтобы они могли обмениваться данными только друг с другом. При необходимости эти компоненты можно синхронизировать в любой момент времени. На беспроводном модуле расширения и на преобразователе Bluetooth-USB есть кнопка спаривания. Сначала установите модуль расширения и преобразователь, затем нажмите кнопку спаривания на одном из этих устройств. Это устройство будет находиться в режиме ожидания спаривания около 2 минут, за это время нужно нажать кнопку спаривания на другом устройстве. После нажатия кнопки спаривания на другом устройстве, оба устройства обнаружат друг друга. Если в течение указанного промежутка времени устройства не спарятся, они вернутся в обычный режим. Если модуль расширения и преобразователь Bluetooth-USB спарятся, то будут оставаться взаимосвязанными бесконечнo. Заключение Для работы с интерактивной доской не требуется специальных навыков или знаний. Что делает это устройство доступным для многих пользователей во многих сферах. Использование интерактивных досок помогает разнообразить занятия, сделать их яркими и увлекательными. |
||||||||||||||||||||||||||||||||||||||||||||||||||||||||||||||||||||||||||||||||||||||||||||||














