Курсовая работа: Система управления положением кресла водителя
|
Название: Система управления положением кресла водителя Раздел: Рефераты по транспорту Тип: курсовая работа | ||||||||||||||||||||||||||||||||
| АННОТАЦИЯ В этой работе разработаны алгоритм и система управления положением кресла водителя, а также синтезирована микроконтроллерная система управления. Она предназначена для увеличения комфортабельности поездки в автомобиле. Рассмотрены и оценены возможные факторы, влияющие на процесс управления объектом. THE SUMMARY In this work is designed algorithm and managerial system by position of the easy chair of the driver, as well as synthesized микроконтроллерная managerial system. She is intended for increase comfort trips in car. They are considered and evaluated possible factors, influencing upon process of object management. РЕФЕРАТ Выпускная работа содержит 44 страницы машинописного текста, 11 рисунков, 1 таблицу, 3 источника. Система управления, микроконтроллерная система, пространственно положение, давление Цель работы – разработка системы управления положением кресла водителя. В процессе выполнения работы были рассмотрены особенности управления автомобильным креслом. Синтезирован алгоритм управления креслом водителя с учетом различных внешних факторов. Разработана микроконтроллерная система управления положением кресла водителя. Рассмотрена экономическая целесообразность проекта. Рассмотрена безопасность и экологичность данного проекта. Результатом работы является система управления положением кресла водителя. СОДЕРЖАНИЕ ВВЕДЕНИЕ. 6 1 Автомобильное кресло, как объект управления.. 8 2 Математическая модель. 12 2.1 Математическая модель двигателя постоянного тока (ДПТ) 14 2.2 Алгоритм функционирования системы.. 18 3 Разработка структурной схемы.. 20 4 Устройство отдельных блоков системы.. 22 4.1 Микроконтроллер. 22 4.2 Канал 1. 26 5 экономическое обоснование проекта.. 30 5.1 Стоимостная оценка разработки. 30 5.2 Стоимостная оценка изделия. 32 6 Безопасность и экологичность проекта.. 33 6.1 Системный анализ безопасности и надежности при эксплуатации. 33 6.2 Меры по устранению отказов. 36 6.3 Защита окружающей природной среды и утлизация устройства. 38 7 Социальная значимость проекта.. 44 Заключение. 45 СПИСОК литературы.. 46 ВЕДЕНИЕВ последнее время в связи с развитием непроизводственных сфер труда, человек стал много времени проводить сидя. Для того, что бы длительное нахождение в сидячем положении не доставляло больших неудобств, а как следствие не отвлекало от работы, сиденье должно быть удобным. Однако это не просто, так как у каждого человека индивидуальные потребности, связанные с формой тела, полнотой и рядом других факторов. Но производить сиденья для каждого человека индивидуально не представляется возможным. Существует ряд видов деятельности, где сидеть необходимо. Примером может служить вождение автомобиля. Отличительной особенностью здесь является то, что водитель не может отвлекаться от дороги, что затрудняет его действия, в том числе в целях обеспечения собственного комфорта. Для водителя во время движения является проблемой изменить форму сиденья, так как это затребует некоторых усилий и отвлечения внимания от дороги, что может привести к печальным последствиям. Однако при длительных поездках изменение формы сидения необходимо, так как тело устает, находясь в одном и том же положение без движения. Решением этой проблемы может служить сиденье, оснащенное приводами и системой управления к ним. Такая система будет отбирать минимум внимания и не потребует никаких физических затрат водителя. Тема дипломного проекта является актуальной , так как целью своей имеет создание комфорта для людей находящихся в автомобиле, что в свою очередь является немаловажным фактором при обеспечении безопасности на дороге. Целью дипломной работы является разработка системы управления положением кресла водителя. В работе решаются следующие задачи : - разработка моделей и алгоритмов управления объектом с учетом особенностей данного объекта; - разработка структурной и принципиальной схем системы управления. Результаты работы являются практически полезными, т.к. могут найти применение при разработке реальных систем управления для применения их в автомобильных креслах, или же офисной мебели. В первом разделе данной работы рассматриваются принципы построения управляемого объекта, его структура, особенности и проблематика управления системой на различных этапах управления. Во втором разделе определяются входные, возмущающие и выходные переменные, описывается модель управляющего элемента, формулируется алгоритм функционирования системы в целом. В третьем разделе описывается структурная схема системы в целом и основные принципы ее функционирования. В четвертом разделе производится детальное описание частей системы. В пятом разделе приводится экономическое обоснование актуальности разрабатываемого проекта, определяются капитальные и энергетические затраты. В шестом разделе производится оценка напряженности труда разработчика, анализ условий труда разработчика и мероприятия по устранению вредных факторов, экологичность работы. 1 Автомобильное кресло, как объект управления
Суть управления автомобильным креслом состоит в том, чтобы расположить его необходимым образом в трехмерном пространстве. У него должен меняться угол наклона спинки, положение подушки и уровень подъема подголовника. Схематически автомобильное кресло с возможными вариантами регулировок показано на рис. 1.
Рис. 1 Схема кресла с возможными вариантами регулировок На рис. 1 изображена пространственная модель кресла. Оно состоит из основания сиденья, подушки, спинки и подголовника. Основание сиденья перемещается в продольном направлении, в заданных пределах от своего начального до конечного положения. У подушки сидения различают переднюю и заднюю кромки. И передняя и задняя кромки могут подниматься и опускаться в заданных пределах. Спинка сиденья может менять свой угол наклона, а подголовник опускаться и подниматься. Кроме изменения пространственного положения, в данной модели может быть предусмотрено изменение формы спинки подушки. Для этого оно должна быть оснащена датчиками, расположенными как в спинке, так и в подушке. Схематическое расположение датчиков изображено на рис. 2.
Рис. 2 Расположение датчиков на сиденье На рис. 2 цифрами обозначены датчики давления, установленные в непосредственной близости с приводами, осуществляющими движение небольшой части сиденья с целью уменьшения давления на него. Подобная система позволит равномерно распределить нагрузку тела на сиденье, что должно повысить комфортабельность. Особенностью этой части является то, что она является полностью автономной, т.е. после ее запуска (нажатия соответствующей кнопки) она сама выполнит настойку, которая будет длиться некоторое, заранее заданное, время. Необходимо только, чтобы с начала ее работы и до конца человек сидел в сиденье, иначе настройка выполнена не будет. Так же желательно, что бы при ее работе человек сидел как можно спокойнее, иначе это может вызвать неправильные показания датчиков, что так же приведет к неверной настройке. Панель управления всей системой может быть выполнена в виде набора кнопок или тумблеров, которые должны иметь три положения переключения, т.е. два рабочих и среднее, в котором контакты будут разомкнуты. Использование тумблеров в некоторой степени упростит управление, так как если для системы управления формой сиденья достаточно кратковременного замыкания контактов, то для управления его пространственным положением контакт необходимо сохранять до тех пор, пока требуемая часть не перейдет в желаемое положение. При разработке данной системы, появляется ряд сложностей, с которыми необходимо справляться. К их числу можно отнести такие проблемы как: выбор двигателей, которые должны работать от бортовой сети автомобиля, т.е. 12 В, и при этом способных поднять вес человека; нестабильность бортовой сети автомобиля. Для того чтобы поднять человека, двигатель должен создавать на выходе достаточно большой момент. Однако, учитывая, что напряжение питания двигателя ограничено напряжением бортовой сети автомобиля. Для увеличения момента на выходе двигателя необходимо использовать редуктор, который, понижая скорость на выходе, увеличит момент вращения. Как известно автомобиль в то время, когда он не движется, питается от аккумулятора, который имеет на выходе достаточно стабильное постоянное напряжение, в котором отсутствую переменные составляющие. Однако во время движения питание бортовой сети автомобиля переключается на генератор, который выдает не всегда стабильное напряжение и может иметь высокочувствительные пульсации. Подобные импульсы могут привести к нестабильной работе системы, а даже способны испортить элементы схемы, в частности микроконтроллер, замена которого потребует дополнительных затрат. Для того, что бы устранить подобные случаи, на входе системы необходимо использовать сглаживающие элементы, в частности фильтры нижних частот с достаточно узкой полосой пропускания. При выполнении данной работы должна будет получена система управления, взаимодействующая с человеком. Эта система должна получать сигналы от пользователя (водителя), которые после обработки идут на исполнительные механизмы. Так же должны анализироваться сигналы, поступающие с датчиков, на систему, которые либо накладывают ограничения на работу системы, либо полностью определяют ее. Так как в проекте решаются две относительно не связанные задачи – изменение пространственного положения кресла и изменение его формы, всю систему можно разбить на две составляющие подсистемы. Управление обоими частями должно осуществляться одним элементом, в качестве которого выступает микроконтроллер. Микроконтроллер также связывает панель управления с системой. 2 Математическая модельПри выполнении данной работы должна быть получена система управления, взаимодействующая с человеком. Эта система должна получать сигналы от пользователя (водителя), которые после обработки идут на исполнительные механизмы. Так же должны анализироваться сигналы, поступающие с датчиков, на систему, которые либо накладывают ограничения на работу системы, либо полностью определяют ее. Так как в проекте решаются две относительно не связанные задачи – изменение пространственного положения кресла и изменение его формы, всю систему можно разбить на две составляющие подсистемы. Управление обоими частями должно осуществляться одним элементом, в качестве которого выступает микроконтроллер. Микроконтроллер также связывает панель управления с системой. При работе на любую систему поступает ряд воздействий, часть из которых предусмотрена самой системой, как правило, контролируема и называется вектором входных воздействий, а часть является неконтролируемой, оказывая в основном вредные воздействия, с которыми необходимо бороться, такие воздействия называются возмущающими или помехой. Сама система, обработав входные воздействия, с учетом возмущения, формирует на выходе некоторый выходной сигнал. При рассмотрении данной системы входным воздействием является сигнал, поступающий с панели управления. Этот сигнал представляет собой единичный скачок. На выходе системы стоит двигатель, который осуществляет изменение пространственного положения сиденья, следовательно, именно с него наблюдается выходное воздействие, оказываемое на сиденье. Данное воздействие представляет собой угол поворота двигателя, который в случае спинки передается непосредственно на сиденье, либо преобразуется в поступательное движение подушки или подголовника. Возмущающих воздействий в системе, как правило, много. Однако в данной системе можно выделить одно, наиболее значимое воздействие, оказываемое человеком, а именно его массой. Это воздействие представляет собой момент сопротивления создаваемый на валу двигателя, что может привести к замедлению скорости последнего вплоть до полной остановки. 2.1 Математическая модель двигателя постоянного тока (ДПТ) Структурная схема двигателя постоянного тока представлена на рис. 3
Рис. 3 Структурная схема ДПТ На рис. 3 использованы следующие обозначения: Д – двигатель Мс – момент сопротивления, приложенный к валу двигателя ωД - скорость вращения вала двигателя ω – скорость вращения вала с учетом момента сопротивления Расчётная схема двигателя постоянного тока независимого возбуждения (ДПТ НВ) представлена на рис. 4.
Рис. 4 Расчётная схема ДПТ На рис. 4 использованы следующие обозначения: - Lя – полная индуктивность цепи якоря ДПТ НВ, Гн; - Rя – полное активное сопротивление цепи якоря, Ом; - Е – ЭДС вращения якоря, В; - - w – механическая угловая скорость, рад/с; - Lн – полная индуктивность в цепи якоря тормоза, Гн; - G – источник постоянного напряжения Kн – коэффициент нагрузки Фд – магнитный поток Из литературы известно, что математическая модель ДПТ НВ имеет следующий вид:
где, U – напряжение цепи якоря ДПТ НВ, В;
М, Мс – соответственно момент развиваемый двигателем и момент статического сопротивления, развиваемый тормозом на валу двигателя, J – момент инерции, Хн – полное сопротивление цепи нагрузки, Ом.
Подставляя уравнения (2.2) и (2.3) в уравнение (2.4) получаем:
(2.5) где, Продифференцируем данное уравнение и подставим его в уравнение (2.1):
Приведём данное уравнение к стандартному виду
где,
откуда
Учитывая что
Из выражения (2.9) можно сделать вывод, что при увеличении момента сопротивления тормоза путём уменьшения Хн, колебательный процесс, характерный для двигателя, работающего без нагрузки, вырождается в апериодический. Рассчитаем параметры двигателя. Для этого перепишем уравнение (2.7), считая, что момент сопротивления на валу двигателя равен нулю, т.е. Хн равно бесконечности.
Произведём замену
Тогда передаточная функция двигателя имеет вид:
2.2 Алгоритм функционирования системы Вся система работает следующим образом: пользователь нажимает на панели управления кнопку, отвечающую за то действие, которое ему необходимо, и на микроконтроллер поступает сигнал. До тех пор пока нажата одна любая кнопка, микроконтроллер не воспринимает сигналов от остальных кнопок. Для начала, предположим, что желаемая операция является изменение пространственного положения кресла. В этом случае микроконтроллер определяет, какой привод запрашивается. Затем производится проверка сигналов с датчиков с целью определить не находится ли двигатель в крайнем положение с той стороны, в которую будет осуществляться движение. Если это подтверждается, то дальнейших действий не осуществляется. Если же есть возможность движения для двигателя, то микроконтроллер устанавливает разрешающий сигнал на выходе. Так же микроконтроллером устанавливается направление движения двигателя, и какой двигатель будет задействован. Движение осуществляется до тех пор, пока нажата кнопка на панели управления. Рассмотрим случай, когда была нажата кнопка для изменения формы сидения. Микроконтроллер устанавливает разрешающий сигнал на работу системы. После этого аппаратно сравниваются сигналы с пар датчиков нагрузки. На основе сравнения осуществляется движение приводов. В первую очередь сравниваются сигналы с датчиков 2 и 3, если они не равны, то включаются соответствующие приводы, двигающиеся в противоположные стороны, причем привод, давление, на датчик которого было больше, движется в отрицательном или обратном направлении, а другой привод движется в положительном и или прямом направлении. Положительное и отрицательное направления выбраны условно, положительное направление – это направление движения к человеку. Через некоторое, заранее заданное время, теоретически достаточное для установления приводов в относительное равновесие, т.е. уравновешивания давление между датчиками, микроконтроллер посылает сигнал, и система переключается на следующую пару датчиков. Следующей парой являются датчики 2 и 4. В этом случае, после сравнения, в движение приводится только привод, соответствующий датчику 4, с целью подстройки его под датчик 2. Дальше по такому же принципу производится сравнение сигналов с оставшихся двух датчиков, расположенных на спинке сиденья. После того как спинка настроена, осуществляется подстройка подушки сиденья. Настройка осуществляется так же, как в случае с датчиками 2 и 3. 3 Разработка структурной схемыСистема управления креслом водителя, разрабатываемая в данном проекте, как было сказано ранее, осуществляет действия в двух направлениях: изменение пространственного положения кресла, изменение его формы. При выполнении поставленных задач на управляющие элементы (двигатели) поступают различные задающие воздействия. Эта особенность приводит к необходимости реализации системы, включающей в себя два канала управления, один из которых отвечает за пространственное положение сиденья, другой за форму. Структурная схема системы управления креслом водителя изображена на рис. 5
В данной схеме приняты следующие обозначения: МК – микроконтроллер, БФУВ – блок формирования управляющих импульсов. Данная система работает следующим образом: по приходу сигнала с панели управления микроконтроллер проверяет запрашиваемый привод на нахождение в крайнем положении, затем если это не подтверждается, устанавливает разрешающий сигнал на требуемый канал системы управления. Если требуемой операцией является изменение пространственного положения кресла, то микроконтроллер устанавливает разрешающий сигнал на первом ключевом элементе Канала 1, необходимого для подключения последующей схемы к питанию. Затем, зависимости от необходимого направления движения двигателя, микроконтроллером устанавливается «0» или «1» на управление инвертором. После этого сигнал поступает на второй ключевой элемент Канала 1, отвечающий за подключение необходимого двигателя к цепи. В результате исполнительный двигатель приводит желаемую часть сиденья в движение, которое осуществляется до тех пор пока не исчезнет сигнал с панели управления, или привод не перейдет в крайнее положение, в результате чего на выходе датчика (Блок датчиков 1) появится сигнал, который запретит дальнейшую работу микроконтроллера, а следовательно и двигателя. Рассмотрим случай, когда в работу включается Канал 2. В этом случае БФУВ сравнивает сигналы, приходящие с датчиков. Сравнение осуществляется в определенной последовательности, которую устанавливает микроконтроллер, посылая с заданным интервалом сигналы, подключающие следующую пару датчиков, отключая предварительно предыдущую. После сравнения устанавливается разрешающий сигнал на ключевом элементе Канала 2, в результате чего запускается пара двигателей, движущихся в противоположные стороны, с целью уравновесить давление, действующее на датчики. Весь процесс идет до тех пор, пока не будет произведено сравнение сигналов со всех датчиков. 4. Устройство отдельных блоков системыКак видно из структурной схемы изображенной на рис. 5, ее можно разбить на несколько функциональных блоков: панель управления, микроконтроллер, Канал 1, Канал 2, объект управлении. Данное разбиение сделано, исходя из функционального назначения приведенных блоков. Панель управления, состоящая из набора кнопок, не представляет особого интереса. Объектом управления является само кресло, которое достаточно подробно было расписано в первом разделе. Не известными остаются микроконтроллер, который отвечает за выбор каналов управления, и их функционирования, а также Канал 1 и Канал 2. Однако Канал 2, ввиду его сложности и отсутствия на данный момент необходимых данных по его составляющим, в рамках данного проекта более детально рассмотрен не будет. Его рассмотрение будет произведено, в случае если работа будет продолжена, и результаты будут представлены на инженерной работе. 4.1 Микроконтроллер Реализация концепции RISC-архитектуры в 8-разрядных микроконтроллерах существенно расширила среду их применения. К традиционным приложениям таких микроконтроллеров (телекоммуникации, системы сбора данных, системы охраны, автоэлектроника, системы отображения информации и т. д.) сегодня прибавляются такие, где раньше использовались только более мощные 16– и 32–разрядные процессоры с функцией цифровой обработки сигналов, например, обработка видеосигналов или управление электроприводом [16]. Компания ATMEL – один из мировых лидеров в производстве широкого спектра микросхем энергонезависимой памяти, FLASH-микроконтроллеров и микросхем программируемой логики, взяла старт по разработке RISC-микроконтроллеров в середине 90-х годов, используя все свои технические решения, накопленные к этому времени. AVR-архитектура, объединяет мощный гарвардский RISC-процессор с раздельным доступом к памяти программ и данных, 32 регистра общего назначения, каждый из которых может работать как регистр- аккумулятор, и развитую систему команд фиксированной 16-бит длины. Большинство команд выполняются за один машинный такт с одновременным исполнением текущей и выборкой следующей команды. 32 регистра общего назначения образуют регистровый файл быстрого доступа, где каждый регистр напрямую связан с АЛУ. За один такт из регистрового файла выбираются два операнда, выполняется операция, и результат возвращается в регистровый файл. Все микроконтроллеры AVR имеют встроенную память программ с возможностью внутрисхемного программирования через последовательный интерфейс [17]. Для целей управления микроконтроллеры AVR делает привлекательным их хорошо развитая периферия, которая включает в себя: таймеры–счётчики, широтно-импульсные модуляторы, поддержку внешних прерываний, аналоговые компараторы, встроенный АЦП, параллельные порты ввода и вывода, интерфейсы, сторожевой таймер и устройство сброса по включению питания. Компания ATMEL предлагает бесплатную программную среду AVR-studio для отладки программ в режиме симуляции на программном отладчике, а также для работы непосредственно с внутрисхемным эмулятором. Все эти качества превращают AVR-микроконтроллеры в мощный инструмент для построения современных, высокопроизводительных и экономичных контроллеров различного назначения. В рамках единой базовой архитектуры AVR-микроконтроллеры подразделяются на три подсемейства: - Classic AVR основная линия микроконтроллеров с производительностью отдельных модификаций до 16 MIPS; - Mega AVR для сложных приложений, требующих большого объема памяти; - tiny AVR низкостоимостные микроконтроллеры в 8-выводном исполнении [17]. Для выбора конкретного микроконтроллера из всего модельного ряда AVR проанализируем техническое задание и структурную схему. Микроконтроллер должен содержать: таймер; не менее 11 линий ввода-вывода. Исходя из выше сказанного, и из стремления уменьшиться стоимость изделия, можно заключить, что в данной схеме подходящим для использования является микроконтроллер семейства Classic AVR, AT90S2313. Расположение его выводов изображено на рис. 6:
Рис. 6 Расположение выводов микроконтроллера AT90S2313 Перечислим его основные свойства: - AVR® - высокая производительность и RISC архитектура с низким энергопотреблением - 118 мощных инструкций - большинство из них выполняются за один такт - 2 Кбайт Flash- памяти с поддержкой внутрисистемного программирования SPI- последовательный интерфейс для загрузки программного кода Ресурс: 1000 циклов записи/стирания - 128 байта EEPROM: Ресурс: 100 000 циклов запись/ стирание - Рабочие регистры общего назначения 32 х 8 - 15 программируемых линий I/O - - питание VCC: от 2.7 В до 6.0 В; - Полностью статический режим работы: От 0 до 10 МГц, при питании от 4.0 В до 6.0 В От 0 до 4 МГц, при питании от 2.7 В до 6.0 В - Производительность, вплоть до 10 MIPS при 10 МГц - Один 8-ми разрядный таймер/счетчик с отдельным предварительным делителем частоты - Один 16-ти разрядный таймер/счетчик с отдельным предварительным делителем частоты с режимами сравнения и захвата - Полнодуплексный UART - Выбираемые 8, 9, или 10-ти разрядные режимы широтно-импульсной модуляции (ШИМ) - Внешние и внутренние источники прерывания - Программируемый следящий таймер с встроенным тактовым генератором - Встроенный аналоговый компаратор - Экономичные режимы ожидания и пониженного энергопотребления - Программируемая блокировка для безопасности программного обеспечения - 20 выводов 4.2 Канал 1 В данной части системы, отвечающей за пространственное положение кресла, главную роль играет микропроцессор. Сам Канал 1 представляет собой набор ключевых элементов. Первый ключ подключает дальнейшую часть схемы к питанию. В качестве такого ключа может использоваться оптореле, схема которого приведена рис. 7:
Рис. 7 Оптореле Здесь Упр – управляющий сигнал с микроконтроллера, Вх – вход, т.е. напряжение питания, Вых – выход, точка подключения к дальнейшей части схемы. Через этот ключ в схему поступает «плюс» питания. «Минус» питания подключен постоянно. Использование оптореле удобно в смысле безопасности микроконтроллера, так как оно обеспечивает гальваническую развязку микроконтроллера со схемой. После первого ключа в схеме идет инвертор, управляемый микроконтроллером. В качестве инвертора используется реле, у которого через нормально замкнутые контакты двигатели подключены в «прямом» направлении («прямое» направление выбрано условно). Следовательно, если необходимо что бы двигатели двигались в «прямом» направлении необходимо что бы питание реле было отключено, т.е. на линии микроконтроллера отвечающей за этот элемент был «0». Принципиальная схема инвертора изображена на рис.8.
Рис. 8 Принципиальная схема инвертора
Здесь К1 – реле, Вх – вход данной части схемы, где «+» – выход предыдущего звена; Вых и Упр имеют тоже значение что и в предыдущей схеме. Значение символа «*» будет рассмотрено дальше. Как уже говорилось выше, применение инвертора связано с необходимостью менять направление вращения двигателей. Изменять направление движения можно, используя механические схемы. Однако такой способ будет более громоздким и дорогостоящим, а следовательно – нецелесообразным. Дальше по схеме идут ключевые элементы, отвечающие за подключение нужного двигателя к схеме. Эта часть схемы необходима для подключения конкретного двигателя к питанию. Выбор двигателя осуществляется микроконтроллером, в соответствии с пришедшим сигналом с панели управления. Схема такого набора ключевых элементов приведена на рис. 9.
Рис. 9 Схема выходных ключевых элементов Приведенная схема представляет собой набор оптореле. В схеме на рис. 8 один из выходных контактов был обозначен символом «*». Именно этот контакт подключается к входу схемы на рис. 9. Такое подключение позволит полностью отключить двигатель от питания в пассивном режиме, что может предостеречь, от различного рода случайностей. Общая схема Канала 1 приведена на рис. 10.
5 экономическое обоснование проектаЦелью данного проекта является создание системы управляющей положением кресла водителя. Кресло, оснащенное синтезируемой системой, более удобно в использовании, не требует физических затрат при эксплуатации, более комфортабельно, что делает его привлекательней в глазах потребителя. Данная разработка обладает большим потенциалом для дальнейшего развития и усовершенствования, что является важным показателем с экономической точки зрения, так как новые технологии притыгивают потребителя, а в данном случае это возможно без значительных изменений, а, следовательно, значительных дополнительных инвестиций. Таким образом, работа является актуальной , потому что позволит, как уже говорилось раньше, позволит повысить безопасность на дорогах, а так же должна заинтересовать потребителя, следствием чего является высокая покупаемость изделия. 5.1 Стоимостная оценка разработки Капитальные затраты на этапе проектирования Кп рассчитываются по формуле: Кп = Zп + Мп + Нп где Zп – заработная плата проектировщика задачи на всем этапе проектирования Тп (длительность времени проектирования в нашем случае фиксированная величина, она равняется 30 дн., включает в себя формальное решение поставленной перед разработчиком задачей, оформление пояснительной записки); Мп – затраты за использование ЭВМ на этапе проектирования; Нп – накладные расходы на этапе проектирования. Одним из основных видов затрат на этапе проектирования является заработная плата проектировщика которая рассчитывается по формуле: Zп = zд Тп (1 + ас /100) (1 + ап /100) где zд – дневная заработная плата разработчика задачи на этапе проектирования; ас – процент отчислений на социальное страхование (ас =26%); ап – процент премий. Расчет: zд = 400 руб.; ап = 15%; Zп = 400*20*(1 + 26 / 100) (1 + 15 / 100) =11558 (руб.) Затраты, связанные с использованием ЭВМ Мп определяются по формуле: М= Cм tм , где Cм – стоимость 1 часа машинного времени; tм – необходимое для решения задачи машинное время (час); Общее время решения задачи – 20*8=160 ч. Из них 120 ч. – непосредственно работа с вычислительной техникой. Т. о. tм =120 ч. Стоимость часа машинного времени Cм = 20 руб.; Расчет: Cм = 20 руб.; tм = 120 ч; М= 120 * 20 = 2400 руб. Накладные расходы составляют 80% - 120% от заработной платы, т. е. Нп = 9246 руб. Расчет: Кп =11558+2400+9246=23204 5.2 Стоимостная оценка изделия Стоимостная оценка разработки может быть осуществлена лишь приблизительно ввиду отсутствия точных данных о цене комплектующих данного изделия. Таблица 1 Затраты изделие
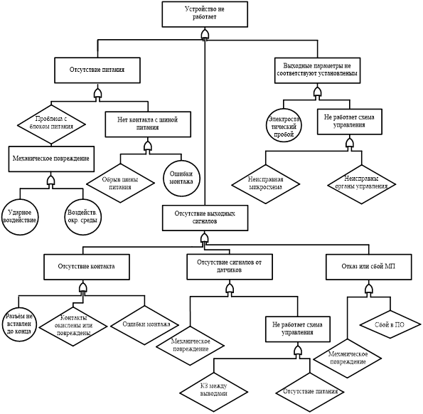
В таблице в отношении большей части составляющих показано, что потребуется больше элементов, чем указанное число. Это связано с тем, что пока отсутствует принципиальная схема Канала 1, а значит, нет точных данных о необходимых элементах и их количестве. Приведенный перечень, составляющий таблицу, может быть дополнен, если указать такие элементы, как провода, стеклотекстолит, припой, спирт и прочее. Расчет количества подобных составляющих схемы затруднителен, так как практической реализации система не проходила, а теоретической расчет будет слишком приближенным. Однако даже их стоимость мала, и не внесет значительного изменения на цену изделия в целом, поэтому она опущена. 6 Безопасность и экологичность проекта6.1 Системный анализ безопасности и надежности при эксплуатации Системный анализ безопасности и надежности при эксплуатации системы управления положением кресла водителя. Системный анализ - совокупность методологических средств, используемых для подготовки и обоснования решений по проблемам безопасности. Разрабатываемое устройство используется для изменения пространственного положения кресла, а так же его формы, учитывается вес человека, форма его тела. Для повышения безопасности и надёжности (безотказности) работы разрабатываемого устройства необходимо эффективным образом проанализировать возможные аварийные ситуации и причины их вызывающие. И, как следствие, принять меры по предотвращению таковых. Любая опасность, реализуясь, приносит ущерб, по какой-то причине или нескольким причинам. Без причин нет реальных опасностей. Следовательно, предотвращение опасностей или защита от них базируется на знание причин. Между реализованными опасностями и причинами существует причинно-следственная связь; опасность есть следствие некоторой причины (причин), которая, в свою очередь, является следствием другой причины и т.д. Таким образом, причины и опасности образуют иерархические, цепные структуры или системы. Графическое изображение таких зависимостей чем-то напоминает ветвящееся дерево. В строящихся деревьях, как правило, имеются ветви причин и ветви опасностей, что полностью отражает диалектический характер причинно-следственных связей. Разделение этих ветвей нецелесообразно, а иногда и невозможно. Поэтому, точнее называть полученные в процессе анализа безопасности объектов графические изображения «деревьями причин (опасностей)». Построение «деревьев» является эффективной процедурой выявления причин нежелательных различных событий. Многоэтапный процесс ветвления «дерева» требует введения ограничений с целью определения его пределов. Эти ограничения целиком зависят от исследования. Границы ветвления определяются логической целесообразностью. Основной проблемой при анализе безопасности является установление параметров или границ системы. Если система будет чрезмерно ограничена, то некоторые опасные факторы могут оставаться без внимания. С другой стороны, если рассматриваемая система слишком обширна, то результаты анализа могут оказаться крайне неопределенными. В процессе исследования необходимо определиться, до какого уровня следует вести анализ. Ответ на этот вопрос зависит от конкретных целей анализа. Общий подход состоит в том, чтобы выявить события, на которые в данной конкретной ситуации можно повлиять с помощью профилактических мер. Чтобы отыскать и наглядно представить причинную взаимосвязь с помощью «дерева причин и опасностей», необходимы элементарные блоки, подразделяющие и связывающие большое число событий. Имеется два типа блоков: логические символы (знаки) и символы событий. Логические символы связывают события в соответствии с их причинными взаимосвязями. Логический знак может иметь один или несколько входов, но только один выход, или выходное событие. Например, выходное событие логического знака «И» наступает в том случае, если все входные события появляются одновременно. С другой стороны, выходное событие у логического «ИЛИ» происходит, если имеет место любое из входных событий. Рассмотрим и проанализируем основные причины, приводящие к вероятностному отказу устройства. Дерево причин отказа устройства представлено на рис. 11.
Рис. 11 Дерево причин отказа устройства 6.2 Меры по устранению отказов Рассмотрим также комплекс мероприятий по повышению надежности проектируемого устройства на этапе изготовления и настройки. На этапе изготовления необходима строгая выдержка времени травления платы и использование современной измерительной аппаратуры. Необходимо соблюдать правила монтажа полупроводниковых приборов, не допуская их перегрева при пайке и изгиба выводов ближе, чем это предусмотрено в технических условиях. На этапе настройки необходимо строго соблюдать диапазон питающих напряжений и их полярность. Рекомендуется использовать источники питания с высоким Кст , защитой от короткого замыкания в нагрузке и защитой нагрузки от превышения входного напряжения. Необходимо наличие проверенной измерительной аппаратуры и исправного инструмента. Свойства объекта выполнять заданные функции, сохраняя во времени значения установленных эксплуатационных показателей в заданных пределах, соответствующих заданным режимам и условиям использования, технического использования, ремонтов, хранения и транспортировки, называется надежностью объекта. Снизить вероятность отказа системы, можно обеспечив оптимальные климатические условия. Необходимо соблюдение требуемых рабочих температур, влажности, давления. Для обеспечения мер по повышению надежности при изготовлении системы необходимо соблюдать приведенные ниже правила. Для предотвращения отказа электрической схемы, связанной с дефектами элементов необходимо перед пайкой проверять каждый элемент на работоспособность и соответствие номиналу, контроль осуществлять на аппаратуре прошедшую метрологическую поверку. Чтобы избежать отказов электрической схемы связанных с дефектами в процессе сборки необходимо руководствоваться правилами монтажа элементов. При пайке необходимо осуществлять отвод тепла, чтобы не вызвать перегрев элементов, также нужно выбирать паяльник с соответствующим температурным режимом. Для предотвращения короткого замыкания необходимо изолировать все опасные в этом отношении места системы. Заземлением инструментов и приборов можно избежать электростатического пробоя элементов. Чтобы уменьшить воздействие влаги на устройство, можно выполнить прибор в герметичном корпусе. Для повышения надежности следует: - четко следовать рекомендациям по монтажу элементов в данном устройстве; - для предотвращения вероятности поражения током и, пользоваться низковольтными паяльниками, резиновыми ковриками, работать заземленным инструментом; - для предотвращения отказов, вызванных дефектами печатной платы необходимо контролировать качество ее изготовления, избегать ее деформации, ударов по ней и т.п.; - после окончательного монтажа элементов тщательно проверить места паек, проверить омметром на случайное замыкание припоем печатных проводников расположенных близко друг к другу; - в местах находящимся под напряжением опасным для человека сделать предупредительные надписи; - обеспечить надежное крепление печатных плат, блоков и модулей внутри конструкции. 6.3 Защита окружающей природной среды и утлизация устройства При всевозрастающем уровне промышленного производства увеличивается и количество отходов. А это, естественно, повышает нагрузку на биосферу, в результате чего резко снижается ее способность самоочищаться. В этих условиях для предотвращения глобальных загрязнений необходимо, прежде всего, уменьшить общее количество вредных выбросов. Радикальное решение проблемы защиты биосферы может быть достигнуто повсеместным применением безотходных технологий. Это общепринятое в настоящее время понятие впервые предложено академиками Н.Н.Семеновым и И.В. Петряновым-Соколовым в 70-е годы. Еще тогда они убедительно доказывали, что безотходные технологии - это практическое применение знаний, методов и средств с целью обеспечения в рамках человеческих потребностей наиболее рационального использования природных ресурсов и энергии с одновременной защитой окружающей среды. Безотходные производства в общем, плане предусматривают полную комплексную переработку сырья и отсутствие всяких отходов в замкнутой технологической цепи. В экологическом отношении в таких производствах должны отсутствовать вредные для природы отходы, загрязняющие окружающую среду. Таким образом, экологически безотходные технологии следует рассматривать только как часть безотходных технологий вообще. Как известно, абсолютно безотходных производств пока не существует, и понятие безотходная технология имеет условный характер. Здесь подразумевается некоторая теоретическая возможность, которая не всегда может быть реализована в полной мере. Поэтому вводится понятие “малоотходная технология”, то есть технология с коэффициентом безотходности меньше единицы. В ее процессах могут происходить выбросы, не превышающие, однако, предельно допустимых количеств для данного предприятия. Существуют три основных направления создания безотходных (или малоотходных): -разработка принципиально новых технологических схем и методов промышленного производства, исключающих выбросы в окружающую среду; -создание замкнутых технологических схем с многократным использованием воды и технологических газов; -создание замкнутых технологических схем с переработкой отходов производства, которые рассматриваются как вторичные материальные ресурсы, и организация на этой основе безотходных территориально-промышленных комплексов с замкнутой структурой потоков сырья и отходов внутри комплекса. Наиболее широко ведутся работы по созданию новых экологически безотходных технологий в таких областях народного хозяйства, как энергетика, металлургия, химическая промышленность. Одно из направления организации безотходных (малоотходных) технологий – создание замкнутых технологический систем, то есть многократное использование сырья. В основном применяется для решения проблемы технического водоснабжения и предотвращения загрязнения водного бассейна. Следует подчеркнуть, что водо-замкнутые циклы, наряду с экологическим, дают и значительный материальный эффект. Другим направлением создания безотходных технологий является разработка методов комплексного использования сырья и переработки отходов в масштабах отдельных предприятий или путем организации так называемых территориальных комплексов, в которых отходы одного производства являются сырьем для другого. При этом ощутим также экономический эффект от внедрения безотходных технологий. Источником его является как использование вторичного сырья, которое ранее выбрасывалось, так и предотвращение ущерба окружающей среде. при разработке и эксплуатации данной системы опасности загрязнения экосистемы не возникает. Это возможно в силу того, что микроконтроллерный модуль не выделяет вредных веществ при своей работе, не радиоактивен, уровень электромагнитного излучения не опасен для человека и природы. Поэтому рассмотрим более подробно защиту окружающей среды на этапе изготовления и утилизации платы микроконтроллерного модуля. Рассмотрим процесс изготовления печатной платы устройства. В процессе изготовления печатной платы наиболее вредными для окружающей среды являются следующие участки производства: – термический цех; – участки пайки и лужения. Вентиляционный воздух, выбрасываемый из термических цехов, обычно загрязнен парами и продуктами горения масла, аммиаком и другими вредными веществами. В процессе пайки и лужения выделяются токсичные газы (оксид углерода, фтористатный водород), аэрозоли (свинец и его соединения) и т.п. Удельные выделения аэрозоля свинца (размер частиц 0.7 - 7 мкм) при лужении и пайке оловянно-свинцовыми припоями ПОС-40 и ПОС-61 составляют: Пайка электропаяльниками мощность 20-60 Вт 0.02-0.04 мг/100паек Лужение погружением в припой (отнесено к поверхности ванны) 300-500 мг/м2 ·ч Лужение и пайка волной (отнесено к поверхности ванны) 3000-5000 мг/м2 ·ч Вода используется для приготовления технологических растворов, применяемых при травлении материалов и деталей и нанесения на них покрытий, а так же для промывки деталей и ванн после сброса отработанных растворов и обработки помещений. Основные примеси сточных вод – пыль, металлическая окалина, эмульсии, щелочи и кислоты, тяжелые металлы и циан. Все эти вещества, попадая в организм человека, приводят к нарушению его здоровья. Так, оксид углерода, попадая через органы дыхания в организм, на нервную и сердечно-сосудистую системы, вызывая удушье. Под воздействием свинца нарушается синтез гемоглобина, работа мочеполовых органов, нервной системы. Согласно вышесказанному ясно, что необходима тщательная отчистка, как воздуха, так и сточных вод. Для отчистки воздуха применяют: – сухие пылеуловители; – электрофильтры; – фильтры; – мокрые пылеуловители; – туманопылеуловители. Отчистка сточных вод от твердых частиц осуществляется методами: – процеживания; – осаживания; – фильтрации; – отделение твердых частиц в поле действия центробежных сил. Отчистка сточных вод от маслопродуктов: – отстаиванием; – обработкой в гидроциклах; – флотацией; – фильтрованием. Отчистка сточных вод от растворимых примесей: – экстракцией; – сорбцией; – нейтрализацией; – электрокагуляцией; – эвапорачией; – ионным обменом; – озонированием. Отчистка сточных вод от органических примесей: – биологическими методами (естественными и искусственными); – фильтрацией. На всех этапах изготовления изделия существует опасность загрязнения литосферы, т.к. данное производство не безотходное. При нарезке, пайке, травлении печатных плат, изготовлении и покраске корпуса остаются отходы, содержащие свинец, олово и их соединения, органические горючие (обтирочные материалы, ветошь, обрезки пластмасс, оргстекла, остатки лакокрасочных материалов), которые необходимо складировать в определенном месте и в дальнейшем отправлять на переработку на полигон. Переработку промышленных отходов производят на специальных полигонах, создаваемых в соответствии с требованиями СНиП 2.01.28-85 и предназначенных для централизованного сбора, обезвреживания и захоронения токсичных отходов. Радикальное решение проблемы охраны окружающей среды от негативного воздействия промышленных объектов возможно при широком применении безотходных и малоотходных технологий. Использование очистных устройств и сооружений не позволяет полностью локализовать токсичные выбросы, а применение более совершенных систем отчистки всегда сопровождается чрезмерным ростом затрат на осуществление процесса отчистки. Поэтому, оптимальным для данного процесса можно считать: 1) для отчистки воздуха использование сухого пылеуловителя, например электрофильтра, который является более совершенным по сравнению с другими и, кроме того, позволяет возвратить собранную пыль в производство; 2) отчистку сточных вод осуществлять отстаиванием, фильтрованием, а также применением биофильтров и химической обработки. 3) промышленные отходы необходимо складировать в контейнер для утилизации, а затем отправить на переработку на специальный полигон. Очевидно, что при выполнении требований по защите окружающей среды от загрязнения, никакого вреда экосистеме нанесено не будет. 7 Социальная значимость проектаДанная работа имеет большое социальное значение, так как она призвана повысить комфортабельность поездки в автомобиле, что в свою очередь, как уже отмечалось раньше, является предпосылкой к уменьшению дорожно-транспортных происшествий на дороге. Это особенно актуально сейчас, когда использование автомобилей так возросло. Кроме того, сегодня для потребителя на первый план выходит не цена того, что он приобретает, а его качество, надежность и удобство в управлении. Результаты проекта могут быть использованы при разработке систем управления как автомобильных сидений, так офисной мебели. ЗаключениеВ ходе выполнения работы была разработана система управления положением кресла водителя. Были рассмотрены и оценены требования к процессу управления, внешние факторы, функционирования системы при различных ситуациях. Микроконтроллерная система была реализована на контроллере фирмы ATMEL , AT90S2313. В ходе разработки проекта была рассмотрена его экономическая целесообразность, а так же рассмотрена проблема обеспечения безопасностью инженера- проектировщика. Работа может быть продолжена, и дополнена рядом возможностей. К примеру, может быть завершена схема, отвечающая за управление формой кресла (Канал 2). Кроме того, систему можно оснастить памятью, которая позволит автоматически настраивать кресло в то положение, которое выбрал водитель. Возможности доработки не ограничиваются только сиденьем. Вся система управления может включать множество блоков, выполняющие свои функции. К примеру, система может отвечать за настойку зеркал заднего вида, следить за напряжением бортовой сети, а при необходимости регулировать его, показывать скорость автомобиля. |
||||||||||||||||||||||||||||||||






(2.6)
,
.
.
. (2.10)
.
. (2.11)
Рис. 5 Структурная схема системы




Рис. 10 Принципиальная схема Канала1
