Дипломная работа: Автоматизированная система торгового предприятия "МобилТел"
|
Название: Автоматизированная система торгового предприятия "МобилТел" Раздел: Рефераты по информатике, программированию Тип: дипломная работа | |||||||||||||||||||||||||||||||||||||||||||||||||||||||||||||||||||||||||||||||||||||||||||||||||||||||||||||||||||||||||||||||||||||||||||||||||||||||||||||||||||||||||||||||||||||||||||||||||||||||||||||||||||||||||||||||||||||||||||||||||||||||||||||||||||||||||||||||||||||||||||||||||||||||||||||||||||||||
Оглавление Введение Глава 1. Описание предметной области 1.1 Интернет-магазин – сущность, пользователи 1.1.1 Понятие и сущность Интернет-магазина, преимущества его использования 1.1.2 Посетители Интернет-магазина 1.2 Создание Интернет – магазина 1.2.1 Выбор товара 1.2.2 Выбор формы 1.2.3 Реклама 1.3. Анализ платежных систем Глава 2. Выбор средств разработки проекта. Решение задач проекта 2.1 Выбор и обоснование технологии проектирования и инструментальных средств разработки 2.1.1 Объектно – ориентированное проектирование 2.1.2 BPWin и RationalRose – инструментальные средства разработки 2.2 Схема работы Интернет-магазина 2.2.1 Функциональные требования 2.2.2 Постановка задач по подсистемам 2.3 Архитектура интернет-магазина 2.4 Выбор средств проектирования баз данных 2.4.1 Выбор СУБД 2.4.2 Проектирование информационной базы Глава 3. Реализация и тестирование 3.1 Организация интерфейса с пользователем 3.2 Постановка задачи для тестирования 3.3 Тестирование 3.4 Анализ результатов, полученных при тестировании Глава 4. Расчет экономической эффективности 4.1 План анализа экономической эффективности 4.2 Расчет единовременных затрат на разработку ПО 4.3 Единовременные расходы организации заказчика ПО при внедрении автоматизированных рабочих мест (АРМ) 4.4 Источники финансирования проекта 4.5 Текущие расходы пользователя ПО при эксплуатации АРМ Заключение Список использованной литературы Приложение 1 Введение Отличительной чертой современного человечества является: производство, накопление, распределение и обработка имеющейся и получаемой информации. Любой вид производственной и бытовой деятельности связан с названными процессами. Чем бы человек ни занимался: смотрел ли телевизор, читал ли книгу, или просто разговаривал с коллегой, он постоянно получает и обрабатывает информацию. Для нашего, века, века электричества, генной инженерии, освоений космоса, атомной энергии характерен небывалый рост науки, техники и новых технологий. Ни одно из серьезных современных научных открытий и разработок не было бы возможно без применения новой электронной техники. Наш век смело можно было бы назвать веком компьютеров, сотовых телефонов, плазменных экранов и веком интеграции. Когда в прошлом веке был изобретен телефон, то никто и представить себе не мог, что это чудо техники претерпит столь серьезные изменения. Усовершенствование до такой степени, что имеется миллион различных функций, но при этом простота в использовании, что даже ребенок может справиться. Простой стационарный телефон – это не роскошь, а необходимость. Но это не предел. Достижения физики, электроники, информационных технологий привели к созданию сотового телефона – теперь уже просто необходимого средства связи, которое всегда под рукой. Спрос на сотовые телефоны постоянно растет, все больше людей и организаций способны и желают приобретать их, понимая, что с помощью современной техники можно и с удобством работать и обеспечить экономию времени и средств. Ведь сотовый телефон – это не просто средство связи людей друг с другом. Это способ передачи данных путем подключения специальных функций в телефоне. Можно даже сказать, что сотовый телефон – это мини-компьютер. В связи со спросом на технику и средства связи появляются организации способные удовлетворить потребность в товарах, и с каждым днем подобных организаций становиться все больше и больше. Сотовая связь в наши дни – это необходимость, которая дает возможность комфортно существовать в социальной среде. Поэтому я считаю, что продажа сотовых телефонов – область весьма интересная и прибыльная, актуальная во все времена, начиная с появления первого сотового телефона. Наличие магазинов, которые готовы предоставить любую модель сотового телефона, какая только потребуется – это огромный плюс. К телефону вам предоставят неимоверное количество аксессуаров, которые вы непременно захотите приобрести. Однако вам захочется что-то, чего нет у других. Это вполне разумное желание, так как каждый хочет иметь свою индивидуальность. К сожалению, многие магазины предоставляют товар, который "на одно лицо", что является минусом. Но для Интернет - магазина минус обычного магазина превращается в плюс. Так как в пространстве Интернета можно найти что угодно – не такое как у всех. Интернет, как средство массовой информации существует достаточно давно. Для большинства людей, использующих Интернет, это просто средство для получения какой-либо информации, либо средство коммуникации. Одним из лежащих на поверхности способов использования Интернета для бизнеса является Интернет-продажа товаров и услуг. Интернет магазин-очень удобная система демонстрации и продажи товаров и услуг в Интернет. Сегодня в российской сети Интернет представлены более 700 [14] электронных магазинов. Интернет-магазин подходит для размещения большого количества информации, позволяет оперативно обновлять ассортимент, четко контролировать рабочие процессы, например, автоматически обновлять прайс-листы. Причем Интернет-магазин может быть как продолжением традиционного бизнеса, так и совершенно независимой структурой. В любом случае, при правильной организации работы, он будет приносить прибыль. Таким образом, цели моей дипломной работы – привлечение большего числа клиентов, расширение рынка сбыта сотовых телефонов, возможность автоматической обработки данных, получение прибыли. И главной задачей для достижения этих целей является создание автоматизированной системы продажи сотовых телефонов через Интернет – магазин. Данная дипломная работа состоит из четырех глав. В первой главе описана предметная область, что из себя представляет Интернет – магазин, преимущества его использования. Вторая глава посвящена проектированию, выбору методологии, инструментальной среды проектирования, среды разработки, выбору СУБД. В третьей главе представлена реализация и тестирование системы в реальных условиях. В четвертой главе рассчитана экономическая эффективность проекта. Глава 1. Описание предметной области 1.1 Интернет-магазин – что это такое, для кого он создается 1.1.1 Понятие и сущность Интернет-магазина, преимущества его использования Много лет прошло с тех пор, как появилась Всемирная сеть Интернет. С течением времени изменилось многое: технические возможности Сети расширились, аудитория выросла, цели и задачи, для решения которых была создана Сеть, перестали быть исключительно военными или научными. Современный Интернет – это огромное хранилище, в котором каждый по своему желанию может найти нужный текст, музыку, учебные материалы, а с некоторого времени и просто купить все, что необходимо – от продуктов, до программного обеспечения. В данное время многие дальновидные руководители компаний совершенно справедливо считают необходимым создание небольшого Интернет–представительства компании, другими словами все больше появляется коммерческих сайтов, основной целью которых является продвижение товаров и услуг с помощью Интернет. Создаются как небольшие сайты, на которых располагается краткая информация о компании и ее услугах, так и объемные Интернет-каталоги фирм с подробнейшими характеристиками товаров, их изображениями и ценами. Чаще всего такой Интернет-каталог создается для того, чтобы посетитель, которого интересует тот или иной товар, мог найти его подробное описание и изображение, а при желании в свободное время заехать в магазин или на склад компании – и купить все необходимое. То есть сайт в данном случае является ни чем иным как иллюстрированным рекламным каталогом товаров, с той лишь разницей, что просматривать его можно только при наличии доступа в Интернет. [6] Фирмы прикладывают титанические усилия, для привлечения новых клиентов в условиях жесткой конкуренции. Покупателям помимо основных товаров предлагаются дополнительные бесплатные услуги, карты накопительных скидок, многолетние гарантии, подарки постоянным клиентам, сезонные скидки. На рынке выигрывает та фирма, которая способна предоставить многое за небольшие деньги, да еще и получить прибыль. Что только не придумывают менеджеры и руководители компаний, чтобы не только привлечь клиента, но и удержать его! Человеку по природе свойственно желание "купить побольше, заплатив поменьше". А если за этим "побольше" еще и ходить никуда не надо – все доставят на дом, правда за плату, но символическую, 1 -2 % [6]от суммы покупки, а то и вообще бесплатно, если покупка крупная, например, холодильник – только знай себе заказывай. Но становится насущным вопрос: где и как заказывать? Ведь не секрет, что при таком способе "ходить по магазинам" иногда приходится переплачивать и не мало – "бесплатная" доставка оборачивается увеличением цены товара на 5-10% [6], а то и больше. Да и фирм, которые готовы предоставить подобные услуги, не так много. Но техника и прогресс не стоят на месте, и на помощь покупателям и продавцам пришла Сеть, открыв новые возможности привлечения клиента для фирм и создав дополнительные удобства для покупателей. Всем уже известно о том, что в Интернет можно найти все. Остается только добавить – найденное можно приобрести. Для этой цели и были созданы интернет - магазины. Традиционно, успешными товарными группами электронных магазинов считаются компакт-диски, книги, видеокассеты и DVD. Совсем недавно в эту группу вошли мобильные телефоны.[5] Большинство считает, что для других товарных групп форма Интернет–магазина неприемлема или мало эффективна. Аргументация здесь очень простая: через Интернет можно продавать только те товары, которые легко поддаются описанию, которые до покупки не нужно примерять, щупать, нюхать и т.п. Но как только мы переходим к взаимоотношениям business-to-business и говорим о покупке любого продукта специалистом (будь то клиент, оптовик или дилер), мы понимаем, что характеристики товара, которые можно выложить на веб-страничку, скажут специалисту гораздо больше, чем все "примерки" и "принюхивания". Те бизнесмены, которые сумели это осознать и поверили в возможности Интернет-магазинов, уже сегодня получают солидный доход от продаж через Интернет. Эффективность работы Интернет-магазина, на самом деле, зависит не столько от того, что в нем продается, сколько от того, насколько ваш Интернет-магазин соответствует вашему бизнесу и специфике вашего товара (или услуги).[6] Вот уже несколько лет в России успешно развивается электронная коммерция. Как и в обычной коммерции, в электронной коммерции можно выделить два направления: межфирменное деловое партнерство и розничная торговля. Первое направление развивается довольно успешно, так как многие фирмы и компании поняли, что заключать договора и вести переговоры с помощью технологий Интернет гораздо быстрее и дешевле, нежели обычными способами. Что касается розничной торговли, то в России она находится на начальном этапе развития по сравнению с аналогичным направлением в мире. Однако уже сейчас можно сказать, что через некоторое время конкуренция в розничной торговле через Интернет станет столь же напряженной, как и в обычной розничной торговле. Однако, что же представляет из себя Интернет-магазин, как он создается, в чем его преимущества и в чем недостатки? Прежде всего, Интернет-магазин – это сайт, содержащий подробный каталог товаров с описанием и изображением.[4]Основное отличие от обычного интернет-каталога состоит в том, что товары представленные в интернет-магазине можно не только увидеть, но и заказать, не вставая с места и не прерывая увлекательного путешествия по просторам Интернет. [9] Существует несколько типов интернет-магазинов: [5] · магазин, торгующий определенным видом товаров, представленными в небольшом ассортименте – например Интернет-магазин фирмы, продающей собственные программные продукты; · магазин, в котором торгуют товарами узконаправленной категории – компьютеры, комплектующие, технические пособия, сотовые телефоны, учебники программирования, а также книги, музыка, видеокассеты с фильмами; · электронные супермаркеты, в которых можно купить практически все от бытовой техники до одежды; · торговые сети интернет-магазинов, товары которых объединены в общий каталог, с универсальной системой поиска и заказа товаров. Для всех интернет-магазинов свойственен определенный обязательный набор элементов, таких как: - Специализированный каталог с подразделами, в которых представлены все имеющиеся в наличии товары. Внешний вид каталога может быть разным - дерево, выпадающие или вложенные списки меню. - Система регистрации пользователя, которая создает для каждого нового клиента его собственную "корзину", в которую можно "положить" выбранный товар и впоследствии заказать. По мере передвижения клиента по каталогу система также отслеживает предпочтения клиента, на основе которых в будущем может строиться не только ассортимент магазина, но и структура выдачи сопутствующей информации каталога. Например, если человек заказал книгу, система может ненавязчиво предложить посмотреть другие книги из той же серии или той же тематики или предложить почитать отзывы читателей. Система может "доложить", что люди, которые заказывали подобный товар, также интересовались сопутствующими товарами – например, при покупке картины предлагается выбрать рамку для нее. - Система оплаты товара: покупателю предлагается использовать различные способы оплаты – кредитные карты, электронные деньги, оплата наличными (курьеру или при получении на почте). - Система доставки товара: здесь тоже широкий выбор возможностей: пересылка по электронной почте (программное обеспечение), доставка курьерской службой, обычная почта. Однако, несмотря на общие черты, Интернет-магазины все же отличаются друг от друга. Владелец каждого магазина стремится сделать свой сайт максимально удобным для посетителя, совершенствуя систему заказа и способы перехода от одного раздела к другому. Как и в обычном магазине, в Интернет-магазине могут устраиваться распродажи и скидки. Главное отличие Интернет-магазина от обычного магазина – это не только возможность купить что-то, не выходя из дома или офиса, а также возможность потратить меньшие средства. За счет чего получается так, что покупка в Интернет-магазине становится предпочтительнее. Для создания Интернет-магазина не требуется покупать или арендовать помещение под магазин, ремонтировать и оформлять его, нанимать штат продавцов и охрану – а значит снижаются первоначальные затраты, а с ними и цена товара. Теперь даже с учетом доставки товар будет стоить дешевле только потому, что клиенту не придется платить ту часть цены, с помощью которой продавец пытается возместить затраты за ежемесячное содержание магазина и штата сотрудников. Интернет магазин имеет следующие преимущества:· помогает быстро сориентироваться в ассортименте и найти нужный товар или услугу (по тематике, названию, цене и т.п.); · рассмотреть товар "со всех сторон", сравнить его характеристики, цену, внешний вид с другими товарами; · посмотреть информацию о скидках, подарков и подобного рода мероприятиях; · рассчитать точную стоимость заказа; · отобрать товар в корзину, оформить заказ on-line, оформить доставку на дом; · поддерживать контакты продавец-покупатель, например: - просматривать историю ранее сделанных заказов; - просматривать информацию по текущему заказу; - вести переписку и т.п. Для создания Интернет-магазина необходима команда опытных программистов, которые смогут создать и заставить работать сложные системы приема заказов, системы регистрации клиентов, системы слежения за состоянием заказов, системы оплаты товаров, системы поиска по базе данных товаров, пополнять и обновлять которую можно не имея специальных знаний, обладая лишь навыками работы в сети Интернет. Не секрет, что услуги программистов стоят недешево, особенно, если программист опытен и имеет собственные уникальные программные разработки, однако затраты на создание Интернет-магазина в любом случае будут намного меньше, чем затраты на открытие обычного магазина. К тому же не надо будет нанимать целый штат сотрудников для обслуживания, достаточно будет нанять двух-трех специалистов, которые смогут периодически обновлять базу и обрабатывать поступающие заказы клиентов. А может быть надо будет лишь обучить уже имеющиеся перспективные кадры. [10] Аудитория Интернет-магазина не ограничивается территорией близлежащего района или города, при соответствующем обслуживании размер аудитории не ограничится даже страной. В данном случае сложность состоит в налаживании доставки заказанного товара – в крупных городах действуют курьерские службы, с которыми можно заключить договор, а в маленьких городках существует, и будет существовать почта. А если учесть, что иногда в Интернет-магазине можно купить то, что зачастую не купить даже в крупном городе (например, редкий постер любимой группы), или уникальный товар, который выпускается малым тиражом. К тому же, где еще можно разрекламировать на весь мир какую-то новинку, не прилагая особых усилий. К сожалению, в России еще не привыкли покупать что-то, что нельзя потрогать руками, понюхать или попробовать на вкус. Заказывая что-то в Интернет-магазине, покупатель боится, что заплатит деньги за "видимость товара", а не за сам товар. Слабое развитие системы электронных платежей также мало способствует развитию электронной коммерции. Все эти препятствия преодолимы, товары можно доставлять наложенным платежом или курьером (человек платит за покупку, только тогда, когда она у него уже в руках), а электронные деньги так удобны, что количество пользующихся ими растет изо дня в день. Увеличение спроса и конкуренция на данном рынке заставляет разработчиков разрабатывать более мощные системы безопасности электронных платежей, что позволяет без особого риска платить по счетам или совершать покупки, не вставая из-за компьютера. Несмотря на кажущиеся технические сложности, создать Интернет-магазин проще и дешевле. К тому же "он-лайн" магазин будет хорошим дополнением и рекламой "офф-лайновой" деятельности. А главное – покупателями станут те, у кого по каким-то причинам нет возможности или времени выйти в обычный магазин, да и те счастливцы, кто познал прелесть покупки, не вставая с места. Таких людей становится все больше и больше. 1.1.2 Посетители Интернет-магазина Опрос в Интернет показал, что в целом большинство посетителей Рунета позитивно настроены в отношении совершения покупок через Интернет (80% опрошенных).[8] В Интернет-торговле, точно также, как и в обычной, можно выделить множество различных классификаций потребителей по типам поведения, которые будут объяснять их мотивацию. Прежде всего, всех посетителей электронных магазинов можно разделить на: - Тех, кто заходят в Интернет-магазин для того, чтобы совершить покупку; - Тех, кто заходят в Интернет-магазин без намерения совершить покупку. При проведении качественного исследования специалистами были основные факторы, которые привлекают посетителей в Интернет-магазины и объясняют их мотивацию при совершении покупок: удобство, разнообразие, экономия времени и цена. На основе этих факторов выделены стили поведения, характерные посетителям, которые совершают покупки и тем, кто не совершает. Однако возможно смешение этих стилей, и в различных ситуациях один и тот же человек будет вести себя по-разному. "Любители поторговаться". Это люди, которые путешествуют по Интернет в поисках наиболее низких цен и считают экономию денег важнейшим аспектом онлайновых покупок. Ключевым факторами, влияющими на совершение ими он-лайн покупки, являются: - Более низкая цена по сравнению с обычным магазином; - Бесплатная доставка, особенно для покупок большого веса. Данная категория покупателей неохотно платит за доставку, и часто этот фактор может повлиять на отказ от заказа; - Различные скидки, сниженные цены и подарки. Данная категория покупателей обычно в первую очередь обращает внимание на цену товара и сравнивает условия в различных магазинах по таким параметрам, как цена на товар и стоимость доставки, так как фактор цены является преобладающим. По данным анкетирования, фактор цены является определяющим в принятии решении о совершении покупки для 30% опрошенных.[8] При ответе на вопрос о том, что необходимо изменить в работе Интернет-магазинов 39%[8] респондентов выделило, что нужно уровнять цены с офф-лайн магазинами и 50%[8] - за то, чтобы ввести гибкую систему скидок. Таким образом, данные цифры подтверждают, что тип поведения "любители поторговаться" встречается довольно часто и поставленная мной гипотеза о том, что фактор цены не является основным мотивом совершения покупок, опровергается. "Действующие по принципу облегчения жизни". Для покупателей этой категории важна, прежде всего, возможность, пользуясь услугами электронного магазина, сэкономить время. Их девиз: "время - деньги", то есть они экономят время на процессе совершения покупки. Они чаще всего выбирают магазины, где процесс покупки товара занимает минимум времени. Ключевым факторами, влияющими на совершение онлайн покупки, являются: - Нехватка времени для посещения обычных магазинов; - Быстрая доставка; - Возможность покупки различных товаров в одном месте. В виду того, что такие покупатели очень требовательны и действуют из экономии времени и сил, причинами отказа от покупки могут быть: - Сложная система регистрации в Интернет-магазине. - Сложный интерфейс сайта магазина и неудобная навигация. "Склонные к сравнению". Это наиболее дотошный и привередливый стиль поведения покупателей. Они обращают большое внимание на то, как им предлагают и продают товар. Важными факторами, влияющими на совершение покупки, являются: - наличие наиболее полной и полезной сопутствующей информации о товаре (характеристика, описание, отзывы покупателей, фотография товара); - достаточный и стабильный ассортимент товаров; - обратная связь с магазином. "Действующие из любопытства". Такому стилю поведения больше всего подвержена молодежь, склонная к экспериментам и попробовать что-нибудь "новенькое". Среди факторов, способных повлиять на совершение покупки через Интернет, могут быть: - интерес к новому способу покупок; - новизна товара, способа оплаты или способа доставки; - желание испробовать в действии новый Интернет-магазин. Существуют и другие стили, которые, например, в своем исследовании выделила компания Flexo-Hiner: - "Одиночки" - покупатели, которые ценят предоставляемую им Интернет уединенность и совершают в Сети покупки, которые они вряд ли совершили бы в реальных магазинах; - "Циники" - покупатели с неудачным опытом Интернет-покупок; - "Домоседы" - покупатели, которые считают основным преимуществом Интернет-покупок то, что при их совершении не нужно выходить из дома; - "Сторонники автоматизации" - покупатели, которые ценят Интернет за то, что он упрощает и автоматизирует процесс приобретения товаров и услуг. - "Ищущие информацию". В данную категорию посетителей Интернет-магазинов входят, прежде всего, те, кто не всегда совершают онлайн покупки, но посещают Интернет-магазины для того, чтобы получить представление о товаре, его характеристиках, описание, фотографии, почитать отзывы, посмотреть его стоимость. Они целенаправленно заходят в Интернет-магазины без намерения что-то приобрести, а ради содержащейся в них информации. Такие люди могут находится на стадии "поиск информации о товаре" при принятии решения о покупке через Интернет или в обычном магазине. - "Действующие из любопытства". К данному стилю поведения можно отнести тех, кто заходит в Интернет-магазин, удовлетворяет свое любопытство, или же тех, кто случайно попал в магазин и осматривает его витрины и возможности, но в силу разных причин так и не решается совершить покупку.[8] 1.2 Создание Интернет – магазина 1.2.1 Выбор товара Прежде всего, надо знать: что продавать? Идеальный вариант – если уже есть свой офф-лайн бизнес и необходимо лишь перенести его в интернет. Но это "лишь" таит в себе множество подводных камней. Представьте себе, что вы анонсируете продажу какого-либо товара, получаете 100 заявок, а удовлетворить можете только 50. Вам придется возвращать деньги (если вы используете какую-либо платежную систему – это потери на комиссионных процентах), объясняться с каждым покупателем, и, в конце концов, вы непременно его (покупателя) потеряете. [2] Следующим этапом необходимо определить, а является ли товар тем самым, который будет продаваться через Интернет? Раньше было сложно определиться, так как в глобальной сетью практически все были "продвинутые" пользователи. Но сейчас все больше людей далеких от компьютерных технологий (простых пользователей) открывают для себя Сеть: все больше компьютеров появляется дома, все больше женщин активно используют Интернет. А это, в свою очередь, сказывается на ассортименте продаваемых товаров. Помимо магазинов, торгующих компьютерными комплектующими в сети появилось множество "торговых точек", предлагающих все от автомобилей и мебели до женского кружевного белья и продуктов.[2] Экспериментировать можно сколько угодно, однако согласно многим исследованиям наиболее популярными сетевыми товарами остаются информация, книги, аудио и видео продукция, компьютерные программы, туристические услуги. То есть такие товары, в которых содержание важнее внешнего вида. Если товар подходит под категорию продаваемых через Интернет, следующий этап – оценка конкурентов. Необходимо посмотреть другие сайты, предлагающие такие же или аналогичные товары, сделать контрольные закупки, сохранить на своем жестком диске прайсы. Чем ваше предложение будет лучше? Чем Ваш сайт будет удобнее? Какие дополнительные услуги вы сможете предложить своим клиентам? Здесь есть над чем задуматься. И главное нужно иметь четкий план и четко представлять себе, что будет, если товар не "пойдет", что будет, если он станет продаваться очень большими темпами, как вести себя, если товар будет продаваться в тех количествах, когда вы не сможете отказаться от его продаж, но недостаточных, чтобы окупить проект. Потом, когда магазин будет запущен, можно будет оперативно вносить изменения в план, в зависимости от ситуации. Заранее просчитав большинство из вариантов развития ситуации, вы получите несомненное превосходство над конкурентами. [11] 1.2.2 Выбор формыПосле того, как товар определен, необходимо решить – какую форму приобретет будущий Интернет-магазин. Можно просто создать веб-страницу, разместить на ней прайс-лист и адрес электронной почты, выложить все это на сервере своего провайдера и гордо назвать ЭТО "Интернет-магазином". Либо нанять программиста, который сделает веб-интерфейс для базы данных с товарами и напишет форму для отправки заказа по электронной почте, автоматически отвечающую пользователю, что "менеджер магазина свяжется с Вами в ближайшее время, чтобы уточнить условия оплаты и получения заказа". Возможно, для некоторых видов деятельности подобной конструкции будет достаточно, но для создания полноценного и удобного для пользователей Интернет-магазина наиболее предпочтителен третий вариант: приобретение специализированного программного обеспечения, которое позволяет удаленно управлять содержанием сайта, поддерживать каталог товаров в актуальном состоянии и оперативно отслеживать поступающие заказы. В любом случае, чтобы он-лайн бизнес процветал, необходимо соблюдать три условия: Во-первых: пользователь, попадая на сайт, должен получать четкую информацию о том, как он сможет оплатить заказ, каковы условия и сроки доставки и т.д. Во-вторых: необходимо создать для пользователя удобный и быстрый поиск необходимого ему товара, ведь не все имеют неограниченный доступ в Интернет, и многие оплачивают его по часам. Да и утомительный просмотр каталогов мало кому по душе. В-третьих: все товары, предлагаемые на сайте, должны быть в наличии. Вряд ли кого-то порадует сообщение о том, что заказанную книгу, он сможет получить только через месяц. В случае с продажей программного обеспечения все обстоит просто. После оплаты, необходимо передать пользователю лишь пароль для входа на страницу, откуда можно скачать программу, либо какой-нибудь разблокирующий программу код. Но при этом необходимо позаботиться о надежной защите Интернет-ресурса или самой программы. Еще один вариант - продажа информации или, как модно сейчас говорить, контента. В этом случае необходимо обеспечить постоянный доступ клиента, к защищенным страницам ресурса, содержащим продаваемую информацию. Другой путь - рассылать информацию по электронной почте. Но, обычные протоколы не обеспечивают должной защиты пересылаемой информации. Поэтому при отправке контента по электронной почте знающие люди советуют использовать шифрование (эта возможность реализована в стандартном почтовом клиенте MS Outlook, существуют и российские системы криптографии). [9] Как видно из всего вышесказанного, форма, которую приобретет будущий Интернет-магазин, целиком зависит от продаваемого товара. Когда будет четкое представление, как должен выглядеть Интернет-магазин, нужно нарисовать его строение на бумаге. Обозначить основные разделы, наметить стрелками связи между страницами, описать, какая информация будет находиться на первой (главной) странице. Расходы на создание Интернет-магазина не должны рассматриваться как расходы на один из способов рекламы. Интернет-магазин это ваш новый прилавок, ваш новый филиал, ваша новая торговая точка, которая может и должна приносить доход, иногда даже больший чем офф-лайн торговля. 1.2.3 РекламаИтак, Интернет-магазин создан. Покупатель может выбрать товар и оплатить его, служба доставки исправно доставляет заказы… Но! Покупатель должен узнать о вашем магазине и посетить его сайт, а значит, необходима реклама. Как рекламировать Интернет-магазин? Вот вопрос, который рано или поздно встает перед каждым Интернет-торговцем. Баннерная реклама.Банеры – самый распространенный вид рекламы в Интернет, это графический блок определенного размера (468х60, 100х100, 125х125), несущий информацию рекламного характера. Банеры, в основном, демонстрируются при помощи баннерных сетей. Баннерная сеть позволяет Вам, демонстрируя баннеры других участников сети у себя на сайте, показывать свои у них. Причем количество показов вашего баннера напрямую зависит от того, какое количество баннеров на своем сайте показали вы. За свои услуги баннерная сеть обычно берет комиссионный процент (от 5 до 50%). Но, так как ваш ресурс еще достаточно молод и количество посетителей на нем невелико, количество показов баннеров на вашем сайте будет так же небольшим. Поэтому вам придется купить баннерные показы в одной из сетей. Средняя стоимость показов в баннеробменных сетях 0.4$ за 1000 показов.[21] Но существуют и элитные сети, где стоимость может достигать 4$ за 1000 показов.[22] Обычно показы баннеров можно купить дешевле на всевозможных аукционах и при помощи специализированных листов рассылки, таких как [BANNERS MARKET].[23] При использовании показов в банерообменных сетях часто забывают о такой возможности как таргетинг (от английского target - мишень, цель). Таргетинг позволяет организовать показы баннеров как на своем сайте, так и показы своих баннеров. Например, можно запретить показы в выходные дни, настроить интенсивность показов в определенное время суток, отсечь пользователей. При выборе баннерообменной сети необходимо учитывать следующие факторы: · берет ли сеть дополнительную плату за таргетинг; · открытая сеть или закрытая (обычно в закрытую сеть попадают сайты соответствующие определенным требованиям сети); · какие правила устанавливает сеть для сайтов-участников (ведь именно на этих сайтах будут показываться ваши баннеры). Стоит так же обратить внимание и на изготовление самого баннера. Ведь что такое баннер по своей сути? Баннер ближе всего к газетному объявлению, и потому он должен сразу бросаться в глаза и привлекать внимание. Новые технологии, применяемые в Интернет (Macromedia Flash, CGI-скрипты) позволяют создавать "живые" баннеры, которые могут перенаправить вас сразу в нужный раздел сайта, или добавить звук к вашему баннеру. Кроме того, анимированные баннеры более "кликабельны", по сравнению со статичными, и, конечно, баннер, как и сам сайт, должен быть стильным. Почтовые рассылки.Почтовые рассылки обладают несомненными преимуществами перед баннерами. Первое – на рассылку люди подписываются добровольно, а значит, велика вероятность что ее прочитают (тут еще более подходит аналогия с газетой). Второе – в рассылке можно размещать рекламу в скрытом виде, в виде рассказов, например, о каком-то новом товаре (со ссылкой на него), обзора вашего магазина и т.п. Третье – в рассылке вы можете размещать баннеры любых форматов, каких только захотите. Вы можете так же завести свою собственную рассылку информации о новых поступлениях и обновлениях в вашем магазине по е-мэйлу, и сообщить об этом своим пользователям на сайте. В этом случае важно помнить, что информация должна доставляться пользователю только по его желанию (когда он подписался на рассылку), и только в том объеме, на который он согласился. Не перегружайте пользователя информацией, это неизбежно вызовет отторжение. Если на вашем сайте представлен очень широкий ассортимент товаров предоставьте ему возможность выбирать информацию о каком разделе он хочет получать. Форумы, чаты, доски объявлений.Не стоит забывать и о том, что очень много пользователей используют Сеть для общения. Поэтому посещайте всевозможные форумы и чаты, и ненавязчиво оставляйте там адрес вашего магазина. Зайдите на все бесплатные доски объявлений и разместите информацию о вашем магазине там. Поисковые системы, рубрикаторы.Ваши потенциальные покупатели пользуются поисковыми системами, значит вам нужно зарегистрировать свой магазин как можно в большем количестве поисковиков. Чем чаще пользователю будет встречаться ссылка на ваш магазин, тем больше вероятность того, что он перейдет по ней. Как показали исследования, проведенные в Америке IMT Strategies в то время, как интернет-компании тратят бешеные деньги на рекламу в журналах, газетах и на телевидении, большинство пользователей находят сайты через поисковые машины, по совету друзей и во время случайных прогулок по сети. Поощрение потребителей.Ну и еще один способ известный обыкновенным торговцам с древнейших времен: если ты хочешь, чтобы покупатель к тебе вернулся и привел друзей, пообещай ему скидку или специальное предложение как постоянному клиенту. Существует множество способов генерации повторного посещения и регистрации в системе от всевозможных конкурсов и тотализаторов( с призами), до системы прогрессирующих скидок, поощрения крупных покупок, скидочных купонов и "tell-a-friend" маркетинга (когда посетителю сайта предлагается участие в розыгрыше чего-либо или получение сувениров за то, что он разошлет n-ному количеству своих друзей рекомендацию посетить ваш магазин. Иногда всякие блага обещаются так же упомянутым друзьям). 1.3 Анализ платежных систем Так как создаваемое программное приложение является электронным магазином, невозможно обойти тему оплаты товара в сети интернет. Для начала рассмотрим существующие системы оплаты в сети Интернет. Традиционные методы оплаты, включая наличные деньги, банковские переводы, чеки, пластиковые карточки, изобретены задолго до возникновения электронной коммерции. Поэтому нет ничего удивительного в том, что они не полностью соответствуют ее потребностям. Безусловно, при покупке обычного "физического" товара деньги можно взять с покупателя при доставке. Но если приобретается "цифровой" товар или информация, обязательно должен быть способ оплатить покупку прямо "на месте", то есть на сайте продавца. Вот почему в электронной коммерции чрезвычайно остро стоит вопрос разработки универсального способа оплаты покупок в Интернет, который бы позволил делать дешевые и безопасные платежи в режиме реального времени. [9] К способам оплаты покупок в Интернет, проводимым электронным путём, можно отнести следующие: - оплата со счета мобильного телефона (m-commerce); - оплата по картам предоплаты (скретч-картам); - оплата электронными деньгами; - оплата платежными картами. Оплата со счета мобильного телефона (m-commerce). Мобильная коммерция это использование мобильных портативных устройств для общения, развлечения, получения и передачи информации, совершения транзакций через общественные и частные сети. Сегодня на рынке появилась прекрасная возможность оплачивать услуги или товары различных компаний через мобильный телефон. Вы можете делать покупки в Интернет - магазинах, оплачивать коммунальные платежи и даже переводить деньги по банковским реквизитам. Вне зависимости оттого, что и как Вы оплачиваете, процесс оплаты занимает всего пару минут, а сам платеж происходит практически мгновенно. Некоторые мобильные компании предоставляют эту услугу бесплатно, как часть обычного пакета пользователя мобильного телефона. Деньги, которые будут использованы владельцем мобильного телефона для покупки товаров или услуг могут быть сняты со счёта владельца телефона или со специальной карты, которую нужно сначала купить, а затем активировать со своего телефона. Оплата услуги или товара происходит с помощью посылки секретного сообщения (SMS), включающего в себя цепочку информации типа номер счёта владельца телефона/сумма к оплате или кодовый номер товара или услуги/ номер счёта продавца. В случае если размер совершаемого платежа превышает остаток средств на текущей карте, необходимо активировать новую карту. При этом неиспользованные остатки денежных средств с предыдущих карт прибавляются к номиналу активированной карты. Важно отметить, что для того, чтобы Вы могли использовать эту функцию ваш телефон должен быть оснащён функцией WAP или некоторым собственным микробраузером. Мобильная коммерция делает пользователя еще более независимым, не привязанным к стационарным устройствам, предоставляя все вышеперечисленные возможности при наличии одного только мобильного телефона или карманного компьютера. Это очень важно для делового человека: часто многое зависит от мгновенно принятого решения, и этому не должны препятствовать такие факторы, как невозможность быстрого оформления сделки или отсутствие доступа к информационным каналам. Оплата по картам предоплаты (скретч-картам). Скретч-карты являются картами предоплаты поскольку, покупая их, вы делаете предоплату сервиса или товара, который собираетесь заказать. Своё название они получили от английского слова "scratch", что значит царапать. Именно наличие особенного защитного слоя скрывающего буквенно-цифровой набор, является отличительной особенностью карт предоплаты. Очень важно отметить, что каждая карта предоплаты имеет свой уникальный серийный номер, который будет использоваться при оплате услуг. Карты предоплаты выпускаются различными фирмами, бывают разного номинала и разного предназначения. Как правило, скретч-карта имеет ограниченный срок действия, который может варьироваться в зависимости от номинальной стоимости карты или других условий. Сама карта предоплаты представляет собой пластиковую карточку с размещённой на ней информацией относительно фирмы изготовителя, сферы её применения и срока её действия. Карты предоплаты получили достаточно широкое распространение, поскольку являются удобным способом платы услуг и покупок. Их активно используют компании, занимающиеся сотовой связью, предоставлением услуг Интернет провайдеров и т.п. Оплата электронными деньгами. Цифровые деньги являются основой платежной системы Интернет. Они могут быть классифицированы по видам организации их функционирования, по уровню безопасности, а также по способу расчета. Цифровую наличность можно представить себе как файлы-жетоны, заменяющие наличные деньги. Продавцы и покупатели могут свободно обмениваться этими "монетами" по сети, оплачивая ими товары и услуги. Для указанной цели участники системы устанавливают у себя на компьютерах особую программу – "электронный кошелек", который обеспечивает учет и передачу жетонов, а также проверку их подлинности. Цифровые деньги могут неограниченно долго обращаться в сети, но также могут в любое время быть обменены на настоящие деньги у организаторов системы или в банках, участвующих в ней. Разновидностью электронных денег являются системы цифровых наличных, основанные на использовании технологии smart-card. Современная смарт-карта – это маленький компьютер со своим процессором, памятью, программным обеспечением и системой ввода/вывода информации.В чипе такой карточки хранится не что иное, как электронные деньги в описанном выше смысле. Пока смарт-карта употребляется как обычная дебетовая карта (называемая электронным кошельком), в которую вносятся записи о списании денег, или просто информация о клиенте. Наличные цифровые деньги на базе смарт-карт не только могут обеспечить необходимый уровень конфиденциальности и анонимности, но и не требуют связи с центром для подтверждения оплаты в отличие от подобных систем на базе персонального компьютера. В связи с этим стоимость транзакции стремиться к нулю, за исключением пополнения карты или обналичивания денег. Единственное неудобство состоит в том, что для перевода электронных денег с карточки на компьютер или обратно необходимо особое устройство для чтения карточек, карт-ридер, присоединяемый к компьютеру. Оплата платежными картами. Кредитная карта - именной платежно-расчетный документ в виде пластиковой карточки, выдаваемый банком своим вкладчикам для безналичной оплаты ими товаров и услуг в розничной торговой сети, снабженной компьютерными устройствами, передающими запрос на оплату товара в банк. Кредитная карточка удостоверяет наличие у ее владельца текущего счета в банке. В разных странах используются кредитные карточки американских кредитно-финансовых групп типа Visa, MasterCard, American Express и т.д. Дебетовые карточки могут использоваться при оплате товаров и услуг через Интернет в режиме он-лайн так же, как при получении наличных в банкомате: для совершения платежа клиент должен ввести номер карточки и PIN-код. Виртуальные карты. Поскольку использование классической кредитной карты для расчетов в Интернет является небезопасным, былиразработаны виртуальные карты типа VISA E-c@rd и Virtual MasterCard, которые предназначены исключительно для расчетов в Интернет. VISA E-c@rd разработана по технологии международной платежной системы VISA Int. Virtual MasterCard разработана по технологии международной платежной системы MasterCard Int. Выпуском подобных карт сегодня занимаются различные банки, своевременно оценив их преимущества и потенциал. VISA E-c@rd и Virtual MasterCard применяется исключительно для оплаты через Интернет товаров и услуг в электронных магазинах по всему миру, включая Россию, а также услуг операторов сотовой связи, провайдеров Интернета, туристических фирм и отелей. К покупкам, оплаченным не электронным путем можно отнести: - оплата курьеру наличными; - предоплата по безналичному расчету; - оплата наложенным платежом. Оплата курьеру наличными. Один из самых простых способов оплаты это оплата курьеру. Вы просто вручаете деньги курьеру и расписываетесь в получении заказа. К сожалению, этот способ возможен не везде. После выбора товара вИнтернет-магазине покупатель размещает заказ, в котором указывает адрес для доставки (домой, вофис, или куда-то еще). Курьер привозит товары поуказанному адресу иполучает деньги. Преимущества этого способа: 1. гарантия получения товара (покупателем) иденег (продавцом). Обмануть здесь, конечно, можно, новозможности небольше, чем вобычном магазине. 2. возможность проверить товар (икомплектность) сразу, и вернуть его, отказавшись отпокупки. 3. посмотреть вглаза живому человеку, попросить его рассказать про товар, показать его вработе. 4. получить все необходимые документы, как-то: гарантийный талон, товарный чек. Недостатки также очевидны: 1. невсегда приятно видеть усебя дома (или вофисе) незнакомого человека (курьера), общаться сним. 2. зачастую ожидание курьера превращается впытку, иотбивает всякое желание что-либо покупать. Предоплата по безналичному расчету. Предоплата по безналичному расчету для организаций, имеющих расчетный счет в банке возможна, если они находятся в Москве, Санкт-Петербурге или в других городах России. При оформлении заказа укажите название Вашей организации. При этом Вы сможете заполнить или распечатать счет. Можно сделать предоплату стоимости заказа в ближайшем для Вас отделении Сбербанка (или в любом другом) на наш счет в МДМ Банке. Для этого надо распечатать бланк, который вы получите по e-mail или, который будет сгенерирован сразу по завершению процедуры оформления заказа (этот бланк, также, можно использовать просто как образец для заполнения типографского бланка в Банке). Оплата через Сбербанк обойдется Вам в 3% от стоимости заказа, что существенно дешевле и быстрее, чем почтовый или телеграфный перевод. Как только деньги придут на счет, магазины отправляют заказ. Оплата наложенным платежом. Оплачиваемая покупка при получении на почтовом отделении называется оплатой наложенным платежом. При оплате наложенным платежом, почта взимает 8% от стоимости заказа. Порядок оплаты такой: 1. на указанный адрес присылается заказ, либо заполняется определенная форма оплаты, предложенная Интернет – магазином. 2. указываются свои Ф.И.O., полный адрес с индексом, контактный телефон и e-mail. 3. при получении почтового извещения, перечисляется почтовые издержки и стоимость заказа на указанные банковские реквизиты. 4. далее по полученному в банке квитку почтовыми работниками выдается заказ. Таким образом, можно выбрать любой вид оплаты, который наиболее удобен в данный момент времени (например, для только что созданного Интернет - магазина), но при этом этот способ оплаты должен устраивать и клиентов, иначе пропадает смысл создания Интернет – магазина: зачем создавать, если не будут покупать. Выводы по главе В данной главе было рассмотрено понятие Интернет–магазина - это Интернет-витрина, где посетитель может выбрать товары, сформировать заявку, увидеть общую сумму заказа и отправить эту заявку менеджеру компании. Однако неоспоримы преимущества, которые дает Интернет – магазин: · помогает быстро сориентироваться в ассортименте и найти нужный товар или услугу (по тематике, названию, цене и т.п.); · рассмотреть товар "со всех сторон", сравнить его характеристики, цену, внешний вид с другими товарами; · посмотреть информацию о скидках, подарков и подобного рода мероприятиях; · рассчитать точную стоимость заказа; · отобрать товар в корзину, оформить заказ on-line, оформить доставку на дом; · поддерживать контакты продавец-покупатель. Так же были определены группы пользователей глобальной сети для наилучшей ориентации на какие-то конкретные сегменты. В этой главе рассмотрен процесс создания Интернет–магазина, начиная с выбора товара и заканчивая рекламой во всемирной сети. А также, какие виды оплат существуют и какие наиболее удобны в использовании как для владельца Интернет–магазина, так и для его клиентов. Глава 2. Выбор средств разработки проекта. Решение задач проекта 2.1 Выбор и обоснование технологии проектирования и инструментальных средств разработки 2.1.1 Объектно–ориентированное проектирование Трудоемкость разработки программных приложений на начальных этапах программирования оценивалась значительно ниже реально затрачиваемых усилий, что служило причиной дополнительных расходов и затягивания окончательных сроков готовности программ. В процессе разработки приложений изменялись функциональные требования заказчика, что еще более отдаляло момент окончания работы программистов. Увеличение размеров программ приводило к необходимости привлечения большего числа программистов, что, в свою очередь, потребовало дополнительных ресурсов для организации их согласованной работы.[3] Прежде чем решить эти проблемы и приступить к разработке системы необходимо иметь четкое описание методологии разработки, адаптированной к конкретному проекту. На основе выбранной методологии производится выбор конкретных проектных инструментов и программных средств. В своем дипломном проекте я использую методологию объектно–ориентированного проектирования, так как эта методология позволяет решить проблемы изменения функциональных требований заказчика, дает возможность "подстроиться" под внезапные перемены с наименьшими потерями. Модель проблемной области при объектно-ориентированном подходе рассматривается как совокупность взаимодействующих во времени объектов. Конкретный процесс обработки информации формируется в виде последовательности взаимодействия объектов. Так как этот подход предполагает совместное моделирование данных и процессов, то система объектно-ориентированных моделей последовательно направляется к модели динамического взаимодействия объектов, на основе которой могут быть сгенерированы классы объектов в конкретной программно-технической среде. [17] Под моделью ПО в общем случае понимается формализованное описание системы ПО на определенном уровне абстракции. Каждая модель определяет конкретный аспект системы, использует набор диаграмм и документов заданного формата, а также отражает точку зрения и является объектом деятельности различных людей с конкретными интересами, ролями или задачами. Графические (визуальные) модели представляют собой средства для визуализации, описания, проектирования и документирования архитектуры системы.[15] Разработка модели системы ПО промышленного характера в такой же мере необходима, как и наличие проекта пристроительстве большого здания. Это утверждение справедливо как в случае разработки новой системы, так и при адаптации типовых продукт топ класса R/3 или BAAN, в составе которых также имеются собственные средства моделирования. Хорошие модели являются основой взаимодействия участников проекта и гарантируют корректность архитектуры. Поскольку сложность систем повышается, важно располагать хорошими методами моделирования. Хотя имеется много других факторов, от которых зависит успех проекта, но наличие строгого стандарта языка моделирования является весьма существенным. Состав моделей, используемых в каждом конкретном проекте, и степень их детальности в общем случае зависят от следующих факторов: - сложности проектируемой системы; - необходимой полноты ее описания; - знаний и навыков участников проекта; - времени, отведенного на проектирование. Выбирая инструментальное средство разработки, я, прежде всего, принял во внимание все имеющиеся в наличии ресурсы и требования к разрабатываемой системе (приложение 1). Проанализировав, я пришел к выводу, что наиболее надежными средствами будут BPWin и RationalRose. 2.1.2 BPWin и RationalRose – инструментальные средства разработки Визуальное моделирование оказало большое влияние на развитие ТС ПО вообще и CASEсредств в частности. Понятие CASE (Computer Aided Software Engineering) используется в настоящее время в весьма широком смысле. Первоначальное значение этого понятия, ограниченное только задачами автоматизации разработки ПО, в настоящее время приобрело новый смысл, охватывающий большинство процессов жизненного цикла ПО.[7] CASEтехнология представляет собой совокупность методов проектирования ПО, а так же набор инструментальных средств, позволяющих в наглядной форме моделировать предметную область, анализировать эту модель на всех стадиях разработки и сопровождения ПО и разрабатывать приложения в соответствии с информационными потребностями пользователей. Большинство существующих CASE - средств основано на методах структурного или объектно-ориентированного анализа и проектирования, использующих спецификации в виде диаграмм или текстов для описания внешних требований, связей между моделями системы, динамики поведения системы и архитектуры программных средств.[1] BPWin . BPwin является мощным инструментом для создания моделей, позволяющих анализировать, документировать и планировать изменения сложных бизнес-процессов. BPwin предлагает средство для сбора всей необходимой информации о работе предприятия и графического изображения этой информации в виде целостной и непротиворечивой модели. Причем, поскольку модель является некоторым графическим представлением действительности, можно утверждать, что человек вернулся к своему излюбленному средству документирования бизнес-процессов – к рисунку. Но возвращение это произошло на новом уровне – целостность и непротиворечивость модели-рисунка (качества, о которых раньше не было и речи) гарантируются рядом методологий и нотаций, которым следуют создатели модели. BPwin поддерживает три таких методологии: IDEF0, DFD и IDEF3, позволяющие анализировать ваш бизнес с трех ключевых точек зрения: - С точки зрения функциональности системы. В рамках методологии IDEF0(IntegrationDefinitionforFunctionModeling) бизнес-процесс представляется в виде набора элементов-работ, которые взаимодействуют между собой, а также показывается информационные, людские и производственные ресурсы, потребляемые каждой работой. - С точки зрения потоков информации (документооборота) в системе. Диаграммы DFD (DataFlowDiagramming) могут дополнить то, что уже отражено в модели IDEF3, поскольку они описывают потоки данных, позволяя проследить, каким образом происходит обмен информацией между бизнес-функциями внутри системы. В тоже время диаграммы DFD оставляют без внимания взаимодействие между бизнес-функциями. - С точки зрения последовательности выполняемых работ. И еще более точную картину можно получить, дополнив модель диаграммами IDEF3. Этот метод привлекает внимание к очередности выполнения событий. В IDEF3 включены элементы логики, что позволяет моделировать и анализировать альтернативные сценарии развития бизнес-процесса. Bpwin умеет проверять создаваемые модели с точки зрения синтаксиса выбранной методологии, проверяет ссылочную целостность между диаграммами, а также выполняет ряд других проверок, чтобы помочь вам создать правильную модель, а не просто рисунок. При этом сохраняются главные преимущества рисунка – простота создания и наглядность. [1] Rational Rose . Среди всех фирм-производителей CASE-средств именно компания Rational Software Corp. одна из первых осознала стратегическую перспективность развития объектно-ориентированных технологий анализа и проектирования программных систем. Эта компания выступила инициатором унификации языка визуального моделирования в рамках консорциума OMG, что, в конечном итоге, привело к появлению первых версий языка UML. И эта же компания первой разработала инструментальное объектно-ориентированное CASE-средство, в котором был реализован язык UML как базовая нотация визуального моделирования. [20] Rational Rose - CASE-средство фирмы Rational Software Corporation (США) - предназначено для автоматизации этапов анализа и проектирования ПО, а также для генерации кодов на различных языках и выпуска проектной документации. Rational Rose использует синтез-методологию объектно-ориентированного анализа и проектирования, основанную на подходах трех ведущих специалистов в данной области: Буча, Рамбо и Джекобсона. Разработанная ими универсальная нотация для моделирования объектов (UML - Unified Modeling Language) претендует на роль стандарта в области объектно-ориентированного анализа и проектирования. Конкретный вариант Rational Rose определяется языком, на котором генерируются коды программ (C++, Smalltalk, PowerBuilder, Ada, SQLWindows и ObjectPro). Основной вариант - Rational Rose/C++ - позволяет разрабатывать проектную документацию в виде диаграмм и спецификаций, а также генерировать программные коды на С++. Кроме того, Rational Rose содержит средства реинжиниринга программ, обеспечивающие повторное использование программных компонент в новых проектах. Унифицированный язык моделирования UML (UnifiedModelingLanguage) представляет собой язык для определения, представления, проектирования и документирования программных систем, организационно-экономических систем, технических систем и других систем различной природы. UML содержит стандартный набор диаграмм и нотаций самых разнообразных видов.UML – это преемник того поколения методов ООАП, которые появились в конце 1980х и начале 1990х годов. Создание UML фактически началось в конце 1994 г., когда Гради Буч и Джеймс Рамбо начали работу по объединению их методов Booch и OMT (ObjectModelingTechnique) под эгидой компании RationalSoftware. К концу 1995 г. они создали первую спецификацию объединенного метода, названного ими Unified Method, версия 0.8. Тогда же в 1995 г. к ним присоединился создатель метода OOSE (ObjectOrientedSoftwareEngineering) Ивар Якобсон. Таким образом, UML является прямым объединением и унификацией методов Буча, Рамбо и Якобсона, однако дополняет их новыми возможностями. Главными в разработке UML были следующие цели: - предоставить пользователям готовый к использованию выразительный язык визуального моделирования, позволяющий им разрабатывать осмысленные модели и обмениваться ими; - предусмотреть механизмы расширяемости и специализации для расширения базовых концепций; - обеспечить независимость от конкретных языков программирования и процессов разработки; - обеспечить формальную основу для понимания этого языка моделирования (язык должен быть одновременно точным и доступным для понимания, без лишнего формализма); - стимулировать рост рынка объектно-ориентированных инструментальных средств; - интегрировать лучший практический опыт. UML находится в процессе стандартизации, проводимом OMG (Object Management Group) – организацией по стандартизации в области объектноориентированных методов и технологий, в настоящее время принят в качестве стандартного языка моделирования и получил широкую поддержку в индустрии ПО. UML принят на вооружение практически всеми крупнейшими компаниями – производителями ПО (Microsoft, Oracle, IBM, HewlettPackard, Sybase и др.). Кроме того, практически все мировые производители CASEсредств, помимо IBM Rational Software, поддерживают UML в своих продуктах (OracleDesigner, TogetherControlCenter (Borland), AllFusionComponentModeler (ComputerAssociates), MicrosoftVisualModeler и др.). [20] В результате разработки проекта с помощью CASE-средства Rational Rose формируются следующие документы: - диаграммы классов; - диаграммы состояний; - диаграммы сценариев; - диаграммы модулей; - диаграммы процессов; - спецификации классов, объектов, атрибутов и операций - заготовки текстов программ; - модель разрабатываемой программной системы. Последний из перечисленных документов является текстовым файлом, содержащим всю необходимую информацию о проекте (в том числе необходимую для получения всех диаграмм и спецификаций). Тексты программ являются заготовками для последующей работы программистов. Они формируются в рабочем каталоге в виде файлов типов .h (заголовки, содержащие описания классов) и .cpp (заготовки программ для методов). Система включает в программные файлы собственные комментарии, которые начинаются с последовательности символов //##. Состав информации, включаемой в программные файлы, определяется либо по умолчанию, либо по усмотрению пользователя. В дальнейшем эти исходные тексты развиваются программистами в полноценные программы. 2.2 Схема работы Интернет-магазина 2.2.1 Функциональные требования Современное общество предоставляет все большему количеству своих членов право выбора при покупке товаров и услуг. И выбор этот в первую очередь базируется на качестве обслуживания. Потребитель уже оценил преимущества контакта с продавцом, главными из которых являются быстрая реакция на запросы, высокая скорость выполнения заказов, удобство получения почти неограниченной информации. В условиях развитых рыночных отношений для предпринимателя важное значение имеют коммуникации с покупателем, со всеми заинтересованными в той или иной сделке субъектами, возрастает роль информационных технологий в разработке и ускорении принятия решений. Необходимо заведомо знать ориентацию покупателя на покупку, его мотивы, нужды и потребности. Важнейшее значение приобретает конкурентоспособность продукции, необходимо постоянно обновлять технологии, ассортимент выпускаемой продукции, создавать новые рынки, расширять производство, изменять организационные структуры управления, обеспечивая их адаптивность к основным изменениям характеристики рынка и поведения потребителя. Использование автоматизированной системы продажи сотовых телефонов, которая включает в себя создание базы данных клиентов, дает возможность отслеживать потребности и приоритеты в выборе телефона той или иной фирмы. Так же при использовании автоматизированной системы продаж решаются одни из главных вопросов: - Концентрация в едином хранилище всех данных, связанных с продажами и отношениями с покупателями. - Достижение прозрачности и контролируемости деятельности - вся информация о продажах накапливается в системе, а не "придерживается" продавцами. Таким образом, вся имеющаяся информация служит во благо для дальнейшего развития фирмы. Все процессы, которые выполняются с помощью автоматизированной системы, способствуют наилучшему ведению дел. Описание бизнес-процессов продажи сотовых телефонов может быть представлено не только в идее теоретического описания, но и в виде модели "asis", которая иллюстрируется с помощью диаграммы IDEF0 CASE-средства BPWin. Ниже представлены несколько диаграмм: - диаграмма IDEF0 – контекстная, которая отображает общий вид системы, то есть "внешнюю оболочку"; - диаграмма IDEF0 первого уровня, которая раскрывает контекстную диаграмму и отображает внутреннее содержание. Функциональная модель IDEF0 (контекстная) бизнес - процессов продажи сотовых телефонов через Интернет-магазин выглядит следующим образом (рис.2.1):
Рис.2.1 Главный вид – контекстная диаграмма. На следующей диаграмме отображены процессы, объясняющие и демонстрирующие все функции системы (рис.2):
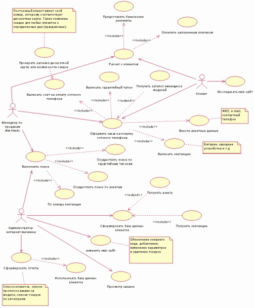
Рис.2.2 Диаграмма развертывания. Автоматизированная система продажи сотовых телефонов через Интернет – магазин должна выполнять следующие функции: o оформление заказа на покупку сотового телефона – выполняется менеджером по работе с клиентами в случае, когда клиент определился и сделал заказ; o формирование Базы Данных клиентов; o формирование отчетов; o осуществление поиска по указанным параметрам – для администратора и менеджера: - по гарантийным талонам; - по анкетам; - по чекам на оплату; - по номеру квитанции. o поиск товаров на сайте – для клиентов; o возможность работы с товарами и категориями товаров – добавлять, удалять, редактировать; o возможность редактирования внешнего вида – дизайн. 2.2.2 Постановка задач по подсистемам На основании функциональных требований, определенных в подглаве 2.2.1, рассмотрим каждое из них в отдельности и более подробно. o Оформление заказа на покупку сотовых телефонов происходит каждый раз, когда появляется клиент, желающий приобрести телефон. Входная информация: - Каталог моделей телефонов; - Анкетные данные клиента. Выходная информация: - подтверждение получения заказа менеджером; - чек на оплату телефона или аксессуара; - гарантийный чек. o Создание БД клиентов Входная информация: - Анкетные данные клиента; - Квитанции. Создание Базы Данных происходит один раз, а затем осуществляется ее наполнение и обновление. Выходная информация: - Вся необходимая информация по клиентам. o Формирование отчетов – происходит по запросам. Входная информация: - Сведения о клиентах из БД клиентов; Выходная информация: - Список клиентов; - Список проголосовавших за модели; - Списки товаров, которые чаще покупаются. o Осуществление поиска по указанным параметрам – производится в случае возникновения такой необходимости (администраторский поиск); o Поиск товаров на сайте – для клиентов; o Расчет с клиентом - Оплачиваемая покупка при получении на почтовом отделении называется оплатой наложенным платежом. При оплате наложенным платежом, почта взимает 8% от стоимости заказа. Порядок оплаты такой: - на указанный адрес присылается заказ, либо заполняется определенная форма оплаты предложенная Интернет – магазином. - указываются свои Ф.И.O., полный адрес с индексом, контактный телефон и e-mail. - при получении почтового извещения, перечисляется почтовые издержки и стоимость заказа на указанные банковские реквизиты. - далее по полученному в банке квитку почтовыми работниками выдается заказ. o Просмотр заказов в режиме администрирования; o Временное добавление товаров в корзину; o Изменение дизайна, категорий товаров – администратор может добавлять, удалять, редактировать товары, категории товаров, данные о магазине, создавать новые формы и так далее. Диаграммы вариантов использования. Все эти процессы удобно представить с помощью диаграмм UseCase. На рисунке 2.3 представлена диаграмма, на которой видно кто является пользователями системы, как между ними осуществляются взаимодействия.
Рис.2.3 Диаграмма вариантов использования. На рисунке 2.4 представлена диаграмма, которая более подробно раскрывает процесс исследования web-сайта клиентом.
Рис.2.4 Диаграмма вариантов использования – исследование web-сайта. Диаграммы классов. Диаграмма классов (class diagram) служит для представления статической структуры модели системы в терминологии классов объектно-ориентированного программирования. Диаграмма классов может отражать, в частности, различные взаимосвязи между отдельными сущностями предметной области, такими как объекты и подсистемы, а также описывает их внутреннюю структуру и типы отношений. Данная диаграмма классов позволяет увидеть взаимоотношения между объектами системы, связи и зависимости. На рисунке 2.5 на диаграмме изображены объекты с атрибутами и операциями.
Рис. 2.5 Диаграмма классов. Таким образом, с помощью вышеописанных диаграмм можно увидеть как функционирует система Интернет-магазина, кто участвует, какие функции выполняются, какие атрибуты присущи объектам. 2.3 Архитектура интернет-магазина Архитектура Интернет – магазина должна быть проста и интуитивно удобна. И состоит из Клиентской части, Программной части и Администрирования. [10] Программная часть архитектуры интернет – магазина рассматривается как взаимосвязь операционной и серверной части. В операционной части рассматривается среда разработки Интернет-магазина. Серверная часть содержит в себе размещение Интернет-магазина на сайте провайдера, поддерживающие технологии, используемые при создании Интернет – магазина. Разработка операционной части. Интернет-магазин разрабатывается в среде php. PHP - язык создания сценариев, который давно перерос свое название. Дело в том, что PHP - это аббревиатура от слов Personal Home Page. Первая версия PHP была создана Расмусом Лердорфом в 1994 г. и представляла собой набор инструментов для отслеживания посетителей Web-страницы. Со временем PHP из набора инструментов превратился в полноценный язык программирования, а его название было изменено как рекурсивное образование PHP HyperText Preprocessor (препроцессор гипертекста PHP). [12] PHP - это серверный язык создания сценариев. Конструкции PHP, вставленные в HTML-текст, выполняются сервером при каждом посещении страницы. Результат их обработки вместе с обычным HTML-текстом передается браузеру. Для ответа обоснования выбора было произведено сравнение РНР с другими языками программирования Web-приложений. Это его основные конкуренты — ASP.NET и ColdFusion. РНР и ASP . NET . ASP (Active Server Pages) — языксценариевот Microsoft. Если язык ASP значительно уступал РНР по многим параметрам, в первую очередь, по времени выполнения сценариев, то с появлением технологии ASP.NET ситуация изменилась. Основное достоинство ASP.NET заключается в возможности применения всей мощи интерфейса Windows для разработки Web-приложений. Это позволяет разрабатывать страницы со сложным интерфейсом, не заботясь о сохранении, шифровании и передаче переменных, используемых на динамических страницах. ASP.NET тесно интегрирован в новую технологию NET компании Microsoft. Главной особенностью разработки Web-приложений при помощи ASP.NET является возможность использовать любой язык программирования среды исполнения NET. Это может быть как модифицированный вариант Visual Basic — Visual Basic.NET, так и новый язык С# или клон Java — J#. Более того, в рамках одного Web-приложения могут быть использованы несколько языков программирования. Все это позволяет объединять в рамках одного проекта программистов, владеющих разными языками программирования. Код Web-приложения на ASP.NET компилируется в промежуточный язык MSIL (Microsoft Intermediate Language), иногда просто называемый IL. Аппаратно-независимый код на языке IL помещается в кэш Web-сервера для повышения производительности, по аналоги с байт-кодом Java. Но в отличие от технологии Java, обеспечивающей платформенную независимость, NET обеспечивает независимость от языка разработки. Выполнение Web-приложений ASP.NET на серверах, работающих не под Windows, практически невозможно. Более того, если Web-приложение интенсивно использует компоненты NET, просмотр динамической страницы будет возможен только под Windows и только с помощью браузера Internet Explorer. Поэтому в смысле переносимости РНР, безусловно, отличается от ASP.NET в лучшую сторону. Другой крайне немаловажный довод в пользу РНР заключается в быстром исправлении обнаруженных ошибок. Теоретически исправить их можно самостоятельно, если обладаете достаточной квалификацией. Также можно написать письмо разработчикам, и с большой долей вероятности, в следующей версии ошибка будет исправлена. А версии РНР выходят очень часто. С другой стороны, попробуйте написать об ошибке в Microsoft и попросить ее исправить. Если вы не глава Пентагона, вам это вряд ли удастся. Еще одним плюсом РНР, особенно важным для начинающих, является то, что его легче использовать для построения Web-приложений. Таким образом, при выборе между ASP.NET и РНР следует исходить из стоящей задачи. Если в сети Интранет крупной корпорации большинство серверов и клиентских машин работают под управлением Windows, применение ASP.NET более чем оправдано. В то же время для разработки Web-сайта, размещаемого в Интернете, целесообразнее использовать РНР. [12] РНР и ColdFusion. Пакет ColdFusion разработан фирмой Allaire и предназначен для быстрой разработки как интерактивных, так и динамических Web-документов путем обработки информации, полученной из базы данных. Минусом ColdFusion является достаточно низкая переносимость. РНР работает практически на всех платформах, a ColdFusion — только на четырех: Win32, Solaris, HP/UX и Linux. Кроме того, ColdFusion, так же как и ASP, является коммерческой разработкой. ColdFusion достаточно мало распространен. По сравнению с РНР он более требователен к ресурсам. Плюсом ColdFusion является хорошая интегрированная среда разработки и, как следствие, более простые, чем в РНР языковые конструкции и более быстрое написание кода. Правда, из-за такой высокоуровневости языка некоторые задачи на нем решаются сложнее. Для создания интернет-магазина была использована платформа PHP 4.0, а в дальнейшем планируется перейти на PHP 5.0, так как основные отличия заключаются в реализации объектно-ориентированной модели. РНР 4.0 работал на движке ZendEngine 1.0. К выходу РНР 5.0 фирма Zend полностью переписала движок и выпустила в свет ZendEngine 2.0, который, по словам создателей, реализует "новую объектную модель". По сравнению с РНР 4.0, в пятой версии языка появились следующие особенности: 1. Введены закрытые (private) и открытые (protected) члены и методы класса, а также абстрактные классы и методы; 2. Введены интерфейсы, при этом класс может реализовывать произвольный список интерфейсов; 3. В РНР 5 также присутствуют расширенные возможности для клонирования объектов. Предназначенный для этого конструктор копирования позволяет не просто идентично клонировать объекты, а изменять при этом некоторые их свойства; 4. Введены постоянные члены и методы класса. 5. Одним из важнейших нововведений является наличие деструкторов; 6. Хорошей новостью является введение в РНР 5.0 статических членов класса. В РНР 4.0, если возникала необходимость в использовании статических членов, приходилось пользоваться искусственным приемом, заключающемся в комбинации глобальных переменных со статическими методами. При этом получались члены, которые действовали так же, как статические. Прием этот, мягко говоря, не очень хороший, поскольку привносил с собой все проблемы, связанные с использованием глобальных переменных. Теперь в РНР 5.0 статические методы можно объявлять явно при помощи ключевого слова static; 7. В РНР 5.0 введен механизм обработки исключений, отсутствующий в РНР 4.0. Таким образом, в результате подобных нововведений в объектную модель РНР 5.0 стал полностью профессиональным языком программирования, что позволяет использовать его для решения задач любой степени сложности. Разработка серверной части. В серверной части архитектуры рассматривается работа Интернет – магазина в сети Интернет, взаимодействие программного обеспечения магазина и сервисов, предоставляемых собственниками серверов, провайдеров. Так как после изготовления Интернет-магазина необходимо будет его разместить в сети Интернет и придется столкнуться с выбором мест размещения, иначе говоря выбрать хостинг. Для создания и первоначального тестирования Интернет – магазина будет использоваться локальный сервер. Он значительно упростит систему отладки работы Интернет – магазина. Разработка администраторской части. Администрирование содержит инструменты управления Интернет – магазином и включает в себя как общие настройки магазина, так и специальные настройки. В администрировании будут содержаться основные настройки Интернет-магазина: - общие настройки магазина: название магазина, адрес, телефон, e-mail адрес магазина и т.д; - настройки формы регистрации клиента в Интернет-магазине; - общие настройки доставки и упаковки товара; - настройки склада; - настройки логов, файлов, куда будет записываться служебная информация; - настройки формата вывода товара в Интернет-магазине. Вы можете настроить формат вывода товара по своему желанию; - всевозможные настройки каталога, т.е. добавление, удаление, редактирование товара и категорий, работа с производителями, excel импорт/экспорт товаров и т.д.; - настройки различных модулей доставки, оплаты, модули скидок и т.д. Здесь Вы можете устанавливать новые модули, удалять существующие модули, настраивать способы оплаты и доставки заказов Интернет-магазина; - управление оформленными заказами, управление зарегистрированными клиентами; - статистические отчёты о работе Интернет-магазина; - важные инструменты для работы Интернет-магазина. Такие как резервное копирование базы данных, незавершённые заказы, поисковые запросы и т.д. Разработка клиентской части. В клиентской части архитектуры разрабатывается максимально удобная и доступная работа потенциального клиента на страницах Интернет – магазина. Разработка интерфейса, доступные и понятные диалоговые окна, удобные системы оплаты и доставки товаров. Немаловажным фактором является обратная связь, позволяющая высказать клиенту свое мнение о том или ином товаре/услуге, о качестве обслуживания и магазина в целом. Проанализировав работу уже работающих Интернет – магазинов, был сделан вывод о том, что обязательно будет реализовано в проекте. 1. Витрина магазина будет оформлена так, чтобы покупатель без труда мог находить интересующий его товар и иметь возможность получить о нём исчерпывающую информацию (описание в виде текста плюс несколько фотографий). 2. Товары будут разделены по группам, обеспечится возможность поиска товаров по части названия и описания. Для каждого товара будет предусмотрено краткое и полное описание, плюс несколько фотографий. 3. Для наглядности будут добавлены специальные разделы, содержащие товары, сгруппированные по маркетинговым признакам. Допустим: - "Новинки" (товары, недавно поступившие в продажу); - "Специальные предложения" (товары, на которые по каким-либо причинам снижены цены); - "Лидеры продаж" (наиболее покупаемые товары). 4. О том или ином товаре зарегистрированный пользователь сможет оставить отзыв. 5. При оформлении заказа покупатель вносит контактную информацию: логин, пароль, адрес доставки, телефон и т.д. После регистрации покупателю будет отправляется по электронной почте письмо с сохраненными данными. 6. В электронном магазине будут предусмотрены и информационные разделы: - с данными о магазине (сфера деятельности, адрес, контактные телефоны и т.д.); - с информацией по доставке товара; - с информацией по скидкам; - новости магазина. 7. Будет так же налажена обратной связи администратора с клиентами, что будет способствовать увеличению посещаемости Интернет-магазина. 8. Обратной, невидимой покупателю, стороной Интернет-магазина является система управления. Вход в систему администрирования осуществляется только после ввод администратором логина и пароля (логин и пароль администратор может менять). Администратор будет иметь возможность полностью управлять содержимым Интернет-магазина: - добавлять или удалять товары, описания и фотографии к ним, изменять их стоимость, условия доставки товаров и уровень скидок; - редактировать разделы магазина (новости, статьи, вопросы и ответы, отзывы и вопросы к товарам и пр.); - редактировать специальные разделы магазина (новинки, специальные предложения, товары дня, лидеры продаж); - редактировать контактную информацию Интернет-магазина; - редактировать содержание заголовков и текстов писем, отправляемых покупателю при регистрации и покупке товара; - просматривать историю заказов и статистику покупателей; 2.4 Выбор средств проектирования баз данных 2.4.1 Выбор СУБД База данных – это совокупность структурированных и взаимосвязанных данных и методов, обеспечивающих добавление выборку и отображение данных. Реляционная база данных. Практически все СУБД позволяют добавлять новые данные в таблицы. С этой точки зрения СУБД не отличаются от программ электронных таблиц (MicrosoftExcel), которые могут эмулировать некоторые функции баз данных. Существует три принципиальных отличия между СУБД и программами электронных таблиц: - СУБД разрабатываются с целью обеспечения эффективной обработки больших объёмов информации, намного больших, чем те, с которыми справляются электронные таблицы; - СУБД может легко связывать две таблицы так, что для пользователя они будут представляться одной таблицей. Реализовать такую возможность в электронных таблицах практически невозможно; - СУБД минимизируют общий объём базы данных. Для этого таблицы, содержащие повторяющиеся данные, разбиваются на несколько связанных таблиц.[13] Так как средой программирования была выбрана PHP, то логично, что работая в связке Apache/PHP/MySQL, системой управления базой данных был выбран MySQL. [18] СУБД MySQL - одна из множества баз данных, поддерживаемых в PHP. MySQL разработал Михаэль Видениус. MySQL является относительно небольшой и быстрой реляционной СУБД основанной на традициях Hughes Technologies Mini SQL (mSQL). [16] Система MySQL распространяется бесплатно и обладает достаточной мощностью для решения реальных задач. SQL - это аббревиатура от слов Structured Query Language, что означает структурированный язык запросов. Этот язык является стандартным средством для доступа к различным базам данных. Система MySQL представляет собой сервер, к которому могут подключаться пользователи удаленных компьютеров. Основные приятные стороны пакета MySQL: - Многопоточность. Поддержка нескольких одновременных запросов; - Оптимизация связей с присоединением многих данных за один проход; - Записи фиксированной и переменной длины; - ODBC драйвер в комплекте с исходником; - Гибкая система привилегий и паролей; - До 16 ключей в таблице. Каждый ключ может иметь до 15 полей; - Поддержка ключевых полей и специальных полей в операторе CREATE; - Поддержка чисел длинной от 1 до 4 байт (ints, float, double, fixed), строк переменной длины и меток времени; - Интерфейс с языками C и perl; - Основанная на потоках, быстрая система памяти; - Утилита проверки и ремонта таблицы; - Все данные хранятся в формате ISO8859_1; - Все операции работы со строками не обращают внимания на регистр символов в обрабатываемых строках; - Псевдонимы применимы как к таблицам, так и к отдельным колонкам в таблице; - Все поля имеют значение по умолчанию. INSERT можно использовать на любом подмножестве полей; - Легкость управления таблицей, включая добавление и удаление ключей и полей. 2.4.2 Проектирование информационной базы База данных обеспечивает хранение информации, а также удобный и быстрый доступ к данным. Она представляет собой совокупность данных различного характера, организованных по определенным правилам. Требования к организации баз данных : - Удовлетворяет всем требованиям пользователей к содержимому базы данных; - Гарантирует непротиворечивость и целостность данных; - Неизбыточность: - Обеспечивает естественное, легкое для восприятия структурирование информации; - Удовлетворяет требованиям пользователей к производительности базы данных. Логическое проектирование БД. Разрабатывается логическая структура БД, соответствующая логической модели предметной области. Решение этой задачи существенно зависит от модели данных (некоторая абстракция, будучи приложена к конкретным данным, позволяет пользователям и разработчикам трактовать их как информацию, т.е. сведения, содержащие не только данные, но и взаимосвязь между ними), поддерживаемой выбранной СУБД. Результатом выполнения этого этапа являются схемы БД концептуального и внешнего уровней архитектуры, составленные на языках определения данных (DDL). Реляционные базы данных состоят из нескольких таблиц, связь между которыми устанавливается с помощью совпадающих полей. Каждая запись в таблицах идентифицирует один объект. Отношения между таблицами БД строятся по принципу: главная-подчиненная, где в главной первичный ключ, а в подчиненной – внешний ключ, по которому идет связь с главной таблицей, – механизм внешних ключей (для поддержания ссылочной целостности данных). Смысл этого механизма состоит в том, что некоему атрибуту (или группе атрибутов) одного отношения назначается ссылка на первичный ключ другого отношения; тем самым закрепляются связи подчиненности между этими отношениями. При этом отношение, на первичный ключ которого ссылается внешний ключ другого отношения, называется master-отношением, или главным отношением; а отношение, от которого исходит ссылка, называется detail-отношением, или подчиненным отношением. Связи бывают: - один-к-одному – одной записи глав табл соотв 1 запись в подчиненной - один-ко-многим – 1 записи глав табл может соотв-ть несколько записей в подчиненной - многие-ко-многим – Она не реализуется в некоторых СУБД , поэтому эта связь разбивается на один-ко-многим введением дополнительной таблицы, строки которой состоят из внешних ключей, ссылающихся на первичные ключи двух таблиц. Следует определить наборы связей между таблицами для функциональной взаимосвязанной работы базы данных в системе (рис.2.6).
Рис.2.6 Схема данных. В данной БД основными используются таблицы: 1. "Клиенты": код клиента, фамилия, имя, отчество, страна, область, почтовый индекс, город, адрес, номер телефона, e-mail.
Поле код клиента является ключевым. Фамилия, имя, отчество, страна, область, почтовый индекс, город, адрес, номер телефона, e-mail – для отправления заказа, уведомлений, квитанций об оплате, гарантийных талонов. 2. "Заказы": номер заказа, код товара, код клиента, количество, дата.
Номер заказа – ключевое поле. 3. "Товары": код товара, код категории, артикул, новая цена, старая цена, количество на складе, фото, описание, рейтинг.
4. "Категории": код категории, название, описание, количество.
В данной таблице хранятся данные о категориях товаров для более удобного описания товаров. 5. "Склад": код товара, количество товара, код поставщика.
Таким образом, выше описана база данных, таблицы базы, которые дают общее представление о внутренней работе системы. Выводы по главе Данная глава была посвящена проектированию и разработке Интернет – магазина. Для проектирования системы была выбрана методология объектно-ориентированного проектирования. В качестве инструментальных средств были выбраны BPWin и RationalRose, поддерживающие данную методологию и описывающие все функции системы. Также были определены потоки информации внутри системы, участники и формы взаимодействия. Так же во второй главе были описаны выбранная среда разработки PHP и СУБД MySQL. Спроектирована база данных, состоящая из девяти таблиц. Глава 3. Реализация и тестирование 3.1 Организация интерфейса с пользователем Когда пользователь всемирной сети попадает в Интернет – магазин "МобилТел", то первой он видит главную страницу (рисунок 3.1).
Рис. 3.1 Главная страница. Посетитель рассматривает витрину Интернет – магазина, на которой он видит представленные товары. Для того чтобы заказать какою-нибудь модель сотового телефона или аксессуара, необходимо зайти в нужный раздел. Также существует виртуальная витрина, где представлены новинки телефонов. Чтобы заказать "новинку", необходимо щелкнуть по ее картинке. Так же на сайте осуществлен поиск телефонов и аксессуаров по названии. Для осуществления поиска необходимо ввести слово в поле и нажать ENTER. Выбрав раздел, например Сотовая связь – Nokia, посетитель попадает на страницу, где представлены все телефоны марки Нокиа с указанием цен. Чтобы заказать нужный телефон, необходимо нажать на ее картинке или названии, и тогда эта модель попадает в "покупательскую корзину"(рисунок 3.2).
Рис. 3.2 Раздел Nokia. Существует возможность просмотреть характеристики любого телефона. Для этого необходимо нажать на ссылку "подробнее" (рисунок 3.3). Здесь представлена характеристика телефона. Также из данного раздела можно добавить товар в "покупательскую корзину", нажав на ссылку "Добавить в корзину". Можно оценить этот телефон по следующей шкале: 1. Отлично 2. Хорошо 3. Средне 4. Плохо 5. Очень плохо И нажать на кнопку оценить.
Рис.3.3. Выбранная модель телефона. На следующем рисунке 3.4. представлена "покупательская корзина", в которую покупатель откладывает выбранные товары. После того как выбрали нужный телефон или аксессуар, можно ввести количество покупаемых товаров. Также можно отказаться от выбранного товара, удалив его из корзины (нажать красный крестик). После этого можно продолжить выбирать товары, либо окончательно оформить заказ.
Рис.3.4. "Покупательская корзина". Когда покупатель отобрал нужные товары в "покупательскую корзину" и нажал кнопку "Оформить заказ", перед ним появляется следующее окно (рисунок 3.5). Чтобы оформить заказ необходимо ввести информацию в поля. Поля которые обозначены красной звездочкой обязательно нужно заполнить. После ввода всех данных (фамилия, имя, E-mail, страна, область, почтовый индекс, город, адрес и номер телефона) необходимо нажать на кнопку "Оформить заказ". Если обязательное поле будет пустым, то система попросит ввести данные и без этого не оформит заказ.
Рис.3.5 Оформление заказа. В ответ на нажатие кнопки система покажет сообщение: "Спасибо за Ваш заказ! В ближайшее время наш менеджер свяжется с Вами" (рисунок 3.6).
Рис.3.6 Системное сообщение. Для администратора Интернет – магазина предусмотрен отдельный вход в режиме администрирования, где он полностью контролирует все процессы. Чтобы зайти в режим администрирования, необходимо ввести Логин и Пароль. Если логин и пароль неправильные, система выведет ошибку: Неверные логин и/или пароль. Чтобы выйти в пользовательскую часть программы нужно нажать на ссылку "В пользовательскую часть" (рисунок 3.7).
Рис.3.7 Вход в режим администрирования. Режим администрирования – Каталог продукции. Здесь можно добавить, удалить или отредактировать данные продуктов. Что бы добавить новый телефон или аксессуар необходимо щелкнуть по ссылке "Добавить". Чтобы удалить нужный товар необходимо напротив этого товара нажать на красный крестик. Чтобы отредактировать товар необходимо нажать на название этого товара. Для того чтобы выйти из режима администрирования нужно нажать на ссылку "выйти из сеанса" (рисунок 3.8).
Рис.3.8 Администрирование – каталог продукции. Добавление товара. Что бы добавить товар необходимо ввести все данные в поля и нажать на кнопку "Сохранить" (рисунок 3.9).
Рис.3.9 Добавление нового товара. Режим просмотра заказов (рисунок 3.10). Здесь находятся все данные о заказе: - Данные клиента; - Данные о телефоне или аксессуаре; - Время заказа. Чтобы удалить нужный заказ необходимо напротив его нажать на красный крестик.
Рис.3.10. Администрирование – заказы. В режиме администрирования также возможны настройки, просмотр модулей, создание и просмотр отчетов. 3.2 Постановка задачи для тестирования Необходимо проверить работу Интернет – магазина с пользовательской и администраторской стороны. Для пользователя. Зайти на сайт, выбрать раздел, выбрать товар, по желанию оценить его, добавить его в "покупательскую корзину" и нажать кнопку "Оформить заказ". Заполнить все необходимые поля для заполнения и снова нажать кнопку "Оформить заказ". Для администратора. Зайти на сайт в режиме администрирования, проверив при этом возможность неверного логина или пароля. Проверить каждую закладку. В Категории товаров проверить возможность добавления, удаления и редактирования товаров. В режиме просмотра заказов попробовать удалить какой – либо заказ. 3.3 Тестирование Произведя тестирование в пользовательском режиме, были получены следующие результаты: - На главной странице выбрана категория Сотовая связь - раздел Nokia; - Просмотрены все имеющиеся модели, их характеристики; - По разным телефонам произведена оценка, например, Nokia 8310 ОТЛИЧНО; - Добавлен товар в покупательскую корзину; - Количество товара составляет 1 штука; - Решено было оформить заказ; - При заполнении полей одно из них, которое является обязательным для заполнения, не было заполнено – было выдано сообщение "Заполните обязательные поля"; - По заполнении всех полей был оформлен заказ; - В ответ на это было выдано сообщение "Спасибо за Ваш заказ! В ближайшее время наш менеджер свяжется с Вами"; - Таким образом, заказ был принят. Следующее тестирование было проведено в режиме администрирования. Выполняя последовательно действия, были получены следующие результаты: - При попытке войти в систему администрирования был неправильно введен пароль. В ответ на это было выдано сообщение: Неверные логин и/или пароль.; - После этого последовал новый ввод, который не содержал ошибочных данных и администратор попал на страницу Администрирование, первая закладка Каталог продукции; - Было проведено тестирование на добавление нового товара; - На следующей закладке Заказы видны все заказы, которые были сделаны покупателями, также видны все данные о покупателях; - Была проверена возможность удаления заказа; - Таким образом, в режиме администрирования были проверены все функции администратора. 3.4 Анализ результатов, полученных при тестировании Итак, при проверке системы в реальном времени были получены различные результаты. Для пользователя все функции, не требующие особого участия в их реализации, выполняются корректно. При непосредственном участии пользователя в осуществлении функций, таких как оценка, выбор товара, добавление товара в "покупательскую корзину", оформление заказа сбоев в работе также не было. Исключением является момент, когда пользователь не заполнил все обязательные поля. В ответ на это система попросила заполнить ВСЕ поля. По выполнении этого требования функция выполнила свое назначение, и товар был оформлен, что было подтверждено системным сообщением "Спасибо за Ваш заказ! В ближайшее время наш менеджер свяжется с Вами". Для администратора все функции осуществляются в правильном режиме. Проверка на логин и пароль работает корректно, что подтверждается выдачей ошибки при неверном вводе пароля или логина. На различных закладках режима администрирования так же произведены поверки, которые подтвердили безошибочную работу системы. Таким образом, можно говорить об устойчивом и корректном функционировании системы. Выводы по главе Данная глава была посвящена описанию интерфейса программы. Были описаны окна, которые появляются перед пользователями Интернет – магазина (покупатели, администратор). Так же было произведено пробное тестирование, в результате которого было выяснено, что все функции работают корректно, все возможные ошибки были предусмотрены и проверены. Глава 4. Расчет экономической эффективности 4.1 План анализа экономической эффективности После завершения работ по проектированию Система готова к внедрению в реальных условиях предприятия. Для дальнейшего развития Системы необходимо рассчитать экономическую эффективность проекта. Для этого необходимо выбрать направление распространения Системы. Заказчиком системы выступала организация "МобилТел". Произведем расчет экономической эффективности проекта с точки зрения заказного проекта. Структура экономической части при создании программного обеспечения по заказу фирмы следующая: 1. Технико-экономическое обоснование разработки ПО; 2. Расчет затрат на разработку ПО; 3. Стоимость внедрения ПО Заказчиком; 4. Расходы заказчика при эксплуатации ПО; 5. Эффективность внедрения для Заказчика ПО; 6. Правовые аспекты. 4.2 Расчет единовременных затрат на разработку ПОК единовременным затратам разработчика относятся затраты на теоретические исследования, постановку задачи, проектирование, разработку алгоритмов и программ, отладку, опытную эксплуатацию, оформление документов, исследование рынка и рекламу. Определим временные затраты на различных стадиях проекта. Этап технического задания – рассматриваемую задачу можно отнести к комплексу задач управления, поэтому с учётом степени новизны задачи (Б) определим временные затраты на этой стадии равными 10 человеко-дней. Этап эскизного проекта – с учётом степени новизны, класса задачи и видов используемой информации получаем 20 человеко-дней. Этап технического проекта включает разработку алгоритмов обработки информации, создание пользовательского интерфейса, системы контроля выходной информации (контроль за непротиворечивостью информации, проверка правильности формата данных и т.д.). Поэтому при оценке временных затрат учитываются такие факторы, как использование типовых проектных решений, сложность контроля выходной информации, сложность используемых алгоритмов, количество разновидностей форм выходной информации. С учётом этих факторов определим длительность выполнения этого этапа равным 35 человеко-дней. Этап рабочего проекта включает в себя создание средств генерации документации, в которой представляются результаты функционирования программы, а также отладка программы, создание справочной системы, руководства пользователя. На этом этапе учитываются такие факторы, как количество разновидностей форм выходной информации, сложность алгоритма, сложность контроля выходной информации, видов используемой информации. С учётом этого проектная длительность этого этапа равна 41 человеко-дней. Этап внедрения учитывает класс проекта, специфику продукта и отрасли применения. Длительность этого этапа определяется в 9 человеко-дней. Фактическая трудоемкость по стадиям проектирования представлена в виде таблицы (табл.4.1). Таблица 4.1.
Общая фактическая трудоемкость разработки ПО составляет:
где В смету затрат на разработку ПО включаются: · материальные затраты; · основная и дополнительная зарплаты; · отчисления на социальные нужды; · стоимость машинного времени на подготовку и отладку программ; · стоимость инструментальных средств; · накладные расходы. Материальные затраты. Под материальными затратами понимают стоимость всех материалов, использующихся в процессе разработки и внедрения ПО (в том числе стоимость бумаги, дискет, картриджа или красящей ленты и прочих материалов) в действующих ценах. В процессе работы использовались материалы и принадлежности, представленные в таблице4.2. Таблица 4.2. Материалы и принадлежности, использованные в процессе разработки.
Основная и дополнительная заработные платы. Основная заработная плата при выполнении НИР включает зарплату всех сотрудников, принимающих непосредственное участие в разработке ПО. В данном случае необходимо учитывать основные зарплаты разработчика (студента), руководителя дипломного проекта, консультанта по экономической части. Таким образом, основная заработная плата Зосн при выполнении НИР рассчитывается по формуле:
где Зср.дн. j – среднедневная зарплата j-го сотрудника, руб./день; Тоб. j – общая трудоемкость проекта j-го сотрудника, дни; n – количество сотрудников, принимающих непосредственное участие в разработке ПО. Основная зарплата разработчика определена из расчета 8000 руб. в месяц при среднем количестве рабочих дней, равных 21:
Заработная плата дипломного руководителя составляет 70 руб./час, причем на консультацию запланировано 23 часа. Следовательно, основная зарплата руководителя дипломного проекта за весь период разработки равна:
Заработная плата консультанта по экономической части составляет 50 руб./час, причем на консультацию запланировано 3 часа. Следовательно, основная зарплата консультанта по экономике за весь период разработки равна:
В итоге основная заработная плата при выполнении НИР равна:
Дополнительная заработная плата равна 10% от основной:
Итого основная и дополнительная заработная плата составляют:
Отчисления на социальные нужды. Отчисления на социальные нужды составляют на сегодняшний день 26% от общего фонда заработной платы, следовательно:
Стоимость машинного времени на подготовку и отладку программ. Стоимость машинного времени Зомв зависит от себестоимости машино-часа работы ЭВМСМЧ , а также времени работы на ЭВМ ТЭВМ , и включает амортизацию ЭВМ и оборудования, затраты на электроэнергию, зарплату обслуживающего персонала. Себестоимость машино-часа ЭВМ и принтера равны соответственно:
Время работы на ЭВМ и принтере равны соответственно:
1.Затраты на оборудование.
где АМ – амортизационные отчисления, руб.; Оф – стоимость ЭВМ и оборудования, руб.; Нам – норма амортизации, %; Тм – время использования оборудования, дни 2.Затраты на электроэнергию.
3.Затраты на обслуживающий персонал. Данный вид затрат отсутствует. 4.Затраты на создание и поддержку веб-сайта (единовременные затраты):
Итого: 1625 руб. Таким образом, стоимость машинного времени на подготовку и отладку программ равно:
Стоимость инструментальных средств. Стоимость инструментальных средств включает стоимость системного программного обеспечения, использованного при разработке проекта в размере износа за этот период. Расчет производить аналогично расчету амортизационных отчислений оборудования, представим его в таблице 4.3. Таблица 4.3. Стоимость СПО.
Затраты на амортизацию инструментальных средств:
Расчет стоимости машинного времени
Накладные расходы. Накладные расходы составляют 30% от основной заработной платы разработчиков ПО, а значит:
Итак, смета затрат на НИР приведена в таблице 4.4. Таблица 4.4. Смета затрат на разработку ПО.
4.3 Единовременные расходы организации заказчика ПО при внедрении автоматизированных рабочих мест (АРМ)К единовременным затратам пользователя программного обеспечения Kобщ относятся затраты на оплату: · программного обеспечения Цпо ; · инструментальных средств Цис ; · ЭВМ, прочих аппаратных средств и сетевого оборудования Кэвм ; · обучение персонала Косв . Стоимость программного обеспечения. Стоимость программного обеспечения, специально разработанного для заказчика, рассчитывается по формуле:
где Спо – себестоимость ПО, затраты на разработку по смете из таблицы 4.4; П – прибыль разработчика 20–30% к затратам; НДС – налог на добавленную стоимость 18%.
Итак, стоимость программного обеспечения равна:
Стоимость инструментальных средств. Стоимость инструментальных средств и годовых сумм амортизации приведены в таблице4.5. Таблица 4.5. Расчет стоимости и амортизационных отчислений инструментальных средств.
Стоимость ЭВМ, прочих аппаратных средств и сетевого оборудования. Стоимость всего необходимого оборудования и годовых сумм амортизации приведены в таблице 4.6. Таблица 4.6. Расчет стоимости и амортизационных отчислений оборудования.
Затраты на обучение персонала. Затраты организации на освоение ПО и обучение персонала работе с программой и ЭВМ производятся по формуле: Косв = Зчас * Чпр * Тосв = 25 * 4* 8+25*1*10 = 1050(руб.), где Зчас – часовая зарплата программиста (Зчас = 25.00 руб./час); Чпр - численность персонала на обучение (Чпр = 4 чел.); Тосв – продолжительность обучения и освоения (Тосв = 8 часов). Таким образом, на обучение четырех человек необходимо затратить 8 часов. Для руководителя необходим 10-часовой курс обучения. Стоимость подключения к Интернет. Стоимость подключения к Интернет Кинт в случае необходимости, определяется по расценкам конкретных провайдеров. Абонентская плата провайдеру за поддержку домена в сети Интернет – 225,00 руб. Плата провайдеру за предоставление подключения к сети Интернет – 800,00 руб. Регистрация домена в зоне .ru – 600,00 руб. Кинт = 225+800+600 = 1625,00 (руб.) Итак, общая сумма единовременных капитальных вложений рассчитывается по формуле: Кобщ = Цпо + Цис + Кэвм + Косв + Кинт Кобщ =115534,904+2234+24540+1050+1625=144983,904 Распределение инвестиций по времени реализации проекта осуществляется на основе предварительных расчётов времени необходимого для разработки ПО по отдельным стадиям проектирования (таблица 4.7), затрат на разработку и общей суммы единовременных капитальных вложений. Таблица 4.7. График реализации проекта.
Результаты расчетов оформлены в виде инвестиционного плана (таблица 4.8). Таблица 4.8. Инвестиционный план.
4.4 Источники финансирования проектаОбщие инвестиции проекта составляют 250215 рублей 40 копеек. Источниками финансирования веб-сайта являются отчисления от прибыли, полученной в результате повседневной деятельности. 4.5 Текущие расходы пользователя ПО при эксплуатации АРМТекущие расходы пользователя при внедрении АРМ учитывают затраты в год на: · амортизацию оборудования, ПО и инструментальных средств; · материалы (картриджи и бумага); · электроэнергию; · обтирочные и смазочные материалы; · ремонт оборудования; · абонентская плата при использовании услуг Интернет; · заработная плата системному администратору; · затраты на содержание сайта; · затраты на рекламу (газеты, журналы, Интернет) Амортизацию оборудования, ПО и инструментальных средств. Данные по амортизации оборудования и ПО расположены в таблицах 4.5, 4.6. Материалы. При эксплуатации будут использоваться материалы, представленные в таблице 4.9. Таблица 4.9. Материалы, использующиеся в процессе эксплуатации.
Электроэнергия. Затраты на электроэнергию посчитаем по формуле:
где СЭВМ , Спринт. – стоимость машино-часа ЭВМ и принтера соответственно; Тсут.ЭВМ , Тсут.принт. – суточное время работы ЭВМ и принтера соответственно; Тгод – время рабочих дней в году. Обтирочные и смазочные материалы. Стоимость обтирочных материалов равна 20 рублей 00 копеек. Ремонт оборудования. Ремонт оборудования составляет 5% от стоимости. Значит: К5% = КЭВМ * 0.05 = 24540,00 * 0,05 = 1227,00(рублей). Абонентская плата при использовании услуг Интернет. Трафик равен 3 руб./1Mb. В месяц расходуется 1Gb. 1Gb=1024Mb, отсюда следует, что плата за Интернет в месяц составляет 3072,00 рубля. В год: 3072,00*12=36864,00 (руб.) Заработная плата системному администратору. Заработная плата системного администратора: 8000,00руб/мес. За год: 8000,00*12=96000,00 (руб.) Затраты на содержание сайта Абонентская плата провайдеру за поддержку домена в сети – 225,00 (руб./мес.) За год: 225,00*12=2700,00 (руб.) Затраты на рекламу (газеты, журналы, Интернет) Моя реклама: 200,60 (руб.)/нед. Из Рук в Руки: 190,40 (руб.)/нед. Реклама: 470 (руб.)/нед. Сайты: при оплате сразу за 3 месяца – скидка 10%, при оплате за 6 месяцев – скидка 20%, а при оплате за 1 год – скидка – 30%. За 1 неделю: 200,60+190,40+470,00+ =861,00 За месяц: 861*4=3444,00 За год: 3444,00*12= 41328,00 На основе произведенных расчетов составим смету текущих расходов за год (таблица 4.10.). Таблица 4.10. Смета текущих расходов (в год).
Оценим эффективность создания Интернет – магазина по сравнению с реальным магазином сотовых телефонов. Открывая реальный магазин, необходимо ежемесячно осуществлять следующие платежи: - аренда торговой площади: В среднем аренда 1 квадратного метра торговой площади в хорошем прибыльном месте составляет 1000 рублей в месяц. Для магазина, торгующего сотовыми телефонами и аксессуарами с перспективой развития достаточно площади в 15 кв.м. Таким образом: 1000*15 = 15000 рублей в месяц. - аренда оборудования (витрины, различные вспомогательные материалы): Аренда оборудования ежемесячно составляет 5000 рублей. - заработная плата четырех сотрудников: Оклад каждого сотрудника 5000 рублей. Следовательно, 5000*4 = 20000 рублей. Таким образом, получается, что на магазин тратится ежемесячно 40000 рублей. За год: 40000*12 = 480000 рублей. Таким образом, создавая виртуальный магазин, ежегодно экономится 480000 рублей. Но на содержание Интернет – магазина ежегодно тратится 188666,2 рубля. Следовательно экономится: 480000-188666,2 = 291333,8 рубля. Затратив единовременно 250215,4 и экономя ежегодно 291333,8, получаем, что срок окупаемости составит: 250215,4/291333,8 = 0,8 года. Таким образом, за 8 месяцев полностью окупится создание интернет – магазина "с нуля", затратив собственные средства. Выводы по главе Данная глава была посвящена расчету экономической эффективности. В результате проделанных расчетов получены следующие результаты: - затраты на разработку 250215 рублей 40 копеек: - экономический эффект 291333 рублей 80 копеек; - срок окупаемости 8 месяцев. Заключение В ходе работы был спроектирован и реализован процесс создания автоматизированной системы торгового предприятия "МобилТел". Был создан Интернет – магазин. Также был произведен расчет экономической эффективности. В процессе работы над проектом были получены практические навыки в исследовании предметной области, описания проектного решения, построения моделей "ASIS" и "TOBE". В своей работе использовал методологию объектно – ориентированного проектирования. В качестве инструментальных средств были использованы BPWin и RationalRose, поддерживающие данную методологию и описывающие все функции системы. Система реализована с помощью среды PHP, которая работает в связке Apache/PHP/MySQL. В качестве СУБД соответственно выбран MySQL. Реализованный Интернет – магазин был протестирован локально. Полученные результаты соответствовали ожидаемым. Были сделаны проверки возможных ошибок, недочетов – система функционирует надежно, без сбоев. Рассчитанная экономическая эффективность показала, что проект окупится полностью и начнет приносить прибыль через 8 месяцев, что является отличным результатом при учете того, что фирма создает бизнес "с нуля", используя только собственные средства, не имея бизнес "офф - лайн". В дальнейшем планируется расширение сферы деятельности, а поставив, зарекомендовав себя с самого начала в глобальной сети, перспективы получения большой прибыли очень велики. Список использованной литературы 1. Маклаков С.В. Моделирование бизнес-процессов с BPwin 4.0.-М.:ДИАЛОГ-МИФИ, 2002. –224 с. 2. Федосенко Н. Свободная Ниша Рунета. Создай сайт, обреченный на успех. – М.: Эксмо, 2005. 3. Введение в информационный бизнес. Учебное пособие под ред. В.П. Тихомирова, А.В. Хорошилова. – М.: Финансы и статистика, 1996. 4. Ермолин К. Что может сайт? // Рекламный штурман. – 2005. - №9. 5. Валугин А. Какими бывают сайты? // Рекламный штурман. – 2005. - №10. 6. Ермолин К. Как создать эффективный сайт. // Рекламный штурман. – 2005. - №11. 7. Специализированный портал для разработчиков ПО и ИТ-специалистов. WWW: http://relib.com/ 8. Создание интернет – магазинов. WWW: http://www.webstarstudio.com 9. Создание интернет – магазинов. WWW: http://www.web – design.ru 10. Сайт WWW: http://www.jetinfo.ru 11. WWW: http://megapolis-tnk.ru 12. Сайт свободной энциклопедии. WWW: http://ru.wikipedia.org 13. Сайт Гродненского ГосУниверситетаhttp://mf.grsu.by 14. Реклама и промоушен сайтов в Интернет. WWW: http://www.design.ru 15. Программное обеспечение. WWW: http://www.omega.ru 16. WWW: http://www.botik.ru 17. Разработка программного обеспечения. WWW: http://www.interface.ru 18. Russion Apache. WWW: http://www.apache.org 19. WWW: http://www.undersky.ru 20. Интернет – университет информационных технологий. WWW: http:/www.intuit.ru 21. Рекламный сайт.WWW: http://www.rle.ru 22. Рекламный сайт. WWW: http://www.reklama.ru 23. Магазин баннеров.WWW: http://www.banners.net.ru/market Приложение 1
|
|||||||||||||||||||||||||||||||||||||||||||||||||||||||||||||||||||||||||||||||||||||||||||||||||||||||||||||||||||||||||||||||||||||||||||||||||||||||||||||||||||||||||||||||||||||||||||||||||||||||||||||||||||||||||||||||||||||||||||||||||||||||||||||||||||||||||||||||||||||||||||||||||||||||||||||||||||||||





















;