Контрольная работа: Упорядочивание элементов файла
|
Название: Упорядочивание элементов файла Раздел: Рефераты по информатике, программированию Тип: контрольная работа |
Содержание 1. Задание 2. Блок схема 3. Листинг исходного файла программы 4. Снимки с экрана при работе программы 1. Задание Написать программу упорядочивания элементов файлов. 1) Описать запись с именем Bill, содержащую следующие поля: - расчётный счёт плательщика; - расчётный счёт получателя; - перечисляемая сумма в рублях. 2) Написать программу, выполняющую следующие действий: - ввод данных с клавиатуры в массив, состоящий из 8 элементов типа Bill; записи должны быть упорядочены в алфавитном порядке по расчетным счетам плательщиков; - вывод на экран информации о сумме снятой с расчётного счёта плательщика, введённого с клавиатуры; если такого расчётного счёта нет, вывести на экран соответствующие сообщение; - запись массива в файл под заданным с клавиатуры именем. 2. Блок схема
Рис 1. Блок-схема алгоритма основной программы
Рис2. Блок-схема процедуры ввода данных в список
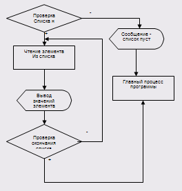
Рис 3. Блок-схема процедуры вывода данных из списка на дисплей
Рис4. Блок-схема процедуры ввода данных в список из файла записей
Рис5. Блок-схема процедуры поиска данных в списке
Рис6. Блок-схема процедуры записи данных списка в файл Листинг исходного файла программы programProg1; uses Crt; const MaxRecCount = 8; type TBill = record ChetPlatel: string [30]; ChetPoluch: string [30]; SummaPlateja: real; end; TRecArr = array [1..MaxRecCount] of TBill; var RecArr: TRecArr; Bill: TBill; RecCount: integer; FileName: string [15]; c: char; procedure RecArrInit(var RecArr: TRecArr); var i: integer; begin for i:= 1 to MaxRecCount do begin RecArr[i].ChetPlatel:= ''; RecArr[i].ChetPoluch:= ''; RecArr[i].SummaPlateja:= 0 end end; function FillRecArr(var RecArr: TRecArr): integer; var i, n: integer; c: char; begin FillRecArr:= 0; i:= 0; while i < MaxRecCount do begin c:= #0; WriteLn('Do you want insert new record in list?(y/n)'); c:= ReadKey; if (c in ['n', 'N', #27]) then Break; ClrScr; Inc(i); Write('Please get Pay #', i, ' :'); ReadLn(RecArr[i].ChetPlatel); Write('Please get Dest #', i, ' :'); ReadLn(RecArr[i].ChetPoluch); repeat Write('Please get summ :'); {$I-} ReadLn(RecArr[i].SummaPlateja); {$I+} n:= IOResult; if n <> 0 then WriteLn('The summ is fault.Try again.'); until n = 0; ClrScr end; FillRecArr:= i; end; procedure PrintRecArr(RecArr: TRecArr); var i: integer; begin ClrScr; for i:= 1 to MaxRecCount do if RecArr[i].ChetPlatel <> '' then begin WriteLn('Pay #', i, ' : ', RecArr[i].ChetPlatel); WriteLn('Dest #', i, ' : ', RecArr[i].ChetPoluch); WriteLn('Pay summ', i, ' : ', RecArr[i].SummaPlateja:8:2); WriteLn('--------------------------'); end end; procedure FindInRecArr(RecArr: TRecArr); var i: integer; isFind: boolean; s: string [30]; summ: real; begin isFind:= false; summ:= 0; ClrScr; Write('Get payment num(q for quit):'); ReadLn(s); if s = 'q' then Exit; for i:= 1 to MaxRecCount do if Pos(RecArr[i].ChetPlatel, s) <> 0 then begin summ:= summ + RecArr[i].SummaPlateja; isFind:= true end; if not isFind then begin WriteLn('Current record not found. Try again.'); ReadLn; FindInRecArr(RecArr) end; WriteLn('Summa = ',summ:8:2) end; procedure SortRecArr(var RecArr: TRecArr); var i, j: integer; TmpRec: TBill; begin for i:= 1 to MaxRecCount do for j:= 1 to MaxRecCount - 1 do if RecArr[j].ChetPlatel[1] > RecArr[j + 1].ChetPlatel[1] then begin TmpRec:= RecArr[j]; RecArr[j]:= RecArr[j + 1]; RecArr[j + 1]:= TmpRec end end; function RecArrSaveToFile(FileName: string; RecArr: TRecArr): integer; var TmpFile: file of TBill; i, n: integer; begin RecArrSaveToFile:= 0; Assign(TmpFile, FileName); {$I-} Rewrite(TmpFile); {$I+} if IOResult <> 0 then begin WriteLn('File ', FileName, ' create error.'); Exit end; n:= 0; for i:= 1 to MaxRecCount do if RecArr[i].ChetPlatel <> '' then begin Inc(n); Write(TmpFile, RecArr[i]) end; Close(TmpFile); RecArrSaveToFile:= n end; function RecArrLoadFromFile(FileName:string; var RecArr: TRecArr): integer; var TmpFile: file of TBill; i: integer; begin RecArrLoadFromFile:= 0; Assign(TmpFile, FileName); {$I-} Reset(TmpFile); {$I+} if IOResult <> 0 then begin WriteLn('File ', FileName, ' open error.'); Exit end; i:= 1; Seek(TmpFile, 0); while (not Eof(TmpFile)) and (i <= MaxRecCount) do begin Read(TmpFile, RecArr[i]); Inc(i) end; Close(TmpFile); RecArrLoadFromFile:= i end; function ViewMenu: char; var c: char; begin ViewMenu:= '0'; ClrScr; WriteLn; WriteLn; WriteLn('_________________________________'); WriteLn('| Menu |'); WriteLn('---------------------------------'); WriteLn('| 1. Input records to list |'); WriteLn('| |'); WriteLn('| 2. Load list from file |'); WriteLn('| |'); WriteLn('| 3. Find need records in list |'); WriteLn('| |'); WriteLn('| 4. Save list to file |'); WriteLn('| |'); WriteLn('| 5. Print list |'); WriteLn('| |'); WriteLn('| 6. Quit |'); WriteLn('---------------------------------'); repeat c:= ReadKey; until (c in ['1', '2','3', '4', '5', '6', #27]) ; ViewMenu:= c end; begin c:= #0; RecCount:= 0; FileName:= ''; ClrScr; Window(23,15,75,30); while true do begin c:= ViewMenu; ClrScr; case c of '1': begin RecArrInit(RecArr); RecCount:= FillRecArr(RecArr); SortRecArr(RecArr); WriteLn('Input ', RecCount, ' records in list.') end; '2': begin Write('Get file name :'); ReadLn(FileName); FileName:= '.\' + FileName; RecArrInit(RecArr); RecCount:= RecArrLoadFromFile(FileName, RecArr); WriteLn('Load ', RecCount, ' records in list.') end; '3': begin if RecCount > 0 then FindInRecArr(RecArr) else WriteLn('List is empty.') end; '4': begin if RecCount > 0 then begin Write('Input file name :'); ReadLn(FileName); FileName:= '.\' + FileName; RecCount:= RecArrSaveToFile(FileName, RecArr); WriteLn('Save ', RecCount, ' records from file ', FileName, '.') end else WriteLn('List is empty.') end; '5': begin if RecCount > 0 then PrintRecArr(RecArr) else WriteLn('List is empty.') end; '6', #27: Break; end; WriteLn; WriteLn('Please press any key and go to menu>'); repeat until KeyPressed end; end. Снимки с экрана при работе программы
Рис 7. Главное меню программы
Рис 8. Запрос на добавление нового элемента в список
Рис 9. Окно ввода значений в элемент списка
Рис 10. Запрос на ввод имени файла для загрузки данных в список
Рис 11. Окно вывода элементов списка
Рис 12. Окно поиска элемента списка по значению его поля
Рис 13. Сообщение об отсутствии искомого элемента в списке
Рис 14. Запись списка в файл |













