Лабораторная работа: Знакомство с программой Micro-cap. Изучение характеристик и логических элементов транзисторно-транзисторной логики (ТТЛ)
|
Название: Знакомство с программой Micro-cap. Изучение характеристик и логических элементов транзисторно-транзисторной логики (ТТЛ) Раздел: Рефераты по коммуникации и связи Тип: лабораторная работа |
ЗНАКОМСТВО С ПРОГРАММОЙ MICRO - CAP . ИЗУЧЕНИЕ ХАРАКТЕРИСТИК ЛОГИЧЕСКИХ ЭЛЕМЕНТОВ ТТЛ 1. ЦЕЛЬ РАБОТЫ Ознакомиться с программой схемотехнического моделирования и проектирования MC8DEMOиз семейства Micro-Cap (MicrocomputerCircuitAnalysisProgram) фирмы SpectrumSoftware. Изучить характеристики ключевых схем на биполярных транзисторах и базовых схем логических элементов ТТЛ, используя возможности программы MC8DEMO. 2. КРАТКИЕ СВЕДЕНИЯ О ПРОГРАММЕ MC 8 DEMO Программа MC8DEMO является студенческой или демонстрационной версией, которая предназначена для моделирования простых электронных схем, содержащих не более 50 компонентов или 100 связей, что вполне достаточно для изучения базовых схем цифровой техники и их характеристик. Эта программа свободно доступна на сайте http://www.spectrum-soft.com. Программа позволяет создавать проектируемые аналоговые, цифровые и смешанные аналого-цифровые электрические схемы, выполнять их ввод для моделирования и получения характеристик, изменять параметры схем для получения требуемых характеристик. Программа позволяет выполнять анализ нелинейных электронных схем по постоянному току, выполнять расчет переходных процессов, рассчитывать частотные характеристики. Есть средства синтеза пассивных и активных аналоговых фильтров. Программа может строить графики результатов моделирования. Спроектированные и отработанные схемы, а также графики, отображающие их характеристики, могут выводиться в графическом виде для документирования. Для освоения студенческой или профессиональной версии программы Micro-Cap следует обратиться к источнику [ 1 ]. 3. КРАТКИЕ СВЕДЕНИЯ О РАБОТЕ КЛЮЧЕЙ 3.1. СТАТИЧЕСКИЕ РЕЖИМЫ КЛЮЧЕЙ НА БИПОЛЯРНЫХ ТРАНЗИСТОРАХ Роль коммутирующего ключевого элемента в ключах рис.1,2 играет выходной транзистор, который в статических состояниях находится либо в режиме отсечки (пропускает минимальный остаточный ток, близкий к нулевому), либо в режиме насыщения (на нем падает минимальное остаточное напряжение, близкое к нулевому), и только при смене состояний он в течение некоторого времени находится в активной области.
Остаточный ток и остаточное напряжение являются главными статическими параметрами ключа. В запертом состоянии ключа рис.1, строго говоря, должно выполняться условие Uвх < 0. В этом случае эмиттерный и коллекторный p
-
n
переходы транзистора смещены в обратном направлении. Однако кремниевый p
-
n
переход остается запертым и при положительном напряжении, если Uвх < U0 (U0
В данной лабораторной работе исследуются ключи на кремниевых транзисторах, поэтому токи запертого транзистора в последующем изложении считаются нулевыми. В режиме насыщения транзистора оба p
-
n
перехода смещены в прямом направлении. В таком случае напряжение Uбэ В состоянии нормального активного усиления эмиттерный p - n переход открыт, а коллектрный – смещен в обратном направлении (в состоянии инверсного усиления – наоборот). Простейшая модель транзистора в режиме усиления представлена на рис.3.в. Усилительные свойства транзистора учитываются включением между коллектором и эмиттером зависимого генератора тока BIб . Напряжение на открытом эмиттерном переходе учитывается включением между базой и эмиттером транзистора генератора эдс U0. Для определения статических токов и напряжений в ключах рис.1,2 можно использовать простейшие модели транзисторов, приведенные на рис.3, в соответствии с рабочими режимами транзисторов.
Для схемы рис.1 при использовании соответствующей схемы замещения имеем:
Минимальный базовый ток, который требуется для насыщения (граничный режим между насыщенным и активным), находится по известному значению коллекторного тока Iкн:
Глубина насыщения транзистора (коэффициент насыщения s ) характеризуется отношением реального тока Iб к минимальному току базы, который требуется для насыщения:
Из (1) и (2) можно определить минимальное напряжение Uвх , которое требуется для насыщения, положив Iб = Iбн :
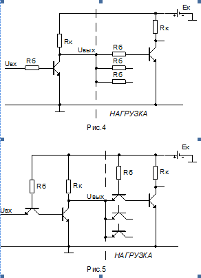
При подключении нагрузки к выходу ключа статические уровни выходного напряжения изменяются. В цифровых схемах ключ, как правило, нагружает входная цепь другого ключа такого же типа (или несколько одинаковых ключей), как показано на рис. 4. Такая нагрузка практически не влияет на режим насыщенного транзистора, так как входы внешних ключей при этом имеют потенциал, практически равный нулевому, транзисторы внешних ключей закрыты, входной ток в них отсутствует, составляющая тока нагрузки в анализируемом ключе тоже отсутствует. Нагрузка, подключаемая по схеме рис.4, влияет на режим закрытого транзистора. В этом случае на выходе анализируемого ключа высокий уровень напряжения – внешние ключи открыты. Внешнюю цепь нагрузки можно заменить эквивалентным резистором нагрузки Rн, включенным между коллектором и эмиттером закрытого транзистора. Ток нагрузки (вытекающий из ключа), который протекает через резистор Rк, понижает уровень выходного напряжения в анализируемом ключе. Он теперь равен
Для интегральных логических элементов, в которых используются биполярные насыщенные транзисторы, характерна схема ключа (инвертора) с управляющим (коммутирующим) входным транзистором (рис.2). В элементах ТТЛ для расширения логических возможностей входной транзистор Т1 делается многоэмиттерным (в таком случае схема реализует логическую операцию И-НЕ). Управляющее напряжение При
Если
Для насыщения транзистора Т2 требуется, чтобы Влияние нагрузки на работу ключа рис.2 рассмотрим при условии, что нагружают анализируемый ключ один или несколько ключей такого же типа, рис.5. Анализ показывает, что на режим работы ключа, когда транзистор Т2 закрыт, нагрузка практически не влияет, т.к. все входные транзисторы внешних ключей нагрузки имеют на эмиттерах высокий потенциал и работают в режиме инверсного усиления с весьма малыми входными токами, которые практически не нагружают анализируемый ключ. В состоянии, когда транзистор Т2 насыщен, входные транзисторы внешних ключей также насыщены, вытекающие эмиттерные токи внешних ключей в сумме образуют дополнительную составляющую коллекторного тока транзистора Т2, обусловленную нагрузкой. Внешнюю цепь нагрузки можно заменить эквивалентным резистором нагрузки 3.2 ПЕРЕКЛЮЧЕНИЕ КЛЮЧЕЙ НА БИПОЛЯРНЫХ ТРАНЗИСТОРАХ Быстродействие ключевого элемента определяется максимально допустимой частотой входных переключающих сигналов. Быстродействие зависит от общей длительности переходного процесса, обусловленной двумя факторами: собственной инерционностью ключевого транзистора (конечной скоростью изменения заряда в базе) и влиянием паразитных параметров (конечной скоростью изменения напряжения на барьерных и паразитных емкостях). Переходный процесс переключения транзистора из запертого состояния в насыщенное содержит три стадии: задержки отпирания эмиттерного перехода, формирования фронта включения, накопление заряда в базе. Задержка отпирания транзистора равна времени заряда барьерных емкостей до напряжения отпирания транзистора U 0 . Практически задержка проявляется в сдвиге фронта включения относительно фронта входного отпирающего сигнала (импульса). В большинстве практических случаев задержка отпирания невелика и существенно меньше длительности фронта включения. Формирование фронта включения
начинается с появления ступеньки базового тока Если пренебречь влиянием емкостей на переходный процесс, поведение ключа на стадии формирования фронта включения непосредственно обусловлено процессом изменения заряда неосновных носителей в базе транзистора, который описывается уравнением:
где Формирование фронта включения происходит при существовании активного режима работы пока выполняется условие В общем случае, когда нужно учитывать влияние емкости коллекторного перехода
Длительность фронта включения рассчитывается по формуле
Для схемы рис.1 ток Если условие насыщения не выполняется (
Накопление заряда
в базе происходит уже в насыщенном транзисторе. Начиная с момента Процесс переключения транзистора из насыщенного состояния в запертое содержит две стадии: рассасывание избыточного заряда и формирование фронта выключения. Рассасывание избыточного заряда
проявляется внешне как задержка начала фронта выключения относительно выключающего (отрицательного) перепада входного сигнала. На стадии рассасывания транзистор остается насыщенным, концентрация заряда в базе остается выше равновесной концентрации, и оба перехода транзистора смещены в прямом направлении. При этом напряжение U
бэ =
U
0 = 0,7 В
. Поэтому при установлении запирающего входного напряжения U
вх <
U
0
возникает отрицательный входной ток
Отрицательный ток Анализ функции изменения заряда
в которой для схемы рис.1 ток Для схемы рис.2
где R г, r к1, r б2 - соответственно сопротивление источника U вх, насыщенных транзисторов Т1 и Т2. Если перед подачей запирающего сигнала транзистор в ключе не насыщен, то t р = 0 . Формирование фронта выключения
начинаетсяв момент времени, когда Q
(
t
)=
Q
гр
. Если емкостями Ск, Сн
можно пренебречь, заряд в базе меняется по тому же закону, что и на предыдущей стадии рассасывания. Но величина заряда не может достигать отрицательного асимптотического значения
Ток На практике часто запирающий ток сравним с током насыщения. Физика процессов выключения в этом случае сложнее из-за усложнения формы распределения носителей в базе. При больших запирающих токах
ток спадает очень быстро. В то же время длительность фронта выключения напряжения при наличии емкостной нагрузки C к ( C н > C к) может быть существенно больше, чем длительность выключения тока, и составляет
4. БАЗОВЫЕ ЛОГИЧЕСКИЕ ЭЛЕМЕНТЫ ТТЛ ТТЛ - обозначает получившую широкое распространение технологию изготовления интегральных схем (ИС) – транзисторно-транзисторную логику. Отличительной особенностью данной технологии является использование на входах ИС многоэмиттерных транзисторов.
На рис.6 показан базовый логический элемент (ЛЭ), выполненный по технологии ТТЛ и реализующий логическое преобразование И-НЕ. Базовым является тот ЛЭ, физические параметры которого наиболее полно характеризуют физические свойства большинства ИС определенной серии ЛЭ. Например, базовый элемент рис.6 характеризует свойства ИС серии SN 74 фирмы TexasInstrumentsInc. (TI) и отечественной 155 серии, в которых он применен. ИС серии SN 74 (155) предназначены для применения в среднечастотных цифровых узлах (до 35 МГц). Существуют модификации базового элемента ТТЛ, определяющие свойства соответствующих ИС и другую область их применения. Так, к примеру, ИС серии SN 74 L (134) предназначены для применения в низкочастотных узлах (до 3 МГц), а ИС серии SN 74 H (131) – в высокочастотных (до 50 МГц). Совершенствование ТТЛ-технологий изготовления ИС привело к созданию базового элемента ТТЛ с использованием диодов Шоттки, предотвращающих режим глубокого насыщения транзисторов – ТТЛШ.
На рис.7,а показано включение диода Шоттки в простейшем ключе. В ключе рис.7,б использован транзистор Шоттки. Прямое пороговое напряжение диодов Шоттки равно 0,3...0,4 В, поэтому в схемах рис.7 напряжение на коллекторном переходе транзистора никогда не достигает значений, при которых он смещен в прямом направлении. Поэтому транзистор с диодом Шоттки не попадает в режим насыщения. Базовые элементы ТТЛШ используются, к примеру, в интегральных схемах серии SN 74 S (531). Анализ схемы рис.6 показывает, что многоэмиттерный транзистор Т1 выполняет логическую операцию И, а транзистор Т2 - операцию НЕ. Выходной каскад на транзисторах Т3 и Т4 позволяет получить большие значения втекающего и вытекающего токов в нагрузке, подключаемой к выходу Y ЛЭ. Для получения максимальных значений токов в нагрузке один из выходных транзисторов должен быть обязательно закрыт. Диод D1 в эмиттерной цепи транзистора Т3 обеспечивает его надежное запирание при открытом транзисторе Т4. При запертом состоянии транзистора Т4 транзистор Т3 по отношению к нагрузке работает как эмиттерный повторитель. Резистор R1 предотвращает выход из строя транзистора T3 при коротком замыкании выхода на корпус и снижает уровень импульсных помех при переключении ЛЭ. Выход ЛЭ с показанным на рис.6 соединением выходных транзисторов Т3 и Т4 называется стандартным выходом. Диоды, включенные между входными выводами и общим выводом, обеспечивают защиту ЛЭ при попадании на его входы отрицательного напряжения. Статические режимы в логических элементах ТТЛ характеризуются стандартными параметрами, к которым относятся уровни входных и выходных напряжений и значения входных и выходных токов:
Отношения Помехоустойчивость ЛЭ определяется стандартными значениями величин
Помехи с уровнем напряжения менее 0,4 В не могут привести к изменению состояния ЛЭ. Переход ЛЭ в усилительный режим (режим переключения) характеризуется значением напряжения переключения. Для базового ЛЭ серии SN
74
стандартное значение напряжения переключения Анализ схемы рис.6 показывает, что типовые значения выходного напряжения равны
Стандартные динамические параметры ЛЭ характеризуются временами задержки Упомянутые выше серии ИС ТТЛ, в названиях которых используется префикс SN , разработаны фирмой TI . Перечисленные ИС помимо фирмы-разработчика выпускаются многими другими фирмами -изготовителями. Другие фирмы-изготовители используют иные префиксы для идентичных ИС, поэтому в справочниках по ИС и учебной литературе префикс часто опускается. В частности, названия цифровых ИС, включенных в библиотеку программы Micro-Cap (Component > Digital Library ), не содержат префикса, обозначающего фирму изготовителя. 5. ПРОГРАММА РАБОТЫ 5.1 ПОДГОТОВКА К РАБОТЕ 1. Изучить: а ) модели биполярных транзисторов и схемы замещения ключей в статических состояниях, б ) влияние резистивной нагрузки (параллельно транзистору или коллекторному резистору) на токи и напряжения в ключах в статических состояниях, в ) физику процессов при переключении транзистора из запертого состояния в насыщенное (задержка отпирания, фронт включения, накопление заряда) и из насыщенного состояния в запертое (рассасывание избыточного заряда, фронт выключения), г ) влияние коллекторной емкости и емкости нагрузки на переходные процессы в ключах, д ) особенности статических режимов и переключения транзисторов в ключе с управляющим транзистором (рис.2), е ) принцип работы базового логического элемента ТТЛ (рис.6), его свойства и характеристики (физика работы в статических состояниях и в режиме переключения, реализуемая логическая функция, стандартные статические и динамические параметры, работа при подключении нагрузки и сохранение работоспособности при ее подключении). 2. Исходные данные для выполнения расчетов (параметры элементов схем рис.1 и рис.2, в скобках приведены имена параметров моделей
3. Рассчитать для схемы рис.1, используя соответствующие модели транзистора: а
) статическое напряжение б
) статическое напряжение в ) статические уровни выходного напряжения для ненагруженного ключа, г
) статические уровни выходного напряжения, если параллельно транзистору включен резистор нагрузки д
) минимальное сопротивление резистора нагрузки е
) зависимости длительности фронта включения 4. Рассчитать для схемы рис.2, используя соответствующие модели транзистора, длительность стадий переключения ключа 5.2 ВЫПОЛНЕНИЕ РАБОТЫ (результаты по всем пунктам программы работы документировать и включить в отчет) 1. Вызвать программу Micro - Cap (ярлык Micro - Cap Evaluation 8.0 ) 2. Открыть (File > Open > DATA RUS > 1 p -1. CIR ) и исследовать Схему 1:
а ) получить передаточные характеристики (ПХ) ключей (Analysis > DC ... > Run ); б ) определить по ним напряжения, при которых транзисторы открываются и при которых входят в насыщение, сравнить полученные значения с расчетными; в ) определить и объяснить значения статических уровней ПХ; г) подключить нагрузку R5 на выход ключа и повторить п.п. а) и в), сравнить значения уровней ПХ с результатами расчета; д ) получить ПХ ключей при вариации сопротивления нагрузки R5 (DC > Stepping > Step It Yes > OK > F 2 ); проследить за изменением формы ПХ, задокументировать и объяснить изменения; е ) выключить режим вариации сопротивления нагрузки и выйти из режима анализа (DC > Stepping > Step It No > OK > F 3 ); ж ) выключить нагрузку R 5 ; з ) получить переходные характеристики ключей (Analysis > Transient > Run ), определить стадии переходных процессов при включении и выключении транзисторов, сравнить работу ключей и объяснить результаты; и ) получить переходные характеристики ключей при вариации амплитуды управляющих импульсов (Transient > Stepping > Step It Yes > OK > F 2 ); получить и построить графики зависимостей длительности фронта включения, длительности стадии рассасывания, длительности фронта выключения от амплитуды входных импульсов, сравнить с расчетными зависимостями; проследить за изменением формы выходных импульсов, задокументировать изменения; к ) выключить режим вариации амплитуды управляющих импульсов и выйти из режима анализа (Transient > Stepping > Step It No > OK > F 3 ); л ) закрытьСхему 1 (File > С lose > No Save... ). 2. Открыть (File > Open > DATA RUS > 1 p -2. CIR ) и исследовать Схему 2:
а
) получить статические характеристики выходного напряжения б ) подключить нагрузку R 3 и повторить п.а ), сравнить и объяснить различие характеристик нагруженного и ненагруженного ключа; в
) получить статические характеристики ключей при вариации сопротивления нагрузки R
3
(DC
>
Stepping
>
Step
It
Yes
>
OK
>
F
2
); проследить за изменениями характеристик, задокументировать и объяснить изменения; определить минимальное допустимое сопротивление нагрузки, при котором выходное напряжение не превышает стандартное значение г) выключить режим вариации сопротивления нагрузки и выйти из режима анализа (DC > Stepping > Step It No > OK > F 3 ); д ) выключить нагрузку R 3 ; е) закрыть Схему 2 (File > С lose > No Save ... ). 3. Открыть (File > Open > DATA RUS > 1 p -3. CIR ) и исследовать Схему 3:
а
) получить статические характеристики выходного напряжения б ) определить параметры характеристик входного тока и выходного напряжения и их соответствие стандартным значениям для элементов ТТЛ; в
) повторить п.п. а
) и б
) при вариации сопротивления нагрузки R
5
(Stepping
>
Step
It
Yes
>
OK
>
F
2
); проследить за изменениями характеристик, задокументировать и объяснить изменения; определить минимальное допустимое сопротивление нагрузки, при котором выходное напряжение не ниже стандартного значения г ) выключить режим вариации сопротивления нагрузки и выйти из режима анализа (DC > Stepping > Step It No > OK > F 3 ); д
) получить временную диаграмму выходного напряжения е ) заземлить вход X2 и повторить п. д ); сформулировать вывод о влиянии на работу элемента ТТЛ свободного (неподключенного) и заземленного входа; получить таблицу истинности для базовой схемы рис.3 как логического элемента; ж ) выйти из режима анализа (F 3 ); з ) закрытьСхему 3 (File > С lose > No Save... ). 4. Открыть (File > Open > DATA RUS > 1 p -4. CIR ) и исследовать Схему 4:
а ) отключить внешние ЛЭ (нагрузку) от выхода Y исследуемой схемы; б ) определить статические и динамические параметры ЛЭ; в ) коммутируя линии подключения нагрузки, повторить п. б ) для разного числа входов нагрузки; в ) сформулировать выводы о влиянии нагрузки на рабочие параметры ЛЭ; г ) выйти из режима анализа (F 3 ); д ) закрытьСхему 4 (File > С lose > No Save... ). 5. Получить у преподавателя дополнительное задание по работе. БИБЛИОГРАФИЧЕСКИЙ СПИСОК 1.Разевиг В.Д. Схемотехническое моделирование с помощью Micro-Cap 7. – М.: Горячая линия – Телеком, 2003. – 368 с. 2.Элементы импульсных и цифровых устройств: Руководство к лабораторным работам №1027 / Сост. Белкин А.П., Сальников Н.И., Соколов Ю.П. – Рязань. : РРТИ, 1985. - 44 с. 3.Сальников Н.И., Белкин А.П., Соколов Ю.П. Импульсные устройства на интегральных логических элементах: Учебное пособие. – Рязань: РРТИ, 1986. – 72 с. 4.Ерофеев Ю.Н. Импульсная техника: Учеб пособие. - М.: Высш. шк., 1984. – 391 с. 5.Алексенко А.Г., Шагурин И.И. Микросхемотехника: Учеб. пособие. – М.: Радио и связь, 1982. – 416 с. 6.Пухальский Г.И., Новосельцева Т.Я. Цифровые устройства: Учеб. пособие. СПб.: Политехника, 1996. |

, ( 12 )
( 14 )





