Реферат: Кривые второго порядка
|
Название: Кривые второго порядка Раздел: Рефераты по математике Тип: реферат |
Содержание Введение 1.Кривые второго порядка 1.1 Эллипс 1.2 Гипербола 1.3 Парабола 2.Теоремы, связанные с кривыми второго порядка Литература Введение Впервые кривые второго порядка изучались одним из учеников Платона. Его работа заключалась в следующем: если взять две пересекающиеся прямые и вращать их вокруг биссектрисы угла, ими образованного, то получится конусная поверхность. Если же пересечь эту поверхность плоскостью, то в сечении получаются различные геометрические фигуры, а именно эллипс, окружность, парабола, гипербола и несколько вырожденных фигур. Однако эти научные знания нашли применение лишь в XVII, когда стало известно, что планеты движутся по эллиптическим траекториям, а пушечный снаряд летит по параболической. Ещё позже стало известно, что если придать телу первую космическую скорость, то оно будет двигаться по окружности вокруг Земли, при увеличении этой скорости — по эллипсу, а по достижении второй космической скорости тело по параболе покинет поле притяжения Земли. 1. Кривые второго порядка Кривой 2-го порядка называется линия на плоскости, которая в некоторой декартовой системе координат определяется уравнением ax2 + 2bxy + cy2 + 2dx + 2ey + f = 0 где a, b, c, d, e, f — вещественные коэффициенты, причем a2 + b2 + c2 ≠ 0 . Вид кривой зависит от четырёх инвариантов: инварианты относительно поворота и сдвига системы координат:
инвариант относительно поворота системы координат (полуинвариант):
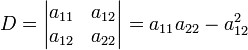
Многие важные свойства кривых второго порядка могут быть изучены при помощи характеристической квадратичной формы, соответствующей уравнению кривой:
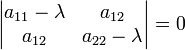
Так, например, невырожденная кривая
Или λ2 − Iλ + в = 0. Корни этого уравнения являются собственными значениями вещественной симметричной матрицы и, как следствие этого, всегда вещественны:
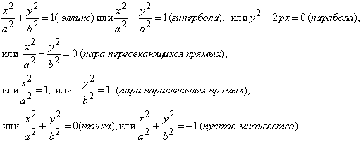
Кривые второго порядка классифицируются на невырожденные кривые и вырожденные. Доказано, что кривая 2–го порядка, определяемая этим уравнением принадлежит к одному из следующих типов: эллипс, гипербола, парабола, пара прямых (пересекающихся, параллельных или совпадающих), точка, пустое множество. Иными словами, для каждой кривой 2-го порядка (для каждого уравнения) существует такая система координат, в которой уравнение кривой имеет вид:
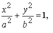
1.1 Эллипс Эллипсом называется геометрическое место точек плоскости, для которых сумма расстояний до двух фиксированных точек плоскости, называемых фокусами эллипса, есть величина постоянная. Отрезки, соединяющие точку эллипса с фокусами, называются фокальными радиусами точки. Если эллипс описывается каноническим уравнением
где a > 0 , b > 0, a > b > 0 — большая и малая полуоси эллипса, то фокусы эллипса расположены симметрично на оси абсцисс и имеют координаты (−c, 0) и ( c, 0), где
Величина e = c/a называется эксцентриситетом эллипса.
По определению эллипса r1 + r2 = 2a, r1 и r2 − фокальные радиусы, их длины вычисляются по формулам
Если фокусы эллипса совпадают, то эллипс является окружностью. 1.2 Гипербола Гиперболой называется кривая второго порядка, которая в некоторой декартовой системе координат описывается уравнением
где a > 0, b > 0 — параметры гиперболы. Это уравнение называется каноническим уравнением гиперболы, а система координат, в которой гипербола описывается каноническим уравнением, называется канонической. В канонической системе оси координат являются осями симметрии гиперболы, а начало координат — ее центром симметрии. Точки пересечения гиперболы с осью OX ( ± a, 0) называются вершинами гиперболы. С осью OY гипербола не пересекается. Отрезки a и b называются полуосями гиперболы.
Рис.1 Прямые ay − bx = 0 и ay + bx = 0 — асимптоты гиперболы, при удалении точки гиперблы в бесконечность, соответствующая ветвь гиперболы приближается к одной из асимптот. Уравнение описывает гиперболу, вершины которой лежат на оси OY в точках (0, ± b).
Рис.2 Такая гипербола называется сопряженной к гиперболе её асимптоты — те прямые ay − bx = 0 и ay + bx = 0. Говорят о паре сопряжённых гипербол.
1.3 Парабола Параболой называется кривая второго порядка, которая в некоторой декартовой системе координат описывается уравнением y2 = 2 px где p > 0 — параметр параболы. Такое уравнение называется каноническим уравнением параболы, а система координат, в которой парабола описывается каноническим уравнением, называется канонической. В канонической системе ось абсцисс является осью симметрии параболы, а начало координат — её вершиной.
Рис.3 Уравнения y2 = −2 px, x2 = 2 py, и x2 = −2 py, p > 0, в той же самой канонической системе координат также описывают параболы:
2. Теоремы, связанные с кривыми второго порядка Теоремма Паскамля — теорема проективной геометрии, которая гласит, что: Если шестиугольник вписан в окружность либо любое другое коническое сечение (эллипс, параболу, гиперболу, даже пару прямых), то точки пересечения трёх пар противоположных сторон лежат на одной прямой.Теорема Паскаля двойственна к теореме Брианшона. Теорема Брианшона является классической теоремой проективной геометрии. Она сформулируется следующим образом: Если шестиугольник описан около конического сечения, то три диагонали, соединяющие противоположные вершины этого шестиугольника, проходят через одну точку. В частности, в вырожденном случае: Если стороны шестиугольника проходят поочерёдно через две данные точки, то три диагонали, соединяющие его противоположные вершины, проходят через одну точку. Теорема Брианшона двойственна к теореме Паскаля, а её вырожденный случай двойственен к теореме Паппа. Литература 1. Корн Г., Корн Т. Кривые второго порядка (конические сечения) // Справочник по математике. — 4-е издание. — М: Наука, 1978. — С. 64-69. 2. Корн Г., Корн Т. 2.4-5. Характеристическая квадратичная форма и характеристическое уравнение // Справочник по математике. — 4-е издание. — М: Наука, 1978. — С. 64. 3. В.А. Ильин, Э.Г. Позняк. Аналитическая геометрия, гл. 6. М.: "Наука", 1988. |












