Курсовая работа: Исследование электрических цепей при переходных процессах первого и второго рода
|
Название: Исследование электрических цепей при переходных процессах первого и второго рода Раздел: Рефераты по физике Тип: курсовая работа |
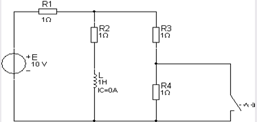
Курсовая работа по теме: "Исследование электрических цепей при переходных процессах первого и второго рода" Задача 1
Решение 1) До коммутации: Найдем
По закону Ома:
Определим
2) Установившийся По закону Ома:
3) Переходный
ур-е переходного процесса в общем виде Первый закон коммутации:
Составляем характеристическое уравнение и определяем его корни через вычисление постоянной времени T:
Найдем постоянную интегрирование А:
Подставим значение характеристического уравнения
Записываем уравнения:
Графики этих функций выглядит:
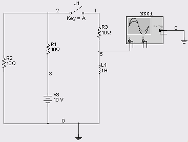
Для проверки результатов соберем в Multisim 10.0 указанную схему:
Задача 2
Решение 1) До коммутации:
2) Установившийся
По закону Ома:
Делитель тока:
Напряжение на конденсаторе:
Уравнение ПП в общем виде:
Составляем характеристическое уравнение и определяем его корни через вычисление постоянной времени Т:
Второй закон коммутации:
Найдем постоянную интегрирования:
10,18=8,19+А А=2 Записываем уравнения:
График:
Мультисим:
Задача 3
Решение 1) До коммутации:
Определим
Общее сопротивление этой цепи:
2) Установившийся
По закону Ома:
3) Переходной процесс
Уравнение ПП в общем виде:
Определяем корни характеристического уравнения через T:
Подставим значение р в общее уравнение в момент времени t=0
Записываем уравнения:
Графики:
Мультисим:
Задача 4
Решение 1) До коммутации:
По закону Ома:
2) Установившийся
По закону Ома:
3) Переходный процесс Записываем общее решение уравнения, в виде суммы установившейся и свободной составляющей:
Найдем постоянную интегрирования:
Записываем уравнения:
Графики:
Мультисим:
Задача 5
Решение (Классический метод) 1) До коммутации
Закон коммутации:
Ключ разомкнут, ток через катушку и конденсатор не течет
2) Установившийся режим
Преобразуем в схему с источником напряжения:
Входное сопротивление относительно ключа:
Составим операторную схему замещения:
Корни разные, действительные, поэтому ищем свободную составляющую следующим образом: Составим интегрально-дифференциальное уравнение по второму закону Кирхгофа:
Продифференцировав его, получим диф. уравнение второго порядка:
Решение уравнения:
Аналогично для напряжения:
Находим 0=1+
Получим систему уравнений:
Уравнение ПП в общем виде:
Записываем уравнение:
График:
Операторный метод 1) До коммутации
2) После коммутации Операторная схема замещения:
Операторное сопротивление цепи:
Найдем нули этой функции:
Запишем уравнение:
Мультисим:
Задача 6
Решение (Классический метод) 1) До коммутации: МКТ:
Найдем
2) Установившийся
Входное сопротивление:
Найдем р
Собственный магнитный поток:
Закон сохранения магнитного потока
Составим систему уравнений, из которых найдем
Найдем постоянную интегрирования А:
А=-0,5
Напряжение через индуктивность Запишем уравнение: Графики:
Для тока i2
Для тока i1 Операторный метод 1) До коммутации
2) После коммутации
Общее напряжение в цепи:
Заменим элементы цепи на их изображения
Найдем нули этой функции:
Запишем уравнения:
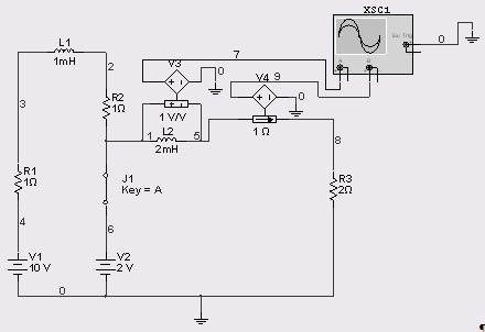
Мультисим:
|























































