Реферат: Импульсный усилитель
|
Название: Импульсный усилитель Раздел: Рефераты по информатике, программированию Тип: реферат | ||||||||||||||||||||||||||||||||||||||||||||||||||||||||||||||||||||||||
Пояснительная записка к курсовому проекту по дисциплине Схемотехника и АЭУ Выполнл студент гр. 180 Курманов Б.А. Министерство образования Российской Федерации ТОМСКИЙ ГОСУДАРСТВЕННЫЙ УНИВЕРСИТЕТ СИСТЕМ УПРАВЛЕНИЯ РАДИОЭЛЕКТРОНИКИ (ТУСУР) Кафедра радиоэлектроники и защиты информации (РЗИ) 2003 Реферат Курсовая работа 29с., 12 рис., 3 табл., 2 источника. УСИЛИТЕЛЬНЫЙ КАСКАД, ТРАНЗИСТОР, КОЭФФИЦИЕНТ ПЕРЕДАЧИ, ЧАСТОТНЫЕ ИСКАЖЕНИЯ, НАПРЯЖЕНИЕ, МОЩНОСТЬ, ТЕРМОСТАБИЛИЗАЦИЯ, СКВАЖНОСТЬ, КОРРЕКТИРУЮЩАЯ ЦЕПЬ, ОДНОНАПРАВЛЕННАЯ МОДЕЛЬ. Целью данной работы является приобретение навыков аналитического расчёта усилителя по заданным требованиям. В процессе работы производился расчёт параметров усилителя, анализ различных схем термостабилизации, были рассчитаны эквивалентные модели транзистора, рассмотрены варианты коллекторной цепи транзистора. В результате работы получили принципиальную готовую схему усилителя с известной топологией и известными номиналами элементов. Пояснительная записка выполнена в текстовом редакторе Microsoft Word 2002. СОДЕРЖАНИЕ
ТЕХНИЧЕСКОЕ ЗАДАНИЕ № 2 на курсовое проектирование по дисциплине “Схемотехника АЭУ” студенту гр.180 Курманову Б.А. Тема проекта Импульсный усилитель Сопротивление генератора Rг = 75 Ом. Коэффициент усиления K = 25 дБ. Длительность импульса 0,5 мкс. Полярность "положительная". Скважность 2. Время установления 25 нс. Выброс 5%. Искажения плоской вершины импульса 5%. Амплитуда 4В. Полярность "отрицательная". Сопротивление нагрузки Rн = 75 Ом. Условия эксплуатации и требования к стабильности показателей усилителя 20 - 45 °С. Срок сдачи проекта на кафедру РЗИ 10.05.2003. Дата выдачи Задания 22.02.2003. Руководитель проектирования _____________ Исполнитель ______________ 1.Введение Импульсные усилители нашли широкое применение. Особенно широко они применяются в радиотехнических устройства, в системах автоматики, в приборах экспериментальной физики, в измерительных приборах. В зависимости от задач на импульсные усилители накладываются различные требования, которым они должны отвечать. Поэтому усилители могут различаться между собой как по элементной базе, особенностям схемы, так и по конструкции. Однако существует общая методика, которой следует придерживаться при проектировании усилителей. Задачей представленного проекта является отыскание наиболее простого и надежного решения. Для импульсного усилителя применяют специальные транзисторы, имеющие высокую граничную частоту. Такие транзисторы называются высокочастотными. Итогом курсового проекта стали параметры и характеристики готового импульсного усилителя. 2.Предварительный расчет усилителя 2.1 Расчет рабочей точки Исходные данные для курсового проектирования находятся в техническом задании. Средне статистический транзистор даёт усиление в 20 дБ, по заданию у нас 25 дБ, отсюда получим, что наш усилитель будет иметь как минимум Структурная схема многокаскадного усилителя представлена на рис.2.1
Рисунок 2.1 - Структурная схема усилителя По заданному напряжению на выходе усилителя рассчитаем напряжение коллектор эмиттер и ток коллектора (рабочую точку). Iко= Uкэо= Рассмотрим два варианта реализации схемы питания транзисторного усилителя: первая схема реостатный каскад, вторая схема дроссельный каскад. Дроссельный каскад: Схема дроссельного каскада по переменному току представлена на рисунке 2.2.
Рисунок 2.2 - Схема дроссельного каскада Rн=75 (Ом). Расчетные формулы:
Исходя из формул 2.1 - 2.4 вычислим напряжение Uкэо и ток Iко.
Eп = Uкэо = 4В Pвых = Pпотр = η = Резистивный каскад: Схема резистивного каскада по переменному току представлена на рисунке 2.3.
Рисунок 2.3 - Схема резистивного каскада Rк=75(Ом), Rн=75 (Ом), Rн~=37,5 (Ом). Исходя из формул 2.1 - 2.4 вычислим напряжение Uкэо и ток Iко.
Eп = Iко*Rк+Uкэо = 8,4В Pвых = Pпотр = η = Результаты выбора рабочей точки двумя способами приведены в таблице 2.1. Таблица 2.1.
3. Выбор транзистора Выбор транзистора осуществляется с учётом следующих предельных параметров: PRк ≤ Pк доп*0,8 Iко ≤ 0,8*Iк max fв(10-100) ≤ fт Uкэо ≤ 0,8*Uкэ доп Исходя из данных технического задания
fТ>(10..100) fв, fT=140МГц. Этим требованиям полностью соответствует транзистор 2Т602А. Параметры транзистора приведены в таблице 3.1. Таблица 3.1 - Параметры используемого транзистора
Далее рассчитаем выберем схему термостабилизации. 4. Расчет схемы термостабилизации 4.1 Эмиттерная термостабилизация Эмиттерная стабилизация применяется в основном в маломощных каскадах, и получила наиболее широкое распространение. Схема эмиттерной термостабилизации приведена на рисунке 4.1.
Рисунок 4.1 - Схема эмиттерной термостабилизации Расчёт произведем поэтапно: 1. Выберем напряжение эмиттера 2. Затем рассчитаем Напряжение эмиттера Ток делителя
Тогда:
Напряжение питания рассчитывается по формуле: Расчёт величин резисторов производится по следующим формулам:
Данная методика расчёта не учитывает напрямую заданный диапазон температур окружающей среды, однако, в диапазоне температур от 0 до 50 градусов для рассчитанной подобным образом схемы, результирующий уход тока покоя транзистора, как правило, не превышает (10-15)%, то есть схема имеет вполне приемлемую стабилизацию. 4.2 Пассивная коллекторная термостабилизация
Рисунок 4.2 - Схема пассивной коллекторной термостабилизации. Пусть URк=10В Rк= Еп=Uкэо+URк=10+10=20В(4.2.2) Rб= Ток базы определяется Rб. При увеличении тока коллектора напряжение на Uкэо падает и следовательно уменьшается ток базы, а это не даёт увеличиваться дальше току коллектора. Но чтобы стал изменяться ток базы, напряжение Uкэо должно измениться на 10-20%, то есть Rк должно быть очень велико, что оправдывается только в маломощных каскадах. 4.3 Активная коллекторная термостабилизация
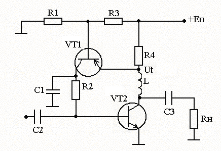
Рисунок 4.3 - Схема активной коллекторной термостабилизации Сделаем так чтобы Rб зависело от напряжения Ut. Получим что при незначительном изменении тока коллектора значительно изменится ток базы. И вместо большого Rк можно поставить меньшее на котором бы падало небольшое (порядка 1В) напряжение. Статический коэффициент передачи по току первого транзистора bо1=30. UR4=5В. R4=
Iко1 = Iбо2 = Pрас1 = Uкэо1*Iко1 = 5*1,68*10-3 = 8,4 мВт
R2= R1= R3 = Еп = Uкэо2+UR4 = 10+5 = 15В(4.3.6) Данная схема требует значительное количество дополнительных элементов, в том числе и активных. При повреждении емкости С1 каскад самовозбудится и будет не усиливать, а генерировать, т.е. данный вариант не желателен, поскольку параметры усилителя должны как можно меньше зависеть от изменения параметров его элементов. Наиболее приемлема эмиттерная термостабилизация. |




(2.1)
(2.2)
(2.3)






(3.1)
(мА);(4.1.1)
Ом;(4.1.3)
(Ом);(4.1.5)
(Ом);(4.1.6)
(Ом);(4.2.1)
=5,36 (кОм)(4.2.3)
(4.3.2)

=
=