Курсовая работа: Радиопередатчик с частотной модуляцией
|
Название: Радиопередатчик с частотной модуляцией Раздел: Рефераты по коммуникации и связи Тип: курсовая работа | |||||||||||||||||||||||||||||||||||||||||||||||||||||||||||||||||||||||||||||||||||||||||||||||||||||||||||||||||||||||||||||||||||||||||||||||||||||||||||||||||||||||||||||||||||||||||||||||||||||||||||||||||||||||||||||||||||||||||||||||||||||||||||||||||||||||||||||||||||||||||||||||||||||||||||||||||||||||||||||||||||||||||||||||||||||||||||||||||||
1. Постановка задачи (задание) 2. Введение 3. Выбор и обоснование структурной схемы 4. Расчет выходного усилителя мощности 4.1 Выбор транзистора 4.2 Расчет электронного режима транзистора 4.2.1 Коллекторная цепь 4.2.2 Базовая цепь 4.3 Расчет элементов схемы усилителя и согласующих цепей 4.3.1 Расчет цепей питания 4.3.2 Расчет входной согласующей цепи 4.3.3 Расчет выходной согласующей цепи 5. Расчет кварцевого автогенератора 5.1 Выбор кварцевого резонатора и транзистора 5.2 Расчет параметров колебательной системы АГ 5.3 Расчет параметров режима работы транзистора 5.4 Расчет параметров элементов цепи питания и смещения 5.5 Расчет варикапа 5.6 Расчет элементов цепи генератора 6. Расчет умножителя частоты 6.1 Выбор типа транзистора и расчет его режима работы 6.2 Расчет элементов схемы 7. Уточнение структурной схемы 8. Схема электрическая принципиальнаярадиопередатчика 9. Описание конструкции 9.1 Описание корпуса 9.2 Уточнение используемых радиодеталей 9.3 Габаритные размеры радиодеталей и радиокомпонентов 9.4 Расчет катушки индуктивности 1. Постановка задачи (задание) радиопередатчик модуляция генератор резонатор Радиопередатчик с ЧМ 1. Назначение устройства: связной. 2. Мощность: Рвых=1,3 Вт 3. Диапазон волн (частот): fвых=310 МГц 4. Характеристики сигналов, подлежащих передаче: частотная модуляция
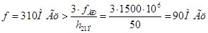
5. Место установки: носимый 6. Дополнительная нестабильность частоты 7. Сопротивление нагрузки: 50 Ом 8. Питание батарейное. 2. Введение Разрабатываемый передатчик (носимый) будет использоваться для связи между группами людей. Например, между поисковыми отрядами и координационным центром, так и между отрядами, для уточнения действий, получения заданий, сообщения об окружающей обстановке. Поэтому передатчик должен обладать следующими качествами: быть достаточно простым и надежным в использовании, иметь достаточно низкие массогабаритные характеристики, иметь продолжительный ресурс работы и возможность замены элементов питания. Исходя из условий эксплуатации (вне помещений) передатчик должен быть защищен от воздействий окружающей среды и устойчив к перепадам температур. 3. Выбор и обоснование структурной схемы Исходя из требований к передатчику, выбираем наиболее простую и экономичную в реализации схему: один генератор, умножительные и усилительные каскады. Частотную модуляцию будем осуществлять простым в реализации прямым методом, когда изменение частоты производится в задающем генераторе. Т.к. заданы высокие требования к допустимой нестабильности частоты 1. Оконечный каскад УМ KP
=7.5, 2. Буферный усилитель мощности, для усиления мощности после кварцевого генератора: KP
=5, 3. Умножитель частоты на 2, 4. Умножитель частоты на 2, 5. Умножитель частоты на 3 KP
=3, Получаем, что промежуточный усилитель должен обеспечить Структурную схему передатчика:
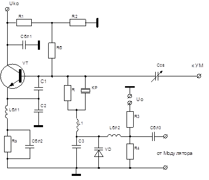
Проведем расчет трех каскадов: выходной усилитель мощности, кварцевый генератор и умножителя частоты на 2. 4. Расчет выходного усилителя мощности Расчет начинаем с выходного усилительного каскада, т.к. он обеспечивает необходимую выходную мощность передатчика: Рвых=1.3 Вт. Исходные данные берем из предварительного расчета структурной схемы: - выходная мощность каскада Рвых1=1.625 Вт, - частота f=310 МГЦ, - сопротивление нагрузки 50 Ом, также выбираем транзистор 2Т925А. Его параметры приведены в таблицах:
Для получения высокого электронного КПД выберем угол отсечки коллекторного тока θ=90о , тогда коэффициенты разложения для косинусоидального импульса:
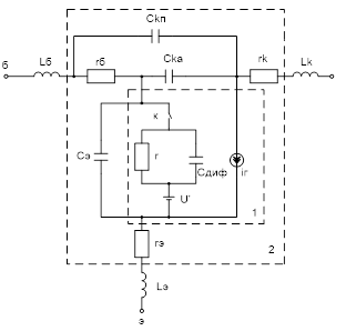
Эквивалентная схема транзистора, включенного по схеме с общим эмиттером:
4.2 Расчет электронного режима транзистора Рвых1=1.625 Вт на рабочей частоте f=310 МГЦ для граничного режима работы. 4.2.1 Коллекторная цепь 1. Напряженность граничного режима:
2. Амплитуда коллекторного напряжения и тока первой гармоники:
3. Постоянные составляющие коллекторного, базового и эмиттерного токов:
4. Максимальная величина коллекторного тока:
т.е. меньше максимально допустимой величины. 5. Мощности, потребляемые от источника коллекторного питания и рассеиваемая на коллекторе транзистора:
Рассеиваемая мощность меньше допустимой, транзистор выбран правильно: 6. Электронный КПД коллекторной цепи:
7. Эквивалентное сопротивление коллекторной нагрузки току первой гармоники:
8. Максимальная температура коллекторного перехода (радиатор отсутствует):
4.2.2 Базовая цепь 1. Дополнительной сопротивление в базовой цепи:
Так как 2. Амплитуда базового тока составит:
где 3. Максимальное обратное напряжение на эмиттером переходе:
Условие 4. Напряжение смещения на эмиттером переходе:
5. Активная и реактивная составляющая входного сопротивления транзистора Для этого рассчитаем элементы в эквивалентной схеме входного сопротивления транзистора: rвх , Rвх , Lвх , Cвх .
6. Мощность возбуждения и коэффициент усиления по мощности:
4.3 Расчет элементов схемы усилителя и согласующих цепей
4.3.1 Расчет цепей питания 1. Блокировочная индуктивность во входной цепи автосмещения:
2. Блокировочная индуктивность, развязывающая цепь источника питания по высокой частоте:
3. Для исключения прохождения постоянной составляющей тока в нагрузку:
4. Для исключения прохождения постоянной составляющей тока в источник питания (примем RИП =10 Ом ):
4.3.2 Расчет входной согласующей цепи Требуется согласовать выходное сопротивление транзистора УМ по первой гармонике Rн1
= 50(Ом) и входное сопротивление транзистора оконечного каскада Т.к. согласовываем каскад мощного усилителя (возбуждение током) с малым входным сопротивлением и
Обозначим: R1 =R`н1 =50 (Ом), R2 = rвх1 , X2 = xвх1 . Рассчитываем необходимую величину добротности Г-звена
-достаточно мала, следовательно, цепь не превратится в колебательный контур и ее можно использовать для согласования. Рассчитаем цепь с емкостью в параллельной ветви, т.к. она имеет лучшие фильтрующие свойства в отношении высших гармоник, чем цепь с параллельной индуктивностью:
Определяем реактивные сопротивления
Вычисляем величины индуктивности и емкости с учетом реактивностей выходного сопротивления транзистора УМ и входного сопротивления транзистора рассчитываемого каскада
4.3.3 Расчет выходной согласующей цепи 1. Находим действующее сопротивление:
проверяем выполнение условия 2. Определим реактивные сопротивления:
3. Рассчитываем необходимую величину добротности второго Г-звена:
4. Определяем реактивное сопротивление:
5. Находим последовательное реактивное сопротивление П-цепи:
6. Вычислим величину индуктивностей и емкостей:
С учетом емкости СК , стоящей параллельно С1 пересчитаем: С1 '=C1 -CК =5.17пФ-4.5пФ=0.67пФ.
Основные параметры каскада: Напряжения питанияUКо =12.6 В Выходная мощность(до согласующей цепи)РВЫХ = 1.625 Вт Рабочая частотаf = 310 МГц Коэффициент усиления по мощностиKp = 9.229 КПДη = 73% Мощность, потребляемая от источникаР0 = 3 Вт Мощность, рассеиваемая на коллектореРК = 1.39 Вт 5. Расчет кварцевого автогенератора 5.1 Выбор кварцевого резонатора и транзистора Исходными данными для расчета: рабочая частота f=51.333 МГц, мощность в нагрузке РН =0.4 мВт. Приняв частоту fкв =f, выбираем КР желательно с меньшим значением rкв *Со и выписываем его справочные параметры:
Колебательная мощность генератора с КР невелика, поэтому АГ будем выполнять на маломощном транзисторе КТ306Б, с граничной частотой
Для расчета выбираем схему частотно модулируемого автогенератора с кварцем, включенным в контур: Схема с КР в контуре удобна тем, что возбуждение может происходить как на основной частоте, так и на механических гармониках. Так же схема позволяет включить в колебательный контур варикап, для осуществления прямой частотной модуляции.
1. Вычислим нормированную статическую емкость КР:
2. Коэффициенты разложения косинусоидального импульса при угле отсечки θ=60 градусов:
3. Режим автогенератора выбираем недонапряженным для уменьшения тока во входной цепи:
4. Сопротивление резистора R и коэффициент m:
5. Определим мощности, рассеиваемые на кварце и отдаваемая транзистором: возьмем
6. Параметр
удовлетворяет рекомендованному значению а ≤ 0.25. 7. Максимальное значение импульсного коллекторного тока:
где Условие 8. Рассчитаем аппроксимированные параметры транзистора:
- крутизна по переходу,
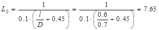
5.2 Расчет параметров колебательной системы АГ Рассчитываем параметры колебательной системы АГ (при условии самофазирования): 1) Сопротивление ветвей контура:
2) Ёмкости контура:
3) Эквивалентное реактивное сопротивление КР с учетом резистора R:
Тогда сопротивление плеча контура между коллектором и базой:
4) Оценим индуктивность: для этого возьмем характеристическое сопротивление
Из условия
5.3 Расчет параметров режима работы транзистора Параметры режима работы транзистора: 1) Постоянная составляющая и первая гармоника коллекторного тока:
2) Постоянная составляющая тока базы:
3) Амплитуда напряжения возбуждения:
Модуль коэффициента обратной связи:
4) Амплитуда коллекторного напряжения:
5) Напряжение смещения на базе:
6) Мощности, потребляемая в цепи коллектора, колебательная и рассеиваемая транзистором:
5.4 Расчет параметров элементов цепи питания и смещения Параметры цепи элементов питания и смещения: 1) Выбираем значения сопротивлений Rэ и Rб из соотношений:
2) Напряжение источников коллекторного питания:
3) Начальное напряжение смещения:
4) Сопротивление делителя в цепи питания базы: Ток делителя выбирается из соотношения
5) Мощность источника питания:
КПД цепи коллектора:
КПД АГ:
5.5 Расчет варикапа Для осуществления частотной модуляции в АГ будем использовать варикап КВ109В с параметрами:
Так как он обладает высокой добротностью на рабочей частоте. Возьмем показатель
В режиме запертого p-n перехода емкость варикапа СВ
зависит от напряжения модулирующего сигнала. Средняя емкость варикапа, соответствующая
при U0 =12,5 В. Обозначим емкость Рассчитаем амплитуды высокочастотного и модулирующего напряжений на варикапе, для этого вычислим коэффициент включения варикапа в контур:
Амплитуда модулирующего напряжения, подаваемого на варикап:
Так как условие: Рассчитаем значения
Частота девиации будет определяться формулой:
Так как требования к величине коэффициента нелинейных искажений не предъявляются, то оставляем его в пределах рассчитанного значения. Данный варикап обеспечивает заданную величину девиации частоты. Основные параметры автогенератора: Pвых = 0,4 мВт
5.6 Расчет элементов цепи генератора Расчет блокировочных элементов: Выбор
отсюда Полагая, что внутреннее сопротивление источника питания мало(10 Ом):
Блокировочная индуктивность
Блокировочные индуктивности развязывающие по частоте Примем
Блокировочная емкость выбирается из соотношения:
Рассчитаем резистивный делитель в цепи смещения варикап:
Зададимся R4=500 Ом, тогда найдем значение R3 из соотношения :
Откуда
6. Расчет умножителя частоты Генераторные каскады малой мощности РПУ могут выполнять функции умножителей частоты, в основе которых лежит принцип выделения гармоники нужной частоты из импульсов коллекторного тока. Выходная мощность умножителя ограничена несколькими факторами. К ним относятся предельно допустимые значения обратного напряжения на эмиттерном переходе При выборе угла отсечки Расчет режима транзистора ведут на заданную мощность транзистора 6.1 Выбор типа транзистора и расчет его режима работы Исходя из заданных
Расчет транзистора будем вести по безынерционной методике , т.к. граничная частота значительно выше заданной частоты. Режим транзистора полагаем граничным. Возьмем Uк0 =5 В, SГР =0.05, тогда:
- напряженность граничного режима работы транзистора.
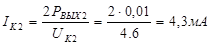
Постоянная составляющая тока базы: Параметры цепей элементов питания и смещения: Сопротивление делителя в цепи питания базы: Ток делителя выбирается из соотношения
- мощность возбуждения Тогда коэффициент усиления по мощности составит:
6.2 Расчет элементов схемы
Расчет элементов контура: Зададимся характеристическим сопротивлением контура: Найдем добротность ненагруженного контура: Добротность нагруженного составит: Тогда сопротивление потерь составит:
Сопротивление связи:
Емкость связи:
Индуктивность контура:
Общая емкость контура:
Делитель емкости
Расчет блокировочных элементов: Блокировочные емкости выбираются из принципа:
Сопротивления источников питания полагаем равным 10 Ом.
Основные параметры умножителя: Pвых = 10 мВт
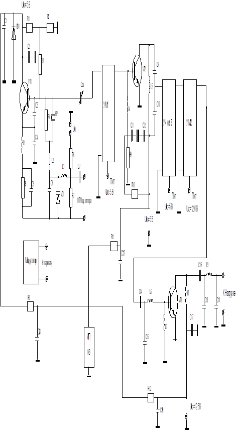
Kp =5 7. Уточнение структурной схемы В результате проектирования отдельных каскадов, были рассчитаны выходные мощности, КПД, согласующие цепи, коэффициенты передачи по мощности, используемые активные приборы (транзисторы), а также необходимые напряжения питания для отдельных каскадов. Используя полученные данные, приведем уточненную структурную схему передатчика:
8. Схема электрическая принципиальная радиопередатчика
9. Описание конструкции Передатчик выполнен в виде отдельных каскадов, расположенных на разных платах: плата задающего генератора, плата модулятора, плата маломощного усилителя (буферный каскад) и первого умножителя частоты, плата второго умножителя частоты, усилителя мощности и выходного каскада . Поэтому для соединения отдельных составных частей в единое целое, а также подключение источника питания ко всем каскадам, необходимо использование проводов. Все каскады питаются от аккумулятора 14(В), напряжение к ним подается через низкоомные маломощные резисторы - R8, R11 и R12. Питание автогенератора поступает от аккумулятора через делитель напряжения и стабилизируется стабилитроном КС133А с параллельно включенным конденсатором, шунтирующим его по переменному току. Толщина проводов будет зависеть от протекающих по ним токов. Питание цепей передатчика обеспечим с помощью аккумулятора на 14(В). Напряжение на отдельные каскады будет подавать непосредственно с аккумулятора, а для задающего генератора – через делитель напряжения, для обеспечения 5-и вольтового напряжения. Будем использовать аккумулятор HanderHA-14-6 14(В), 1.2(Ач) с габаритными размерами (70ммХ50ммХ25мм), передатчик может непрерывно работать без подзарядки в течение примерно 2 часов. 9.1 Описание корпуса Корпус передатчика выполним из алюминиевого сплава для наилучшего отвода тепла от нагревающихся элементов. Он состоит из двух отсеков, в первом располагается плата передатчика, во втором – источник питания (аккумулятор). Плата расположена горизонтально, закреплены на стойках винтами 2 (мм). У корпуса имеется крышка с резиновой прокладкой, обеспечивающая пыле- и влагонепроницаемость. Крышка крепится с помощью винтов диаметром 4(мм). Размеры корпуса 266(мм)Х132(мм)Х50(мм), толщина стенок 1(мм). На корпусе размещаются кнопка включения/выключения передатчика и два разъема, для подключения микрофона и антенны. 9.2 Уточнение используемых радиодеталей Уточнение используемых радиодеталей для топологического чертежа платы автогенератора.
9.3 Габаритные размеры радиодеталей и радиокомпонентов 1. Конденсаторы:
1.1КМ-5Б L=4.5 мм B=6.5 мм А=2.5 мм d=0.5 мм 1.2.К10-50Б
1.3.К50-6
D=4 мм A=2 мм 2. Резисторы Р1-71-0.125
l=3.5 мм d=2 мм H=31 мм D=0.5 мм 3. Транзистор КТ306Б
4. КварцРВ-59
5. Варикап КВ109В
6. Разъем для антенны: GB-116(BNC-7017):
7. Кнопка включения/выключения: SR-06NR:
8. Аккумулятор: HanderHA-14-6:
9. Стабилитрон
1N4733A, Uстаб=5,1 +- 5% (В) 10. Транзистор 2Т925А
Для микрофона выберем аудио разьем: AUB 11/2
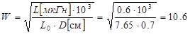
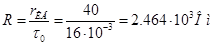
9.4 Расчет катушки индуктивности Если катушка бескаркасная, то диаметр провода в должен быть не мене 0.4-0.5(мм), для обеспечения необходимой жесткости при диаметре катушки в не более 1(см) и числе витков N не более 5-10. Рассчитаем индуктивность L2=0.6 мкГн. Для намотки будем использовать провод ПЭВ1, толщина которого d=0.5 мм (в изоляции 0.55 мм). Выберем длину намотки l=0.6 см, диаметр намотки D=0.7 см, исходя из оптимального отношения
Коэффициент
Тогда число витков:
Шаг намотки:
|
|||||||||||||||||||||||||||||||||||||||||||||||||||||||||||||||||||||||||||||||||||||||||||||||||||||||||||||||||||||||||||||||||||||||||||||||||||||||||||||||||||||||||||||||||||||||||||||||||||||||||||||||||||||||||||||||||||||||||||||||||||||||||||||||||||||||||||||||||||||||||||||||||||||||||||||||||||||||||||||||||||||||||||||||||||||||||||||||||||
,

,






































