Дипломная работа: Розробка автоматизованого модулю обліку сервісного обслуговування автомобілів
|
Название: Розробка автоматизованого модулю обліку сервісного обслуговування автомобілів Раздел: Рефераты по транспорту Тип: дипломная работа | ||||||||||||||||||||||||||||||||||||||||||||||||||||||||||||||||||||||||||||||||||||||||||||||||||||||||||||||||||||||||||||||||||||||||||||||||||||||||||||||||||||||||||||||||||||||||||||||||||||||||||||||||||||||||||||||||||||||||||||||||||||||||||||||||||||||||||||||||||||||||||||||||||||||||||||||||||||||||||||||||||||||||||||||||||||||||||||||||||||||||||||||||||||||||||||||||||||||||||||||
Розробка автоматизованого модулю обліку сервісного обслуговування автомобілів Зміст Розділ 2. Проектні і технічні рішення та документація. 27 2.1 Деталізація вимог до модуля «Облік сервісного обслуговування автомобілів»27 2.1.2 Розроблення функціональних вимог. 29 2.1.3 Постановка комплексу задач модуля. 35 2.1.4 Опис інформаційних потоків. 41 2.1.5 Проектування структури бази даних. 42 2.2 Розроблення програмного продукту «Облік сервісного обслуговування автомобілів». 44 2.2.1 Розроблення інтерфейсу програмного продукту. 44 2.2.2 Склад та взаємодія програмних модулів. 48 2.2.3 Результати тестування програмного продукту. 49 У даному дипломному проекті розглядається тема «Розробка автоматизованого модулю обліку сервісного обслуговування автомобілів», що входить до підсистеми «Технічного обслуговування автомобілів». Технічне обслуговування є джерелом значних постійних доходів у технологічно передових галузях. За рівнем прибутковості обслуговування може навіть перевищувати торгівлю за рахунок устаткування. Надання послуг, пов'язаних з післяпродажним обслуговуванням товарів тривалого користування, призначених для вжитку в домашньому господарстві, також приносить дохід промисловим підприємствам і торгівельним компаніям. Проте розширення гарантійних зобов'язань, що набули великого поширення в автомобілебудуванні змушує виробників передбачати значні витрати на поточний ремонт, включаючи їх в ціну продукції під час продажу. Удосконалення обслуговування може дозволити промисловому або торгівельному підприємству збільшити привабливість продукції, яку воно пропонує на ринку. Недостатній рівень технічного обслуговування, незалежно від того, чи здійснюється воно виробником чи ким-небудь іншим, полегшує проникнення нових конкурентів, під час оцінки продукції яких, беруться до уваги не лише ціни і зовнішній вигляд товару, але і якість та об'єм післяпродажного обслуговування. Сучасні підходи до автоматизованого вирішення задачі передбачають наступні функції: здатність вести базу клієнтів, базу запчастин, які можуть бути потрібні під час обслуговування клієнтів, здатність вести базу цін на обслуговування в сервісному центрі, вести базу працівників сервісного центру, а також базу договорів на обслуговування, здатність приймати замовлення на обслуговування і стежити за перебігом виконання замовлення, після чого підраховувати суму, яку заробив сервісний центр після виконання замовлень. Мета дипломного проекту полягає у детальному дослідженні обліку сервісного обслуговування клієнтів, виявленні областей, які підлягають автоматизації та знаходженні оптимального вирішення проблем, пов’язаних з сервісним обслуговуванням автомобілів. Задачами дипломного проекту є: дослідити існуючі інформаційні системи обліку сервісного обслуговування автомобілів; розробити систему автоматизації системи обліку сервісного обслуговування автомобілів. Автоматизована система обліку сервісного обслуговування клієнтів є базовим інструментом для автоматизації всіх процесів, пов'язаних із сервісним обслуговуванням продукції, яку поставляють компанії. Система дозволяє істотно поліпшити якість обслуговування клієнтів і скоротити витрати на обслуговування за рахунок підвищення ефективності роботи працівників служби підтримки. Сервіс можна розділити на декілька типів: 1. Передпродажний сервіс, який пов'язаний з підготовкою виробу для надання реальному покупцеві. Передпродажний сервіс завжди безкоштовний. Він містить 6 основних елементів: Перевірка; Консервація; Укомплектовування необхідною технічною документацією, інструкціями про запуск, експлуатацію, технічне обслуговування та іншою технічною документацією. Ця документація повинна бути надрукована мовою країни-покупця устаткування, а якщо в країні є великі групи населення, що говорять різними мовами, вважається за доцільне видавати документацію спеціально для них (за умови, що вони є масовими покупцями даного товару); Розконсервовування і перевірка перед продажем; Демонстрація; Консервація і передавання споживачеві. 2. Післяпродажний сервіс поділяється на гарантійний і післягарантійний за чисто формальною ознакою: у першому випадку він надається безкоштовно, а у другому випадку за певну оплату проводяться передбачені сервісним переліком роботи. Формальність тут виявляється в тому, що вартість робіт, запасних частин і матеріалів в гарантійний період входить у ціну продажу або в інші (післягарантійні) послуги. Сервіс у гарантійний період охоплює прийняті на гарантійний період види відповідальності, що залежать від продукції, укладеного договору і політики конкурентів. Він включає: Розконсервовування при споживачеві; Монтаж і пуск; Перевірку і настройку; Навчання працівників правильній експлуатації; Навчання фахівців із сервісу підтримки; Спостереження за виробом у експлуатації; Здійснення заказного технічного обслуговування; Здійснення ремонту (за необхідності); Постачання запасних частин; Сервіс у післягарантійний період включає: Спостереження за виробом в експлуатації; Забезпечення постачання запасних частин; Здійснення ремонту (за необхідності); Надання різноманітної технічної допомоги. Істотна відмінність післягарантійного сервісу полягає в тому, що він здійснюється за оплату, а його об'єм і ціни визначаються умовами контракту на даний вид сервісу, прейскурантами та іншими подібними документами. Для більш детального розгляду блоку «Облік сервісного обслуговування автомобілів» розіб’ємо його на три задачі. Перша задача – облік та аналіз замовлень. Дане завдання необхідне для прийому та обробки замовлень від клієнтів та визначення причин звертання, перевірки документів на обслуговування і реєстрації замовлень. Клієнт подає заявку на обслуговування у разі поломки агрегатів автомобіля, діагностики вузлів авто або у разі бажання встановлення додаткового устаткування. Менеджер вивчає документи, подані клієнтом, для визначення категорії клієнта, від якої залежить чи буде це безкоштовне обслуговування, якщо автомобіль знаходиться на гарантії, або розміру знижки на обслуговування. Після чого, у разі поломки автомобіля, клієнт описує проблеми, які менеджер фіксує в замовленні. У разі встановлення додаткового устаткування або діагностики дані також заносяться до замовлення. Друге завдання – просування замовлення та визначення виконавців. Дане завдання потрібне для визначення класифікації несправності устаткування від типу устаткування і варіантів виправлення несправностей, формування списку робіт, які роботи необхідно зробити для ремонту або встановлення устаткування за бажанням клієнта і призначенні фахівців, які займатимуться виконанням робіт. Дані про поломку на даному етапі подає майстер сервісного центру після огляду авто. Третє завдання – виконання замовлення та формування звітності. Завдання складається з виконання замовлення, тобто виконавець робить помітки, що вже зроблено, що ще підлягає ремонту. Менеджер сервісного центру має можливість стежити за виконанням замовлення. В трете завдання включається формування вартості замовлення в якому враховується - вартість запчастин і час, який витратив майстер на заміну, встановлення устаткування. Звіти використовуються для ведення бази поломок, статистики поломок, які необхідні для того, щоб спеціалісти сервісного центру знали, яке устаткування ламається або встановлюється частіше за інше і завжди повинно бути в наявності на складі. У разі передпродажного сервісу всі витрати, окрім додаткового устаткування несе автосалон. Аналіз предметної області засобами BPWin. В даному дипломному проекті розглядається модуль «Облік сервісного обслуговування автомобілів», в якому можна виділити три бізнес-задачі: 1. Облік та аналіз замовлень. 2.Просування замовлення та його категорування. 3. Виконання замовлення та формування звітності. Моделювання бізнес-процесів модулю «Розробка автоматизованого модулю обліку сервісного обслуговування автомобілів» представлено в стандарті IDEF0, який наведено нижче.
Рис.1.1. Контекстна діаграма задачі «Облік сервісного обслуговування автомобілів»
Рис.1.2. Декомпозиція першого рівня задачі «Облік сервісного обслуговування автомобілів»
Рис.1.3. Декомпозиція другого рівня задачі «Облік та аналіз замовлень»
Рис.1.4. Декомпозиція другого рівня задачі «Просування замовлення та визначення виконавців»
Рис.1.5. Декомпозиція другого рівня задачі «Виконання замовлення та формування звітності» Після розгляду бізнес-процесів модулю «Облік сервісного обслуговування автомобілів» можна зробити висновок, що розробка автоматизованої системи є актуальною на сьогоднішній день, тому що в умовах ринкових відносин постійно зростають вимоги до сервісних центрів від клієнтів, автосалону. Так, під час вибору автомобіля, клієнт дивиться на сервіс, який надає сервісний центр автосалону, і, якщо він надається не на належному рівні, покупець обирає інший автосалон. Також можна зробити висновок що, при впровадження системи можна: істотно підвищити ступінь задоволеності і, як наслідок, збільшити рівень лояльності клієнтів; забезпечити «прозорість» діяльності підрозділів, що займаються сервісним обслуговуванням; отримувати комплексну статистичну інформацію щодо процесів обліку сервісного обслуговування клієнтів, необхідну для оперативного управління підрозділом сервісного обслуговування і ухвалення стратегічних рішень; знизити навантаження на підрозділ і підвищити ефективність роботи співробітників. 1.2 Огляд і аналіз існуючих варіантів розв’язання задач модуля «Сервісне обслуговування автомобілів» Програмний продукт компанії AvtoSoft – «Автосервіс» призначений для обліку матеріалів і калькуляції вартості робіт на станціях технічного обслуговування автомобілів. Програма повністю формує весь перелік необхідних первинних документів для оформлення послуг з ремонту і продажу автозапчастин, веде облік клієнтів, їх автомобілів, історій ремонтів кожного автомобіля, статистику, звіти, аналіз вартості робіт, довідники, діаграми та ін. Програмний продукт «Автосервіс» містить трудомісткості робіт за технічним обслуговуванням і ремонтом автомобілів вітчизняного і іноземного виробництва. Система Автосервіс володіє повною мультивалютністю: існує можливість встановлення вхідних і відпускних цін в будь-якій валюті, статистика курсу валюти у вигляді таблиць та діаграм (до п'яти графіків одночасно). На рис.1.6 відображено графік валют.
Рис.1.6. Графік валют У програмному продукті ведуться різноманітні довідники, а саме: Довідник за автомобілями для сервісу. У базі більше 5 000 моделей і модифікацій з можливістю додавання і редагування інформації за автомобілями; Довідники за нормо-часом – нормовані роботи. Близько 1 500 тисяч нормативів з можливістю створення власних баз і редагування тих, що є; Довідник за нормо-часом на кузовні роботи з розділенням за класами автомобілів; Довідник за загальними роботами – роботи, які не залежать від конкретної марки або моделі автомобіля; Довідник за наборами робіт з можливістю використання даних під час аналізу вартості робіт і оформленні документа заказ-наряду; Довідник за клієнтами з можливістю установки необмеженої кількості автомобілів для кожного клієнта з отриманням статистики; Довідник за постачальниками; Довідник за співробітниками; Довідник за виконавцями робіт. Формування необмеженої кількості бригад і одиночних виконавців; Класифікатор товарів. Зручна система формування асортименту; Довідник за підприємствами з настройкою автоматичної нумерації документів; Довідник за валютами. Необмежена кількість валют з можливістю відстежування і аналізу необмеженої кількості курсів валют; Довідник за вартістю нормо-години. Необмежена кількість з можливістю установки вартості нормо-години в будь-якій валюті; Довідник за одиницями вимірювання з можливістю установки відносин між ними; Загальні довідники (Матеріали, Тара, Упаковка, Види оплати, Коди бюджетної класифікації, Коди ОКАТО, Місця зберігання, Підрозділу, Посади, Джерела інформації, Види ремонту, Фірми виробники, Способи доставки, Країни виробники, Кольори, Нормативні документи, Коди заказ-нарядів, Виконавцям та ін.) На рис.1.2 відображено довідник за виконавцями робіт.
Рис.1.7. Довідник виконавців робіт
Рис.1.8. Довідник вартості норма-годин
Рис.1.9. Довідки за загальними роботами Розділ ведення складу підприємства: Прихід і реалізація товару з можливістю оформлення відповідних документів; Резервування товару за чернетками документів; Різні види сортування і фільтрації документів; Можливість формування відомості матеріальних залишків (стан складу) на будь-яку дату і час з точністю до однієї секунди; Можливість автоматичного формування витратної накладної на базі рахунку на оплату; Можливість проглядати стан складу за конкретними місцями зберігання; Можливість отримувати повну інформацію щодо товару (розподіл за метою зберігання; підприємствами); Можливість отримувати повну інформацію щодо резервування товару (за чернетками документів); Можливість швидкого пошуку на складі з використанням підстановлювальних символів (* і ?); Можливість негативного залишку на складі; Можливість фільтрації товарів за групами попиту; Можливість графічного відображення стану товару щодо його мінімального і максимального запасів;
Рис.1.10 Класифікатор товарів. Розділ складання калькуляції вартості робіт: Заповнення документа заказ-наряду з використанням європейських норм по конкретному автомобілю, а також власних нормативних баз; Аналіз вартості робіт з можливістю формування набору робіт з їх подальшим використанням, як в самому аналізі, так і при оформленні заказ-наряду; Створення і ведення власних нормативних баз в необмеженій кількості; Використання в калькуляції робіт з фіксованою вартістю; Формування акту прийому-здавання із зовнішнім оглядом АМТС; Формування заявки на ремонт автомобіля із зовнішнім оглядом АМТС; Формування акту на виконані роботи; Формування гарантійного акту; Формування вимоги на запчастині; Можливість установки кратності, коефіцієнта складності, вартості нормо-години, виконавця як для кожної роботи в заказ-наряді окремо так і для всіх; Можливість включення в замовлення-наряд супутніх робіт (не використовуючи нормативну базу системи); Можливість включення в замовлення-наряд супутніх товарів (не використовуючи склад підприємства); Імпорт даних за товарами в замовлення-наряді із зовнішнього джерела (файлу);
Рис.1.11 Формування «наряд-заказу»
Рис.1.7 «Просування наряд-заказу» та «Опції»
Рис.1.12 Документ «Заказ-наряд» Формування і ведення списку Супутніх документів. Супутні документи можуть бути як самостійними, так і пов'язаними з якими-небудь іншими документами. Наприклад, при формуванні документа замовлення-наряд можна сформувати пов'язані з ним документи - прибутковий касовий ордер, рахунок-фактура, рахунок на оплату і т.д.
Рис.1.13 Прибутковий і вибутковий Розділ звітів включає: Склад Реєстр прибуткових накладних за будь-який період і для будь-якого підприємства; Реєстр витратних накладних за будь-який період і для будь-якого підприємства; Реєстр рахунків на оплату за будь-який період і для будь-якого підприємства; Відомість залишків для будь-якого місця зберігання і на будь-яку дату і час з точністю до однієї секунди; Звіт щодо приходу за будь-який період і для будь-якого підприємства; Звіт щодо реалізації за будь-який період і для будь-якого підприємства; Звіт щодо руху за будь-який період і для будь-якого підприємства; Реєстр прибуткових касових ордерів; Реєстр витратних касових ордерів; Реєстр рахунків-фактур; Реєстр платежів; Документи; Сервіс та ін.. Вбудований дизайнер звітів дозволяє модифікувати звітну форму відповідно до певних потреб. Широкі можливості настройки параметрів формування звітів дозволяють отримувати до 100 і більш за модифікації кожного звіту. Можливість експорту сформованого звіту в різні формати CVS (MS Excel), RTF (MS Word), текстовий файл, HTML (internet).
1.14 Звіти та їх налаштування Розділ планування: Планування призначене для розрахування робочого часу і складання розкладів. Використання даної функції значно спрощує централізоване управління плануванням і розподілом робочого часу підприємства. Планування на підприємстві допомагає знизити витрати робочого часу всіх підрозділів, а отже підвищити ефективність всього підприємства. Створення необмеженої кількості підрозділів для планування їх роботи. Кольорове виділення завдань за підрозділами. Створення необмеженої кількості власних кольорових шаблонів для формування завдань. Планування роботи підрозділів СТО за часом протягом дня, тижня, місяця. Швидке введення інформації за завданнями (всі операції проводяться практично одним рухом миші) Зміна завдань між підрозділами. Швидкий перехід днями, тижнями і місяцями. Пошук завдань в базі даних. Швидке очищення бази даних від виконаних (непотрібних) завдань. Можливість роздруковування інформації на принтері. Можливість копіювання і вставки вже введених завдань.
Рис. 1.15 Розділ планування Зв'язок з іншими програмами: Імпорт номенклатури в класифікатор товарів із зовнішніх файлів (*.txt, *.dbf, *.db) Тісна інтеграція з програмою автокаталог дозволяє знайти необхідну запчастину з автоматичним позиціонуванням на потрібну ілюстрацію. Можливість додавання запчастині з системи авто каталог. Можливість пакетного додавання запчастин з системи автокаталог (імпорт розділу, групи, всієї номенклатури по автомобілю, корзини).
Рис.1.16 Імпорт даних Сервісні можливості: Велика кількість параметрів роботи системи, настройка яких спростить роботу. Можливість роботи з системою декількох користувачів з розмежуванням прав доступу до різних частин програми в режимі стану повного доступу, тільки читання, відсутність доступу. Ведення журналу роботи. Вбудований SQL-редактор дозволяє будувати свої власні запити і отримувати необхідні вибірки. Вбудований провідник Windows. Можливість навігації файлами і дисками комп'ютера безпосередньо у вікні системи. Керівництво користувача, довідкова система і поради дня.
Рис.1.17 Параметри та довідка Після виконання аналізу можна сказати, що програма «Автосервіс» є найкращим прикладом, для створення власного програмного продукту. У порівнянні з аналогами дана система багато в чому їх перевершує, оскільки розроблена на основі вимог державних стандартів, а за ціною є значно дешевшою. З економічної точки зору при правильній організації робіт, система дозволяє скоротити управлінський персонал, оскільки бере на себе такі важливі питання як облік, оформлення приходу і реалізації запчастин, визначення норми часу і т.д., що практично приводить до швидкого оформлення замовлення клієнта на виконувані роботи. Система "Автосервіс" – кращий вибір у своєму класі. Унікальність системи, простий інтерфейс, широкі сервісні можливості, довідкова система і керівництво користувача роблять систему могутнім інструментом і кращим помічником. Ознайомлення з програмою велося завдяки демо-версії системи, яку компанія AvtoSoft надає безкоштовно на фіксований період та з обмеженими можливостями. 1.3 Розроблення специфікація бізнес-вимог до модуля «Облік сервісного обслуговування автомобілів» Вимоги з точки зору бізнесу. Сучасна людина живе у світі техніки, це стосується всіх сторін її існування - роботи, дома і відпочинку. Відповідно, виробництво і продаж техніки, у тому числі і автомобілів з кожним роком збільшуються і в плані кількості, і в плані розширення асортименту, і в плані технічних характеристик. Але будь-яка техніка має властивість ламатися. Надійною вважається не та техніка, яка не ламається, такої просто не буває, а та, яку можна полагодити. Сьогодні основним чинником створення тривалої конкурентної переваги і зростання інвестиційної привабливості компанії стають оптимальні стратегії управління бізнесом. Ефективне управління — це такий же ресурс, як гроші або матеріальні цінності. Саме цей ресурс допомагає динамічно реагувати на ринкову ситуацію яка постійно змінюється, контролювати всі сторони діяльності підприємства, оперативно виявляти «вузькі місця» і концентрувати зусилля саме там, де вони найбільш необхідні в даний момент. Безперервно зростаюча залежність бізнесу від інформаційних технологій передбачає підвищення вимог до роботи інформаційних систем. Сучасна ІС повинна забезпечувати безперебійне надання послуг користувачам. Розробка та запровадження ІС визначається технологічним процесом проектування, що визначає дії, які виконуються з моменту визначення вимог щодо проектування ІС до моменту її створення з забезпеченням цих вимог. Керування технологічним процесом – це планування, організація та контроль виконання проекту, від його ефективності залежить якість і життєздатність проектованої ІС. Сьогодні клієнт обирає більш швидкісний сервіс, а у сервісному обслуговуванні автомобілів багато часу займає оформлення документів на обслуговування і завдяки налаштованій ІС можна скоротити час на оформлення документів та ін. Але існує певна залежність інформаційної системи – це вихід нової версії ОС сімейства Windows. У даному випадку сумісність розроблюваної системи з новою ОС не гарантується. Вимоги користувача системи. Інтерфейси користувача відображено в таблиці 1.1. Таблиця 1.1. Інтерфейси користувача
Інтерфейси програмного забезпечення відображено в таблиці 1.2 Таблиця 1.2. Інтерфейси програмного забезпечення
Вимоги до продуктивності відображено в таблиці 1.3. Таблиця 1.3. Вимоги до продуктивності
Рис.1.18. Діаграма бізнес-варіантів використання Атрибути якості представлені в таблиці 1.4. Таблиця 1.4. Атрибути якості
Діаграма бізнес-варіантів використання для модуля «Сервісного обслуговування автомобілів» відображена на рис.1.18. Розділ 2. Проектні і технічні рішення та документація 2.1 Деталізація вимог до модуля «Облік сервісного обслуговування автомобілів» 1. Основні поняття. Терміни та категорії предметної області задачі Таблиця 2.1. Глосарій проекту
2. Основні категорії користувачів. До основної категорії користувачів системи відносяться: менеджер відділу сервісного обслуговування, робітник сервісного центру та керівництво підприємства. 3. Опис найбільш важливих документів предметної області. Паспорт - державний документ, що засвідчує особу власника і його громадянство при виїзді з країни, поверненні на батьківщину, подорожах по інших країнах та звертаннях у держустанови та ін.. Технічний паспорт автомобіля – головний документ на автомобіль, в якому вказується марка автомобіля, модель, рік випуску, державний номер, власника автомобіля та ін.. Договір на обслуговування - угода між двома або більше осіб, що встановлює, змінює або припиняє їх права і обов'язки. Сторонами договору можуть виступати як фізичні, так і юридичні особи, включаючи різні публічно-правові утворення (міжнародні організації, держава, муніципальні утворення і ін.). Заявка на обслуговування — документ, який містить прохання особи або установи щодо здійснення своїх прав або захисту інтересів. Реквізити: адресат (назва установи або посада, прізвище та ініціали керівника у давальному відмінку, на ім'я яких подається заява); адресант (назва установи або посада, прізвище, ім'я, по-батькові у родовому відмінку (іноді адреса і паспортні дані) особи, яка звертається із заявою); назва виду документа; текст; підстава (додаток): перелік документів доданих до заяви на підтвердження її правомірності. дата; підпис. Заява пишеться власноручно в одному примірнику. Акт технічного стану авто – документ, сформований спеціалістом сервісного центру, щодо технічного стану автомобіля, в якому вказується – номер шасі, номер двигуна, пробіг автомобіля та висновки після огляду його стану. 2.1.2 Розроблення функціональних вимог 1. Обґрунтування вибору діючих осіб. В даному дипломному проекті вирішується задача «Сервісного обслуговування автомобілів», тобто автоматизується функція сервісного обслуговування в сервісному центрі. Виходячи з вище сказаного, діючими особами є: менеджер відділу сервісного обслуговування, робітник сервісного центру та керівник підприємства. 2. Опис потоків подій. 1. Опис потоку подій варіанта використання «Вхід у систему». а. Працівник відділу сервісного обслуговування запускає програму. б. Програма видає форму введення пароля. в. Працівник відділу сервісного обслуговування вводить пароль. г. Як тільки правильний пароль введений, поступає запит до СУБД «Довідники». д. СУБД «Довідники» звертається до таблиці користувача, відбувається пошук. е. Таблиця користувача передає результат запита СУБД. ж. Відкривається головне вікно програми. 2. Опис потоку подій варіанта використання «Перегляд замовлень». а. Працівник відділу сервісного обслуговування створює запит на перегляд таблиці «Замовлення» б. СУБД «Довідники» звертається до таблиці «Замовлення» користувача, відбувається пошук. в. Таблиця «Замовлення» передає результат запита СУБД. г. Відкривається вікно з таблицею «Замовлення». 3. Опис потоку подій варіанта використання «Додавання замовлення». а. Працівник відділу сервісного обслуговування створює запит на створення запису в таблиці «Замовлення» б. СУБД «Довідники» звертається до таблиці «Замовлення» користувача, відбувається пошук. в. Таблиця «Замовлення» передає результат запита СУБД. г. Відкривається вікно для додавання замовлення таблиці «Замовлення». 4. Опис потоку подій варіанта використання «Редагування замовлення». а. Працівник відділу сервісного обслуговування створює запит на редагування таблиці «Замовлення» б. СУБД «Довідники» звертається до таблиці «Замовлення» користувача, відбувається пошук. в. Таблиця «Замовлення» передає результат запита СУБД. г. Відкривається вікно з таблицею «Замовлення» для редагування. 5. Опис потоку подій варіанта використання «Видалення замовлення». а. Працівник відділу сервісного обслуговування створює запит на видалення таблиці «Замовлення» б. СУБД «Довідники» звертається до таблиці «Замовлення» користувача, відбувається пошук. в. Таблиця «Замовлення» передає результат запита СУБД. г. Відкривається вікно з таблицею «Замовлення». 6. Опис потоку подій варіанта використання «Формування звітів по запиту». а. Працівник відділу сервісного обслуговування створює запит на відкриття необхідної таблиці. б. СУБД «Довідники» звертається до необхідної таблиці, відбувається пошук. в. Таблиця передає результат запита СУБД. г. Відкривається вікно звітів з необхідною таблицею. д. Працівник відділу кадрів формує запит на формування звіту. е. СУБД «Довідники» звертається до необхідної таблиці., відбувається пошук. ж. Таблиця передає результат запита СУБД. з. Відкривається вікно зі сформованим звітом. 7. Опис потоку подій варіанта використання «Додавання заказ-наряду». а. Працівник відділу сервісного обслуговування створює запит на створення запису в таблиці «Заказ-наряди» б. СУБД «Довідники» звертається до таблиці «Заказ-наряди» користувача, відбувається пошук. в. Таблиця «Заказ-наряди» передає результат запита СУБД. г. Відкривається вікно для додавання замовлення таблиці «Заказ-наряди». 8. Опис потоку подій варіанта використання «Редагування замовлення». а. Працівник відділу сервісного обслуговування створює запит на редагування таблиці «Заказ-наряди» б. СУБД «Довідники» звертається до таблиці «Заказ-наряди» користувача, відбувається пошук. в. Таблиця «Заказ-наряди» передає результат запита СУБД. г. Відкривається вікно з таблицею «Заказ-наряди» для редагування. 3. Діаграми послідовності На діаграмах послідовності представлені варіанти використання «Вхід в систему», «Редагування замовлень» та «Формування звіту» при нормальному та альтернативному потоці.
Рис.2.1 Діаграма послідовності для варіанту використання «Вхід в систему»
Рис.2.2 Діаграма послідовності для варіанту використання «Вхід в систему» при альтернативному потоці
Рис.2.3 Діаграма послідовності для варіанту використання «Редагування замовлення»
Рис.2.4 Діаграма послідовності для варіанту використання «Редагування замовлення» при альтернативному потоці
Рис.2.5 Діаграма послідовності для варіанту використання «Формування звіту запчастин»
Рис.2.6 Діаграма послідовності для варіанту використання «Формування звіту запчастин» при альтернативному потоці 2.1.3 Постановка комплексу задач модуля Задача 1: Облік та аналіз замовлень. Формування замовлення та визначення причин звернення. Аналіз замовлення та його категорування, для визначення категорії клієнта (обслуговування за рахунок сервісного центру – в разі, якщо автомобіль на гарантії, післягарантійне обслуговування – в залежності від кількості авто у клієнта визначається процент знижки, обслуговування по повній вартості – для клієнтів не зв’язаних з автосалоном та сервісом), внесення даних о проблемах чи побажанням ( в разі установки додаткового устаткування). Реєстрація замовлень. Форми заповнюються на основі поданих документів та бесіди з клієнтом. Задача 2: Просування замовлення та визначення виконавців. Класифікація несправностей устаткування, залежно від типу устаткування і пошук можливих варіантів виправлення несправностей, формування списку робіт, для ремонту устаткування (встановлення додаткового устаткування) та формування списку фахівців, виконавців робіт. Форми заповнюються на основі довідників та акту технічного стану автомобіля. Задача 3: Виконання замовлення та формування звітності. Виконання замовлення - в сервісному центру проходять ремонтні роботи автомобіля, чи установка додаткового устаткування. В цій задачі відбувається формування вартості замовлення, після чого можна сформувати необхідні звіти з підрахунком загальної вартості замовлень. Характеристика комплекса задач. 1. Назва задач: «Облік та аналіз замовлень», «Просування замовлення та визначення виконавців», «Виконання замовлення та формування звітності» 2. Кодове позначення: 0219,0220,0221. 3. Модуль: «Облік сервісного обслуговування автомобілів» 4. АРМ: Менеджер сервісного центру, майстер сервісу, керівник сервісного центру. 5. Мета вирішення задачі: автоматизація бізнес-процесів обліку сервісного обслуговування клієнтів. 6. Призначення задачі: створення програмного продукту обліку сервісного обслуговування автомобілів . 7. Опис автоматизованого варіанта вирішення задачі: 1) Автоматизоване формування замовлення 2) Автоматизоване формування списку товарів та запчастин 3) Автоматизоване формування бази клієнтів та працівників 8. Доцільність автоматизованого вирішення задачі підтверджується необхідністю покращення системи управління бізнес-процесом «Обліку сервісного обслуговування», наявність СУБД. У процесі вирішення задачі автоматизуються функції менеджера відділу сервісного обслуговування. 9. Календарні терміни формування та надання вихідної інформації: по запиту. Періодичність рішення задачі: по запиту та в кожного понеділка. Обмеження по часу рішення задачі (тривалість рішення): залежить від об’сягів інформації, від продуктивності процесора та швидкості роботи програми вирішення задачі: 10-15 хвилин. 10. Рішення задачі автоматизованим способом припиняється, якщо: відсутні дані з довідників та класифікаторів; виявлено порушення інформації у результаті несанкціонованого доступу; не працює устаткування, де зберігаються необхідні для вирішення задачі дані і т.п. 11. Схема інформаційних зв’язків представлена на рис.2.6
Рис.2.7 Схема інформаційних зв’язків По цих зв’язках передається наступна інформація: 1 – Паспорт, технічний паспорт автомобіля, договір на обслуговування, заявка на обслуговування. 2 – Акт технічного стану автомобіля 3 – файли НДІ: довідник-клієнтів, довідник товарів, довідник запчастин, довідник цін на обслуговування, довідник майстрів сервісу. 4 – Оперативна таблиця замовлень, оперативна таблиця специфікацій замовлень. 5 – Звіт по клієнтам, звіт по запчастинами. 6 – Звіти за замовленнями. По зв’язках 1, 2, 3 - йде вхідна інформація, 4, 5, 6 - вихідна інформація. Вихідна інформація. Облік та опис вихідних повідомлень наведені у таблиці 2.1. Вхідна інформація. Вхідною інформацією для даної задачі є пакет документів, необхідний для проведення сервісного обслуговування. Облік та опис вхідних документів наведені в таблиці 2.2. Таблиця 2.1. Облік та опис вихідних повідомлень
Таблиця 2.2. Облік та опис вхідних документів
Характеристика масиву вхідної інформації представлена в таблиці 2.3 Таблиця 2.3 Характеристика масивів вхідної інформації
Форми вхідних документів представлені у додатках. Форми вихідних документів представлені у додатках (Д, Е, Ж) Математична постановка задачі. В даній дипломній роботі розглядається задача «Облік сервісного обслуговування автомобілів», в якій використовуються формули для розрахунку загальної вартості робіт за замовленнями та загальна вартість запчастин за замовленням сервісного центру. Для підрахунку загальної вартості замовлень використовується формула:
де:
де:
2.1.4 Опис інформаційних потоків Опис інформаційних потоків представлений на діаграмах DFD.
Рис.2.9. Контекстна діаграма DFD модуля «Облік сервісного обслуговування авто мілів»
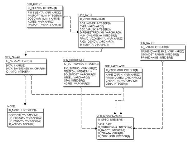
Рис.2.10. Діаграма DFD декомпозиції 1-го рівня модуля «Облік сервісного обслуговування автомобілів» 2.1.5 Проектування структури бази даних Логічна модель БД розробляємого модуля «Облік сервісного обслуговування автомілів» відображен на рис. 2.11.
Рис.2.11 Логічна модель БД розробляє мого модуля «Облік сервісного обслуговування автомобілів» Фізична модель БД розробляємого модуля «Облік сервісного обслуговування автомобілів» відображена на рис. 2.12
Рис.2.12 Фізична модель БД розробляємого модуля «Облік сервісного обслуговування автомобілів». 2.2 Розроблення програмного продукту «Облік сервісного обслуговування автомобілів» 2.2.1 Розроблення інтерфейсу програмного продукту Схема діаграм технологічного процесу UML реалізовується в програмному середовищі RationalRose 2003. Задача відображається за допомогою Activity diagram - діаграми описів технологій, процесів, функцій. У даних діаграмах (рис. 2.13 – 2.16) показуються процеси та технологія взаємодії користувача з програмним продуктом поетапно по кожному пункту меню.
Рис.2.13. Схема технологічного процесу. Головне меню системи
Рис.2.14. Схема технологічного процесу. Довідники
Рис.2.15. Схема технологічного процесу. Оперативна інформація
Рис.2.16. Схема технологічного процесу. Меню «Формування звітів» 2.2.2 Склад та взаємодія програмних модулів Діаграми станів визначають всі можливі стани, у яких може знаходитися конкретний об'єкт, а також процес зміни станів об'єкта, в результаті настання деяких подій. На рис.2.17 наведено діаграми станів програмного продукту «Облік сервісного обслуговування автомобілів». На малюнку можна спостерігати процес зміни станів об'єкту в залежності від впливу зовнішніх факторів. Діаграма класів з операціями та атрибутами наведена в п. 2.1.4. «Опис інформаційних потоків» на рис. 2.8. 2.2.3 Результати тестування програмного продукту В ході розробки програмного продукту модуля «Облік сервісного обслуговування автомобілів» було виконано: - функціональне тестування програмного продукту; - тестування графічного інтерфейсу; - тестування введення даних. Всі види тестування виконувались вручну. Функціональне тестування полягало в розробці контрольного прикладу заповнення БД даними контрольного прикладу, отримання вихідних документів. В результаті функціонального тестування програмного продукту модуля «Облік сервісного обслуговування автомобілів» було зроблено висновок, що розроблений програмний продукт має повну функціональність, передбачену проектною документацією, всі звіти формуються вірно і в повному обсязі. Тестування графічного інтерфейсу полягало в перевірці: - розміру і правильності розміщення компонентів на формах, зручності доступу до них; - правильності роботи всіх елементів і компонентів (випадаючих списків, полів введення і кнопок). В результаті тестування графічного інтерфейсу було зроблено висновок, що графічний інтерфейс програмного продукту модуля «Облік сервісного обслуговування автомобілів» реалізовано в обсязі, передбаченому проектною документацією. Функціонування графічного інтерфейсу виконується без помилок. Заповнені даними первинні документи, автоматизовано сформовані в задачах модуля, наведені в табл. 2.3 − 2.4 Таблиця 2.3. Звіт по запчастинам
Таблиця 2.4. Звіт за клієнтами
Таблиця 2.5. Звіт по замовленням
У дипломному проекті була вирішена задача «Розробка автоматизованого модуля «Облік сервісного обслуговування автомобілів»». При розробці проекту був проведений огляд існуючої аналогічної комп'ютерної програми «Автосервіс». В результаті аналізу якої було сформовано вимоги до ідеальної системи. Вона повинна забезпечувати: контроль над правами доступу користувачів і їх діями; максимальну надійність функціонування при безперервній і цілодобовій роботі; високу продуктивність, ефективну обробку великих та інтенсивно зростаючих масивів даних; можливість оперативного поповнення БД; можливість швидкого виконання запиту користувача. В другому розділі проекту були розроблені специфікація бізнес-вимог до системи, глосарій проекту, функціональні та не функціональні вимоги, постановка задачі. Крім цього були спроектовані та реалізовані база даних та програмний додаток вирішення задачі. Інструментальні засоби розробленого додатку: середовище розробки: php MySQL відповідають сучасному рівню розвитку інформаційних технологій. Реалізована додатком функціональність: автоматизоване формування і друк вихідних документів; автоматизоване занесення даних у таблиці БД; автоматизоване проведення транзакцій. Після проведення повного тестування програмного продукту модуля «Облік сервісного обслуговування автомобілів» було зроблено висновок, що програма працює коректно і без помилок, результати розрахунків показників відповідають функціональним вимогам, зміст і діапазони даних, що вводяться, контролюються СУБД. Також у другому розділі наведено контрольний приклад вирішення задачі «Розробка автоматизованого модуля «Облік сервісного обслуговування автомобілів»». 1. Журавлева И.В. Технология автоматизированной обработки информации. Конспект лекцій. – Харьков: ИЗД.ХГРУ,2005. – 112 с. 2.Комплексна програма наскрізної практики для студентів спеціальності 7.080401 денної форми навчання / Укл. Р. К. Бутова, І. В. Журавльова, І.О. Золотарьова, Л.А. Павленко, Л.М. Письменницька.–– Харків: Вид. ХНЕУ, 2005. – 28 с. (Укр. мов.) 3.Методичні рекомендації до оформлення робіт з НДРС, курсових та дипломних проектів / Укл. І. Б. Медведєва. –Харків: Вид. ХДЕУ, 2001. – 28 с. 4.Землянский А. Информационные технологии в экономике. – М.: «КолоС», 2004. – 336 с. 5.Карминский А.М. Информатизация бизнеса:концепции, технологии, системы. М.: Финансы и статистика, 2004. – 624с. 6.Козырев А.А. Информационные технологии в экономике и управлении. М.: " Изд-во Михайлова", 2005. - 448 с. 7.Пономаренко В.С., Журавльова І.В. Інформаційні технології в економіці. – Х.: ХДЕУ, 2000. - 140 с. 8.Титоренко Г.А. Автоматизированные информационные технологии в экономике. М.: "Юнити", 2008. - 399 с. 9.Тронин Ю.Н.Информационные системы и технологии в бизнесе. М.: " Альфа-Пресс", 2005. - 240 с. 10.Федорова Г. Информационные технологии бухгалтерского учета, анализа и аудита. М.: "Омега-Л", 2004. - 304 с. Технічний паспорт автомобіля
Заявка на обслуговування Директору ОАО "ХХХ-Лада" г.Автоград, ул. Жигулевская,13 от потребителя Мученникова И.Г., проживающего по адресу: г.Автоград, ул.Балтийская, 21. Заявление на ремонт автомобиля (рекламация) 8 марта 2000 года мною, Мученниковым И.Г., в автосалоне ООО "Фокус", являющемся официальным дилером АВТОВАЗа, был приобретен автомобиль ВАЗ 2110 по цене 140 тыс.рублей. Кузов №______________________________________________________________, Двигатель №__________________________________________________________, № для з/частей________________________________________________________. Срок гарантии автомобиля 1 год без ограничения пробега. Пробег на дату подачи заявления по счетчику спидометра - 17 900 км. Рекомендации завода, изложенные в "Руководстве по эксплуатации", соблюдались. ТО-1 и ТО-2 проводились на ОАО "ХХХ-Лада" своевременно. За период эксплуатации выявлены следующие недостатки: ______________________________ ____________________________________________________________________________________________________________________________________(перечислить) На основании статей 18 и 20 Закона РФ "О защите прав потребителей" требую безвозмездно устранить указанные выше недостатки. 19.10.2000г.____(подпись)____Мученников И.Г. Вручено 19.10.2000г. директору ОАО "ХХХ-Лада" Договір на обслуговування
Звіт по замовленню 13 февраля 2006 г. З А К Л Ю Ч Е Н И Е № 73586 о стоимости ремонта транспортного средства VW PASSAT bar дата выпуска: 1997 г. гос.номер: В 088 СТ 99 номер двигателя: AEB 098407 номер кузова (шасси): WVWZZZ3BZWP029284 идентификационный номер (VIN): WVWZZZ3BZWP029284 цвет кузова: МЕТАЛЛ пробег, км: 239223 технический паспорт (свидетельство о регистрации): серия 77 КТ 257782 принадлежащего: ПЕТРОВИЧЕВ А.В. Выдано на основании Акта осмотра № 73586 Запасные части
Звіт за клієнтами Отчет о клиентах Компния: ООО «Тихоход» ФИО клиента Год рождения Адрес клиента Статус клиента Индификационный код |
||||||||||||||||||||||||||||||||||||||||||||||||||||||||||||||||||||||||||||||||||||||||||||||||||||||||||||||||||||||||||||||||||||||||||||||||||||||||||||||||||||||||||||||||||||||||||||||||||||||||||||||||||||||||||||||||||||||||||||||||||||||||||||||||||||||||||||||||||||||||||||||||||||||||||||||||||||||||||||||||||||||||||||||||||||||||||||||||||||||||||||||||||||||||||||||||||||||||||||||











































