Контрольная работа: Автоматизация деятельности института селекции растений
|
Название: Автоматизация деятельности института селекции растений Раздел: Рефераты по информатике Тип: контрольная работа | ||||||||||||||||||||||||||||||||||||||||||||||||||||||||||||||||||||||||||||||||||||||||||||||||||||||||||||||||||||||||||||||||||||||||||||||||||||||||||||||||||||||||||||||||||||||||||||||||||||||||||||||||||||||||
| Введение В современных условиях эффективное управление представляет собой ценный ресурс организации, наряду с финансовыми, материальными, человеческими и другими ресурсами. Следовательно, повышение эффективности управленческой деятельности становится одним из направлений совершенствования деятельности предприятия в целом. Наиболее очевидным способом повышения эффективности протекания трудового процесса является его автоматизация. 1. Техническое задание 1.1 Постановка задачи 1.1.1 Описание задачи Институт селекции растений занимается, выведением, продажей различных сортов семян. В его ассортименте можно найти семена практически всех видов растений. Только что выведенные сорта заносятся в отдельный список для дальнейшего тестирования. Каждый сорт семян имеет свои характеристики, такие как урожайность, морозоустойчивость, адаптация к местным условиям, сроки созревания. Продавец предоставляет список сортов, которые можно приобрести. Покупатель может выбрать сорт, отвечающий тем или иным характеристикам. Выбрав нужный сорт, клиент делает заказ на определенное количество упаковок выбранного сорта, при этом заказ может быть оплачен не сразу. При оплате оформляется продажа и выполняется выдача товара. Компания занимается как оптовыми, так и розничными продажами. Оптовые покупатели заносятся в базу именно для того, чтобы информировать их о поступлении новых или отсутствовавших в определенный момент в продаже сортов. Действия компании выполняются для получения приемлемой премии, повышения доходов при автоматизации обработки данных, развития агрономии и селекции. Схема№1 - Бизнес – процесс
В основе данной компании лежат следующие компоненты: Клиенты; Продавцы; Сорта; Партии; Список основных процессов: а) Принятие заказов; б) Продажи; в) Оповещение постоянных клиентов о новинках; г) Управление работой персонала; д) Реклама; е) Решение бухгалтерских задач; ж) Статистическая обработка.
Схема№2 - Организационная структура Периодичность осуществления бизнес - компонентов: Обновление списка сортов – раз в месяц. ER -диаграмма
1.1.2 Наименование задачи Автоматизация деятельности института селекции растений 1.1.3 Бизнес правила а) Сведения о клиенте хранятся 10 лет; б) Клиентами могут быть как физические лица, так и организации; в) Клиент информируется о новых сортах; г) После оплаты заказа товар выдается клиенту по товарному чеку. 1.1.4 Требования к функционированию задачи Для нормального функционирования данной разработки необходим следующий минимум программного обеспечения. На компьютере должна быть установлена операционная система Microsoft Windows XP с пакетом обновления SP2 или более поздняя версия; Должен быть установлен пакет прикладных программ из серии Microsoft Office; Неотъемлемой частью этого пакета является Microsoft Office Access 2007. 1.1.5 Перечень входной информации Таблица 1 – Сорт
Таблица 2 – Клиент
Таблица 3 – Продавец
Таблица 4 – Партия
Таблица 5 – Заказ
Таблица 6 – Продажа
Таблица 7 – Упаковка
1.1.6 Перечень печатных отчётов Отчет за год; отчет за месяц; список сортов; товарный чек; продажи за год; отчет за год по месяцам. 1.2 Выбор и обоснование метода разработки приложения В качестве программного обеспечения можно использовать программу Microsoft Access. Access позволяет быстро отслеживать информацию и с легкостью создавать на ее основе отчеты с помощью улучшенного интерфейса и интерактивных средств. Она является настольной системой управления базой данных реляционного типа, которая имеет все необходимые средства для выполнения различных функций. Microsoft Access имеет очень простой графический интерфейс, который позволяет не только создавать базу данных, но и разрабатывать простые и сложные приложения. Microsoft Access имеет очень простой графический интерфейс, который позволяет не только создавать базу данных, но и разрабатывать простые и сложные приложения. Microsoft Access позволяет использовать электронные таблицы из других настольных и серверных баз данных для хранения информации, необходимой приложению. 2. Блок – схема решения, описание алгоритма
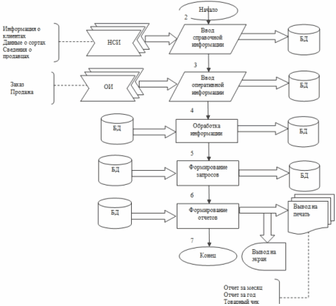
1. Начало; 2. Поступление первичных данных, создание таблиц; 3. Ввод данных через формы: заполнение форм; 4. Формирование запросов: Вводятся необходимые параметры запроса; 5. Формирование отчетов: Создание отчетов подготовленных к печати; 6. Вывод отчета; 7. Вывод отчета на печать; 8. Конец: закрытие отчета. 3 Схема движения и обработки информации
4 Требование к комплексу технических средств и общесистемному программному обеспечению Требования к общесистемному ПО: Система Microsoft Windows XPSP2 ; 512 Mb ОЗУ; Пакет программ Microsoft Office (Microsoft Word, Microsoft Excel, Microsoft Access 2007, Microsoft Power Point и т.д.); Устройство чтения компакт-дисков (CD-ROM); 500 Mб свободного места на жестком диске; Видеоадаптеры; Дисковые накопители; Клавиатура, мышь, монитор; Принтер. 5 Требования к надежности Для успешного функционирования программы и для более эффективного применения системы, необходимо чтобы она удовлетворяла следующим требованиям: а) Обладать высоким быстродействием; б) Алгоритм обработки информации должен быть простым и надёжным; в) Ввод данных должен осуществляться наиболее удобным и простым способом, доступным даже неквалифицированному пользователю; г) Занесением информации должно быть своевременно; д) Информация заносится строго в соответствии с её содержанием и назначаем полей в форме; е) Минимум ошибок при вводе информации; ж) Занимать минимум памяти; з) Иметь защиту от несанкционированного доступа; и) Иметь удобный интерфейс для пользователя; к) Отчеты должны выдаваться по запросу в нужное время. 6 Инструкция пользователю 6.1 Введение Наименование автоматизированной задачи: «Автоматизация деятельности института селекции растений». Инструкция предназначена для непрофессионального пользователя автоматизированного рабочего места. Разработал: Ревин Александр Сергеевич. 6.2 Назначение информационной системы Целью разработки является создание БД, связанной с автоматизацией деятельности института селекции. Автоматизация работы института селекции позволяет ускорить процесс создания отчетной информации и уменьшить время на всех операциях по обработке. Основной целью разработки является автоматизация процесса обработки информации и сокращение времени затрачиваемого на заполнение отчетов, товарных чеков, каталога продукции, а так же для удобности хранения данных. 6.3 Установка системы Установка информационной системы: - Вставьте диск с ИС в CD-ROM. - Откроется мой компьютер, выбирается диск D, на котором находится папка называемая «Учет деятельности института селекции». - Скопируйте имеющиеся файлы на этом диске. - Поместить файл в созданную Вами папку, для этого необходимо: правой кнопкой мыши щелкнуть на рабочем столе, из раскрывающегося контекстного меню выбрать «Создать» → «Папку» в созданной папке щелкните правой кнопкой мыши, а затем нажмите «Вставить». 6.4 Порядок работы Для того, чтобы запустить базу данных необходимо: Навести курсор мыши на файл и сделать двойной щелчок левой кнопкой мыши или выделить файл и нажать кнопку Enter; Откроется база данных и появится главная кнопочная форма, которая осуществляет управление элементами: - Формы - Отчёты - Выход Данные кнопки позволяют перейти к другим экранным формам, для изменения и просмотра данных.
6.4.1 Управление кнопочной формой «Формы» Формы предназначены для быстрого и удобного ввода информации в базу данных. При нажатии на кнопку «Формы» откроется экранная форма которая содержит следующие элементы: Клиенты Продавцы Партия Заказы Продажа Упаковка Сорт
Выбрав пункт меню «Клиенты» отроется форма для просмотра и ввода информации о Клиентах.
Для заполнения формы необходима следующая информация: Фамилия Имя Отчество клиента; Адрес; Телефон; Факс. Возможен ввод названия компании, если она является заказчиком. Выбрав пункт меню «Продавцы» отроется форма для просмотра и ввода информации о продавцах.
Для заполнения формы необходима следующая информация: Фамилия Имя Отчество продавца; Паспортные данные. Выбрав пункт меню «Партия» отроется форма для ввода информации о партии.
Для заполнения формы необходима следующая информация: Название сорта; Вид упаковки; Дата расфасовки; Годен до; Инспекция; Количество семян в упаковке; Вес семян в упаковке; Начальное количество упаковок; Оставшееся количество упаковок. Выбрав пункт меню «Заказы» отроется форма для ввода информации о заказах.
Для заполнения формы необходима следующая информация: Название сорта; Фамилия Имя Отчество клиента; Фамилия Имя Отчество продавца; Количество заказанных упаковок. Выбрав пункт меню «Продажа» отроется форма для ввода информации о продаже.
Название сорта; Фамилия Имя Отчество клиента; Фамилия Имя Отчество продавца; Количество заказанных упаковок; Дата продажи; Оплата наличными. Выбрав пункт меню «Упаковка» отроется форма для ввода информации об упаковке.
Вид упаковки; Цена за 1 шт. Выбрав пункт меню «Список сортов» отроется форма для ввода информации о сорте.
Название сорта; Год, в котором выведен; Адаптация; Морозоустойчивость; Фото; Описание; Технология; Примечания; Срок созревания; Цена за 1 гр. 6.4.2 Управление кнопочной формой «Отчёты» При нажатии на кнопку «Отчёты» откроется экранная форма которая содержит следующие элементы: Отчет за год; Отчет за месяц; Отчет о продажах за год; Товарный чек; Список сортов; Отчет за год по месяцам.
При нажатии на кнопку «Отчет за год» откроется окно в которое следует ввести интересуемый год отчётности.
После чего откроется отчёт продаж за год.
В заголовке будет виден набранный год. Аналогично составляется «Отчет за год по месяцам». При нажатии на кнопку «Отчет за месяц» откроется окно в которое следует ввести интересуемый год и № месяца отчётности.
После чего откроется отчёт продаж за месяц.
После чего откроется отчет «Товарный чек №», который можно распечатать .
При нажатии на кнопку «Список сортов» откроется каталог предлагаемых сортов, который можно распечатать для предоставления клиенту.
6.5 Выход из системы Выход из БД «Автоматизация института селекции» осуществляется при помощи кнопки «Выход» главной кнопочной формы БД. Заключение Задачи автоматизации деятельности института селекции выполнены. Использование мощных средств Access 2000 по созданию приложений, работающих в операционной системе Windows, и, в частности, приложений баз данных, позволило создать программный продукт, максимально ориентированный на конечного пользователя. Удобный интерфейс поможет даже неопытному пользователю правильно эксплуатировать данную разработку. Список используемой литературы 1. ГОСТ 19.002-80. Схема алгоритмов и программ. Правила выполнения. – Взамен ГОСТ 19427-74. Введ. 01.07.81.-М.: Издательство стандартов, 1985. – 10с. 2. ГОСТ 2.105-95. ЕСКД. Общие требования к текстовым документам. 3. ГОСТ 19.003-80 Единая система программной документации. Схема алгоритма и программ. Обозначения условные графические. 4. К. Гетц, М. Джилберт Программирование в Microsoft Office. Для пользователя: пер. с англ. – К.: Издательская группа BHV, 2000. – 384с. 5. Карпов Б. Microsoft Access 2000: справочник СПб: Питер, 2001. – 416с.: ил. 6. Харитонова И. Access 2000: учебный курс. – СПб.: Питер, 2000. – 1084с.: ил. Приложения Приложение № 1 Главная форма «Автоматизация института селекции»
Приложение № 2 Формы
Приложение № 3 Отчеты
Приложение № 4 «Отчет за год»
Приложение № 5 «Отчет за месяц»
Приложение № 6 «Товарный чек»
Приложение № 7 «Список сортов»
Приложение № 8 «Клиент»
Приложение № 9 «Продавцы»
Приложение № 10 «Партия»
Приложение № 11 «Заказы»
Приложение № 12 «Продажа»
Приложение № 13 «Упаковка»
Приложение № 14 «Список сортов»
Приложение № 14 «Схема данных»
|






















