ЗМІСТ
ТЕМА 1. ІНФОРМАЦІЙНІ СИСТЕМИ ТА ЇХНЯ РОЛЬ В УПРАВЛІННІ ЕКОНОМІЧНИМИ ОБ'ЄКТАМИ
ТЕМА 2. ЕКОНОМІЧНА ІНФОРМАЦІЯ І ЗАСОБИ ЇЇ ФОРМАЛІЗОВАНОГО ОПИСУ
ТЕМА 3. ПРОЦЕСИ ОБРОБЛЕННЯ ЕКОНОМІЧНОЇ ІНФОРМАЦІЇ
ТЕМА 4. ОРГАНІЗАЦІЯ ІНФОРМАЦІЙНОЇ БАЗИ СИСТЕМ ОБРОБЛЕННЯ ЕКОНОМІЧНОЇ ІНФОРМАЦІЇ
ТЕМА 5. ІНФОРМАЦІЙНІ ТЕХНОЛОГІЇ В БІЗНЕСІ
ТЕМА 6. ОРГАНІЗАЦІЙНО-МЕТОДИЧНІ ОСНОВИ СТВОРЕННЯ І ФУНКЦІОНУВАННЯ ІНФОРМАЦІЙНИХ СИСТЕМ
ТЕМА 7. ПРОЕКТУВАННЯ ІНФОРМАЦІЙНОЇ СИСТЕМИ
ТЕМА 8. УПРАВЛІННЯ ПРОЦЕСАМИ ПРОЕКТУВАННЯ ІНФОРМАЦІЙНОЇ СИСТЕМИ
ТЕМА 9. АВТОМАТИЗАЦІЯ ПРОЕКТУВАННЯ ІНФОРМАЦІЙНИХ СИСТЕМ
1. Розвіток техничної бази автоматизації управління економічними об’єктами.
2. Системи, системи управління, системи підтримки прийняття рішень: основні терміни та визначення.
3. Процес інформатизації сучасного суспільства.
4. Основні етапи створення інформаційних систем.
5. Класифікація інформаційних систем.
6. Структура комп’ютерних інформаційних систем.
Найважливішими поняттями при вивченні дисципліни є керування
і система
.
Керування
– функція системи, що забезпечує або збереження сукупності її основних властивостей, або розвиток відповідно до визначеної мети.
Система
(від греч. systema
– ціле, складене з часток, з'єднання) – сукупність, взаємозалежних елементів, що складають визначену цілісність, єдність.
Елемент системи
– частина системи, що має цілком визначене функціональне призначення.
Структура системи
– сукупність внутрішніх стійких зв'язків між елементами системи, що визначає її основні властивості.
Цілісність системи
– принципове не зведення властивостей системи до суми властивостей, що неї формують, і одночасно залежність властивостей кожного елемента від його місця і функцій в усередині системи.
Проста система
– система, що складається з обмеженої кількості елементів і не має розгалуженої структури (відсутні рівні ієрархії).
Складна система
– система з розгалуженою структурою і значною кількістю взаємозалежних елементів, що у свою чергу, є простими системами.
Абстрактна система
– продукт людського мислення: гіпотези, знання, теореми.
Матеріальна система
– сукупність матеріальних об'єктів. Цю сукупність можна поділити на неорганічні (технічні, хімічні й ін.), органічні (біологічні) і змішані (у которые входять елементи як органічної, так і неорганічної природи).
Ерготехнічна система
– система «людина-машина», підклас систем, що входить у безліч змішаних систем, що складаються з людини-оператора (групи операторів) – ергодичний елемент – і машини (машин) – технічний елемент.
Соціально-економічні системи
– підклас соціальних матеріальних систем, що зв'язаний із соціальними відносинами людей у процесі виробництва. У соціально економічних системах здійснюється процес керування.
Процес керування
– процес, у якому існує об'єкт керування, орган керування і виконавчий орган. Орган керування одержує інформацію про стан об'єкта керування, на підставі якої він виробляє керуючу інформацію. Керуюча інформація надходить на вхід виконавчого органа, що впливає на об'єкт керування.
Система керування
– система, що формують об'єкт керування, орган керування, виконавчий орган і зв'язки між ними.
Організаційна система
– система керування, у якій як керований об'єкт виступають люди, колективи людей, а керуючі впливи спрямовані на організацію поводження колективів людей і мають інформаційний характер. Для цих систем цілком виправдане кібернетичне визначення керування: керування – процес цілеспрямованої переробки інформації.

Рис. 1. Структурна схема системи керування
2.1.2. Визначення інформаційної системи
Інформаційні системи відносяться до класу організаційних систем керування.
Інформаційна система
- безліч взаємозалежних компонентів, що збирають, обробляють, зберігають і розподіляють інформацію для підтримки прийняття управлінських рішень в організації.
Формальні інформаційні системи
- системи, що спираються на прийняті і фіксовані визначення даних і процедур для збору, збереження, обробки, поширення і використання даних.
Неформальні інформаційні системи
- системи, що покладаються на неявні угоди і встановлені правила поведінки про те, що є інформацією або про те, як вона буде збережена й оброблена.
Комп'ютерна інформаційна система
- це формальна інформаційна система, заснована на комп'ютерній технології.
Економічна інформаційна система –
інформаційна система, призначена для людино-машинного рішення економічних задач.
Економічна інформаційна система –
організаційне й управлінське рішення проблеми, поставленою середовищем, що засновано на інформаційній технології.

Рис. 2. Інформаційна система

Рис. 3. Економічна інформаційна система
2.7.1. Стратегічна роль систем
Одна з найбільш хвилюючих тенденцій інформаційних систем - ріст стратегічних інформаційних систем, що дають організаціям конкурентна перевага. Ці системи включають системи, що підтримують планування вищого керування і також системи, що створюють нові вироби і послуги, відкривають нові ринки, поліпшують постачання послуг і зменшують витрати. Інформаційні системи тепер визнаються як, що грають стратегічну роль у виживанні і процвітанні організації. Стратегічне використання інформації й інформаційних систем стало дуже критичним для ділового успіху.
Сучасні інформаційні системи мають наступні характерні риси:
· Єдині системи, що обслуговують безліч ділові функції і рівнів фірми.
· Безпосередній on-line доступ до великих кількостей інформації.
· Могутнє використання телекомунікаційних технологій.
· Збільшення інтелекту або досвіду, впровадженого в системи.
· Здатність поєднувати дані і графіку.
Одна система не може забезпечити всі інформаційні потреби організації. Організації мають безліч інформаційних систем, що обслуговують різні організаційні рівні і функції.
Шість основних типів інформаційних систем необхідні для чотирьох рівнів організації. Інформаційні системи створені, щоб обслужити кожний з чотирьох рівнів організації. Системи обробки трансакцій (ІС, Transaction Processing Systems (TPS)) обслуговують операційний рівень організації. Системи роботи знань (САПР, Knowledge Work Systems (KWS)) і системи обробки документообігу (СОД, Office Automation Systems (OAS)) обслуговують рівень знань організації. Системи підтримки прийняття рішень (СППР, Decision Support Systems (DSS)) і управлінські інформаційні системи (УІС, Management Information Systems (MIS)) обслуговують рівень керувань організації. Адміністративні системи підтримки прийняття рішень (АСППР, Executive support systems (ESS)) обслуговують стратегічний рівень організації.
Система обробки трансакцій
(Transaction Processing Systems (TPS)) -
автоматизована система, що виконує і записує щоденні ділові трансакції, необхідні для проведення бізнесу.
Системи роботи знань (Knowledge Work Systems (KWS)) -
наукові або інженерні робітники станції, що підтримують створення нового знання і гарантують, що нове знання і технічний досвід належним образом буде інтегрований у бізнес.
Системи обробки документообігу (Office Automation Systems (OAS))
- додатка інформаційної технології, розроблені, щоб збільшити продуктивність працівників даних в офісі, підтримуючи дії координування і зв'язку типового офісу.
Управлінські інформаційні системи (Management Information Systems (MIS)) -
системи, що забезпечують менеджерів звітами і, у деяких випадках, on-line доступом до історичних звітів і звіту по поточній продуктивності організації.
Системи підтримки прийняття рішень (Decision Support Systems (DSS)) -
системи які підтримують прийняття слабоструктурированих, унікальних або швидко змінюють і важко обумовлених заздалегідь рішень.
Адміністративні системи підтримки прийняття рішень (Executive support systems (ESS)) -
системи, що використовують старші менеджери для прийняття рішень.
Таблиця 1.
Типи систем
| Системи стратегічного рівня
|
| Типи систем
|
Адміністративні системи підтримки прийняття рішень (АСППР)
|
5-літнє пророкування тенденцій продажів
|
5-літній план дії
|
5-літнє прогнозування бюджету
|
Планування прибутку
|
Планування трудових ресурсів
|
| Системи рівня керування
|
| Управлінські інформаційні системи (УІС)
|
Керування збутом
|
Контроль інвентарю
|
Щорічне планування бюджету
|
Аналіз капіталовкладень
|
Аналіз переміщень
|
| Системи підтримки прийняття рішень (СППР)
|
Аналіз регіону продажів
|
Планування виробництва
|
Аналіз витрат
|
Аналіз
ціна / рентабельність
|
Аналіз витрат на контракти
|
| Системи рівня знання
|
| Системи роботи знань (САПР)
Системи обробки документообігу (СОД)
|
Автоматизовані робочі місця проектувальників
Підготовка текстів
|
Графічні робочі станції
Збереження зображень
|
Управлінські робочі станції
Електронні календарі
|
| Системи рівня операцій
|
| Системи обробки трансакцій (ІС)
|
Контроль замовлення
Обробка замовлення
|
Контроль устаткування
Планування заводу
Контроль руху матеріалів
|
Платіжні відомості
Рахунка до оплати
Дебіторська заборгованість
|
Ревізія
Сплата податків
Керування грошовими операціями
|
Компенсації
Навчання і розвиток
Ведення записів службовців
|
| Функціональні області
|
Збут і маркетинг
|
Виробництво
|
Фінанси
|
Облік
|
Людські ресурси
|
Таблиця 2.
Характеристики систем обробки інформації
| Тип системи
|
Інформаційні введення
|
Обробка
|
Інформаційні висновки
|
Користувачі
|
| ESS
|
Агрегатовані дані; зовнішній, внутрішній
|
Графіка; моделювання: інтерактивна
|
Проекції; відповіді на запити
|
Старші менеджери
|
| DSS
|
Малий обсяг даних: аналітичні моделі
|
Інтерактивна; моделювання; аналіз
|
Спеціальні звіти; дослідження рішень: відповіді на запити
|
Професіонали; штат менеджерів
|
| MIS
|
Підсумкові дані трансакцій: дані великого обсягу; прості моделі
|
Звичайні звіти: прості моделі: низкоурівневий аналіз
|
Звіти підсумків і виключень
|
Середні менеджери
|
| KWS
|
Технічні дані проектування; база знань
|
Моделювання; симуляція
|
Моделі; графіка
|
Професіонали: технічний персонал
|
| OAS
|
Документи: розкладу
|
Керування документами; планування; зв'язок
|
Документи; розкладу; пошта
|
Службовці
|
| TPS
|
Транзакции: події
|
Сортування; внесення в список; об'єднання; модифікування
|
Детальні звіти: списки: підсумки
|
Операційний персонал; супервізори
|
Організації повинні мати тільки одну централізовану інформаційну систему, що обслуговує всю організацію і координує всі, попередньо виділені спеціальні системи. Централізована система повинна гарантувати, що інформація буде там, де це необхідно, що вона буде однорідної, і що всі нові системи будуть скоординовані. Підхід централізованих систем припускає, що існує якийсь фахівець, що може зрозуміти «загальні інформаційні потреби"
Більш сучасний підхід інтегрованих систем полягає в тому, що системи повинні бути інтегровані один з одним - тобто вони повинні забезпечувати систематичний потік інформації між різними системам. Цей інтегрований підхід має достоїнства. Але інтеграція коштує грошей, і було б нерозумно створювати мости між системами просто заради створення мостів.
Зв'язку між системами розвиваються в часі. Більшість систем побудована ізольовано від інших Організації не створюють усі системи відразу; ресурси, необхідні, щоб зробити так минулого би величезні і були б нездоланні проблеми керування. З розвитком нових апаратних засобів і програмного забезпечення - особливо систем керування базами даних і телекомунікаційних систем - побудова мостів між системами стають менш дорогими і більш надійним.
Але оскільки організації рухаються до централізації, координуванню і контролеві еволюції системи, вони створюють більшу кількість шарів управлінського схвалення для систем і більша кількість бюрократії в процесі. У кінцевому рахунку, централізація досягає межі насичення, і організації починають дозволяти своїм підрозділам або операційним одиницям розробляти свої власні системи. Ні "правильного рівня" інтеграції або централізації

Рис. 1. Взаємозв'язок інформаційних систем
2.2. Структура комп'ютерної інформаційної системи
Комп'ютерні інформаційні системи належать до класу складних систем, що містять у собі велика кількість різноманітних взаємодіючих елементів. Тому при створенні комп'ютерних інформаційних систем потрібно визначати їхню структуру.
Структура комп'ютерної інформаційної системи
- характеристика внутрішнього стану системи, опис постійних зв'язків між цими елементами.
Наприклад, відповідно до РД 50-680-88 при описі систем використовують наступні структури див. таблицю 1.:
Таблиця 1.
Види структур комп'ютерної інформаційної системи
| Структура
|
Склад
|
| Елементи
|
Зв'язку
|
| Функціональна
|
Підсистеми (компоненти), функції інформаційної системи або її частини
|
Потоки інформації, що циркулює між елементами
|
| Технічна
|
Оснащення інформаційної системи комплексом технічних засобів
|
Інформаційний обмін
|
| Організаційна
|
Колективи людей і окремих виконавців
|
Інформаційні, супідрядності і взаємодії.
|
| Документальна
|
Неподільні компоненти і документи
|
Взаємодії, входимости і супідрядності
|
| Алгоритмічна
|
Алгоритми
|
Інформаційні масиви
|
| Програмна
|
Програмні модулі
|
Інформаційні масиви
|
| Інформаційна
|
Форми існування і представлення інформації в системі, інформаційні масиви
|
Операції перетворення інформації в системі; операції роботи з масивами: уведення, коректування, перегляд, знищення і т.д.
|
Як основні процеси в інформаційній системі виділяють:
· Уведення
- інформаційна система одержує або збирає неопрацьовані дані усередині організації або з зовнішнього середовища.
· Обробка
- первісне введення перетворюється в більш значиму форму.
· Висновок
- оброблені дані передаються персоналові або іншим процесам
· Зворотний зв'язок
- висновку, що призначений для пристосування членів організації і допомоги їм в оцінці або у виправленні стадії введення.
Задача комп'ютерної інформаційної системи
- чи функція її частина, що являє собою формалізовану сукупність автоматичних дій, виконання яких приводить до результатів заданого виду.
Особливості задач комп'ютерних інформаційних систем.
· Інформаційний взаємозв'язок -
результати рішення одних задач є вхідними даними для рішення інших. Ця особливість впливає на склад і зміст інформаційної бази комп'ютерної системи, вимагаючи також вибору способів і методів нагромадження і збереження інформації в системі.
· Масовість і груповий характер рішення
. Економічні розрахунки виконуються у визначений термін, причому визначається не одна, а група взаємозалежних економічних показників. Ця особливість впливає на структуру алгоритмів рішення задач, а також на склад і зміст програмного забезпечення систем.
· Необхідність різноманітного рішення
. Це стосується задач прогнозування, планування і прийняття рішень. Саме тому в комп'ютерній системі повинні бути передбачені відповідні спеціальні інструментальні й апаратні засоби, наприклад база моделей для задоволення згаданої потреби.
· Чітко регламентовані терміни представлення вхідних даних і результатів рішення задач
, а також вимоги до точності вхідних даних і результатів рішення задач. Тому при створенні комп'ютерної ІС необхідно вирішувати питання контролю інформації на всіх етапах її переробки (перетворення).
· Постійні зміни складу економічних показників і методик їхнього розрахунку
. Ця особливість впливає на склад і зміст програмного забезпечення, особливо на його прикладну частину.
Розмаїтість розв'язуваних у комп'ютерних інформаційних системах задач вимагає їхньої класифікації. Класифікація задач обробки даних по шести основних ознаках, що найбільше часто зустрічаються в спеціальній літературі, приведена в таблиці 4.
Таблиця 4.
Класифікація задач інформаційної системи
| Ознака
|
Класифікація задач
|
| Функції керування
|
Планові
Облікові
Контрольні
Нормування показників
Формування звітності і т.д.
|
| Перетворення інформації
|
Обчислювальні
Імітаційні
Прийняття рішень.
|
| Роль у процесі керування
|
Інженерно-технічні
Економічні
Інформаційно-довідкові задачі.
|
| Математична суть
|
Оптимізаційні - задачі вирішуються шляхом пошуку одного рішення з великої кількості можливих варіантів. Характеризуються складною методикою розрахунків, а також відносно невеликими розмірами вхідних даних.
Прямого розрахунку – задачі, для яких характерні великі розміри і складність вхідних даних, проста методика розрахунку й одна варіантність рішення.
Інформаційно-пошукові - задачі типу «питання - відповідь». Характеризуються складною методикою розрахунку і значних розмірів вхідної інформації.
|
| Формалізований опис
|
Формалізовані - рішення задач можна описати у виді математичних формул і залежностей.
Неформалізовані – рішення задач не можна описати у виді формул і залежностей.
|
| Регулярність рішення
|
Систематичні
Епізодичні
Випадкові
|

Рис. 3. Задачі інформаційних систем
2.3. Елементи комп'ютерної інформаційної системи
Повної і загальноприйнятої класифікації елементів інформаційної системи дотепер не існує. Але практика їхнього функціонування показує, що майже у всіх інформаційних системах виділяють такі елементи, як «функція інформаційної системи»
і «компонент (підсистема) інформаційної системи»
. Функція інформаційної системи
- це сукупність дій інформаційної системи, що спрямована на досягнення зазначеної мети.
Перелік функцій конкретної інформаційної системи залежить від сфери її діяльності, об'єкта керування, її призначення.
Компонент (підсистема) інформаційної системи
- це її частина, що виділена за зазначеною ознакою або сукупністю ознак і розглядається як одне ціле.
Компоненти комп'ютерної інформаційної системи по своєму призначенню, насамперед, поділяються на що забезпечують
і функціональні
.
Компоненти, що забезпечують, представляють забезпечення інформаційної системи (таблиця 2.)
Таблиця 2.
Забезпечення інформаційної системи
| Забезпечення
|
Склад
|
| Організаційне
|
Документи, що описують технологію, методи вибору і застосування користувачами технологічних прийомів для одержання конкретних результатів
|
| Інформаційне
|
Методи класифікації і кодування інформації, способи організації нормативно-довідкової інформації, побудови банків даних, зокрема побудови і ведення інформаційної бази.
|
| Технічне
|
Технічні засоби комп'ютерної інформаційної системи
|
| Математичне
|
Математичні методи, моделі й алгоритми рішення задач, що застосовуються в інформаційній системі; моделі й алгоритми, що входять у це забезпечення як інструмент подальшої розробки програмних засобів.
|
| Програмне
|
Програми на носіях даних і програмні документи, що призначені для налагодження, функціонування і перевірки працездатності інформаційної системи
|
| Лінгвістичне
|
Засобу і правила для формалізації природної мови, що використовуються при спілкуванні користувачів і експлуатаційного персоналу інформаційної системи з комплексом засобів автоматизації інформаційної системи
|
| Правове
|
Правові норми, що регламентують правові відносини при функціонуванні інформаційної системи і юридичний статус результатів такого функціонування.
|
| Методичне
|
Документи, що описують технологію функціонування інформаційного забезпечення, методи вибору і застосування користувачами технологічних прийомів для одержання конкретних результатів при функціонуванні інформаційної системи
|
| Эргономическое
|
Засоби і методи, що створюють сприятливі умови роботи людини з інформаційною системою, умови для взаємодії людини й ЕОМ.
|
2.3.3. Інформаційна технологія
Інформаційне, технічне і програмне забезпечення входить до складу інформаційної технології.
Інформаційна технологія
– це комплекс методів і процедур, за допомогою яких реалізуються функції збору, передачі, обробки, збереження і доведення до користувача інформації в організаційно-управлінських системах з використанням обраного комплексу технічних засобів.
Принципова відмінність інформаційної технології від виробничої технології полягає в тім, що вона крім рутинних операцій містить елементи творчого характеру, що не можуть бути регламентовані і формалізовані.
Основні компоненти інформаційної технології:
· Комп'ютерні апаратні засоби
– це фізичне устаткування, використовуваний для процесів уведення, обробки і висновку даних в інформаційній системі.
· Програмне забезпечення
- програмні модулі реалізуючі детально описані, запрограмовані інструкції, що керують і координують компоненти комп'ютерних апаратних засобів в інформаційній системі.
· Технологія збереження
- фізичні засоби збереження даних і програмне забезпечення, що керує організацією даних на фізичних засобах збереження інформації.
· Телекомунікаційна технологія
- фізичні пристрої і програмне забезпечення, що зв'язують різні фрагменти апаратних засобів й які забезпечують передачу даних.
Зміна характеру інформаційної технології
· Зростаюча міць і падіння цін на інформаційні технології й устаткування: - комп'ютери і периферійні пристрої.
· Легкість і приступність використання систем навіть для непідготовлених новачків.
· Можливість проектувати власні додатки і прості системи без допомоги професійних програмістів.
Взаємозалежність між організаціями й інформаційними технологіями
У сучасних системах мається зростаюча взаємозалежність між, з одного боку, діловою організаційною стратегією, правилами і процедурами і, з іншого боку, інформаційними технологіями. Зміни в стратегії, правилах і процедурах вимагають усе великих і великих змін в апаратних засобах, програмному забезпеченні, базах даних і передачі даних. Існуючі системи можуть діяти як обмеження на організації. Часто те, що організація хотіла б робити, залежить того, що системи дозволяють робити

Рис. 1. Взаємозалежність між організаціями й інформаційними технологіями
2.3.4. Функціональні підсистеми інформаційної системи
Функціональний підхід до структури інформаційних систем дає можливість виділити підсистеми (компоненти) при різному визначенні поняття «функція керування». Найбільшого поширення придбало створення функціональних підсистем по ознаці керування об'єктами (елементами) бізнес - процесу (функціональні області) і по ознаці стадій керування (рівні керування) (таблиця 3.).
Кожен рівень керування має різні інформаційні потреби і висуває свої вимоги до підсистеми інформаційній системі:
· старші менеджери приймають довгострокові стратегічні рішення по виробах і послугам, які необхідно зробити.
· середні менеджери забезпечують проведення програми і планів головного керування.
· операційні менеджери відповідають за поточний контроль щоденних операцій фірми.
Таблиця 3.
Функціональні підсистеми інформаційної системи
| Ознака
|
Підсистема
|
| Об'єкт керування (функціональна область)
|
Продажу і маркетингу
Виробництва
Фінансів
Бухгалтерського обліку
Трудових ресурсів
|
| Стадія керування (рівень керування)
|
Стратегічна - допомагають вищому керівництву звертати увагу на стратегічні проблеми, а також займатися їхнім рішенням і визначенням довгострокових тенденцій як в організації, так і в зовнішнім середовищі.
Керування - підтримка керування, прийняття рішень і поточного контролю адміністративних дій середніх менеджерів.
Знання - підтримка фахівців організації, що працюють з інформацією.
Операційна - підтримка операційних менеджерів, контроль елементарних дій і транзакции організації
|
Призначення будь-якої функціональної підсистеми інформаційної системи - рішення економічних задач прийняття управлінських рішень, що базується на результатах обробки даних.

Рис. 2. Функціональні підсистеми інформаційної системи організації
2.3.5. Інформаційна архітектура
організації
У сукупності, інформаційні системи, а також мети, структура і функції організації формують інформаційну архітектуру організації.
Інформаційна архітектура
– специфічна форма, що приймає інформаційна технологія, щоб досягти обраних цілей і функцій організації.
Основні питання по інформаційній архітектурі:
· Централізація або децентралізація даних.
· Централізація або децентралізація обробки.
· Оренда або створення власних засобів телекомунікацій.

Рис. 3. Інформаційна архітектура організації
ТЕМА 2. ЕКОНОМІЧНА ІНФОРМАЦІЯ І ЗАСОБИ ЇЇ ФОРМАЛІЗОВАНОГО ОПИСУ
1. Поняття економічної інформації, її види та властивості.
2. Структура, форми подання та відображення економічної інформації.
3. Оцінка економічної інформації.
4. Інформаційні процедури.
5. Характеристика засобів формалізованого описання економічної інформації.
6. Методи класифікації та кодування економічної інформації.
7. Категорії класифікаторів, порядок їх розробки, упровадження та ведення.
8. Моделювання елементів економічної інформації.
ТЕМА 3. ПРОЦЕСИ ОБРОБЛЕННЯ ЕКОНОМІЧНОЇ ІНФОРМАЦІЇ
1. Характеристика та класифікація технологічних операцій.
2. Технологічні процеси автоматизованої обробки економічної інформації.
3. Типові технологічні операції та їх виконання в інформаційних системах.
4. Загальна характеристика режимів роботи ЕОМ.
5. Організація пакетного режиму обробки інформації.
6. Організація діалогового режиму обробки інформації.
ТЕМА 4. ОРГАНІЗАЦІЯ ІНФОРМАЦІЙНОЇ БАЗИ СИСТЕМ ОБРОБЛЕННЯ ЕКОНОМІЧНОЇ ІНФОРМАЦІЇ
1. Носії інформації, їхній склад та характеристика.
2. Уніфікована система первинної документації, поняття, склад та вимоги.
3. Вхідні документи.
4. Розробка форм та вибір засобів виводу.
5. Поняття машинного інформаційного забезпечення.
6. Поняття і класифікація АБД.
7. Характеристика інфологічної та даталогічної моделі баз даних.
8. Методи створення оптимальної моделі баз даних.
9. Теорія нормалізації відношень.
1. Класифікація систем управління.
2. Системи оперативного управління та обліку: системи бюджетування та управління проектами.
3. Аналітичні системи, яки інтегруються (DSS, OLAP).
4. Аналітичні системи, яки тиражуються.
5. Системи фінансового аналізу: відкриті та зачинені.
6. Системи бізнес-планування.
7. Системи планування та аналізу маркетингу. Системи прогнозування.
1. Класифікація систем керування
У цілому підприємство будь-якої галузі можна розглядати як суб'єкт економічної діяльності, що споживає необхідні ресурси і досягає визначеного запланованого результату. Рис. 1. графічно представляє систему керування підприємством.

Рис. 1. Система керування підприємством
Система керування підприємством представляє піраміду, яку можна умовно розбити на два шари: нижній - оперативний і верхній - стратегічний. На вхід системи керування надходить інформація про основні ресурси, якими необхідно керувати (фінансових, матеріальних, кадрових, інформаційних), у той час як її виходом є результат основної діяльності підприємства. У міру того як ми рухаємося нагору по піраміді, переходячи із шару в шар, відбувається структурування первинної інформації, її згортка і фільтрація, так що звіти, що попадають до вищого керівництва, уже містять усього кілька величин, однак самого істотних для вироблення стратегічних рішень по керуванню і розвиткові.
Використовуючи модель керування підприємством можна ввести класифікацію систем керування, представлену в таблиці 1.
Таблиця 1.
Інформаційні системи керування
| Тип
|
Опис
|
| Корпоративні інформаційні системи
|
Інтегроване рішення задач керування підприємством:
по вертикалі - від первинної інформації до підтримки прийняття рішень вищим керівництвом;
і по горизонталі - усі напрямки діяльності і технологічних операцій.
Групи по ступені інтеграції:
великі;
середні;
малі;
локальні системи.
|
| Системи оперативного керування й обліку
|
Оперативний рівень керування й обліку. Розподіл по типах ресурсів і об'єктам, керування якими вони забезпечують:
фінанси - бухгалтерський облік;
управлінський облік фінансів - бюджетування;
інноваційна діяльність - керування проектами;
продукція, розрахунки з контрагентами - торговельні операції;
матеріали і готова продукція - складський облік;
персонал - кадровий облік;
інформаційні ресурси - керування документами;
технологічні процеси - керування виробництвом.
|
| Аналітичні інформаційні системи
|
Стратегічний рівень керування, підготовка аналітичної інформації і звітності, підтримка прийняття рішень:
Інтегровані системи - обробка й аналіз великих обсягів інформації, що утримуються в базах даних корпоративної інформаційної системи:
Системи підтримки прийняття рішень (Decision Support System - DSS);
Засобу багатомірного аналізу даних і інструменти аналітичної обробки (On-Line Analytic Processing - OLAP).
Аналітичні системи, яки тиражуються:
Фінансовий аналіз
Бізнес-планування
Планування й аналіз маркетингу
Прогнозування
|
На практиці не завжди вдається застосувати дану класифікацію "у чистому виді", оскільки не існує чіткої границі між корпоративними інформаційними системами й інтегрованими системами керування підприємством, що включають широкий набір функцій.
2. Корпоративні інформаційні системи (КІС)
Весь спектр інтегрованих систем керування від великих КІС (EIS - Enterprise Information System) до "коробкових" бухгалтерських програм можна розділити на чотири групи по ступені інтеграції: великі, середні, малі і локальні системи. Вони розрізняються по наборі функцій, вартості і складності впровадження. Найбільш відомі системи представлені в таблиці 2.
Таблиця 2.
Корпоративні інформаційні системи
| Клас систем
|
Назва
|
Фірма
|
Рівень вартості
|
| Великі інтегровані системи
|
R3
|
SAP
|
Понад $500,000
|
| Baan IV
|
Baan
|
| Oracle Application
|
Oracle
|
| Середні інтегровані системи
|
JD Edwards
|
Edwards
|
$200,000 - $500,000
|
| SyteLine
|
SOCAP
|
| Галактика
|
Галактика, Розсип
|
| Вітрило
|
Вітрило, Росія
|
| Малі інтегровані системи
|
Concord XAL
|
Columbus IT Partner
|
$50,000 - $300,000
|
| Scala
|
Scala
|
| Platinum SQL
|
Platinum Software Corporation
|
| NS-2000
|
Никос-Софт, Росія
|
| Локальні системи
|
1C
|
1С, Розсип
|
$5,000 - $50,000
|
| БЭСТ
|
Интеллект-Сервис, Россия
|
| Инфин
|
Инфин, Росія
|
Великі КІС, найчастіше, не є готовим продуктом, але являють собою сукупність програмних модулів і баз даних, а також технологію їхнього настроювання і застосування. У зв'язку з високою вартістю і складністю таких систем, вони доступні тільки великим підприємствам. Процес упровадження КІС на підприємстві звичайно займає від 6 до 18 місяців. При цьому передбачається, що підприємство має чітко визначену структуру керування, що не піддана різким змінам. Модель цієї організаційної структури закладається в основу інформаційної системи. Підприємство, що знаходиться на етапі вибору стратегії розвитку, що не має чітко визначеної ефективної організаційної структури, не в змозі впровадити КІС. Таким підприємствам потрібні недорогі засоби, що набудовуються легко, оперативного керування і підтримки прийняття рішень. Повноцінні КІС зустрічаються досить рідко. Навіть великі підприємства найчастіше не мають таких систем.
3. Системи оперативного керування й обліку
Системи оперативного керування й обліку -
системи, що обслуговують нижній і середній рівень керування підприємством. Їхнє впровадження є перехідним етапом до освоєння більш складних інтегрованих систем керування.
Автоматизація оперативного рівня керування, обліку фінансових і матеріальних ресурсів здобуває масовий характер. Широко поширені програми бухгалтерського і складського обліку. Торговельні підприємства не обходяться без систем обліку торговельних операцій. Наступними по ступені поширення є системи автоматизації документообігу, що забезпечують підготовку і транспортування документів усередині організації, а також збереження й оперативний пошук документів.
Особливого розгляду заслуговують два типи продуктів, що відносяться до систем оперативного рівня керування: системи бюджетування
і системи керування проектами
. Необхідність у них виникає на етапі організаційної зрілості підприємства і знаменує ріст управлінської культури, оскільки ці продукти мають властивості аналітичних інструментів.
Системи керування проектами
Системи керування проектами –
системи планування і контролю виконання робіт. Вони підтримують організаційну діяльність керівників різних рівнів.
В основі систем цього класу лежать алгоритми сіткового планування і розрахунку тимчасових параметрів проекту по методу критичного шляху. Вони дозволяють представити проект у виді мережі, розрахувати ранні і пізні дати початку і закінчення робіт проекту і відобразити роботи на тимчасовій осі у виді діаграми Гантта. Крім того, маються можливості ресурсного і вартісного планування, контролю над ходом виконання робіт.
Групи систем керування проектами:
· системи "вищого" класу (вартістю понад $1000);
· прості системи ( щопродаються за ціною нижче $1000).
Вартісні розходження визначаються повнотою і гнучкістю функцій, необхідних для розробки плану й оперативного керування проектом, а також якістю представлення інформації з проекту (діаграми Ганта і PERT) і кількісними характеристиками пакета, такими, як швидкість обчислень, печатки, зміни екранів.
Найбільш відомі системи керування проектами представлені в таблиці 3.Таблиця 3.
Системи керування проектами
| Назва програми
|
Фірма виробник
|
Характеристика продукту
|
| Microsoft Project
|
Microsoft, USA
|
Найбільш розповсюджений у світі інструмент планування робіт, доступний для починаючих користувачів. Має достатні можливості для планування нескладних комплексів робіт, групової роботи над проектом, керування ресурсами. Вартість у Росії $600.
|
| Time Line 6.5
|
Time Line Solutions
|
Застосовується для розробки проектів середньої складності або комплексу малих проектів. Не має обмежень на розмірність проекту. Дозволяє зберігати всі дані, що стосуються проектів організації в єдиної SQL базі даних.
|
| Primavera Project Planner (P3)
|
Primavera Systems, Inc.
|
Добре відомий у середовищі професійних менеджерів проектів в усім світі. Сьогодні P3 застосовується для керування середніми і великими проектами у всіляких областях, хоча найбільше поширення даний продукт одержав у сфері керування будівельними й інженерними проектами. Ціна для американського ринку - $4000
|
| SureTrak
|
Primavera Systems, Inc.
|
Крім P3, компанією Primavera Systems поставляється полегшена система для керування проектами - SureTrak. Цей продукт орієнтований на невеликі проекти, під проекти, роботу конкретних виконавців із фрагментами проектів. Ціна $700.
|
| Artemis Views
|
Artemis International
|
Сімейство ArtemisViews складається з набору модулів різні аспекти, що автоматизують, керування великими інженерними проектами: ProjectView, ResourceView, TrackView, CostView. Усі модулі сумісні за даними, працюють в архітектурі клієнт/сервер, підтримують ODBC стандарт і легко інтегруються з популярними СУБД: Oracle, SQLBase, SQLServer, Sybase. Вартість модулів за одне робоче місце: ProjectView - $16,000; ResourceView - $6,000; TrackView - $1,500; CostView - $12,000.
|
| Open Plan
|
Welcom Software
|
Одним з основних відмінностей системи є могутні засоби ресурсного і вартісного планування, що дозволяють значно полегшити задачу перебування найбільш ефективного розподілу ресурсів і складання їхнього робочого розкладу. Open Plan може працювати з даними будь-якого профілю, що мають відношення до життєдіяльності підприємства. По співвідношенню ціна / якість є кращою професійною системою.
|
| Spider Project
|
Spider Technologies Group, Росія
|
Відмінні риси продукту: ефективні методи побудови розкладів робіт, використання нормативно-довідкової інформації про вартість ресурсів. Недолік - невисока якість програмної реалізації, відсутність Windows – версії. Ціна $948.
|
Системи бюджетування
Системи бюджетування
- інструменти планування бюджету компанії і контролю над його виконанням. Такі продукти задовольняють потреба компаній у керуванні фінансовими ресурсами й організації управлінського обліку, що не забезпечується малими і середніми системами керування, орієнтованими на бухгалтерський облік. Компаніям, що мають велику інтегровану систему керування немає необхідності у використанні окремої системи бюджетування, оскільки ці функції реалізовані в КІС.
Таблиця 4.
Системи бюджетування
| Назва програми
|
Фірма виробник
|
Характеристика програми
|
| Hyperion Pillar
|
Hyperion Solutions Corporation
|
Це найбільш велика і розвита система, що підтримує повну автоматизацію процесу бюджетування. Користувачами системи є більш 4500 компаній по усім світі.
|
| Corporate Planner
|
Corporate Planning
|
Програма орієнтована на середні підприємства. До її переваг варто віднести добре продуманий інтерфейс. Недоліки - обмежені можливості інтеграції з зовнішніми базами даних і відсутність засобів групової роботи.
|
| Budget Maestro
|
Planet Corp.
|
Програма дозволяє описати організаційну структуру підприємства, увести планові і фактичні дані або імпортувати них з інших систем, одержати консолідовані звіти по бюджеті, провести What-If аналіз. Близько 1000 користувачів. Ціна базової версії $2795, полегшеної (desktop) версії $1295, периферійного робочого місця (cost center edition) $495.
|
| Adaytum planning
|
Adaytum
|
Програма являє собою гарний варіант електронної таблиці для невеликих бюджетів, зручний і не потребуючі витрати на впровадження. З великими системами бюджетування Adaytum не конкурує. Число користувачів близько 1000.
|
| Червоний директор
|
Мікро, Росія
|
Простий продукт для малих і середніх компаній. Поширюється в коробковому варіанті, не вимагає витрат на впровадження. Можливості настроювання вкрай обмежені. Число користувачів близько 4000. Ціна $240 на одне робоче місце.
|
| Project Expert
|
Про-Инвест Консалтинг, Росія
|
Програма в цілому призначена для розробки інвестиційних проектів, успішно виконує функції бюджетного планування. У ній, на відміну від інших систем бюджетування, реалізований "проектний" принцип побудови бюджету. Бюджет формується не як результат додавання витрат, а як система планів, що забезпечує реалізацію стратегії компанії.
|
4. Аналітичні інформаційні системи
Аналітичні інформаційні системи застосовуються на стратегічному рівні керування компанією. Потреба в них виникає в міру досягнення компанією досить високої культури керування. У свою чергу, упровадження таких систем стимулює ріст кваліфікації керуючого персоналу.
Групи аналітичних інформаційні систем:
· Інтегровані аналітичні системи
– системи, що використовують великі структури даних, що утримуються в інформаційній системі керування підприємством. Використовувані на цьому рівні спеціальні математичні методи дозволяють прогнозувати динамікові різних показників, аналізувати витрати по різних видах діяльності, усвідомлювати їхню детальну структуру, формувати докладні бюджети по різних схемах. Такі засоби, як правило, не входять до складу інтегрованих систем керування підприємством, а є розробками третіх фирм. системи унікальні, дороги, вимагають висококваліфікованої підтримки в процесі впровадження й експлуатації. Сучасний підхід до створення інтегрованих аналітичних систем заснований на концепції "корпоративного сховища даних" (Data Warehousing), OLAP-технології аналізу багатомірних даних (On-Line Analytic Processing), спеціальних математичних моделях підтримки прийняття рішень, що нерідко використовує методи штучного інтелекту.
Найбільш могутні представники:
¨ Системи підтримки прийняття рішень (Decision Support System - DSS), що можуть містити в собі ситуаційні центри,
¨ Засобу багатомірного аналізу даних та інші інструменти аналітичної обробки (On-Line Analytic Processing - OLAP).
· Аналітичні системи, яки тиражуються
- автономні програмні продукти, призначені для аналітичної обробки управлінської інформації, підготовки аналітичної звітності, експертизи й аналізу рішень. Найбільш розвиті з цих систем мають засобу інформаційного обміну з зовнішніми базами даних і можуть використовуватися як аналітичні модулі системи керування підприємством.
Таблиця 5.
Інструментальних засобах створення систем підтримки прийняття рішень
| Назва програми
|
Фірма виробник
|
Характеристика продукту
|
| SAS
|
SAS Institute
|
Комплекс інструментальних засобів для розробки експертно-аналітичних систем, призначений для висококваліфікованих фахівців в області математичного моделювання і системного аналізу. Вартість мінімальної конфігурації близько 20 тис.діл.
|
| CBR Express
|
Inference Corp.
|
Продукт призначений для розробки експертних систем, що працюють за принципом нагромадження досвіду. Програма є оболонкою експертної системи, у якій реалізована технологія висновку правил прийняття рішень, заснованого на прецедентах. У програмі можливий діалоговий режим роботи в реальному часі. База прецедентів удосконалюється в процесі експлуатації.
|
| СНЕП
|
НДІ "Схід", Росія
|
Є експертною оболонкою для побудови бази знань і реалізації логічних висновків. Основну частину системи складає оболонка баз знань, у тому числі словник, правила введення і позначки-правила взаємозв'язку понять і суджень, що складають словник предметної області. Програма може бути використана при описі важко задач, яки формалізуються.
|
| Machine Knowledge Discovery System
|
Megaputer Intelligence, Росія
|
Система на підставі довільних статистичних рядів і інших "супутніх" даних здатна побудувати модель, що задовольняє заданим цілям аналізу (наприклад, пророчити значення визначених параметрів на певний строк уперед із заданою точністю). При цьому аналітик може змінювати і доповнювати дані.
|
| COSMOS
|
Росія
|
Одна з деяких відомих у світі комерційних програм реалізуючу графічну технологію для перевірки суперечливості висновків у просторі ознак. Використовуючи здатності програми розпізнавати образи, експерт визначає, і ранжирует сховані взаємозв'язки між ознаками, виявляючи сховані протиріччя в "ланцюжках" влияющих друг на друга ознак.
|
Аналітичні системи, яки тиражуються
По області застосування аналітичні інформаційні системи, яки тиражуються, можна розділити на види, представлені в таблиці 6.
Таблиця 6.
Види систем, яки тиражуються
| Область застосування
|
Призначення
|
| Фінансовий аналіз
|
Розрахунок фінансових показників на підставі даних фінансової звітності підприємства.
|
| Бізнес-планування
|
Розробка планів розвитку підприємства, інвестиційний аналіз, підготовка бізнес-планів.
|
| Планування й аналіз маркетингу
|
Обробка даних і аналіз маркетингової інформації, розробка планів маркетингу.
|
| Прогнозування
|
Аналіз і прогноз тимчасових рядів
|
Класи програм фінансового аналізу:
· "Відкриті
" - програми, що містять інструментальні засоби, за допомогою яких користувач може виконувати адаптацію методів фінансового аналізу, уводити додаткові показники, розробляти власні методи аналізу. Придатні для широкого поширення й адаптації до різних областей застосування.
· "Закриті
" - програми, що не допускають яких-небудь змін у методах аналізу, що пропонують тільки жорстко фіксовану методику.
Таблиця 7.
"Відкриті" програми фінансового аналізу
| Назва програми
|
Фірма виробник
|
Характеристика програми
|
| АФСП
|
ИНЭК, Росія
|
Програма призначена для ретроспективного аналізу; виконує розрахунок біля сорока фінансових показників на підставі даних фінансової звітності підприємства, аналізує динамікові фінансового стану підприємства, проводить факторний аналіз, видає висновок про фінансовий стан компанії. Число користувачів близько 2500. Ціна локальної версії $600, мережний - $1200.
|
| Аналітик
|
ИНЭК, Росія
|
Програма виконує не тільки ретроспективний аналіз фінансового стану підприємства, але дозволяє також підготувати план розвитку підприємства і провести його аналіз. Таке сполучення функцій діагностики і планування додає програмі деяка подібність зі зв'язуванням програм Audit Expert - Project Expert корпорації Про-Инвест. Однак, недостатньо розвиті в "Аналітику" функції введення перетворюють підготовку даних у досить нудне заняття, у якому відповідальність за помилки заповнення нескінченних стовпчиків цифр цілком лягає на користувача. Ціна $1200.
|
| Альти-Фінанси
|
Альт, Росія
|
Програма реалізована у формі шаблона для Excel. До складу шаблона входить лист із таблицями вихідних даних і результатів і біля десятка аркушів із графіками. Набір фінансових показників цілком достатній і зроблений на гарному рівні. Ніяких спеціальних сервісних засобів немає. Природно, програма, побудована на Excel, одержує всі можливості цієї електронної таблиці. Структура даних при роботі з балансом і фінансовими показниками досить проста, тому дописувати власну аналітику нескладно. Недолік програми - відсутність можливості усунути вплив інфляції на фінансові показники (якщо вони не виражені у відносних одиницях).
|
| Audit Expert
|
Про-Инвест, Росія
|
Програма виконує перетворення російської фінансової звітності в звіти, що відповідають міжнародним стандартам фінансової звітності. З її допомогою користувач може провести переоцінку статей балансу, розрахувати безліч фінансових показників, одержати автоматичний висновок про фінансовий стан підприємства. Програма пропонує широкий набір інструментів для розробки користувачем власних методик аналізу, аналітичних таблиць, звітів, графіків. Важлива перевага програми - можливість динамічного обміну даними з будь-якими додатками Windows. Це дозволяє використовувати програму як аналітичний модуль у різних системах керування підприємством. Ціна в широкому діапазоні від $30 для "надлегкої" версії до $950 для професійної системи.
|
Таблиця 8.
"Закриті" програми фінансового аналізу
| Назва програми
|
Фірма виробник
|
Характеристика програми
|
| Business Performance Software
|
UNIDO
|
Комплекс із трьох програм: Pharos, Best, Fit. Принцип дії досить простий: користувач уводить мінімальну кількість даних про діяльності підприємства, програма відображає набір різноманітних індексів, що характеризують підприємство з різних точок зору. Так, програма Financial Improvement Toolkit (Fit) демонструє фінансові показники попередньої діяльності підприємства; Business Environment Toolkit (Best) оцінює план розвитку підприємства; Business Navigator (Pharos) відслідковує поточну діяльність підприємства по показниках, що відбиває рівень витрат, рух грошових коштів, якість продукції. Спрощений підхід до опису діяльності підприємства виключає можливість практичного застосування програм. Проте, вони з успіхом можуть застосовуватися в якості автоматизованого навчального посібника для вивчення методів керування й аналізу.
|
| CBATool (Cost Benefit Analysis Tool)
|
Legacy Systems Research
|
Програма допомагає оцінити альтернативи розвитку бізнесу на підставі критеріїв, що характеризують витрати і прибуток. Користувач повинний описати очікувані витрати і прибуток для кожного альтернативного варіанта. Програма виконує розрахунок показників, дає оцінку альтернативам, проводить аналіз чутливості.
|
Таблиця 9.
Аналітичні системи бізнесу-планування
| Назва програми
|
Фірма виробник
|
Характеристика програми
|
| Ca$he
|
Business Matters, USA
|
У програмі реалізована ефективна ідея об'єднання даних про попередню діяльність компанії і прогнозу майбутніх грошових надходжень. Треба відзначити, що такий же підхід реалізується в зв'язуванні програм Project Expert / Audit Expert корпорації Про-Инвест. Програму відрізняє методична ясність і простота. Однак ніяких серйозних можливостей по настроюванню не пропонується. Оскільки методика, реалізована програмою досить банальна, відсутність розширюваності - серйозний недогляд.
|
| CreditSim
|
Paradigm Business Simulators AS
|
Ця програма призначена для малих і середніх компаній. Вона дозволяє провести аналіз різних сценаріїв і підготувати необхідні фінансові звіти для потенційних інвесторів. Основним недоліком даної системи є її слабка пристосованість для ведення розрахунків в умовах нестабільної економіки. Продажу CreditSim здійснюються в основному в Норвегії, Голландії, Данії, Німеччині.
|
| Propspin (PROject Profile Screening and Pre - appraisal Informational system)
|
Програма призначена для формування інвестиційного проекту, дослідження обраних параметрів, аналізу сценаріїв, заснованих на різних припущеннях щодо перспектив проекту. До достоїнства системи можна віднести можливість одночасного перегляду на екрані і вхідних даних, і їхніх фінансових наслідків. Звіт являє собою закінчений варіант фінансового профілю проекту з урахуванням заданих обмежень. Однак, пакет не є засобом ведення повного фінансового аналізу, а служить для швидкого перегляду різних варіантів і добору їхній для подальшого розгляду. Великим недоліком пакета є відсутність обліку факторів інфляції. Пакет має ряд обмежень по кількості розглянутих продуктів, використовуваних ресурсів.
|
| COMFAR
|
UNIDO
|
Програма створена на глибоко проробленій методичній основі інвестиційного проектування. Користувачеві пропонується ясна послідовність дій для підготовки техніко-економічного обґрунтування свого проекту. Разом з тим, програма містить чимало обмежень як на етапі побудови опису діяльності підприємства, так і в процесі аналізу. У цілому, інтерфейс і набір функціональних можливостей програми відстають від сучасних вимог. Ціна від $1,000 до $3,000 у залежності від території і категорії користувачів.
|
| Plan Write for Business
|
Business Resource Software Corp.
|
Простого і зрозуміла для недосвідченого користувача програма для підготовки бізнес-плану. Містить докладне керівництво і приклади по всіх етапах підготовки плану. Засобу моделювання й аналізу не розвиті. У Росії не локалізована і не поширюється. Ціна $120.
|
| Інвестор
|
ИНЭК, Росія
|
Програма для бізнесу-планування й інвестиційного аналізу. Є не цілком удалим наслідуванням раннім версіям системи Project Expert корпорації Про-Инвест. Програма відстала в розвитку і фактично пішла з ринку. Відсутня мережна версія. Ціна $1600.
|
| Альт-Инвест
|
Альт, Росія
|
Програма інвестиційного аналізу, створена на основі Excel. Призначена для аналітиків, прихильних електронним таблицям і занимающихся створенню "авторських" методик. Важливим достоїнствам програми є її "відкритість" для внесення будь-яких змін у методику розрахунків. Недоліки - можливість внесення користувачем неконтрольованих змін, відсутність сервісних функцій, що полегшують і контролюють процес уведення даних.
|
| Project Expert (Business Builder)
|
Про-Инвест, Росія
|
Система містить засоби побудови моделі підприємства і широкий набір інструментів інвестиційного і фінансового аналізу. Забезпечує підготовку бізнес-планів і звітів, що задовольняють міжнародним стандартам. По наборі функціональних можливостей є найбільш могутньою системою даного класу. Випускається на декількох європейських мовах. Близько 5,000 користувачів. Ціна в широкому діапазоні від $30 для "надлегкої" версії до $3,000 і більш для версії "Holding".
|
Планування й аналіз маркетингу
Класи програм планування й аналізу маркетингу:
· Аналіз маркетингу. Моделювання стратегії, аналіз положення компанії на ринку, розробка плану маркетингу.
· Аналіз продажів. Інформаційна підтримка й аналіз процесу продажів, моделювання каналів збуту.
Таблиця 10.
Аналіз маркетингу
| Назва програми
|
Фірма виробник
|
Характеристика програми
|
| Marketing Plus
|
Computer Corporation of America
|
Дозволяє поетапно будувати план маркетингу, указуючи місію фірми, визначаючи мети і стратегії. Після введення реальних даних про обсяги продажів і витратам аналізується розбіжність фактичних і планових показників. Програма проста для розуміння, має зручний інтерфейс, однак її аналітичні можливості вкрай примітивні. У Росії не локалізована і не поширюється. Ціна $140.
|
| Plan Write for Marketing
|
Business Resource Software Corp.
|
Проста програма для підготовки плану маркетингу. Містить докладне керівництво і приклади по всіх етапах підготовки плану. Засобу моделювання й аналізу не розвиті. У Росії не локалізована і не поширюється. Ціна $120.
|
| Plan Magic
|
Plan Magic Corp.
|
Являє собою автоматизований посібник зі складання бізнес-плану і плану маркетингу. Являє собою набір шаблонів MS Word і MS Excel. У Росії не локалізована і не поширюється. Ціна $142.
|
| Косатка
|
SBI Inc
|
Програма призначена для систематизації роботи керівників компанії по виробленню ефективної маркетингової стратегії. Дотримуючись пропонованого алгоритму, користувач може сформулювати проблему, визначити можливі альтернативні варіанти рішення, проаналізувати їхній і вибрати найбільш оптимальний. Ціна $199.
|
| БЭСТ-маркетинг
|
Інтелект - сервіс, Росія
|
Програма дозволяє оцінити ринкові позиції підприємства в умовах конкуренції. Достоїнством даної програми є простота інтерфейсу. Введення інформації здійснюється у виді природних оцінок за принципом "гірше / краще", "важливо / второстепенно". У програмі застосовується SWOT-аналіз, модель Розенберга, метод 4Р, матриця Ансоффа. З її допомогою можна провести аналіз конкурентноздатності; аналіз ефективності реклами. Здійснити фінансове планування маркетингової діяльності за прогнозом продажів і бюджетові витрат на просування продукції. Ціна $210.
|
| VORTEX
|
Фонд "Соціум", Росія
|
Призначена для обробки й аналізу інформації, зібраної в ході прикладного соціологічного дослідження. За допомогою програми можуть бути вирішені такі задачі як: сегментний аналіз і пошук взаємозв'язків в ознаках сегментування, конкурентний аналіз по сполучених ринкових ознаках, аналіз впливу факторів зовнішнього середовища, оцінка факторів впливу на ринкову кон'юнктуру.
|
| Marketing Expert
|
Про-Инвест, Росія
|
Призначена для розробки стратегічного і тактичного планів маркетингу і контролю їхнього виконання. Оцінка реального положення компанії на ринку і вироблення оптимальної стратегії дій здійснюється з використанням таких методик як: GAP-аналіз, сегментний аналіз, SWOT-аналіз, Portfolio-аналіз і аналіз ризику. Мається можливість оцінити рентабельність продукції по окремих товарах і по товарних групах, прибутковість і прибутковість окремих сегментів ринку, провести аналіз конкурентноздатності, оцінити ризики зв'язані, з реалізацією обраних стратегій, розрахувати ціни на товари, виходячи з заданого рівня рентабельності підприємства, оптимально розподілити продукцію по каналах збуту. Ціна $1200.
|
Таблиця 11.
Аналіз продажів
| Назва програми
|
Фірма виробник
|
Характеристика програми
|
| Trade Station 2000i
|
Omega Research Inc.
|
Пакет дає можливість моделювати торговельні стратегії, накопичувати дані про торговельну діяльність і відслідковувати стан заданих індикаторів ринку. Убудована мова дозволяє описувати власні індикатори і торговельні системи; при цьому можна використовувати більш 300 убудованих функцій, формул, індикаторів і прикладів торговельних систем як будівельні блоки. Система безупинно крок за кроком відслідковує ринок і видає звукові або візуальні повідомлення при виникненні вигідних торговельних можливостей у відповідність з обраної користувачем стратегією. Ціна $2,395.
|
| Clientele
|
Platinum Software Corporation
|
Призначається для обслуговування і підтримки клієнтів. Дозволяє структурировать і автоматизувати цикл продажів, керувати інформацією про ділові контакти - від моменту введення первинної інформації в базу даних до завершення циклу. База даних дозволяє аналізувати інформацію, робити рекламні дзвоники або вести програму продажів. Можна змінювати зовнішній вигляд і функції форм, додавати в міру необхідності свої власні ділові правила, тобто здійснювати оптимальну для даного підприємства або відділу технологію продажів. Також у системі мається доступна в режимі реального часу база знань, що представляє собою збори відповідей на питання і варіанти їхніх рішень, на основі попереднього досвіду. Ціна $3,000 і більш (залежить від числа місць).
|
| Sales Expert
|
Про-Инвест, Росія
|
Підтримує процес продажів від першого контакту з клієнтом до завершення угоди і послепродажного обслуговування. Забезпечує ведення бази даних про клієнтів і угоди. Виконує аналіз джерел контактів, причин угод, структури продажів, ефективності каналів збуту і маркетингових заходів. Ціна $870.
|
Аналітичні системи прогнозування
Основною проблемою для користувачів програм прогнозування є складність математичних моделей, що лежать в основі методів прогнозування. Для того, щоб правильно підготувати вихідні дані, установити параметри й інтерпретувати отримані результати користувач повинний розуміти умови й обмеження використовуваних моделей.
Класи аналітичних систем прогнозування по ступені складності:
· Професійні пакети, призначені для користувачів, добре знайомих з методами математичної статистики;
· Прикладні пакети, з якими можуть працювати фахівці - практики, що не мають глибокої математичної підготовки.
Таблиця 12.
Професійні пакети прогнозування
| Назва програми
|
Фірма виробник
|
Характеристика програми
|
| Statgraphics
|
Manugistics Inc.
|
Найважливішим "плюсом" програми вважається вдале з'єднання математичного апарата обробки даних із сучасною інтерактивною графікою. Пакет призначений в основному для тих користувачів, що мають визначений досвід у статистику. Особливо це стосується модуля з багатомірними методами. Ціна базового модуля - $650; додаткові модулі - $400
|
| SPSS
|
SPSS Inc.
|
Програма виконує статистичний аналіз, генерацію звітів і побудова графіків, дозволяє виконувати різноманітні операції з даними: виявляти взаємозв'язку, аналізувати зразки і тенденції, визначати значимість і використовувати засобу прогнозування. Пакет призначений у першу чергу для статистиків-професіоналів, тому що має досить могутній апарат статистичного аналізу. Полегшення використання досягається за рахунок навчального засобу "Навігатор", що пояснює користувачеві, яку краще статистику застосувати в кожнім конкретному випадку. Базовий модуль - $1090, додаткові модулі - $610.
|
| STATISTICA
|
StatSoft Inc.
|
STATISTICA являє собою повну статистичну систему з тисячами виведених на екран графіків високої якості, що набудовуються, з цілком інтегрованими процедурами. Надається великий вибір статистики і графіків і розвиті дослідницькі методи. За допомогою пакета можна створювати різноманітні таблиці і звіти, будувати розподілу, використовувати множинну регресію і загальну нелінійну оцінку, покроковий дискриминантный аналіз, нелінійний аналіз, факторний аналіз, кластерный аналіз, багатомірне масштабирование, канонічну кореляцію, аналіз надійності, аналіз "живучості", моделювання тимчасових рядів, прогнозування, якісний аналіз, аналіз процесу, експериментальний дизайн і багато чого іншого. Використання пакета припускає володіння статистичною термінологією, тому його використання користувачем-новачком у статистику може бути утруднено. Ціна $995.
|
| Forecast Pro
|
Business Forecast Systems Inc.
|
Програма призначена для аналізу тимчасових рядів. До її достоїнств можна віднести широку методологію досліджень (9 різних моделей), при цьому, використовувані в моделях параметри встановлюються автоматично, або можуть бути задані самим користувачем. Однак, у системі не розвиті засоби для редагування рядів (при зміні даних у ряді треба перебивати всі значення, починаючи з пропущеного), також існують тверді вимоги до імпортованим даних (визначений формат).
|
| Мезозавр (Mesosaur)
|
Научно-програм-мистский Центр СТАТ-ДИАЛОГ
|
Система аналізу тимчасових рядів і побудови регресійних моделей, надає користувачеві інтерактивне графічне середовище для проведення такого аналізу. У програмі реалізовані різні алгоритми згладжування тимчасових рядів, виділення в ряді сезонних коливань, виконання спектрального аналізу і частотної фільтрації. Крім того, маються різноманітні моделі і методи: лінійні і нелінійні моделі тренда, авторегрессионные моделі, множинна лінійна регресія, робастная і покрокова регресія, нелінійна регресія, модель Бокса-Дженкинса (ARIMA) з експертною підтримкою, виявлення моментів розладнання (зміни характеристик) тимчасових рядів. Ціна $540.
|
Таблиця 13.
Прикладні пакети прогнозування
| Назва програми
|
Фірма виробник
|
Характеристика програми
|
| SYSTAT
|
SPSS Inc.
|
Система універсального характеру має широкі можливості як для слабко підготовленого в статистику користувача так і для досить спокушеного статистика. Пакет має досить великим меню з функціональним алгоритмами, включаючи описову і непараметричну статистику, кореляцію, кластерный аналіз, перевірку багатомірних гіпотез для загальної лінійної моделі (MGLH) і таблиці спряженості. Пакет дає можливість роботи у всіх областях статистики, але особливо він сильний в області дисперсійного аналізу і планування експериментів. Ціна $995.
|
| Forecast Expert
|
Про-Инвест, Росія
|
У програмі реалізована сезонна модель авторегрессии-интегрированного ковзного середнього (модель Бокса-Дженкинса), що широко визнана у світовій практиці прогнозування. Особливості програми полягають у тому, що убудований інтелектуальний модуль автоматично аналізує числовий ряд і вибирає найбільше адекватні параметри для моделі прогнозу. Це дозволяє навіть недосвідченим в області математичної статистики користувачам швидко одержувати достовірні прогнози в області фінансів, виробництва, маркетингу (зміни курсів акцій, ціни на різні товари і т.д.) з урахуванням сезонних коливань і впливу інших факторів. Програма дозволяє проаналізувати залежність прогнозованого тимчасового ряду від іншого тимчасового ряду, називаного базовим, і побудувати прогноз з урахуванням вищевказаної залежності. Ця можливість робить незамінну послугу при аналізі і прогнозі вартості виробу, у ціноутворенні якого один фактор відіграє чільну роль. За допомогою Forecast Expert можна також побудувати прогноз ряду, що має обмеження зверху або знизу (так називаний ряд "граничних значень"). Forecast Expert представляє результати в табличному і графічному виді, а також зберігає них у файл. За допомогою спеціального модуля Project Chart програма будує графіки вихідних даних, побудованого прогнозу і довірчого інтервалу. Результати розрахунків можуть бути включені в звіт, а також експортовані в електронні таблиці, текстові файли або файли DBF-формату. Ціна $1100.
|
1. Організація робіт, спрямованих на створення та впровадження інформаційних систем.
2. Впровадження, супроводження і модернізація інформаційних систем.
3. Документація на розробку інформаційних систем.
4. Технічне завдання.
5. Ескізний проект.
6. Технічний проект.
7. Робочий проект.
2.4. Документація на розробку інформаційних сістем
Види і комплектність документів на інформаційні системи визначає ДСТ 34.201-89 (Інформаційна технологія. Види, комплектність і позначки документів при створенні автоматизованих систем).
Основні документи на розробку інформаційної системи
1. Звіт про обстеження.
2. Звіт про науково-дослідну роботу.
3. Технічне завдання.
4. Ескізний проект.
5. Технічний проект.
6. Робочий проект.
Звіти про обстеження, науково-дослідну роботу й ескізний проект формуються в довільній формі, їхня структура і зміст можуть бути погоджені між замовником і розроблювачем систем.
Зміст і структуру технічного завдання, технічного і робочого проектів визначають державні стандарти.
Технічне завдання
- основний документ, що визначає вимоги і порядок створення або модернізації інформаційної системи.
Технічне завдання може містити такі розділи:
1. Загальні зведення.
2. Призначення і ціль створення системи
3. Характеристика об'єктів автоматизації.
4. Вимоги до системи.
5. Склад і зміст робіт зі створення систем.
6. Порядок контролю і прийом системи.
7. Вимоги до складу і змісту робіт з підготовки об'єкта автоматизації до введення системи в дію.
8. Вимоги до документації.
9. Джерела розробки.
Дозволяється не вносити в технічне завдання деякі розділи або поєднувати і деталізувати окремі з них (див. Таблицю 3.).
Таблиця 3.
Розділи технічного завдання
| Розділ
|
Зміст
|
| Загальні зведення
|
Організація-замовник
Розроблювач
Джерело фінансування розробки
Термін початку і закінчення робіт
Порядок оформлення результатів проектних робіт.
|
| Характеристика об'єктів автоматизації
|
Зведення про об'єкт
Наявність обчислювальної техніки
Розміщення підрозділів
Основні функції підрозділів
|
| Вимоги до системи
|
Основні:
Структура інформаційної системи, функції системи, види забезпечення.
Чисельність і кваліфікація персоналу, режим його роботи.
Додаткові:
Технічне обслуговування системи
Захист інформації від несанкціонованого доступу
Збереження інформації
Сумісність з іншими системами
Перспективи розвитку системи
|
| Склад і зміст робіт зі створення системи
|
Стадії й етапи
Термін початку і закінчення кожного етапу або стадії
Виконавці
Документи, що повинні завершувати кожен етап.
|
| Вимоги до складу і змісту робіт з підготовки об'єкта автоматизації до введення системи в дію
|
Перетворення інформації, що одержує інформаційна система, до виду, придатному для обробки на ЕОМ.
Необхідні для функціонування інформаційної системи підрозділу.
Термін і порядок комплектування штату, і навчання персоналу.
|
| Вимоги до документації
|
Погоджені з замовником документи, що будуть оброблятися.
Застереження про документи, що можуть зберігатися на машинних носіях.
|
| Джерела розробки
|
Документи й інформаційні матеріали, що використовувалися під час розробки технічного завдання, а також ті, котрі знадобляться під час створення інформаційної системи.
|
Ескізний проект
- короткий попередній опис системи, яку потрібно створювати.
Структуру і зміст ескізного проекту державний стандарт не визначає, і тому ці характеристики проекту визначаються за узгодженням між проектувальником і замовником у залежності від його призначення.
Зміст ескізного проекту:
1. функції інформаційної системи;
2. форми первинних і вихідних документів;
3. відео кадри;
4. структура інформаційних масивів або їхні назви і головне призначення;
5. найважливіші алгоритми (формули) розрахунків;
6. місце розташування і кількість ЕОМ для впровадження системи
7. порядок створення і впровадження системи і т.п.
Іноді ескізний проект створюється для того, щоб ознайомити експертів або керівництво організації з основними методами, розрахунками, документами, функціями, що будуть властиві інформаційній системі. У такому випадку ескізний проект може виконувати рекламну функцію для розроблювачів системи. Він застосовується, щоб зацікавити організації в тієї або іншій інформаційній системі.
Основні положення ескізного проекту здобувають подальше розвитку в технічному і робочому проектах.
Технічний проект може бути оформлений як один документ, а може складатися з окремих документів. Якщо технічний проект оформляється як один документ, то перераховані документи можуть складати розділи технічного проекту (див. Таблицю 4.). Розділи технічного проекту формуються згідно РД 50-34.698-90.
Таблиця 4.
Зміст технічного проекту
| Розділ
|
Зміст
|
Опис
|
| Опис постановки задачі
|
Характеристика задачі
|
Призначення
Техніко-економічна сутність
Обґрунтування необхідності рішення на ЕОМ;
Об'єкти керування
Призначення і використання первинної інформації,
Періодичність рішення і термін видачі первинної інформації;
Умови, при яких припиняється автоматизоване рішення задачі
Розподіл дій між персоналом і технічними засобами при різних ситуаціях рішення задачі.
|
| Вихідна інформація
|
Призначення і використання
Перелік і опис вихідних повідомлень: повна назва, ідентифікатор, форма представлення, періодичність видачі, термін видачі й одержувачі інформації і вимоги до точності і надійності розрахунку показника.
|
| Вхідна інформація
|
Призначення і засоби пошуку
Перелік і опис вхідних повідомлень: назва й ідентифікатор, форма представлення, термін і частота використання.
|
| Структура алгоритму
|
Використовувана інформація
|
Призначення
Масиви інформації (назва, ідентифікатор і максимально можлива кількість записів), що формуються з вхідних повідомлень
Масиви (назва, ідентифікатор і максимально можлива кількість записів), що сформовані іншими алгоритмами і зберігаються для реалізації даного алгоритму.
|
| Результатна інформація
|
Призначення результатів
Масиви інформації, що сформовані для видачі вихідних повідомлень, а також тих, котрі зберігаються для рішення даної й іншої задач.
|
| Математичний опис
|
Математична модель або математичні формули обчислення основних показників
Процес
Об'єкти
Припущення
Оцінка відповідності розробленої моделі реальному процесові.
|
| Алгоритм рішення
|
Логіка алгоритму і спосіб формування результатів
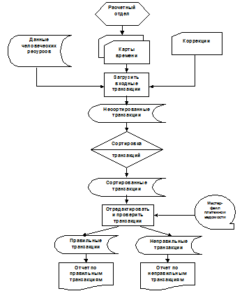
Схема алгоритму (ДСТ 19.701-90)
|
| Опис інформаційного забезпечення
|
Загальна характеристика
|
Основні принципи побудови
Нормативні документи
Обґрунтування вибору СУБД і її основні характеристики.
Загальна схема
Елементи
|
| Опис організації збору і передачі інформації на обробку
|
Джерела і носії інформації
Обсяг і інтенсивність інформаційних потоків
Методи контролю на різних етапах збору і передачі інформації на обробку.
Підрозділу, що відповідають за своєчасне представлення їхній на обробку.
|
| Побудова системи класифікації і кодування
|
Класифікатори
Методи класифікації і кодування
Структура и довжина коду.
Фрагменти або приклади класифікаторів.
|
| Форми первинних документів, машинограм і відеокадрів
|
Форми первинних документів у виді таблиць.
|
| Структура інформаційних масивів
|
Структура масиву: найменування, позначення, найменування носія інформації, обсяг, довжина запису, метод організації, ключі упорядкування масиву.
Атрибути масиву: найменування, умовна позначка у формулах, формат, діапазон змін, логічні і семантичні зв'язки з іншими масивами або атрибутами.
Логічні і семантичні зв'язки.
|
| Опис організаційного забезпечення
|
Організаційна структура
|
Схема
Опис
|
| Технологічний процес автоматизованого збору інформації і її обробок.
(ДСТ 19.701-90)
|
Схема технологічного процесу автоматизованого збору і передачі даних: склад і послідовність виконання операцій по зборі, реєстрації, обробки, контролеві і передачі даних на обробку.
Технологічний процес обробки даних на ОЦ або на АРМ: склад і послідовність виконання операцій по прийому, контролеві, обробці, видачі результатів обробки.
Документація (інструкції щодо виконання всіх операцій або керівництво користувача), необхідна для даного технологічного процесу.
|
| Опис технічного забезпечення
|
Технічне забезпечення
|
Комплекс технічних засобів (КТС).
Обґрунтування вибори КТС і його характеристики.
Загальна характеристика мережі і її особливості, режими роботи конкретної ЕОМ у мережі
|
| Опис програмного забезпечення
|
Програмне забезпечення
|
Загальна характеристика програмного забезпечення (ПО) (структура, основні функції, операційна система, засоби, що розширюють можливості операційної системи);
Схема взаємодії програм
Схеми програм.
|
Робочий проект майже ніколи не оформляється як один документ. Він складається з різних документів, що повинні використовуватися під час експлуатації системи. До складу робочого проекту крім паперових документів входять тексти програм на машинних носіях інформації або так називані виконуваний модуль, що працює під керуванням операційної системи і дозволяє обробляти інформацію на ЕОМ. Склад робочого проекту представлений у таблиці 5.
Таблиця 5.
Склад робочого проекту
| Розділ
|
Зміст
|
| Опис програм
(ДСТ 19.401-78)
|
Опис
Листинг
Коментарі
|
| Інструкції з операцій технологічного процесу
|
Кваліфікація виконавця
Докладний опис дій
|
| Керівництво користувача
(РД 50-34.698-90)
|
Уведення,
Призначення
Умови використання
Підготовка до роботи
Опис операцій
Аварійні ситуації
Рекомендації щодо освоєння.
|
| Класифікатори техніко-економічної інформації
|
Структура
Повний перелік назв із відповідними їм кодами.
|
Керівництво користувача
Керівництво користувача визначається РД 50-34.698-90 і повинно мати такі підрозділи: уведення, призначення й умови використання, підготовка до роботи, опис операцій, аварійні ситуації, рекомендації щодо освоєння. Розділи керівництва користувача представлені в таблиці 6.
Таблиця 6.
Розділи керівництва користувача
| Розділ
|
Опис
|
| Вступ
|
Основна характеристика
Функції
Технічна характеристика ЕОМ
Характеристика додаткових технічних пристроїв
Операційна система
Програмні засоби
|
| Вступ про підготовку до роботи
|
Зміст і склад дистрибутивних носіїв інформації
Правила інсталяції системи
Порядок завантаження програм і перевірки їхньої працездатності.
|
| Опис операцій
|
Правила виконання
Особливості
Можливі наслідки
Приклади вибору тих або інших дій.
Пункти «меню»
Перелік «Як виконати …»
|
| Аварійні ситуації
|
Приклади аварійних ситуацій
Ради, як відновити працездатність системи з мінімальними витратами часу і роботи.
|
| Рекомендації щодо освоєння
|
Літературу, яку варто вивчити перед початком роботи
Порядок оволодіння основними функціями
Контрольний приклад, за допомогою якого можна опанувати основними функціями
|
ТЕМА 7. ПРОЕКТУВАННЯ ІНФОРМАЦІЙНОЇ СИСТЕМИ
1. Основі етапи розробки системи.
2. Стратегії розробки систем.
3. Методології розробки.
1.
Основні етапи процесу розробки системи
Нові інформаційні системи - продукт процесу рішення організаційних проблем. Нова інформаційна система створюється як рішення деякого типу проблеми або набору проблем, що як почуває організація варто вирішити. Проблеми можуть виходити із ситуацій, коли менеджери і службовці розуміють, що організація не працює тому що потрібно, або коли організація повинна використовувати перевагу нових можливостей, щоб працювати більш успішно.
Розробка системи
- дії, що приводять до створення информационно системного рішення організаційної проблеми.
Основні етапи розробки представлені в таблиці 1.
Таблиця 1.
Процес розробки систем
| Основний етап
|
Опис
|
| Системний аналіз
|
Ідентифікація проблем
Визначення рішення
Установка інформаційних вимог
|
| Проектування систем
|
Створення логічних проектних специфікацій
Створення фізичних проектних специфікацій
Керування технічною реалізацією системи
|
| Програмування
|
Переклад технічних проектних специфікацій у програму
|
| Іспит
|
Іспит модулів
Системи іспит
Приймальний іспит
|
| Конверсія
|
План конверсії
Документація підготовки
Навчання користувачів і технічного персоналу
|
| Реалізація і супровід
|
Експлуатація системи
Оцінка системи
Зміна системи
|
Кожен основний етап розробки системи проходить у тісній взаємодії з організацією (див. Рис. 1.).

Рис. 1. Процес розробки системи
Системний аналіз
Системний аналіз
- аналіз проблеми, що організація пробує вирішувати за допомогою інформаційної системи.
Системний аналіз виконує системний аналітик.
Ціль системного аналітика
- повне розуміння існуючої організації і системи, ідентифікація проблемних областей і визначення шляхів рішення.
Задачі системного аналітика:
· Ідентифікація первинних власників і користувачів даних в організації.
· Короткий опис існуючих апаратних засобів і програмного забезпечення.
· Визначення деталей проблем в існуючих системах.
· Дослідження документів, робочих паперів і процедур.
· Спостереження роботи системи.
· Інтерв'ю основних користувачів системи
Кроки системного аналізу
Кроки системного аналізу, виконувані системним аналітиком, представлені в таблиці 2. Результати системного аналізу оформляються у виді документів: звіті про обстеження, звіт про науково-дослідну роботу і технічне завдання.
Таблиця 2.
Кроки системного аналізу
| Крок
|
Опис
|
| Визначення проблеми
|
Ідентифікація первинних власників і користувачів даних в організації.
Короткий опис існуючих апаратних засобів і програмного забезпечення.
Визначення деталей проблем в існуючих системах.
|
| Ідентифікація причин
|
Дослідження документів, робочих паперів і процедур.
Спостереження роботи системи.
Інтерв'ю основних користувачів системи
|
| Визначення рішення
|
Основні альтернативи рішення проблеми:
Нічого не робити, залишаючи існуючу ситуацію незмінної.
Зміна або поліпшення існуючої системи.
Розробка нової системи.
|
| Ідентифікації інформаційних вимог
|
Інформаційні вимоги - деталізоване вираження інформаційних потреб, що повинна задовольняти нова система.
Мети визначення інформаційних вимог:
Ідентифікація того, хто бідує й у якій інформації, де, коли, і як.
Визначення цілей нової або зміненої системи
Розробка детального опису функцій системи.
Облік економічних, технічних і тимчасових обмежень,
Облік цілей, процедур і процесів прийняття рішень в організації.
Проблеми визначення інформаційних вимог:
Трудомісткий процес дослідження і ревізії.
Бізнеси-функції дуже складні і погано визначені.
Ручна система або набір сталих процедур по введенню і висновкові можуть не існувати.
Процедури можуть залежати від індивідуальності співробітника.
Користувачі не знають, що вони хочуть.
|
| Визначення реализуемости
|
Аналіз реализуемости – визначення можливості і досяжності рішення з даними ресурсами й обмеженнями організації.
Види аналізу реализуемости:
Технічна реализуемость: чи може запропоноване рішення бути виконане за допомогою доступних і технічних ресурсів, апаратного і програмного забезпечення.
Економічна реализуемость: чи перевершують вигоди від запропонованого рішення витрати.
Операційна реализуемость: чи є запропоноване рішення підходящої для існуючої управлінської й організаційної структури.
|
Проектування
Проект інформаційної системи
- генеральний план або модель системи.
Проектування інформаційної системи
- визначення моделі системи, що задовольняє інформаційним вимогам, отриманим на етапі системного аналізу.
Проектування інформаційних систем
- напружена і творча задача, що вимагає уяви, чутливості до деталей і великого досвіду.
Мети проектування:
· Розгляд альтернативних конфігурацій технології.
· Керування і контроль технічною реалізацією системи.
· Визначення і деталізація технічних специфікацій системи
Види проектування
Існує два основних види проектування логічну і фізичне (див. таблицю 3.)
Таблиця 3.
Види проектування
| Проектування
|
Опис
|
Склад
|
| Логічне
|
Представлення компонентів системи і їхніх зв'язків з погляду користувача, що показує, що системне рішення буде робити.
|
введення і висновки;
функції обробки;
ділові процедури;
моделі даних;
засобу керування.
|
| Фізичне
|
Процес перекладу абстрактної логічної моделі у визначений технічний проект нової системи.
|
апаратні засоби;
програмне забезпечення;
фізичні бази даних;
засобу введення-висновку інформації;
ручні процедури;
засобу керування.
|
Проектні
альтернативи
Перш, ніж проект інформаційної системи буде довершений, аналитики повинні оцінити різні проектні альтернативи. Базуючи на визначенні вимог і системному аналізі, аналитики створюють высокоуровневые логічні моделі проекту. Потім вони досліджують витрати, вигоди, міцність і слабість кожної альтернативи.
Основні проектні альтернативи:
· централізовані або розподілені;
· інтерактивні або пакетні;
· частково ручні або цілком автоматизовані;
· інші.

Роль кінцевих
користувачів
Користувачі повинні мати достатній контроль над процесом проектування, щоб гарантувати, що система відбиває їхні ділові пріоритети й інформаційні потреби, а не лінію технічного персоналу
Робота над проектом збільшує розуміння користувачів і прийняття системи, зменшує проблеми, викликані передачею влади, конфліктом між групами, і незнайомством з новими функціями системи і процедурами. Недостатня участь користувача в конструкторських роботах - головна причина невдачі системи.
Характер і рівень участі користувача в проекті змінюється від системи до системи. Існує мала потреба участі користувача в системах із простими або прямими вимогами, чим у ті, де вимоги є складними, комплекси або невизначеними. Системи обробки транзакций і операційного контролю традиційно вимагали малої участі користувача, чим системи стратегічного планування, інформаційних звітів і підтримки рішень. Менш структуровані системи мають потребу в більшій участі користувачів у визначенні вимог і можуть зажадати багатьох версій проекту перш, ніж специфікації будуть бути довершені.
Проектні специфікації
Результатом проектування є проектні специфікації, що входять до складу ескізного і технічного проекту. Найбільш розповсюджені проектні специфікації представлені в таблиці 4.
Таблиця 4.
Проектні специфікації
| Висновок
Носій
Зміст
Синхронізація
Уведення
Джерела
Потік
Уведення даних
Інтерфейс користувача
Простота
Ефективність
Логіка
Зворотний зв'язок
Помилки
Проект бази даних
Логічні зв'язки даних
Вимоги по обсязі і швидкодії
Файлова організація і проект
Специфікації записів
Обробка
Обчислення
Програмні модулі
Необхідні звіти
Синхронізація висновку
Ручні процедури
Які дії
Хто виконує їхній
Коли
Як
Де
|
Засобу керування
Засобу керування введенням (символи, обмеження, вірогідність)
Засобу керування обробкою (несуперечність, кількість записів)
Засобу керування висновком (загальні підсумки, приклади висновку)
Процедурні засоби керування (паролі, спеціальні форми)
Безпека
Засобу керування доступом
Плани на випадок катастрофи
Контрольні журнали
Документація
Документація по операціях
Документи систем
Документація користувача
Конверсія
Преутворені файли
Ініціалізація нових процедур
Вибір методу тестування
Перехід до нової системи
Навчання
Вибір методів навчання
Розробка модулів навчання
Ідентифікація засобів навчання
Організаційні зміни
Перепроектування задач
Проектування робіт
Проектування офісу і структури організації
Повідомлення про зв'язки
|
Програмування
Програмування - процес перекладу проектних специфікацій у комп'ютерне програмне забезпечення.
Складає меншу частину циклу розробки систем, чим проектування і можливе дії по іспиті. Результати програмування оформляються в робочому проекті.
Таблиця 1.
Учасники етапу програмування
| Учасник
|
Функція
|
| Кваліфікований програміст
|
Робота складається винятково в кодуванні програм
|
| Програміст / аналітик
|
Проектування і програмування функції
|
| Група програмування
|
Створення великих систем, що складаються з безлічі програм з тисячами і навіть сотнями тисяч рядків коду
|
Тестування
Тестування
- вичерпний і ґрунтовний процес, що відповідає на запитання: чи робить системи необхідні результати при відомих умовах.
50 відсотків від усього бюджету на розробку програмного забезпечення може бути витрачене на іспити. Іспит також вимагає дуже багато часу: повинні бути ретельно підготовлені дані іспити, розглянуті результати і зроблені виправлення в системі.
Види тестування:
· тестування модулів або тестування програми – незалежне тестування кожної програми в системі.
· Тестування системи - перевірка функціонування інформаційної системи в цілому.
· Приймальне тестування - заключна сертифікація готовності системи до використання у виробничих умовах.
Роль користувачів у процесі тестування:
· Ідентифікація повного діапазону даних і умов обробки системи.
· Визначення повного діапазону умов, включених в іспити буде повним.
· Ідентифікація частих і менш загальних транзакций.
· Попередження незвичайних умов і більшості загальних типів помилок при використанні системи.
· Перевірка ручних процедур у системі.
Якість іспитів значно підвищується, якщо вони проводяться на основі плану іспитів.
План іспитів - список усіх готувань до серії іспитів, що будуть виконані на системі.
Конверсія
Конверсія
- процес заміни старої системи нової.
Стратегії конверсії представлені в таблиці 2.
Таблиця 2.
Стратегії конверсії
| Стратегія
|
Опис
|
Характеристика
|
| Рівнобіжна стратегія
|
Стара система і її потенційна заміна працюють разом у перебігу часу, поки кожний не переконається в тім, що нові функції правильні.
|
Сама надійна - у випадку помилок або збоїв при обробці, стара система може усе ще використовуватися як резервна копія.
Дуже дорога - може знадобитися додатковий штат або ресурси для керування додатковою системою.
|
| Безпосереднє введення
|
Повна заміна старої системи на нову в призначений день.
|
Дуже небезпечна - може потенційно бути більш дорогої, чим рівнобіжна, якщо будуть виявлені серйозні проблеми з новою системою.
Ні можливості повернутися.
Неполадки, збої і вартість виправлень можуть бути величезними.
|
| Пилотное дослідження
|
Уведення нової системи тільки в обмежену область організації, у відділ або операційний підрозділ.
|
Коли пилотная версія є повною і працює без збоїв, вона одночасно або поступово установлюється у всіх інших частинах організації.
|
| Поетапний підхід
|
Поступове введення нової системи по функціях або по організаційних підрозділах
|
Якість конверсії значно підвищується, якщо вона проводиться на основі плану конверсії.
План конверсії
- список усіх дій, необхідних для установки нової системи.
Проблеми конверсії
Створення плану конверсії.
Конверсія даних.
Навчання кінцевих користувачів використанню нової системи.
Створення детальної технічної і користувальницької документації.
При проведенні конверсії оформляється документація на інформаційну систему, що входить у робочий проект: опис програм, інструкції з операцій технологічного процесу, керівництво користувача, класифікатори техніко-економічної інформації.
Документація - описи роботи інформаційної системи з технічної або користувальницької точки зору.
Реалізація і супровід
Заключними етапами процесу розробки є реалізація і супровід.
Реалізація - процес оцінки системи користувачами і технічними фахівцями на її відповідність первісним цілям розробки і визначення необхідних змін.
Супровід - процес зміни апаратних засобів, програмного забезпечення, документації або процедур працюючої системи з метою виправлення помилок, виконання нових вимог або підвищення ефективності обробки.
Розподіл часу супроводу
Налагодження або виправлення проблем реалізації - 20%.
Зміни даних, файлів, звітів, апаратних засобів або програмного забезпечення - 20%.
Створення розширень користувача, поліпшення документації і перекодування компонентів системи для підвищення ефективності обробки - 60%.
Час супроводу може бути значно скорочене завдяки кращому системному аналізові й ефективним методам проектування.
Види стратегій розробки інформаційних систем
Існує безліч альтернативних підходів до створення нових інформаційних систем. Системи можуть розроблятися цілком силами організацій або за допомогою використання пакетів програм і інших стратегій, щоб скоротити час, витрати і збільшити ефективність. Основні стратегії розробки систем представлені в таблиці 1.
Таблиця 1.
Стратегії розробки інформаційних систем
| Підхід
|
Можливості
|
Переваги
|
Недоліки
|
| Життєвий цикл систем
|
Послідовний покроковий формальний процес
Написання специфікацій і тверджень
Обмежена роль користувачів
|
Необхідний для великих складних систем і проектів
|
Повільний і дорогою
Не вітає змін
Величезний документообіг для керування
|
| Макетування
|
Вимоги визначаються динамічно за допомогою експериментальної системи
Швидкий, неформальний і ітеративний процес
Користувачі постійно взаємодіють із прототипом
|
Швидкий і недорогий
Корисний, коли вимоги точно не відомі або, коли важливий інтерфейс кінцевого користувача
Сприяє участі користувача
|
Не підходить для великих складних систем
Може замовчувати недоліки на важливих кроках аналізу, документування і тестування
|
| Пакети прикладного програмного забезпечення
|
Комерційне програмне забезпечення усуває необхідність для розробки програм власними силами
|
Скорочує роботи з проектування, програмуванню, інсталяції і супроводові
Може заощадити час і гроші, коли розробляються загальні бізнеси-додатки
Скорочує необхідність у внутрішніх ресурсах інформаційних систем
|
Може не задовольняти унікальним вимогам організації
Може не виконувати багато бізнесів-функцій добре
Велике настроювання може значно збільшити витрати на розробку
|
| Розробка кінцевого користувача
|
Системи створюються кінцевими користувачами, що використовують інструментальні засоби програмного забезпечення четвертого покоління
Швидка і неформальна
Мінімальна роль фахівців інформаційних систем
|
Користувачі контролюють створення систем
Заощаджує час і витрати на розробку
Зменшує незавершені роботи додатка
|
Може привести до розростання неконтрольованих інформаційних систем
Системи не завжди відповідають стандартам забезпечення якості
|
| Використання зовнішніх постачальників інформаційних послуг
|
Системи створюються й іноді керуються зовнішнім постачальником
|
Може скоротити або контролювати витрати
Може зробити системи, при недоліку внутрішніх ресурсів і технічному дефіциті
|
Менший контроль над функцією інформаційних систем
Залежність від технічної спрямованості і благополуччя зовнішніх постачальників
|
Проблеми вибору стратегії розробки інформаційної системи
Немає підходу, що може використовуватися для всіх ситуацій і типів систем. Кожний з цих підходів має переваги і недоліки, і кожний забезпечує менеджерів діапазоном виборів. У таблиці 2 представлені основні проблеми вибору стратегії розробки інформаційної системи.
Таблиця 2.
Проблеми вибору стратегії розробки інформаційної системи
| Проблема
|
Опис
|
| Визначення правильної стратегії розробки систем
|
Жодна зі стратегій не підходить.
Остаточна конфігурація системи не може бути заздалегідь визначена, тому що інформаційні вимоги або відповідна технологія невизначені.
Запропонована система викликає основні організаційні і технічні зміни.
Рішення: організація повинна переслідувати стратегію по етапного введення, при якому проекти систем розбиті в менші блоки і розробляються "поступово" по етапах, або фірма повинна цілком відкласти проект.
|
| Контролювання розробки інформаційних систем поза відділом інформаційних систем
|
Розробка кінцевого користувача:
не існує підходящого способу установки стандартів і засобів контролю.
стандарти і засоби контролю, що мають великі обмеження, можуть не тільки викликати опір користувача, але можуть також душити інновації кінцевого користувача.
занадто слабкі засоби контролю викликають серйозні проблеми цілісності даних і связности.
Рішення: не завжди можливо знайти правильне сполучення стандартів і засобів контролю.
|
| Вибір стратегія розробки систем, що вписуватися в інформаційну архітектуру фірми і стратегічний план
|
Розробка кінцевого користувача, пакети прикладного програмного забезпечення або використання зовнішніх інформаційних послуг:
підходящі короткострокові рішення, що не враховують довгострокові інтереси організації;
створення непорівнянних додатків, що не можуть легко інтегруватися в загальну інформаційну архітектуру фірми.
Рішення: ретельна оцінка довгострокового впливу стратегій розробки додатків.
|
Життєвий цикл систем.
Життєвий цикл систем самий старий метод створення інформаційних систем і усе ще сьогодні використовується для середніх або великих складних проектів систем.
Життєвий цикл систем - формальний підхід до створення систем, що припускає, що інформаційна система має життєвий цикл подібно будь-якому живому організмові: з початком, серединою і кінцем і розділяє процес розробки систем на різні стадії і формує інформаційну систему послідовно, стадія за стадією.
Методологія життєвого циклу також має формальний поділ праці між кінцевими користувачами і фахівцями інформаційними систем.
Поділ відповідальності між розроблювачами і кінцевими користувачами:
Технічні фахівці: системні аналитики і програмісти відповідальні за проведення системного аналізу, проектування і робіт з реалізації;
Кінцеві користувачі відповідальні за забезпечення інформаційних вимог і експертизу роботи технічного персоналу.
По завершенню кожного етапу потрібні формальні висновки або угоди між кінцевими користувачами і технічними фахівцями.
Рис. 1. показує результати кожної стадії життєвого циклу, що є підставами для формального висновку.

Рис. 1. Методологія життєвого циклу
У таблиці 3. представлено детальної опис кожної стадії життєвого циклу системи.
Таблиця 3.
Стадії життєвого циклу систем
| Стадія
|
Роботи
|
Опис
|
| Опис проекту
|
Визначення проблеми
|
| Аналіз можливості рішення проблеми створенням нової інформаційної системи або зміною існуючої.
|
"Чому необхідний проект нової системи?"
|
| Визначення загальних цілей, області проекту.
|
"Що необхідно досягти?".
|
| Розробка плану проекту, що може бути показаний керуванню
|
Пропозиція на розробку нової системи.
|
| Аналіз систем
|
Аналіз проблеми існуючих систем (ручних або автоматизованих)
|
"Что существующие системы делают?"
"Які їхні достоїнства, недоліки, гарячі крапки і проблеми?"
|
| Ідентифікація цілей, що будуть досягнуті рішенням для цих проблем
|
| Опис альтернативних рішень
|
"Какие возможны альтернативные варианты решения?"
"Їхні витрати і вигоди?"
|
| Дослідження реализуемости кожного варіанта рішення для експертизи керуванням
|
| Збір докладної інформації і глибоке дослідження
|
| Докладний аналіз документів, звітів і робочих паперів, зроблених існуючими системами
|
| Спостереження за роботою системи
|
| Опитування користувачів за допомогою опитувальних аркушів
|
| Проведення інтерв'ю. Определение требований к информационной системе
|
"Які інформаційні вимоги користувача повинні бути виконані цим рішенням?"
|
| Докладний опис інших дій життєвого циклу і задач кожної фази
|
| Деталізований звіт за системною пропозицією, що виділяє альтернативні рішення й оцінку реализуемости запропонованих рішень.
|
| Проектування
|
Створення логічних і фізичних проектних специфікацій рішення.
|
| Використання інструментальних засобів проектування і документування проектів:
діаграми потоку даних,
діаграми структури програми,
блок-схеми системи,
таблиці рішень або дерево рішень і т.д.
Звіт по проектних специфікаціях системного рішення, що обрано.
|
| Програмування
|
Переклад специфікацій проекту, створених на стадії проектування в код програми:
|
| Підготовка специфікацій кожної програми системи системними аналітиками разом із програмістами
|
Специфікації програми:
опис задач програми,
тип мови програмування,
введення і висновки,
логические схемы обработки информации,
процеси обробки й оператори керування типу упорядочивания вхідних даних.
|
| Написання програмістами у відповідності зі специфікаціями коду програм
Фактичний код програмного забезпечення системи.
|
Для створення великих систем, що мають багато програм із сотнями тисяч рядків програмного коду, можуть знадобитися цілі команди програмістів
|
| Установка
|
Фінальні кроки по введенню нової або модифікованої системи в роботу:
|
| Тестування
|
Перевірка правильності роботи з технічної і функціональної точки зору бізнесу.
|
| Навчання
|
Фахівці в області бізнесу і технічних фахівців навчаються використовувати нову систему
|
| Перетворення
|
Формальний план перетворення містить деталізований розпорядок усіх дій, необхідних для установки нової системи, і перетворення старої системи в нову систему.
|
| Результати тестів для оцінки ефективності системи
|
| Посада реалізація
|
Використання й оцінка системи користувачами і технічними фахівцями після того, як вона була встановлена і знаходиться в експлуатації.
|
Формальна ревізія, що визначає, на скількох добре нових систем виконує первісні цілі, і потрібні чи виправлення або зміни
|
| Модифікування для удосконалення системи
|
| Настроювання системи
|
| Супровід системи
|
Виправлення помилок.
Реализация новых требований.
Поліпшення ефективності обробки.
|
| Завершення корисного життєвого циклу
|
Система вимагає дуже багато витрат на супровід для підвищення ефективності і реалізації нових цілей користувача
|
| Як тільки життєвий цикл системи закінчується, потрібно цілком нова система, і цикл може початися знову.
|
Достоїнства підходу життєвого циклу
Підхід життєвого циклу використовується:
Для формування великих систем обробки транзакций (TPS) і інформаційних систем керування (MIS), де вимоги сильно структуровані і гарне визначені.
Для складних технічних систем типу запуску космічних кораблів, керування повітряним рухом і переробкою нафти, де необхідний строгий і формальний аналіз вимог, визначені специфікації і тверді засоби керування над процесом створення систем.
Обмеження підходу життєвого циклу
Однак методологія життєвого циклу систем має серйозні обмеження і не дуже добре підходить для більшості маленьких настільних систем, що будуть переважати в двадцять перших сторіч. Основні обмеження підходу життєвого циклу представлені в таблиці 4. Деякі з цих обмежень можуть бути вирішені альтернативними стратегіями створення систем.
Таблиця 4.
Обмеження життєвого циклу
| Обмеження
|
Опис
|
| Дуже дорогий і трудомісткий
|
Дуже багато часу необхідно для нагромадження інформації і підготовки об'ємних специфікацій і документів приймання.
Можуть пройти роки перш, ніж система буде остаточно встановлена.
При занадто великому часі розробки інформаційні вимоги можуть змінитися перш, ніж система буде впроваджена.
Система, що вимагає багато років і грошей для створення, може застаріти, поки вона буде ще на креслярській дошці.
|
| Негнучкий і утрудняє зміни
|
Передбачає перевірки системи для гарантії того, що вимога виконана.
Коли вимоги неправильні або виникають помилки, повинна бути повторена послідовність дій життєвого циклу, що приводить до збільшення часу і витрат.
Заохочує заморожування специфікацій на ранніх етапах процесу розробки, що виключає можливість змін.
Користувачі утрудняються чітко представити фінальну систему по документах специфікації і ставлять підпису на документах специфікації без повного розуміння їхнього змісту, тільки протягом програмування і тестування довідаються, що специфікації неповні, роблять не те, що вони мали на увазі.
Коректні специфікації не завжди можуть бути визначені відразу і досить рано, коли вони легко можуть бути змінені
|
| Погано підходить для додатків орієнтованих на рішення.
|
Прийняття рішень може бути занадто неструктурованим і нечітким.
Вимоги можуть постійно мінятися, або рішення не можуть мати чітких моделей або процедур.
Особи, що приймають рішення, часто не можуть заздалегідь визначити свої інформаційні потреби, і змушені експериментувати з конкретними системами, щоб роз'яснити види рішень, що вони бажають робити.
Високий рівень невизначеності не може бути легко погоджений з підходом життєвого циклу.
|
2.5. Структурний аналіз.
На зорі програмування існувало небагато методологій. Відсутність методологій приводило до створення складних, негнучких, ненадійних систем, супровід яких було майже неможливим. У 70-их з'явилися методології, що включають ряд методів або технік для виконання основних функцій розробки проекту. Таблиця 1 демонструє важливість використання методологій розробки.
Таблиця 1. Відсутність і використання методології розробки
| Етап розробки
|
Відсутність методології
|
Традиційні методології
|
| Системний аналіз
|
Специфікації користувача формуються в неформальних обговореннях і супроводжуються непослідовними коментарями
|
Формальний і структурований процес формування ясних і точних специфікацій
|
| Програмування
|
Мистецтво
Програми неструктуровані, написані на складному і заплутаному коді (спагеті коді)
Спагеті код (Spaghetti code) - неструктурований, незрозумілий програмний код із заплутаною логікою, що метафорично нагадує горщик звареної спагеті.
|
Технологія створення програм
Якісні, структуровані, написані на зрозумілому коді програми
|
| Супровід
|
Негнучкі системи, супровід яких практично неможливо
|
Прості для розуміння і підтримки системи
|
Концепція традиційних методологій розробки
Традиційні методології виходять з парадигми: інформаційна система містить два типи сутностей:
· деякий аналог програми - операційні сутності, що виконують деяку обробку;
· дані - пасивні сутності, що зберігають інформацію, доступну для пошуку, читання і заміни.
В основі традиційних методологій лежить структурний підхід, відповідно до якого при розробці системи виконується функціональна (алгоритмічна) декомпозиція по методу «зверху вниз» – системи розбиваються на складові частини, кожна з яких розглядається окремо від інших, декомпозиція виконується доти поки не буде досягнутий необхідний рівень деталізації.
Основні характеристики традиційних методологій розробки
Основні характеристики традиційних методологій представлені в таблиці 2.
Таблиця 2.
Характеристики традиційних методологій розробки
| Характеристика
|
Опис
|
| Структурні
|
Методи є інструкціями, що ретельно складений, часто крок за кроком, причому кожен крок формується на підставі попередніх.
|
| Підхід «зверху вниз»
|
Рухаються в напрямку від самого найбільш високого абстрактного рівня до найнижчого рівня деталізації.
|
| Орієнтація на процес
|
Більше орієнтовані на процес, чим на дані.
Центр методологій – обробка даних, а не самі дані.
Опису даних - частина методів
|
| Лінійність
|
Кожна фаза повинна бути закінчена перш, ніж буде почата наступна.
|
| Багаторічне використання
|
Використовувалися для розробки великого числа систем у плині декількох десятиліть.
Багато існуючих систем були розроблені з їх використанням.
|
| Домінування
|
Незважаючи на зростаючий інтерес до інших методологій, сьогодні вони залишаються домінуючим методологічним підходом.
|
Методологія структурної розробки або структурний підхід виділяють у традиційних методологіях:
· Структурний аналіз.
· Структурне проектування.
· Структурне програмування.
Структурний аналіз (Structured analysis) - метод визначення введень, процесів і висновків системи і розподіли систем на підсистеми або модулі, що показують логічну графічну модель потоку інформації.
Структурний аналіз - широко використовуваний метод визначення введень, процесів і висновків системи і розчленовування систем на підсистеми. Структурний аналіз надзвичайно наочний метод, що покладається головним чином на діаграми, а не на описовий текст. Його основний інструмент – діаграми, що формують графічне представлення складених процесів системи й інтерфейсів між ними.
Структурний аналіз пропонує логічну графічну модель потоку інформації, поділяючи системи на модулі, що показують рівні, що піддаються керуванню, деталізації.
Особливості структурного аналізу представлені в таблиці 3.
Таблиця 3.
Структурний аналіз
| Поняття
|
Опис
|
| Задачі
|
Аналіз системи зверху вниз.
Визначення інтерфейсів між модулями.
Точний опис процесів або перетворень, що відбуваються усередині кожного модуля.
|
| Елементи
|
Діаграми системи:
IDEF0 – діаграми бізнесу-процесу;
IDEF3 (Workflow diagramming) – діаграми потоку робіт;
DFD (Data flow diagramming, DFD) - діаграми потоку даних;
ER (Entity-relation diagramming) –– діаграми сутність відношення.
Словник даних
Специфікації процесів
таблиця рішень;
дерево рішень;
псевдокод.
|
| Застосування
|
Системний аналіз
Визначення специфікацій
Проектування
Відправна крапка структурного проектування.
|
| Результат
|
Документ структурної специфікації:
Діаграми системи
Словники даних потоків даних і сховищ даних
Специфікацій процесу
Вхідні і вихідні документи
Вимоги захисту, контролю, перетворення і продуктивності.
|
Діаграми структурного аналізу представлені в таблиці 4.
Таблиця 4.
Діаграми структурного аналізу
| Діаграма
|
Опис
|
Елементи
|
| Бізнес-процес
|
Методологія IDEF0:
існуюча модель бізнесу (AS-IS);
оцінка моделі бізнесу;
ідеальна моделі бізнесу (TO-BE)
|
Роботи - процеси, функції або задачі, що відбуваються в плині визначеного часу і мають розпізнавані результати.
Входи – матеріали або інформація, що використовуються або перетворяться роботою для одержання результату (виходу).
Виходи – матеріали або інформація, що виробляються роботою.
Механізми – ресурси, що виконують роботу, наприклад персонал організації, верстати, пристрої і т.д.
Керування – правила, стратегії, процедури або стандарти, якими керується робота.
|
| Потік даних
|
Діаграма потоку даних (Data flow diagram (DFD)):
рух даних у, з, і усередині інформаційної системи;
процеси перетворення і збереження даних.
|
Потоки даних - рух даних між процесами, зовнішніми сутностями і сховищами.
Процеси - представлення перетворення потоків вхідних даних у потоки вихідних даних.
Сховища даних - ручні або автоматизовані сховища даних.
Зовнішні сутності (зовнішні інтерфейси) - зовнішні джерела або одержувачі інформації за межами системи.
|
IDEF0 діаграма бізнесу-процесу
являє собою сукупність ієрархічно вибудованих діаграм, кожна з яких є описом якого-небудь процесу. Побудова моделі починається з опису функціональності моделируемой системи в цілому (контекстна діаграма).
Взаємодія з навколишнім світом описується в термінах входу (дані або об'єкти, споживані або змінювані процесом), виходу (основний результат діяльності процесу, кінцевий продукт), керування (стратегії і процедури, якими керується процес) і механізмів (ресурси, необхідні для процесу) (див. мал. 1.).

Рис. 1. Елемент IDEF0-діаграми
Діаграма потоку даних (Data flow diagram (DFD)) -
основний інструмент структурного аналізу, що графічно ілюструє складені процеси системи і потік даних між ними.
Діаграми потоку даних створюються за допомогою використання чотирьох базових позначень, показаних на мал. 3.
Основні елементи діаграми потоку даних

Рис. 3. Позначення діаграми потоку даних
Діаграми можуть використовуватися, щоб представляти процеси високого рівня також, як деталі нижчого рівня. За допомогою розділених на рівні діаграм потоку даних, складний процес може бути розбитий на проміжні рівні деталізації. Повна система може бути розділена на підсистеми з діаграмою потоку даних високого рівня. Кожна підсистема, у свою чергу, може бути розділена в додаткові підсистеми з діаграмами потоку даних нижчого рівня, а підсистеми нижчого рівня можуть бути розбиті знову, поки не буде досягнутий найнижчий рівень деталізації.
Контекстна діаграма -
діаграма потоку даних загального представлення, що зображує повну систему як єдиний процес з його головними введеннями і висновками.
На мал. 4. представлено контекстну
діаграму системи ведення обліку пенсій і виплат. Ця діаграма надає короткий огляд повної системи ведення обліку пенсійних посібників і виплат, показуючи її головні введення і висновки. Контекстна діаграма зображує повну систему як єдиний процес, що може бути розбитий на більш детальні діаграми потоку даних більш низького рівня. Потік даних до і від цієї системи ведення обліку пенсійних посібників і виплат. Зовнішні сутності – відділ виплат, статистик страхового суспільства і службовець.
Рис. 5. представляє діаграму потоку даних нульового рівня для системи ведення обліку пенсійних посібників і виплат. Ця діаграма потоку даних розбиває контекстну діаграму в більш детальне представлення систем ведення обліку пенсійних посібників і виплат. Вона показує, що система складається з п'яти головних процесів, що можуть, у свою чергу, бути розбиті на більш детальні діаграми потоку даних.

Рис. 4. Контекстна діаграма системи ведення обліку пенсій і виплат
.
Рис. 5. Діаграма потоку даних нульового рівня для системи ведення обліку пенсійних посібників і виплат
2.5.4. Засоби документування структурного аналізу
Засобу документування структурного аналізу представлені в таблиці 5.
Таблиця 5.
Засобу документування структурного аналізу
| Засіб
|
Опис
|
Елементи
|
| Словник даних
|
Опис даних, що містить інформацію щодо індивідуальних частин даних і угруповань даних усередині системи
|
Елемент
Формат
Значення
Частота
Обсяг
Користувачі
Захист
Процеси.
|
| Специфікації процесу
|
Опис логіки процесів, що відбуваються в кружках найнижчого рівня діаграми декомпозиції і документування правил прийняття рішень.
|
Таблиця рішень
- представлення у формі таблиці умов, що впливають на рішення.
Дерево рішень
– представлення умов, яки впливають на рішення у виді послідовної деревоподібної діаграми.
Псевдокод
- метод вираження логіки програми, що використовує прості вираження звичайної мови, а не графічні символи
|
Словник даних
, використовуваний у структурному аналізі, може бути розширений і використовуватися протягом процесу розробки систем, щоб допомогти системним розроблювачам стежити за всіма деталями відносно даних, функцій і процесів, що накопичуються для кожної системи.
Наприклад, вхід словника даних для потоку даних "Вихідна допомога":
Вихідні допомога = Сума звичайної вихідної допомоги
+ Дата звичайної оплати
+ Передчасна вихідна допомога
+ Дата передчасної оплати
+ Опція з нагоди втрати годувальника
Таблиця рішень
представляє рішення графічно в таблиці, що виражає ряд умов. Коли деякі умови виконуються (так, немає), рішення робляться відповідно до зазначених правил. Таблиця повинна визначити всі можливі умови, що впливають на рішення.
Формат таблиці рішень
· Заголовок, що ідентифікує таблицю.
· Стовпчики умов із входами для кожної можливої умови.
· Інструкції дії з входами для кожної можливої дії, що могло бути прийняте. Такі дії будуть визначені представленими умовами і правилами прийняття рішень, що керують процесом прийняття рішень.
На мал. 6. представлено таблицю рішень для щомісячних виписок рахунка грошового ринку. Таблиця рішень на цьому малюнку документує логікові обробки для посилки щомісячних виписок по рахунку. Вона зображує умови – баланс рахунка і рівень активності рахунка, що визначають, чи дійсно інвестиційний фонд грошового ринку посилає щомісячні виписки по балансі рахунка з попередженнями інвесторам.
Рис. 6. Таблиця рішень для щомісячних виписок рахунка грошового ринку
Дерево рішень
нагадує галузі дерева. Різні альтернативи відгалужуються від початкової крапки прийняття рішень. Початкове рішення - корінь дерева. Галузі відображаються ліворуч праворуч. Вузли дерева показують умови. Наступний шлях, що буде обраний, залежить від результату визначення, щодо якого умова існує. Праворуч від дерева - дії, що можуть бути прийняті, у залежності від послідовності умов і альтернатив, що випливають. Як галузі розвиваються, залежить від природи зробленого рішення - умов і альтернатив.
Рис. 7. ілюструє дерево рішень для щомісячних виписок рахунка грошового ринку.
Рис. 7. Дерево рішень для щомісячних виписок рахунка грошового ринку
Таблиця 7.
Застосування дерева рішень і таблиці рішень
| Дерево рішень
|
Таблиця рішень
|
| Проста система
Висвітлювання шляхів рішення і послідовності рішень
|
Складна система: численні послідовності кроків і комбінацій умов
Представлення критеріїв вибору даного шляху
|
Псевдокод
використовує оповідальні вираження, а не графічні символи типу дерев або таблиць, щоб описати процедуру. Перевага псевдокоду в тім, що системні розроблювачі, можу сконцентруватися на розробці логіки обробки, незалежно від синтаксичних вимог (правил формулювання команд) будь-якої мови програмування. Якщо логіка стійка, псевдокод може бути легко отрансльований у мову програмування. Структурна звичайна мова подібна псевдокодові, у якому він використовує логічні конструкції псевдокоду, але його термінологія більш зрозуміла кінцевими користувачами, чим псевдокод.
Псевдокод використовує ті ж самі логічні моделі як основні керуючі структури структурного програмування (див. мал. 8.):
· Послідовна структура
- послідовні окремі кроки або дії в логіку програми, що не залежать від існування будь-якої умови.
· Структура вибору
- логічна модель у програмуванні, де сформульоване умова визначає, яке з двох або більш дій може бути обране в залежності від того, чому сформульована умова задовольняє.
· Ітеративна структура
- логічна модель у програмуванні, де деякі дії повторюються, поки зазначена умова виконується або поки деяка умова не виконається.

Рис. 8. Керуючі структури псевдокоду
Рис. 9. показує, як правила прийняття рішень для щомісячних виписок по рахунку інвестиційного фонду грошового ринку виражаються в псевдокоді.

Рис. 9. Псевдокод для щомісячної виписки по рахунку грошового ринку
Структурний аналіз формує документ структурних специфікацій, що є вихідним для процесу структурного проектування.
Структурне проектування
- дисципліна проектування програмного забезпечення, що узагальнює звід проектних правил і технік для проектування системи зверху вниз ієрархічним способом.
Основне правило структурного проектування
- система повинна розроблятися зверху вниз ієрархічним способом, і уточняться за допомогою збільшення рівнів деталізації.
Проект повинний спочатку розглянути основну функцію програми або системи, потім розбити цю функцію на підфункції і декомпозувати кожну підфункцію, поки не буде досягнутий самий нижній рівень деталізації.
Структурне проектування сприяє ясності і простоті програми, у такий спосіб зменшуючи час і роботи, необхідні для кодування, налагодження і супроводи. Завдяки структурному проектуванню, уся логіка високого рівня і модель проекту розробляються перш, ніж буде написаний детальний код програми.
Структурна діаграма
Як тільки проект сформульований, він документується в структурній діаграмі.
Структурна діаграма
- системна документація, що показує кожен рівень проекту, залежність між рівнями, і загальне місце в структурі проекту; може документувати одну програму, одну систему або частину однієї програми.
Рис. 1. показує структурну діаграму верхнього рівня системи платіжної відомості.
Ця структурна діаграма показує найвищий або більш абстрактний рівень проекту системи платіжної відомості, надаючи короткий огляд повної системи.

Рис. 1. Структурна діаграма верхнього рівня системи платіжної відомості
Рис. 2. показує детальну структурну діаграму системи платіжної відомості. Ця детальна структурна діаграма показує функції, задані для обчислення зарплати до відрахувань у системі платіжної відомості. Ця діаграма показує проміжний рівень проекту. Більш детальна структурна діаграма потрібно, щоб показати самі нижні рівні проекту для обчислення зарплати до відрахувань.

Рис. 2. Детальна структурна діаграма системи платіжної відомості
2.6.2. Структурне програмування
Структурне програмування розширює керуючі принципи структурного проектування до написання програм.
Структурне програмування
- дисципліна організації і кодування програм, що спрощує способи контролю для того, щоб програми могли бути легкі для розуміння і зміни.
Основне правило структурного програмування
– спадна розробка програми і розбивка її на модулі.
Структурне програмування використовує основні керуючі структури і модулі, що мають тільки одну крапку входу й одну крапку виходу. Вимоги до модулів програми представлені в таблиці 1.
Таблиця 1.
Вимоги до модулів програми
| Вимога
|
Опис
|
| Одна функція
|
Модуль - логічний елемент, що виконує одну або мале число функцій.
|
| Незалежність
|
Незалежність модулів друг від друга.
Один вхід і вихід з батьківських модулів.
Мінімізація спільного використання.
|
| Чіткість зв'язків
|
Відсутність неясних зв'язків з іншими модулями.
Виключення "хвильового ефекту" - зміна в одному модулі не повинне викликати непередбачені зміни в інших модулях.
Мінімізація зв'язків між модулями - зменшення помилок, що можуть поширюватися на інші частини системи.
|
| Керований розмір
|
Читабельність коду модуля програми
Легкість простежування його функцій.
Команди програми не повинні блукати і повинні виконаються спадним способом.
|
Основні керуючі конструкції
Структурне програмування довело, що будь-яка програма може бути написана, за допомогою трьох основних керуючий конструкцій:
· конструкція послідовності
- виконання інструкцій у порядку, у якому вони з'являються, з керуванням, безумовно, що переходить від однієї інструкції до наступної.
· конструкція вибору
- перевірка умови і виконання однієї з двох альтернативних команд, заснованих на результатах перевірки.
· ітеративна конструкція
- повторення сегмента коду, поки перевірка умови не поверне істину.
Керуючі конструкції представлені на мал. 3.

Рис. 3. Основні керуючі конструкції
Будь-яка комбінація керуючих структур може містити будь-як вид логіки обробки, необхідною програмою. Існує один вхід і вихід для кожної структури. Керуючі структури можуть випливати одна за інший або бути вкладеними, як показано на мал. 4. Керуючі структури структурного програмування можуть використовуватися в будь-якій мові програмування.

Рис. 4. Вкладені керуючі конструкції
2.6.3. Блок-схеми
Складання блок-схеми - старий інструмент проектування, що усе ще використовується. Системні блок-схеми деталізують потік даних через всю інформаційну систему. Блок-схеми програми описують процеси, що мають місце в межах індивідуальної програми в системі й у послідовності, у якій вони повинні бути виконані. Складання блок-схеми більше не рекомендується для розробки програми, тому що це не забезпечує модульну структуру зверху вниз так ефективно як інші методи.
Системні блок-схеми можуть використовуватися для документування фізичних специфікацій проекту, тому що вони можуть показувати усі введення, головні файли, обробку і висновки системи, і вони можуть документувати ручні процедури.
Блок-схеми системи
Блок-схема системи
- інструмент графічного проектування, що зображує фізичні носії і послідовність кроків обробки, використовувані у всій інформаційній системі.
За допомогою спеціалізованих символів і лінії зв'язку, блок-схема системи показує всі процеси, що мають місце; дані, що діють на кожнім кроці; і залежності між процесами.
Задачі блок-схеми системи
· Представлення загальної структури системи.
· Відображення потік інформації і робіт.
· Представлення фізичних носіїв, на яких уводяться, виводяться і зберігаються дані.
· Виділення ключової обробки і крапок прийняття рішень.
Рис. 5. показує основні символи блок-схеми системи.

Рис. 5. Основні символи блок-схеми системи
Рівні деталізації
Блок-схеми системи можуть охоплювати різні рівні деталізації. Рис. 6. показує блок-схему системи для системи платіжної відомості. Це блок-схема системи високого рівня для пакетної системи платіжної відомості. Ілюструються тільки найбільш важливі процеси і файли. Дані вводяться з двох джерел: карти контролю часу і зв'язані з оплатою дані (збільшення платні і т.д.), передані із системи людських ресурсів. Дані спочатку редагуються і перевіряються на підставі існуючий майстер файлу платіжної відомості перш, ніж модифікується майстер файл платіжної відомості. Процес модифікації робить обновлений майстер файл платіжної відомості, різні звіти платіжної відомості (типу регістра платіжної відомості і регістра годин), чеки, стрічку прямого депозиту і файл дані оплати, що повинний бути переданий у систему фінансового обліку організації. Стрічка прямого депозиту посилається в автоматизовану клірингову палату, що обслуговує банки, що пропонують послуги прямого депозиту службовцем.
Рис. 6. Блок-схема системи для системи платіжної відомості
Рис. 7. представляє детальна
блок-схема системи платіжної відомості. Ця блок-схема - детальний вид частини системи платіжної відомості, що зосереджується на редагуванні і перевірці правильності трансакції. Трансакції завантажуються при введенні, сортуються, редагуються і перевіряються на підставі майстер файлу платіжної відомості. Окремі файли створюються, щоб відокремити неправильні трансакції від правильних трансакцій. Правильні трансакції передаються для подальшої обробки. Неправильні трансакції виправляються і повторно представляються. Виробляються звіти, що перелічують правильні і неправильні трансакції.
Рис. 7. Детальна блок-схема системи платіжної відомості
2.6.4. Обмеження традиційних методів
Традиційний структурний підхід добре служив професіоналам інформаційних систем і їхньому співтовариству користувачів. Проте, він має свої недоліки. Більшість критиків думає, що структурні методології будуть повільному і байдужними до швидко змінюється діловому світові. Основні проблеми традиційних методів представлені в таблиці 3.
Були розроблені нові структурні методи, щоб вирішити багато хто з цих проблем.
Нові структурні підходи до розробки
· Спільний прикладний проект (Join application design (JAD)) -
метод проектування, що збирає користувачів і професіоналів разом в одній кімнаті для інтерактивного проектування системи. Належним образом підготовленої і забезпечені, сесії JAD можуть значно прискорити фазу проектування при включенні користувачів у проект, на рівні попередньо не можливому.
· Макетування.
Макетування прискорює проект при більшому залученні користувачів і збільшує гнучкість усього процесу.
Таблиця 3.
Обмеження традиційних методів
| Обмеження
|
Опис
|
| Процес дуже лінійний
|
Процес повинний виконаються в строгій послідовності : структурний аналіз; структурне проектування; структурне програмування.
Повільність великий проект розробки системи буде тривати від одного до двох років.
Збільшення витрат, у той час, коли скорочення витрат поміщено в центр уваги.
|
| Не гнучкість
|
Специфікації, що формуються на початку, обмежують зміни, який необхідно робити при зміні ділових потреб.
Зміна в специфікаціях вимагає, щоб документи аналізу і потім документи проекту змінилися перш, ніж програми можуть бути змінені, щоб відбити нова вимога.
|
| Функціональна орієнтація
|
Зосереджуються на процесах, що перетворюють дані.
Збереження даних описується як придаток до цих процесів.
Дані є більш постійними, чим процеси, що використовують або перетворюють них.
Системи, що зосереджуються на процесах, часто великі і негнучкі.
Системи, що зосереджуються на даних, можуть бути меншими і набагато більш гнучкими, роблячи їх легенями для зміни і більш чуттєвими до зміни ділових потреб.
|
| Відсутність багаторазового використання коду - критична проблема продуктивності
|
Необхідність написання окремої процедури програмування, щораз, коли повинне бути виконана дія над визначеною частиною даних.
Модуляризація програми не може вирішити проблему багаторазового використання.
|
| Необхідність гарної підготовки і великого досвіду
|
Структурні методології розраховані на професіоналів інформаційних систем.
Недолік розуміння бізнесу професіоналами ІС
Повільна реакція відділів інформаційних систем на зміни потреб організації.
|
1. Інформаційна система, яка за планове організаційна зміна.
2. Перепроектування бізнес-процесів.
3. Учасники розробки систем.
4. Управління процесом розробки.
5. Проектний менеджмент.
6. Концепція методів планування, організації та контролю проектів.
1. Інформаційні системи як запланована організаційна
зміна
Інформаційна система
- социотехнический об'єкт, сукупність технічних і соціальних елементів.
Уведення нової інформаційної системи включає набагато більше, ніж нові апаратні засоби і програмне забезпечення. Воно також включає зміни в роботах, уміннях, керуванні й організації. Коли ми розробляємо нову інформаційну систему, ми перепроектуємо організацію.
Один з найбільш важливих моментів, якому потрібно знати при створенні нової інформаційної систем - те, що цей процес є одним видом запланованої організаційної зміни.
2. Перепроектування
бізнесів-процесів
Нові інформаційні системи можуть бути могутніми інструментами для організаційних змін. Вони не тільки допомагають раціоналізувати організаційні процедури і документообіг, але вони можуть фактично використовуватися для зміни того, як організація виконує бізнес або навіть безпосередній характер бізнесу
Бізнес-процес
- набір логічно зв'язаних задач, виконуваних, для досягнення визначеного ділового результату.
Мети перепроектування бізнесів-процесів:
· Радикальне поліпшення швидкості і якості, обслуговування.
· Підвищення віддачі інформаційних технологій.
· Реорганізація трудових процесів об'єднання кроків по скороченню витрат і усуненню повторів, паперово-інтенсивних задач
· Перепроектування бізнесу.
Завдяки перепроектуванню своєї системи обробки і процесу роботи з заявками на позичку, Banc One здатний обробити більша кількість документів. Замість щорічної обробки 55,000 позик Banc One щорічно обробляє 500,000 позик (див. Рис. 1.).

Рис. 1. Перепроектування обробки позички в Banc One
3. Учасники розробки
систем
Таблиця 1. Групи - учасники створення систем
| Групи
|
Роль
|
| Організаційні групи
|
| Головне керування
|
Стратегічна. Забезпечує фінансування і підтримку
|
| Професійні експерти
|
Експертна. Забезпечують юридичну, контрактну й організаційну експертизу
|
| Середнє керування
|
Бізнес процес. Забезпечує вхід і підтримку
|
| Операційне керування
|
Інформаційна. Забезпечує вхід і розуміння критичних проблем
|
| Виробничі і/або учрежденческие працівники
|
Іспит. Забезпечують інформацію, деталі по роботах і задачам
|
| Інформаційні системи
|
| Вище керування інформаційних систем
|
Координує розробку і планування систем
|
| Керівництво проектом
|
Керує визначеним проектом
|
| Старші аналитики
|
Координують системних аналітиків, проектувальників і набір персоналу.
|
| Системні аналитики
|
Визначають нові системні вимоги, концепції і процедури
|
| Програмісти
|
Відповідають за технічну реалізацію нової системи
|
Області відповідальності розроблювачів систем:
· технічна якість інформаційної системи;
· інтерфейс користувача.
· облік загального впливу на організацію.
· загальне керування процесом проектування і реалізації.
· Вимоги кінцевого користувача.
· Відділ інформаційних систем.
· Головне керування.
4. Керування процесом розробки
систем
Структура керування розробкою і керування новими системами забезпечує те, що каждый рівень керування в ієрархії відповідає за визначені аспекти розробки, і що найбільш важливі системи організації одержать самий високий пріоритет (див. Рис. 2.).

Рис. 2. Управлінський контроль розробки систем
Таблиця 2.
Склад і функції груп керування процесом розробки
| Група
|
Склад
|
Функції
|
| Корпоративна група стратегічного планування
|
Вище керівництво
|
розробка стратегічного плану організації.
визначення загального стратегічного напрямку в області інформаційних систем.
навчання головного керування
|
| Керівний комітет інформаційних систем
|
Керівники підрозділів кінцевих користувачів і інформаційних систем
|
пряма відповідальність за розробку і функціонування систем
огляд і схвалення планів систем у всіх підрозділах
координація й інтеграція систем
вибір визначених варіантів проекту
схвалення навчання персоналу роботі на нових системах
могутній захисник розробки систем.
|
| Група керівництва проектом
|
Вищі менеджери інформаційних систем і підрозділів кінцевого користувача
|
Керівництво визначеним проектом.
|
| Проектна група
|
Системні аналитики, функціональні аналитики, прикладні програмісти, фахівці з баз даних і експерти по правових і соціальних питаннях
|
виконання розробки системи
|
1. Характеристики
проекту
Основні характеристики проекту представлені в таблиці 1.
Таблиця 1.
Характеристики проекту
| Характеристика
|
Опис
|
| Спрямованість на досягнення цілей
|
Цілий комплекс взаємозалежних цілей.
Точне визначення і формулювання цілей, починаючи з вищого рівня, а потім поступово опускаючи до найбільш деталізованих цілей і задач.
Просування проекту вперед зв'язано з досягненням цілей усе більш високого рівня, поки нарешті не досягнута кінцева мета.
|
| Координоване виконання взаємозалежних дій
|
Виконання численних взаємозалежних дій.
Деякі проміжні завдання не можуть бути реалізовані, поки не довершені інші завдання.
Деякі завдання можуть здійснюватися тільки паралельно, і так далі.
При порушенні синхронізації виконання різних завдань, весь проект може бути поставлений під погрозу.
|
| Обмежена довжина в часі
|
Проект існує рівно стільки часу, скільки його потрібно для одержання кінцевого результату:
виконується протягом кінцевого періоду часу;
тимчасовий;
має чітко виражені початок і кінець.
закінчується, коли досягнуті його основні цілі.
Значна частина зусиль спрямована саме на забезпечення того, щоб проект був довершений у намічений час.
Підготовка графіків, що показують час початку і закінчення завдань, що входять у проект.
|
| Унікальність
|
Проекти - заходи певною мірою неповторні й однократні.
Ступінь унікальності може сильно відрізнятися від одного проекту до іншого.
|
Відмінність проекту від виробничої системи
Відмінність проекту від виробничої системи полягає в тім, що проект є однократної, не циклічною діяльністю. Серійний же випуск продукції не має заздалегідь визначеного кінця в часі і залежить лише від наявності і величини попиту. Коли зникає попит, виробничий цикл кінчається. Виробничі цикли в чистому виді не є проектами. Однак, останнім часом проектний підхід усі частіше застосовується і до процесів, орієнтованим на безперервне виробництво. Наприклад, проекти збільшення виробництва до зазначеного рівня в плині визначеного періоду, виходячи з заданого бюджету, або виконання визначених замовлень, що мають договірні терміни постачання.
Концепція проекту, однак, не суперечить концепції фірми або підприємства і цілком сумісна з нею. Навпроти, проект часто стає основною формою діяльності фірми.
2. Керування
проектом
Керування проектом
- діяльність, спрямована на реалізацію проекту з максимально можливою ефективністю при заданих обмеженнях за часом, коштам (і ресурсам), а також якості кінцевих результатів проекту (документованих, наприклад, у технічному завданні).
Методика керування діяльністю на основі проекту була розроблена на основі наслідку Лермана:
· Закон Лермана: "Будь-яку технічну проблему можна перебороти, маючи досить часу і грошей",
· Наслідок Лермана: "Вам ніколи не буде вистачати або часи, або грошей". Основні поняття, зв'язані з керуванням проектом представлені в таблиці 2.
Таблиця 2.
Керування проектом
| Компонент
|
Опис
|
Характеристика
|
| Головна задача менеджера проекту
|
Звичайний керівник
|
"Забезпечити виконання робіт".
|
| Досвідчений керівник
|
"Забезпечити виконання робіт у термін, у рамках виділених засобів, відповідно до технічного завдання".
|
| Основні проектні обмеження
|
Час.
|
Наиболее критичны.
Там, де терміни виконання проекту серйозно затягуються, досить ймовірними наслідками є перевитрата коштів і недостатньо висока якість робіт.
|
| Бюджет.
|
| Якість робіт.
|
Сутужніше всего контролювати.
Завдання часто важко і формулювати, і контролювати.
|
| Методики керування проектами
|
Час
|
Методи побудови і контролю календарних графіків робіт.
|
| Бюджет
|
Методи формування фінансового плану (бюджету) проекту і, у міру виконання робіт, дотримання бюджету відслідковується, для того, щоб не дати витратам вийти з під контролю.
|
| Якість робіт
|
Методи керування людськими і матеріальними ресурсами (наприклад, матриця відповідальності, діаграми завантаження ресурсів), методи керування якістю робіт.
|
| Принцип керування проектами
|
Ефективне керування термінами робіт - ключ до успіху по всім трьох проектного обмеженням: часу, бюджетові, якості робіт.
|
У методах керування проектами основний акцент робиться на календарному плануванні робіт і контролі за дотриманням календарного графіка.
|
3. Життєвий цикл проекту
Любою проект проходить через визначені фази у своєму розвитку. Стадії життєвого циклу проекту можуть розрізнятися в залежності від сфери діяльності і прийнятої системи організації робіт. Поняття життєвого циклу проекту є одним з найважливіших для менеджера, оскільки саме поточна стадія визначає задачі і види діяльності менеджера, використовувані методики й інструментальні засоби.
Керівники проектів розбивають цикл життя проекту на етапи різними способами. Наприклад, у проектах по розробці програмного забезпечення часто виділяються такі етапи як усвідомлення потреби в інформаційній системі, формулювання вимог, проектування системи, кодування, тестування, експлуатаційна підтримка. Однак, найбільш традиційним є розбивка проекту на чотири великих етапи: формулювання проекту, планування, здійснення і завершення.
Основні стадії життєвого циклу проекту представлені в таблиці 3.
Таблиця 3.
Стадії життєвого циклу проекту
| Стадія
|
Опис
|
| Формулювання проекту
|
Ініціюється в силу виникнення потреб, які потрібно задовольнити.
В умовах дефіциту ресурсів неможливо задовольнити всі потреби без винятку.
Вибір проекту:
рішення приймаються виходячи з наявності ресурсів, і в першу чергу фінансових можливостей, порівняльної важливості задоволення одних потреб і ігнорування інших, порівняльної ефективності проектів.
рішення по доборі проектів до реалізації тим важливіше, ніж масштабніше передбачається проект, оскільки великі проекти визначають напрямок діяльності на майбутнє (іноді на роки) і зв'язують наявні фінансові і трудові ресурси.
визначальним показником є альтернативна вартість інвестицій.
для порівняльного аналізу проектів застосовуються методи проектного аналізу: фінансовий, економічний, комерційний, організаційний, екологічний, аналіз ризиків і інші види аналізу проекту.
Системи для планування і керування проектами використовуються в обмеженому виді.
|
| Планування
|
Виробляється в плині всього терміну реалізації проекту.
На самому початку розробляється неофіційний попередній план - грубе представлення про те, що буде потрібно виконати у випадку реалізації проекту. Рішення про вибір проекту в значній мірі ґрунтується на оцінках попереднього плану.
Формальне і детальне планування проекту починається після ухвалення рішення про реалізації проекту.
Визначаються ключові крапки (віхи) проекту, формулюються задачі (роботи) і їхня взаємна залежність.
Використовуються системи для керування проектами - набір засобів для розробки формального плану:
засобу побудови ієрархічної структури робіт;
сіткові графіки і діаграми Гантта;
засобу призначення і гистограммы завантаження ресурсів.
Твердження формального плану.
План проекту в міру здійснення проекту піддається постійному коректуванню з урахуванням поточної ситуації.
|
| Здійснення
|
В міру здійснення проекту керівники зобов'язані постійно контролювати хід робіт:
збір фактичних даних про хід робіт і порівняння їх із плановими;
аналіз можливого впливу відхилень у виконаних обсягах робіт на хід реалізації проекту в цілому і вироблення відповідних управлінських рішень.
|
| Завершення
|
Проект закінчується коли досягнуті поставлені перед ним мети.
Керівник повинний виконати ряд заходів, конкретний характер яких залежить від характеру самого проекту:
при використанні в проекті устаткування, треба зробити його інвентаризацію і передати його для нового застосування;
при підрядних проектах треба визначити, чи задовольняють результати умовам підряду або контракту.
необхідно скласти остаточні звіти, а проміжні звіти по проекті організувати у виді архіву.
|
4. Концепція методів планування, організації і контролю проектів
Основні визначення і концепції методів планування представлені в таблиці 3.
Таблиця 3.
Концепція методів планування
| Поняття
|
Визначення
|
Опис
|
| Робота
|
Діяльність, необхідна для досягнення конкретних результатів (кінцевих продуктів нижнього рівня).
|
Основний елемент діяльності на самому нижньому рівні деталізації, на виконання якого потрібен час, і який може затримати початок виконання інших робіт.
Основа для організації даних у системах керування проектами.
Момент закінчення роботи означає факт одержання кінцевого продукту.
|
| Віха (подія)
|
Подія або дата в ході здійснення проекту.
|
Не має тривалості
Відображення стану завершенности робіт.
Позначення важливих проміжних результатів, що повинні бути досягнуті в процесі реалізації проекту.
|
| Зв'язку предшествования (логічні залежності)
|
Відображення природи залежностей між роботами.
|
Зв'язку "кінец-почало" - наступний робот мог поча_ тільки по завершенн попередн робот.
Структура мережі.
Послідовність виконання робіт.
|
| Мережна діаграма
|
Графічне відображення робіт проекту і їхніх взаємозв'язків.
|
Логічні залежності між елементарними роботами.
Не відображає входи, процеси і виходи
Не допускає повторюваних циклів або петель.
Основні види мереж:
Мережа «вершина-робота»;
Мережа «вершина-подія».
|
| Критичний шлях
|
Максимальний по тривалості повний шлях у мережі.
Роботи, що лежать на критичному шляху називаються критичними роботами.
|
Найменша загальна тривалість робіт.
Тривалість проекту може бути скорочена за рахунок скорочення тривалості задач, що лежать на критичному шляху.
Затримка виконання задач критичного шляху спричинить збільшення тривалості проекту.
|
| Метод критичного шляху
|
Метод розрахунку можливих календарних графіків виконання комплексу робіт на основі описаної логічної структури мережі й оцінок тривалості виконання кожної роботи.
|
Концентрація уваги менеджера на критичних роботах.
Можливість маніпулювання термінами виконання задач, що не лежать на критичному шляху.
|
| Часовий резерв
|
Різниця між самим раннім можливим терміном завершення роботи і самим пізнім припустимим часом її виконання.
|
Дозволяє менеджерові затримати роботу, що має часовий резерв, без впливу на загальну тривалість проекту.
Роботи, що лежать на критичному шляху, мають часовий резерв, дорівнює нулеві.
|
| Діаграма Ганта
|
Горизонтальна лінійна діаграма, на якій задачі проекту представляються протяжними в часі відрізками, що характеризуються датами початку і закінчення, затримками і можливо іншими тимчасовими параметрами.
|
| Ресурсна гистограмма
|
Гистограмма, що відображає потреби проекту в тім або іншому виді ресурсів у кожен момент часу.
|
| Ресурси
|
Компоненти діяльності, що забезпечують, що включають виконавців, енергію, матеріали, устаткування і т.д.
|
З кожною роботою можна зв'язати функцію потреби в ресурсах.
|
| Призначення і вирівнювання ресурсів.
|
Методика, що дозволяє менеджерові проаналізувати мережний план, побудований за допомогою методу критичного шляху для того, щоб забезпечити приступність і використання визначених ресурсів протягом усього часу виконання проекту.
|
Визначення потреби кожної роботи в різних типах ресурсів.
Программно-реализованные евристичні алгоритми планування при обмежених ресурсах, що допомагають створити реальний розклад проекту, з урахуванням потреби проекту в ресурсах і фактично доступних у даний момент часу ресурсів.
|
| Ресурсне календарне планування
|
Планування термінів початку робіт при обмежених наявних ресурсах.
|
Зіставлення функцій наявності і потреби в ресурсах проекту в цілому.
Зрушуючи некритичні роботи аж до їхніх пізніх термінів початку (закінчення), можна видозмінити ресурсний профіль, забезпечуючи оптимальне використання ресурсів.
Допомагає загострити увага менеджера і членів команди на тих моментах робіт, де ефективне керування ресурсами буде ключовим фактором успіху.
|
| Вихідний план
|
План виконання робіт проекту, що містить вихідні зведення про основні тимчасові і вартісні параметри робіт, що прийнятий до виконання.
|
Обсяги робіт.
Планові дати початку і закінчення задач проекту. Тривалості задач.
Розрахункові вартості задач.
|
1. Проблема якості інформаційних систем.
2. Засоби CASE.
3. Достоїнства CASE.
4. Основі елементи CASE.
5. Класифікація засобів CASE.
6. Можливості та характеристики CASE.
1. Достоїнства CASE
Автоматизована розробка програмного забезпечення (CASE) - автоматизація покрокових методологій для розробки програмного забезпечення і систем, щоб зменшити кількість повторюваної роботи, що повинний робити розроблювач.
Достоїнства використання CASE
Звільнення розроблювача для виконання більш творчих проблемних задач.
Створення ясної документації і координація проектно-конструкторських робіт групи.
Організація спільної роботи групи.
Розробка більш надійного і потребуючого меншого ремонту систем.
Використання микроэвм, з могутніми графічними можливостями для створення схем і діаграм, генераторами екранів і звітів, словниками даних, великими засобу формування звітів, інструментальними засобами аналізу і перевірки, генераторами коду і генераторами документації.
Застосування структурних методологій.
Підтримка объектно-ориентированной розробки.
Збільшення продуктивність і якості.
Задачі CASE
Розпорядження стандартної методології розробки і проектної дисципліни:
ефективна координація великі групи і програмні проекти;
цілісність проекту і загальних проектно-конструкторських робіт.
Поліпшення зв'язку між користувачами і технічними фахівцями.
Організація і взаємозв'язок проектних компонентів і забезпечення швидкого доступу до них через репозитарий проектів.
Автоматизація стомлюючих і підданих помилкам частин аналізу і проекту.
Автоматизація перевірки і контролю відкоту.
2. Основні елементи CASE
Основні елементи CASE описані в таблиці 1.
Таблиця 1.
Основні елементи CASE
| Елемент
|
Опис
|
| Інструментальні засоби побудови діаграм
|
Графічні інструментальні засоби для малювання символів, зв'язаних з визначеною методологією:
діаграми потоку даних;
структурні схеми;
діаграми сутність-зв'язок;
інші типи діаграм.
|
| Верификатор синтаксису
|
Перевірка точності і закінченості інформації, введеної в систему відповідно до правил визначеної структурної методології.
|
| Інструментальні засоби макетування
|
Дозволяють намалювати необхідний макет екрана і звіту або шляхи меню в системі без складного форматування специфікацій або програмування:
генератори екранів;
генератори звітів;
генератори меню.
|
| Інформаційний репозитарий
|
Координує, інтегрують і стандартизують різні частини інформації для полегшення доступу, спільного і багаторазового використання в майбутній програмній роботі.
Центральна інформаційна база даних для збереження всіх типів засобів програмного забезпечення:
макети екранів і звітів;
діаграми;
визначення даних;
код програми;
розкладу проекту;
інша документація.
|
| Генератори коду
|
Генерують модулі коду, що виконується, зі специфікацій верхнього рівня.
|
| Методологія розробки
|
Контроль і керування всім проектом розробки систем.
Запитальники або коментарі, що деталізують усю методологію розробки.
|
| Інструментальні засоби керування проектом
|
Планування проектів і оцінка ресурсів
|
3. Класифікація інструментальних засобів CASE
Інструментальні засоби CASE класифікуються на підставі того, чи підтримують вони вхідні або вихідні операції процесу розробки систем. Класи інструментальних засобів CASE представлені в таблиці 2.
Таблиця 2.
Класифікація інструментальних засобів CASE
| Вид
|
Опис
|
| Вхідні
|
Прихильність структурним методологіям.
Фіксація інформації аналізу і проекту на ранніх стадіях розробки систем.
Автоматизація процесу створення, збереження і редагування діаграм:
діаграми потоку даних;
структурні схеми;
діаграми сутність-зв'язок;
інші специфікацій.
|
| Вихідні
|
Підтримка операцій по кодуванню, тестуванню і супроводові
Автоматичне перетворення специфікацій у код програми.
Склад:
текстові редактори;
форматеры;
засобу контролю синтаксису;
компілятори;
генератори перехресних посилань;
компоновщики;
символічні отладчики;
профилировщики виконання;
генератори коду;
генератори прикладних програм.
|
4. Можливості інструментальних засобів CASE
Що інструментальні засоби CASE можуть і не можуть робити представлені в таблиці 3.
Таблиця 3.
Що інструментальні засоби CASE можуть і не можуть робити
| Інструментальні засоби CASE можуть
|
Інструментальні засоби CASE не можуть
|
| Автоматизувати багато ручних задач розробки систем.
Сприяти стандартизації, заснованої на єдиній методології.
Сприяти більшої послідовності і координація протягом проекту розробки.
Генерувати велику частину документації для системи, типу діаграм потоку даних, моделей даних, структурних схем або інших специфікацій.
|
Автоматично надати функціональну, доречну систему
Легко погоджувати бази даних і мови четвертого покоління.
Автоматично примушувати аналітиків використовувати задану методологію або створювати методологію, коли вона не існує.
Радикально перетворити системний аналіз і процес проектування.
|
Застосування сучасних інструментальних засобів CASE
Вхідна робота з проектування й аналізу, що зменшує кількість помилок, який необхідно пізніше виправити.
Створення технічно правильних діаграм, обробка описів і введення словника даних за допомогою текстових і графічних редакторів CASE
Побудова діаграми за допомогою стандартного набору символів.
Автоматичний зв'язок елементів даних із процесами, де вони використовуються.
Перевірка вірогідності проекту, автоматичне балансування діаграм потоку даних і перевірки діаграм і специфікацій на закінченість і послідовність.
Ітеративна розробка, автоматизація переглядів і змін і забезпечення засобів макетування.
Збереження всієї проектної інформації (діаграми потоку даних, структурні схеми, діаграми сутність-зв'язок, визначення даних, специфікації процесів, формати екран і звітів, записи і коментарі, перевірку результатів і оцінок, вихідний текст, інформація про стан і ревізію й оцінці часу і витрат) в інформаційному репозитарии (база даних CASE).
Спільне використання членами проектної групи й обмеження можливості зміни база даних CASE
Основні проблеми використання CASE представлені в таблиці 4.
Таблиця 4.
Проблеми використання CASE
| Проблема
|
Опис
|
| Потрібно більше організаційної дисципліни, чим при ручному підході
|
Кожен член проекту розробки повинний твердо притриматися загального зводу угод про імена, стандартів і методології розробки.
Аналитики і проектувальники намагаються зберегти своїх старі способи розробки систем і будуть намагатися включати інструмент CASE у процес.
Інструментальні засоби CASE пропонують загальні методи і стандарти, що не можуть використовуватися в ситуаціях, коли бракує організаційної дисципліни.
|
| Фактична продуктивність, отримана від використання CASE важко визначна.
|
Продуктивність, отримана в програмній розробці, традиційно був важкий для виміру і кількісного визначення.
|
| CASE - не чарівна панацея
|
Не може автоматично розробляти системи або гарантувати, що ділові вимоги будуть виконані.
Проектувальники систем повинні розуміти ділові потреби фірми і як бізнес працює.
Системний аналіз і проектування усе ще залежать від навичок аналітика / проектувальника.
Деякі збільшення продуктивності - результат роботи системних розроблювачів, що поліпшили зв'язок, координацію і програмну цілісність, домовилися про стандартну методологію, а не результат використання CASE.
|
| Недолік методології
|
Для автоматизації процес розробки програмного забезпечення, він повинний бути визначений відповідно до методології.
При відсутності методології, CASE можуть використовуватися, щоб автоматизувати непорівнянні, і часто несумісні, дії скоріше, ніж інтегрувати або стандартизувати підхід розробки систем.
|
|