Дипломная работа: Модернизация электронного учебно-методического комплекса
|
Название: Модернизация электронного учебно-методического комплекса Раздел: Рефераты по информатике Тип: дипломная работа | ||||||||||||||||||||||||||||||||||||||||||||||||||||||||||||||||||||||||||||||||||||||||||||||||||||||||||||||||||||||||||||||||||||||||||||||||||||||||||||||||||||||||||||||||||||||||||||||||||||||||||||||||||||||||||||||||||||||||||||||||||||||||||||||||||||||||||||
| Государственное образовательное учреждение высшего профессионального образования «Сибирская государственная автомобильно-дорожная академия (СибАДИ)» Факультет Информационные системы в управлении Специальность Автоматизированные системы обработки информации и управления Кафедра Компьютерные информационные автоматизированные системы ПОЯСНИТЕЛЬНАЯ ЗАПИСКА к дипломному проекту Обозначение проекта ДП-02068982-230102-22-10 Тема проекта: Модернизация электронного учебно-методического комплекса по дисциплине «Проектирование АСОИУ» Студентка группы Дипломный проект допущен к защите в ГАК Заведующий кафедрой д.т.н., профессор С.Н. Чуканов дата «_»____20__ г. Руководитель работы доцент, к.т.н. В.Г. Осипов дата «_»____20__ г. Консультанты: по экономической части доцент, к.э.н. С.В. Сухарева дата «_»____20__ г. по безопасности жизнедеятельности доцент, к.т.н. Е.А. Бедрина дата «_»____20__ г. по нормоконтролю доцент, к.т.н. Л.М. Стихановская дата «_»____20__ г. Омск 2010г. Государственное образовательное учреждение высшего профессионального образования «Сибирская государственная автомобильно-дорожная академия (СибАДИ)» Кафедра Компьютерные информационные автоматизированные системы УТВЕРЖДАЮ Зав кафедрой КИАС __________________С.Н. Чуканов/ «___» ___________20___г. Задание К дипломному проекту (работе) студентке гр. АС-05И1 Самсоновой Екатерине Евгеньевне 1 Тема работы: Модернизация электронного учебно-методического комплекса по дисциплине «Проектирование АСОИУ» Утверждена приказом по СибАДИ № П-10-95/СТ от «29» марта 2010г. 2 Исходные данные к работе: результаты преддипломной практики, результаты анализа литературы и интернет – источников. 3 Содержание пояснительной записки: Введение 3.1 Анализ объекта 3.2 Постановка задачи 3.3 Реализация задачи 3.4 Руководство по эксплуатации 3.5 Экономическое обоснование проекта 3.6 Безопасность жизнедеятельности Заключение Список использованных источников Приложение А Приложение Б 4 Перечень демонстрационного материала для сопровождения доклада в ГАК: - демонстрационный плакат - демонстрационная версия разработанной системы 5 Консультанты по разделам работы: 5.1 Экономический раздел – доцент, к.э.н. Сухарева Светлана Витальевна 5.2 Безопасность жизнедеятельности – доцент, к.т.н. Бедрина Елена Анатольевна
Задание выдано «____» __________ 20___г. Руководитель работы Осипов В.Г., к.т.н., профессор. кафедры КИАС Задание к исполнению приняла «___» __________20___г. Студентка_______________ Самсонова Е.Е Реферат Пояснительная записка 78 c., 33 рис., 14 табл., 32 формулы, 22 источников, 2 приложения. УМК, СИСТЕМА ПРОВЕРКИ ОСТАТОЧНЫХ ЗНАНИЙ, АВТОМАТИЗИРОВАННАЯ СИСТЕМА ОБРАБОТКИ ИНФОРМАЦИИ И УПРАВЛЕНИЯ. Объектом является электронный учебно-методический комплекс по дисциплине «Проектирование АСОИУ». Цель работы – усовершенствование существующего электронного учебно-методического комплекса, а именно обновление информации существующего учебника и создание системы проверки остаточных знаний. Комплекс предназначен для определенной группы пользователей – студентов, изучающих дисциплину «Проектирование АСОИУ». В дальнейшем возможно расширение группы пользователей системы проверки остаточных при разработке новых вопросов, обеспечивающих проверку знаний студентов по другим дисциплинам. В результате исследований были определены все данные и документы, необходимые для модернизации электронного учебно-методического комплекса. Степень внедрения – после тестирования система будет введена в опытную эксплуатацию. Список сокращений и условных обозначений АСОИУ Автоматизированная система обработки информации и управления; ЕСПД Единая система программной документации; УМК Учебно-методический комплекс. ПЭВМ Персональная электронно-вычислительная машина ПК Персональный компьютер ВДТ Видеодисплейный терминал Содержание Введение 1 АНАЛИЗ ОБЪЕКТА 1.1 Объект и организационная структура объекта 1.2 Анализ функциональных обязанностей 1.3 Анализ информационных потоков 1.4 Дерево проблем 1.5 Дерево целей 1.6 Выводы по первому разделу 2 ПОСТАНОВКА ЗАДАЧИ 2.1 Характеристика задачи 2.2 Входная информация 2.3 Выходная информация 2.4 Нормативно-справочная информация 2.5 Выбор и обоснование выбора программного обеспечения 2.6 Постановка задачи программного обеспечения 2.7 Описание входной информации для системы проверки остаточных знаний 2.8 Выводы по второму разделу 3 РЕАЛИЗАЦИЯ ЗАДАЧИ 3.1 Лекционный материал 3.2 Общие сведения 3.3 Основные функции системы проверки остаточных знаний 3.4 Алгоритм функционирования системы 3.5 Описание программы 3.6 Описание программного обеспечения 3.7 Описание технического обеспечения 3.8 Выводы по третьему разделу 4 РУКОВОДСТВО ПО ЭКСПЛУАТАЦИИ 4.1 Установка и удаление программы 4.2 Работа с программой 4.3 Проверка результатов 4.4 Выводы по четвертому разделу 5 ЭКОНОМИЧЕСКОЕ ОБОСНОВАНИЕ ПРОЕКТА 5.1 Описание программного продукта 5.2 Определение затрат труда на разработку программного продукта 5.3 Определение численности исполнителей 5.4 Расчет себестоимости разработки программного продукта 5.5 Расчет экономической эффективности внедрения программного продукта 5.6 Выводы по пятому разделу 6 БЕЗОПАСНОСТЬ ЖИЗНИДЕЯТЕЛЬНОСТИ 6.1 Анализ опасных и вредных производственных факторов 6.2 Меры по снижению опасных и вредных производственных факторов 6.3 Оценка физических характеристик мониторов 6.4 Выводы по шестому разделу Заключение Список использованных источников Приложение А Вопросы для системы проверки остаточных знаний Приложение Б Пример файла «result.txt» Введение В настоящее время все члены общества используют информацию и знания применительно к области своей деятельности, решая задачи, поставленные перед ними. Учитывая то, что потребность общества в информации и информационных услугах резко возросла можно утверждать, что информация играет главную роль в любых процессах жизнедеятельности современного общества. Сегодня в процессе обучения традиционные печатные издания заменяются электронными пособиями, которые используются для дистанционного образования, а также для самостоятельной работы студентов очной и заочной формы. Электронное пособие - это обучающая программа, осуществляющая дидактический цикл процесса обучения, обеспечивающая интерактивную учебную деятельность и контроль уровня знаний. Электронные учебники призваны автоматизировать все основные этапы обучения - от изложения учебного материала до контроля знаний и выставления итоговых оценок. Преимущество электронных пособий заключаются в том, что весь материал, необходимый для изучения дисциплины собран в одном месте и студентам не приходится тратить время на поиск материалов по другим источникам. Кроме того, можно провести проверку усвоенного материала, если электронное пособие содержит тестовые задания для проверки знаний. Перечислим возможные области применения электронного пособия: а) изучение теоретического материала. В данной области электронное пособие помогает студенту усвоить материал в соответствии с программой; б) выполнение лабораторных и практических заданий. Выполняя практическое задание, лабораторную работу или курсовой проект по дисциплине студент может обратиться к необходимому лекционному материалу или алгоритму выполнения задания; в) проверка усвоенного материала. Используя тестовые задания электронных пособий можно провести проверку усвоенного материала и оценить знания студента, либо выявить не освоенный материал. Материал, изложенный в электронном пособии достаточно оперативно корректировать и дополнять. Включать данные последних исследований, публикаций и т.д. Однако делать это должны только ведущие предмет педагоги и делать это профессионально. Практика использования электронных учебных пособий в обучении при помощи результатов тестирования доказала, что изложенный материал изучен студентами качественно. В соответствии с этим можно утверждать, что развитие информационных технологий дает широкую возможность для изобретения новых методов методик в образовании и тем самым повысить его качество. 1 АНАЛИЗ ОБЪЕКТА В данном разделе приведен анализ структуры электронного учебно методического комплекса по дисциплине «Проектирование АСОИУ», организационная модель объекта и формулируются существующие проблемы и недостатки в функционировании объекта. 1.1 Объект и организационная структура объекта 1.1.1 Общая характеристика объекта Электронный учебно-методический комплекс по дисциплине «Проектирование АСОИУ» был создан Осиповым В.Г. в 2004 г. Данный комплекс предназначен для самостоятельного изучения студентов основ дисциплины, ознакомления с правилами и структурой написания курсового проекта. 1.1.2 Организационная структура объекта Организационная структура комплекса направлена на то, что бы установить четкую взаимосвязь между разделами комплекса и их взаимосвязь. На рисунке 1.1 представлена организационная структура объекта. Она включает в себя 8 основных разделов, каждый из которых содержит несколько подразделов: а) руководство пользователя: 1) начало работы; 2) работа с текстовой частью УМК; 3) контроль знаний. б) программа дисциплины «Проектирование АСОИУ»: 1) цели и задачи дисциплины; 2) требования к уровню подготовки студента; 3) объем дисциплины и виды учебной работы; 4) содержание дисциплины; 5) лекционный курс; 6) практические занятия; 7) самостоятельная работа студентов; 8) технические средства обучения и контроля; 9) список литературы. в) лекции: 1) лекция №1; 2) …; 3) лекция № 19. г) основные ГОСТ: 1) ГОСТ 34.201-89; 2) ГОСТ 34.601-90 3) ГОСТ 34.602-89; 4) РД 50-680-88; 5) ГОСТ 24.104-85; 6) ГОСТ 34.603-92; 7) ЕСПД; 8) Автоматизированные системы. Требования к содержанию документов. д) термины; е) тестирование знаний: 1) вопросы к тестированию. ж) экзаменационные вопросы: 1) вопросы к экзамену. 3) курсовой проект: 1) цель курсового проекта; 2) пример выполнения курсовой работы; 3) структура пояснительной записки; 4) содержание разделов пояснительной записки. 1.2 Анализ функциональных обязанностей Основные функции разделов, указанных на рисунке 1.1: а) руководство пользователя – раздел, который отвечает за разъяснение пользователю правил использования УМК; б) программа дисциплины «Проектирование АСОИУ» - раздел, который отвечает за ознакомление пользователя с учебной программой дисциплины «Проектирование АСОИУ»; в) лекции – раздел, который содержит лекционный материал, необходимый для освоения вопросов, изучаемой дисциплины; г) основные ГОСТ – раздел, отвечающий за ознакомление пользователя с основными ГОСТ, необходимыми для работы в сфере информатизации; д) термины – раздел, содержащий толкование терминов, использованных в лекционном материале комплекса; е) тестирование знаний – раздел, содержащий контрольные вопросы, для проверки остаточных знаний по изученной теме; ж) экзаменационные вопросы – раздел, содержащий перечень вопросов для подготовки к экзамену; з) курсовой проект – раздел, отвечающий за пояснение пользователю структуры, содержания и правил оформления курсового проекта.
1.3 Анализ информационных потоков На рисунке 1.2 изображена схема информационных потоков между разделами рассматриваемого УМК, преподавателем и внешней средой. От внешней среды к преподавателю поступают новые материалы, необходимые для изучения (в виде исследований, публикаций, статей, и т.д.), новые ГОСТ, а также обновленная программа изучаемого курса. От преподавателя полученная информация передается к соответствующим разделам УМК. На основе новых знаний преподавателем формируются: - лекционный материал; - вопросы для проверки остаточных знаний; - структура курсового проекта; - структура учебника (если необходимо). На основе нового лекционного материала учебником формируется новый список терминов, использованных в лекционном курсе.
Рисунок 1.2 – Схема информационных потоков Обозначения на рисунке 1.2: 1) обновление структуры учебника; 2) новый учебный курс по дисциплине «Проектирование АСОИУ»; 3) новые исследования, публикации, статьи, и т.д.; 4) новый лекционный материал; 5) новый список терминов; 6) новые ГОСТ; 7) новые вопросы для проверки остаточных знаний; 8) новая структура курсового проекта. 1.4 Дерево проблем Изучив электронный учебно-методический комплекс по дисциплине «Проектирование АСОИУ» можно выделить ряд проблем и недостатков, присутствующих в данном комплексе. На рисунке 1.3 изображено дерево проблем. Одной из главных проблем является устаревшая информация, которая влечет за собой множество недостатков. Студент, встретившись с устаревшей информацией, может пойти по двум путям: а) начать поиск других источников информации, что приведет к потерям времени; б) изучить не актуальную информацию, что может привести к снижению качества обучения. Если первый путь приводит лишь к потерям времени и невостребованности комплекса, то второй путь приводит к подготовке не квалифицированных кадров. Также серьёзной проблемой комплекса является устаревшая система проверки остаточных знаний. Из данной проблемы вытекают следующие недостатки: а) большой расход временного ресурса, который затрачивается на то, чтобы опросить каждого студента и оценить его знания; б) отсутствие уверенности в том, что весь материл, освоен студентом и освоен правильно. Если с этими недостатками не считаться, то это также может привести к снижению качества образования, а впоследствии и подготовке не квалифицированных кадров.
Рисунок 1.3 – Дерево проблем 1.5 Дерево целей Рассмотрев дерево проблем УМК по дисциплине «Проектирование АСОИУ» можно выделить ряд целей, направленных на устранение недостатков. Необходимо обновить информацию, изложенную в комплексе. Устранив данный недостаток, можно избежать неправильного восприятия студентами изложенного материала и устранить затраты времени на поиск других источников информации. Также необходимо устранить устаревшую систему проверки остаточных знаний и создать новую систему в виде комплекса тестов. Создание данной системы значительно сократит затраты временного ресурса преподавателя и студента, а также исключит возможность того, что часть материала может быть не усвоена студентом. После того, как поставленные цели будут достигнуты, уровень качества обучения возрастет, что в свою очередь снизит процент не квалифицированных специалистов. На рисунке 1.4 изображено дерево целей.
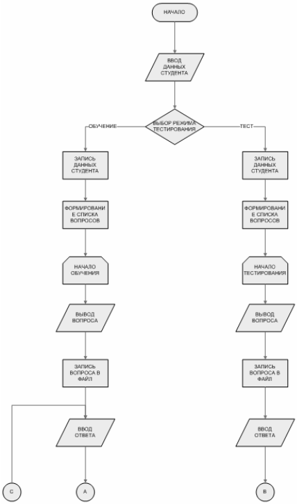
Рисунок 1.4 – Дерево целей 1.6 Выводы по первому разделу Рассмотрен электронный учебно-методический комплекс по дисциплине «Проектирование АСОИУ». Выявлено, что часть информации УМК устарела, а система проверки остаточных знаний является неудобной. На основании выявленных недостатков принято решение о модернизации комплекса, в которую будет входить обновление информации и создание новой тестовой системы проверки остаточных знаний. 2 ПОСТАНОВКА ЗАДАЧИ В этом разделе рассматриваются цели модернизации электронного учебно-методического комплекса по дисциплине «Проектирование АСОИУ», а также описываются потоки входной, выходной и нормативно-справочной информации. 2.1 Характеристика задачи Электронный учебно-методический комплекс по дисциплине «Проектирование АСОИУ» предназначен в помощь студентам пятого курса кафедры «Компьютерные информационные автоматизированные системы» СибАДИ в изучении основ проектирования АСОИУ. Целями проведения модернизации данного комплекса являются обновление устаревшей информации и создание новой тестовой системы проверки остаточных знаний. Требования, предъявляемые новой информации: - информация должна быть достоверной; - информация должна быть актуальной; - информация должна быть полной. Требования, предъявляемые проектируемой системе проверки остаточных знаний: - проверка знаний должна осуществляться в виде тестирования; - вопросы тестирования должны выпадать случайным образом; - результаты тестирования должны выводиться на экран по окончании тестирования; - возможен вариант работы системы тестирования в режиме самоконтроля и обучения; - результат должен быть представлен в виде перечня заданных вопросов и ответов, полученных на вопросы; - время тестирования должно быть ограничено. 2.2 Входная информация Входная информация для текстовой части учебно-методического комплекса: - учебный курс по дисциплине «проектирование АСОИУ»; - лекционный материал; - новые ГОСТ; - структура курсового проекта. - Входная информация для системы проверки остаточных знаний: - список вопросов для проверки остаточных знаний в виде теста; - правильный ответ на вопрос. 2.3 Выходная информация Выходная информация для системы проверки остаточных знаний: а) отчет о выполненном тестировании, который содержит: 1) фамилия, имя студента, выполнившего тест; 2) время начала и окончания тестирования; 3) перечень вопросов в том порядке, в котором они задавались; 4) перечень ответов на вопросы в виде «правильно/не правильно»; 5) статистическая информация. 2.4 Нормативно-справочная информация Нормативно-справочная информация – информация, используемая достаточно часто и не изменяемая продолжительное время. Для рассматриваемого УМК по дисциплине «Проектирование АСОИУ» нормативно-справочной информацией является: а) учебный курс по дисциплине «Проектирование АСОИУ»; б) основные гост; в) лекционный материал. 2.5 Выбор и обоснование выбора программного обеспечения В настоящее время создать качественный программный продукт, используя устаревшие средства разработки невозможно. Требования, предъявляемые к средствам разработки: а) базовый объектно-ориентированный язык программирования; б) использование библиотеки компонентов; в) использование технологии визуального программирования; г) разработка приложений «под Windows». Система Delphi7 использует технологию визуального программирования и предназначена для разработки приложений «под Windows». Все версии Delphi совместимы снизу вверх, т.е. все приложения, разработанные для более ранних версий, работают без изменения в более поздних версиях Delphi. Delphi содержит библиотеку компонентов VCL (Visual Component Library), которая является объектно-ориентированной «надстройкой» над функциями Windows API и содержит визуальные и не визуальные компоненты. Язык программирования среды Delphi базируется на языке Pascal, который по сравнению с другими языками высокого уровня имеет ряд существенных преимуществ: легкость изучения, простая, но эффективная структура языка. Главным достоинством Delphi является компилятор языка Object Pascal. Результатом работы компилятора является готовый исполняемый (*.EXE) файл приложения для использования под Windows [5]. В итоге в качестве средства разработки приложения была выбрана среда Borland Delphi7. 2.6 Постановка задачи программного обеспечения В данном разделе задача поставлена в виде словесного алгоритма и блок-схемы. 2.6.1 Словесный алгоритм Словесный алгоритм должен содержать: - после запуска приложения необходимо ввести личные данные студента (фамилия, имя, группа), которые будут записаны в файл; - составляется список вопросов с помощью генератора случайных чисел; - начинается тестирование (условие выхода – количество вопросов = 25); - выводится вопрос, стоящий первым в списке вопросов, который будет записан в файл; - студентом вводится ответ на вопрос; - введенный ответ проверяется системой на правильность. Если ответ правильный, то в файл записывается «правильно», а если ответ не правильный, то в файл записывается «не правильно»; - если количество вопросов равно двадцати пяти, то тестирование заканчивается; - на экран выводится отчет о результатах. В файл выводятся вопросы в том порядке, в котором они задавались и соответствующих им перечня ответов. Ответ оценивается как правильно/не правильно; - приложение закрывается. 2.6.2 Блок-схема На рисунках 2.1 и 2.2 изображена обобщенная блок-схема, которая отображает протекание всего процесса в общих чертах.
Рисунок 2.1 – Обобщенная блок-схема. Часть 1
Рисунок 2.2 – Обобщенная блок-схема. Часть 2 2.7 Описание входной информации для системы проверки остаточных знаний Входной информацией для системы проверки остаточных знаний являются список вопросов и ответ студента на вопрос. Список вопросов должен иметь вид теста и состоять не менее чем из 25 вопросов. Вопросы должны быть составлены на основании лекционного материала, изложенного в комплексе, и иметь пять вариантов ответов, из которых только один является правильным. Ответ студента на вопрос должен быть единственным. 2.8 Выводы по второму разделу В данном разделе рассмотрен электронный учебно-методический комплекс по дисциплине «Проектирование АСОИУ». Была дана характеристика задачи, описаны входная, выходная и нормативно-справочная информация. А также была поставлена задача на создание новой системы проверки остаточных знаний и выбрано программное обеспечение для ее создания. 3 РЕАЛИЗАЦИЯ ЗАДАЧИ В данном разделе описывается созданный лекционный материал, а также система проверки остаточных знаний, ее алгоритм функционирования, а также описание программного и технического обеспечения. 3.1 Лекционный материал В процессе выполнения работы был создан новый лекционный материал по темам: - декомпозиция системы. - маркетинг АСОИУ. - сase-технологии. На основании лекционного материала составлен список вопросов в виде тестирования для системы проверки остаточных знаний (Приложение А). Каждый вопрос имеет пять вариантов ответов, из которых верным является только один. 3.2 Общие сведения о системе проверки остаточных знаний Наименование продукта: Электронный учебно-методический комплекс по дисциплине «Проектирование АСОИУ». Назначение: комплекс предназначен для самостоятельного изучения студентов основ дисциплины, ознакомления с правилами и структурой написания курсового проекта. Цель создания: усовершенствование существующего комплекса, а именно обновление информации существующего учебника и создание системы проверки остаточных знаний. Область применения: комплекс предназначен для определенной группы пользователей – студентов, изучающих дисциплину «Проектирование АСОИУ». В дальнейшем возможно расширение группы пользователей системы проверки остаточных при разработке новых вопросов, обеспечивающих проверку знаний студентов по другим дисциплинам. 3.3 Основные функции системы проверки остаточных знаний В системе проверки остаточных знаний реализованы следующие функции: -проверка остаточных знаний в виде тестирования; -обеспечение двух режимов тестирования (обучение, тестирование): -проверка уровня знаний, умений, навыков студента; -ведение отчетов о проведенном обучении и о тестировании по каждому студенту. 3.4 Алгоритм функционирования системы После открытия приложения пользователь должен ввести свои личные данные (фамилия, имя, отчество, номер группы, номер зачетной книжки) после чего предлагается выбрать режим тестирования (обучение или тестирование). Тест представляет собой двадцать пять вопросов, выбранных случайным образом из общей базы вопросов. Каждый вопрос имеет пять вариантов ответов, из которых только один является правильным. Варианты ответов на вопрос на форме каждый раз располагаются случайным образом. Тестирование проводится следующим образом: а) выводится вопрос и варианты ответов к нему; б) пользователь помечает вариант ответа, который, по его мнению, является правильным; в) система проверяет ответ на правильность: 1) режим обучения. Если ответ не правильный система записывает данные в отчет, сообщает об ошибке, и выводит подсказку, после чего пользователю предлагается снова ответить на тот же вопрос. Если же ответ правильный, то система записывает данные в отчет и выводит следующий вопрос. 2) режим тестирования. Система записывает данные о правильности ответа в отчет и выводит следующий вопрос. г) после окончания тестирования: 1) режим обучения. Программа выдает сообщение об окончании обучения. 2) режим тестирования. Программа выдает сообщение об окончании тестирования и выводит краткий отчет о его выполнении. 3.5 Описание программы Интерфейс программы включает в себя главную и две подчиненных формы. В рабочей области каждой формы отображаются управляющие компоненты: поля ввода, надписи и кнопки управления. Главная форма представляет собой область ввода информации о студенте и характере проводимого тестирования. Внешний вид главной формы приведен на рисунке 3.1.
Рисунок 3.1 – Внешний вид главной формы Обозначения на рисунке 3.1: а) область для ввода фамилии; б) область для ввода имени; в) область для ввода отчества; г) область для ввода номера группы; д) область для ввода номера зачетки; е) кнопка выбора режима обучения; ж) кнопка выбора режима тестирования. При нажатии на кнопку выбора режима обучения появляется первая подчиненная форма, внешний вид которой, представлен на рисунке 3.2.
Рисунок 3.2 – Внешний формы режима обучения Обозначения на рисунке 3.2: а) поле фамилии обучающегося студента; б) номер вопроса; в) поле вопроса; г) поля вариантов ответов; д) кнопка «Принять ответ»; е) кнопка «Закрыть»; ж) поле, отображающее текущее время. При нажатии на кнопку выбора режима тестирования открывается вторая подчиненная форма. Внешний вид формы режима тестирования приведен на рисунке 3.3.
Рисунок 3.3 – Внешний формы режима тестирования Обозначения на рисунке 3.3: а) поле фамилии обучающегося студента; б) номер вопроса; в) поле вопроса; г) поля вариантов ответов; д) кнопка «Принять ответ»; е) кнопка «Закрыть»; ж) поле, отображающее текущее время. 3.6 Описание программного обеспечения Описание программного обеспечения состоит из описания выбранной операционной системы и языка программирования. 3.6.1 Операционная система В качестве операционной системы предлагается использовать ОС Windows ХР фирмы Microsoft. Выбор обоснован следующими качествами Windows ХР: -высокий процент распространения среди населения; -постоянная модернизация с сохранением совместимости с предыдущими версиями; -быстрое устранение неполадок, управляя компьютером пользователя в удаленном режиме; -выполнение приложений в режиме совместимости. 3.6.2 Язык программирования В качестве среды разработки для системы проверки остаточных знаний была выбрана среда Borland Delphi7 Professional, так как она удовлетворяет следующим требованиям: а) базовый объектно-ориентированный язык программирования; б) использование библиотеки компонентов; в) использование технологии визуального программирования; г) разработка приложений «под Windows». Перечисленные требования были выставлены в процессе постановки задачи дипломного проекта. 3.7 Описание технического обеспечения Используемое программное обеспечение накладывает определенные требования к аппаратному обеспечению. Рекомендуемые аппаратные требования приведены в таблице 3.1. Таблица 3.1 - Рекомендуемые аппаратные требования
3.8 Выводы по третьему разделу В данном разделе была описана структура созданной системы проверки остаточных знаний и рассмотрен общий алгоритм ее функционирования. Кроме того, в данном разделе был описан выбор программного и технического обеспечения, необходимого для функционирования системы. 4 РУКОВОДСТВО ПО ЭКСПЛУАТАЦИИ В данном разделе приведено руководство по эксплуатации системы проверки остаточных знаний. Здесь рассмотрены такие вопросы как установка, использование программы и проверка результатов. 4.1 Установка и удаление программы Чтобы установить программу на компьютер необходимо запустить файл «Setup. Remove» (Рисунок 4.1).
Рисунок 4.1 – Содержание папки «Тестирование» Если вы используете операционную систему Windows 7 вам необходимо запустить исполняемый файл в режиме совместимости с Windows XP SP2. Для этого необходимо: а) нажать правой кнопкой «мыши» на названии исполняемого файла и выбрать команду «Свойства»; б) переключиться на вкладку «Совместимость»; в) поставить галочку напротив надписи «Запустить программу в режиме совместимости с»; г) выберите в поле ниже Windows XP SP2; д) нажмите «ОК»; После появления формы выберите для каждого файла путь установки с помощью окна расположенного в правой части формы и нажмите на кнопку «ОК» соответствующую определенному файлу (Рисунок 4.2).
Рисунок 4.2 – Окно установки программы После того как все пути определены нажмите кнопку «Установить» (Рисунок 4.3).
Рисунок 4.3 – Установка программы Когда установка завершится (Рисунок 4.4) закройте файл «Setup. Remove».
Рисунок 4.4 – Завершение процесса установки Чтобы удалить программу с компьютера запустите файл «Setup. Remove» (Рисунок 4.5).
Рисунок 4.5 – Содержание папки «Тестирование» После появления формы на экране с помощью окна находящегося в правой части программы и кнопки «ОК» (для каждого файла своей) укажите пути к файлам, которые необходимо удалить (Рисунок 4.6).
Рисунок 4.6 – Определение путей к файлам После того, как все пути к файлам определены нажмите кнопку «Удалить» (Рисунок 4.7).
Рисунок 4.7 – Удаление программы Когда процесс удаления завершится (Рисунок 4.8) закройте файл «Setup. Remove».
Рисунок 4.8 – Завершение процесса удаления 4.2 Работа с программой Для начала работы с программой запустите файл «testing.exe»(Рисунок 4.9).
Рисунок 4.9 – Ярлык программы тестирования При первом запуске программы необходимо установить настройки для чего нужно нажать на кнопку «Настройки» (Рисунок 4.10).
Рисунок 4.10 – Первый запуск программы В появившемся окне необходимо указать пути к файлам вопросов и результатов. Для этого необходимо кликнуть кнопкой мыши на поле ввода и выбрать путь из выпадающего списка (Рисунок 4.11).
Рисунок 4.11 – Определение путей к файлам вопросов и результатов После того как пути к файлам определены нажмите кнопку «ОК» (Рисунок 4.12).
Рисунок 4.12 – Завершение настройки программы В появившейся форме (Рисунок 4.13) необходимо ввести ваши данные.
Рисунок 4.13 – Главное окно программы Обозначения на рисунке 4.13: а) фамилия; б) имя; в) отчество; г) номер группы; д) номер зачетной книжки. Далее необходимо выбрать режим обучения или тестирования. Чтобы перейти в режим «Обучение» нажмите соответствующую кнопку (Рисунок 4.14).
Рисунок 4.14 – Выбор режима «Обучение» Появилась форма (Рисунок 4.15).
Рисунок 4.15 – Режим «Обучение» Обозначения на рисунке 4.15: а) поле фамилии обучающегося студента; б) номер вопроса; в) поле вопроса; г) поля вариантов ответов; д) кнопка «принять ответ»; е) кнопка «закрыть»; ж) поле, отображающее текущее время. Чтобы ответить на вопрос необходимо поставить галочку в окне соответствующему правильному на ваш взгляд варианту ответа, а затем нажать кнопку «Принять ответ». (Рисунок 4.16)
Рисунок 4.16 – Выбор ответа Если ваш ответ неверный на форме появится надпись «Ответ не правильный» и поле подсказки (Рисунок 4.17).
Рисунок 4.17 – Сообщение о неправильности ответа Если ваш ответ верный на форме появится надпись «Ответ правильный», сменится цвет формы и поменяется вопрос (Рисунок 4.18).
Рисунок 4.18 – Смена вопроса После окончания обучения на форме появится надписи: «Обучение окончено!!!», «Правильных ответов: 25». После чего нажмите кнопку «Закрыть» (Рисунок .4.19)
Рисунок 4.19 – Окончание процесса обучения Чтобы перейти в режим «Тестирование» нажмите кнопку «Начать тестирование» (Рисунок 4.20).
Рисунок 4.20 – Выбор режима тестирования Появилась форма (Рисунок 4.21).
Рисунок 4.21 – Режим «Тестирование» Обозначения на рисунке 4.21: а) поле фамилии обучающегося студента; б) номер вопроса; в) поле вопроса; г) поля вариантов ответов; д) кнопка «принять ответ»; е) кнопка «закрыть»; ж) поле, отображающее текущее время. Чтобы ответить на вопрос необходимо поставить галочку в окне соответствующему правильному на ваш взгляд варианту ответа, а затем нажать кнопку «Принять ответ». (Рисунок 4.22)
Рисунок 4.22 – Выбор ответа После окончания тестирования на форме появятся краткий отчет о результатах тестирования (Рисунок 4.23).
Рисунок 4.23 – Краткий отчет о результатах тестирования Обозначения на рисунке 4.18: а) надпись «Тестирование окончено!!!»; б) количество правильных ответов; в) количество не правильных ответов. 4.3 Проверка результатов Чтобы проверить результаты необходимо открыть файл «result.txt» (Рисунок 4.24)
Рисунок 4.24 – Файл результатов В файле «result.txt» (Приложение Б) содержится следующая информация: а) Ф.И.О. студента; б) номер группы студента; в) номер зачетной книжки студента; г) название режима («Обучение»/«Тестирование»); д) режим «Обучение»: 1) список вопросов, которые были заданы студенту; 2) количество ошибок, сделанных студентом по каждому вопросу; 3) информация об окончании обучения; 4) время начала обучения; 5) время окончания обучения. е) режим «Тестирование»: 1) список вопросов, которые были заданы студенту; 2) информация об ответе на каждый вопрос; 3) время начала тестирования; 4) время окончания тестирования; 5) количество правильных ответов; 6) количество не правильных ответов. 4.4 Выводы по четвертому разделу Разработанная система проверки остаточных знаний удобна для восприятия и имеет интуитивно понятный интерфейс, рассчитанный для студентов высших учебных заведений. Система позволит сократить время проверки знаний студентов до минимума, при этом расширив круг вопросов, задаваемых студенту. 5 ЭКОНОМИЧЕСКОЕ ОБОСНОВАНИЕ ПРОЕКТА Целью данного раздела является доказательство экономической целесообразности создания электронного учебно-методического комплекса по дисциплине «Проектирование АСОИУ» 5.1 Описание программного продукта Наименование программного продукта: электронный учебно-методический комплекс по дисциплине «Проектирование АСОИУ». Целью является создание новой системы проверки остаточных знаний в виде тестирования и редактирование лекционного материала существующего учебно-методического пособия. Комплекс состоит из двух частей: - электронное учебное пособие, содержащее лекционный курс и руководство по выполнению курсового проекта данной дисциплины; - система проверки остаточных знаний в виде тестирования. Разрабатываемый комплекс предназначен для сокращения времени, необходимого для освоения дисциплины и проведения экзамена. Система проверки остаточных знаний позволяет проводить тестирование в двух режимах: обучение и тестирование. В обучающем режиме программа выявляет темы, не освоенные студентом, и показывает тему лекции в электронном пособии для повторного изучения. В режиме тестирования программа ведёт отчет о каждом тесте, пройденным студентом. Основными достоинствами программы являются: - интеллектуальная система подготовки теста; - интуитивно понятный интерфейс; - удобная форма представления выходной информации для преподавателя. При разработке системы тестирования использовался язык программирования высокого уровня Borland Delphi7 Professional. 5.2 Определение затрат труда на разработку программного продукта Трудоемкость выполнения отдельных видов работ определяется двумя видами оценок:
По этим величинам оценивается ожидаемое значение трудоемкости (5.1) и стандартное отклонение (5.2). Ожидаемое значение трудоемкости
где i – номер этапа. Стандартное отклонение
где i – номер этапа. Экспертные оценки и расчетные величины трудоемкости, а также стандартные отклонения по всем видам работ приведены в таблице 5.1. Таблица 5.1 – Исходные данные
Общая трудоемкость работы составляет 888 человеко-часов или 5 месяцев (по 22 рабочих дня в каждом месяце). Стандартное отклонение составляет менее 3 %, то есть степень достоверности того, что работа будет выполнена в срок, велика. 5.3 Определение численности исполнителей Период разработки программы – 5 месяца, с 1 января по 1 июня 2010 года. Количество рабочих дней в каждом месяце равно 22. Рабочий день примем за 8 часов. Отсюда получаем действительный фонд времени за период разработки программы:
Численность исполнителей, необходимая для выполнения работ определяется как отношение трудоемкости всей разработки к действительному фонду времени за весь период разработки программы. Таким образом, получаем:
Отсюда следует, что разработчиком будет являться один исполнитель – техник. 5.4 Расчет себестоимости разработки программного продукта 5.4.1 Расчет основной заработной платы Основная заработная плата разработчика за месяц рассчитывается по следующей формуле:
где:
Оклад техника – 7000 руб./мес. Трудоемкость техника – 888 ч. Таким образом, основная заработная плата разработчика, при районном коэффициенте 1,15, применяемом к окладу работников, проживающих в городе Омске и среднем количестве рабочих часов в месяц равном 176 следующая:
5.4.2 Расчет дополнительной заработной платы Дополнительная заработная плата в среднем составляет 12% от основной заработной платы. Таким образом, дополнительная заработная плата составит:
5.4.3 Расчет отчислений на социальные нужды Сумма отчислений на социальные нужды составляет 26% от суммы основной и дополнительной заработной платы. Отчисления на социальные нужды составит:
5.4.4 Расходы на приобретение дополнительных средств ВТ и ПО Дополнительных средств ВТ и ПО не было приобретено. 5 .4.5 Расчет расходов по отладке программного продукта Расходы по отладке определяются, исходя из планируемых затрат машинного времени, необходимого для разработки и оформления программного продукта (Тм.в ), и стоимости одного машино-часа работы ЭВМ, на которой ведется разработка (См.ч. ): Cотл = См.ч. * Тм.в , (5.8) Стоимость одного машино-часа определяется по формуле: См.ч. = Сэ / Фвт Кз , (5.9) где Сэ – годовые расходы, обеспечивающие функционирование вычислительного комплекса, руб./год; Ф Кз –коэффициент загрузки (не более 0,9-0,95). Рассчитаем годовой плановый фонд времени: Фвт = Фном - Фпроф , (5.10) где: Ф Ф Фпроф
– годовые затраты времени на профилактические работы (принимаются 15 % от Ф Фпроф = 0,15*2112=316,8 ч. (5.12) Ф Рассчитаем годовые расходы: Сэ = Сосн з/п+ Сдоп з/п + Сотч+ Сам + Срем + См + Сэл; (5.14) Основная заработная плата сотрудника, проводящего профилактические работы ЭВМ, составляет: Сосн з/п = Дополнительная заработная плата сотрудника, проводящего профилактические работы ЭВМ, составляет: Сдоп з/п = Сосн з/п * 12 % = 7245 * 0,12 = 869,4 руб. (5.16) Сотч =0,26 * (Сосн з/п + Сдоп з/п) = 0,26 * (7245+869,4) = 2109,74 руб. (5.17) Затраты на амортизацию определяются как сумма затрат на амортизацию ЭВМ и амортизацию ПО. Сам = Апо + Аэвм (5.18) Затраты на амортизацию ЭВМ: Cк = 21000 рублей – стоимость компьютера за одно рабочее место; Максимальный срок полезного использования ЭВМ составляет 3 года. Аэвм = Затраты на амортизацию ПО: Стоимость Windows XP составляет 1137 руб. Стоимость Borland Delphi7 Professional составляет 11187 руб. Цена ПО = 12324 руб. Срок полезного использования программного обеспечения равен 5 годам. Апо = Сам = 7000+2464,8=9464,8 руб. (5.20) Затраты на ремонт и содержание оборудования составят 3% от стоимости ЭВМ: Срем = Ск * 0,03 = 21000 * 0,03 = 999,72 руб. (5.21) Затраты на расходные материалы составят 1% от стоимости ЭВМ: См = 0,01 * 21000 = 210 руб. (5.22) Расходы на электроэнергию составят: Cэл = Фном * W * S, (5.23) где: W = 0,2 кВт×ч – мощность, которую потребляет компьютер; S = 2,28 руб. – стоимость 1 кВт/ч энергии. Cэл = 2112* 0,2*2,28=963,072 руб. Тогда годовые расходы составят: Сэ = 7245+869,4+2109,74+9464,8+999,72+210+963,072=21861,74 руб. Отсюда стоимость одного машино-часа работы ЭВМ: См.ч. = Машинное время в часах Тмв: Тмв = 888 ч.; Стоимость отладки: Сотл. = 888*13,53=12015,51 руб. (5.25) 5.4.6 Расчет накладных расходов Накладные расходы рассчитываются в долях к основной заработной плате разработчиков (120%). Это расходы на коммунальные услуги на рабочем месте (уборка, отопление, водоснабжение и т.д.) Снакл = Сосн × 1,2 = 40615,91*1,2=48739,09 руб. (5.26) 5.4.7 Себестоимость разработки Себестоимость разработки программного продукта приведена в таблице 5.2. Таблица 5.2 – Себестоимость разработки
Таким образом, себестоимость разработки программного продукта составляет 118 071,77 руб. 5.5 Расчет экономической эффективности внедрения продукта Исходные данные для расчета годового экономического эффекта представлены в таблице 5.3. Таблица 5.3 – Исходные данные для расчета экономической эффективности
Для оценки эффективности проекта будут использоваться следующие показатели: а) прирост производительности труда; б) сравнительная экономия численности работников; в) годовая экономия по фонду заработной платы; г) годовая экономия по отчислениям на социальные нужды; д) годовой экономический эффект; е) фактический срок окупаемости. а) определим прирост производительности труда:
б) определим сравнительную экономию численности работников:
в) рассчитаем годовую экономию по фонду заработной платы:
г) найдем годовую экономию по отчислениям на социальные нужды:
д) годовой экономический эффект составит:
е) рассчитаем фактический срок окупаемости затрат:
5.6 Выводы по пятому разделу Внедрение электронного учебно-методического комплекса по дисциплине «Проектирование АСОИУ» в организацию деятельности преподавателя значительно сократит рабочее время, повысит производительность труда и качество работы. Использование программы позволит сотрудникам кафедры «КИАС» сократить количество часов, отведенных для дисциплины, а также повысить успеваемость и усвоение материалов студентами. Использование комплекса позволит сократить количество человек, преподающих дисциплину «Проектирование АСОИУ» с двух до одного человека. Освободившееся количество человек можно направить на преподавание других видов дисциплин. Согласно проведенным расчетам экономия денежных средств за год составит 86 161,37 рублей. Срок окупаемости программы равен 1,1 года, что говорит об экономической целесообразности разработки данного продукта. 6 БЕЗОПАСНОСТЬ ЖИЗНЕДЕЯТЕЛЬНОСТИ Безопасность жизнедеятельности – это наука о комфортном и безопасном взаимодействии человека с техносферой. Для обеспечения комфортности и безопасности конкретной деятельности должны быть решены следующие задачи: а) идентификация негативного воздействия среды обитания (т.е. источников и причин возникновения опасностей); б) защита от опасностей или предупреждение воздействия на человека негативных факторов; в) ликвидация отрицательных последствий воздействия опасных и вредных факторов и разработка защиты от остаточного риска; г) создание комфортного состояния среды обитания. Главной задачей науки о безопасности жизнедеятельности является анализ источников и причин возникновения опасностей, прогнозирование и оценка их воздействия во времени и пространстве. Виды выполняемых работ на этапах разработки электронно-методического комплекса по дисциплине «Проектирование АСОИУ»: а) сбор материала; б) редактирование лекционного курса; в) создание тестирующих вопросов; г) разработка требований к системе проверки остаточных знаний; д) разработка алгоритмов решения поставленной задачи; е) разработка системы проверки остаточных знаний; ж) выполнение работ по отладке и тестированию программы; з) внедрение электронного учебно-методического комплекса в процесс обучения. В соответствии с классификацией, установленной ГОСТ 12.0.003-74, опасные и вредные производственные факторы по природе действия подразделятся на химические, физические, биологические и психофизиологические факторы. На человека, работающего на ЭВМ, постоянно или периодически действуют следующие опасные и вредные производственные факторы: Физические факторы: - неблагоприятные условия микроклимата; - недостаточная освещенность рабочего места; - превышающий допустимые нормы шум; - повышенный уровень электромагнитных полей; - повышенный уровень статического электричества; - повышенное значение напряжения в электрической цепи; - прямая и отраженная блесткость. Психофизиологические факторы: - нервно - эмоциональные перегрузки; - умственное напряжение; - перенапряжение зрительного анализатора. 6.1 Анализ опасных и вредных производственных факторов 6.1.1 Микроклимат на рабочих местах Микроклиматические условия в производственных помещениях оказывают огромное влияние на функциональную деятельность человека, его самочувствие и здоровье и на надежность работы средств вычислительной техники. Согласно СанПиН 2.2.4.548-96 и Р 2.2.2006-05 показателями, характеризующими микроклимат в производственных помещениях, являются: - температура воздуха; - температура поверхностей; - относительная влажность воздуха; - скорость движения воздуха; - интенсивность теплового облучения. Оптимальные микроклиматические условия установлены по критериям оптимального теплового и функционального состояния человека. Они обеспечивают общее и локальное ощущение теплового комфорта в течение 8-часовой рабочей смены при минимальном напряжении механизмов терморегуляции, не вызывают отклонений в состоянии здоровья, создают предпосылки для высокого уровня работоспособности и являются предпочтительными на рабочих местах с ПЭВМ [7]. Оптимальные параметры микроклимата на рабочих местах должны соответствовать величинам, приведенным в таблице 6.1. Таблица 6.1 – Оптимальные параметры микроклимата
К категории 1а относятся работы, производимые сидя и не требующие физического напряжения, при которых расход энергии составляет до 120 ккал/ч; к категории 1б относятся работы, производимые сидя, стоя или связанные с ходьбой и сопровождающиеся некоторым физическим напряжением, при которых расход энергии составляет от 120 до 150 ккал/ч. Индекс тепловой нагрузки среды (ТНС-индекс) является эмпирическим показателем, характеризующим действие на организм человека параметров микроклимата (температуры, влажности, скорости движения воздуха и теплового облучения). Класс условий труда по показателю ТНС-индекса (°С) для помещений с нагревающим микроклиматом, независимо от периода представлен в таблице 6.2. Таблица 6.2 — ТНС для помещений с нагревающим микроклиматом
Уровни положительных и отрицательных аэроионов в воздухе помещений, где расположены ПЭВМ, должны соответствовать требованиям выставленным СанПиН 2.2.4.1294-03. Значения нормируемых показателей концентраций аэроионов и коэффициента униполярности приведены в таблице 6.3. Таблица 6.3 - Показатели концентраций аэроионов и коэффициента униполярности
Содержание вредных химических веществ в воздухе помещений эксплуатации ПЭВМ не должно превышать предельно допустимых концентраций в соответствии с ГН 2.2.5.1313-03. 6.1.2 Освещенность рабочего места Недостаточное освещение влияет на функционирование зрительного аппарата, то есть определяет зрительную работоспособность, на психику человека, его эмоциональное состояние, вызывает усталость центральной нервной системы, и т.д. В соответствии с СанПиН 2.2.2/2.4.1340-03 и СНиП 23-05-95* Помещения с ПЭВМ должны иметь естественное и искусственное освещение. Естественное освещение должно осуществляться через светопроемы, преимущественно ориентированные на север или северо-восток и обеспечивать коэффициент естественной освещенности не ниже (КЕО) 1,5% Искусственное освещение в помещениях эксплуатации ВДТ и ПЭВМ должно осуществляться системой общего равномерного освещения. Освещенность на поверхности стола в зоне размещения рабочего документа должна быть 300 - 500 лк. Допускается установка светильников местного освещения для подсветки документов. Местное освещение не должно создавать бликов на поверхности экрана и увеличивать освещенность экрана более 300 лк. Яркость светильников общего освещения в зоне углов излучения от 50 до 90 градусов с вертикалью в продольной и поперечной плоскостях должна составлять не более 200 кд/м Светильники местного освещения должны иметь не просвечивающий отражатель с защитным углом не менее 40 градусов. 6.1.3 Шум При длительном воздействии шума на организм человека наблюдается понижение внимания, снижение остроты слуха, повышение кровяного давления. При выполнении основной работы на ПЭВМ во всех учебных помещениях уровень шума на рабочем месте должен соответствовать требованиям установленным ГОСТ 12.1.003-83 и СанПиН 2.2.2/2.4.1340-03. В помещениях при работе на ПЭВМ источниками шума повышенного уровня, могут быть принтер, системный блок, устройства кондиционирования и вентиляции, внешний шум. Допустимые значения уровней звукового давления создаваемого в ПЭВМ представлены в таблице 6.4. Таблица 6.4 - Допустимые уровни звукового давления, создаваемого ПЭВМ
6.1.4 Повышенный уровень электромагнитных полей Длительное воздействие электромагнитного поля на организм может вызвать нарушение функционального состояния нервной и сердечнососудистой систем. Это выражается в повышенной утомляемости, снижении качества выполнения рабочих операций, сильных болях в области сердца, изменении кровяного давления и пульса. Источниками электрических полей промышленной частоты (50 Гц) являются: линии электропередач и открытые распределительные устройства, устройства защиты и автоматики, а также все высоковольтные установки промышленной частоты. В соответствии с СанПиН 2.2.4.1191-03 оценка электромагнитных полей промышленной частоты (50 Гц) осуществляется раздельно по напряженности электрического поля (Е) в кВ/м, напряженности магнитного поля (Н) в А/м или индукции магнитного поля (В), в мкТл. Предельно допустимые уровни напряженности периодических (синусоидальных) магнитных полей устанавливаются для условий общего (на все тело) и локального (на конечности), воздействия приведены в таблице 6.5 Таблица 6.5 - ПДУ воздействия периодического магнитного поля частотой 50 Гц
Источниками электростатического поля на рабочем месте оператора ПЭВМ являются дисплей и периферийные устройства. Электростатическое поле повышенной напряженности отрицательно влияет на организм человека, вызывая функциональные изменения со стороны центральной нервной, сердечнососудистой и других систем организма. Временные допустимые уровни электромагнитных полей, создаваемых ПЭВМ на рабочих местах пользователей, согласно СанПиН 2.2.2/2.4.1340-03 указаны в таблице 6.6 Таблица 6.6 - Временные допустимые уровни ЭМП, создаваемых ПЭВМ на рабочих местах
6.1.5 Напряжение в электрической цепи Электрический ток, проходя через тело человека, может оказывать биологическое, тепловое, механическое и химическое действия. Биологическое действие заключается в способности электрического тока раздражать и возбуждать живые ткани организма, тепловое – в способности вызывать ожоги тела, механическое – приводить к разрыву тканей, а химическое – к электролизу крови. Важнейшими факторами, влияющими на исход поражения электрическим током, являются: - величина тока, протекающего через тело человека; - продолжительность воздействия тока; - частота тока; - путь прохождения тока; - индивидуальные свойства человека. Предельно допустимые уровни воздействия на человека указаны в таблице 6.7 Таблица 6.7 - Предельно допустимые уровни воздействия на человека
Напряжения прикосновения и токи приведены при продолжительности воздействий не более 10 мин в сутки и установлены, исходя из реакции ощущения [17]. 6.1.6 Психофизиологические негативные факторы К психофизиологическим негативным факторам на рабочем месте с ПЭВМ относятся: - нервно - эмоциональные перегрузки; - умственное напряжение; - перенапряжение зрительного анализатора. При работе на ПЭВМ возможны проявления следующих заболеваний: - зрительные и глазные симптомы. снижение остроты зрения, ложная и истинная близорукость, пелена перед глазами, и др.; - физические недомогания. сонливость, головные боли, головокружение; - психические расстройства и нервно-соматические нарушения. Подобные проявления заболеваний резко возрастают с увеличением времени работы на ПК. 6.2 Мероприятия по снижению опасных и вредных факторов на рабочем месте с ПЭВМ Для стабилизации параметров микроклимата в помещении необходимо применение вентиляции и кондиционирования воздуха, использование системы отопления в холодный период года, влажная ежедневная уборка помещений. Для устранения недостаточной освещенности рабочего места необходимо улучшение световой обстановки путем обеспечения помещений естественным и достаточным искусственным освещением, рациональное расположение рабочих мест, снижение пульсации светового потока путем подключения обычных светильников на разные фазы трехфазной сети, применением газоразрядных ламп в светильниках общего и местного освещения с высокочастотными пускорегулирующими аппаратами (ВЧ ПРА) для любых типов светильнико. В качестве источников света при искусственном освещении должны применяться преимущественно люминесцентные лампы типа ЛХБ-80. Общее освещение следует выполнять в виде прерывистых линий светильников, расположенных сбоку от рабочего места. Следует ограничивать прямую блесткость от источников освещения, при этом яркость светящихся поверхностей (окна, светильники и др.), находящихся в поле зрения, должна быть не более 200 кд/м Следует ограничивать отраженную блесткость на рабочих поверхностях (экран, стол, клавиатура и др.) за счет правильного выбора типов светильников и расположения рабочих мест по отношению к источникам естественного и искусственного освещения, при этом яркость бликов на экране ВДТ и ПЭВМ не должна превышать 40 кд/м В помещениях с ПЭВМ, где уровень шума превышает допустимые значения, для его устранения должны проводиться организационные, строительно-акустические и другие мероприятия (рациональная планировка помещений с ПК, в помещениях с ПЭВМ должен быть обеспечен контроль уровней шума на рабочих местах). Для снижения воздействия электромагнитного излучения рекомендуется: - применять мониторы, соответствующие требованиям, предусмотренным ГОСТ Р 50948-01, ГОСТ Р 50949-01, СанПиН 2.2.2/2.4.1340-03; - соблюдать регламентированные режимы труда и отдыха; - не размещать рабочие места с ПЭВМ вблизи источников электромагнитных полей; - перед установкой компьютерной техники обследовать помещение на наличие и интенсивность электромагнитных полей промышленной частоты; - заземлять все элементы оборудования ПЭВМ; - оборудовать по возможности места группового подключения ПЭВМ экранированными щитками питания с необходимым количеством розеток; - использовать защиту расстоянием (расстояние от глаз пользователя до монитора 50-70 см по). Для защиты от статического электричества необходимо обеспечить заземление периферийного оборудования и увлажнение окружающего воздуха. В процессе работы с компьютером необходимо соблюдать правильный режим труда и отдыха определенный СанПиН 2.2.2/2.4.1340-03. Время регламентированных перерывов при работе на компьютере приведено в таблице 6.8. Таблица 6.8 - Время регламентированных перерывов при работе на компьютере
Время непрерывной работы на ПЭВМ без регламентированного перерыва не должна превышать 1 ч. Для защиты от удара электрическим током необходимо использовать заземленные, зануление, питающие электрические кабели с неповрежденной изоляцией и сечением, соответствующим передаваемой мощности. К организационным мероприятиям по обеспечению электрической безопасности относят проведение инструктажей по ГОСТ 12.0.004-90, обучение и проверка знаний требований безопасности труда (1 раз в 12 месяцев), обучение оказанию первой помощи [10]. Согласно СанПиН 2.2.2/2.4.1340-03, ГОСТ 12.2.032-78, ГОСТ Р 50923-96 конструкция рабочего места и взаимное расположение всех его элементов должны соответствовать антропометрическим, физиологическим и психологическим требованиям, а также характеру работы. Пожарная безопасность объекта должна обеспечиваться системами предотвращения пожара и противопожарной защиты. Опасными факторами пожаров являются пламя, искры, характеризующиеся количеством теплового потока на единицу поверхности, повышенная температура, пониженная концентрация кислорода в воздухе. Для обеспечения пожарной безопасности необходимо: - разработка планов эвакуации людей согласно ГОСТ 12.1.004-91; - применение средств пожаротушения и применение автоматических установок пожарной сигнализации. - В рабочем помещении должна присутствовать пожарная сигнализация с тепловыми извещателями. Также необходимо иметь порошковые огнетушители, расположенные в легко доступном месте согласно ГОСТ 26342-84. Коридоры, лестничные площадки и пролеты должны быть свободными, чтобы не затруднять эвакуацию людей. - Обеспечение эффективного удаления дыма, т.к. в помещениях, имеющих оргтехнику, содержится большое количество пластиковых веществ, выделяющих при горении летучие ядовитые вещества и едкий дым; - Соблюдение противопожарных требований к системам отопления и кондиционирования воздуха. 6.3 Оценка физических характеристик мониторов Частота возникновения у операторов симптомов зрительного утомления определяется следующими основными факторами: - светотехническими характеристиками дисплея; - физическими характеристиками световой среды на рабочих местах; - физиологическими особенностями функционального состояния органа зрения операторов. - изображение на экране компьютера от традиционного печатного текста имеет следующие отличия: - изображение на экране является самосветящимся, тогда как печатный текст воспринимается только в отраженном свете; - изображение на экране формируется дискретными точками, тогда как печатные знаки образованы непрерывными линиями; - контрастность изображения на экране может регулироваться; - значение яркости изображения на экране подвержено колебаниями внутри одного символа (знака); - изображение на экранах характеризуется периодическим мерцанием, основной временной характеристикой которого является регенерация, выражаемая в герцах; - изображение на экране также характеризуется скоростью его развертки, осуществляемой на глазах у оператора. Указанные особенности рассматриваются как факторы риска для зрительной системы человека. Основным источником электромагнитного излучения на рабочем месте оператора ПЭВМ является видеодисплейный терминал (ВДТ). СанПиН 2.2.2/2.4.1340-03 устанавливает предельно допустимые значения визуальных параметров ВДТ, контролируемые на рабочих местах, представленные в таблице 6.9. Таблица 6.9 - Визуальные параметры ВДТ, контролируемые на рабочих местах
Учитывая результаты анализа физических характеристик более 200 мониторов современных компьютеров от ведущих производителей (Bilinea.CTX, Daewoo, Hitachi, LG, MAG, Panasonic, Philips, Samsung, Sony, ViewSonic и др.), можно дать следующие рекомендации по выбору и использованию в процессе профессиональной деятельности различных моделей мониторов, представленных на современном рынке. 6.3.1 Размер экрана монитора Выбор размера монитора всегда связан с тем, как используется компьютер, а также какие обычно используются приложения. В зависимости от этого, требуется отображение с большей или меньшей детализацией. Мониторы с большой диагональю представляются лучшим решением даже при наличии некоторых проблем, таких как стоимость и требуемое пространство на рабочем столе. При использовании электронного учебно-методического комплекса по дисциплине «Проектирование АСОИУ» стоит остановить свой выбор на 17" мониторе с разрешением 1280x1024 [12]. 6.3.2 Максимальная разрешающая способность Максимальная разрешающая способность - одна из основных характеристик монитора. Определение реальной максимальной разрешающей способности мониторов с теневой маской производиться по формуле: MRII = горизонтальный размер/(0,866 х шаг триад); MRV = вертикальный размер / (0,866 х шаг триад), где MRII - максимальное разрешение по горизонтали; MRV - максимальное разрешение по вертикали. Например, для 17" монитора с шагом точек 0,25 мм и размером используемой области экрана 320x240 мм максимальная разрешающая способность составляет 1478x1100 точек (320/(0,866x0,25)=1478 MRII 240/(0,866x0,25) = 1109 MRV). Для мониторов с апертурной решеткой используется формула: MRII = горизонтальный размер/горизонтальный шаг полосок; MRV = вертикальным размер/вертикальный шаг полосок. Например, для 17" монитора с трубкой, использующей апертурную решетку и шагом полосок 0,25 мм по горизонтали и размером используемом области экрана 320x240 мм, получим максимальную разрешающую способность 1280 точек по горизонтали, апертурная решетка не имеет шага по вертикали, и разрешающая способность по вертикали и такой трубки ограничена только фокусировкой луча. Разрешающая способность монитора также накладывает ограничение по минимальной величине видеопамяти для отображения требуемого количества оттенков. Кроме того, на величину максимально поддерживаемого монитором разрешения напрямую влияет частота горизонтальной развертки электронного луча. Значение горизонтальной развертки монитора показывает, какое предельное число горизонтальных строк на экране монитора может прочертить электронный луч за одну секунду. Соответственно, чем выше это значение, тем выше разрешение может поддерживать монитор при приемлемой частоте кадров. Минимальной частотой кадров, безопасной для зрительного восприятия, считается 75 Гц. 6.3.3 Частота регенерации изображения Мерцание изображения приводит к утомлению глаз, головным болям и даже к ухудшению зрения. Чем выше частота регенерации, тем более устойчивым выглядит изображение на экране. Значение частоты регенерации зависит от используемого разрешения, электрических параметров монитора и возможностей видеоадаптера. В таблице 6.10 приведены значения минимально допустимых частот регенерации мониторов для разных разрешений. Таблица 6.10 – Минимально допустимые частоты регенерации мониторов
6.4 Выводы по шестому разделу В данном разделе были рассмотрены и классифицированы опасные и вредные производственные факторы, возникающие при работе в помещениях, эксплуатирующих ПЭВМ. В результате анализа было выяснено, что на пользователя ПЭВМ могут действовать различные факторы: неблагоприятное воздействие микроклимата, недостаточная освещенность рабочей зоны, воздействие шума и электромагнитных полей, создаваемых ПЭВМ. Были рассмотрены мероприятия по защите от негативных факторов, а также проведена оценка физических характеристик современных мониторов. Заключение В процессе выполнения дипломного проекта произведен анализ существующего электронного учебно-методического комплекса по дисциплине «Проектирование АСОИУ», определены его задачи и функции, построена организационная схема и дерево проблем и обоснована необходимость его модернизации. Результатом выполнения дипломного проекта является новая версия электронного учебно-методического комплекса по дисциплине «Проектирование АСОИУ», которая содержит обновленную лекционную часть и новую систему проверки остаточных знаний, реализованную в виде тестирования. При помощи такого электронного комплекса обучающийся может изучать учебный материал в соответствии со своими возможностями. Кроме того, данный комплекс позволит совмещать производственную деятельность и обучение тем, кто не может ее прерывать. Также использование данного комплекса позволит облегчить для преподавателя процесс проверки остаточных знаний. В рамках дипломного проекта был произведен расчет себестоимости разработки, а также определена экономическая эффективность данного проекта, демонстрирующая малый период окупаемости. При использовании электронного комплекса возможна его адаптация к требованиям по программе курса учебного заведения. Список использованных источников 1 Государственный образовательный стандарт высшего профессионального образования. Требования к минимуму содержания и уровню подготовки инженеров по специальности 230100 – «Автоматизированные системы обработки информации и управления» 2 Белов С.В., Безопасность жизнедеятельности / С.В. Белов. – М.: "Высшая школа", 1999. - 616 с. 3 Осипов В.Г. Итоговая аттестация специалиста АСОИУ. Методические указания для студентов специальности 230102 «Автоматизированные системы обработки информации и управления» / В.Г. Осипов. - Омск: СибАДИ, 2008. - 27с. 4 Бедрина Е.А. Методические указания по выполнению раздела «Безопасность жизнедеятельности» в дипломных проектах выпускников СибАДИ всех специальностей факультета «Информационные системы в управлении» / Е.А. Бедрина. - Омск: СибАДИ, 2007. – 12 с. 5 Климова Л.М. Delphi7. Основы программирования. Решение типовых задач. Самоучитель. Издание второе дополненное / Л.М. Климова. – М.: КУДИЦ-ОБРАЗ, 2005. – 480 с. 6 ГОСТ 12.0.003–74 ССБТ. Опасные и вредные производственные факторы. Классификация. 7 СанПиН 2.2.4.548-96. Гигиенические требования к микроклимату производственных помещений. 8 СНиП 23-05-95*. Естественное и искусственное освещение. 9 ГОСТ 12.1.003-83 ССБТ. Шум. Общие требования безопасности. 10 СанПиН 2.2.4.1191-03 Электромагнитные поля в производственных условиях. 11 СанПиН 2.2.2/2.4.1340-03 Гигиенические требования к персональным электронно-вычислительным машинам и организации работы. 12 ГОСТ Р 50923-96. Дисплеи. Рабочее место оператора. Общие эргономические требования и требования к производственной среде. Методы измерения. 13 Ушаков И.Б. Оценка физических характеристик мониторов современных персональных компьютеров с позиций стандартов безопасности и характера деятельности. / И.Б. Ушаков // Безопасность жизнедеятельности. – 2002, - № 7. – С.19-22. 14 ГОСТ Р 50948-2001. Средства отображения информации индивидуального пользования. Общие эргономические требования и требования безопасности 15 ГОСТ 12.1.038-82 Система стандартов безопасности труда. Электробезопасность. Предельно допустимые значения напряжений прикосновения и токов. 16 СНиП 41-01-2003 Отопление, кондиционирование и вентиляция. 17 Р 2.2.2006-05 Руководство по гигиенической оценке факторов рабочей среды и трудового процесса. Критерии и классификация условий труда. 18 СНиП 23-03-2003. Защита от шума. 19 ГН 2.2.5.1313-03 Предельно допустимые концентрации (ПДК) вредных веществ в воздухе рабочей зоны. 20 ГОСТ 12.2.032-78 ССБТ. Рабочее место при выполнении работ сидя. Общие эргономические требования. 21 ГОСТ Р 50923-96 Дисплеи. Рабочее место оператора. Общие эргономические требования и требования к производственной среде. Методы измерения. 22 ГОСТ 12.1.004-91 Система стандартов безопасности труда. Пожарная безопасность. Общие требования. Приложение А Вопросы для системы проверки остаточных знаний 1) Что такое информация? а) информация - сведения о производственном процессе; б) информация - новости телевидения; в) информация - новости экономической жизни; г) информация - а) сведения, являющиеся объектом хранения, передачи, преобразования; б) содержание (смысл) сообщения (сигнала), сведения о чем-либо; д) информация – документированные события. 2) Что такое система? а) совокупность связанных между собой и с внешней средой элементов или частей, функционирование которых направлено на получение конкретного полезного результата ; б) системой называется набор объектов, направленных на выполнение определенной цели; в) система это набор подсистем, направленных на получение конкретного результата; г) система это АСОИУ; д) система это обмен информацией между объектами, с целью выполнения определенной цели. 3) Что такое АСОИУ? а) система автоматического управления, в которых управление осуществляется без непосредственного участия человека; б) комплекс программных средств, предназначенных для управления процессами предприятия без участия человека; в) человеко-машинная система, обеспечивающая автоматизированный сбор и обработку информации необходимой для оптимизации управления в различных сферах человеческой деятельности; г) система, обеспечивающая сбор и обработку информации необходимой для оптимизации управления, без участия человека; д) комплекс аппаратных средств, предназначенных для организации управления различными процессами в рамках предприятия. 4) По выполняемым функциям автоматизированные системы делятся на: а) стратегические, тактические, оперативные, информационные; б) информационно-справочные, информационно-советующие, информационно-управляющие; в) организационно-экономические, технологические, интегрированные; г) стратегические, тактические, оперативные; д) организационно-экономические, технологические, интегрированные, тактические, оперативные, информационные. 5) По характеру решаемых задач автоматизированные системы делятся на: а) стратегические, тактические, оперативные, информационные; б) информационно-справочные, информационно-советующие, информационно-управляющие; в) организационно-экономические, технологические, интегрированные; г) стратегические, тактические, оперативные; д) организационно-экономические, технологические, интегрированные, тактические, оперативные, информационные. 6) По форме выходных результатов автоматизированные системы делятся на: а) стратегические, тактические, оперативные, информационные; б) информационно-справочные, информационно-советующие, информационно-управляющие; в) организационно-экономические, технологические, интегрированные; г) стратегические, тактические, оперативные; д) организационно-экономические, технологические, интегрированные, тактические, оперативные, информационные. 7) По уровню, занимаемому системой в иерархии экономических, технических и организационных отношений автоматизированные системы делятся на: а) межгосударственные, государственные, отраслевые; б) межгосударственные, государственные, отраслевые, для объединений, для предприятий, для технологических объектов; в) для объединений, для предприятий, для технологических объектов; г) межгосударственные, государственные, отраслевые, для объединений, для предприятий; д) межгосударственные, государственные, региональные, отраслевые, для объединений, для предприятий. 8) Функции системы подразделяются на: а) защитные, управляющие, информационные; б) вспомогательные, защитные, управляющие; в) защитные, управляющие, информационные, советующие, вспомогательные; г) защитные, управляющие, информационные, вспомогательные; д) управляющие, информационные, советующие, вспомогательные. 9) Назовите основополагающие принципы создания АСОИУ а) принципы системности, развития, стандартизации и унификации, надежности; б) принципы системности, развития, совместимости, стандартизации и унификации, эффективности; в) принципы стандартизации и унификации, эффективности; г) принципы системности, развития и эффективности; д) принципы системности, развития, стандартизации и унификации, эффективности, надежности. 10) Критерий эффективности должен быть: а) количественный, простой, эффективный, нормируемый и иметь физический смысл; б) количественный, простой и эффективный; в) количественный, простой, эффективный, нормируемый, независимый и иметь физический смысл; г) простой, эффективный, нормируемый, независимый и иметь физический смысл; д) количественный, простой, эффективный, нормируемый, независимый. 11) Назовите основные виды управления а) управление по отклонению, управление по возмущению; б) управление по отклонению, управление по возмущению, адаптивное управление, управление с идентификацией; в) управление по отклонению, управление по возмущению, адаптивное управление с идентификацией; г) управление по отклонению, управление по возмущению, адаптивное управление; д) управление по возмущению, адаптивное управление, управление с идентификацией. 12) Оперативный контур управления – это а) замкнутая цепь звеньев системы управления, в которой посредством прямой и обратной связи соединены субъект и объект управления; б) контур управления, в котором реализуется процесс управления как циклически повторяемая смена фаз; в) контур управления, предназначенный для оперативного воздействия на объект; г) контур управления, в котором реализуются операции по изменению алгоритмов и установок управления; д) контур управления, в котором реализуются операции по изменению алгоритмов и установок управления и функция регистрации. 13) Защита от неправильных действий персонала при организации оперативного контура осуществляется следующими способами: а) сигнализация о нарушении регламента, автоматическая блокировка неправильных команд; б) сигнализация о нарушении регламента, советы о правильной последовательности действий, автоматическая блокировка неправильных команд; в) сигнализация о нарушении регламента, советы о правильной последовательности действий, автоматическая блокировка команд, тщательный отбор персонала; г) советы о правильной последовательности действий, автоматическая блокировка команд, тщательный отбор персонала; д) сигнализация о нарушении регламента, советы о правильной последовательности действий, тщательный отбор персонала. 14) Назовите функции системы управления а) прогнозирование, планирование, учет, анализ, контроль, регулирование, защита; б) прогнозирование, планирование, учет, анализ, контроль и защита; в) планирование, учет, анализ, контроль, регулирование, защита; г) прогнозирование, планирование, анализ, контроль, регулирование, защита; д) прогнозирование, планирование, учет, анализ, контроль и регулирование. 15) В чем заключается деятельность человека в системах административного и организационного управления? а) деятельность человека заключается в принятии решений в процессе оперативного управления; б) деятельность человека заключается в принятии решений в процессе планирования; в) деятельность человека заключается в управлении технологическим процессом; г) деятельность человека заключается в принятии решений в процессах планирования и оперативного управления; д) деятельность человека заключается в управлении производственным процессом. 16) В чем заключается деятельность человека в производственных системах? а) деятельность человека заключается в принятии решений в процессе оперативного управления; б) деятельность человека заключается в управлении технологическим или производственным процессом; в) деятельность человека заключается в принятии решений в процессах планирования и оперативного управления; г) деятельность человека заключается в управлении производственным процессом; д) деятельность человека заключается в управлении процессом планирования. 17) Что такое архитектура АСУ? а) принципы и способы программно-технической реализации функций АСУ, а также обеспечения важнейших технических характеристик системы; б) способы технической реализации характеристик системы АСУ; в) принципы программной реализации функций АСУ; г) методы и способы программно-технической реализации функций АСУ; д) принципы и способы реализации структуры АСУ. 18) Какие существуют подходы к классификации архитектуры? а) системный и структурный; б) системный и функциональный; в) функциональный и структурный; г) системный, структурный и функциональный; д) функциональный, структурный и смешанный. 19) Какие существуют системы согласно функциональному подходу к классификации архитектуры? а) СЦКУ, ИВС, ИВС - советчик, УВС – супервизор, УВС непосредственного цифрового управления; б) СЦКУ, ИВС, ИВС – советчик; в) ИВС, ИВС - советчик, УВС – супервизор, УВС непосредственного цифрового управления; г) УВС – супервизор, УВС непосредственного цифрового управления; д) СЦКУ, ИВС, ИВС - советчик, ИВС – информатор, ИВС – справочник, УВС – супервизор. 20) Какие существуют системы согласно структурному подходу к классификации архитектуры? а) децентрализованные, централизованные, иерархические; б) децентрализованные, централизованные, иерархические, сетевые магистральные, распределенные сетевые иерархические; в) сетевые магистральные, распределенные сетевые иерархические; г) децентрализованные, централизованные, иерархические, сетевые, магистральные, распределенные, сетевые иерархические, распределенные иерархические; д) децентрализованные, централизованные, сетевые, магистральные, сетевые иерархические, распределенные иерархические. 21) В каких состояниях может находиться сложная система с точки зрения надежности? а) исправное, работоспособное, неработоспособное, сохраняемое; б) исправное, работоспособное, неработоспособное, предельное; в) работоспособное, неработоспособное, предельное; г) исправное, работоспособное, неработоспособное, предельное, сохраняемое; д) работоспособное, неработоспособное. 22) В каком состоянии система выполняет все функции с требуемым качеством? а) в неработоспособном; б) в работоспособном; в) в исправном; г) в предельном; д) в сохраняемом. 23) Какие существуют показатели безотказности? а) вероятность безотказной работы, вероятность отказа, средняя наработка на отказ, интенсивность потока отказов; б) наработка до отказа, вероятность безотказной работы, средняя наработка на отказ, интенсивность потока отказов, коэффициент готовности; в) наработка до отказа, вероятность безотказной работы, вероятность отказа, интенсивность потока отказов, коэффициент готовности; г) вероятность безотказной работы, вероятность отказа, интенсивность потока отказов, коэффициент готовности; д) наработка до отказа, вероятность безотказной работы, вероятность отказа, средняя наработка на отказ, интенсивность потока отказов. 24) Какие существуют показатели ремонтопригодности? а) среднее время восстановления, коэффициент готовности, коэффициент оперативной готовности; б) вероятность восстановления работоспособного состояния за заданный промежуток времени, среднее время восстановления, коэффициент готовности, наработка до отказа; в) среднее время восстановления, коэффициент готовности, коэффициент оперативной готовности, наработка до отказа; г) вероятность восстановления работоспособного состояния за заданный промежуток времени, среднее время восстановления, коэффициент готовности, коэффициент оперативной готовности; д) вероятность восстановления работоспособного состояния за заданный промежуток времени, коэффициент готовности, коэффициент оперативной готовности. 25) Абсолютная погрешность – это… а) отношение разности в явном виде между измеренным и истинным значением к истинному параметру; б) погрешность, обусловленная действием случайных факторов; в) отношение разности в явном виде между измеренным и истинным значением к диапазону изменения измеряемой величины; г) погрешность, обусловленная действием детерминированных факторов; д) разность в явном виде между измеренным и истинным значением. 26) Относительная погрешность – это … а) отношение разности в явном виде между измеренным и истинным значением к истинному параметру; б) погрешность, обусловленная действием случайных факторов; в) отношение разности в явном виде между измеренным и истинным значением к диапазону изменения измеряемой величины; г) погрешность, обусловленная действием детерминированных факторов; д) разность в явном виде между измеренным и истинным значением. 27) Приведенная погрешность – это … а) отношение разности в явном виде между измеренным и истинным значением к истинному параметру; б) погрешность, обусловленная действием случайных факторов; в) отношение разности в явном виде между измеренным и истинным значением к диапазону изменения измеряемой величины; г) погрешность, обусловленная действием детерминированных факторов; д) разность в явном виде между измеренным и истинным значением. 28) Систематическая погрешность – это … а) отношение разности в явном виде между измеренным и истинным значением к истинному параметру; б) погрешность, обусловленная действием случайных факторов; в) отношение разности в явном виде между измеренным и истинным значением к диапазону изменения измеряемой величины; г) погрешность, обусловленная действием детерминированных факторов; д) разность в явном виде между измеренным и истинным значением. 29) Что такое косвенные измерения? а) разновидность измерений, при которых измеряемая величина вычисляется на основании измерения другой величины; б) разновидность измерений, при которых измеряемая величина вычисляется косвенно; в) разновидность измерений, при которых измеряемая величина вычисляется на основании показаний приборов; г) разновидность измерений, при которых измеряемая величина вычисляется на основании постоянных значений; д) разновидность измерений, при которых измеряемая величина вычисляется на основании заранее известных данных. 30) Случайная погрешность – это … а) отношение разности в явном виде между измеренным и истинным значением к истинному параметру; б) погрешность, обусловленная действием случайных факторов; в) отношение разности в явном виде между измеренным и истинным значением к диапазону изменения измеряемой величины; г) погрешность, обусловленная действием детерминированных факторов; д) разность в явном виде между измеренным и истинным значением. 31) Что входит в состав технического обеспечения АСОИУ в общем случае? а) средства получения, ввода/вывода, подготовки, обработки, хранения, регистрации, отображения, использования, передачи информации; б) средства ввода/вывода, обработки, хранения, отображения, использования, передачи информации и средства реализации управляющих воздействий; в) средства получения, подготовки, обработки, хранения, регистрации, отображения, передачи информации и средства реализации управляющих воздействий; г) средства получения, ввода/вывода, подготовки, обработки, хранения, регистрации, отображения, использования, передачи информации и средства реализации управляющих воздействий; д) средства реализации управляющих воздействий. 32) В чем заключается «трехступенчатый подход»? а) 1этап: проектируется "семейство компонентов ВС."; 2 этап: выбор варианта установки КТС; 3 этап: настройка системы; б) 1этап: выбор варианта установки КТС; 2 этап: настройка системы; 3 этап: отладка системы; в) 1этап: концептуальное проектирование; 2 этап: рабочее проектирование; 3 этап: отладка системы; г) 1этап: выбор варианта установки КТС; 2 этап: рабочее проектирование; 3 этап: настройка системы; д) 1этап: концептуальное проектирование; 2 этап: рабочее проектирование; 3 этап: настройка системы. 33) Техническое обеспечение автоматизированной системы – это … а) совокупность всех технических средств, используемых при функционировании АС; б) контроль над работой технических средств, используемых при функционировании АС; в) обеспечение профилактических и капитальных ремонтных работ технических средств, используемых при функционировании АС; г) профилактика технических средств, используемых при функционировании АС; д) контроль и обеспечение ремонтных работ технических средств, используемых при функционировании АС. 34) Математическое обеспечение АСУ – это… а) набор математических методов, направленных на решение задач, поставленных перед автоматизированной системой; б) комплекс математических алгоритмов, обеспечивающих обработку информации; в) совокупность математических методов, моделей и алгоритмов для решения задач и обработки информации в АСУ; г) совокупность математических моделей АСУ; д) совокупность математических методов и моделей, направленных на решение задач, поставленных перед АСУ. 35) На какие виды подразделяется математическое обеспечение? а) моделирование и алгоритмизация; б) общее моделирование и специальное моделирование; в) моделирование, алгоритмизация и прогнозирование; г) общее и специальное математическое обеспечение; д) специальное моделирование и алгоритмизация. 36) Какие существуют режимы работы операционной системы, в зависимости от организации решения задач на ЭВМ? а) индивидуальный режим, общий режим; б) индивидуальный режим, пакетная обработка, мультипрограммирование, разделение времени; в) разделение времени, многозадачность; г) пакетная обработка, мультипрограммирование, разделение времени; д) индивидуальный режим, общий режим, пакетная обработка, мультипрограммирование, разделение времени, многозадачность. 37) Какие возможности предусматривает операционная система? а) одновременное решение нескольких задач в реальном времени; б) одновременное обслуживание нескольких пользователей и связь с другими вычислительными машинами; в) одновременное решение нескольких задач и обслуживание нескольких пользователей, связь с другими ЭВМ; г) одновременное решение нескольких задач и обслуживание нескольких пользователей, решение задач в реальном времени, связь с другими ЭВМ; д) обслуживание нескольких пользователей, разделение времени, решение задач в реальном времени, связь с другими ЭВМ. 38) Из каких частей состоит операционная система? а) супервизор, интерфейс; б) супервизор, монитор, интерфейс; в) супервизор, монитор; г) ядро ОС, монитор, интерфейс; д) ядро ОС, супервизор, монитор, интерфейс. 39) Общее математическое обеспечение – это … а) проблемно-ориентированное обеспечение, реализующееся в виде программ организующих работу технических средств по выполнению решаемых задач; б) машинно-ориентированное обеспечение, реализующееся в виде программ организующих работу технических средств по выполнению решаемых задач; в) машинно-ориентированное обеспечение, которое реализуется в виде программ операционной системы; г) проблемно-ориентированное обеспечение, которое реализуется в виде программ операционной системы; д) обеспечение, которое реализуется в виде комплекса программ с целью выполнения поставленных задач. 40) Специальное математическое обеспечение – это … а) проблемно-ориентированное обеспечение, реализующееся в виде программ организующих работу технических средств по выполнению решаемых в АСУ задач; б) машинно-ориентированное обеспечение, реализующееся в виде программ организующих работу технических средств по выполнению решаемых задач; в) машинно-ориентированное обеспечение, которое реализуется в виде программ операционной системы; г) проблемно-ориентированное обеспечение, которое реализуется в виде программ операционной системы; д) обеспечение, реализующееся в виде программ операционной системы с целью обеспечить максимальную производительность ЭВМ. 41) Какие компоненты входят в состав программного обеспечения ПК? а) общее ПО, специальное ПО; б) общее ПО, специальное ПО, инструментальные системы; в) системное ПО, специальное ПО, инструментальные системы; г) системное ПО, специальное ПО; д) системное ПО, инструментальные системы. 42) Какие функции выполняют управляющие программы операционной системы? а) управление вычислительным процессом, управление вводом-выводом, организация диалога пользователя с ПК, представление сервисных услуг; б) управление вычислительным процессом, управление вводом-выводом, представление сервисных услуг; в) управление вводом-выводом, организация диалога пользователя с ПК, представление сервисных услуг; г) управление вычислительным процессом, управление вводом-выводом, организация диалога пользователя с ПК, выполнение необходимых пользователю работ; д) управление вычислительным процессом, организация диалога пользователя с ПК, представление сервисных услуг, выполнение необходимых пользователю работ. 43) Какие виды прикладных программ существуют? а) методо-ориентированные и проблемно-ориентированные пакеты прикладных программ; б) пакеты прикладных программ общего назначения, методо ориентированные, проблемно-ориентированные; в) пакеты прикладных программ общего назначения и методо ориентированные; г) пакеты прикладных программ общего и специального назначения; д) пакеты прикладных программ общего и специального назначения, а также методо-ориентированные и проблемно-ориентированные пакеты прикладных программ. 44) К пакетам прикладных программ общего назначения относятся: а) текстовые редакторы, графические редакторы, табличные редакторы; б) системы управления базами данных, оболочки экспертных систем; в) текстовые редакторы, графические редакторы, системы управления базами данных, оболочки экспертных систем; г) текстовые редакторы, графические редакторы, табличные процессоры, системы управления базами данных; д) текстовые редакторы, графические редакторы, табличные процессоры, системы управления базами данных, оболочки экспертных систем. 45) Для чего используются методо-ориентированные пакеты прикладных программ? а) для решения задач, отличающихся по постановке и методам решения, но составляющие в совокупности некоторую проблему; б) для решения задач определенным методом; в) для решения поставленной проблемы с использованием набора различных методов; г) для решения задач одного и того же класса различными методами; д) для решения задач, отличающихся по постановке и методам решения. 46) Для чего используются проблемно-ориентированные пакеты прикладных программ? а) для решения задач, отличающихся по постановке и методам решения, но составляющие в совокупности некоторую проблему; б) для решения класса задач с определенной проблемой; в) для решения поставленной проблемы с использованием набора различных методов; г) для решения задач одного и того же класса различными методами; д) для решения задач, отличающихся по постановке и методам решения. 47) Назовите основное назначение информационного обеспечения АСУ а) хранить совокупность реализованных решений по объектам, размещению и формам организации информации; б) своевременно выдавать системе управления, достоверную информацию, необходимую и достаточную для принятия оптимальных управленческих решений; в) выдавать системе управления, достоверную информацию, необходимую и достаточную для принятия управленческих решений; г) сохранять в системе управления всю информацию, необходимую для принятия управленческих решений; д) предоставлять доступ пользователей к информационным ресурсам управленческой системы. 48) Что входит в состав информационного обеспечения? а) информационные справочники, массивы данных, унифицированные документы; б) нормативно-справочная информация, классификаторы технико-экономической информации, массивы данных; в) нормативно-справочная информация, классификаторы технико-экономической информации, массивы данных, унифицированные документы; г) классификаторы технико-экономической информации, массивы данных, унифицированные документы; д) информационные справочники, классификаторы технико-экономической информации, массивы данных, унифицированные документы. 49) Что является источником нормативно-справочной информации? а) нормативные документы и справочники; б) нормативные документы, технические и экономические справочники, документация, массивы данных; в) нормативные документы, технические и экономические справочники; г) нормативные документы и прочая документация; д) нормативные документы и массивы данных. 50) При использовании какой системы кодирования шифр нижестоящей группировки образуется путем добавления элементов к шифру вышестоящей? а) параллельная система кодирования; б) порядковая система кодирования; в) последовательная система кодирования; г) серийно-порядковая система кодирования; д) смешанная система кодирования. 51) В какой системе кодирования для удобства используют равномерный код, добавляя слева нули в разрядах, дополняющих шифр до нужного числа разрядов? а) параллельная система кодирования; б) порядковая система кодирования; в) последовательная система кодирования; г) серийно-порядковая система кодирования; д) смешанная система кодирования. 52) Что такое тестирование? а) процесс выполнения программы с намерением найти ошибку, а не подтвердить правильность программы; б) процесс выполнения программы с намерением подтвердить правильность программы; в) метод установления правильности программ при помощи строгих средств; г) метод установления правильности программ, имеющий дело со свойствами программ; д) процесс выполнения программы с намерением подтвердить правильность программы, используя ее свойства. 53) Что такое верификация? а) процесс выполнения программы с намерением найти ошибку, а не подтвердить правильность программы; б) процесс выполнения программы с намерением подтвердить правильность программы; в) метод установления правильности программ при помощи строгих средств; г) процесс выполнения программы с намерением подтвердить правильность программы, используя ее свойства; д) метод установления правильности программ, анализирующий свойства отдельных процессов выполнения программы. 54) К неформальным методам доказательства правильности программ относят: а) тестирование и верификация; б) верификация и отладка; в) тестирование, верификация, отладка; г) тестирование, верификация, отладка, аттестация; д) тестирование и отладка. 55) Какое предположение лежит в основе метода верификации? а) в программе существует ошибка, которую необходимо найти; б) существует необходимость описания данных, не зависящих от процесса обработки; в) существует программная документация, соответствие которой требуется доказать; г) доказывается теорема; доказательство свидетельствует о правильности программы; д) программа работает правильно. 56) Какие существуют типы программного продукта, согласно расчету трудоемкости методом экспресс - оценки? а) независимый, полузависимый; б) независимый, встроенный, зависимый; в) независимый, полузависимый, встроенный; г) полузависимый, встроенный; д) независимый, полузависимый, зависимый. 57) Какие формулы содержит базовая модель при расчете трудоемкости методом экспресс - оценки? а) формулы расчета трудоемкости и продолжительности разработки; б) формулы расчета минимальных и максимальных трудозатрат; в) формулы расчета минимальных и максимальных трудозатрат, продолжительности разработки; г) формулы расчета трудоемкости, минимальных и максимальных трудозатрат; д) формулы расчета трудоемкости, минимальных и максимальных трудозатрат, продолжительности разработки. 58) Какие существуют методы расчета трудоемкости? а) метод экспресс – оценки, экспертный метод; б) метод экспресс – оценки, метод уточненной модели, метод минимальных трудозатрат; в) метод экспресс – оценки, метод уточненной модели, экспертный метод; г) метод экспресс – оценки, метод уточненной модели, экспертный метод, метод максимальных трудозатрат; д) метод уточненной модели, экспертный метод, метод минимальных трудозатрат. 59) Что не входит в расчет себестоимости программного продукта? а) дополнительная заработная плата разработчиков; б) отчисления на социальные нужды; в) контрагентские расходы; г) расходы по обслуживанию программного продукта; д) накладные расходы. 60) Контрагентские расходы - это а) расходы на работу, выполняемую сторонними организациями; б) расходы, определяющиеся, исходя из планируемых затрат машинного времени и стоимости одного машино-часа работы вычислительных средств; в) расходы на средства, которые необходимо дополнительно приобрести только для данной конкретной разработки; г) расходы, рассчитываемые исходя из трудоемкости работ, выполняемых специалистом i-квалификации; д) расходы, определяемые в долях к основной заработной плате. 61) Какие классы АСОИУ существуют? а) системы управления техническими объектами, системы управления организационно-производственного типа, системы организационно-экономического типа; б) системы сбора информации, системы хранения и отображения информации, системы передачи информации; в) системы автоматизированного проектирования, автоматизированные системы технологической подготовки производства; г) производящие информацию, информационно-обеспечивающие, информационно-управляющие, ИСАУ; д) производящие информацию, информационно-обеспечивающие, информационно-управляющие, ИСАУ, системы автоматизированного проектирования. 62) Какие системы относятся к системам, производящим информацию? а) системы сбора информации, системы хранения и отображения информации, системы передачи информации; б) системы хранения и отображения информации; в) системы автоматизированного проектирования; г) автоматизированные системы технологической подготовки производства; д) системы автоматизированного проектирования, автоматизированные системы технологической подготовки производства. 63) Какие системы относятся к информационно-обеспечивающим системам? а) системы сбора информации, системы хранения и отображения информации, системы передачи информации; б) системы хранения и отображения информации; в) системы сбора и передачи информации; г) системы организационно-экономического типа, системы организационно-производственного типа, системы социально-экономического типа; д) системы организационно-экономического типа, системы организационно-производственного типа. 64) Структура технического обеспечения АСУ ТП имеет 3 уровня. Что относится к верхнему уровню? а) технические или программно-технические средства; б) средства вычислительной техники, оперативно-диспетчерское оборудование, средства отображения информации, средства формирования управляющей информации; в) технические средства, формирующие информацию о параметрах объекта и воздействие на исполнительные механизмы; г) технические средства, формирующие информацию о параметрах технологического объекта и программно-технические средства; д) средства вычислительной техники, средства формирования управляющей информации. 65) Структура технического обеспечения АСУ ТП имеет 3 уровня. Что относится к нижнему уровню? а) технические или программно-технические средства; б) средства вычислительной техники, оперативно-диспетчерское оборудование, средства отображения информации; в) технические средства, формирующие информацию о параметрах объекта и воздействие на исполнительные механизмы; г) технические средства, формирующие информацию о параметрах технологического объекта и программно-технические средства; д) средства вычислительной техники, средства формирования управляющей информации. 66) Сколько стадий создания АСОИУ существует в общем случае? а) 5; б) 6; в) 7; г) 8; д) 9. 67) В общем случае существуют следующие стадии создания АСОИУ: а) формирование требований к АС, разработка концепции АС, техническое задание, эскизный проект, технический проект, рабочая документация, ввод в действие; б) разработка концепции АС, техническое задание, эскизный проект, технический проект, рабочая документация, ввод в действие; в) формирование требований к АС, техническое задание, технический проект, рабочая документация, ввод в действие; г) формирование требований к АС, разработка концепции АС, техническое задание, эскизный проект, технический проект, рабочая документация, ввод в действие, сопровождение АС; д) формирование требований к АС, разработка концепции АС, техническое задание, эскизный проект, технический проект, рабочая документация, тестирование и отладка, ввод в действие, сопровождение АС. 68) Какие работы проводятся на стадии технического задания? а) проведение необходимых научно-исследовательских работ, разработка и утверждение технического задания ; б) разработка и утверждение технического задания на создание ас; в) изучение объекта, разработка и утверждение технического задания; г) разработка предварительных проектных решений по системе и утверждение технического задания; д) изучение объекта, проведение необходимых научно-исследовательских работ, разработка и утверждение технического задания. 69) Какие работы проводятся на стадии технического задания? а) изучение объекта, проведение необходимых научно-исследовательских работ; б) обследование объекта и обоснование необходимости создания АС; в) проведение необходимых научно-исследовательских работ, разработка вариантов концепции АС; г) изучение объекта, проведение необходимых научно-исследовательских работ, разработка вариантов концепции АС, удовлетворяющего требованиям пользователя; д) обследование объекта и обоснование необходимости создания АС, разработка вариантов концепции АС, удовлетворяющего требованиям пользователя. 70) Какие работы проводятся на стадии разработки эскизного проекта? а) разработка проектных решений по системе и её частям; б) разработка предварительных проектных решений по системе и её частям; в) разработка документации на АС и её части; г) разработка предварительных проектных решений по системе и её частям, разработка заданий на проектирование в смежных частях проекта объекта автоматизации; д) разработка предварительных проектных решений по системе и её частям, разработка документации на АС и её части. 71) Какими качествами должна обладать организация для успешного внедрения CASE-средств? а) способность принять новую технологию, готовность к внедрению новых процессов, четкое руководство и организованность по отношению этапам и процессам внедрения; б) способность принять новую технологию, готовность к внедрению новых процессов; в) способность принять новую технологию, четкое руководство и организованность по отношению к этапам и процессам внедрения; г) готовность к внедрению новых процессов, четкое руководство и организованность по отношению к этапам и процессам внедрения; д) способность принять новую технологию, четкое руководство и организованность управления, обладание необходимым количеством денежных средств. 72) Что такое CASE-технология? а) программные средства, поддерживающие процессы создания и сопровождения информационной системы; б) методология проектирования информационной системы, а также набор инструментальных средств; в) методология проектирования информационной системы; г) набор инструментальных средств; д) программные средства, поддерживающие процесс сопровождения информационной системы. 73) Из каких этапов состоит процесс внедрения CASE-средств? а) оценка и выбор CASE-средств, выполнение пилотного проекта, практическое внедрение CASE-средств, сопровождение CASE-средств; б) определение потребностей в CASE-средствах, оценка и выбор CASE-средств, выполнение пилотного проекта, практическое внедрение CASE-средств, сопровождение CASE-средств; в) определение потребностей в CASE-средствах, оценка и выбор CASE-средств, выполнение пилотного проекта, практическое внедрение CASE-средств; г) определение потребностей в CASE-средствах, оценка и выбор CASE-средств, практическое внедрение CASE-средств; д) определение потребностей в CASE-средствах, оценка и выбор CASE-средств, практическое внедрение CASE-средств, сопровождение CASE-средств. 74) Назовите единственное в настоящее время конкурентоспособное отечественное CASE-средство функционального моделирования. а) Vantage Team Builder; б) Designer/2000; в) Silverrun; г) CASE.Аналитик ; д) S-Designor. 75) Что такое CASE-средства? а) методология проектирования информационной системы, а также набор инструментальных средств; б) методология проектирования информационной системы; в) набор инструментальных средств; г) программные средства, поддерживающие процессы создания и сопровождения информационной системы; д) программные средства, поддерживающие процесс сопровождения информационной системы. Приложение Б Пример файла «result.txt» -------------------------------------------------------------------------------- -------------------------------------------------------------------------------- Ф.И.О. студента: Иванов Иван Иванович Номер группы: АС-05-И2 Номер зачетной книжки: АС 035 - - - - - - - - - - - - - - - - - - - - - - - - - - - - - - - - - - - - - - - - ОБУЧЕНИЕ Вопрос №1 Какие виды деятельности должен реализовать разработчик АСОИУ при маркетинге? количество ошибок:3 Вопрос №2 Что такое маркетинг АСОИУ? количество ошибок:0 Вопрос №3 Опишите системы с позиции классификации. АСОИУ города, производственного предприятия, малого предприятия, индивидуального предприятия, технологического процесса. количество ошибок:2 Вопрос №4 Из каких элементов состоит информационное обеспечение? количество ошибок:3 Вопрос №5 Что включают в себя экономико-методологические принципы разработки системы? количество ошибок:0 Вопрос №6 Назовите основные принципы разработки системы. количество ошибок:2 Вопрос №7 Какая система называется открытой, а какая закрытой? количество ошибок:2 Вопрос №8 Какая система является централизованной, какая децентрализованной? количество ошибок:0 Вопрос №9 Что включает в себя техническое задание? количество ошибок:4 Вопрос №10 Что такое автоматизированный экономический информационно-технологический комплекс? количество ошибок:3 Вопрос №11 Какая система может считаться динамической? количество ошибок:3 Вопрос №12 Какие обязанности возлагаются на службу эксплуатации? количество ошибок:2 Вопрос №13 Назовите основные стадии создания системы. количество ошибок:0 Вопрос №14 В чем суть стратегии проектирования АСОИУ. количество ошибок:2 Вопрос №15 Определите основное содержание этапа «постановка задачи». количество ошибок:0 Вопрос №16 Может ли АСОИУ быть товаром? количество ошибок:1 Вопрос №17 В чем смысл этапа «Анализ результатов»? количество ошибок:2 Вопрос №18 Назовите основные этапы стадии техническое проектирование. количество ошибок:3 Вопрос №19 Дайте понятие информационным ресурсам. количество ошибок:3 Вопрос №20 Сформулируйте общую постановку задачи синтеза системы. количество ошибок:4 Вопрос №21 В чем заключается смысл этапа «структуризация объекта»? количество ошибок:0 Вопрос №22 Перечислите требования к АСОИУ. количество ошибок:2 Вопрос №23 Что такое дерево целей АСОИУ? количество ошибок:3 Вопрос №24 Назовите цель классификации систем. количество ошибок:2 Вопрос №25 Назовите разновидности информационных ресурсов. количество ошибок:4 Вопрос №25 Назовите разновидности информационных ресурсов. - - - - - - - - - - - - - - - - - - - - - - - - - - - - - - - - - - - - - - - - ОБУЧЕНИЕ ЗАКОНЧЕНО Время начала обучения: 13:06:59 Время окончания обучения: 13:10:58 -------------------------------------------------------------------------------- Ф.И.О. студента: Иванов Иван Иванович Номер группы: АС-05-И2 Номер зачетной книжки: АС 035 - - - - - - - - - - - - - - - - - - - - - - - - - - - - - - - - - - - - - - - - ТЕСТИРОВАНИЕ Вопрос №1 Какие обязанности возлагаются на службу эксплуатации? Ответ не правильный Вопрос №2 Что входит в состав производственных информационных ресурсов? Ответ не правильный Вопрос №3 Что такое критерий эффективности АСОИУ? Ответ правильный Вопрос №4 Определите основное содержание этапа «постановка задачи». Ответ не правильный Вопрос №5 Назовите основные этапы стадии технического задания. Ответ не правильный Вопрос №6 В чем заключается комплексное изучение рынка АСОИУ? Ответ не правильный Вопрос №7 Что включает в себя техническое задание? Ответ не правильный Вопрос №8 Какими характеристиками должны обладать методы разработки АСОИУ? Ответ правильный Вопрос №9 Что включает в себя прогноз развития рынка? Ответ не правильный Вопрос №10 Что является исходным материалом для работ стадии техническое задание? Ответ правильный Вопрос №11 В чем смысл этапа «Анализ результатов»? Ответ правильный опрос №12 Что такое маркетинг АСОИУ? Ответ не правильный Вопрос №13 Назовите основные этапы стадии "Введение в действие". Ответ не правильный Вопрос №14 Что такое организационная система? Ответ не правильный Вопрос №15 Что такое организационно-технические принципы? Ответ не правильный Вопрос №16 Какая система называется открытой, а какая закрытой? Ответ не правильный Вопрос №17 Назовите два основных подхода к разработке системы. Ответ не правильный Вопрос №18 Опишите цель и задачи стадии техническое проектирование. Ответ не правильный Вопрос №19 Что такое сложная система, простая система? Ответ не правильный Вопрос №20 В чем заключается роль и значение АСОИУ? Ответ правильный Вопрос №21 Что представляет собой технология создания сложных систем? Ответ не правильный Вопрос №22 На какие классы делятся АСОИУ? Ответ не правильный Вопрос №23 Опишите роль человека в системе. Ответ правильный Вопрос №24 Назовите основные этапы стадии техническое проектирование. Ответ не правильный Вопрос №25 Сформулируйте цель и основное содержание работ на этапе " Обследование объекта и обоснование необходимости создания в АС". Ответ не правильный - - - - - - - - - - - - - - - - - - - - - - - - - - - - - - - - - - - - - - - - Время начала тестирования: 13:39:48 Время окончания тестирования: 13:46:02 Правильных ответов: 6. Не правильных ответов: 19 |
||||||||||||||||||||||||||||||||||||||||||||||||||||||||||||||||||||||||||||||||||||||||||||||||||||||||||||||||||||||||||||||||||||||||||||||||||||||||||||||||||||||||||||||||||||||||||||||||||||||||||||||||||||||||||||||||||||||||||||||||||||||||||||||||||||||||||||

































(5.27)