Курсовая работа: Мостовой усилитель мощности звуковой частоты 2
|
Название: Мостовой усилитель мощности звуковой частоты 2 Раздел: Рефераты по физике Тип: курсовая работа | |
| Государственный комитет Российской Федерации по высшему образованию Уральский государственный технический университет - УПИ Кафедра РЭИС
ДИПЛОМНАЯ РАБОТА НА ТЕМУ: МОСТОВОЙ УСИЛИТЕЛЬ МОЩНОСТИ ЗВУКОВОЙ ЧАСТОТЫ
Екатеринбург 2006 Содержание
Введение 1. Цель работы 2. Техническое задание 3. Принцип работы схемы мостового УМЗЧ 4. Подготовка загрузочного файла 4.1 Составление описания модели схемы 4.2 Выбор проектных процедур анализа 4.2.1 Карта опций. 4.2.2 Карта установки шины печати. 4.2.3 Карта установки температуры. 4.2.4 Карта вычисления чувствительности на постоянном токе. 4.2.5 Расчет коэффициента передачи в режиме малого сигнала. 4.2.6 Расчет спектральной плотности внутреннего шума. 4.2.7 Переходный анализ. 4.2.8 Анализ Фурье-гармоник. 4.2.9 Анализ на переменном токе. 4.2.10 Печать результатов. 4.2.11 Метод Монте-Карло. 4.2.12 Карта подготовки данных для PROBE. 4.3 Составление загрузочного файла 5. Отладка модели схемы 6. Анализ результатов машинных расчетов 6.1 Влияние температурв на работу схемы 6.2 Спектральная плотность внутреннего шума 6.3 Переходная характеристика усилителя 6.4 Анализ Фурье-гармоник 6.5 Амплитудно-частотная характеристика 6.6 Анализ Монте-Карло 6.7 Определение чувствительности схемы Заключение Библиографический список Приложение 1 Приложение 2 Введение
Усилитель мощности звуковой частоты (УМЗЧ) предназначен для передачи сигнала от источника возбуждения в нагрузку с одновременным усилением сигнала по мощности. УМЗЧ можно рассматривать и как генератор, в котором энергия источника питания преобразуется в энергию переменного сигнала под воздействием входного напряжения определенной амплитуды. Поэтому УМЗЧ также называют генераторами с внешним возбуждением.УМЗЧ в общем случае характеризуются параметрами: · Pвых – выходная мощность; · К – коэффициент усиления; · КПД – коэффициент полезного действия; · DF – диапазон рабочих частот; · АЧХ – амплитудно-частотная характеристика; · N – уровень нелинейных искажений; · Ш – уровень собственных шумов. В данной работе исследуется мостовой УМЗЧ, характерными особенностями которого являются: · максимальное использование напряжения источника питания; · большая выходная мощность, относительно других простых УМЗЧ; · высокая устойчивость схемы; · широкая полоса воспроизводимых частот в режиме номинальной мощности; · сравнительно низкий коэффициент гармоник. 1. Цель работы Курсовая работа предоставляет студенту следующие основные возможности: · научиться анализировать техническое задание (ТЗ) на проектирование радиоэлектронных схем (РЭС); · получить навыки поиска научно-технической литературы и работы с ней, правильного составления и оформления технической документации; · усвоить основные понятия и термины, относящиеся к автоматизированному проектированию РЭС; · познакомиться с основными проектными процедурами анализа схемотехнического этапа проектирования РЭА; · познакомиться с современным пакетом прикладных программ Pspice схемотехнического проектирования; · научиться ставить и выполнять задачи схемотехнического проектирования; · закрепить и углубить знания методов расчета РЭС и элементной базы РЭА.
2. Техническое задание
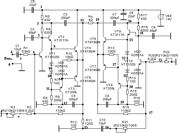
· Спроектировать мостовой УМЗЧ, используя данные из журнала Радио №1/1992 · Технические требования к УМЗЧ: Номинальное входное напряжение 0.35 В Номинальная (максимальная) выходная мощность при сопротивлении нагрузки 4 Ом 16 (20) Вт Номинальный диапазон частот 40…20000 Гц Скорость нарастания выходного напряжения 25 В/мкс Коэффициент гармоник при номинальной мощности на частоте : 20 кГц 0.35% 10 кГц 0.32% 1 кГц 0.32% · Принципиальная электрическая схема мостового УМЗЧ
Рис.1.Принципиальная электрическая схема мостового УМЗЧ.
3. Принцип работы схемы мостового УМЗЧ УМЗЧ состоит из двух усилителей. Рассмотрим один из них выполненный на базе усилителя мощности. Транзистор VT1 работает в каскаде усиления напряжения, а остальные VT2-VT5 (все с малыми напряжениями насыщения Uнас) образуют составной эмиттерный повторитель усиления мощности, работающий в режиме АВ (ток покоя 20…30 мА). ДиодыVD1 и VD2 улучшают термостабильность тока покоя. Транзистор VT3 обеспечивает необходимую раскачку транзистора VT5.С целью максимального использования напряжения источника питания в усилитель введены две цепи положительной обратной связи (ПОС) по напряжению. При положительной полуволне усиливаемого сигнала работает цепь R5R6C3,а при отрицательной R8R9C4. Отличительная особенность такой обратной связи – введение ее в цепь коллекторов транзисторов VT2,VT3,что приводит к увеличению амплитуды сигнала на выходе усилителя до максимально возможной. С целью уменьшения нелинейных искажений, обусловленных несимметричностью плечоконечного каскада и действием ПОС, усилитель охвачен общей отрицательной обратной связью (ООС) по напряжению через цепь R1 – R4C1.Параметры этой цепи подобраны таким образом, чтобы, с одной стороны, обеспечить стабильность режима работы усилителя по постоянному току (за счет действия гальванической обратной связи через резистор R4),а с другой – получить необходимый коэффициент усиления всего усилителя (R1,R4).Глубина ООС по переменному напряжению – около 28 дБ. Конденсаторы С2 и С4 обеспечивают необходимую устойчивость всего усилителя. Поскольку описываемый базовый усилитель инвертирующий, то с целью упрощения схемы сигнал на второй усилитель поступает с выхода первого через делитель напряжения R10R11. 4. Подготовка загрузочного файла 4.1 Составление описания модели схемы На данном этапе был изучен входной язык Pspace, команды выполнения проектных процедур, вспомогательные и сервисные средства, встроенные модели компонентов РЭС. В исходной схеме проставляются узлы, которые являются основой описания схемы. Элементы схемы описываются с помощью , узлов к которым они подключены и номинальными значениями. Причем резисторы и конденсаторы описываются непосредственно, а для диодов и транзисторов необходимы их модели, которые находятся в электронных библиотеках. 4.2 Выбор проектных процедур анализа
4.2.1 Карта опций OPTIONS ACCT NOECHO NOPAGE RELTOL =0.0001 ACCT - обеспечивает в выходном файле статические сведения о моделируемой схеме и информацию об использованных вычислительных ресурсах – процессорным временем для выполнения различных процедур анализа; NOECHO – запрещает печатание входного файла в выходном; NOPAGE – запрещает нумерацию страниц, печатание титульной строки и заголовка для каждого вида анализа в выходном файле; RELTOL – устанавливает относительную погрешность напряжения и тока. 4.2.2 Карта установки шины печати WIDTH OUT=80 Число 80 устанавливает количество колонок в выходном файле. 4.2.3 Карта установки температуры TEMP 27 –60 80 Эта карта необходима для того, чтобы все виды анализа выполнялись при трех разных температурах. 4.2.4 Карта для вычисления чувствительности на постоянном токе SENS V(13,18), где V(13,18) напряжение на нагрузке. При использовании этой карты вычисляются малосигнальные чувствительности выходных переменных к изменениям внутренних параметров на постоянном токе. 4.2.5 Расчет коэффициента передачи в режиме малого сигнала TF V (13,18) VIN , где VIN генератор входного сигнала. С помощью этой директивы рассчитываются малосигнальные коэффициент передачи по постоянному току, входное и выходное сопротивление усилителя. 4.2.6 Расчет спектральной плотности внутреннего шума NOISE V(13,18) VIN Поскольку резисторы и объемные сопротивления транзисторов являются источниками теплового шума. Кроме того, полупроводниковые приборы имеют дробовой шум и фликкер-шум.С помощью карты .NOISE на каждой частоте частотного анализа рассчитывается спектральная плотность внутреннего шумового напряжения, которая пересчитывается ко входу цепи и к ее выходу. 4.2.7 Переходный анализ TRAN / OP 1U 3M С помощью этой директивы осуществляется расчет отклика цепи на заданное входное воздействие. Ключ ОР необходим для вывода подробной информации о рабочей точке. 4.2.8 Анализ Фурье-гармоник FOUR V (6) V (13,18) Эта карта выполняет спектральный анализ Фурье. FOUR V(6) – коэффициент гармоник на входе схемы; FOUR V(13,18) – коэффициент гармоник на выходе схемы. 4.2.9.Анализ на переменном токе AC DEC 20 1 MHZ 1 MEGHZ Анализ на переменном токе вычисляет частотную характеристику схемы в широком диапазоне частот. Ключ DEC определяет тип развертки. 20 – количество точек на развертке; 1MHZ – начальная частота; 1MEG – конечная частота. 4.2.10 Печать результатов PRINT TRAN V(6) V(13,18) Эта карта позволяет представлять результаты анализа на постоянном и переменном токе, анализ шума и результаты переходного анализа в виде таблиц. 4.2.11 Анализ монте-карло
MC 4.2.12 Карта подготовки данных для PROBE PROBE При наличии этой карты программа создает файл данных probe.dat. Программа PROBE является удобным инструментом для настройки «программного макета» схемы. 4.3 Составление загрузочного файла Загрузочный файл набирается с использованием любого текстового редактора.В данной работе загрузочный файл был составлен непосредственно в программе Pspice AD из пакета OrCAD. Файл должен быть записан с расширением .cir. Загрузочный файл most.cir см.Приложение 2. 5. Отладка модели схемы Как оказалось, настройка схемы с помощью потенциометров R1,R21 и R22 является недостаточной, поскольку при оптимальных значениях этих элементов на выходе схемы появляется сигнал с искаженной формой и его коэффициент гармоник значительно превосходит заданный. Для настройки схемы были изменены параметры резисторов R11 и R12, причем резистором R12 регулируется выходная мощность. Однако с ростом мощности начинается резкое увеличение коэффициента гармоник. Входной конденсатор С1 задает передний фронт АЧХ. Уменьшив его параметр с 10 мкФ до 2 нФ был настроен необходимый вид АЧХ. Изменяя емкости С2 и С9 задается задний фронт АЧХ. Потенциометром R21 был настроен максимальный уровень усиления второго усилителя равный усилению первого. Проверив все возможные способы настройки схемы не удалось полностью выполнить техническое задание. Однако сравнивая результаты полученные в данной работе с результатами работ выполненных ранее следует отметить уменьшение искажений выходного сигнала, а следовательно и понижения коэффициента гармоник. 6.Анализ результатов машинных расчетов Выходной файл most.out см.Приложение 2.
6.1 Влияние температуры на работу схемы Влияние температуры на амплитудно-частотную характеристику можно увидеть в Приложении . Как и ожидалось с ростом температуры происходит увеличение амплитуды сигнала. Влияние температуры на выходной сигнал можно увидеть в Приложении 1 . С ростом температуры Uвых увеличивается не значительно, зато при понижении температуры Uвых значительно падает. 6.2 Спектральная плотность внутреннего шума В Приложении 1 показан график отношения сигнал-шум на всем частотном диапазоне существования сигнала. На частоте 50kHz эта зависимость испытывает положительный экстремум и начинает медленно убывать. При приближении частоты к 0.5kHz отношение сигнал-шум устремляется к бесконечности. Этот график подтверждает теоретические представления о том, что с ростом частоты уровень шумов начинает возрастать и оказывать негативное влияние на качество выходного сигнала.
6.3 Переходная характеристика усилителя
Зависимость выходного напряжения от входного показана в Приложении 1 .Из графика видно, что рассматриваемый усилитель является инвертирующим. Амплитуда входного колебания возрастает в 31 раз по сравнению со входным колебанием. 6.4 Анализ Фурье-гармоник Коэффициенты Фурье-гармоник есть в выходном файле , находящемся в Приложении 1 6.5 Амплитудно-частотная характеристика АЧХ изображена в Приложении 1 Из графика видно, что АЧХ имеет полосу пропускания немного больше номинальной. Это сделано специально, чтобы полоса указанная в техническом задании почти без ослабления помещалась в полученную полосу частот. Следует отметить, что АЧХ имеет достаточно крутые фронты, что обеспечивает ослабление влияния на выходной сигнал шума и посторонних сигналов. 6.6 Анализ Монте-Карло Разброс параметров резисторов задает разброс АЧХ по уровню в полосе пропускания. это можно увидеть в Приложении 1 6.7 Определение чувствительности схемы Чувствительность см. выходной файл (Приложение 2 ). Заключение Данная работа была проведена с использованием пакетов схемотехнического проектирования OrCAD Release 9 и WorkBench V.4. Спроектированный УМЗЧ может работать по назначению, однако его технические параметры немного хуже заданных в техническом задании. Объяснение этого факта см. Раздел 6. Наибольшие трудности при выполнении работы вызвали поиск подлинных моделей и настройка схемы. В заключении хочется отметить, что выполнение данной работы принесло неоспоримую пользу : чтобы правильно настроить схему необходимо было применять знания полученные из других курсов («ЭиМЭ», «СхАЭУ», «ТРЦиС») тем самым происходило становление радиотехнического мышления. В ходе работы был изучен входной язык Pspice и современные пакеты прикладных программ автоматизированного проектирования. Считаю, что цели поставленные курсовой работой были достигнуты. Библиографический список1. Транзисторы для аппаратуры широкого применения: Спровочник. Под ред. М.Бережнева, Е.И.Гатман. М.:Радио и связь,1981.656с. 2. Кийко В.В. Программное обеспечение курса АПРЭС: Методические указания по курсу «Автоматизированное проектирование радиоэлектронных схем».Екатеринбург : УПИ ,1992.40с. 3. Кийко В.В. Моделирование и анализ электронных схем на ЭВМ: Методические указания к курсовой работе по курсу АПРЭУ .Екатеринбург:1994.40с. Приложение 1Задание на анализ .OPT ACCT NOPAGE NOECHO RELTOL=0.0001 .WIDTH OUT 80 .TEMP -30 27 60 .SENS V(13,18) .TF V(13,18) .NOISE V(13,18) VIN .TRAN/OP 1US 10MS .FOUR 1KHZ V(6) V(13,18) .AC DEC 20 0.5 5MEG .PRINT TRAN V(6) V(13,18) .MC 10 AC V(13,18) .PROBE Описание модели схемы R1 5 4 5.6K R2 7 4 8.2K R3 7 0 5.16K R4 4 13 95K *R4 4 13 MLT 95K R5 2 1 43 R6 3 2 1.1K R7 11 10 10 R8 12 11 200 R9 0 12 43 R10 14 13 100 R11 15 13 150 R12 0 15 11 R13 18 27 100 R14 21 20 10 R15 20 19 200 R16 19 0 43 R17 26 1 43 R18 24 26 820 R19 18 17 110K R20 17 25 8.2K R21 17 16 6K R22 25 0 10.08K R23 13 18 4 C1 5 6 2U C2 0 3 2N C3 2 13 500U C4 13 12 200U C5 1 0 22U C6 1 0 22U C7 26 18 500U C8 19 18 200U C9 24 0 2N C10 16 15 10U QVT1 3 4 0 KT3102G QVT2 2 3 8 KT3117A QVT3 12 11 14 KT209L QVT4 1 8 13 KT819GM QVT5 0 14 13 KT818GM QVT6 1 23 18 KT819GM QVT7 0 27 18 KT818GM QVT8 19 20 27 KT209L QVT9 26 24 23 KT3117A QVT10 24 17 0 KT3102G DVD1 8 9 KD521A DVD2 9 10 KD521A DVD3 23 22 KD521A DVD4 22 21 KD521A Описание источников напряжения VIN 6 0 AC 0.35 SIN(0 0.35 1KHZ) VIP 1 0 DC 14V Описание моделей элементов .MODEL MLT RES(R=1 DEV/GAUSS 5%) .model KT209L PNP(IS=5.45f BF=60 BR=0.343 NR=1.1 ISE=446f ISC=1.123p + IKF=0.2244 IKR=1.52 NE=1.356 NC=2 VAF=43 RC=0.17 RB=320 TF=281.9p TR=254.8n + XTF=2 VTF=40 ITF=1.63 CJE=56.2p VJE=0.69 MJE=0.33 CJC=14.6p VJC=0.75 + MJC=0.3 FC=0.5 EG=1.11 XTB=1.5 XTI=3) .model KT819GM NPN(IS=974.4f BF=99.49 BR=2.949 NR=0.7 ISE=902.0p + IKF=4.029 NE=1.941 VAF=30 RC=0.1 RB=2 TF=39.11n TR=971.7n XTF=2 VTF=10 + ITF=0 CJE=569.1p MJE=0.33 CJC=276.0p XTB=10) .model KT3102G NPN(IS=7.7p BF=810 BR=1.287 ISE=5.911p ISC=0 IKF=14.26m + IKR=0 NE=1.358 NC=2 VAF=97 RC=1.61 RB=103 TF=820.9p + TR=4.68n XTF=7 + VTF=4 ITF=0.35 CJE=4.973p VJE=0.75 MJE=0.42 CJC=4.017p VJC=0.75 + MJC=0.32 FC=0.5 EG=1.11 XTB=1.5 XTI=3) .model KT3117A NPN(IS=98.35f BF=1159 BR=0.343 NF=1 NR=1 ISE=1.164p + ISC=1.123p IKF=0.2244 IKR=1.52 NE=1.356 NC=2 VAF=123.5 RC=0.17 RB=40.7 + TF=281.9p TR=254.8n XTF=2 VTF=40 ITF=1.63 CJE=56.2p VJE=0.69 MJE=0.33 + CJC=1.6p VJC=0.75 MJC=0.33 EG=1.11 XTB=1.5 XTI=3) .model KT818GM PNP(IS=10N BF=99.49 BR=2.949 NR=0.9 ISE=902.0p IKF=4.029 + NE=1.941 VAF=20 RC=0.1 RB=1.1 TF=39.11n TR=971.7n XTF=2 VTF=10 ITF=20 + CJE=569.1p MJE=0.33 CJC=276.0p XTB=10) .model KD521A D(IS=0.115p RS=3.21 N=1.0 TT=3.12n CJO=2.25p VJ=0.68 + M=0.26 EG=1.11 FC=0.5 BV=75 IBV=10p XTI=3) Завершение программы .END
Приложение 2 **** 01/26/00 18:17:12 ********* PSpice 9.0 (Ноя 1998) ******** ID# 0 ****** **** Описание схемы **** Анализ чувствительности на постоянном токе при температуре 27 град.С Чувствительность по постоянному току на выходе V(13,18) Имя Величина Чувствит. Нормированная элем. элемента элемента чувствительность В/Един. В/Процент R1 5.600E+03 0.000E+00 0.000E+00 R2 8.200E+03 -1.419E-04 -1.163E-02 R3 5.160E+03 -1.419E-04 -7.320E-03 R4 1.100E+05 2.605E-05 2.865E-02 R5 4.300E+01 -6.937E-03 -2.983E-03 R6 1.190E+03 -9.332E-04 -1.111E-02 R7 1.000E+01 -1.186E-04 -1.186E-05 R8 2.000E+02 1.424E-03 2.848E-03 R9 4.300E+01 1.560E-03 6.710E-04 R10 1.500E+02 -7.817E-05 -1.173E-04 R11 1.500E+02 7.682E-05 1.152E-04 R12 1.100E+01 7.682E-05 8.450E-06 R13 1.000E+02 2.534E-04 2.534E-04 R14 1.000E+01 1.847E-03 1.847E-04 R15 2.000E+02 -1.711E-03 -3.422E-03 R16 4.300E+01 -1.960E-03 -8.429E-04 R17 4.300E+01 8.624E-03 3.708E-03 R18 8.200E+02 1.636E-03 1.341E-02 R19 1.100E+05 -2.215E-05 -2.437E-02 R20 8.200E+03 6.625E-05 5.432E-03 R21 6.000E+03 0.000E+00 0.000E+00 R22 1.008E+04 6.625E-05 6.678E-03 R23 4.000E+00 -1.487E-04 -5.947E-06 VIN 0.000E+00 0.000E+00 0.000E+00 V2 1.400E+01 -5.132E-02 -7.185E-03 DVD1 SERIES RESISTANCE RS 3.210E+00 -1.186E-04 -3.806E-06 INTRINSIC PARAMETERS IS 1.150E-13 1.125E+09 1.294E-06 N 1.000E+00 -3.372E-03 -3.372E-05 DVD2 SERIES RESISTANCE RS 3.210E+00 -1.186E-04 -3.806E-06 INTRINSIC PARAMETERS IS 1.150E-13 1.125E+09 1.294E-06 N 1.000E+00 -3.372E-03 -3.372E-05 DVD3 SERIES RESISTANCE RS 3.210E+00 1.847E-03 5.929E-05 INTRINSIC PARAMETERS IS 1.150E-13 -1.782E+10 -2.049E-05 N 1.000E+00 5.334E-02 5.334E-04 DVD4 SERIES RESISTANCE RS 3.210E+00 1.847E-03 5.929E-05 INTRINSIC PARAMETERS IS 1.150E-13 -1.782E+10 -2.049E-05 N 1.000E+00 5.334E-02 5.334E-04 QVT1 RB 1.030E+02 8.143E-05 8.387E-05 RC 1.610E+00 3.439E-05 5.537E-07 RE 0.000E+00 0.000E+00 0.000E+00 BF 8.099E+02 -2.906E-04 -2.353E-03 ISE 5.911E-12 1.257E+11 7.431E-03 BR 1.287E+00 2.296E-07 2.955E-09 ISC 0.000E+00 0.000E+00 0.000E+00 IS 7.700E-12 -8.482E+10 -6.531E-03 NE 1.358E+00 -8.075E+00 -1.097E-01 NC 2.000E+00 0.000E+00 0.000E+00 IKF 1.426E-02 -1.135E+01 -1.618E-03 IKR 0.000E+00 0.000E+00 0.000E+00 VAF 9.700E+01 8.063E-04 7.821E-04 VAR 0.000E+00 0.000E+00 0.000E+00 QVT2 RB 4.070E+01 -8.468E-05 -3.446E-05 RC 1.700E-01 -1.680E-05 -2.856E-08 RE 0.000E+00 0.000E+00 0.000E+00 BF 1.159E+03 5.776E-06 6.694E-05 ISE 1.164E-12 -7.938E+10 -9.240E-04 BR 3.430E-01 -2.557E-10 -8.771E-13 ISC 1.123E-12 3.059E+02 3.435E-12 IS 9.835E-14 7.609E+11 7.484E-04 NE 1.356E+00 1.321E+00 1.791E-02 NC 2.000E+00 -1.718E-10 -3.435E-12 IKF 2.244E-01 3.413E-02 7.658E-05 IKR 1.520E+00 -2.849E-15 -4.331E-17 VAF 1.235E+02 -2.530E-05 -3.124E-05 VAR 0.000E+00 0.000E+00 0.000E+00 QVT3 RB 3.200E+02 1.201E-05 3.843E-05 RC 1.700E-01 2.843E-07 4.833E-10 RE 0.000E+00 0.000E+00 0.000E+00 BF 6.000E+01 -1.682E-05 -1.009E-05 ISE 4.460E-13 1.019E+10 4.543E-05 BR 3.430E-01 1.511E-12 5.182E-15 ISC 1.123E-12 -3.261E+01 -3.662E-13 IS 5.450E-15 -9.221E+11 -5.026E-05 NE 1.356E+00 -6.583E-02 -8.926E-04 NC 2.000E+00 1.831E-11 3.662E-13 IKF 2.244E-01 -2.385E-04 -5.352E-07 IKR 1.520E+00 1.398E-17 2.126E-19 VAF 4.300E+01 1.431E-05 6.153E-06 VAR 0.000E+00 0.000E+00 0.000E+00 QVT4 RB 2.000E+00 -1.892E-04 -3.783E-06 RC 1.000E-01 -2.362E-05 -2.362E-08 RE 0.000E+00 0.000E+00 0.000E+00 BF 9.949E+01 6.774E-05 6.739E-05 ISE 9.020E-10 -4.609E+06 -4.157E-05 BR 2.949E+00 -1.671E-12 -4.927E-14 ISC 0.000E+00 0.000E+00 0.000E+00 IS 9.744E-13 8.950E+09 8.721E-05 NE 1.941E+00 2.712E-02 5.263E-04 NC 2.000E+00 0.000E+00 0.000E+00 IKF 4.029E+00 4.269E-05 1.720E-06 IKR 0.000E+00 0.000E+00 0.000E+00 VAF 3.000E+01 -9.116E-05 -2.735E-05 VAR 0.000E+00 0.000E+00 0.000E+00 QVT5 RB 1.100E+00 7.793E-06 8.572E-08 RC 1.000E-01 1.149E-06 1.149E-09 RE 0.000E+00 0.000E+00 0.000E+00 BF 9.949E+01 -4.034E-06 -4.014E-06 ISE 9.020E-10 5.551E+03 5.007E-08 BR 2.949E+00 6.213E-09 1.832E-10 ISC 0.000E+00 0.000E+00 0.000E+00 IS 1.000E-08 -2.545E+05 -2.545E-05 NE 1.941E+00 -1.805E-05 -3.503E-07 NC 2.000E+00 0.000E+00 0.000E+00 IKF 4.029E+00 -1.410E-06 -5.682E-08 IKR 0.000E+00 0.000E+00 0.000E+00 VAF 2.000E+01 3.681E-05 7.362E-06 VAR 0.000E+00 0.000E+00 0.000E+00 QVT6 RB 2.000E+00 5.878E-05 1.176E-06 RC 1.000E-01 3.383E-06 3.383E-09 RE 0.000E+00 0.000E+00 0.000E+00 BF 9.949E+01 -1.820E-05 -1.811E-05 ISE 9.020E-10 2.445E+06 2.205E-05 BR 2.949E+00 1.865E-12 5.500E-14 ISC 0.000E+00 0.000E+00 0.000E+00 IS 9.744E-13 -7.381E+09 -7.192E-05 NE 1.941E+00 -1.356E-02 -2.633E-04 NC 2.000E+00 0.000E+00 0.000E+00 IKF 4.029E+00 -6.218E-06 -2.505E-07 IKR 0.000E+00 0.000E+00 0.000E+00 VAF 3.000E+01 5.291E-05 1.587E-05 VAR 0.000E+00 0.000E+00 0.000E+00 QVT7 RB 1.100E+00 -1.658E-05 -1.824E-07 RC 1.000E-01 -2.308E-06 -2.308E-09 RE 0.000E+00 0.000E+00 0.000E+00 BF 9.949E+01 5.497E-06 5.469E-06 ISE 9.020E-10 -7.838E+03 -7.070E-08 BR 2.949E+00 -9.393E-09 -2.770E-10 ISC 0.000E+00 0.000E+00 0.000E+00 IS 1.000E-08 5.822E+05 5.822E-05 NE 1.941E+00 2.535E-05 4.920E-07 NC 2.000E+00 0.000E+00 0.000E+00 IKF 4.029E+00 2.833E-06 1.142E-07 IKR 0.000E+00 0.000E+00 0.000E+00 VAF 2.000E+01 -7.961E-05 -1.592E-05 VAR 0.000E+00 0.000E+00 0.000E+00 QVT8 RB 3.200E+02 -3.860E-05 -1.235E-04 RC 1.700E-01 -1.097E-06 -1.865E-09 RE 0.000E+00 0.000E+00 0.000E+00 BF 6.000E+01 4.888E-05 2.933E-05 ISE 4.460E-13 -2.667E+10 -1.189E-04 BR 3.430E-01 -2.923E-12 -1.003E-14 ISC 1.123E-12 6.309E+01 7.086E-13 IS 5.450E-15 2.331E+12 1.271E-04 NE 1.356E+00 1.749E-01 2.372E-03 NC 2.000E+00 -3.543E-11 -7.086E-13 IKF 2.244E-01 9.128E-04 2.048E-06 IKR 1.520E+00 -3.593E-17 -5.461E-19 VAF 4.300E+01 -3.697E-05 -1.590E-05 VAR 0.000E+00 0.000E+00 0.000E+00 QVT9 RB 4.070E+01 9.946E-05 4.048E-05 RC 1.700E-01 1.376E-05 2.340E-08 RE 0.000E+00 0.000E+00 0.000E+00 BF 1.159E+03 -4.691E-06 -5.437E-05 ISE 1.164E-12 6.514E+10 7.582E-04 BR 3.430E-01 2.162E-10 7.414E-13 ISC 1.123E-12 -2.586E+02 -2.904E-12 IS 9.835E-14 -6.509E+11 -6.401E-04 NE 1.356E+00 -1.082E+00 -1.468E-02 NC 2.000E+00 1.452E-10 2.904E-12 IKF 2.244E-01 -2.813E-02 -6.313E-05 IKR 1.520E+00 2.443E-15 3.714E-17 VAF 1.235E+02 2.149E-05 2.654E-05 VAR 0.000E+00 0.000E+00 0.000E+00 QVT10 RB 1.030E+02 -7.819E-05 -8.054E-05 RC 1.610E+00 -6.520E-05 -1.050E-06 RE 0.000E+00 0.000E+00 0.000E+00 BF 8.099E+02 4.036E-04 3.269E-03 ISE 5.911E-12 -1.534E+11 -9.069E-03 BR 1.287E+00 -1.952E-07 -2.512E-09 ISC 0.000E+00 0.000E+00 0.000E+00 IS 7.700E-12 9.565E+10 7.365E-03 NE 1.358E+00 1.010E+01 1.371E-01 NC 2.000E+00 0.000E+00 0.000E+00 IKF 1.426E-02 1.866E+01 2.660E-03 IKR 0.000E+00 0.000E+00 0.000E+00 VAF 9.700E+01 -1.014E-03 -9.839E-04 VAR 0.000E+00 0.000E+00 0.000E+00 **** Малосигнальные характеристики V(13,18)/VIN = 0.000E+00 Входное сопротивление усилителя = 1.000E+20 Выходное сопротивление усилителя = 9.465E-01 **** Анализ Фурье при температуре Т=27°С На входе: Номер Частота Фурье- Нормир. Фаза Нормир. компон. компон. фаза 1 1.000E+03 3.487E-01 1.000E+00 2.952E-03 0.000E+00 2 2.000E+03 1.163E-04 3.335E-04 8.717E+01 8.716E+01 3 3.000E+03 1.384E-04 3.971E-04 -1.789E+02 -1.789E+02 4 4.000E+03 9.791E-05 2.808E-04 1.635E+02 1.635E+02 5 5.000E+03 5.261E-04 1.509E-03 1.166E+01 1.166E+01 6 6.000E+03 1.290E-04 3.701E-04 -3.942E+01 -3.942E+01 7 7.000E+03 1.911E-04 5.481E-04 -1.115E+02 -1.115E+02 8 8.000E+03 2.937E-05 8.423E-05 7.133E+01 7.133E+01 9 9.000E+03 1.302E-04 3.733E-04 -1.792E+02 -1.792E+02 Общий коэффициент гармоник = 1.791178E-01 процента На выходе: Номер Частота Фурье- Нормир. Фаза Нормир. компон. компон. фаза 1 1.000E+03 1.144E+01 1.000E+00 -1.790E+02 0.000E+00 2 2.000E+03 4.438E-03 3.878E-04 1.052E+02 2.842E+02 3 3.000E+03 8.975E-02 7.842E-03 -1.777E+02 1.300E+00 4 4.000E+03 4.530E-03 3.958E-04 -7.126E+01 1.077E+02 5 5.000E+03 3.688E-02 3.222E-03 4.030E+00 1.830E+02 6 6.000E+03 3.728E-03 3.257E-04 -1.678E+02 1.119E+01 7 7.000E+03 4.207E-02 3.676E-03 1.648E+01 1.955E+02 8 8.000E+03 3.648E-03 3.187E-04 -9.581E+01 8.317E+01 9 9.000E+03 3.484E-02 3.044E-03 8.690E+00 1.877E+02 Общий коэффициент гармоник = 7.455351E-01 процента **** Анализ Фурье при температуре Т=-30°С На входе: Номер Частота Фурье- Нормир. Фаза Нормир. компон. компон. фаза 1 1.000E+03 3.473E-01 1.000E+00 6.371E-02 0.000E+00 2 2.000E+03 8.124E-04 2.339E-03 3.510E+01 3.504E+01 3 3.000E+03 8.312E-04 2.393E-03 -5.978E+01 -5.984E+01 4 4.000E+03 6.732E-04 1.938E-03 1.427E+02 1.426E+02 5 5.000E+03 6.420E-04 1.849E-03 5.620E+01 5.614E+01 6 6.000E+03 6.453E-04 1.858E-03 -8.095E+01 -8.101E+01 7 7.000E+03 2.525E-04 7.270E-04 -1.248E+02 -1.249E+02 8 8.000E+03 3.985E-04 1.148E-03 8.914E+01 8.907E+01 9 9.000E+03 3.778E-04 1.088E-03 -3.694E+01 -3.701E+01 Общий коэффициент гармоник = 4.985635E-01 процента **** Анализ Фурье при температуре Т=-30°С На выходе: Номер Частота Фурье- Нормир. Фаза Нормир. компон. компон. фаза 1 1.000E+03 3.805E+00 1.000E+00 -1.788E+02 0.000E+00 2 2.000E+03 3.248E-01 8.535E-02 9.024E+01 2.691E+02 3 3.000E+03 2.094E-01 5.503E-02 1.753E+02 3.541E+02 4 4.000E+03 3.127E-02 8.219E-03 -8.128E+01 9.753E+01 5 5.000E+03 4.282E-02 1.125E-02 -2.064E+00 1.768E+02 6 6.000E+03 1.300E-02 3.415E-03 -7.971E+01 9.910E+01 7 7.000E+03 4.326E-02 1.137E-02 9.491E+00 1.883E+02 8 8.000E+03 1.684E-02 4.426E-03 -7.702E+01 1.018E+02 9 9.000E+03 2.431E-02 6.388E-03 1.535E+01 1.942E+02 Общий коэффициент гармоник = 8.034805E+00 процента **** Анализ Фурье при температуре Т=60°С На входе: Номер Частота Фурье- Нормир. Фаза Нормир. компон. компон. фаза 1 1.000E+03 3.497E-01 1.000E+00 1.354E-02 0.000E+00 2 2.000E+03 3.565E-05 1.020E-04 3.751E+01 3.750E+01 3 3.000E+03 2.300E-04 6.577E-04 -1.732E+02 -1.733E+02 4 4.000E+03 1.307E-04 3.738E-04 8.580E+01 8.579E+01 5 5.000E+03 9.453E-05 2.703E-04 -4.512E+01 -4.513E+01 6 6.000E+03 3.098E-05 8.860E-05 -9.031E+01 -9.032E+01 7 7.000E+03 1.988E-04 5.685E-04 -1.807E+01 -1.808E+01 8 8.000E+03 8.797E-05 2.516E-04 -1.246E+02 -1.246E+02 9 9.000E+03 7.614E-05 2.177E-04 1.192E+02 1.192E+02 Общий коэффициент гармоник = 1.047593E-01процента **** Анализ Фурье при температуре Т=60°С На выходе: Номер Частота Фурье- Нормир. Фаза Нормир. компон. компон. фаза 1 1.000E+03 1.294E+01 1.000E+00 -1.791E+02 0.000E+00 2 2.000E+03 9.161E-02 7.078E-03 9.514E+01 2.742E+02 3 3.000E+03 2.110E-01 1.630E-02 -1.750E+02 4.043E+00 4 4.000E+03 7.049E-02 5.446E-03 -8.652E+01 9.253E+01 5 5.000E+03 1.722E-01 1.330E-02 7.146E+00 1.862E+02 6 6.000E+03 9.717E-03 7.507E-04 8.974E+01 2.688E+02 7 7.000E+03 5.569E-02 4.302E-03 -1.765E+02 2.581E+00 8 8.000E+03 2.582E-02 1.994E-03 9.764E+01 2.767E+02 9 9.000E+03 3.840E-02 2.967E-03 7.627E-01 1.798E+02 Общий коэффициент гармоник = 2.354428E+00 процента **** Малосигнальная характеристика при Т = 27°С Узел Потен- Узел Потен- Узел Потен- Узел Потен- циал циал циал циал ( 1) 14.0000 ( 2) 12.8020 ( 3) 8.3279 ( 4) .5203 ( 5) .5203 ( 6) 0.0000 ( 7) .2010 ( 8) 7.6346 ( 9) 6.8848 ( 10) 6.1349 ( 11) 5.8980 ( 12) 1.1227 ( 13) 6.9975 ( 4) 6.6465 ( 15) .4781 ( 16) .5340 ( 17) .5340 ( 8) 7.0000 ( 19) 1.1559 ( 20) 5.8702 ( 21) 6.1034 ( 2) 6.8516 ( 23) 7.5999 ( 24) 8.2917 ( 25) .2945 ( 26) 12.7660 ( 27) 6.6510 ***Токи источников напряжения Название Ток VIN 0.000E+00 VIP -1.252E-01 Общая рассеиваемая мощность 1.75E+00 Вт. |
