Контрольная работа: Расчет объемного гидропривода
|
Название: Расчет объемного гидропривода Раздел: Промышленность, производство Тип: контрольная работа | ||||||||||||||||||||||||||||||||||
| Федеральное агентство по образованию ГОУ ВПО «Уральский государственный технический университет - УПИ имени первого Президента России Б.Н. Ельцина» Нижнетагильский технологический институт (филиал) Факультет вечерний технологический РАСЧЕТНО-ГРАФИЧЕСКАЯ РАБОТА № 1, 2 по курсу гидропневмопривод вариант № 6 Н. Тагил 2008
Рис. 1. Схема гидропривода возвратно-поступательного движения Дано: усилие на штоке поршня F = 12 кН; размеры гидроцилиндра: D = 52 мм, d ш = 28 мм; параметры трубопроводов: l 1 = 3м, l 2 = 1,5м, l 3 = 4,5м, d т = 10 мм; фильтр и каждый канал гидрораспределителя заданы эквивалентными длинами: l эф = 195 d т , l эр = 150 d т , гидродроссель задан площадью проходного сечения S др = 5 мм2 и коэффициентом расхода μдр = 0,7; параметры насоса: рабочий объем VH = 12 см3 , частота вращения вала nн = 1400 об/мин, объемный КПД ηон = 0,85 при р = 7 МПа, механический КПД ηмн = 0,9; характеристика переливного клапана: рк min = 5 МПа при Qкл = 0 и Кк = 0,004 МПа·с/см3 ; параметры рабочей жидкости: кинематическая вязкость ν = 0,2 см2 /с и плотность р = 880 кг/м3 . Требуется определить: - скорость движения штока гидроцилиндра; - мощность, потребляемую гидроприводом; - коэффициент полезного действия гидропривода. Решение. 1. Замена принципиальной схемы гидропривода эквивалентной. На рис. 2 представлен один из возможных вариантов эквивалентной схемы, полученной на основании принципиальной схемы рассматриваемого гидропривода (рис. 1).
Рис. 2. Эквивалентная схема На эквивалентной схеме (рис. 2) видно, что поток рабочей жидкости от насосной установки НУ по трубопроводу l 1 поступает к дросселю Д, а затем через один из каналов распределителя Р и трубе l 2 в гидроцилиндр Ц. Из гидроцилиндра жидкость по такой же трубе l 2 через другой канал распределителя Р, трубу l 3 и фильтр Ф сливается в гидробак. Таким образом, схема гидропривода представляет собой ряд последовательно соединенных элементов (гидравлических сопротивлений), а значит, при расчете может рассматриваться как простои трубопровод. 2. Построение характеристики насосной установки. Учитывая линейность характеристик объемного насоса и переливного клапана, находим по две точки для этих характеристик. Для насоса: первая точка А - при p = 0 , Qт = Vн · nн = 12·1400/60=280 см3 /с; вторая точка В – при р'= 7 МПа, Q' = Qт · ηон = 280·0,85=238 см3 /с. Для клапана: первая точка Е - при Qкл = 0, рк min = 5МПа; вторая точка К- при Qкл = 200 см3 /с, рк = pк min + Кк · Qкл =5+200·0,004=5,8МПа. По найденным точкам строим характеристики насоса (линия 1) и переливного клапана (линия 2) (рис. 3), проводим их графическое вычитание и получаем характеристику насосной установи (ломаная линия ACD). 3. Составление уравнения характеристики трубопровода. Анализ эквивалентной схемы (рис. 2) позволяет записать характеристику трубопровода в следующем виде: ΔpΣ = Δpтр1 + Δpдр + Δpтр2 + Δpр + Δpц +Δp'тр2 +Δp'р +Δp'тр3 +Δp'ф Штрих у величин потерь указывает на то, что потери давления в этих гидравлических сопротивлениях следует определять по расходу рабочей жидкости на выходе из гидроцилиндра, который, отличается от расхода, поступающего в гидроцилиндр. В расчете следует выразить расход на выходе из гидроцилиндра через расход на входе в него.
Рис.3. Графическое решение Для этого вычисляем число Рейнольдса по максимально возможному расходу:
Следовательно, в трубопроводе возможен только ламинарный режим течения жидкости. Поэтому, уравнение характеристики трубопровода примет вид:
4. Построение характеристики трубопровода и определение рабочей точки гидросистемы. Подставив данные из условия задачи, получим:
Определяем значения 5 точек в рабочем диапазоне значений расходов для Q = 0:
для Q = 50·10-6 м3 /с:
для Q = 100·10-6 м3 /с:
для Q = 150·10-6 м3 /с:
для Q = 200·10-6 м3 /с:
Таблица 1. Результаты расчета характеристики трубопровода
По этим данным строится характеристика трубопровода (кривая 3). Точка пересечения линии 3 с CD дает рабочую точку гидросистемы (точка R). Ее координаты: Qну = 47,82 см3 /с; рн = 5,79 МПа. 5. Определение искомых величин Так как вся подача насосной установки Q ну поступает в гидроцилиндр, то скорость движения его штока определяется по формуле (в соответствии с рекомендациями принимаем объемный КПД гидроцилиндра равным единице)
Мощность, потребляемая гидроприводом, равна мощности, потребляемой насосной установкой, и в данном случае определяется по формуле
Для определения КПД гидропривода ηгп вначале необходимо рассчитать полезную мощность, развиваемую на его выходном звене N вых F V п 12·103 ·0,0225 = 270 Вт Тогда
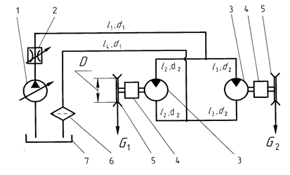
Рис.1. Схема гидропривода вращательного движения Дано: вес грузов G 1 = 2,1 кН и G 2 = 1,9 кН; параметры насоса: максимальный рабочий объем W он = 30 см3, частота вращения вала n н=25об/с, объемный КПД ηон = 0,82 при давлении р' = 6 МПа, механический КПД ηмн= 0,9; параметры регулятора подачи: давление настройки p р=4,85 МПа, K р=0,001м3/(МПа·с); размеры гидролиний: d 1 = d 2 = 1 см, l 1 = 3 м, l 2 = l 3 = 8,5м, l 4 = 5 м; коэффициент сопротивления фильтра ζф=3; параметры гидродросселя: площадь проходного сечения S др = 14 мм2, коэффициент расхода µдр = 0,7; параметры гидромоторов: рабочий объем W г = 32 см3, механический КПД ηмг = 0,9, объемный КПД принять ηог=0,99; передаточное число механического редуктора i n вх /n вых=40, диаметр шкива D = 0,7 м; параметры рабочей жидкости: кинематическая вязкость ν = 0,65 см2/с, плотность ρ = 880 кг/м3. Принять, что в трубах с диаметром d 1 режим течения турбулентный и λ = 0,04, а с диаметром d 2 – ламинарный. Определить: – скорости движения тросов грузов; – мощность, потребляемую гидроприводом; – коэффициент полезного действия гидропривода. Решение 1) Замена принципиальной схемы гидропривода эквивалентной На рис. 2 приведена эквивалентная, или расчетная, схема, полученная на основании принципиальной схемы гидропривода (см. рис. 1).
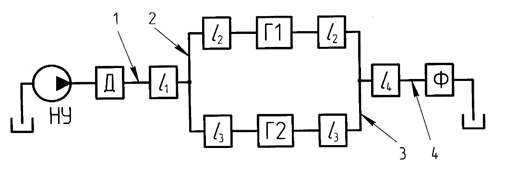
Из анализа расчетной схемы ясно, что рассматриваемый гидропривод представляет собой сложный трубопровод с последовательно-параллельным соединением отдельных участков. Его целесообразно разбить на 4 простых трубопровода: 1, 2, 3 и 4 (рис. 2). Рис. 2. Эквивалентная схема 2) Построение характеристики насосной установки Учитывая линейность характеристик насоса и насосной установки с регулятором подачи, построение каждой из них проводим по двум точкам в соответствии с вышеизложенной методикой. Для насоса: первая точка А - при р = 0, QTmax =WOH · nH =30·10-6 ·25=0,75·10-3 м3 /с; вторая точка В - при р' = 6 МПа, Q' = QTmax ·ηон =0,75·10-3 ·0,82=0, 615· 10-3 м3 /с. Соединяя точки А и В, получаем характеристику насоса (рис. 3). Для насосной установки с регулятором подачи: первая точка С - это точка пересечения горизонтали, соответствующей давлению настройки регулятора pp = 4,85 МПа, с характеристикой насоса. Подача насосной установки при этом равна Q'ну = 0,641·10-3 м3 /с; вторая точка С' - ее координаты определяются, зная Q'ну и произвольно задаваясь давлением на выходе насоса, при p''н =5,25 МПа, Q''ну =Q'ну - Кр · (p''н - рр ) = 0,641·10-3 - 0,001·(5,25-4,85) = 0,241·10-3 м3 /с. Проведя прямую через точки С и С' до пересечения с осью ординат в точке D, получаем характеристику насосной установки (ломаная линия АCD на рис. 3). 3) Составление уравнений характеристик простых трубопроводов Составление уравнений характеристик простых трубопроводов 1, 2, 3 и 4 базируется на заданном условии: на участках 1 и 4 - режим течения турбулентный, а на участках 2 и 3 - ламинарный. Отсюда: для 1: для 2: для 3: ддя4: В этих уравнениях значение моментов на валах гидромоторов М1 и М2 определяются с учетом передаточных отношений редукторов
4) Построение суммарной характеристики сложного трубопровода и определение рабочей точки гидросистемы Заметим, что участки 1 и 4 включены последовательно, поэтому для них можно написать общее уравнение Δp1+4 = Δp1 + Δp4 = (К1 +K4 )·Q2 =Kl +4 ·Q2 и сразу построить их суммарную характеристику. Подставив данные из условия задачи, получим:
Поскольку характеристики 2 и 3 трубопроводов линейны, для их построения достаточно двух точек, а для построения нелинейной характеристики К1+4 = f ( Q ) используем 6 точек. Результаты расчетов заносим в таблицу 1. Для Q = 0:
Для Q = 0,2 м3 /с:
Для Q = 0,3 м3 /с:
Для Q = 0,4 м3 /с:
Для Q = 0,5 м3 /с:
Для Q = 0,6 м3 /с:
Таблица 1. Результаты расчета характеристик трубопровода
По данным таблицы на графике (см. рис. 3) строим характеристики каждого простого трубопровода (линии 1+4, 2 и 3). Затем по правилам графического сложения характеристик параллельных участков (они складываются за счет суммирования отрезков вдоль оси расходов) получаем суммарную характеристику участков 2 и 3 (ломаная линия 2+3). Далее проводим графическое сложение полученной характеристики Δр2+3 =f ( Q ) c характеристикой Δр2+3 =f ( Q ).
Эти характеристики складываются по правилу сложения характеристик последовательно соединенных трубопроводов, т.е. за счет суммирования отрезков вдоль оси давлений. В результате получаем суммарную характеристику всего сложного трубопровода (линия Σ). Пересечение полученной характеристики сложного трубопровода с характеристикой насосной установки определяет рабочую точку гидросистемы (точка R на рис.3). Ее координаты рн = 5,17 МПа и Qну =0,319·10-3 м3 /с 5) Определение искомых величин Определим потребляемую гидроприводом мощность, для этого через точку R проводим прямую параллельно АВ и определяем Q'т = 0,436·10-3 м3 /с. Тогда Nвх = рн · Q'т /ηмн = 0,436·10-3 ·5,17·106 /0,9 = 2,5·103 Вт. Чтобы определить скорости подъема грузов и КПД гидропривода, необходимо найти частоту вращения вала каждого гидромотора. Для этого необходимо знать величины расходов Q2 и Q3 в параллельных трубопроводах 2 и 3. Эту задачу можно решить графически, исходя из того, что при наличии графической зависимости р = f(Q) по одной из известных координат легко определяется другая. Опустив вертикаль из точки R, соответствующую подаче насосной установки Qну , находим точку R1 пересечения этой вертикали с кривой 2+3 и, следовательно, потерю давления Δр2+3 на участке параллельного соединения, где Δр2+3 = Δр2 = Δр3 . Проведя теперь горизонталь через точку R1 , соответствующую потерям давления Δр2 = Δр3 , находим точки ее пересечения с характеристиками 2-го и 3-го трубопроводов (соответственно, точки R2 и R3 ). Опустив вертикали из точек R2 и R3 , находим расходы Q2 = 0,111·10-3 м3 /с и Q3 = 0,208·10-3 м3 /с. По известным расходам Q2 и Q3 с учетом передаточного отношения i механического редуктора и диаметра в шкива определяем скорости подъема левого V1 и правого V2 грузов. При этом целесообразно использовать формулу
Отсюда, подставив соответствующие значения, получим: V1 = 3,14·0,7·0,111·10-3 ·0,99/(40·32·10-6 ) = 0,189 м/с; V2 = 3,14·0,7·0,208·10-3 ·0,99/(40·32·10-6 ) = 0,354 м/с. Полезная мощность, развиваемая гидроприводом, складывается из мощностей, затрачиваемых на подъем обоих грузов: Nвых =G1 · V1 + G2 · V2 = 0,189·2,1·103 +0,354 ·1,9·103 =1,07 кВт Тогда коэффициент полезного действия гидропривода равен ηгп = Nвых / Nвх = 1,07 /2,5 = 0,428. |









Рис. 3. Графическое решение