Курсовая работа: Разработка канала обработки и сбора данных
|
Название: Разработка канала обработки и сбора данных Раздел: Рефераты по коммуникации и связи Тип: курсовая работа | ||||||||
ВведениеКурсовое проектирование является завершающим этапом изучения студентами специальных дисциплин, предусмотренных рабочим планом по специальности. Задачи курсового проектирования - закрепление, систематизация, углубление и развитие теоретических и практических знаний, полученных в процессе изучения дисциплины, а также приобретение ими практических навыков самостоятельного решения общетеоретических, практических и методических вопросов моделирования. Основная цель курсового проектирования состоит в изучении и анализе вопросов, связанных со специальными аспектами изучаемых дисциплин, совершенствовании общетеоретической подготовки студентов, а также самостоятельном применении полученных знаний. Цель проекта - закрепление полученной теоретической базы. 1. Анализ технического задания В данной курсовой работе необходимо согласовать амплитуду выходного сигнала датчика со шкалой АЦП. Параметры датчика: В качестве датчика возьмем измеритель уровня токсичных газов и паров САРО6. На рисунке 1.1 представлена функциональная схема.
Рисунок 1.1 – Функциональная схема CAPO6 Основные характеристики: – Максимальная Uвых – 3,0 V – Минимальная Uвых – 0,2 V – Выходное сопротивление – 415 кΩ – Диапазон частот – 0 … 1000 Hz – Величина синфазной составляющей – 2 V На рисунке 1.2 представлена характеристика зависимости выходного напряжения от концентрации газа.
Рисунок 1.2 – Характеристика концентратомера Характеристики АЦП - Сопротивление аналогового входа – 0,5 kΩ - Сопротивление входа управления – 1 kΩ - Диапазон входных напряжений – 10 V - Число разрядов кода – N = 12 - Амплитуда импульса управления – 3 V - Время преобразования – 10 μS 2. Построение структурной схемы 2.1 Взаимодействие блоков По техническому заданию входной сигнал поступает с акселерометра, а преобразованный сигнал поступает на АЦП.Согласующее устройство необходимо для согласования сопротивлений, первичного усиления, ослабления синфазной составляющей. Фильтр низких частот необходим для ограничения частотного диапазона устройства в необходимых пределах. Для данного датчика функциональный преобразователь не нужен так как датчик характеризуется линейной характеристикой. Устройство выборки хранения служит для тактирования циклов выборки при преобразовании сигнала в цифровой код, т. е. для согласования устройства с АЦП. Для снижения накопительной ошибки основное усиление должно происходить в согласующем устройстве, а остальные блоки имеют единичный коэффициент усиления. Структурная схема приведена на рисунке 2.1
Рисунок 2.1 – Схема структурная канала сбора и передачи аналоговых данных.2.2 Расчет структурной схемы Перед тем как перейти к расчету блоков необходимо произвести расчет параметров, которые не заданны, но их, возможно, рассчитать, опираясь на характеристики датчика и АЦП.
D=23,5 Коэффициент усиления максимальный рассчитывается по формуле (2.3)
KUmax
= Минимальный коэффициент усиления рассчитывается по формуле (2.4)
KUmix
= По формуле (2.5) рассчитываем коэффициент ослабления синфазной составляющей.
КОСС
= 2.2.1 Расчет устройства выборки хранения Устройство выборки хранения служит для квантования сигнала по времени. То есть точность этого блока влияет на характеристики оцифрованного сигнала. Погрешность данного блока не должна превышать 10–3 с. Данный блок является конечным в канале сбора и обработки аналоговых данных поэтому его выходное сопротивление должно совпадать с входным сопротивлением АЦП, а так же должно быть согласование по уровню напряжения. 2.2.2 Расчет фильтра низких частот Полоса пропускания данного устройства по техническому заданию лежит от 0 Hz до 1 kHz. Неравномерность АЧХ в полосе пропускания должна быть минимальной. На граничной частоте ФНЧ должен иметь спад в –3 дБ. Коэффициент усиления по напряжению примем равным 1, для снижения погрешности преобразования. Расчет входных и выходных сопротивлений производим по формулам (2.5), (2.6).
2.2.4 Расчет согласующего устройства. Согласующее устройство служит для подавления синфазной составляющей, а так же для усиления сигнала до необходимой амплитуды. Коэффициент ослабления синфазной составляющей рассчитывается по формуле (2.4). Коэффициент усиления по напряжению примем равным
Сопротивление входа согласующего устройства рассчитывается по формуле (2.7)
3 Расчетная часть 3.1 Подбор элементов При подборе элементов необходимо учитывать, чтобы их параметры не влияли на преобразованный сигнал. То есть они имели бы достаточно широкий частотный диапазон и амплитуды рабочих сигналов.Выбор ОУ производится по величине выходного напряжения, т. е. оно должно согласовываться со шкалой АЦП. Подбор ОУ ведется по следующим параметрам: - максимальный выходной ток; - максимальное выходное напряжение; - максимальная скорость нарастания выходного напряжения; - входное сопротивление; - коэффициент ослабления синфазной составляющей; - напряжение смещения; - напряжение сдвига; - ток смещения; Во всей схеме лучше использовать один тип ОУ т. к. тогда необходим лишь один двуполярный источник питания. Ко всем узлам схемы желательно выбирать ОУ с как можно большим входным сопротивлением и коэффициентом ослабления синфазной составляющей, c как можно меньшими входными токами и напряжениями смещения. ОУ OPA131P имеет очень высокое входное сопротивление, напряжение выхода данного ОУ и скорость нарастания отвечают предъявляемым к схеме требованиям, поэтому его можно использовать в построении данной схемы. Данные ОУ OPA131P Напряжение выхода Uвых max = ± 18 V; - Коэффициент усиления без обратной связи КU = 100000; - Коэффициент ослабления синфазной составляющей КОСС = 80 дБ; - Ток выхода Iвых мах = 1 mA; -
-
- Сопротивление выхода -
- Тепловой дрейф напряжения смещения Критерием выбора полевого транзистора служит величина тока утечки, а так же напряжения затвор-сток, затвор-исток. В качестве ключевого транзистора выбираем 2SJ68, т. к. он обладает высоким быстродействием, малым током утечки, малыми внутренними емкостями. Данные полевого транзистора 2SJ68 - Максимальная рабочая частота fmax =150 MHz; - Постоянный ток стока ICmax = 50 mA; - Ток утечки затвора IЗ.утч = 10 nA; - Постоянное напряжение Затвор – Исток UЗИ МАХ =12 V; - Постоянное напряжение Затвор – Сток UЗС МАХ = 40 V; - Постоянное напряжение Сток – Исток UСИ МАХ = 40 V. В данной схеме необходимо использовать высокочастотные диоды, чтобы их рабочая частота превышала 1 kHz. Т. к. токи протекающие между ОУ очень малы то необходимо учитывать обратные токи диодов. Поэтому обратный ток должен быть как можно меньшим. Диод выбирается по величине тока утечки и величине обратного напряжения. В качестве диода выберем диод 1N3063. Данные полупроводникового диода 1N3063: - Максимально допустимый прямой ток Iпр VD =50 mA; - Максимально допустимый обратный ток Iобр VD = 0.1 mkA; - Максимально допустимое обратное напряжение Uобр VD =50 V; - Максимальная рабочая частота Fраб VD =20 MHz; - Постоянное прямое напряжение Uпр = 1 V. 3.2 Расчет УВХ Схема устройства выборки хранения изображена на рисунке 3.1
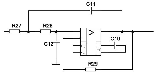
Рисунок 3.1 – Схема электрическая УВХ. Расчет данного узла производим по следующей методике. Ёмкость времязадающего конденсатора вычисляется по формуле (3.1)
Номинал резистора R28 можно вычислить по формуле (3.2)
Величины резисторов R27, R30 необходимы для согласования входных и выходных сопротивлений. R27 выбирается равным сопротивлению выхода ФНЧ. R30 рассчитывается по формуле (3.3).
RвыхОУ
= R30 = Величины всех сопротивлений выбираем из ряда номиналов Е24. Напряжения источников +U, –U зависят от типа ОУ (от напряжения питания). 3.4 Расчет ФНЧ Схема фильтра низких частот изображена на рисунке 3.3
Рисунок 3.3 – Схема электрическая ФНЧ (фильтр Баттерворта II порядка). Расчет данного узла производим по следующей методике. Найдем ω по формуле (3.10).
Значение fгр находим по формуле (3.11).
Добротность фильтра рассчитывается по формуле (3.12).
Величина резистора R3 равна R2. Данный фильтр имеет передаточную характеристику приведенную в (3.13)
Зададимся номиналами резисторов R1 и R2. R1 = 55 kΩ ; R2 = 4 kΩ; Рассчитаем номинал Сl1 по формуле (3.14).
Номинал С2 находим по формуле (3.15).
Величины номиналов всех сопротивлений и емкостей выбираем из ряда Е24. 3.5 Расчет СУ Схема согласующего устройства изображена на рисунке 3.4.
Рисунок 3.4 – Схема электрическая СУ Расчет данного узла производим по следующей методике. Каскад на операционном усилителе Х3 служит для подавления синфазной составляющей. У него единичный коэффициент усиления поэтому резисторы R5, R6, R7, R8 равны между собой и имеют номинал 1.5 kΩ Каскады на ОУ Х1 и Х2 должны иметь одинаковые характеристики усиления, чтобы не вносить погрешность. Резистор R3 подстроечный для лучшей настройки данного каскада. Оба усилителя собраны по не инвертирующей схеме, и коэффициент усиления можно рассчитать по формуле (3.11). Резисторы R1 и R4 должны быть равны между собой. Величину KU можно найти, как говорилось выше из соотношения величины сигнала датчика и шкалы АЦП (3.12).
Зная, коэффициент усиления KU и задавшись R33 = 10 kΩ можно рассчитать сумму R32 и R31.
При данной величине данной суммы выбираем номиналы R2 и R3 из ряда Е24 и соответственно равные 470 kΩ и 60 kΩ (подстроечный). 4. Погрешности усиления Расчет погрешности преобразования. Погрешность схемы обусловлена параметрами не идеальности ОУ. Основная погрешность обусловлена наличием напряжения смещения и его температурного дрейфа. Рассчитаем погрешность преобразования от разброса параметров элементов. Для этого рассчитаем максимальный коэффициент усиления для каждого из блоков при 5% допуске разброса параметров. Произведём расчет УС по формулам (3.13 – 3.16). KUmax1
= KUmax2
= KUmax =KUmax 1 ·KUmax 2 (3.15) DU= KUmax
= DU= 0,2 · (0,4 – 0,33 ) = 0,014, V KU ФНЧ практически не зависит от разброса параметров элементов т. к. он построен по схеме эммитерного повторителя. Поэтому разброс параметров влияет только на частоту среза. Ошибка преобразования по напряжению смещения при комнатной температуре вычисляется по формуле (3.13).
где: Ucm – напряжение смещения ОУ OPA131P; К1 – коэффициент усиления СУ; К2 – коэффициент усиления ФНЧ; К4 – коэффициент усиления УВХ.
В устройстве согласования и функциональном преобразователе есть корректирующий резистор поэтому в данных блоках отсутствует погрешность связанная с входным током. В УВХ данная погрешность отсутствует из-за 100% ООС. Температурная ошибка схемы вычисляется по формуле (3.14).
Так как были выбраны ОУ одной модели то величина температурной погрешности будет в 3 раза больше из-за того что, в канале последовательно включено 4 ОУ.
Величина погрешности от изменения входного тока вычисляется по формуле (3.15)
Результаты расчетов для каждого блока заносим в таблицу 3.3 Таблица 3.3 – Величина DUвых для блоков канала
Погрешность АЦП составляет половину величины квантования, она вычисляется по формуле (3.16).
А величина Umin АЦП по формуле (3.17).
Таким образом, полная погрешность канала выборки и преобразования аналогового сигнала которая состоит из суммы абсолютных погрешностей АЦП, погрешности напряжения смещения, температурной погрешности, погрешности от разброса параметров элементов и погрешность от изменения входного тока вычисляется по формуле (3.17).
5. Рекомендации по наладке В ходе наладки данного прибора необходимо произвести настройку согласующего устройства для точной установки коэффициента усиления и получения амплитуды выходного сигнала в диапазоне шкалы АЦП. Параметры элементов функционального преобразователя и фильтра низких частот должны, минимально отличатся от расчетных значений. Для получения расчетных характеристик. Наладку устройства выборки хранения производим при помощи внешнего генератора. После подачи импульса производим измерения всех временных диаграмм. Они должны соответствовать расчетным значениям. Наладку производят всем электронным устройствам для работы в нормальном режиме. Чтобы все напряжения и протекающие токи находились в допустимых пределах. Заключение В данном курсовом проекте был разработан канал выборки и преобразования аналоговых данных. Данное устройство является посредником между цифровой и аналоговой частью любого устройства в котором объединены как аналоговые, так и цифровые блоки. Разработана структурная и принципиальная схема канал выборки и преобразования аналоговых данных. Выполнен синтез и аппаратная реализация низкочастотного активного фильтра Баттерворта 2-го порядка. А также расчет и согласование инструментального усилителя, функционального преобразователя и устройства выборки хранения. |



(2.2)
(2.3)
= 65
(2.4)
(2.5)

(3.1)
=
(3.2)
Ω
(3.4)
(3.11)
(3.12)
(3.13)
(3.14)
(3.15)

(3.11)
(3.12)


(3.14)
(3.15)
(3.16)
(3.17)

(3.17)