Реферат: Математические методы исследования экономики 2
|
Название: Математические методы исследования экономики 2 Раздел: Рефераты по математике Тип: реферат | ||||||||
15.3. Математические методы исследования экономики моделирование социальных процессов; моделирование эколого-экономических систем В анализе экономического состояния и предприятия, и более крупного субъекта национального хозяйства применяется расчленение проблемы, или ситуации на более мелкие вопросы. Это позволяет применить к исследованию логическую процедуру, которая представляет собой моделирование. В частности, этот метод применим к социальным процессам, которые, в числе прочих, формируют общественно-экономическую систему. Таким образом, мы в состоянии понять факторы, определяющие общественное сознание и состояние производственных сил, институциональную основу данного общества. Моделирование социальных процессов является важной частью математических методов в экономике, которые позволяют выявить степень воздействия социальных процессов на экономические. Полезно в анализе экономических явлений учитывать и социальную составляющую, которая иногда недооценивается. Изучение социальных процессов дает возможность включить их воздействие в конкретную модель хотя бы за счет качественных, если не количественных характеристик. Таким образом, экономический субъект может прогнозировать, учитывать и использовать социальные сдвиги в структуре общества и его благосостоянии, возможности реализации семьи, коллектива, их участие в трудовой деятельности и прочие аспекты социальных процессов. Математическое моделирование экономических явлений и процессов является, как указывалось выше, важным инструментом экономического анализа. Оно позволяет получить четкое представление об исследуемом объекте, охарактеризовать и количественно описать его внутреннюю структуру и внешние связи. Модель — условный образ объекта управления (исследования). Она конструируется субъектом управления (исследования) так, чтобы отобразить характеристики объекта — свойства, взаимосвязи, структурные и функциональные параметры и т.п., существенные для цели управления (исследования). Содержание метода моделирования составляют конструирование модели на основе предварительного изучения объекта и выделения его существенных характеристик, экспериментальный или теоретический анализ модели, сопоставление результатов с данными об объекте, корректировка модели. В экономическом анализе используются главным образом математические модели изучаемых явлений или процессов. Различают математические модели с количественными характеристиками, заданными в виде формул; числовые модели с конкретными числовыми характеристиками; логические, записанные с помощью логических выражений, и графические, выраженные в графических образах. Модели, реализованные с помощью электронно-вычислительных машин, называют машинными, или электронными. Экономико-математическая модель должна быть адекватной действительности, отражать существенные стороны и связи изучаемого объекта. Отметим принципиальные черты, характерные для построения экономико-математической модели любого вида. . Процесс моделирования можно условно подразделить на три этапа: 1) анализ теоретических закономерностей, свойственных изучаемому явлению или процессу, и эмпирических данных о его структуре и особенностях; на основе такого анализа формируются модели; 2) определение методов, с помощью которых можно решить задачу; 3) анализ полученных результатов. При экономико-математическом моделировании часто возникает ситуация, когда изучаемая экономическая система имеет слишком сложную структуру, еще не разработаны такие математические методы, схемы, которые охватывали бы все основные особенности и связи подобной системы, например такой, как экономика предприятия в целом, в ее динамике и развитии. Возникает необходимость упрощения изучаемого объекта, исключения и анализа некоторых его второстепенных особенностей с тем, чтобы подвести эту упрощенную систему под класс уже известных структур, поддающихся математическому описанию и анализу. При этом степень упрощения должна быть такой, чтобы все существенные для данного экономического объекта черты в соответствии с целью исследования были включены в модель. Важным моментом первого этапа моделирования является четкая формулировка конечной цели построения модели, а также определение критерия, по которому будут сравниваться различные варианты решения. В экономическом анализе такими критериями могут быть: наибольшая прибыль, наименьшие издержки производства, максимальная загрузка оборудования, производительность труда и др. В задачах математического программирования такой критерий отражается целевой функцией. Например, необходимо проанализировать производственную программу выработки продукции с целью выявления резервов повышения прибыли в результате структурного сдвига в ассортименте. Критерием оптимальности в данном случае при построении экономико-математической модели выступает максимум прибыли. Уравнение целевой функции будет иметь вид:
где х, — количество производимой продукции (т, шт., ц и т.д.) i - то вида; Пj — прибыль, получаемая от производства единицы продукции j - го вида. При постановке задач математического программирования обычно предполагается ограниченность ресурсов, которые необходимо распределить на производство продукции. Поэтому очень важно определить, какие ресурсы являются решающими для изучаемого процесса и в то же время лимитирующими, каков их запас. Если все виды производственных ресурсов, к которым относятся сырье, трудовые ресурсы, мощность оборудования и др., используются для выпуска продукции, то необходимо знать расход каждого вида ресурса на единицу продукции. Все ограничения, отражающие экономический процесс, должны быть непротиворечивыми, т.е. должно существовать хотя бы одно решение задачи, удовлетворяющее всем ограничениям. В качестве ограничений при построении экономико-математической модели выступает система неравенств, имеющая следующий вид:
где aij — норма расхода г - го производственного ресурса на производство единицы j – го вида продукции; wi — запасы i - го вида производственного ресурса на рассматриваемый период времени. Объединяя уравнение целевой функции и систему ограничений в единую модель, получим линейную экономико-математическую модель ассортиментной задачи:
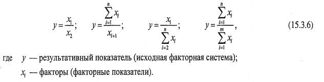
Не для всякой экономической задачи нужна собственная модель. Некоторые процессы с математической точки зрения однотипны и могут описываться одинаковыми моделями. Например, в линейном программировании, теории массового обслуживания и других существуют типовые модели, к которым приводится множество конкретных задач. Вторым этапом моделирования экономических процессов является выбор наиболее рационального математического метода для решения задачи. Например, для решения задач линейного программирования известно много методов: симплексный, потенциалов и др. Лучшей моделью является не самая сложная и самая похожая на реальное явление или процесс, а та, которая позволяет получить самое рациональное решение и наиболее точные экономические оценки. Излишняя детализация затрудняет построение модели, часто не дает каких-либо преимуществ в анализе экономических взаимосвязей и не обогащает выводов. Излишнее укрупнение модели приводит к потере существенной экономической информации и иногда даже к неадекватному отражению реальных условий. Третьим этапом моделирования является всесторонний анализ результата, полученного при изучении экономического явления или процесса. Окончательным критерием достоверности и качества модели являются: практика, соответствие полученных результатов и выводов реальным условиям производства, экономическая содержательность полученных оценок. Если полученные результаты не соответствуют реальным производственным условиям, то необходим экономический анализ причин несоответствия. Такими причинами могут быть: недостаточная достоверность информации, а также несоответствие используемых математических средств и схем особенностям и сущности изучаемого экономического объекта. После того, как причина определена, в модель должны быть внесены соответствующие коррективы, и решение задачи повторяется. Таким образом, экономико-математическое моделирование работы предприятия, фирмы должно быть основано на анализе его деятельности и, в свою очередь, обогащать этот анализ результатами и выводами, полученными после решения соответствующих задач. Построение, или моделирование, конечной факторной системы для анализируемого экономического показателя хозяйственной деятельности можно осуществить как формальным, так и эвристическим путем на основе качественного анализа сущности экономического явления, отражаемого через данный результативный показатель. Моделирование факторной системы основывается на следующих экономических критериях выделения факторов как элементов факторной системы: причинности, достаточной специфичности, самостоятельности существования, учетной возможности. С формальной точки зрения, факторы, включаемые в факторную систему, должны быть количественно измеримыми. В детерминированном моделировании факторных систем можно выделить небольшое число типов конечных факторных систем, наиболее часто встречающихся в анализе хозяйственной деятельности: 1) аддитивные модели
2) мультипликативные модели
3) кратные модели
Применительно к классу детерминированных факторных систем различают следующие основные приемы моделирования. 1. Метод удлинения факторной системы. Исходная факторная система у= 2. Метод расширения факторной системы. Исходная факторная система у= y = т.е. мультипликативную модель вида у = Пхi . 3. Метод сокращения факторной системы. Исходная факторная система у=
В данном случае имеем конечную факторную систему вида у= Таким образом, сложный процесс формирования уровня изучаемого показателя хозяйственной деятельности может быть разложен различными приемами на его составляющие (факторы) и представлен в виде модели детерминированной факторной системы. Например, исследуя процесс формирования объема выпускаемой продукции у, можно использовать для анализа такие детерминированные факторные системы.
где у — объем продукции; x1 —численность работающих; х2 — производительность труда одного работающего за анализируемый период х3 — удельный вес рабочих в составе работающих; x4 — производительность труда одного рабочего за анализируемый период; x5 — коэффициент использования рабочих дней; x6 — коэффициент использования рабочих часов; x7 — средняя часовая производительность труда одного рабочего; Iy — общий индекс изменения объема продукции; I1 , i2 ,……,i7 -, — факторные индексы. Модели 1—3 отражают процесс последовательной детализации влияния факторов на изменение объема продукции как обобщающего показателя. Аналогичные модели могут быть построены и для других показателей хозяйственной деятельности. В основе детерминированного моделирования факторной системы лежит возможность построения тождественного преобразования для исходной формулы экономического показателя по теоретически предполагаемым прямым связям последнего с другими показателями-факторами. Детерминированное моделирование факторных систем — это простое и эффективное средство формализации связи экономических показателей; оно служит основой для количественной оценки роли отдельных факторов в динамике изменения обобщающего показателя. Детерминированное моделирование факторных систем ограничено длиной факторного поля прямых связей. При недостаточном уровне знаний о природе прямых связей того или иного показателя хозяйственной деятельности часто необходим иной подход к познанию объективной действительности. Размах количественных изменений экономических показателей можно выяснить только стохастическим анализом массовых эмпирических данных. Стохастический анализ направлен на изучение косвенных связей, т.е. опосредованных факторов (в случае невозможности определения непрерывной цепи прямой связи). Из этого вытекает важный вывод о соотношении детерминированного и стохастического анализов: так как прямые связи необходимо изучать в первую очередь, то стохастический анализ носит вспомогательный характер. Стохастический анализ выступает в качестве инструмента углубления детерминированного анализа факторов, по которым нельзя построить детерминированную модель. Стохастическое моделирование факторных систем взаимосвязей отдельных сторон хозяйственной деятельности опирается на обобщение закономерностей варьирования значений экономических показателей — количественных характеристик факторов и результатов хозяйственной деятельности. Количественные параметры связи выявляются на основе сопоставления значений изучаемых показателей в совокупности хозяйственных объектов или периодов. Таким образом, первой предпосылкой стохастического моделирования является возможность составить совокупность наблюдений, т.е. возможность повторно измерить параметры одного и того же явления в различных условиях. При детерминированном факторном анализе модель изучаемого явления не изменяется по хозяйственным объектам и периодам (так как соотношения соответствующих основных категорий стабильны). При необходимости сравнения результатов деятельности отдельных хозяйств или одного хозяйства в отдельные периоды может возникать лишь вопрос о сопоставимости выявленных на основе модели количественных аналитических результатов. В стохастическом анализе, где сама модель составляется на основе совокупности эмпирических данных, предпосылкой получения реальной модели является совпадение количественных характеристик связей в разрезе всех исходных наблюдений. Это означает, что варьирование значений показателей должно происходить в пределах однозначной определенности качественной стороны явлений, характеристиками которых являются моделируемые экономические показатели (в пределах варьирования не должно происходить качественного скачка в характере отражаемого явления). Значит, второй предпосылкой применяемости стохастического подхода моделирования связей является качественная однородность совокупности (относительно изучаемых связей). Изучаемая закономерность изменения экономических показателей (моделируемая связь) выступает в скрытом виде. Она переплетается со случайными с точки зрения исследования (неизучаемыми) компонентами вариации и ковариации показателей. Закон больших чисел гласит, что только в большой совокупности закономерная связь выступает устойчивее случайного совпадения направления варьирования (случайной ковариации). Из этого вытекает третья предпосылка стохастического анализа — достаточная размерность (численность) совокупности наблюдений, позволяющая с достаточной надежностью и точностью выявить изучаемые закономерности (моделируемые | связи). Уровень надежности и точности модели определяется практическими целями i использования модели в управлении производственно-хозяйственной деятельностью. Четвертая предпосылка стохастического подхода — наличие методов, позволяющих выявить количественные параметры связей экономических показателей из массовых данных варьирования уровня показателей. Математический аппарат применяемых методов иногда предъявляет специфические требования к моделируемому эмпирическому материалу. Выполнение данных требований является важной предпосылкой применяемости методов и достоверности полученных результатов. Основная особенность стохастического факторного анализа заключается в том, что при стохастическом анализе нельзя составлять модель путем качественного (теоретического) анализа, необходим количественный анализ эмпирических данных. В экономических исследованиях нашли применение следующие математико-статистические методы стохастического моделирования хозяйственных явлений и процессов: оценка связи и корреляции между показателями; оценка статистической значимости связей; регрессионный анализ; выявление параметров периодических колебаний экономических показателей; группировка многомерных наблюдений; дисперсионный анализ; современный факторный (компонентный) анализ; трансформационный анализ. Необходимость включения математико-статистических методов в методику анализа хозяйственной деятельности предприятий, фирм зависит от значимости решаемых при помощи данных методов количественных (статистических) задач. Можно выделить следующие наиболее типичные классы задач в экономическом анализе'. - изучение наличия, направления и интенсивности связи экономических показателей; - ранжировка и классификация факторов экономических явлений; - выявление аналитической формы связи между показателями; - сглаживание (выявление тренда) динамики изменения уровня показателей; - выявление параметров закономерных периодических колебаний уровня показателей; - ранжировка и классификация хозяйств (предприятий, фирм и подразделений); - изучение размерности (сложности, многогранности) экономических явлений; - выявление наиболее информативных (обобщающих) синтетических показателей; - изучение внутренней структуры связей в системе экономических показателей; - сравнение структуры связей в разных совокупностях. Самая общая и типичная статистическая задача в экономическом анализе — изучение наличия, направления и интенсивности связей между показателями. Это первый этап познания закономерностей формирования результатов хозяйственной деятельности. Предположение о наличии и силе связи делается в случае выявления общих закономерностей в вариации значений изучаемых показателей. Источник возникновения этих общих закономерностей может быть разным: причинно-следственная связь между показателями, зависимость от общего фактора, случайное совпадение элементов вариации. Задача экономического анализа — раскрыть качественную основу взаимосвязи между количественными характеристиками экономических процессов. Стохастическое исследование связи происходит с помощью методов корреляционного анализа — нахождения коэффициентов и отношений корреляции. При этом в зависимости от характера исходной информации применяются разные приемы корреляционного анализа: оценка парной корреляции между показателями с цифровой шкалой измерения; ранговая корреляция и коэффициенты, рассчитанные по так называемым матрицам сопряженности для анализа связей между качественными показателями; каноническая корреляция для анализа связи между группами показателей; частная корреляция, которая позволяет исследовать связь между двумя показателями, элиминируя влияние других показателей; множественная корреляция для оценки зависимости одного показателя от группы аргументных показателей. В случае нелинейности связи и при изучении множественной корреляции задача определения силы связи соотносится с проблемой изучения аналитической формы связи (коэффициент или отношение корреляции в этом случае прямо зависят от выбранной формы связи). Выявление аналитической формы связи означает моделирование хозяйственного процесса путем выявления закономерностей формирования значений результативного показателя под влиянием факторных показателей. Это основная и самая сложная задача в экономическом анализе, которая при стохастическом подходе решается методом регрессионного анализа. Изучение интенсивности и аналитической формы связей между показателями с помощью методов корреляционного и регрессионного анализа позволяет решать важную для экономического анализа статистическую задачу — ранжировку и классификацию факторов, влияющих на анализируемое экономическое явление. Можно выделять существенные и не существенные для данного явления факторы, группы факторов, позволяющих с достаточной точностью управлять функционированием экономических систем, а также ранжировать факторы по интенсивности их влияния на изучаемое явление или процесс. Определенное развитие в специальной литературе и в практических исследованиях нашли статистические задачи исследования временных рядов. Временные ряды экономических показателей имеют в общем случае две особенности по сравнению с пространственными совокупностями — тенденцию к изменению значений показателей и периодические колебания уровня экономических показателей. Поскольку основные математико-статистические методы (в частности, методы исследования связей) предназначены для исследования стационарных статистических рядов, где отсутствуют систематические (закономерные) тенденции изменения уровня показателей, то возникает задача исключения этих тенденций из временных рядов. Для этой цели разработано множество методов. После исключения тренда в зависимости от характера динамики применяются уже специально разработанные методы анализа динамических процессов или модификаций известных аналитических приемов. Моделирование и анализ периодических колебаний экономических показателей имеют большое значение в управлении хозяйственной деятельностью, в частности на предприятиях с сезонным характером производства, в торговле и т.д. Для моделирования периодических колебаний применяются методы спектрального и гармонического анализа. Такие исследования позволяют более точно и обоснованно разрабатывать плановые задания, уточнять мероприятия по улучшению организации труда и производства. Классификация и ранжировка хозяйственных объектов являются одной из важнейших задач экономического анализа. Выявление классов однотипных предприятий для разработки общих нормативов планирования, оценки, стимулирования и ранжировка хозяйственных объектов по результатам хозяйственной деятельности давно внедрились в экономический анализ. Новые возможности повышения качества решения этих задач появляются в результате применения таких методов, как группировка многомерных наблюдений, дисперсионный анализ, в частности современный факторный и компонентный анализ, кластерный анализ. Предпочтительным для аналитических • целей, наряду со специальными приемами классификации, является исследование структуры совокупности хозяйственных объектов методами современного факторного (компонентного) анализа. Синтетические факторы или компоненты, выявленные на основе внутренних связей системы экономических показателей, характеризуют отдельные самостоятельные стороны экономических явлений (технический уровень производства, уровень управленческой работы, уровень организации производства и труда и т.п.) и имеют вполне определенную содержательную экономическую интерпретацию. Поэтому классификация и ранжировка хозяйственных объектов по значениям этих факторов или компонентов носят более значительную аналитическую нагрузку, чем группировка на основе гетерогенного набора признаков. С развитием применения методов современного факторного анализа связана также возможность эффективного решения следующих трех обобщенных статистических задач экономического анализа: изучение внутренней структуры связей в системе показателей, изучение размерности описания экономического явления, выявление более информативных показателей. Хотя эти задачи можно решить методами корреляционного и регрессионного анализа, при экономическом анализе их следует решать на основе методов современного факторного анализа. Изучение внутренней структуры связей в системе показателей имеет большое аналитическое значение, так как позволяет познавать механизм функционирования экономического объекта, что является целью большинства задач экономического анализа. Решение этой проблемы на основе результатов корреляционного анализа (матриц коэффициентов корреляции) связано с большими трудностями, особенно при большом наборе показателей. Невозможно проследить за относительно длинными цепями связей между явлениями, чтобы выявить общие причины этих связей. Современный факторный анализ выявляет в виде синтетических факторов главные причины формирования данной системы связей между показателями и позволяет познавать структуру этих связей, прослеживая связи экономических показателей с синтетическими факторами. Последняя система отличается меньшей размерностью и упорядочением представления связей, имея в результате этого большое аналитическое значение. Выявление при помощи современного факторного анализа синтетических факторов, которые описывают основную информацию о поведении данной системы экономических показателей, решает проблему размерности описания экономических явлений. Включение новых показателей в анализ целесообразно только в том случае, если они содержат дополнительную существенную информацию о функционировании экономических систем, так как сбор и обработка информации для составления новых показателей связаны с материальными и трудовыми затратами. Синтетические факторы, выявленные методами современного факторного анализа, могут служить новыми, более информативными комплексными показателями функционирования предприятий. Такие показатели нужны для комплексной оценки результатов хозяйственной деятельности и организационно-технического уровня производства, так как они отражают всю имеющуюся информацию. Последней обобщенной статистической задачей в экономическом анализе является сравнение структуры связей в разных совокупностях. Сравнения могут быть пространственные и временные. При пространственных сравнениях исследуются информационная емкость разных систем показателей и различия в структуре связей в разных совокупностях хозяйственных объектов. Такие сравнения позволяют оценить возможность перенесения выводов, сделанных на основе анализа одной совокупности, на другие совокупности, которые подобны первой по своей внутренней структуре. Временные сравнения выявляют тенденции изменения структуры связей в соответствии с развитием экономического явления. В литературе представлены примеры сравнения моделей множественной регрессии. Для сравнения факторных моделей разработаны методы трансформационного анализа. К сожалению, последние не нашли применения в экономическом анализе. Значение выделения и систематизации обобщенных статистических задач состоит в том, что они позволяют применять математико-статистические методы в аналитической работе. В решении любой задачи анализа хозяйственной деятельности предприятий, фирм можно и нужно использовать методы математической статистики, соответствующие обобщенным статистическим задачам.1 Одной из глобальных проблем, приобретающих все более угрожающие масштабы, является экологическая. Она возникла не так давно, но уже широко учитывается и в деятельности государства, и, благодаря законодательно-административным мерам, предприятиями и фирмами. Необходимость снижения отрицательного эффекта деятельности человека на окружающую среду становится критерием для проведения расчетов об эффективности тех или иных мер. Моделирование эколого-экономических систем предполагает соизмерение объективно необходимых действий с эффектом и затратами. Экономический эффект, с точки зрения всего национального хозяйства, измеряется по разности экономических результатов материального производства, затрат в непроизводственной сфере, расходов из бюджета и личных средств населения при сложившемся и проектируемом состоянии окружающей среды. Моделирование эколого-экономических систем помогает оптимизировать затраты на проведение средозащитных мероприятий, показывая одновременно их необходимость. В современной экономике стоит задача совмещения роста количества экономических субъектов, вовлеченных ресурсов, задействованных под производство территорий с уменьшением наличных ресурсов. Эти процессы различаются в отношении конкретных стран, но благодаря глобальности проблемы и последствий, таких, как трансграничное загрязнение, в большей или меньшей степени затрагивают все государства. Это привело к возникновению эколого-экономических систем, воздействующих на процесс функционирования экономических субъектов непосредственно. Так, на многих уровнях идет процесс последовательного внедрения систем технологических, управленческих и других решений, позволяющих повышать эффективность использования естественных ресурсов и условий наряду с улучшением или хотя бы с сохранением качества природной среды, что составляет часть эколого-экономических систем. Зачастую на экономические процессы влияют факторы неэкономического характера, такие, как психологические, социологические и пр. Экология, являясь разделом биосоциологии, рассматривает проблемы взаимоотношений человека и окружающей среды. Таким образом, создается комплексная задача междисциплинарного характера. Она включает изучение социальных процессов, поведения человека и коллектива в аспекте их взаимодействия с окружающей средой. Изменение экологической ситуации, вызванное деятельностью человека, воздействует, в первую очередь, на него самого, заставляя адаптироваться к сменяющейся обстановке. Таким образом, создаются объективные предпосылки для изучения и последующего внедрения знания о способах сохранения качества природной среды на локальном, региональном и глобальном уровнях и месте социальных процессов вообще в эколого-экономических системах. Окружающая, или природная, среда — это земля с ее недрами, вода, воздух, растительный и животный мир. Для экономики она играет роль источника первичных материальных ресурсов и среды для воспроизводства трудовых ресурсов. Обратные воздействия со стороны экономики, как правило, ухудшают состояние природной среды. К этому приводят отчуждение земельных угодий для размещения сельскохозяйственных и промышленных производств и коммуникаций, изъятие полезных ископаемых, вырубка леса, побочные воздействия производств и строительств на почву, воду и воздух. По мере увеличения масштабов экономической деятельности отрицательные воздействия на природу становятся столь существенными, что появляется угроза непригодности среды для человека и даже для самой экономики. Нарушается равновесие природных процессов, оказываются недостаточными способности »среды к самовоспроизводству и самоочищению. В такой ситуации для обеспечения возможности длительного существования технологической цивилизации становятся обязательными целенаправленные природоохраняющие и природовосстанавливающие мероприятия. К первым относятся замена традиционных технологий ресурсосберегающйми безотходными технологиями, усовершенствование очистных сооружений на существующих предприятиях, использование накопившихся отходов производства, переход на биологически безопасные способы сельскохозяйственного производства и т.п. Вторая группа мероприятий — это рекультивация земель, лесоразведение, очистка дна рек и водоемов и др. Природоохраняющие мероприятия описываются как реконструкция существующих элементов экономики или как строительство новых элементов по новым проектам, разрабатываемым прикладной наукой. Природовосстанавливающие мероприятия можно описывать как развитие и функционирование производственных элементов, выхода которых полностью или частично направлены в элемент «окружающая среда». Такие элементы введены как специальные «восстановительные отрасли», представленные укрупненной моделью леонтьевского типа. Основную проблему составляет описание самой природной среды, которое бы позволило достаточно надежно прогнозировать изменение состояния среды г в зависимости от традиционных v1 и природовосстанавливающих v2 экономических воздействий. Состояние среды характеризуется набором г объемных и качественных показателей, распределенных по пространству q e Q: запасами полезных ископаемых, площадями лесов, степей и пр., численностями популяций рыб и животных, концентрациями примесей вредных веществ в воде, воздухе, почве, растениях, рыбах и животных, температурами и другими показателями. Помимо выпусков v1,2
традиционных и природовосстанавливающих элементов экономики на состоянии среды сказываются еще и размеры элементов, которые можно связать с мощностями V1
и V2
соответственно. На ряд показателей состояния среды существенно влияют численность населения N0
, а также размеры личных V Все эти зависимости изображаются условной записью как некоторый оператор ЭД изменения состояния природной среды:
Помимо уравнений динамики природной среды под воздействием экономики и населения, нужно еще сформировать допустимое множество R состояний среды. Принадлежность вектора состояний г этому множеству
должна обеспечить приемлемые условия для жизни человека, для функционирования экономики и для сохранения экологического равновесия не только на интервале планирования, но и за его пределами. Требование (15.3.9) расшифровывается в виде ограничений сверху концентраций ряда примесей в воде, воздухе и почве предельно допустимыми нормами, в виде ограничений снизу лесных площадей, численности рыб и животных, запасов минеральных ресурсов и т.д. Основная трудность при формировании всех этих ограничений связана с переносом на интервал планирования условий сохранения экологического равновесия и возможности сбалансированного развития экономики за пределами интервала планирования. Такой перенос осуществим путем многовариантных расчетов на длительную перспективу из различных состояний r(t, q) по очень укрупненным глобальным и климатическим моделям. Состояния, порождающие неприемлемые для экспертов траектории, должны быть отбракованы, оставшиеся будут формировать допустимое множество (15.3.9).1 |





