Лабораторная работа: Исследование усилительного каскада с общим эмиттером на биполярном транзисторе
|
Название: Исследование усилительного каскада с общим эмиттером на биполярном транзисторе Раздел: Промышленность, производство Тип: лабораторная работа |
МИНИСТЕРСТВО ОБРАЗОВАНИЯ И НАУКИ РОССИЙСКОЙ ФЕДЕРАЦИИ АГЕНСТВО ПО ОБРАЗОВАНИЮ ГОУ ВПО «АЛТАЙСКИЙ ГОСУДАРСТВЕННЫЙ ТЕХНИЧЕСКИЙ УНИВЕРСИТЕТ им. И.И.Ползунова» Кафедра прикладной математики Лабораторная работа №3 по электротехнике. «Исследование усилительного каскада с общим эмиттером на биполярном транзисторе» Выполнил: Студент гр. ПОВТ-62 Луценко Евгений. Проверил: Лукоянычев В.Г. Барнаул 2008 Исходные данные для расчета и компьютерного анализа и синтеза: • Напряжение питания каскада: Eс = 10 В. • Сопротивление нагрузки каскада: RLoad=5 кОм. • Нижняя граничная частота усиления, определяемая по уровню
• Коэффициент частотных искажений на нижней граничной частоте: • Температурный диапазон работы каскада: 27°С…67°С. • Дрейф напряжения коллектор-эмиттер в точке покоя в пределах температурного диапазона: ∆Ucea (∆T°) не более 500 мВ. • В данной работе используется транзистор модели 2N2222A, максимально допустимая мощность, рассеиваемая на транзисторе, Pcmax=100 мВт. Максимальный коллекторный ток транзистора Icmax=30 мА. Анализ по постоянному току. Анализ выходных характеристик.
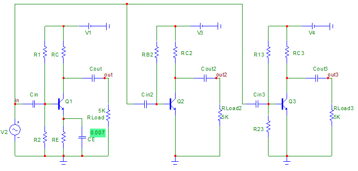
К=Rc/Re=5,68 RE =100 Ом RC =556,7 Ом VCES = 0.0246В VCEA = 4.34 В ICA = 0.0085 A IBA = (5.2e-5 + 3.9e-5)/2 = 4.55e-5 Анализ входных и передаточных характеристик.
VBEA = 0.701329 В IBA эксп = 43.683 мкА rB DIFF = 699.116 rC DIFF = 11615.9 1/ rC DIFF = 8.609e-5 Рассчет β: Transfer function: β = 199.639 Sensitivity: β = 199.605 BF = 200.601
IEA = 0.008969 A VBA = 1.6 В IDIV = 7.5 * IBA = 3.41e-4 A R2 = 4692.1 Ом R1 = 21705.4 Ом Анализ схемы на переменном токе для малого сигнала ME = 1.41, MIN = MOUT = 1.001. CIN = 6.01e-5 COUT = 6.423e-6 CE = 0.007
KU = 140
KU дБ = 43 дБ Анализ переходных процессов в режиме большого сигнала
Исследование термостабильности различных каскадов
RB2 = 204366. Ом RC2 = RC3 = 666.7 Ом R23 = 1541.38 Ом R13 = 18578.8 Ом CIN2 = CIN3 = CIN = 6.01e-5 COUT2 = COUT3 = COUT = 6.423e-6
|


RΣ
=10В/0,015А=666,7 Ом










