Курсовая работа: Электропривод вентиляционной установки
|
Название: Электропривод вентиляционной установки Раздел: Промышленность, производство Тип: курсовая работа | |||||||||||||||||||||||||||||||||||||||||||||||||||||||||||||||||||||||||||||||||||||||||||||||||||||||||||||||||||||||||||||||||||||||||||||||||||||||||||||||||||||||||||||||||||||||||||
КУРСОВОЙ ПРОЕКТ " Электропривод вентиляционной установки " Содержание Введение 1. Описание технологической схемы 2. Определение необходимой производительности 3.Выбор электродвигателя 4.Проверка электродвигателя по перегрузочной способности и пусковому моменту 5.Построение характеристик рабочей машины 6.Построение нагрузочной диаграммы электропривода 7.Обоснование и описание схемы управления системой электроприводов 8.Выбор аппаратуры управления и защиты 9.Подсчет стоимости выбранного комплекта электрооборудования 10. Расчет устойчивости системы двигатель- рабочая машина Перечень элементов Заключение Литература Введение С незапамятных времен человек пытается заменить тяжелый физический труд работой автоматических механизмов и машин. Для этого он использовал силу животных на сельскохозяйственных работах, энергию ветра и воды на мельницах и оросительных системах, а позже - химическую энергию топлива. Так появился привод - совокупность энергий двигателя, устройство передачи движения к механизму в виде редуктора, ременной, цепной или зубчатой передачи и устройств управления механической энергией. Датой рождения электропривода считается 1838 год, год, когда русский ученый, академик Петербургской академий наук Б.С Якоби установил на лодку изобретенный им электродвигатель постоянного тока. Электропривод - это система, состоящая из электродвигательного, передаточного и управляющего устройств, предназначенных для приведения в движение вспомогательных органов рабочей машины и управления этим движением. Электропривод способствует повышению качества продукций, снижению себестоимости, высвобождению рабочих, избавлению людей от тяжелого и утомительного труда. Электровооруженность в сельскохозяйственном производстве приобретает особое значение, так как оно в значительной степени определяет производительность труда, уровень комплексной механизации, электрификации и автоматизации технологических процессов. Научно - технический прогресс в сельском хозяйстве вызывает необходимость дальнейшего совершенствования и подготовки специалистов. Целью данной курсовой работы является изучение основных сведений по теории расчету, выбору и применению автоматизированных электроприводов в сельскохозяйственном производстве. 1. Описание технологической схемы Рассмотрим схему вентиляции, выполненной с помощью крышных осевых вентиляторов, представленную на рисунке 1.
Рисунок 1 – Технологическая схема вентиляционной установки, где 1 – стойла для лошадей, 2 – вентиляционные отверстия крышных вентиляторов В связи с тем, что в животноводческих помещениях имеются выделения различного рада, имеющие неблагоприятные появление (влага, углекислота, теплота и т.п.), есть необходимость в постоянном активном вентилировании, особенно где содержатся много животных. Помимо естественной вентиляции применяется вынужденная, посредством применения вентиляторов. Вентиляционные отверстия размещены равномерно по длине и ширине помещения. Схема крышного осевого вентилятора изображена на рисунке 2, где отображены основные элементы и направления движения воздушного потока.
2. Определение необходимой производительности Выбор типа и количества вентиляторов производится, исходя из необходимой суммарной производительности вентиляционной установки. За расчетную производительность системы вентиляции принимается максимально возможный необходимый расход воздуха по условиям: удаления влаги, удаления тепла, удаления углекислоты. В основе расчета производительности лежит соотношение:
где Li — необходимая производительность вентиляционной установки с точки зрения поддержания внутри помещения i-й компоненты состава воздуха, на уровне нормы ziв, при условии, что количество вредной компоненты, выделяемой в помещении, равно zi и ее содержание в наружном воздухе равно ziн. Расход воздуха для вентиляции животноводческого помещения определяют по следующим показателям. Расход воздуха на удаление избыточной влаги:
где W—количество влаги, выделяемой животными и другими источниками (испарение из пола, кормушек и т. д.); d'2 ; d'1 — допустимое содержание влаги в воздухе внутри и снаружи помещения;
где W— влага, выделяемая животным при относительной влажности φ= 100%; W1 = 102,5 г/(ч·гол.); W2 — влага, выделяемая из кормушек и пола;
где d2 , d1 — содержание влаги в воздухе в насыщенном состоянии при данных температурах внутри и снаружи помещения; d2 = 25,6 г/кг; d1 = 1,8 г/кг; φ2 , φ1 — относительная влажность воздуха внутри и снаружи помещения; φ2 = 0,7; φ1 = 0,9; р2 , p1 — плотность воздуха при данных температурах; р2 = 1,27 кг/м3 ; р1 = 1,34 кг/м3 . Расход воздуха на удаление избыточной углекислоты:
L=126*50/2.5*0.3=8400 м3 /ч. где с - количество вредностей, выделяемых одним килограммом массы животного; с = 336 см3 /(ч·кг); тс - масса животного: тс = 160 кг; с2 -допустимое содержание углекислоты внутри помещения; с1 - допустимое содержание углекислоты в наружном воздухе. Расход воздуха на удаление избыточной теплоты:
где Q — лишняя теплота в тепловом балансе при данных 6,, 0Н , выделяемая животными; с — теплоемкость воздуха; с = 1,282 кДж/(м3 -К).
где Qж — количество теплоты, выделяемой животным в течение одного часа; Qж = 704 кДж/(ч·гол.). За расчетную производительность вентиляционной установки принимаем наибольшее значение расхода воздуха из трех результатов, приведенных выше, L= 8400 м3 /ч. 3 Выбор электродвигателя Расчетный напор вентилятора:
где НД — динамический напор, Па; Нс — статический напор, Па.
где γ — удельный вес воздуха; γ = 11,77 Н/м3 ; v — скорость движения воздуха; v = 0,6 м/с; g— ускорение свободного падения; g = 9,81 м/с2 .
где Ro — удельное сопротивление движению воздуха, Па/м.
где D— диаметр воздуховода; D= 280 мм. Потери напора в местных сопротивлениях составляют порядка 10... 12% динамического напора; Σβ = 0,1 Н = 0,022 Па. По часовой производительности и расчетному напору выбирают вентилятор Ц4-70 № 3;
Потребная мощность вентилятора:
где КЗ — коэффициент запаса; КЗ = 1,2; ηв — коэффициент полезного действия вентилятора; ηв = 0,58; ηп —коэффициент полезного действия передачи; ηп = 1. Выбор электрического двигателя. Опыт эксплуатации вентиляционных установок животноводческих помещений показывает, что приводы приточных вентиляторов в основном работают в длительном режиме. В связи с этим выбирают электрический двигатель, исходя из следующих условий: 1. Климатическое исполнение и категория размещения СУ2. 2. Способ защиты от воздействия окружающей среды IP54. 3. Конструктивное исполнение и способ монтажа IM1081. 4. По модификации (двигатель сельскохозяйственного исполнения со встроенной температурной защитой). 5. По частоте вращения: nнд >nв ; 1395 > 1 330 мин-1 . 6. По роду тока и напряжения (переменного тока ~I, UH = 380/220 В). 7. По мощности: По литературе [элтехсправочник] выбираем электродвигатель Выбирают двигатель АИР80А4БСУ2;3
где Мн — номинальный момент двигателя, Н·м; ωо и ωн —угловая синхронная н номинальная скорости вращения приводного двигателя; ω0 = 157 рад/с; ωн = 146,5 рад/с.
Относительные максимальные потери:
Потери при номинальной скорости вращения:
4 Проверка электродвигателя по пусковому моменту 1) По пусковому моменту: Мпуск.дв. ≥ (1,2...1,3) Мтр.р.м. или
где wном = wо · (1 - Sном ), (20) здесь Sном - номинальное скольжение (каталог), обычно оно изменяется в пределах 0,06...0,07. При этом связь между синхронной скоростью вращения, об/мин, и синхронной частотой вращения, рад/с имеет вид: wо = 0,105 nо ; Мтр.р.м. - момент трогания рабочей машины (берется из нагрузочной диаграммы рабочей машины для нулевого значения ее скорости).
6,25 Н·м>0,6 Н·м Следовательно, условие выполняется. 5 Построение характеристик рабочей машины 1) Механическая характеристика машины представляет собой зависимость между моментом сопротивления, т. е. M с= f ( w ). Механическая характеристика механизмов в общем случае описывается уравнением: где Мтр — момент трогания механизма; Мсн — момент сопротивлении при номинальной угловой скорости; х — показатель степени. Для вентиляторов показатель степени х =2. Момент трогания насосов, вентиляторов и дробилки ориентировочно можно принять Мтр= (0,2—0,3) Мсн. Номинальный момент сопротивления Мсн определяется, исходя из анализа усилий, возникающих в механизме при его работе. Номинальный момент сопротивлений дробилки, вентиляторов, насосов определяется из выражения:
где Рн— номинальная мощность машины, Вт; ωН —номинальная угловая скорость вала двигателя, рад/с.
Мтр= 0,2*2,5=5Нм
Таблица 1 – расчет механической характеристики
Рисунок 3 – Механическая характеристика вентилятора 2) Нагрузочная характеристика или нагрузочная диаграмма рабочей машины представляет зависимость усилий или моментов сопротивлений от времени или пути, т. е. Fc , Mc = f ( t , а). При постоянной скорости зависимость Fc, Мс = f ( t ) равноценна зависимости Fc , Mc = f ( a ). Поэтому для машин, предусмотренных заданиями, нагрузочные диаграммы строятся как зависимости приведенного к валу двигателя момента сопротивлений от времени. Характер нагрузочной диаграммы машины в значительной степени зависит от ее технологической и кинематической характеристик. Необходимо тщательно проанализировать эти характеристики и установить величины и длительность действия тех или иных моментов или усилий сопротивлений. Для вентиляторной характеристики характерный спокойный пуск и постоянный момент сопротивления, равный рассчитанному выше. Нагрузочная характеристика представлена на рисунке 4.
Рисунок 4 – Нагрузочная характеристика вентилятора 3) Инерционная характеристика машины представляет собой данные о величине момента инерции машины и законов его изменения от различных факторов. Величина момента инерции машин определяется массами движущихся деталей и грузов и радиусами инерции. Приведенный к валу двигателя момент инерции зависит также or кинематической характеристики системы двигатель — машина. Величину приведенного к валу двигателя момента инерции машины необходимо определить как для холостого хода, так и для работы под нагрузкой. Приведенный к валу электродвигателя момент инерции машины определяется, исходя из равенства запасов кинетической энергии до приведения и после приведения.
где Jдв - момент инерции двигателя, кг/м2 ; Jрм - момент инерции рабочей машины, кг/м2 Jрм = 8* Jдв=8*0,0008=0,0064кг/м2 J=0,0064+0,0008=0,0072 кг/м2 6. Построение нагрузочной диаграммы электропивода Определение времени пуска проводится следующим порядке 1. По пяти точкам строится механическая характеристика АД. (рис 5) 2. На этом графике строится приведенный момент сопротивления рабочей машины 3 Находим динамический момент 4. Находим масштаб по моменту инерции по формуле:
где
Заменим график 5.Из точки А проведём окружность радиусом 6.Определяем масштаб по оси вращения, для чего применим основное уравнение движения электропривода.
где
где [O-B] – отрезок соответствующий максимальной скорости вращения, мм;
где [О-Д] – отрезок соответствующий ( динамическому моменту, мм
Время разгона определяется из выражения;
где
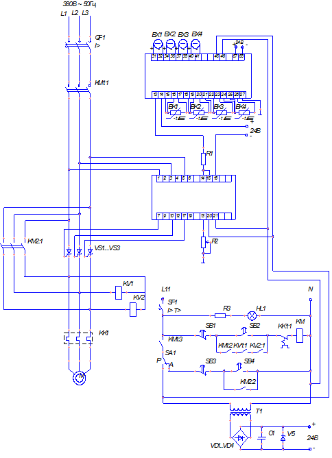
Рисунок 5. –Механическая характеристика ЭП с рабочей машиной 7. Обоснование и описание схемы управления системой электроприводов Требования к схеме автоматического управления 1. Схема должна обеспечивать плавное или ступенчатое регулирование частоты вращения двигателей в режиме автоматического управления температурой. 2. Схема должна предусматривать возможность перехода на ручное управление. 3. Схема должна предусматривать защиту от коротких замыканий, тепловую, обрыва фаз сети и самопроизвольного пуска. Для управления вентиляционной установкой предлагается схема представленная на рисунке 6. Данная схема позволяет производить управление установкой в ручном и автоматическом режимах. Для выбора режима предназначен переключатель SA1. Данная схема позволяет производить управление установкой в ручном и автоматическом режимах. Для выбора режима предназначен переключатель SA1.
Рассмотрим сначала автоматический режим работы. Включение всей схемы производится автоматом QF1. Схема управления включается автоматическим выключателем SF1. Переключатель находится в положении А. Далее включаем пускатель КМ1 с помощью кнопки SB1, который в свою очередь контактом КМ1:3 подает питание на регулятор А1, блок управления тиристорами и блок питания с выходным напряжением 24 В (необходимо для питания активных датчиков BX1 и ЦАП выхода А1). Регулятор А1 предназначен для сравнивания двух контролируемых параметров (температура и
В ручном режиме включение производится аналогично. SA1 в положении Р. Включение – выключение производится с помощью кнопок SB4 и SB3 на усмотрение оператора. В схеме применена следующая защита: - от КЗ в силовой сети автомат QF1 с электромагнитным расцепителем; - от обрыва фаз и перегрузки тепловые реле КК1…КК2, защищающие группу двигателей; - от неполнофазного режима реле напряжения KV1 и KV2; - цепь управления защищена автоматическим выключателем SF1. 8. Выбор аппаратуры управления и защиты Выбор автоматического выключателя: 1. По номинальному напряжению: Uна =660В >Uс =380В 2. По номинальному току: Iн >Iн.дв.
I н.общ = I н.гр + I н.рг I н.общ =5,75+5,75=11,5 (А) I н › I раб I н =16А › I раб =11,5А Расчет тока срабатывания электромагнитного расцепителя: I ср.э =к• I н.р где к – кратность срабатывания электромагнитного расцепителя. I ср.э =12•16=192 (А) Автомат: АЕ2030 – 100-20У3Б Выбор магнитного пускателя. Выбираю магнитный пускатель КМ1, КМ2:
I н =25 А > I раб =11,5 А U к = U ц.упр =220В ПМЛ 2101 У3U н =660 В > U с =380 В I н =25 А > I раб =11,5 А U к =220 В > U ц.упр =220 В Выбираю тепловые реле РТЛ По номинальному напряжению: U н =660 В > U с =380 В Номинальный ток: I н.теп.р. > I ТР. =1,2·5,75=6,9 А Номинальный ток теплового расцепителя: I н.теп.р. =7 А Пределы регулирования 5,5-8,0(А) Тепловое реле РТЛ – 1012 04 Выбор сигнальной лампы. Для световой сигнализаций выберу аппаратуру АС – 14011У3. Лампа коммутаторная, Uл =220В, цвет светофильтра – зеленый. Выбор кнопок управления. КМЕ4111У3. По рабочему току – до 6А. По количеству контактов – 1з - 1р. По климатическому исполнению и категорий размещения У3. Автоматический выключатель SF 1: АЕ2024-00-54У3 Блок питания: БП 24 фирмы «ОВЕН» Реле напряжения KV 1… KV 2: ЕЛ-8 Многоканальный измеритель – регулятор ТРМ 138И фирмы «ОВЕН» Блок управления тиристорами и симисторами БУТС фирмы «ОВЕН» Термо-датчики ТСМ 014-50М.В3.20/05 Датчик влажности ВХЛ 72-4К.Э3 Силовой тиристор КУ 202 К 9. Подсчет стоимости выбранного комплекта электрооборудования Таблица 2 - Расчет стоимости
Расчет сделан на основании прайс-листов фирмы ООО «Интерэлектрокомплект»,представленные в приложении 1. 10. Расчет устойчивости системы двигатель – рабочая машина
Рисунок 7. Функциональная схема где к-усилительное безинерционное звено – наиболее простое звено АСУ. без запаздывания. Для составления уравнения такого звена достаточно определить только коэффициент усиления к. В нашем случае – это механическая передача (муфта) между фазным двигателем и ДВС.
где к – коэффициент усиления звена (к=1) Т – постоянная времени звена, с (Т=500с) описывается дифференциальным уравнением в операторной форме. В нашем случае это автоматизация скорости движения электродвигателя с фазным ротором. Рассчитаем устойчивость системы по критерию Михайлова.
Подставляя в характеристическое уравнение в полином р=jω. Определяем вектор Михайлова. М(jω)=500(jω)+2=Re(ω)+jIm(ω) где Re(ω)=2 Im(ω)=500jω Изменяя частоту ω от 0 до ∞, устанавливаем, что конец вектора, расположенный в первом квадранте комплексной плоскасти.
Вывод: Годограф Михайлова начинается на положительной вещественной полуоси и последовательно проходит комплексной плоскости равной порядку характеристического уравнения (1=I), следовательно система устойчива. 2) определим устойчивость системы управления температурой воздуха в конюшне по критерию Найквиста. Подставляя S=jw в выражение W(S) построим на плоскости график КЧХ разомкнутой системы W(jw) при кр =8 Ти =40 с. Для этого сначала построим КЧХ апериодического звена: W (jw)=кp / (jΘS+1) График этой КЧХ представляет собой полуокружность, расположенную в 4 квадранте комплексной плоскости. Радиус полуокружности равен кp / 2, а его центр расположен на положительной оси на расстоянии кp / 2 от начала координат (рис.2)
Задаваясь значениями w вычисляем несколько значений угла φ, позволяющих построить несколько векторов КЧХ, Значения w рекомендуется выбирать в пределах w* < w< w** чтобы соответствующие значения угла φ равномерно располагались в секторе 450 < φ< 800 : φ (w)=arctg(Θw); φ (w)=arctg(550w) Значения w* и w** определяются: w* =tg450 /Θ w** =tg800 /Θ Модули построенных векторов А можно вычислить: А= А(w)= / Wτ (jw)/= кτ /√ (Θ2 w2 +1) A=0.8/ √(5502 w2 +1), Однако вместо вычислений проще измерить их линейкой. Затем построим годограф КЧХ объекта W0 (jw). Для этого используя циркуль и транспортир повернем каждый вектор Wτ на угол β=wτ по часовой стрелке (рис.3): α = φ + β Рисунок 3. Построение КЧХ объекта
Для построения требуемого участка КЧХ разомкнутой системы достаточно расположить участки КЧХ объекта в пределах 3 квадранта комплексной плоскости. Из концов векторов КЧХ на этом участке восстанавливаем к ним перпендикуляры, длина которых определяется: ΔА=А/ Ти w=А/40w Рисунок 4. Построение требуемого участка КЧХ разомкнутой системы по соответствующему участку характеристики объекта.
Вывод: поскольку годограф охватывает точку с координатами (-1;j0), то рассмотренная система не устойчива.
Заключение Основная задача проектирования рационального электропривода состоит в том, чтобы наиболее правильно сочетать свойства всех его элементов со свойствами рабочей машины и технологического процесса, выполняемого машинным устройством. Свойства технологического процесса и рабочей машины, знание которых необходимо для проектирования электропривода, описываются приводными характеристиками машины. К этим характеристикам относятся: технологическая, кинематическая, энергетическая, механическая, нагрузочная. Автоматизация является одним из основных направлений в развитий сельскохозяйственного электропривода. После внимательного изучения технологической, кинематической характеристик машины и требований к схеме автоматического управления составляется принципиальная схема автоматического управления. 1. Коломиец А.П., Ерошенко Г.П., Кондратьева Н.П., Владыкин И.Р., Юран С.И. и др. Устройство, ремонт и обслуживание электрооборудования в сельскохозяйственном производстве. / Учебник. – М.: Издательский центр «Академия», 2003. – 368 с. 2. Коломиец А.П., Потапов В.А., Кондратьева Н.П., Владыкин И.Р. Электробезопасность на предприятиях./ Учебное пособие для студентов ВУЗов – Ижевск: РИО «Шеп», 2003, 148с. 3. Правила технической эксплуатации электроустановок потребителей. – М.: Изд-во НЦ ЭНАС, 2003. – 208 с. 4. Правила устройств электроустановок (ПУЭ), издание седьмое, раздел 1 (главы 1.1; 1.2; 1.7; 1.9), раздел 7 (главы 7.5; 7.6; 7.10) – М.: Изд во НЦ ЭНАС, 2003. - 176с. 5. Правила устройств электроустановок (ПУЭ), издание седьмое, раздел 6, раздел 7 (главы 7.1; 7.2). – М.: Изд-во НЦ ЭНАС, 2002, - 80с. 6. Коломиец А. П., Ерошенко Г.П., Кондратьева Н.П., Фокин В.В., Владыкин И.Р., Расторгуев В.М. и др. Устройство, ремонт и обслуживание электрооборудования в сельскохозяйственном производстве. (учебник) - М.: Издательский центр «Академия», 2003, - 368с. 7. Ерошенко Г.П., Коломиец А.П., Кондратьева Н.П., Таран М.А., Медведько Ю.А. - Эксплуатация электрооборудования (Допущено М-СХ РФ в качестве учебника для студентов высших учебных заведений, обучающихся по специальности 311400 – электрификация и автоматизация с.х.) (учебник) М.: Колос,- 2005 |


(1)

Максимальные потери в приводе вентилятора:
(18)
(24)




влажность) и по полученным данным формировать управляющий сигнал на выходе в пределах 4…24 мВ. Данный сигнал является основой для формирования управляющего сигнала тиристорами в силовой сети с помощью БУТС. И уже в зависимости от уровня сигнала на управляющих электродах тиристоров происходит регулирование скорости вращения электродвигателей, а следовательно и подачи.







