Курсовая работа: Оптимизация распределительной системы ООО Исток-идеал
|
Название: Оптимизация распределительной системы ООО Исток-идеал Раздел: Рефераты по маркетингу Тип: курсовая работа | |||||||||||||||||||||||||||||||||||||||||||||||||||||||||||||||||||||||||||||||||||||||||||||||||||||||||||||||||||||||||||||||||||||||||||||||||||||||||||||||||||||||||||||||||||||||||||||||||||||||||||||||||||||||||||||||||||||||||||||||||||||||||||||||||||||||||||||||||||||||||||||||||||||||||||||||||||||||||||||||||||||||||||||||||||||||||||||||||||||||||||||||||||||||||||||||||||||||||||||||||||||||||||||||||||||||||||||||||||||||||||||||||||||||||||||||||||||||||||||||||||||||||||||||||||||||||||||||||||||||||||||||||||||||||||||||||||||||||||||||||||||||||||||||||||||||||||||||||||||||||||||||||||||||||||||||||||||||||||||||||||||||||||||||||||||||||||||||||||||||||||||||||||||||||||||||||||||||||||||||||||||||||||||||||||||||||||||||||||||||||||||||||||||||||||||||||||||||||||||
| МИНИСТЕРСТВО ОБРАЗОВАНИЯ И НАУКИ РОССИЙСКОЙ ФЕДЕРАЦИИ Брянский государственный технический университет Кафедра “Экономика, организация производства, управление” КУРСОВАЯ РАБОТА по дисциплине «Коммерческая логистика» Оптимизация распределительной системы ООО «Исток-идеал» Студент группы 06-АУ (2) Черныш С.Ю. Руководитель к.т.н., доц. Коченкова Н.И. Брянск 2010 г. Содержание 1. Теория распределительной логистики 1.1 Понятие распределительной логистики 1.2 Задачи распределительной логистики 1.3 Логистические каналы и логистические цепи 2. Анализ системы распределения ООО "Исток-идеал" 2.1 Организационно-экономическая характеристика ООО "Исток-идеал" 2.2 Сбытовая политика ООО "Исток-идеал" 2.3 Анализ системы распределения продукции предприятия 3. Выводы и предложения по оптимизации системы распределения 3.1 Определение необходимого количества складов на обслуживаемой территории 3.2 Оптимизация расположения распределительных центров на обслуживаемой территории 3.3 Расчет экономической эффективности предложенных мероприятий Заключение Список использованной литературы Приложения Отечественная экономика переживает сейчас непростой период, когда необходим поиск путей выхода из затянувшегося кризиса. Одним из таких путей, как показывает мировой опыт, является построение логистических систем. Для России формирование и развитие логистических производственных, торговых, транспортных и информационных систем имеет первостепенное значение, так как позволит ускорить интеграцию нашей страны в мировое экономическое и информационное пространство. Логистика является относительно молодой и бурно развивающейся наукой и сферой бизнеса. Наиболее интенсивное развитие за рубежом логистика получила за два последних десятилетия. Именно тогда возникли современные логистические концепции и технологии, такие как «Integrated Supply Chain Management» (Интегрированное управление логистической цепью), «Lean Production» («Стройное» производство), «Time-based Logistics» (Логистика ведущего времени), «E-Logistics» (Электронная логистика) и др. За последние годы произошел определенный прорыв в отечественных публикациях по логистике - вышло несколько десятков книг и монографий, подготовленных в основном преподавателями различных отечественных вузов. В сложившихся условиях рынок предъявляет к каждому субъекту финансово-хозяйственной деятельности достаточно жесткие условия, а проблемы в экономике России лишь усугубляют и без того тяжелое положение многих российских предприятий. Чтобы выжить и успешно функционировать в таких условиях, предприятию уже недостаточно просто производить продукцию в максимально возможном объеме, выполняя свои внутренние планы, важно эту продукцию затем еще и реализовать. В условиях жесткой конкурентной борьбы выживает только то предприятие, которое сможет предложить рынку качественную продукцию по более низкой цене, чем у конкурентов. Цена продукции зависит не только от затрат на ее производство, но и от затрат на ее транспортировку, складирование, реализацию и т.д. Снижая эти затраты, мы снижаем себестоимость, повышая таким образом свою прибыль. [2, с.56] Именно этими вопросами занимается распределительная логистика, внедрению принципов которой на практике и посвящена данная курсовая работа. В качестве объекта исследования было выбрано предприятие, занимающееся оптовой торговлей консервными продуктами, ООО «Исток-Идеал». Предметом исследования послужила существующая система распределения продукции на данном предприятии. Основными целями курсовой работы являются: Анализ существующей системы распределения продукции рассматриваемого предприятия – описание основных посредников по сбыту его продукции, описание сбытовой политики, которой придерживается предприятие при реализации своей продукции, описание ассортимента выпускаемой продукции, ее основных характеристик. В ходе анализа должны быть отдельно рассмотрены как положительные, так и отрицательные стороны используемой на предприятии сбытовой системы На основе проведенного анализа сделать определенные выводы о соответствии данной структуры распределения требованиям логистики, т.е. ответить на вопрос, является ли данная система оптимальной с точки зрения минимизации издержек (максимизации прибыли). Опираясь на результаты проведенного анализа выработать предложения и рекомендации по оптимизации существующей сбытовой системы, руководствуясь принципами оптимальности с целью приблизить данную систему к оптимальной, при которой предприятие сможет получить максимально возможную прибыль, минимизировав свои издержки. Для достижения указанных це лей были поставлены и решены следующи е задачи: 1. Проведён анализ производственно-экономических показателей ООО «Исток-Идеал»; 2. Рассмотрена сбытовая политика исследуемого предприятия; 3. Проанализирована существующая система распределения продукции ООО «Исток-Идеал»; 4. Предложены мероприятия по оптимизации существующей распределительной системы; 5. Произведена предварительная оценка эффективности предложенных мероприятий. В данной курсовой работе были применены совокупность методов экономико-статистического анализа, методы анализа и синтеза экономической информации, концепции логистических систем. Основой оптимизации распределительной системы ООО «Исток-Идеал» послужила методика анализа издержек. 1. Теория распределительной логистики 1.1 Понятие распределительной логистики Термин «распределение», использованный в названии изучаемой функциональной области логистики, имеет широкое применение как в науке, так и в практике. В логистике под распределением понимается физическое, ощутимое, вещественное содержание этого процесса. Закономерности, связанные с распределением прав собственности, здесь также принимаются во внимание, однако не они являются основным предметом исследования и оптимизации. Главным предметом изучения в распределительной логистике является рационализация процесса физического распределения имеющегося запаса материалов. Как упаковать продукцию, по какому маршруту направить, нужна ли сеть складов (если да, то какая?), нужны ли посредники — вот примерные задачи, решаемые распределительной логистикой. [4, с.103] Логистика изучает и осуществляет сквозное управление материальными потоками, поэтому решать различные задачи распределительного характера, то есть делить что-либо между кем-либо, здесь приходится на всех этапах: распределяются заказы между различными поставщиками при закупке товаров; распределяются грузы по местам хранения при поступлении на предприятие; распределяются материальные запасы между различными участками производства; распределяются материальные потоки в процессе продажи и т. д. Для того чтобы очертить границы распределительной логистики, необходимо рассмотреть схему процесса воспроизводства капитала, который, как известно, имеет три стадии (рис. 1).
Рис. 1 Процесс воспроизводства капитала и функциональные области логистики Как видно из рис. 1, материальные потоки становятся объектом распределительной логистики на стадии распределения и реализации готовой продукции. Понятие распределительной логистики легко сформировать на основе общего определения понятия логистики. Вспомним, что логистика определяется как наука (деятельность) о сквозн ом управлении материальными потоками, включающими в себя: Доведение материального потока до производства: Управление процессом прохождения потока внутри производства; Управление процессом доведения готовой продукции до потребителя. Специфика логистики заключается в объединении управления материальным потоком на названных трех участках, а также внутри каждого из них, в «одних руках». Распределительная логистика изучает последний этап (не в отрыве, а в глубокой системной взаимосвязи с предыдущими этапами), то есть представляет собой науку (деятельность) о планировании, контроле и управлении транспортированием, складированием и другими материальными и не материальными операциями, совершаемыми в процессе доведения готовой продукции до потребителя в соответствии с интересами и требованиями последнего, а также передачи, хранения и обработки соответствующей информации. [1, с.64] Принципиальное отличие распределительной логистики от традиционных сбыта и продажи заключается в следующем: подчинение процесса управления материальными и информационными потоками целям и задачам маркетинга; системная взаимосвязь процесса распределения с процессами производства и закупок (в плане управления материальными потоками); системная взаимосвязь всех функций внутри самого распределения. Определение распределительной логистики формулируется следующим образом: распределительная логистика — это комплекс взаимосвязанных функций, реализуемых в процессе распределения материального потока между различными оптовыми покупателями, то есть в процессе оптовой продажи товаров. Процесс розничной продажи в логистике, как правило, не рассматривается. Эффективность этого процесса в основном зависит от факторов, лежащих за пределами логистики, например, от знания психологии покупателей, от умения оформить торговый зал, организовать рекламу и т. п. Рациональная организация материальных потоков в процессе розничной продажи, конечно же, необходима, но здесь значимость ее гораздо ниже, чем на более ранних стадиях движения материального потока. Необходимо уточнить, что сказанное выше относится не к процессу розничной торговли в целом, который включает в себя и оптовую закупку и розничную продажу, а только к розничной продаже, то есть к обслуживанию покупателя. Объект изучения в распределительной логистике — материальный поток на стадии движения от поставщика к потребителю. Предмет изучения — рационализация процесса физического продвижения продукта к потребителю. Распределение материального потока уже достаточно давно является существенной стороной хозяйственной деятельности. Однако положение одной из наиболее важных функций оно приобрело лишь сравнительно недавно. В странах с развитой рыночной экономикой в 50-х — начале 60-х годов системы распределения развивались в значительной степени стихийно. Вопросы выбора каналов распределения, упаковки товаров, подготовки их к транспортировке и доставки получателю; вопросы производства и закупок материалов решались в слабой взаимосвязи друг с другом. Отдельные подфункции, которые в совокупности образуют функцию распределения, трактовались как самостоятельные функции управления. Интегрированный взгляд на функцию распределения получил развитие в 60-х — начале 70-х годов. В этот период пришло понимание того, что объединение различных функций, касающихся распределения произведенного продукта в единую функцию управления, несет в себе большой резерв повышения эффективности. Результатом интегрированного подхода к реализации различных функций распределения стало включение распределения в структуру функционального управления организаций и предприятий. В торговле примером интеграции различных подфункций распределения может служить выделение и развитие специальных структур, занимающихся снабжением магазинов. В странах с развитой рыночной экономикой такие структуры распределения в 70-е годы стали создавать и развивать крупные цепи розничной торговли. Отечественный опыт представлен организацией централизованной доставки товаров в магазины экспедиционными подразделениями торговых оптовых баз. [3, с.107-109] 1.2 Задачи распределительной логистики Распределительная логистика охватывает весь комплекс задач по управлению материальным потоком на участке поставщик — потребитель, начиная от момента постановки задачи реализации и заканчивая моментом выхода поставленного продукта из сферы внимания поставщика. При этом основной удельный вес занимают задачи управления материальными потоками, решаемые в процессе продвижения уже готовой продукции к потребителю. Состав задач распределительной логистики на, микро- и макроуровне различен. На уровне предприятия, то есть на микроуровне, логистика ставит и решает следующие задачи: планирование процесса реализации; организация получения и обработки заказа; выбор вида упаковки, принятие решения о комплектации, а также организация выполнения других операций, непосредственно предшествующих отгрузке; организация отгрузки продукции; организация доставки и контроль за транспортированием; организация послереализационного обслуживания. На макроуровне к задачам распределительной логистики относят: выбор схемы распределения материального потока определение оптимального количества распределительных центров (складов) на обслуживаемой территории; определение оптимального места расположения распределительного центра (склада) на обслуживаемой территории; ряд других задач, связанных с управлением процессом прохождения материального потока по территории района, области, страны, материка или всего земного шара. [6, с.33] 1.3 Логистические каналы и логистические цепи Материальный поток исходит либо из источника сырья, либо из производства, либо из распределительного центра. Поступает либо на производство, либо в распределительный центр, либо конечному потребителю (рис. 2).
Рис. 2. Варианты поступления материального потока в систему потребления Во всех случаях материальный поток поступает в потребление, которое может быть производственным или непроизводственным. Потребление производственное — это текущее использование общественного продукта на производственные нужды в качестве средств труда и предметов труда. Потребление непроизводственное — это текущее использование общественного продукта на личное потребление и потребление населения в учреждениях и предприятиях непроизводственной сферы. На всех этапах движения материального потока в пределах логистики происходит его производственное потребление. Лишь на конечном этапе, завершающем логистическую цепь, материальный поток попадает в сферу непроизводственного потребления. Логистическая цепь может завершаться и производственным потреблением. Например, движение энергоносителей. Поток угля, направляемый из угольного разреза, завершается при поступлении в производственное потребление на ТЭЦ или промышленном предприятии. Производственным потреблением может заканчиваться поток орудий труда, например, изготовленных на машиностроительном заводе станков. К производственному потреблению относится также процесс преобразования материального потока в распределительном центре. Здесь осуществляются такие логистические операции, как подсортировка, упаковка, формирование партии груза, хранение, комплектация, фасовка, перемещение и другие. Комплекс этих операций составляет процесс производства в сфере обращения. На всех этапах движения материальный поток является предметом труда участников логистического процесса. На стадии движения продукции производственно-технического назначения это могут быть необработанные сырьевые материалы, полуфабрикаты, комплектующие изделия и т. д. На стадии товародвижения материальный поток представляет собой движение готовых товаров народного потребления. Поставщик и потребитель материального потока в общем случае представляют собой две микрологистические системы, связанные так называемым логистическим каналом, или иначе — каналом распределения. [5, с.78] Логистический канал — это частично упорядоченное множество различных посредников, осуществляющих доведение материального потока от конкретного производителя до его потребителей. Множество является частично упорядоченным до тех пор, пока не сделан выбор конкретных участников процесса продвижения материального потока от поставщика к потребителю. После этого логистический канал преобразуется в логистическую цепь (рис. 3).
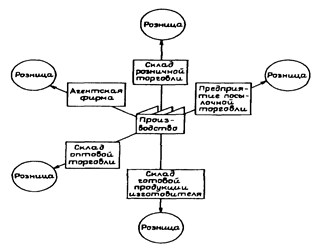
Рис. 3 Преобразование логистического канала в логистическую цепь: а) логистический канал, б) логистическая цепь Условные обозначения: T1... Tn – множество транспортно-экспедиционных фирм, оказывающих комплекс услуг по доставке товаров; Д1... Дm – множество дистрибьюторов. Принятие принципиального решения о реализации продукции через агентскую фирму и, таким образом, отказ от непосредственной работы с потребителем, является выбором канала распределения. Выбор же конкретной агентской фирмы, конкретного перевозчика, конкретного страховщика и так далее - это выбор логистической цепи. Логистическая цепь - это линейно упорядоченное множество участников логистического процесса, осуществляющих логистические операции по доведению внешнего материального потока от одной логистической системы до другой. На уровне макрологистики логистические каналы и логистические цепи являются связями между подсистемами макрологистических систем. В зависимости от вида макрологистической системы каналы распределения имеют различное строение. В логистических системах с прямыми связями каналы распределения не содержат каких-либо оптово-посреднических фирм. В гибких и эшелонированных системах такие посредники имеются. При выборе канала распределения происходит выбор формы товародвижения — транзитной или складской. При выборе логистической цепи — выбор конкретного дистрибьютора, перевозчика, страховщика, экспедитора, банкира и т. д. При этом могут использоваться различные методы экспертных оценок, методы исследования операций и другие. Некоторые варианты каналов распределения товаров народного потребления приведены на рис. 4. Рис. 4 Различные варианты каналов распределения изделий народного потребления Возможность выбора логистического канала является существенным резервом повышения эффективности логистических процессов. Рассмотрим каналы распределения, по которым товары из конечного производства через систему распределительных центров попадают в конечное потребление (рис. 5).
Рис. 5 Структурная схема каналов распределения товаров народного потребления (ТНП) На данной схеме изображены два производства (А и В), выпускающие одинаковые товары. Это означает, что каждый из распределительных центров может выбирать поставщика с более выгодными для себя условиями поставки. В свою очередь, производство может выбирать различные каналы распределения. Например, из производства А товар может попасть к конечному потребителю по одному из следующих четырех маршрутов: 8; 1-6; 1-7-5; 2-5. Очевидно, что если производство А выйдет на рынок и самостоятельно свяжется с конечным потребителем (маршрут 8), то первоначальная стоимость товара возрастет лишь на сумму расходов, связанных с доставкой, так как посредники (распределительные центры) будут исключены из цепи. Однако в этом случае потребитель вынужден будет покупать у одного поставщика большое количество одинакового товара, что, скорее всего, для него неприемлемо. Второй маршрут (1-6) неудобен по тем же причинам. Распределительный центр № 1 расположен в месте сосредоточения производства и, как правило, закупает и продает большие партии однородного товара. Эта категория посредников также не формирует широкого ассортимента. Широкий торговый ассортимент формирует оптовик (распределительный центр № 2), расположенный в месте сосредоточения потребления. Этот посредник специализируется на оказании максимального сервиса конечному потребителю. Таким образом, канал 1-7-5 обеспечивает наибольший сервис потребителю, но при этом включает двух посредников, то есть стоимость товара будет наиболее высокой. Необходимым условием возможности выбора канала распределения, а также оптимизации всего логистического процесса на макроуровне, является наличие на рынке большого количества посредников. В частности, оптимизация канала распределения, а затем и логистической цепи, возможна лишь при наличии на товарном рынке большого количества предприятий, осуществляющих функцию опта. Актуальность создания сети оптовых посредников для стран СНГ очевидна. Правовое обеспечение экономической деятельности должно облегчать формирование и реализацию хозяйственных связей, информационные сети — делать возможным быстрый обмен информацией, финансовая система — обеспечивать быстрое прохождение финансовых средств. Решение перечисленных задач является и функцией государства, которое должно создать условия, способствующие развитию и оптимизации систем распределения материальных потоков. [7, с.194-197] 2. Анализ системы распределения ООО «Исток-Идеал» 2.1 Организационно-экономическая характеристика ООО «Исток-идеал» 2.1.1 Краткая характеристика фирмы Производственно-коммерческая фирма ООО «Исток-идеал» работает в сфере логистическо-таможенного направления с 2000 года, в сфере оптовой торговли продуктами питания с 2001 года. По организационно-правовой форме это общество с ограниченной ответственностью. ООО «Исток-идеал» - это коммерческая организация, целью деятельности которой является получение прибыли путем осуществления производственно-коммерческой деятельности. Поставщиками предприятия стали компании-производители рыбных, мясных и овощных консервов, обладающие собственными хозяйствами и ресурсами, необходимыми для производства качественных и вкусных товаров. Склад организации находится рядом с железнодорожной станцией и имеет свои подъездные пути. Коллектив "Исток-идеал" для эффективной работы осуществляет выездные поездки к поставщикам продукции. Склад имеет ветеринарную аттестацию - это позволяет предприятию производить таможенное оформление и хранение товаров, подлежащих ветеринарному надзору в РФ. Также фирма производит таможенное оформление экспортно-импортных операций и осуществляет помощь при сертифицировании продукции в Российской Федерации. Дополнительно компания представляет услуги по складскому хранению, обмотке грузов плёнкой и опалечиванию. ООО "Торговый дом "Исток-Идеал" постоянно участвует в крупных продовольственных выставках. В 2007 году предприятием была зарегистрирована собственная торговая марка. Удобное географическое положение Брянской области (граничит с Украиной и Белоруссией) позволяет снизить издержки для клиентов при таможенном оформлении экспортно-импортных операций. 2.1.2 Основные экономические показатели работы предприятия Далее указаны основные показатели работы предприятия за 2 года: Таблица 1 Основные показатели деятельности ООО "Исток-идеал" в 2008-2009 гг.
Как видно из табл.1, в 2009 году наблюдается улучшение всех экономических показателей работы предприятия по сравнению с их состоянием на 2008 год. Так, рентабельность коммерческой деятельности увеличилась на 2,25 %, составив 25,2 % в 2009 году. На увеличение рентабельности коммерческой деятельности, прежде всего, повлияли увеличение прибыли от реализации консервов и снижение затрат на 1 руб. реализованной продукции. 2.1.3 Организационная структура управления ООО «Исток-Идеал» Так как предприятие ООО «Исток-идеал» занимается оптово-посреднической деятельностью, то его организационная структура значительно упрощена. На предприятии отсутствуют производственные цеха. Генеральному директору подчинены Исполнительный директор и Главный бухгалтер. В свою очередь Исполнительному директору подотчетны складские отделы, транспортный отдел, подсобное хозяйство и канцелярия. В подчинении у Главного бухгалтера на предприятии работают бухгалтер и бухгалтер-кассир. Складские отделы занимаются складированием, хранением, отпуском рыбных, мясных и овощных консервов, а также проводят инвентаризацию склада. Транспортный отдел осуществляет транспортное обеспечение деятельности предприятия. В связи с тем, что на предприятии ООО «Исток-идеал» достаточно большой поток деловых документов, организацию делопроизводства и работу с документами обеспечивает специальное подразделение – канцелярия.
2.2.1 Ассортимент реализуемой продукции ООО «Исток-идеал» реализует рыбные, овощные и мясные консервы преимущественно украинских и российских производителей (наименование реализуемой продукции, страна-производитель, цена реализации с брянского склада и другая информация представлена в Прил.1). Следует отметить, что данный вид продукции пользуется устойчивым и достаточно высоким спросом не только на территории Брянской области, но и далеко за ее пределами. Высокий уровень спроса на эти консервы обусловливается многими факторами, наиболее значимыми из которых являются: относительно низкая розничная цена, длительный срок хранения, достаточно высокие вкусовые качества и т.д. Весь ассортимент реализуемой продукции можно классифицировать следующим образом: 1. Рыбные консервы (рыба в томатном соусе, рыбное филе, рыба в масле, рыбный паштет, рыбные тефтели, рыбные котлеты); 2. Мясные консервы (тушеная говядина, тушеная свинина, мясо цыпленка, куриное мясо); 3. Овощные консервы (икра кабачковая, горошек зеленый, рассольник, борщ из свежей капусты). Продукция со склада отпускается в упаковке, содержащей определенное количество жестяных и стеклянных банок. В настоящее время ООО «Исток-идеал» планирует расширить ассортимент реализуемой продукции путем расширения сотрудничества с предприятиями-производителями консервной продукции. 2.2.2 Система сбыта продукции ООО «Исток-идеал» После поступления на склад ООО «Исток-идеал» от поставщиков консервная продукция готова к дальнейшей реализации. Система сбыта продукции ООО «Исток-идеал» крайне упрощена. Предприятие реализует свою продукцию оптовым покупателям (как правило, это юридические лица, хотя покупателем может быть и физическое лицо). В существующей системе сбыта у предприятия имеется только один распределительный центр – это непосредственно сам склад продукции. Оптовые покупатели самостоятельно осуществляют транспортировку продукции с этого склада до своих распределительных центров, находящихся, как правило, в месте потребления товара (это могут быть оптовые склады, склады розничной торговли, магазины и т.д.) Таким образом, схема распределения продукции для данного предприятия выглядит следующим образом:
Рис. 7 Схема системы распределения продукции ООО «Исток-идеал» Как видно из рис.7, из множества способов доведения своей продукции до конечного потребителя предприятие выбрало самый простой и не требующий от самого предприятия каких-либо особых усилий и затрат на реализацию своей продукции. 2.2.3 Описание посредников по сбыту продукции. Динамика структуры сбыта продукции ООО «Исток-идеал» Как уже было указано выше, предприятие реализует свою продукцию нескольким оптовым покупателям, которые затем уже самостоятельно распространяют ее по своим каналам. Опишем этих посредников. У рассматриваемого предприятия за два года его работы на рынке сложились определенные устойчивые связи с несколькими предприятиями, занимающимися оптовыми закупками рыбных консервов. Все эти предприятия зарегистрированы и работают в Брянской области. ООО «Бригантина», ООО «Парус-Фиш», ООО «Полларис», ООО «Финпром», ООО «Макрус» В табл. 3 показан удельный вес каждого посредника в общей сумме реализуемой продукции за 2008 и 2009 гг.: Таблица 3 Удельный вес посредников в общей сумме реализуемой продукции за 2008 и 2009 гг.
Как видно из приведенных в табл. 3 данных, в 2009 г. по сравнению с 2008 г. количество предприятий, с которыми сотрудничает ООО «Исток-идеал», осталось без изменений, а вот в структуре сбыта произошли достаточно серьезные изменения. Наглядно эти изменения показаны на рис.8 и 9.: Рис. 8. Структура реализации продукции за 2008 г. Рис.9. Структура реализации продукции за 2009 г. Как видно из графиков, в 2009 г. произошло увеличение доли ООО «Финпром» (с 39,3% до 46,1%) и ООО «Бригантина» (с 18,4% до 24,2%). Таким образом, в 2009 г. два этих предприятия покупали у ООО «Исток-идеал» 70,3% его продукции. Снизился удельный вес закупок ООО «Парус-Фиш» (с 24,8% до 15,2%), а доля ООО «Макрус» стала совсем незначительной, снизившись с 5,1% до 2,1%. Доля ООО «Полларис» практически не изменилась (12,4% – 12,5%) Таким образом, в результате изменения структуры сбыта продукции сложилась ситуация, когда значительную долю своей продукции (70,3%) предприятие реализует лишь двум организациям, а остальная ее часть приходится на долю 3-х предприятий, причем ООО «Макрус» уже практически не влияет на структуру сбыта, т.к. покупает у предприятия всего 2,1% его продукции, и, по всей видимости, в 2010 г. не будет осуществлять оптовых закупок у ООО «Исток-идеал». 2.3 Анализ системы распределения продукции предприятия Как уже описывалось выше, используемая предприятием система сбыта имеет всего один распределительный центр – склад готовой продукции. Схематически данная система уже была изображена на рис. 7. Более подробное изображение, учитывающее реальное количество посредников и их место нахождения на территории г. Брянска, дано на рис. 10:
Рис. 10 Схема направления распределения продукции ООО «Исток-идеал» Как видно из рис. 10, расположение единственного склада предприятия в Фокинском районе создаёт значительные неудобства для транспортировки продукции посредникам из Советского и Бежицкого района, что способствует повышению транспортных расходов, и, как следствие, увеличение розничной цены на консервы. В то же время данный склад имеет удобное расположение в связи с тем, что находится в непосредственной близости от железнодорожной станции «Брянск-Льговской», на которую приходят поезда с консервной продукцией от поставщиков. Следует отметить, что складская сеть, через которую осуществляется распределение материального потока, является значимым элементом логистической системы. Построение этой сети оказывает существенное влияние на издержки, возникающие в процессе доведения товаров до потребителей, а через них и на конечную стоимость реализуемого продукта. Поэтому для каждого предприятия очень важно грамотно построить свою складскую сеть. Данная распределительная система не отвечает многим логистическим принципам, на которых должны строиться системы распределения с точки зрения оптимизации потоковых процессов, т.е. в конечном итоге эта система не способствует максимизации прибыли, получаемой предприятием от реализации своей продукции. Система с одним распределительным центром в данном случае имеет для предприятия как свои положительные, так и отрицательные свойства: Плюсы: Предприятию не нужно создавать обширную сеть складов, обсуживающих какую-либо территорию, у него нет потребности в создании разветвленной складской инфраструктуры, поэтому оно не несет дополнительных расходов на содержание дополнительных складов; Предприятие не несет больших транспортных издержек, т.к. при существующей системе распределения предприятие не содержит значительного парка транспортных средств в связи с тем, что само не осуществляет самостоятельных перевозок своей продукции; Предприятие имеет возможность продавать свою продукцию оптовым покупателям по более низкой цене, т.к. в эту цену не включаются транспортные расходы. Эта низкая цена может привлечь тех оптовых покупателей, у которых создана широкая сеть распределительных центров, налажено транспортное хозяйство, и они, соответственно, имеют возможность доставлять товары до своих оптовых баз с минимальными издержками. 1. В условиях существующей распределительной системы предприятие достаточно сильно зависит от своих оптовых покупателей. Исходя из результатов анализа структуры сбыта, можно заметить, что подавляющее большинство своей продукции (98%) предприятие реализует всего четырем посредникам. Т.е. можно сделать вывод, что структура сбыта ООО «Исток-идеал» является недостаточно диверсифицированной, в результате чего данное предприятие сильно подвержено колебаниям спроса со стороны вышеперечисленных оптовых покупателей, а это, в свою очередь, может негативно сказаться в будущем на успешности реализации продукции предприятия. В данном случае эти оптовые покупатели могут в определенной ситуации диктовать предприятию свои условия, добиваясь для себя определенных выгод и пользуясь тем, что предприятие достаточно сильно от них зависит; 2. Данная распределительная система, когда оптовый покупатель вынужден самостоятельно вывозить продукцию предприятия с его склада, приводит к ограничению числа покупателей, готовых сотрудничать с ООО «Исток-идеал». Ведь далеко не у каждого посредника есть желание (возможность) самостоятельно осуществлять доставку купленной им продукции данного предприятия до своего распределительного центра, возлагая тем самым на себя все издержки, связанные с транспортировкой товара до оптового склада, его дальнейшим складированием и доставкой его в различные торговые точки. Вот именно поэтому у ООО «Исток-идеал» такое незначительное число торговых посредников; 3. На рис. 10 неслучайно бόльшая часть материальных потоков направлена в одну сторону, т.к. нельзя сказать, что склад готовой продукции предприятия находится на равном удалении от центров ее распределения. Таким образом, при данном расположении склада транспортные расходы посредников достигают достаточно высокого значения, что, естественно, увеличивает цену, по которой посредники будут реализовывать продукцию предприятия – это, в свою очередь, уменьшит спрос на эту продукцию. А т.к. на территории нашей области аналогичный продукт реализуют и другие предприятия, то часть потребителей может переключиться на их продукцию, если она будет дешевле. Можно сделать вывод, что существующая система распределения не оптимизирована с точки зрения величины суммарных транспортных издержек, которые несут все участники процесса распределения, а это в конечном итоге приводит к неэффективному использованию ресурсов, и, как следствие, к завышенной конечной цене продукции предприятия; Существующая система распределения приводит к тому, что предприятие в перспективе теряет часть своей прибыли. Продемонстрируем это наглядно на примере реализации рыбных консервов «Бычки в томатном соусе». В 2009 г. цена покупки единицы продукции у поставщиков составила 13 руб., реализационная цена – 16,40 руб. Т.е. прибыль на единицу продукции = 16,4 – 13 = 3,4 руб. Розничная цена в 2009 г. на эти консервы колебалась от 24,50 до 25 руб./ед. Нехитрые расчеты показывают, что даже при перевозке партий консервов небольшими грузовыми автомобилями (например, «Газель») суммарные транспортные и складские издержки на одну банку не превышают 2,5 руб. Таким образом, предприятие при самостоятельной доставке своей продукции до конечного потребителя будет иметь возможность реализовывать консервы по цене 24,50 - 25,00 руб., тогда как суммарные затраты на единицу составят: 13 + 2,5 = 15,5 руб. Даже при цене 24,50 руб./бан. прибыль на единицу составит: 24,50 – 15,5 = 9 руб., увеличившись на 5,6 руб. по сравнению с существующим уровнем. Суммарная годовая прибыль от реализации рыбных консервов «Бычки в томатном соусе» возрастет на: 99,279 тыс. бан.* 5,6 руб./бан. = 555,962 тыс. руб. Дополнительная сумма прибыли от реализации по всему ассортименту продукции способна покрыть дополнительные расходы на приобретение грузового транспорта и покупку (или аренду) дополнительных складов. 3. Выводы и предложения по оптимизации системы распределения Исходя из результатов анализа системы распределения, проведенного в предыдущих пунктах, можно сделать общий вывод о том, что существующая система распределения продукции ООО «Исток-идеал» не отвечает многим требованиям логистики, не обеспечивает максимизации прибыли предприятия, приводит к увеличению транспортных расходов при доставке готовой продукции со склада предприятия до конечного потребителя и т.д. Тем не менее данная структура применяется предприятием вот уже более восьми лет, и пока руководство предприятия не намерено вносить в нее значимые изменения. Это обусловлено тем, что для изменения сложившейся системы требуются значительные капиталовложения (создание парка транспортных средств, аренда или покупка складских помещений в черте города), а, кроме того, требуется качественно иной подход к организации управления материальными и информационными потоками. Предприятию необходимо также установить прямые связи с непосредственными потребителями его продукции Конечно, со временем все эти расходы окупятся, причем, как показал расчет, проведенный в Гл.2., срок окупаемости не превысит 2,5 года. Принципы, которыми руководствуется руководство предприятия, ясны. Ведь данная структура сбыта является наиболее «безболезненной» для предприятия в краткосрочном периоде, т.к. все транспортные и складские расходы в этом случае минимальны, а предприятие избавлено от необходимости самостоятельно заниматься розничной продажей своей продукции. Но если рассмотреть долгосрочную перспективу, учитывая влияние положительных и отрицательных факторов внешней среды, то очевидным становится то, что существующую систему необходимо изменять, оптимизировать в соответствии с основными логистическими принципами. Оптимизация существующей распределительной системы может быть проведена по нескольким направлениям: Необходимо увеличить количество распределительных центров (оптовых складов); Оптимально разместить эти склады на обслуживаемой территории; Создать достаточный парк транспортных средств требуемой грузоподъемности и рационально организовать его работу по доставке продукции предприятия от места производства до места потребления; Необходимо наладить прямые связи с потребителями продукции предприятия (как с физическими, так и с юридическими лицами), заключить договоры с торговыми точками (магазинами) по реализации продукции предприятия. Т.е. максимально диверсифицировать структуру сбыта, что обеспечит предприятию устойчивый и равномерный спрос на его продукцию и снизит торговый риск до минимума; В то же время, нельзя терять уже наработанных связей с оптовыми покупателями, необходимо предложить им и в дальнейшем работать на взаимовыгодных условиях, причем в новы х условиях у них будет возможность выбора наиболее удобного для них центра распределения, что снизит их транспортные издержки. Конечно, покупая товар непосредственно вблизи своих центров распределения, посредники уже будут рассчитывать на более высокую цену, в которую предприятие заложит свои издержки по доставке продукции к месту потребления. Следует отметить, что после оптимизации системы распределения эти издержки будут сведены к минимуму, что при существующем уровне розничной цены на продукцию предприятия увеличит его прибыль. Рассмотрим некоторые пути оптимизации более подробно, коснувшись методов, с помощью которых она непосредственно и происходит. 3.1 Определение необходимого количества складов на обслуживаемой территории Одним из основных моментов оптимизации распределительной системы является определение необходимого количества складов. В первую очередь тут нужно учитывать количество потребителей, их расположение, а также объем потребляемого ими материального потока. Приоритетным фактором здесь, как впрочем при любом процессе оптимизации, является минимизация суммарных издержек. Если сделать число складов небольшим (1-2), то в этом случае транспортные расходы по доставке будут наибольшими. Вариант с большим количеством распределительных центров предполагает наличие 5-6 распределительных центров, максимально приближенных к местам сосредоточения потребителей материального потока. В этом случае транспортные расходы по товароснабжению будут минимальными. Однако появление в системе распределения такого количества дополнительных складов увеличивает эксплуатационные расходы, затраты на доставку товаров на склады, на управление всей распределительной системой. Не исключено, что дополнительные затраты в этом случае могут значительно превысить экономический выигрыш, полученный от сокращения пробега транспорта, доставляющего товары потребителям. Поэтому, в нашем случае предпочтительным является вариант, согласно которому район обслуживается тремя дополнительными складами. Всего в системе распределения будет функционировать четыре склада (т.к. склад готовой продукции, расположенный рядом с железнодорожной станцией «Брянск-Льговский», по-прежнему может выполнять распределительную функцию). Теперь поясним, как появилась такая цифра. Отметим, что при изменении количества складов в системе распределения часть издержек, связанных с процессом доведения материального потока до потребителя, возрастает, а часть снижается. В качестве переменных выступают следующие издержки: транспортные расходы; расходы на содержание запасов; расходы, связанные с эксплуатацией складского хозяйства; расходы, связанные с управлением складской системой. 1. Зависимость величины затрат на транспортировку от количества складов в системе распределения. Весь объем транспортной работы по доставке товаров потребителям, соответственно и транспортных расходов, делят на две группы: расходы, связанные с доставкой товаров на склады системы распределения (назовем эту категорию транспортных работ дальними перевозками); расходы по доставке товаров со складов потребителям (ближние перевозки). При увеличении количества складов в системе распределения стоимость доставки товаров на склады, то есть стоимость дальних перевозок, возрастает, так как увеличивается количество поездок, а также совокупная величина пробега транспорта. Характер зависимости не прямолинейный, так как здесь имеются условно-постоянная и условно переменная составляющие, в результате чего расходы по доставке растут медленнее, чем расстояние. Например, при увеличении расстояния с 20 до 60 километров (в 3 раза) расходы по доставке возрастают лишь в 2 раза. Другая часть транспортных расходов — стоимость доставки товаров со складов потребителям, с увеличением количества складов снижается. Это происходит в результате резкого сокращения пробега транспорта. Зависимость величины затрат на транспортировку от количества складов на предприятии ООО «Исток-Идеал» представлена в табл. 2 Таблица 2 Зависимость величины затрат на транспортировку от количества складов
Как видно из табл. 2, суммарные транспортные расходы при увеличении количества складов в системе распределения ООО «Исток-Идеал» убывают. Однако это снижение не носит столь выраженный характер, как снижение расходов на ближние перевозки, так как на форму зависимости влияет увеличение расходов на завоз товаров на склады (при увеличении количества складов). График зависимости транспортных расходов от количества используемых складов для исследуемого предприятия приведен на рис. 11:
Рис. 11 Зависимость суммарных затрат, связанных с транспортировкой товаров, от количества складов в системе распределения 2. Зависимость затрат на содержание запасов от количества складов в системе распределения. При увеличении числа складов сокращается зона обслуживания каждого из них. Сокращение зоны обслуживания влечет за собой и сокращение запасов на складе. Однако запас сокращается, как правило, не столь быстро, как зона обслуживания. Причин тому может быть несколько. Например, необходимость содержания страхового запаса. В модели с одним складом страховой запас необходимо иметь в одном месте. Увеличение складской сети влечет за собой тиражирование страхового запаса, то есть, создавая несколько складов, необходимо в каждом из них создать страховой запас. В результате суммарный запас во всех складах возрастет (по сравнению с запасом в распределительной системе с одним центральным складом). Зависимость величины затрат на содержание запасов от количества складов на предприятии ООО «Исток-Идеал» представлена в табл. 3 Таблица 3 Зависимость величины затрат на содержание запасов от количества складов
График зависимости затрат на хранение запасов от количества используемых складов для предприятия ООО «Исток-Идеал» приведен на рис. 12:
Рис. 12 Зависимость затрат на хранение запасов от количества используемых складов 3. Зависимость затрат, связанных с эксплуатацией складского хозяйства от количества складов в системе распределения. При увеличении количества складов в системе распределения затраты, связанные с эксплуатацией одного склада, снижаются. Однако совокупные затраты распределительной системы на содержание всего складского хозяйства, возрастают. Происходит это в связи с так называемым эффектом масштаба: при уменьшении площади склада эксплуатационные затраты, приходящиеся на один квадратный метр, увеличиваются. Зависимость величины затрат, связанных с эксплуатацией складского хозяйства от количества складов в системе распределения ООО «Исток-Идеал» представлена в табл. 4 Таблица 4 Зависимость величины затрат на эксплуатацию складского хозяйства от количества складов на предприятии ООО «Исток-Идеал»
Графически зависимость между количеством складов в системе распределения и размером эксплуатационных затрат представлена на рис. 13:
Рис. 13 Зависимость затрат, связанных с эксплуатацией складского хозяйства, от количества складов в системе распределения 4. Зависимость затрат, связанных с управлением распределительной системой, от количества входящих в нее складов. Параметры, характеризующие данную зависимость представлены в табл. 5: Таблица 5 Зависимость затрат, связанных с управлением распределительной системой, от количества складов на предприятии ООО «Исток-Идеал»
Характер данной зависимости для исследуемого предприятия представлен на рис. 14. Здесь также действует эффект масштаба, в связи с чем при увеличении количества складов кривая расходов на системы управления делается более пологой.
Рис. 14 Зависимость затрат, связанных с управлением распределительной системой, от количества входящих в нее складов Обязательным условием возможности эффективного функционирования распределительной системы, имеющей несколько складов, является компьютеризация управления. Зависимость совокупных затрат на функционирование системы распределения от количества входящих в нее складов, полученная путем сложения всех графиков, указанных в этом пункте, приведена на рис. 15. Абсцисса минимума кривой совокупных затрат даст нам оптимальное значение количества складов в системе распределения (в нашем случае — 3 склада).
Рис. 15 Зависимость совокупных затрат на функционирование системы распределения от количества входящих в нее складов Согласно рис. 15, в нашем случае предпочтительным является вариант, согласно которому район обслуживается двумя дополнительными складами. В данном случае затраты минимальны и составляют 3 550 тыс. руб. Всего в системе распределения будет функционировать три склада (т.к. склад готовой продукции, расположенный рядом с железнодорожной станцией «Брянск-Льговский», по-прежнему может выполнять распределительную функцию). 3.2 Оптимизация расположения распределительных центров на обслуживаемой территории Величина транспортных расходов может существенно меняться не только в зависимости от количества складов, но также и в зависимости от места расположения этих складов на обслуживаемой территории. Распределительный центр (склад продукции) ООО «Исток-идеал» расположен рядом с железнодорожной станцией в Фокинском районе, поэтому транспортные издержки посредников, расположенных в других районах города, достаточно высоки. Задача размещения распределительных центров может формулироваться как поиск оптимального решения, или же как поиск субоптимального (близкого к оптимальному) решения В данном случае при расширении распределительной сети предприятию наиболее целесообразно не строить новые склады, т.к. для этого требуются большие финансовые вливания, а воспользоваться уже существующими складами с налаженной инфраструктурой, оборудованными подъездными путями и т.д. Т.е., рациональнее будет либо приобрести склады желательно в центре города, либо снять их в аренду. При выборе участка под распределительный центр уже после того, как решение о географическом месторасположении центра принято, также влияют следующие факторы: 1. Размер и конфигурация участка. Большое количество транспортных средств, обслуживающих входные и выходные материальные потоки, требует достаточной площади для парковки, маневрирования и проезда. Отсутствие таких площадей приведет к заторам, потере времени клиентов (возможно, и самих клиентов). Необходимо принять во внимание требования, предъявляемые службами пожарной охраны: к складам, на случай пожара, должен быть обеспечен свободный проезд пожарной техники. 2. Транспортная доступность местности. Значимой составляющей издержек функционирования любого распределительного центра являются транспортные расходы. Поэтому при выборе участка необходимо оценить ведущие к нему дороги, ознакомиться с планами местной администрации по расширению сети дорог. Предпочтение необходимо отдавать участкам, расположенным на главных (магистральных) трассах. Кроме того, требует изучения оснащенность территории другими видами транспорта, в том числе и общественного, от которого существенно зависит доступность распределительного центра, как для собственного персонала, так и для клиентов. 3. Планы местных властей. Выбирая участок, необходимо ознакомиться с планами местной администрации по использованию прилегающих территорий и убедиться в отсутствии факторов, которые впоследствии могли бы оказать сдерживающее влияние на развития распределительного центра. Кроме перечисленных факторов при выборе конкретного участка под распределительный центр необходимо ознакомиться с особенностями местного законодательства, проанализировать расходы по облагораживанию территории, оценить уже имеющиеся на участке строения (если они есть), учесть возможность привлечения местных инвестиций, ознакомиться с ситуацией на местном рынке рабочей силы. 3.3 Расчет экономической эффективности предложенных мероприятий За экономический эффект от реализации предложенных мероприятий по оптимизации распределительной системы будем принимать абсолютную разницу в годовой прибыли ООО «Исток-идеал», которая образуется в результате диверсификации сбытовой системы предприятия. Чтобы рассчитать прибыль организации в результате внедрения предложенных мероприятий, необходимо учесть затраты, связанные с доставкой консервов оптовым покупателям, затраты по доставке консервов на склады, затраты на хранение продукции на трех складах, эксплуатационные расходы и расходы, связанные с управлением распределительной системой. Затраты, необходимые для реализации проекта по оптимизации распределительной системы (в расчете на 1 год) представлены в табл.6 Таблица 6 Капитальные вложения, необходимые для реализации проекта по оптимизации распределительной системы
Таким образом, согласно табл. 6 капитальные вложения, необходимые для реализации проекта по оптимизации распределительной системы, составят 8 935, 128 тыс.руб. Соответственно дополнительные затраты, приходящиеся на каждую консервную банку составят 8 935,128 / 1985,584 = 4,5 руб. Далее рассчитаем, как изменится прибыль ООО «Исток-идеал» в результате реализации предложенных мероприятий. Данные для расчета представлены в табл.7 Таблица 7 Расчет экономического эффекта от предложенных мероприятий
Итак, согласно расчетам, приведенным в табл. 5, экономический эффект от реализации предложенных мероприятий составит 4 139,943 тыс.руб. Зная экономический эффект и затраты, вызвавшие данный эффект, определим эффективность предлагаемого проекта по оптимизации распределительной системы: Е = Э / КВ, Е = 4 139,943 / 8 935,128 = 0,46 Т.к. нормативная эффективность капиталовложений Ен принимается равной 0,15, и Е > Eн, то предлагаемый проект по оптимизации распределительной системы можно считать целесообразным. Рассчитаем срок окупаемости проекта. То = КВ / Э = 1 / Е = 2,17 (2 года и 2 месяца) Итак, срок окупаемости проекта – чуть больше двух лет. Рассчитанные показатели свидетельствуют об экономической эффективности и целесообразности предложенных мероприятий по оптимизации распределительной системы. В данной курсовой работе был проведен анализ распределительной системы ООО «Исток-идеал». По результатам анализа были сделаны соответствующие выводы: Существующая система распределения неэффективна, т.к. не способствует минимизации суммарных расходов на реализацию продукции предприятия, т.е. не ведет к получению максимальной прибыли. В условиях существующей распределительной системы предприятие достаточно сильно зависит от своих оптовых покупателей. Исходя из результатов анализа структуры сбыта, можно заметить, что подавляющее большинство своей продукции (98%) предприятие реализует всего четырем посредникам. Т.е. можно сделать вывод, что структура сбыта ООО «Исток-идеал» является недостаточно диверсифицированной, в результате чего данное предприятие сильно подвержено колебаниям спроса со стороны вышеперечисленных оптовых покупателей, а это, в свою очередь, может негативно сказаться в будущем на успешности реализации продукции предприятия. В данном случае эти оптовые покупатели могут в определенной ситуации диктовать предприятию свои условия, добиваясь для себя определенных выгод и пользуясь тем, что предприятие достаточно сильно от них зависит; В условиях данной системы распределения предприятие не осуществляет самостоятельной доставки своей продукции от места производства до места потребления, передавая эту функцию нескольким крупным оптовым покупателям. Это приводит к ограничению числа покупателей, готовых сотрудничать с ООО «Исток-идеал». Ведь далеко не у каждого посредника есть желание (возможность) самостоятельно осуществлять доставку купленной им продукции данного предприятия до своего распределительного центра, возлагая тем самым на себя все издержки, связанные с транспортировкой товара до оптового склада, его дальнейшим складированием и доставкой его в различные торговые точки. В то же время расчеты показали, что если бы предприятие самостоятельно выполняло эту функцию, то смогло бы получать дополнительную прибыль. Склад продукции предприятия находится не на равном удалении от центров ее распределения. Таким образом, при данном расположении склада транспортные расходы посредников достигают достаточно высокого значения, что, естественно, увеличивает цену, по которой посредники будут реализовывать продукцию предприятия – это, в свою очередь, уменьшит спрос на эту продукцию. А т.к. на территории нашей области аналогичный продукт реализуют и другие предприятия, то часть потребителей может переключиться на их продукцию, если она будет дешевле. Используемая предприятием распределительная система подходит только для краткосрочного периода, т.к. все транспортные и складские расходы в этом случае минимальны, а предприятие избавлено от необходимости самостоятельно заниматься розничной продажей своей продукции. Но если рассмотреть долгосрочную перспективу, учитывая влияние положительных и отрицательных факторов внешней среды, то очевидным становится то, что существующую систему необходимо изменять, оптимизировать в соответствии с основными логистическими принципами. Используя информацию, полученную в ходе анализа, автор разработала следующие предложения по оптимизации структуры распределения ООО «Исток-идеал»: Предприятию необходимо увеличить количество распределительных центров (складов), оптимально разместив их на обслуживаемой территории исходя из того, чтобы все расходы на реализацию продукции с помощью созданной распределительной системы были минимальными. Согласно проведенному анализу четыре – оптимальное количество складов для исследуемого предприятия. Соответственно предприятие должно создать необходимый парк транспортных средств для доставки продукции от места производства до этих центров распределения. Предприятие должно максимально диверсифицировать структуру сбыта своей продукции путем поиска как можно большего числа торговых партнеров с целью снизить торговый риск, т.е. уменьшить вероятность того, что часть продукции останется нереализованной. Но, несмотря на диверсификацию, предприятие должно добиваться того, чтобы установленные торговые отношения с покупателями были как можно более стабильными. В работе также представлен предварительный анализ экономической эффективности предложенных мероприятий. Согласно результатам данного анализа, при реализации мероприятий по оптимизации распределительной системы предприятие ООО «Исток-идеал» сможет получать дополнительную годовую прибыль в размере 4 139 943 руб. Срок окупаемости проекта составит чуть больше двух лет. Список использованной литературы 1. Гаджинский, A.M. Основы логистики: Учебное пособие. - М.: ИВЦ «Маркетинг», 2002. – 156 с. 2. Дегтяренко, В.Н. Основы логистики и маркетинга: Учебное пособие / ГАС. - Ростов, 2002. – 328 с. 3. Дыбская, В.В. Логистика для практиков. Эффективные решения в складировании и грузопереработке. - М.: ИПТИЛ ВИНИТИ РАН, 2002 – 246 с. 4. Костоглодов, Д.Д. Харисова Л.М. Распределительная логистика. - Ростов-на-Дону: Экспертное бюро, 2002. – 135 с. 5. Неруш, Ю.М. Логистика. - М.: ЮНИТИ-ДАНА, 2001 – 274 с. 6. Плоткин, Б.К. Основы логистики: Учебное пособие / ЛФЭИ. - Л., 2001. – 307 с. 7. Сергеев, В.И. Логистика в бизнесе: Учебник. - М.: ИНФРА-М, 2001. – 606 с. Приложение Характеристика продукции, реализуемой ООО «Исток-идеал»
* - цены даны со склада ООО «Исток-идеал» |
|||||||||||||||||||||||||||||||||||||||||||||||||||||||||||||||||||||||||||||||||||||||||||||||||||||||||||||||||||||||||||||||||||||||||||||||||||||||||||||||||||||||||||||||||||||||||||||||||||||||||||||||||||||||||||||||||||||||||||||||||||||||||||||||||||||||||||||||||||||||||||||||||||||||||||||||||||||||||||||||||||||||||||||||||||||||||||||||||||||||||||||||||||||||||||||||||||||||||||||||||||||||||||||||||||||||||||||||||||||||||||||||||||||||||||||||||||||||||||||||||||||||||||||||||||||||||||||||||||||||||||||||||||||||||||||||||||||||||||||||||||||||||||||||||||||||||||||||||||||||||||||||||||||||||||||||||||||||||||||||||||||||||||||||||||||||||||||||||||||||||||||||||||||||||||||||||||||||||||||||||||||||||||||||||||||||||||||||||||||||||||||||||||||||||||||||||||||||||||||














