Курсовая работа: Анализ и прогнозирование рынка труда
|
Название: Анализ и прогнозирование рынка труда Раздел: Рефераты по экономике Тип: курсовая работа | |||||||||||||||||||||||||||||||||||||||||||||||||||||||||||||||||||||||||||||||||||||||||||||||||||||||||||||||||||||||||||||||||||||||||||||||||||||||||||||||||||||||||||||||||||||||||||||||||||||||||||||||||||||||||||||||||||
МИНИСТЕРСТВО ОБРАЗОВАНИЯ И НАУКИ РЕСПУБЛИКИ КАЗАХСТАН Северо-Казахстанский государственный университет им. М.Козыбаева Факультет Информационных Технологий Кафедра Информационные Системы ПОЯСНИТЕЛЬНАЯ ЗАПИСКА к курсовому проекту «Анализ и прогнозирование рынка труда» 050703.DO.ИС-06-1 автор: Симонова а.ю. __________________ (подпись, дата) РУКОВОДИТЕЛЬ: старший преподаватель Никишина О.А. __________________ (подпись, дата) Петропавловск, 2008 СОДЕРЖАНИЕ 1.1Характеристика предметной области. 6 1.1.1Основные характеристики, классификация. 8 1.1.2Виды и формы занятости. 10 1.1.3Виды и формы безработицы.. 12 2.2Статистика занятости и безработицы.. 16 2.1Анализ требований к разрабатываемой модели. 20 2.2Алгоритмы функционирования исследуемых блоков. 21 2.2.1Алгоритм функционирования блока «Ввод данных». 21 2.2.2Блок-схема для модуля «Редактирование данных». 22 2.2.3Блок-схема вычисления коэффициента. 23 2.2.4Блок-схема для модуля «Построение графиков». 24 2.2.5Алгоритм функционирования блока «Прогноз». 26 2.3Экспериментальная часть. 27 СПИСОК ИСПОЛЬЗОВАННЫХ ИСТОЧНИКОВ.. 35 ВВЕДЕНИЕОсновной производительной силой общества, решающим фактором экономической деятельности, при всей значимости материальных ресурсов, выступает труд. Труд - источник всякого богатства и главное условие самой человеческой жизни. И чем лучше труд оснащен технически и обеспечен ресурсами, тем эффективнее он выполняет эту роль. Сфера труда - важная и многоплановая область экономической и социальной жизни общества. Она охватывает как рынок рабочей силы, так и ее непосредственное использование в общественном производстве. На рынке труда получает оценку стоимость рабочей силы, определяются условия ее найма, в том числе величина заработной платы, условия труда, возможность получения образования, профессионального роста, гарантии занятости и т.д. Рынок труда является объектом исследования данной курсовой работы. В настоящее время общество встало на путь перехода к рыночной экономике. Этот процесс займет длительный период и будет проходить со многими противодействиями, осложнениями и успехами. Поэтому в сложной, противоречивой экономической ситуации необходимо выявление намечающихся тенденций, определяющих будущее населения, а также составление прогноза на перспективу, который является неотъемлемой составной частью планирования в экономике с целью обеспечения достойного уровня жизни населения и эффективности производства в целом. Эти задачи в современной экономике решает прогнозирование, статистический характер которого из-за используемых методов при решении данных проблем экономического развития признают многие ученые-экономисты. Однако в настоящее время прогнозирование затрудняется неблагополучным состоянием экономики. Возникает ряд проблем, от решения которых зависят переход к рынку, стабилизация и улучшение положения на рынке труда. Реализация таких целей требует соответствующих законодательных актов, а действенность принимаемых законов и постановлений, в свою очередь, предполагает изученность проблем экономического развития страны и отдельных ее регионов. Политика нашего президента, Н.А. Назарбаева, направлена на повышение благосостояния граждан РК. Чтобы повысить уровень жизни населения, необходимо обратить серьезное внимание на такую отрасль экономики, как рынок труда. Именно здесь формируются зачатки народного богатства. Поэтому, для стабилизации жизни, для планирования будущего используется прогнозирование. В настоящее время, с появлением информационных технологий и программного обеспечения, стало значительно проще составлять прогноз и проводить анализ любой человеческой деятельности. Все выше сказанное составляет актуальность данной курсовой работы. Целью проекта является проведение анализа и составление прогноза рынка труда, в частности занятости и безработицы Северо-Казахстанской области. Для достижения данной цели были сформулированы следующие задачи: · исследование областей рынка труда; · сбор и обработка статистических данных; · проведение расчета коэффициентов, характеризующих рынок труда; · построение графиков и математической модели; · апробация модели; · формирование вывода по полученным результатам. 1 Аналитическая часть1.1 Характеристика предметной областиРынок труда отражает основные тенденции в динамике занятости, ее основных структурах, то есть в общественном разделении труда, а также мобильность рабочей силы, масштабы и динамику безработицы. Рынок труда — это социально-экономическая система, включающая в себя совокупность общественных отношений, связанных с куплей и продажей рабочей силы; это также экономическое пространство — сфера трудоустройства, в которой взаимодействуют покупатели и продавцы рабочей силы; наконец, это механизм, обеспечивающий согласование цены и условий труда между работодателями и наемными работниками. Рынок труда можно рассматривать широко — как совокупный рынок труда, охватывающий все совокупное предложение (все экономически активное население) и совокупный спрос (общую потребность экономики в рабочей силе). В узком смысле принято говорить о текущем рынке труда как составной части совокупного рынка труда основными характеристиками которого являются предложение рабочей силы, т.е. контингент незанятого населения, ищущего работу, и спрос на рабочую силу или неукомплектованные рабочие местa, отражающие неудовлетворенную часть общей потребности экономики в кадрах. Текущий рынок труда состоит из отдельных элементов: · открытый рынок труда – это экономически активное население, ищущее работу и нуждающееся в подготовке и переподготовке, а также все вакантные рабочие места во всех секторах экономики; · скрытый рынок труда – это лица, которые формально заняты в экономике, но в то же время в связи с сокращением производства или же с изменением его структуры могут быть высвобождены без ущерба для производства. Оба рынка имеют официальную (зарегистрированную) и неофициальную части [1]. Рынок труда включает в себя два больших блока – занятость и безработицу. Проблема занятости населения является одной из важнейших социально-экономических проблем. Занятость неразрывно связана как с людьми и их трудовой деятельностью, так и с производством, распределением, присвоением и потреблением материальных благ. В силу этого категория занятости представляет собой всеобщую экономическую категорию, характерную для всех общественно-экономических формаций. Характеристики занятости, использования трудового потенциала общества представляют не только экономический интерес, они являются и основными показателями, отражающими политику государства в сфере труда, отношение к человеку и как к главной производительной силе общества, и как к личности. Существуют теоретическая и практическая трактовки занятости. Теоретически занятость - это общественно полезная деятельность граждан, связанная с удовлетворением личных и общественных потребностей и приносящая, как правило, заработок или трудовой доход. В практическом смысле занятость - это соотношение между числом трудоспособного населения и числом занятых, характеризующее степень использования трудовых ресурсов общества и ситуацию на рынке труда. Однако обе трактовки не учитывают глубинные процессы, свойственные занятости. Занятость имеет ярко выраженный социальный характер. Она отражает потребность людей не только в доходах, но и в самовыражении посредством общественно полезной деятельности, а также степень удовлетворения этой потребности при определенном уровне социально-экономического развития общества. Безработица представляет собой макроэкономическую проблему, оказывающую наиболее прямое и сильное воздействие на каждого человека. Потеря работы для большинства людей означает снижение жизненного уровня и наносит серьезную психологическую травму. Поэтому неудивительно, что проблема безработицы часто является предметом политических дискуссий. В соответствии с положением МОТ безработным признается человек, не имеющий занятия, приносящего доход, готовый работать и ищущий работу. 1.1.1 Основные характеристики, классификацияК незанятому населению относятся две группы граждан [4]: 1) добровольно незанятые граждане, живущие на средства одного из супругов, родителей и др.; 2) вынужденно не занятые граждане, которые, в свою очередь, подразделяются на: · ищущих работу самостоятельно; · ищущих работу с помощью служб занятости; · безработных граждан, имеющих официальный статус и получающих пособие по безработице. Определим статус занятости для экономически активного населения, включая и безработных. Обычно различают пять статусов. 1. Наемные работники - это лица, работающие по заключенному письменному контракту (договору) либо по устному соглашению с руководством предприятия об условиях трудовой деятельности, за которую они получают оговоренную при найме оплату [14]. 2. Работающие на индивидуальной основе - лица, самостоятельно осуществляющие деятельность, приносящую им доход, не использующие либо использующие наемных работников только на короткий срок. 3. Работодатели - лица, управляющие собственным предприятием либо уполномоченные управлять акционерным обществом, хозяйственным товариществом и т.п. Работодатель может полностью или частично делегировать свои функции наемному управляющему, оставляя за собой ответственность за благополучие предприятия. 4. Неоплачиваемые работники семейных предприятий - лица, работающие без оплаты на семейном предприятии, владельцем которого является их родственник. 5. Лица, не поддающиеся классификации по статусу занятости, - это безработные, не занимавшиеся ранее трудовой деятельностью, приносившей им доход. Сюда относятся и лица, которых затруднительно отнести к тому или иному статусу занятости. По степени количественного и качественного соответствия между потребностью экономики в рабочей силе и потребностью населения в рабочих местах выделяют занятость полную, продуктивную, свободно избранную, рациональную, эффективную и оптимальную [8]. Полная занятость — это состояние, при котором обеспечены работой все нуждающиеся в ней, и желающие работать, что соответствует наличию сбалансированности между спросом и предложением рабочей силы. Продуктивная занятость — это занятость, которая отвечает интересам повышения эффективности производства, внедрения достижений научно-технического прогресса, роста производительности труда. По определению Международной организации труда (МОТ), продуктивная занятость — это занятость тех, чей продукт труда принимается и оплачивается обществом. Свободно избранная занятость предполагает, что право распоряжаться собственной способностью к труду (рабочей силой) принадлежит исключительно ее владельцу, т.е. самому работнику. Этот принцип гарантирует право каждого работника на выбор между занятостью и незанятостью, запрещая любое административное привлечение к труду. Рациональная занятость - это занятость, обоснованная с точки зрения процессов формирования, распределения (перераспределения) и использования трудовых ресурсов с учетом их половозрастной и образовательной структуры, режимов воспроизводства трудоспособного населения и его размещения на территории страны. Рациональную занятость характеризует доля продуктивно-занятых в общей численности экономически активного населения [5]. Эффективная занятость предполагает способность общественного управления воспроизводить социально-экономические условия развития работников, диктуемые критериями образа жизни на данном этапе развития общества. Эффективный характер занятости предполагает занятие общественно-полезной деятельностью, которая обеспечивает достойный доход, здоровье, возвышение личности, рост образовательного и профессионального уровня для каждого члена общества на основе роста общественной производительности труда, а также экономическую и социальную целесообразность рабочих мест [6]. Социально полезная занятость определяется числом трудоспособных людей, занятых как в общественном производстве, на военной службе, так и обучающихся очно, ведущих домашнее хозяйство (ухаживающих за детьми, престарелыми, больными родственниками) [12]. 1.1.2 Виды и формы занятостиПрактическая потребность учета населения вызывает необходимость выделения видов (структуры) занятости распределения активной части трудовых ресурсов по сферам и отраслям экономики. Выделяют также различные формы занятости - организационно-правовые способы, условия трудоиспользования. Охарактеризуем отдельные формы занятости. По способу участия в общественном труде занятость населения можно подразделить на занятость по найму и самостоятельную занятость. Занятость по найму представляет собой отношения, возникающие между собственниками средств производства и работниками, не имеющими средств производства и продающими свою рабочую силу в обмен на определенную стоимость в форме заработной платы. Самостоятельная занятость (self-employment) для Казахстана является относительно новой формой занятости населения. Это отношения (экономические, правовые и т.д.), в которые вступают люди по поводу участия в общественно-полезном труде и которые основаны на личной инициативе, самостоятельности и ответственности, направлены, как правило, на получение трудового дохода и обусловливают самореализацию и самоутверждение личности. По режиму рабочего времени принято выделять занятость с режимом полного рабочего времени и неполную (частичную) занятость. Занятость с режимом полного рабочего времени основывается на регламентированной продолжительности полного рабочего дня, которая в настоящее время составляет 40 часов в неделю [6]. По регулярности трудовой деятельности занятость подразделяется на постоянную, временную, сезонную и случайную. Постоянная (регулярная) занятость предполагает, что работник должен работать определенное число часов каждую неделю, реже — каждый месяц; временная занятость имеет две разновидности: занятость на определенный срок (фиксированный срок трудового договора) и командировочная занятость (через посредничество определенных фирм); сезонная занятость предполагает работу в течение определенного сезона, и, наконец, случайная занятость означает выполнение различных по характеру непродолжительных работ с целью получения материального вознаграждения без заключения трудового договора [3]. По легитимности трудоустройства занятость подразделяется на формальную и неформальную. Формальная занятость — это занятость, зарегистрированная в официальной экономике. Неформальная занятость — занятость, не зарегистрированная в официальной экономике, имеющая источником рабочих мест неформальный сектор экономики и отдельные его виды. По условиям организации трудовых процессов занятость подразделяется на стандартную и нестандартную. В основе такого деления лежит специфика организации трудового процесса, которая принимает различные формы. Стандартная (типичная) занятость - это занятость, предполагающая постоянную работу наемного работника у одного работодателя в его производственном помещении при стандартной нагрузке в течение дня, недели, года. Нестандартная (гибкая) занятость выходит за эти рамки и включает следующие формы [9]: · занятость, связанная с нестандартными режимами рабочего времени, такими, как гибкий рабочий год, сжатая рабочая неделя, гибкие графики рабочего времени и др.; · занятость, связанная с социальным статусом работников: самостоятельные работники, помогающие им члены семьи; · занятость на работах с нестандартными рабочими местами и организацией труда: надомный труд, «работники по вызовам», вахтово-экспедиционная занятость; · занятость по нестандартным организационным формам: временные работники, совместительство. 1.1.3 Виды и формы безработицыБольшой интерес представляет классификация форм безработицы по различным критериям (таблица 1.1) [1]. Таблица 1.1 Классификация форм безработицы
Логическим продолжением предложенной классификации форм безработицы является ее структуризация по следующим половозрастным, профессионально-квалификационным и социальным признакам: · по полу, с выделением наименее защищенных в социальном отношении безработных — женщин; · по возрасту, с выделением молодежной безработицы и безработицы лиц предпенсионного возраста; · по социальным группам (рабочие, интеллигенция, служащие, технические исполнители); · по уровню образования; · по профессиональным и стажевым группам; · по уровню доходов и обеспеченности; · по причинам увольнения; · по ментальным группам. При решении проблем безработицы считается целесообразным достижение естественной нормы (естественного уровня) безработицы оптимального для экономики резерва рабочей силы способного достаточно быстро совершать межотраслевые и межрегиональные перемещения в зависимости от колебаний спроса и обусловленных ими потребностей производства [1]. Абсолютное отсутствие безработицы считается невозможным в рыночной экономике. Фрикционная и структурная безработицы, по сути, неизбежны. Они и образуют естественный уровень безработицы. Безработица влечет за собой серьезные экономические и социальные издержки. Среди экономических последствий безработицы можно назвать следующие: · недовыпуск продукции, недоиспользование производственных возможностей общества; · значительное снижение уровня жизни людей, оказавшихся безработными, поскольку работа является для них основным источником средств существования; · снижение уровня заработной платы занятых в результате возникающей конкуренции на рынке труда; · увеличение налоговой нагрузки на занятых из-за необходимости социальной поддержки безработных, выплат пособий и компенсаций и т.д. Помимо экономических издержек безработица имеет и значительные социальные и психологические последствия, зачастую менее очевидные, но более серьезные, чем экономические. Основные среди них: · усиление политической нестабильности и социальной напряженности в обществе; · обострение криминогенной ситуации, рост преступности, поскольку значительное число правонарушений и преступлении совершается неработающими лицами; · повышение числа самоубийств, психических и сердечнососудистых заболеваний, смертности от алкоголизма, в целом объема девиантного поведения [9]; · деформация личности безработного и его социальных связей, выражающаяся в появлении жизненной депрессии у вынужденно незанятых граждан, потере ими квалификации и практических навыков; обострении семейных отношений и распадах семей сокращении внешних социальных связей безработного. Последствия безработицы носят долговременный характер. Бывший безработный и после трудоустройства характеризуется пониженной трудовой активностью, вялостью поведения, что требует значительных усилий по реабилитации безработных [5]. Экономические и социально-психологические последствия безработицы свидетельствуют о том, что это достаточно опасное для общества и для личности явление, требующее проведения активной политики занятости, нацеленной не только на ликвидацию последствий безработицы, но и на профилактику и предупреждение ее неконтролируемого роста сверх минимально допустимого уровня. 2.2 Статистика занятости и безработицыЗанятость - одна из важнейших социально-экономических проблем рыночной экономики. Перед статистикой занятости и безработицы стоят следующие задачи [7]: 1. сбор данных о численности занятых и безработных как составных частях рабочей силы; 2. измерение уровня занятости и безработицы с целью изучения состояния, тенденций на рынке труда; 3. изучение трудоустройства населения для оценки ситуации на рынке труда и ее прогнозирования; 4. изучение состава занятых и безработных с тем, чтобы разработать программу занятости; 5. измерение взаимосвязи между занятостью, доходом, содержанием и другими мотивациями труда с целью разработки программы занятости. Выполнение этих задач создает условия для измерения предложения рабочей силы и ее фактического использования. Их решение основывается на Ситуация на рынке труда оценивается не только через абсолютную численность занятых и безработных, но и через уровень безработицы и уровень занятости. Занятость трудовых ресурсов характеризуется системой взаимосвязанных показателей. Каждый показатель имеет самостоятельное значение в анализе. Количественно занятость характеризуется показателем уровня занятости. Он может рассчитываться тремя способами. 1. Доля занятых в общей численности населения:
где Нз – численность занятого населения; Т – общая численность трудовых ресурсов. 2. Доля занятых в экономически активном населении:
где Нэа – численность экономически активного населения. 2. Доля занятых в численности населения в трудоспособном возрасте:
где НТВ – численность населения в трудоспособном возрасте. В международной статистике исходным показателем для анализа занятости является уровень экономической активности населения, т.е. доля численности экономически активного населения в общей численности населения:
где Нэ – общая численность населения. Обратный ему показатель - коэффициент экономической нагрузки на одного экономически активного:
Уровень незанятости показывает, во сколько раз численность занятого населения превышает численность незанятого в экономике населения:
Безработица характеризуется показателями ее уровня, частоты и длительности. Уровень безработицы определяется как удельный вес численности безработных к численности экономически активного населения. Однако в аналитических целях могут быть использованы и другие показатели уровня безработицы. Показатель уровня безработицы широко используется в отечественной и зарубежной статистике в качестве общего индикатора состояния экономики страны. Уровень безработицы характеризует система показателей. 1. Уровень безработицы как отношение среднегодовой численности безработных к среднегодовой численности экономически активного населения:
где Тб – численность безработного населения. 2. Уровень безработицы как отношение числа трудовых ресурсов, получивших статус безработных, к численности трудоспособного населения в трудоспособном возрасте:
3. Уровень безработицы как отношение числа безработных, к среднегодовой численности занятых в экономике:
где Тз – численность занятых в экономике. 4. Уровень безработицы как отношение числа безработных, к численности трудовых ресурсов:
В 1993 году впервые был введен в практику такой показатель, как коэффициент видимой неполной занятости, в связи с распространением явления неполная занятость:
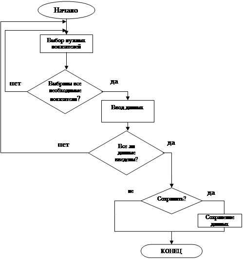
где ТНЗ – численность занятых неполное рабочее время [1]. 2 ПРОЕКТНАЯ ЧАСТЬВ курсовом проекте для проведения анализа и прогнозирования рынка труда применяются динамические ряды, тренды, а также алгоритмы и блок-схемы. Для начала необходимо провести анализ требований к данной модели. 2.1 Анализ требований к разрабатываемой моделиРазрабатываемая модель позволит, не прикладывая большого труда, рассчитать необходимые коэффициенты с помощью имеющихся показателей; строить графики различных функций и видов; получать данные, необходимые для прогнозирования без громоздких формул и трудоемких вычислений. Характеристика входной и выходной информации Входной информацией для проведения анализа являются следующие данные, полученные из статистических сборников: · число трудовых ресурсов; · число занятых трудовых ресурсов; · численность экономически активного населения; · численность занятого населения; · численность населения в трудоспособном возрасте; · общая численность населения; · число безработных; · численность занятых неполное рабочее время. Выходной информацией является следующее: · коэффициенты, характеризующие основные единицы рынка труда – занятость и безработицу; · анализ изменения показателей по сравнению с прошлыми годами; · графики и тренды; · прогноз выбранных показателей и коэффициентов. 2.2 Алгоритмы функционирования исследуемых блоков2.2.1 Алгоритм функционирования блока «Ввод данных»Алгоритм функционирования блока «Ввод данных» изображен на рисунке 2.1.
Рисунок 2.1 - Алгоритм функционирования для блока ввод данных После выбора нужных показателей, пользователь осуществляет ввод данных. Если же введены все необходимые данные по всем интересующим его показателям, то система может перейти в состояние «Сохранение данных» показателей рынка труда. 2.2.2 Блок-схема для модуля «Редактирование данных»Блок-схема для модуля «Редактирование данных» из разрабатываемой информационной системы изображена на рисунке 2.2.
Рисунок 2.2 - Алгоритм функционирования для блока редактирование данных После просмотра введенных данных пользователю необходимо убедиться в их достоверности. Если данные введены правильно, то блок «Редактирование данных» завершает свою работу. Если же данные введены неверно, перед пользователем встает ряд вопросов. Выполнение каждого из условий «Добавить», «Исправить», «Удалить» позволяет устранить обнаруженную ошибку с помощью простых, аналогичных условиям, команд. Затем, если все ошибки исправлены, система переходит в состояние сохранения, где пользователь может по своему желанию, либо оставить все без изменений, либо сохранить исправленные данные. 2.2.3 Блок-схема вычисления коэффициентаВычисление коэффициентов можно осуществить по алгоритму, представленному на рисунке 2.3. После выбора коэффициента, который требуется вычислить, пользователю требуется найти показатели в таблице необходимых данных и характеристик. После чего идет непосредственно вычисление этого коэффициента. Затем следует условие «Все ли коэффициенты выбраны?», если ответ положительный, то идет запрос на сохранение и алгоритм заканчивает свою работу, если же нет – есть возможность вернуться к выбору коэффициентов.
Рисунок 2.3 - Алгоритм функционирования для блока вычисления коэффициентов 2.2.4 Блок-схема для модуля «Построение графиков»Блок-схема для модуля «Построение графика» изображена на рисунке 2.4.
В состоянии выбора показателей уровня жизни пользователю предоставляется список всех показателей и коэффициентов, характеризующих уровень жизни, по которым он может построить график. Пользователь выбирает один или несколько показателей, и система переходит в следующее состояние «Выбор типа графика определенного показателя». Пользователю выводится весь доступный набор графиков для выбранного им показателя. После выбора всех необходимых графиков, система может перейти снова в состояние «Выбор показателя уровня жизни», в том случае если пользователь хочет построить графики и по другому показателю. Если пользователь выбрал необходимые графики по всем интересующим его показателям, то система может перейти в состояние «Сохранение набора графиков» показателей уровня жизни. Затем происходит выход из модуля либо возвращение к блоку «Выбор показателей и коэффициентов». 2.2.5 Алгоритм функционирования блока «Прогноз»Алгоритм функционирования блока «Прогноз» изображен на рисунке 2.4. В состоянии выбора показателя уровня жизни пользователю предоставляется список всех показателей и коэффициентов, по которым он может получить прогнозные оценки в блоке «Выбор показателя». Затем пользователь указывает период, на который нужно будет вычислить прогнозные оценки. После чего производится запрос о необходимости сохранения вычисленных прогнозных значений (необходимо сохранение – прогноз сохраняется, иначе программа завершается без сохранения).
Рисунок 2.5 - Алгоритм функционирования для блока прогноз 2.3 Экспериментальная частьСовременный рынок труда формируется под влиянием социально-экономического развития, сохраняющегося миграционного оттока и естественной убыли населения области,отсутствия работы для значительной части населения, роста общей и регистрируемой безработицы в отдельных районах области. Для того, чтобы получить прогноз состояния рынка труда Северо-Казахстанской области на будущий период необходимо, проанализировав данные, построить по имеющимся показателям, характеризующим занятость и безработицу, линейные тренды. Статистика показателей с 2001 по 2008 год представлена в виде таблицы 2.1 [13]. Таблица 2.1 Статистика показателей (в тысячах человек)
Если в 2001 году численность населения составляла 691,6 тысяч человек, то к концу 2 квартала 2008 года она снизилась до 650,1 тысячи. Причиной устойчивого долговременного снижения численности жителей является естественная убыль. Общее снижение численности населения повлияло на показатели, характеризующие экономическую активность населения. Согласно официальным данным областного управления статистики за период 2001-2008 годы экономически активное население можно определить как переменную величину, ее значение изменилось с 439,9 до 394,2 тысячи человек. Для анализируемого периода численность занятого населения в абсолютных цифрах уменьшилась на 34,1 тыс.человек. Если занятое население в 2001 году составляло 400,8 тысяч человек, то в 2008 году оно составило 366,7 тысяч человек. Принимаемые меры по снижению безработицы в области обеспечили устойчивую тенденцию снижения численности безработного населения. Если в 2001 году численность безработного населения составляла 39,1тысяч человек, то за 7 лет она уменьшилась на 14,6 тысяч и составила на 2 квартал 2008 года 2,5 тысяч человек. 2.3.1 Расчет коэффициентовПо формуле (1.5) можно рассчитать коэффициент экономически активного населения, который может быть использован для оценки трудового потенциала, на весь рассматриваемый период. Аналогично проведем расчет и для других коэффициентов, значения которых представлены в таблице 2.2. Таблица 2.2 Значения коэффициентов
С помощью полученных значений можно определить, что коэффициент незанятости, доля занятого населения, доля экономически активного населения в общей численности жителей, коэффициент экономически активного населения являются переменными величинами, что говорит о нестабильности экономического роста и качества трудового потенциала. Уровень безработицы же убывает, это показывает, что количество людей, не имеющих место работы, постепенно снижается. В качестве примера для апробации модели возьмем такие показатели как численность населения (Н) и численность экономически активного населения (НЭА ). В результате проведенных исследований были построены различные разновидности трендов. Анализируя тренды, выбран линейный вид, так как R2 его наибольший. Их графики и тренды будут иметь вид: 1. Для численности населения (рис.2.6)
Рисунок 2.6 – График численности населения 2. Для численности экономически активного населения (рис. 2.7)
Рисунок 2.7 – График численности экономически активного населения По построенным графикам видно, что значения этих показателей постепенно убывают. В результате проведенных исследований были построены различные разновидности трендов. Анализируя тренды, выбран линейный вид, так как R2 его наибольший. 2.3.2 Прогноз на 2009 годПо построенным уравнениям тренда составим прогноз на 2009 год. В качестве неизвестной выступает период, на который прогноз составляется, в данном случае девятый. Расчетные уравнения представлены в таблице 2.3. Таблица 2.3 Расчетные уравнения
В таблице 2.4 представлен прогноз показателей и коэффициентов. Таблица 2.4 Прогноз на 2009 год (в тысячах человек)
В прогнозируемом периоде потенциал рынка труда Северо-Казахстанской области будет сокращаться, сократится и численность экономически активного населения и составит 386,53 тысячи человек, что на 7,67 тысяч меньше, чем в 2008 году. В последние годы наблюдается устойчивая тенденция снижения числа лиц, зарегистрированных в качестве безработных, уменьшения их доли в численности экономически активного населения. В 2009 году эта тенденция сохранится, и численность безработных еще уменьшится на 1,1 тысячу человек. 2.4 ВыводНа основе проведенных исследований можно сделать следующие выводы: · Для Северо-Казахстанской области характерно снижение численности населения за 7 лет (с 2001 по 2008 гг.) на 41,5 тысяч человек, соответственно снижается и трудовой потенциал края; · Общая численность безработных в 2008 году по сравнению с 2001 годом снизилась на 24 тысячи человек. Исходя из этого, можно сказать, что региональные органы власти в сфере занятости должны разработать действенные меры по оказанию помощи в трудоустройстве населения и по повышению трудовогопотенциала области. ЗАКЛЮЧЕНИЕ Разработана модель, которая соответствует предъявленным в начале разработки требованиям. В заключении хотелось бы еще раз подчеркнуть практическое значение данной модели. Роль статистической информации в условиях рыночной экономики огромна: · во-первых, никакое научное исследование невозможно без статистики; · во-вторых, велика роль статистики в управленческой (менеджмент, маркетинг) деятельности; · в-третьих, познавательное значение для широких слоев населения. Разработанная модель будет полезна для статистических и других государственных органов, студентов и преподавателей в проведении маркетинговых исследований, в научных и познавательных целях. СПИСОК ИСПОЛЬЗОВАННЫХ ИСТОЧНИКОВ1. Социально-экономическая статистика: учебник для вузов, под. ред. Б.И. Башкатова. – М.: ЮНИТИ-ДАНА, 2002, с. 221-261. 2. Рынок труда: учебник для вузов, под. ред. В.С. Буланова. – М.: Бином- Пресс, 2006, с. 185-210. 3. Куликова В.П. Методы и модели прогнозирования: учебно-методическое пособие. Петропавловск: СКГУ им. М. Козыбаева, 2005. – 313 с., 32 рис., 52 табл., 60 библ. ссылок. 4. Социально-экономическая статистика: практикум, под ред. д-ра экон. наук, проф. С.А. Орехова. – М.: Эксмо, 2007. – 384 с. 5. Практикум по социально-экономической статистике: практикум, под ред. А.Н. Чижова. – СПб.: КОРОНА-Век, 2004. – 412 с. 6. Социально-экономическая статистика: учебник для вузов, под. ред. О.Г. Елемесова. – М.: Наука, 1998. – 586 с. 7. Экономическая статистика: учебник для вузов, под. ред. И.В. Иванова. – М.: ИНФРА – М, 1998. – 480 с. 8. Адамчук В.В., Томашов О.В., Сорокина М.Е. Экономика и социология труда. М.: Бином- Пресс, 2005. – с 12-68. 9. Рынок труда: учебник, под ред. проф. В.С. Буланова и проф. Н.А. Волгина. - М.: "Экзамен", 2000г. – 562с. 10. Теория статистики: учебник, под ред. Р.А. Шмойловой. - М: ИНФРА-М., 1996. – 312 с 11. Статистический сборник уровня жизни населения Северо-Казахстанской области. 2002 – 2006 годы. Петропавловск: Управление статистики Северо-Казахстанской области, 2007 12. Статистический сборник уровня жизни населения Республики Казахстан. 2002 – 2006 годы. Астана: Агентство по статистике РК, 2007 13. http://www.soltustik.stat.kz/ , актуально на 01.12.2008 год 14. http://www.kursovik.kz/free.html, актуально на 28.11.2008 год 15. http://kursowie.ru/52509.html, актуально на 01.12.2008 год 16. http://dkzsp.sko.kz/rus/inf_o_prin_merah/2008_4.htm , актуально на 01.12.2008 год 17. http://www.rusrand.ru/enotes/enotes_117.html, актуально на 01.12.2008 год 18. http://en.government.kz/docs/reg_prog_08_dwld_01.doc, актуально на 01.12.2008 год 19. http://revolutioneconomy/00012525.html, актуально на 01.12.2008 год 20. Шинтемирова А.У., Морозова О.В. Инструкция по выполнению письменных работ студентами бакалавриата. – Петропавловск: СКГУ им. М.Козыбаева, 2006 21. Шевчук Е.В., Касимов И.Р. Методическое пособие по оформлению курсовых проектов и работ. Петропавловск: СКГУ им. М.Козыбаева, 2007 |
|||||||||||||||||||||||||||||||||||||||||||||||||||||||||||||||||||||||||||||||||||||||||||||||||||||||||||||||||||||||||||||||||||||||||||||||||||||||||||||||||||||||||||||||||||||||||||||||||||||||||||||||||||||||||||||||||||



Рисунок 2.4 - Алгоритм функционирования для блока построения графиков

