Реферат: Особенности маркетинговой деятельности на российском предприятии
|
Название: Особенности маркетинговой деятельности на российском предприятии Раздел: Рефераты по маркетингу Тип: реферат | |||||||||||
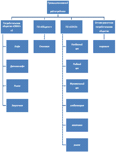
| КУРСОВАЯ РАБОТА «Особенности маркетинговой деятельности на российском предприятии» Содержание Введение 1. Теоретические положения 1.1 Сущность маркетинга и маркетинговых стратегий 1.2 Потребительская кооперация в условиях рынка. Маркетинговая стратегия в потребительской кооперации 2. Практическая часть 2.1 Общая характеристика предприятия «Промышленновский райпотребсоюз» (Кемеровская область) 2.2 Анализ финансовой ситуации на предприятии 2.3 SWOT - анализ п/о «Промышленновский райпотребсоюз» 3 Проектная часть 3.1 Пробные пути решения проблемы 3.2 Разработка новой стратегии решения проблем предприятия 3.2.1. Функции отдела маркетинга 3.2.2 Место отдела маркетинга в ОСУП предприятия Заключение Литература Приложения Введение Темой курсовой работы является: «Особенности маркетинговой деятельности на российском предприятии». Эта тема на сегодняшний день для предприятий и организаций разных форм собственности является наиболее актуальной, так как за последние десятилетия значение маркетинговой деятельности, позволяющей современному российскому предприятию выживать в конкурентной борьбе в долгосрочной перспективе, резко возросло. Ускорение изменений в окружающей среде, появление новых запросов и изменение позиции потребителя, появление новых возможностей для бизнеса, развитие информационных сетей, широкая доступность современных технологий, изменение роли человеческих ресурсов, и другие причины привели к возрастанию значения маркетинга для развития организации. Единой стратегии развития маркетинга для всех организаций не существует. Каждая организация уникальна в своем роде, поэтому и процесс выработки маркетинговой стратегии для каждой организации свой, т.к. зависит от позиции организации на рынке, динамики ее развития, ее потенциала, поведения конкурентов, характеристик производимого ею товара или оказываемых услуг, состояния экономики, культурной среды и т.д. С помощью маркетинга устанавливается и поддерживается коммуникация с внешним окружением, оказывается влияние на него. Основой разработки стратегии при быстро меняющейся окружающей среде служит отчетливое понимание рынка, собственных конкурентных преимуществ и позиции организации на рынке. Это и является предметом маркетинговой деятельности. Целью курсовой работы является анализ ситуации конкретного предприятия и разработка положений и рекомендаций по улучшению его работы. Структурно работу можно представить в виде трех частей. В первой части содержатся теоретические положения. Рассматриваются такие вопросы как: развитие маркетинговых структур на предприятиях России и потребительской кооперации в частности. Во второй части рассматривается практически сложившаяся маркетинговая ситуация на предприятии «Промышленновский райпотребсоюз» (Кемеровская область). В третьей части даются практические рекомендации предприятию по организации маркетинговой деятельности. 1. Теоретические положения 1.1. Сущность маркетинга и маркетинговых стратегий Маркетинг (от английского market - рынок) - комплексная система организации производства, сбыта продукции и оказания услуг, ориентированная на удовлетворение потребностей конкретных потребителей и получение прибыли на основе исследований и прогнозирования рынка, изучения внутренней и внешней среды предприятия, разработки стратегии и тактики поведения на рынке с помощью маркетинговых программ. В этих программах заложены мероприятия по улучшению качества услуг, изучению потребителей, конкурентов и конкуренции, по обеспечению ценовой политики, формированию спроса, стимулированию сбыта и рекламе, организации технического сервиса и расширения ассортимента представляемых услуг. Маркетинг как порождение рыночной экономики является в определенном смысле философией производства и оказания услуг, полностью подчиненной условиям и требованиям рынка, находящимся в постоянном динамическом развитии под воздействием широкого спектра экономических политических, научно-технических и социальных факторов. Предприятия рассматривают маркетинг как средство для достижения целей, фиксированных на данный период по каждому конкретному рынку и его сегментам, с наивысшей экономической эффективностью. Однако это становится реальным тогда, когда производитель располагает возможностью систематически корректировать свои планы в соответствии с изменениями рыночной конъюнктуры, маневрировать собственными материальными и интеллектуальными ресурсами, чтобы обеспечить необходимую гибкость в решении стратегических и тактических задач, исходя из результатов маркетинговых исследований. При этих условиях маркетинг становится фундаментом для долгосрочного и оперативного планирования деятельности предприятия, организации работы коллектива, а управление маркетингом становиться важнейшим элементом системы управления предприятием. Маркетинг и менеджмент представляют собой две стороны управления предприятием. При этом маркетинг должен выступать в роли генератора идей, то есть обеспечивать предприятие новыми движущими идеями направления деятельности и высокоэффективного развития предприятия, а также вырабатывать стратегию и тактику воплощения и достижения этих идей, в то время как менеджмент призван обеспечить их достижение. Осуществление маркетинговой деятельности на предприятии требует создания такой организационной структуры, которая позволила бы реализовать весь комплекс маркетинга, обеспечивающего проведение маркетинговых исследований по изучению перспектив спроса, требований потребителей к качеству услуг, тенденций этих требований под влиянием изменяющихся условий жизни. Конечная цель функционирования маркетинговых служб - подчинение всей хозяйственной и коммерческой деятельности предприятия законам существования и развития рынка. На сегодняшний день без хорошо налаженной системы маркетинговых служб предприятиям трудно, а порой невозможно выжить в конкурентной борьбе. Маркетинг занимается вопросами, связанными с выявлением выгод, которые несет продукт потребителю. Вот почему маркетинг начинается с рождения идеи нового продукта, продолжается в течении всего жизненного цикла продукта и завершается после его потребления. Официальное признание маркетинга в России состоялось в 1976 году, когда в торгово-промышленной палате была организована секция по вопросам маркетинга. Однако реальные условия применения маркетинга наступили в связи с переходом к рыночным отношениям, началом которых считается 1991 г.- начало перехода на свободное ценообразование. За десять лет практической деятельности лишь отдельные предприятия выжили в сложных экономических условиях и смогли позволить себе создать службы маркетинга; единичные – руководствуются в своей деятельности целостной концепцией маркетинга; практически отсутствуют предприятия, развивающие маркетинг отечественных товаров и услуг. Так как традиционно сложившимися для наших предприятий являются централизованные вертикальные структурыуправления сбытом, маркетинговые группы чаще всего организовывались на основе отделов сбыта и выполняли лишь сбытовые функции. Прогноз развития маркетинговых структур может быть следующим: 1 этап. Маркетинг как функция распределения. Маркетинг в зачаточном состоянии, он выполняет лишь задачи распределения. Сбыт товаров на этом этапе проблемы не представляет, отдел сбыта играет не очень важную роль. Исследование рынка, планирование сбыта и реклама незначительны, разработку товаров осуществляют другие отделы и службы. 2 этап . Маркетинг как функция сбыта. Сбыт в фирме осуществляется под руководством одного руководителя службы сбыта, он же и отвечает за обучение и подготовку продавцов, обслуживание клиентов, планирование сбыта. 3 этап. Появление специализированной службы маркетинга, имеющей равные права с другими службами. Служба маркетинга отвечает за планирование и развитие товаров и ценообразование. Решения об упаковке, внешнем виде и других характеристиках продукта принимает руководитель службы маркетинга. Интересы отделов и служб предприятия на этом этапе разобщены и существенно отличаются. Маркетинг как принцип руководства не всеми осознан. 4 этап . Маркетинг – главная функция предприятия. Предприятием руководит человек, для которого маркетинг – это образ жизни и философия производства. Маркетинг пронизывает все службы и отделы предприятия. В условиях жесткой конкурентной борьбы и быстро меняющейся ситуации предприятия должны не только концентрировать внимание на внутреннем состоянии дел, но и вырабатывать долгосрочную стратегию поведения, которая позволяла бы им поспевать за изменениями, происходящими в их окружении. Практика же показывает, что в действиях организаций стратегичность, как правило, отсутствует, что и приводит зачастую к поражению в рыночной борьбе. Это происходит из-за того, что, во-первых, организации планируют свою деятельность исходя из того, что окружение не будет меняться, либо в нем не будет происходить качественных изменений. Во-вторых, планирование начинается с анализа внутренних возможностей и ресурсов организации. Стратегическое управление можно рассматривать как совокупность пяти взаимосвязанных управленческих процессов: · анализ среды; · определение миссии и целей; · выбор стратегии; · выполнение стратегии; · оценка и контроль выполнения. Анализ среды обычно считается исходным процессом стратегического управления, так как обеспечивает базу для определения миссии и для выработки стратегий. Анализ среды предполагает изучение трех ее частей: 1. Анализ макроокружения . Включает изучение влияния таких компонентов среды, как состояние экономики; правовое регулирование и управление; политические процессы; природная среда и ресурсы; социальная и культурная составляющие общества; научно-техническое и технологическое развитие общества; инфраструктура и т. п. 2. Конкурентная среда . Анализируется по ее пяти основным составляющим: конкуренты внутри отрасли; покупатели; поставщики; потенциальные новые конкуренты; производители возможной замещающей продукции. Анализ каждого из данных пяти субъектов конкуренции ведется с точки зрения конкурентной силы и конкурентных возможностей. 3 Анализ внутренней среды . Вскрывает те внутренние возможности и тот потенциал, на который может рассчитывать фирма в конкурентной борьбе в процессе достижения своих целей, а также позволяет лучше уяснить цели организации, более верно сформулировать миссию. Важно всегда помнить, что организация не только производит продукцию для окружения, но и обеспечивает существование своим членам, предоставляя им работу, возможность участия в прибылях, создавая для них социальные условия и т. п. Внутренняя среда анализируется по следующим направлениям: кадры фирмы, их потенциал, квалификация, интересы и т. п.; научные исследования и разработки; производство, включающее организационные, операционные и технико-технологические характеристики; финансы фирмы; маркетинг; организационная культура. Определение миссии и целей , рассматриваемое как один из процессов стратегического управления, состоит из трех подпроцессов – определение миссии фирмы; определение долгосрочных целей; определение краткосрочных целей. Основная общая цель предприятия - четко выраженная причина его существования - обозначается как его миссия. Цели вырабатываются для осуществления этой миссии. Миссия детализирует статус предприятия и обеспечивает направление и ориентиры для определения целей и стратегий на различных организационных уровнях. Формулировка мис сии предприятия должна содержать следующее: · выяснение, какой предпринимательской деятельностью занимается фирма; · определение рабочих принципов фирмы под давлением внешней среды; · выявление культуры фирмы. Анализ и выбор стратегии. Этот процесс считается ядром стратегического управления. С помощью специальных приемов организация определяет, как она будет достигать своих целей, и реализовывать свою миссию. Определение стратегии для предприятия принципиально зависит от конкретной ситуации, в которой оно находится. Однако существуют некоторые общие подходы к формулированию стратегии и некоторые общие рамки, в которые вписываются стратегии. При определении стратегии фирмы руководство сталкивается с тремя основными вопросами, связанными с положением фирмы на рынке: какой бизнес прекратить; какой бизнес продолжить; в какой бизнес перейти. Первая область связана с лидерством в минимизации издержек производства. Вторая область выработки стратегии связана со специализацией в производстве продукции. Третья область определения стратегии относится к фиксации определенного сегмента рынка и концентрации усилий фирмы на выбранном рыночном сегменте. Выполнение стратегии является критическим процессом, так как именно он в случае успешного осуществления приводит предприятие к достижению поставленных целей. Очень часто наблюдаются случаи, когда предприятия оказываются не в состоянии осуществить выбранную стратегию. Это бывает либо потому, что неверно был проведен анализ и сделаны неверные выводы, либо потому, что произошли непредвиденные изменения во внешней среде. Однако часто стратегия не выполняется потому, что управление не может должным образом вовлечь имеющийся у предприятия потенциал для реализации стратегии. В особенности это относится к использованию трудового потенциала. Для успешной реализации стратегии необходимо, чтобы, во-первых, цели, стратегии и планы были хорошо доведены до работников с тем, чтобы добиться с их стороны как понимания того, что делает предприятие, так и неформального их вовлечения в процесс реализации стратегий, в частности добиться выработки у сотрудников обязательств перед предприятием по реализации стратегии. Во-вторых, руководство должно не только своевременно обеспечивать поступление всех необходимых для реализации стратегии ресурсов, но и иметь план реализации стратегии в виде целевых установок и фиксировать достижение каждой цели. В процессе реализации стратегий каждый уровень руководства решает свои определенные задачи и осуществляет закрепленные за ним функции. Оценка и контроль выполнения стратегий является логически последним процессом, осуществляемым в стратегическом управлении. Данный процесс обеспечивает устойчивую обратную связь между тем, как идет процесс достижения целей, и собственно целями организации. Основными задачами любого контроля являются: · определение того, что и по каким показателям проверять; · оценка состояния контролируемого объекта в соответствии с принятыми стандартами, нормативами или другими эталонами; · выяснение причин отклонений, если таковые вскрываются в результате проведенной оценки; · корректировка, если она необходима и возможна. При контроле выполнения стратегий эти задачи приобретают вполне определенную специфику, обусловленную тем, что стратегический контроль направлен на выяснение того, в какой мере реализация стратегии приводит к достижению целей предприятия. Это принципиально отличает стратегический контроль от управленческого или оперативного контроля, так как его не интересует правильность выполнения стратегического плана, правильность осуществления стратегии или правильность выполнения отдельных работ, функций и операций, т.к. он сфокусирован на том, возможно ли в дальнейшем реализовывать принятые стратегии, и приведет ли их реализация к достижению поставленных целей. Корректировка по результатам стратегического контроля может касаться как стратегий, так и целей предприятия. Товарная политика строится на основе тщательного анализа, как правило, SWOT- анализа. Решения при этом принимаются исходя из исследования трех составляющих задач предприятия, его ресурсов и возможностей рынка. 1.2 Потребительская кооперация в условиях рынка. Маркетинговые стратегии в потребительской кооперации Потребительская кооперация в России возникла примерно 165 лет назад. Она является членом Международного кооперативного альянса. Особенностью потребительской кооперации является то, что она носит характер общественно-хозяйственной системы. Потребительская кооперация занимается разнообразными видами деятельности и имеет многоотраслевую структуру хозяйства (около 20 отраслей и видов деятельности). К основным относятся торговля, массовое питание, заготовки, производство. Для обслуживания организаций своей системы в потребительской кооперации развиваются транспортное, складское хозяйство, ремонт оборудования, банковское дело, подготовка кадров и другие виды работ. В отличие от государственной торговли, кооперация создавала свою материальную базу за счет собственных средств своей прибыли, пользовалась возвратными кредитами банка. Не получая средств от государства. Одним из источников формирования собственных средств стали паевые взносы и целевые вклады пайщиков. При реформировании российской экономики потребительская кооперация была как бы приравнена к государственной торговле. При этом не учтены различия в собственности (государственной и кооперативной). Результатом этого явилось нарушение взаимосвязей внутри системы, что привело к ухудшению показателей ее деятельности, утрате ее позиций в торговле, заготовках, производстве. Предприятия потребкооперации вытеснены с рынка частными предпринимателями. Однако потребительская кооперация продолжает свою деятельность, адаптируясь к новой среде хозяйствования. Значительная часть кооперативных предприятий находится сейчас в тяжелом финансовом положении, адаптируясь к новой среде хозяйствования. Потребительская кооперация входит в рынок с тем наследием, которое она приобрела в эпоху социалистического хозяйствования. В деятельности потребительской кооперации есть сильные и слабые стороны, а именно: сильные стороны: · единая целостная система многоотраслевого характера; · государственная поддержка, гарантированная Законом РФ «О потребительской кооперации»(17.07.97); · развитая материально-техническая база; · профессиональных состав кадров; · монопольное положение на сельском рынке; · имидж системы потребительской кооперации; · стабильный состав покупателей (члены-пайщики); · сложившаяся система управления. слабые стороны: · громоздкий закостевший аппарат; · определение условий по продажам товаров населению и закупок у граждан; · наличие неиспользованных площадей, устаревшее оборудование, технологии; · неготовность работать в рыночных условиях; · несвоевременное реагирование на агрессивные действия конкурентов; · ограниченная деятельность по формированию благоприятного общественного мнения; · слабая мотивация активного членства в потребительских обществах; · неразработанность вопросов стратегического бизнес-планирования, маркетинга. Для выхода из создавшейся ситуации требуются новые подходы в организации деятельности как всей системы в целом, так и в отдельных ее подразделениях. Потребительская кооперация должна более четко определятся со своей корпоративной миссией (концепцией бизнеса). Основными составляющими корпоративной миссии являются: · Потребности; · Потребители; · Продукция; · Конкурентные преимущества. 1) Потребности. В настоящее время потребности, которые призвана удовлетворять потребительская кооперация, очень разнообразны, это: продукты питания, непродовольственные товары, торговые услуги, закупки у населения сельскохозяйственной продукции и дикорастущих плодов и ягод, переработка сельхозпродуктов, транспортные услуги, страхование имущества, бытовые и остальные услуги. К потребностям, удовлетворяемым потребительской кооперацией принадлежат и нужды бюджетных организаций на селе (больниц, школ, училищ и других учреждений). 2) Потребители. Это те, кто регулярно покупает товары в кооперативных организациях, пайщики, а также всевозможные учреждения (школы, больницы и др.), производственные организации, коммерческие структуры, магазины, пользующиеся услугами и товарами промышленных предприятий потребкооперации, а также оптовых баз. В условиях рыночных отношений важно хорошо знать своих потребителей и их потребности и постоянно с ними работать. 3) Продукция. Поскольку основной деятельностью потребительской кооперации является торговля, потребительские товары занимают доминирующее положение в продукции системы. Предприятия потребительской кооперации производят товары на собственных промышленных предприятиях, перерабатывающих пунктах, а также предоставляют широкий спектр всевозможных услуг. В условиях рынка особую актуальность представляет соответствие продукции структуре запросов населения. 4) Конкурентные преимущества. Целью образования потребительского кооператива является удовлетворение потребностей его членов в товарах и услугах. Этим он и отличается от обычной коммерческой организации, цель которой получение прибыли. Потребительская кооперация имеет ряд конкурентных преимуществ перед соперниками. Главное преимущество заключается в том, что она действует как единая целостная система. Миссию потребительской кооперации можно выразить в девизе: «Только вместе, сообща мы обеспечим себя товарами и услугами, организуем закупки и переработку продукцию сельского хозяйства». В сложившихся условиях (внешнее окружение, внутреннее состояние, миссия, конкурентные преимущества, слабости) потребительская кооперация в целом и ее подразделения вынуждены проводить политику, ориентированную на выживание. Эта политика включает в себя мероприятия, направленные на обеспечение, прежде всего, финансовой устойчивости кооперативных организаций, совершенствование методов управления, повышение престижа системы потребительской кооперации, мотивацию активного в кооперативах, подготовку и переподготовку кадрового состава. Для райпотребсоюзов рекомендуется силовая стратегия развития и стратегия приспособления, для потребительских обществ и организаций – стратегия приспособления. Стратегия консолидации сил на важнейших направлениях развития предусматривает следующие направления развития: · Финансовая устойчивость системы: создание собственной кредитно-финансовой системы, смягчение налоговой политики государства; · Формирование благожелательного общественного мнения о потребительской кооперации: поддержка со стороны пайщиков и всего обслуживаемого населения, а также со стороны органов государственного управления. Силовая стратегия является наиболее приемлемой, но реализовать ее может только сильное руководство. 2. Практическая часть 2.1 Общая характеристика предприятия "Промышленновский райпотребсоюз" (Кемеровская область) Промышленновский райпотребсоюз создан в соответствии с Законом РФ «О потребительской кооперации»(17 июля 1997года) в целях организации торговли на селе, организации закупок сельскохозяйственной продукции с личных подворий и даров леса, других видов самостоятельной, производственной и социальной деятельности, на основе использования имущества и средств, находящихся в полном хозяйственном ведении предприятия. Цели предприятия · максимальное удовлетворение потребностей жителей села в продовольственных и промышленных товарах и услугах; · обеспечение работникам предприятия необходимых условий для эффективной производственной деятельности, улучшение их материального и социального положения. Задачи предприятия: · удовлетворение спроса сельского населения в продуктах питания, непродовольственных товарах и услугах; · обеспечение закупа и переработки сельскохозяйственной продукции; · создание новых рабочих мест на селе; · рациональное использование материальных, трудовых и финансовых ресурсов; · развитие и реконструкция материальной базы; · совершенствование форм и методов управления и хозяйствования. Виды деятельности предприятия: · торговля; · осуществление закупа сельхозпродуктов и даров природы от населения; · переработка сельхозпродукции; · изготовление полуфабрикатов и продуктов питания; · организация коммерческой и посреднической деятельности. Конкуренты предприятия · частные предприниматели. Основным видом деятельности предприятия является организация торговли на селе и закупок с/х продуктов. Эта деятельность осуществляется через сеть магазинов райпотребсоюза. Промышленновский райпотребсоюз самостоятельно по согласованию с учредителем планирует объем товарооборота и режим работы магазинов на селе, в соответствии с действующим законодательством. Прибыль, остающаяся в распоряжении предприятия после уплаты налогов и других платежей, направляется на его производственное и социальное развитие. Решения о целевых направлениях и размерах использования прибыли принимается Советом предприятия и утверждается на собрании пайщиков. Потребителями услуг предприятия являются пайщики Промышленновского района. Деятельностью предприятия руководит председатель Совета, избранный на общем собрании пайщиков. Председатель представляет интересы предприятия во всех предприятиях, учреждениях, организациях, заключает договоры, выдает доверенности, распоряжается денежными средствами, имеет право первой подписи на документах предприятия, принимает и увольняет в пределах своей компетенции работников и самостоятельно решает другие вопросы деятельности предприятия, не отнесенные Уставом к ведению собрания трудового коллектива и Совета предприятия. По вопросам деятельности предприятия председатель издает распоряжения. Производственная, организационная структуры и структура управления предприятия представлены на рис. 1, 2,3.
Рис. 1. Организационная структура Промышленновского райпотребсоюза
Рис.2. Организационная структура управления райпотребзоюза Рис.3. Организационная структура производства райпотребсоюза 2.2 Анализ финансовой ситуации на предприятии По данным баланса 2008 года Промышленновский райпотребсоюз много не доработал, сработал убыточно, низкий уровень товарооборота, высокий уровень издержек обращения. Датирование потребительской кооперации средствами местного бюджета почти не производится (в бюджете нет средств). Район датируется из областного бюджета. По данным печати 250 млн. руб. в год – это дотация района из областного бюджета (зарплата учителям, врачам, служащим). Всего район зарабатывает 79 млн. рублей. К сожалению, наша нищета – следствие реформ, которые привели к национальной катастрофе. В таких условиях предприятие с трудом обеспечивает работников мизерной заработной платой, ни о каком приобретении новых мини- технологий не может быть и речи. Учитывая данные обстоятельства, сложившиеся в потребительской кооперации Промышленновского района, следует, в соответствии с законом РФ от 19.06.1992г. п.3085-1 «О потребительской кооперации в РФ»: · заключить с исполнительной властью соглашение, затрагивающие вопросы поддержки системы потребительской кооперации по доставке товаров первой необходимости в сельские магазины, расположенные начиная с 11 км от места получения товара; · содействовать открытию магазинов «на дому» в отдаленных и малонаселенных деревнях; · воспользоваться статьей № 56 налогового Кодекса РФ о предоставлении отдельным категориям налогоплательщиков преимущества по сравнению с другими налогоплательщиками, путем предоставления льгот по отдельным налогам; · разумно воспользоваться кредитами банка, направив их на развитие производства и приобретения сырья; · использовать лизинговые операции для приобретения основных фондов (оборудования). 2.3 SWOT –анализ п/о «Промышленновский райпотребсоюз» Это наиболее детальный анализ маркетинговых возможностей предприятия.SWOT – анализ включает в себя: · Анализ сильных и слабых сторон деятельности торгового предприятия. Он позволяет оценить внутреннее состояние предприятия и его возможности. Показывает, какие области деятельности, и функции данного предприятия нуждаются в улучшении, т.к. являются слабыми сторонами по отношению к рынку. · Анализ возможностей и угроз. Позволяет предвидеть изменяющиеся благоприятные и неблагоприятные условия рынка для удовлетворения нужд потребителей и получения прибыли. Такой анализ основывается на изучении вероятных изменений будущих тенденций по сравнению с настоящими и прошедшими тенденциям. Swot -анализ для п/о «Промышленновский райпотребсоюз»
3. Проектная часть 3.1 Пробные пути решения проблемы Новый век, сложные социально-экономические процессы, происходящие в обществе, потребовали от кооператоров проявить новое мышление, новые подходы к работе. Пожалуй, самое важное – конкретные результаты социальной миссии, свидетельствующие о наращивании темпов и объемов создания малых производств (мини-молзаводы, пельменные цеха в селах и т.д.), предприятий бытового обслуживания сельского населения (аптек, кафе, парикмахерских, столов раскроя и др.) оказание транспортных услуг, страхование имущества, банковских услуг и т.д., формирование оптового рынка. Такое решение окажет для райпотребсоюза ряд преимуществ: · сокращение числа простаивающих основных фондов (складских помещений, сельских магазинов); · увеличение выручаемой наличности, что позволяет развивать объемы товарооборота и закупа сельскохозяйственной продукции у населения; · расширение сфер обслуживания способствует увеличению рабочих мест, возрождению деревни, увеличению производства с/х продукции; · самоорганизация потребителей и производителей – это один из важных инструментов создания гражданского общества в России. 3.2 Разработка новой стратегии решения проблем предприятия Для того чтобы маркетинговая деятельность предприятия стала средством для достижения целей, фиксированных на данный период по каждому конкретному рынку и его сегментам, с наивысшей экономической эффективностью необходимо создать на уровне управления отдел маркетинга, подчиняющийся непосредственно председателю РПС. Основные направления деятельности, которого можно рассматривать как стимулирующие спрос потребителей на услуги предприятия, практическое претворение в жизнь управленческих решений. 3.2.1 Функции вводимого отдела маркетинга В функции этого отдела будет входить комплексное изучение рынка на территории Промышленновского района в рамках потребительской кооперации. Главная составляющая социальной миссии потребкооперции на селе – дать людям работу. Основные функции отдела: · создание стратегических планов развития на основе исследований и прогнозов развития рынка в сельской местности, адаптации внутренних возможностей предприятия к изменяющимся условиям внешней среды; · исследования долговременных тенденций формирования рынков: · появление новых видов продукции, изменение предложения и спроса на выпускаемую продукцию, динамика цен на различных рынках; · изучение поведения конкурентов на рассматриваемых рынках; · разработка программ стимулирования продаж и целенаправленного проникновения продукции предприятия на рынки: выбор рынков и их сегментов, этапов и способов продвижения продукции на рынки; · решение вопросов ценообразования; · проведение стратегического анализа издержек производства. Основная формула успеха: «От подворья к прилавку, от бедности – к успеху». Можно сделать вывод о том, что деятельность отдела будет происходить в рамках условий, которые определяются спецификой предприятия и, следовательно, набор функций выполняемых отделом маркетинга будет следующим: 1. Аналитическая функция Цели аналитического исследования: · Комплексное изучение рынка с выявлением потребностей населения; · выбор направления развития предприятия (в основном обусловлен спецификой предприятия, однако не исключены и другие формы бизнеса); · выявление резервов, выработка политики выживания в условиях конкуренции (планирование новых услуг, производств, закуп и переработка с/х закупок, даров природы: папоротник, грибы) Комплексное изучение рынка - изучение рынка как такового, это первый шаг к познанию внешней, окружающей среды маркетинга, в которой намерено действовать предприятие. В рамках реализации этой функции предлагаю ввести следующие новшества в существующую методику изучения рынка: · Изучить рынок конкурентов: месторасположение магазинов, продаваемый ассортимент, сложившиеся цены; · Провести анализ однородных рынков в сельской местности; · Провести анализ услуг, оказываемых населению; · Анализ потенциальных размеров продаж, вводимых на рынок; · Изучение состава потребителей по возрасту, полу, уровню доходов, особенностям потребления; Анализ внутренней среды предприятия - изучение организационной структуры предприятия с точки зрения ее жизнеспособности и конкурентоспособности: · Анализ производственных, трудовых, кадровых и других ресурсов предприятия, то есть оценка самого предприятия сегодня и в будущем; · Проведение анализа структуры издержек от начала производства до покупки продукта конечным потребителем. 2. Функция управления: - планирование маркетинга Одна из основных целей отдела - установление максимально возможной планомерности и пропорциональности в деятельности предприятия. При этом главная управляющая задача - уменьшить степень неопределенности и обеспечить концентрацию ресурсов на выбранных, приоритетных направлениях развития. - коммуникационное обеспечение управления маркетингом: В реализации данной функции предлагаю ввести следующее новшество: отдел маркетинга с целью получения объективной информации о перспективах развития потребкооперации должен сотрудничать: · с производителями (фермерами, колхозами, личными подворьями населения), · потребителями (детские учреждения, больницы, промышленные предприятия и т.д.), изучать потребности жителей отдаленных сел и деревень, а также следить за развитием рынка у конкурентов. В результате установления такой связи отдел будет располагать информацией: · о потенциальных объемах производимой с/х продукции; · об объемах потребляемой продукции; · о насыщенности рынка товарами; · о потребностях населения; · о конкурентоспособности предлагаемых услуг. - организационное обеспечение маркетинга: Основной источник маркетинговой информации, на базе которой принимаются управленческие решения - внешняя среда предприятия. Комплексное изучение факторов влияющих на состояние и развитие деятельности предприятия позволяет подразделить факторы внешней и внутренней среды на управляемые, полууправляемые и неуправляемые. Это позволяет с некоторой точностью прогнозировать тенденции развития и динамики этих факторов и предугадать их влияние на будущую деятельность предприятия. 3.3.2 Место отдела маркетинга в ОСУП предприятия Как уже было указано, отдел маркетинга планируется ввести на уровне управления РПС и подчинить непосредственно председателю предприятия (рис. 4). Исходя из планируемого объема работ состав отдела: 1. Начальник отдела маркетинга; 2. Специалист по маркетингу (зам. начальника отдела).
Положение об отделе и должностные инструкции расположены в приложении. Взаимосвязи отдела с другими подразделениями предприятия указаны в положении об отделе. Рис.4. Измененная ОСУП «Промышленновский райпотребсоюз» Заключение Результаты внедрения отдела маркетинга на предприятии потребительской кооперации «Промышленновский райпотребсоюз»: 1. Комплексное изучение рынка с выявлением потребностей сельского населения будет проводиться специализирующимся на выполнении этих функций отделом, что обеспечит соответствующее качество этих работ. 2. Постепенное внедрение дополнительных услуг (аптек, парикмахерских на селе и др.) позволит обеспечить приток наличности для: · регулярной выплаты зарплаты всему коллективу предприятия, · своевременное обновление основных фондов предприятия и его ремонт, · сделает предприятие более независимым от внешних условий (дотаций администрации). 3. Внедрение прогрессивных методов продаж товаров, кредиты, специализация магазинов, углубленная переработка сельскохозяйственных продуктов позволит реально анализировать динамику выполнения хозяйственных планов, рентабельности предприятия, удовлетворение потребностей сельских жителей (пайщиков) 4. Выполнение всех вышеперечисленных задач позволит п/о «Промышленновский райпотребсоюз»занять прочные позиции на рынке и обеспечить хорошие перспективы предприятию и его работникам . Приложения Положение об отделе маркетинга1. Общие положенияОтдел маркетинга является самостоятельным структурным подразделением предприятия и подчиняется непосредственно председателю РПС. Отдел маркетинга возглавляется начальником отдела. Структуру и штаты отдела утверждает председатель предприятия, исходя из условий и особенностей производства, а также объема ра бот, возложенных на отдел. 2. Задач а Обеспечить прибыльную работу предприятия в современных рыночных условиях. 3. Функции · комплексное изучение рынка; · создание стратегических планов развития на основе исследований и прогнозов развития рынка в сельской местности, адаптации внутренних возможностей предприятия к изменяющимся условиям внешней среды;исследования долговременных тенденций формирования рынков: · появление новых видов продукции, изменение предложения и спроса на выпускаемую продукцию, динамика цен на различных рынках; · изучение поведения конкурентов на рассматриваемых рынках; · разработка программстимулирования продаж и целенаправленного проникновения продукции предприятия на рынки: выбор рынков и их сегментов, этапов и способов продвижения продукции на рынки; · решение вопросов ценообразования; · анализ конкурентоспособности предприятия, сопоставление ее с аналогичными показателями конкурирующих предприятий, выявление резервов, выработка политики выживания в условиях конкуренции, · организация обратной связи с потребителями: изучение мнения потребителей и их предложений по улучшению предоставляемых услуг ; разработка по результатам изучения мнения потребителей предложений по повышению качества предоставляемых услуг . 4. Взаимоотношения отдела маркетинга с другими подразделениями РПС 1). С планово-экономическим отделом Получает: · годовые, квартальные и месячные планы по объему продаж и структуре оказываемых услуг; · методические материалы по вопросам планирования, · анализ информации о себестоимости предоставляемых услуг. Представляет: · результаты комплексного изучение рынка: · об объемах производимой с/х продукции; · об объемах потребляемой продукции; · о насыщенности рынка товарами; · о потребностях населения; · рекомендации по внедрению новых услуг; Получает: · бухгалтерские данные за отчетный период для анализа и планирования. Представляет: · документы для балансового отчета. Получает: · рекомендательные и руководящие материалы по организации оплаты труда и материального поощрения, соблюдению трудового законодательства; · штатное расписание; · положение о премировании; · рекомендации по подбору и расстановке кадров; · планы подготовки и повышения квалификации специалистов. Представляет: · предложения по совершенствованию организации труда, · систем оплаты труда и материального поощрения, · проектам штатных расписаний; · необходимые данные и материалы для анализа состояния организации труда и заработной платы; · отчетность по вопросам движения, подбора, расстановки и воспитания кадров; · заявки на потребность в кадрах; · табели или другие документы учета рабочего времени; · заявки на повышение квалификации работников предприятия. Получает: · завизированные проекты распоряжений и других документов правового характера или проекты указанных актов без визы, но с заключением о несоответствии законодательству отдельных положений с предложениями о законном порядке разрешения рассматриваемых вопросов. Представляет: · проекты распоряжений и других документов правового характера для проверки их соответствия требованиям законодательства и визирования; · документы, справки, расчеты и другие сведения, необходимые для выполнения возложенных на юридическую службу функций. Начальник отдела маркетинга имеет право: · Требовать от подразделений предприятия представления материалов, необходимых для осуществления работы, входящей в компетенцию отдела, · Вносить предложения, учитывающие требования потребителей по повышению качества и конкурентоспособности предоставляемых услуг. · Определять основные направления деятельности отдела, устанавливать круг вопросов, относящихся к обязанностям сотрудников, характер работы, их ответственность, утверждать должностные инструкции для сотрудников отдела. · Вносить предложения о премировании работников в соответствии с действующими на предприятии системами оплаты труда. · Налагать в соответствии с трудовым законодательством дисциплинарные взыскания на работников отдела за нарушение трудовой и производственной дисциплины. · Привлекать в установленном порядке специалистов научно-исследовательских учреждений и учебных заведений, а также работников предприятия для проведения исследований по изучению конъюнктуры рынка, потребности и платежеспособного спроса. 6. Ответственность 1. Всю полноту ответственности за качество и своевременность выполнения возложенных настоящим Положением на отдел задач и функций несет начальник отдела маркетинга. 2. Степень ответственности других работников устанавливается должностными инструкциями. Приложение 2 Должностная инструкция начальника отдела маркетинга · Начальник отдела маркетинга непосредственно подчиняется председателю предприятия, назначается и освобождается от должности распоряжением председателя. · На должность начальника отдела маркетинга назначается лицо, имеющее высшее экономическое образование и опыт работы в сфере маркетинга не менее трех лет. · В своей работе начальник отдела руководствуется постановлениями Правительства Российской Федерации, распоряжениями руководства предприятия, планом работы отдела и настоящей должностной инструкцией. 2. Обязанности · Проведение исследований, анализа и оценки нужд реальных и потенциальных потребителей услуг предприятия. · Изучение деятельности конкурентов и составление заключения об их возможной политике на рынке. · Осуществление руководства коммуникационной политикой. · Обеспечение эффективной работы отдела, подбора и расстановки кадров, внедрение передовых методов работы с использованием ЭВМ и обучение сотрудников. 3. Права · Дополнительно к правам, установленным в положении об отделе маркетинга, начальник отдела маркетинга имеет право: · Готовить и представлять на подпись руководству предприятия договора о маркетинговой деятельности. · Вести переписку от имени руководства предприятия с потребителями продукции в части вопросов своей компетенции. · Осуществлять контроль за работой сотрудников отдела, производить в установленном порядке их прием, перемещение и увольнение, наложение дисциплинарных взысканий, а также премирование на основании действующих положений. 4. Ответственность · Начальник отдела маркетинга несет ответственность за качество и своевременность выполнения возложенных на него настоящей должностной инструкцией обязанностей. Приложение 3 Должностная инструкция заместителя начальника отдела маркетинга · Заместитель начальника отдела маркетинга подчиняется непосредственно начальнику отдела, назначается на должность и освобождается от нее распоряжением председателя РПС по представлению начальника отдела. · Заместитель начальника отдела возглавляет работу отдела во время отсутствия или отпуска начальника отдела. · На должность заместителя начальника отдела назначается лицо, имеющее высшее экономическое образование и опыт работы в области маркетинга не менее двух лет. 2. Обязанности · Организация информационной базы данных, необходимых для выполнения отделом его задач и функций. · Издание приказов, распоряжений и других документов административного характера. · Другие обязанности, предусмотренные должностной инструкцией начальника отдела. 3. Права · Готовить (в отсутствие начальника отдела - визировать) договора о маркетинговой, рекламной деятельности. · Другие права, предусмотренные должностной инструкцией начальника отдела. · Заместитель начальника отдела маркетинга несет ответственность за качество и своевременность выполнения возложенных на него настоящей должностной инструкцией обязанностей. 1. Котлер Ф. Основы маркетинга. – М., Прогресс,1996. 2. Маслова Т.Д. и др. Маркетинг. Учебник для вузов- СПб.: Питер,2002 3. Годин А.М. Маркетинг. Учебник для вузов. – М., «Дашков и Ко », 2003. 4. Экономика предприятия: Учебник для вузов./ Под ред. проф. В.Я Горфинкеля, проф. В.А.Швандара. – М.: ЮНИТИ-ДАНА, 2000. 5. Салий В.В., Салий З.П. Маркетинговые стратегии в потребительской кооперации: Учебное пособие. Ч.I,II.- Новосибирск: СибУПК,1998. 6. Предприятие: стратегия, структура, положения об отделах и службах, должностные инструкции/ К.А. Волкова, И. П. Дежкина. - М.: ОАО «Издательство «Экономика», НОРМА, 1997. |


