Контрольная работа: Структура АИС
|
Название: Структура АИС Раздел: Рефераты по информатике Тип: контрольная работа | |||||||||||||||||||||||||||||||||||||||||||||||||||||||||||||||||||||||||||||||||||||||||||||||||||||||||||||||||||||||
| Федеральное Государственное Образовательное Учреждение Высшего Профессионального Образования «Сибирская Академия Государственной Службы» Кафедра информатики и математики Контрольная работа По дисциплине: «Информационные технологии налогообложения» На тему: «Структура АИС» Выполнил: студент 4 курса, группа 07123 Хаблов Н.В. Проверил: к.э.н. Новосибирск 2010 г. Содержание 2. Программный комплекс – налог на доходы физических лиц. 5 4. Программный комплекс - налог с юридических лиц. 14
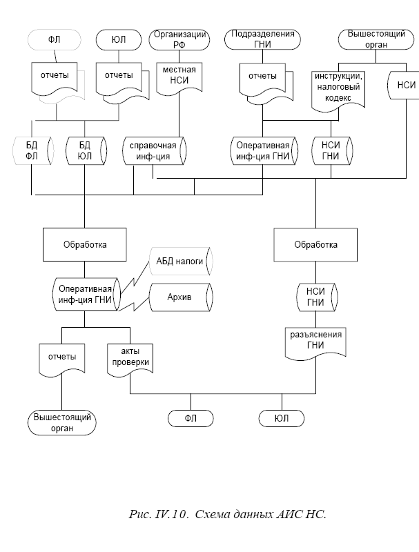
Важным органом, занимающимся аккумуляцией денежных средств в бюджетной системе, является налоговая служба, которая, как известно, состоит из Государственной налоговой службы РФ и государственных налоговых инспекций республик в составе России и субъектов РФ. Мировой опыт показывает, что внедрение достижений информационных технологий — наиболее перспективное и экономически эффективное направление в работе налоговых органов. Способы организации обработки налоговой информации оказывают все большее влияние на полноту сбора налогов, поэтому неизменно важной является задача обеспечения своевременного ввода, обработки, хранения и предоставления информации по основным направлениям деятельности налоговой службы. АИС в налоговой службе — это автоматизированная информационная система (АИС «Налог»), определяемая как совокупность технических, организационных и программных средств, используемых для автоматизации процессов обработки учетной, контрольной и отчетной информации в налоговых органах различного уровня. При решении задач, стоящих перед налоговыми органами, необходимо использовать и анализировать большие объемы информации. Эта информация в основном представлена на бумажных носителях — документах, на которых присутствуют факсимильные идентификаторы юридического или физического лица — подписи, печати. Документооборот в налоговых инспекциях, особенно районных и в крупных городах, в пиковые отчетные периоды может достигать десятков тысяч документов ежедневно. Вследствие этого считаю выбранную мною тему актуальной и пригодной для дальнейшего изучения и раскрытия. Целью работы является изучение структуры АИС НС, существующей в настоящее время. Задачей является непосредственное рассмотрение структуры, изучение функций всей системы и её составляющих. На рисунке IV.7 представим модель АИС НС в виде дерева функций, которая ляжет в основу создания структурной модели АИС НС. Система представлена тремя основными комплексами, каждый из которых самостоятельная система и подлежит конкретному рассмотрению. Результаты собираются в налоговую инспекцию более высокого уровня и передаются дальше. 1. АИС НФЛ - работа связанная с учетом налогообложения с физических лиц (регистрация, начисление санкций и других штрафов). 2. АИС налог ЮЛ - подсистема работы с юридическими лицами. 3. АБД налоги - совокупность БД, где хранится вся информация об объектах, ставках, льготах. А также консалтинг системы для юридического обоснования снятия налогов. Используется для выдачи справок для разрешения конфликтных ситуаций. Система работает в диалоговом режиме, если рассматривать ее как проблемно-ориентированный комплекс, то можно представить в виде схемы работы системы АИС НС на рисунке IV.8. Каждый режим - АРМ. Главное меню - сервер (диспетчер). На рисунке IV.9. изображена функциональная структура АИС НС. На рисунке IV.10. изображена схема данных АИС НС. На рисунке IV.11. изображено дерево разговоров АИС НС. 2. Программный комплекс – налог на доходы физических лиц.
Налог на доходы физических лиц, так же как и ранее взимаемый с физических лиц подоходный налог, является основным федеральным налогом. Согласно ст. 207 главы 23 НК РФ, налогоплательщиками налога на доходы физических лиц признаются физические лица, являющиеся налоговыми резидентами РФ, а также физические лица, получающие доходы от источников в РФ, не являющиеся налоговыми резидентами РФ. К налоговым резидентам относятся лица, которые проживают на территории РФ не менее 180 дней в календарном году. Если физическое лицо является налоговым резидентом, то налогообложению подлежат доходы, полученные от источников в РФ и доходы, полученные за пределами РФ. Если же физическое лицо не является налоговым резидентом, то для него объектом налогообложения являются доход полученный от источников в РФ. В отличие от закона "О подоходном налоге с физических лиц" в НК РФ приводится перечень доходов, полученных от источников в РФ и доходов, полученных за пределами РФ. Особенностью налога на доходы с физических лиц является то, что доходы резидентов РФ облагаются по ставке 13%, а доходы нерезидентов по ставке 30%. Налог на доходы физических лиц вводит понятие "налоговой базы". Налоговой базой являются все доходы налогоплательщиков, как в денежной так и в натуральной форме, кроме того в налоговую базу включаются все доходы в виде материальной выгоды. Налоговая база рассчитывается отдельно по каждому виду доходов Законом установлены различные налоговые ставки: • 13% доход от работы • 30% доход от капитала • 35% призы, выигрыши Если доход облагался по ставке 13% то налоговая база определяется, как денежное выражение таких доходов уменьшенных на сумму налоговых вычетов. Если доход облагался по ставке 30% или 35% то налоговая база – это сумма таких доходов. Доходы могут быть получены в 3х формах: 1. денежной форме 2. натуральной форме 3. материальной выгоде Доходы в виде материальной выгоды включаются в налоговую базу в следующих случаях: • материальная выгода, полученная от экономии на процентах за пользование налогоплательщиком заёмными (кредитными) средствами, полученными от организаций или индивидуальных предпринимателей. в этом случае налоговая база определяется 1. Как превышение суммы процентов за пользование заёмными средствами, выраженными в рублях, исчислены исходя из . действующей ставки рефинансирования ЦБ на дату получения таких средств над суммой процентов, исчисленной исходя их условий договора 2. как превышение процентов за пользование заёмными средствами, выражаемыми в иностранной валюте, исчисленной исходя из 9% годовых, над суммой процентов, исчисленной исходя из условия договора. • материальная выгода, полученная от приобретения ТРУ у лиц, которые являются взаимозависимыми по отношению к налогоплательщику • материальная выгода, полученная от приобретения ценных бумаг. В этом случае налоговая база определяется, как превышение рыночной стоимости ценных бумаг над суммой фактических расходов налогоплательщика на их приобретение. АИС НФЛ предназначен для обобщенного и централизованного контроля сбора налогов с физических лиц, то есть с лиц, застрахованных у страхователя. Таким образом, данный программный комплекс должен автоматизировать такие функции, как: • Регистрация физического лица. • Регистрация организации (страхователя данного физического лица). • Контроль правильности заполнения отчетов на первичном уровне - уровне 3, и на уровне подачи деклараций – уровне 2 (семантический или логический контроль). Параллельно идет арифметический контроль цифрового заполнения, контроль правильности собранного налога (для этого необходимы сведения о физическом лице), контроль по времени. После прохождения всех уровней контроля необходимо автоматизировать: • Получение сводной отчетности. • Анализ результатов сбора с цель принятия решения (куда направить собранные налоги, как увеличить сбор налогов, планирование бюджета на следующий год). Вспомогательные работы АИС НФЛ: 1. Архивация всех текущих файлов для анализа динамики роста физических лиц, их совокупного дохода и, соответственно, подоходного налога, а также их использование (ПК «Архив»). 2. Обновление и корректировка НСИ. 3. «Ответы на запросы». Основной частью АИС НС является «АИС налоги с физических лиц», который состоит из программного комплекса «Архив» и собственно учета и контроля. Рассмотрим схему взаимосвязи основных работ и функций изображенную на рисунке IV.12. Каждая из функций представляет собой самостоятельный программный комплекс и имеет своим назначением следующее: f 1 – настройка комплекса АИС НФЛ, включает в себя 2 задачи: 1. Подготовка к работе комплекса АИС НФЛ – начальная привязка всего комплекса НФЛ к параметрам конкретной инспекции. Эта подготовка состоит из 2 подзадач: - подготовка технических и программных средств к работе; - ввод параметров конкретной инспекции. 2. Формирование первоначальных БД НСИ, необходимых данной инспекции, и последующие корректировки созданных БД НСИ. Существует две группы корректировок: а) корректировка общесистемных БД; б) корректировка местных БД. Общесистемные файлы: - ставки НДС, - необлагаемый минимум заработной платы, - ставки подоходного налога, - классификатор льгот по налогам, - классификатор категорий плательщиков, - классификатор сфер и видов деятельности, - классификатор объектов имущества, - классификатор категорий земель, государств и др. Последние три классификатора корректируются вышестоящим органом, передаются по сетям. Местные файлы: - справочник территориальных экономических зон: - классификатор налоговых инспекций, - справочник участников налоговых инспекций, - справочник административных районов по ГНИ; - классификатор налогов и бюджетных счетов; - классификатор предприятий и физических лиц. f 2 - ввод оперативной информации, которая реализуется в двух направлениях: 1. Предназначена для создания единого регистра налогоплательщиков. Идентификация производится на основе его паспортных данных. 2. Предназначена для ввода информации о всех объектах налогообложения физических лиц. К ним относятся: -подоходный налог, - земельный налог, - налог на имущество. Подоходный налог: - свидетельство предпринимателя, - номер декларации, - сведения о первичных данных, - акт проверки данных, - фактическая декларация (может меняться). Оперативная информация по учету налогоплательщиков и объектов налогообложения хранится в БД: Б0 - картотека плательщика (ключ - серия, номер паспорта); Б1 - регистрационное свидетельство (ключ - номер свидетельства); Б2 - предварительная декларация (ключ - дата подачи); Б3 - сведения о выплатах граждан (порядковый номер сведения); Б4 - акты проверок плательщиков; Б5 - объекты налога на имущество (ключ - порядковый номер объекта); Б6 - земельный налог (ключ - номер земельного участка); Б7 - сведения о выплате налогов физическими лицами других территорий (наименование организации, ФИО, дата выплаты); Б8 - максимальный условный номер, присвоенный плательщику для идентификации; Б9 - доходы от основной и неосновной работы; Б10 - наличие основной работы, сумма налога, штрафные санкции, итоговый налог, категория плательщика - характеристики плательщика. Эти БД представлены по типу СИОД и СИТОР, где Б0 - регистрационный номер плательщика, головной файл. Б1, ..., Б10 - это файлы связующие. Должны быть представлены макеты (маски) ввода в виде вектора реквизитов и размерность:
Здесь: ri – i-ый реквизит R – количество N – числовое поле C – символьное поле L –логическое поле
Картотека налогоплательщика (Б0):
Маска регистрации свидетельства (Б1):
Маски ввода информации по декларации (Б2):
Маски ввода информации о выплатах граждан (Б3, Б7):
Маски ввода информации по актам проверок плательщиков (Б4):
Маски ввода информации по объекты налога на имущество (Б5):
Маски ввода входной информации о фактическом годовом доходе:
f 3 - предназначена для печати: - платежных извещений; - списков плательщиков; - отчетов и приложений к форме 1N; - форма 1N и других документов. f 4 – обеспечивает такие дополнительные возможности, как: 1. Корректировка БД, осуществляемая в двух режимах: -режим ввода (введенные реквизиты, кроме ключевых, можно корректировать); - сервисный режим корректировки кодов. 2. Просмотр и печать - просмотр и печать всех БД, индивидуально по каждому ФЛ и по всем формам. Дерево разговоров: 1. Настройка: 1.1. подготовка, 1.1.1. подготовка ПЭВМ, 1.1.2. внесение параметров ГНИ, 1.2. ввод НСИ, 1.2.1. создание НСИ, 1.2.1.1. общесистемные НСИ, 1.2.1.2., 1.2.2. внедрение (корректировка), 1.2.2.1., 1.2.2.2; 2. Работа с оперативной информацией: 2.1. учет налогоплательщиков, 2.1.1. создание, 2.1.2. корректировка картотеки, 2.2. список объектов налогообложения с физических лиц, 2.2.1. подоходный налог, 2.2.2. земельный налог, 2.2.3. налог на имущество; 3. Выходные документы: 3.1. платежные извещения, 3.2. списки плательщиков, 3.3. отчеты и приложения, 3.4. к отчету по форме 2N, 3.5. другие выходные документы; 4. Дополнительные возможности: 4.1. корректировка, 4.1.1. режим ввода, 4.1.2. сервисный режим, 4.2. просмотр и печать, 4.2.1. экран, 4.2.2. печать. Полный перечень функций, которые должна выполнять АИС НФЛ приведен на рисунке IV.13. На Рис. VI. 14. изображено дерево разговоров «АИС налог НФЛ». Схема диалога режима ПС «Архив» представлена на рисунке IV.15. 1. Режимы ПС "архив": В основу работы программного комплекса положен диалоговый режим, назначение которого: • хранение отчетов и налоговых расчетов за предыдущие периоды; • восстановление системы АИС налоги ФЛ. Конфигурация предназначена для ведения БД. Если построена сеть, то вместо "дискеты - цель" и "дискеты - источник" будет "выход в сеть". 1) Режим «конфигурация» - предназначен для корректировки архивов. Включает под режим корректировки настройки параметров на файл. - имя файла, - директория-цель, - директория-источник, - дискета-цель, - дискета-источник, - сохранение значений. 2) режим «архив» - основной режим, предназначенный для архивирования и восстановления БД. - создание, - восстановление из архива, - восстановление с дискеты, - запись на дискету, - содержание архива. 3) Режим «технология» -вспомогательный режим, который уничтожает вирусы, оптимизирует память. - проверка носителя, - профилактика носителей, - уничтожение вирусов, - комплекс. 2. Режим ПС "налогоплательщик" предназначен для ведения БД налогоплательщиков - физических лиц (регистрация) и получение сведений о зарегистрированных налогоплательщиках. Используя эту БД, можно реализовать следующие задачи: - ведение лицевых счетов; - ведение деклараций о доходах; - получение отчетности о своевременно начисленных налогах и штрафах в разрезе регионов, республик и т.д. 3. Автоматизированный банк данных «Налоги».
Комплекс программ «АБД налоги» является информационно-поисковой системой, которая реализует функцию консалтинга общего типа, а именно выдает: - информацию о видах налогов; - информацию, связанную с полем деятельности налоговых служб (виды, ставки налогов, законов по налогообложению). Общий вид комплекса программ «АБД налоги» изображен на рисунке IV.16. Данный сценарий диалога построен по принципу - виды налогообложения являются базовыми в диалоге. Можно АБД налоги строить по принципу - БД НСИ в налогообложении. На рисунке IV.17. изображен сценарий диалога исходя из этого принципа. Представленный сценарий диалога отражает только основную часть «АБД налоги», помимо уже представленного важной частью комплекса является схема на рисунке IV.18. 4. Программный комплекс - налог с юридических лиц. Программный комплекс «АИС налог ЮЛ» содержит пять программных модулей, каждый из которых реализован как отдельное АРМ, назначение которых выполнять контроль за правильным взиманием налогов с юридических лиц: - плательщики; - налог; - выходной документ; - НСИ; - технология. Весь АИС может быть представлен как единое АРМ, либо как несвязанные АРМы (связь осуществляется через дискеты), либо как АРМы в локальных сетях (глобальных сетях). Разработка АИС может выполняться в среде СУБД с использованием диалогового режима и элементов типового проектного решения, либо в среде ППП. Может быть оригинальная разработка. Назначение модулей программного комплекса «АИС налог ЮЛ»: Плательщики. Головной функциональный модуль, отображающий работу инспекций районного уровня. Он выполняет следующие функции: 1. создание электронной картотеки плательщиков (паспортные данные организации, полная информация об учредителях, филиалах, банковских счетах); 2. ведение и корректировка картотеки; 3. использование картотеки для формирования и печати статистических сводок (выборок) по налогоплательщику, поиску инспекторов , связанных с конкретным юридическим лицом; 4. организация информационно-справочной и информационно-поисковой работы по расчетному счету, наименование и др.; 5. открытие лицевого счета налогоплательщику и получение информации о видах платежей в различные бюджеты; 6. ведение оперативного бухгалтерского учета по налогообложению (пени, штрафы, суммы налога и др.); 7. получение на печать информации по лицевому счету плательщика; 8. получение информации о плательщике (о состоянии расчетов с бюджетом по конкретному налогу). Налог. Основная цель - проведение операций по оперативному бух. учету по конкретному выбранному налогу. 1. получение списка плательщиков указанного налога; 2. нахождение конкретного плательщика по запросу; 3. учет поступивших и начисленных платежей по каждому плательщику; 4. проведение кассовых операций по уплате в бюджет конкретного налога; 5. работа с лицевыми счетами конкретного плательщика по конкретному налогу; 6. получение информации о состоянии расчетов с бюджетом каждого плательщика на конкретную дату; 7. получение по форме Ф - 25 списка (реестра) поступлений и выплат по этому налогу. Выходные документы. Назначение: составление сводных отчетов по форме 1Н для юридических лиц, а также для формирования различных документов, сопровождающих эту форму для получения полной информации по налогам. 1. работа по составлению сводной статистической формы 1Н, отображающей учет всех налогов с каждого юридического лица и со всех вместе; 2. по результатам работы 1 и 2 блоков формирование и выдача на печать необходимых документов. НСИ. Назначение: создание и ведение НСИ по налогам, то есть создание общесистемных и местных справочников и классификаторов, принятых к использованию в налоговой системе. Технология. Сервисный блок, расширяющий возможности. 1. инициализация БД (создание и чистка); 2. индексация БД (создание и обновление необходимых индексных файлов); 3. идентификация НС, подключенных к системе. Дерево разговоров «АИС налог ЮЛ» изображено на рисунке IV.19. Условные обозначения: Плательщики: 1. Регистрация, учет. 2. Поиск и выдача выходных документов (генератор выходных документов, связанный с учетом плательщиков). 3. Работа с лицевыми счетами плательщика. 3.1 налоги плательщика; 3.2 работа с учетной карточкой; 3.3 операции, связанные с штрафами, пени; 3.4 итоги; 3.5 помощь; 3.6 выход. Налоги: 1. Работа с лицевыми счетами. 2. Платежи по выписке (ввод информации по поступившим платежам в бюджет из банка по конкретному налогу и конкретному плательщику). 3. Реестр (формирование списка поступивших из банка данных по всем статьям, классам объектов). Выходные документы: 1. Отчет по форме 1Н (в полном и сегментном виде). 2. Др. Выходные документы. 2.1 раздел; 2.2 глава; 2.3 параграф (учетные, сводные, аналитические, отчетные документы по налогам и плательщикам). НСИ: 1. Общесистемный (обеспечивает информационное единство всех уровней и служб). 1.1 подчиненность; 1.2 отрасль; 1.3 виды налогов; 1.4 категории плательщиков; 1.5 страны; 1.6 формы собственности; 1.7 юридическое обеспечение (законы); 1.8 главы; 1.9 виды бюджетов. 2. Местный (конкретная налоговая служба). 2.1 банки (коды); 2.2 территории (коды); 2.3 инспектора (коды, ФИО); 2.4 бюджетные счета (план счетов); 2.5 праздничные дни (не начисляются пени на налог). Технология: 1. Индексация (создает индексные файлы). 2. Идентификация (занесение всех параметров конкретной налоговой инспекции, где работает данная система). 3. Инициализация (чистка или удаление всей ранее введенной информации). 4. Восстановление информации на винчестере (позволяет создавать резервную копию информации (архив), с которой можно восстановить информацию). 5. Восстановление информации на дискете (см. 4). 6. Прием и передача информации (перенос информации из одной компьютерной системы в другую, передача информации из одного подразделения в другое). Сценарий диалога «АИС налог ЮЛ» изображено на рисунке IV.20. Эффективное и полноценное применение достижений информационных технологий требует сложной многовариантной обработки практически всего объема имеющейся в налоговых инспекциях информации. Широкое использование информационных технологий позволяет повысить производительность и качество работы с массивами данных о налогоплательщиках. Современные технологии — системы управления базами данных, аппаратно-технические средства, специализированное прикладное программное обеспечение — способны перевести работу сотрудников налоговых инспекций, занимающихся выявлением неплательщиков, на новый аналитический уровень. Использование информационных технологий в налоговой инспекции позволяет реализовать ряд важных задач в короткий промежуток времени с минимальными трудозатратами. Рассмотрев структуру АИС НС, мы видим насколько она проста и незатейлива, данная информационная система просто необходимый шаг в дальнейшем развитии налогового администрирования и налоговой службы в целом. Список литературы 1. Данелян Т.Я. Информационные технологии в налогообложении / Московский государственный университет экономики, статистики и информатики. - М., 2002. - 284 с. 2. Рагулин П.Г. Информационные технологии: Электронный учебник. - Владивосток: ТИДОТ ДВГУ, 2004. - 208 с. 3. Вдовин В.М., Суркова Л.Е. Информационные технологии в налогообложении / Изд-во: Дашков и К, 2008. – 248 с.
Рис. IV.7. Дерево функций модели АИС НС.
|















