Реферат: Разработка программы учета абитуриентов
|
Название: Разработка программы учета абитуриентов Раздел: Рефераты по информатике Тип: реферат | ||||||||||||||||||||||||||||||||||||||||||||||||||||||||||||||||||||||||||||||||||||||||||||||||||||||||||||||||||||||||||||||||||
Эффективное управление предприятием в современных условиях невозможно без использования компьютерных технологий. Правильный выбор программного продукта и фирмы-разработчика - это первый и определяющий этап автоматизации бухгалтерского учета. В настоящее время проблема выбора информационной системы (ИС) из специфической задачи превращается в стандартную процедуру. В этом смысле российские предприятия сильно уступают зарубежным конкурентам. Иностранные предприятия, как правило, имеют опыт модернизации и внедрения не одного поколения ИС. В развитых западных странах происходит смена уже четвертого поколения ИС. На российских предприятиях зачастую используют системы первого или второго поколения. Руководители многих российских предприятий имеют слабое представление о современных компьютерных интегрированных системах и предпочитают содержать большой штат собственных программистов, которые разрабатывают индивидуальные программы для решения стандартных управленческих задач. Процедура принятия решения о выборе наиболее эффективной компьютерной системы управления нова для большинства отечественных руководителей, а ее последствия во многом будут оказывать значительное влияние на предприятие в течение нескольких лет. Т.к. применение интегрированной ИС, которая отвечала бы требованиям предприятия (масштабу, специфике бизнеса и т.д.), позволила бы руководителю минимизировать издержки и повысить оперативность управления предприятием в целом. Современная экономика немыслима без информации. Тысячи предприятий, миллионы налогоплательщиков, триллионы рублей, биржевые котировки, реестры акционеров - все эти информационные потоки необходимо оценить, обработать, сделать необходимые выводы, принять правильное решение. Современный специалист - экономист должен уметь принимать обоснованные решения. Для этого наряду с традиционными знаниями, такими как основы менеджмента, основы внешнеэкономической деятельности, банковское дело, административное управление, налогообложение он должен владеть информацией по построению информационных систем. Сегодня обработка экономической информации стала самостоятельным научно-техническим направлением с большим разнообразием идей и методов. Отдельные компоненты процесса обработки данных достигли высокой степени организации и взаимосвязи, что позволяет объединить все средства обработки информации, на конкретном экономическом объекте понятием "экономическая информационная система" (ЭИС). 1. Постановка задачи и исходные данные Разработать программу ведения учета абитуриентов. Систему спроектировать для работы в вузе. Программа должна содержать не менее 2-х таблиц и содержать связи между таблицами. Также, программа должна содержать минимум два отчета и два графика. По заданию варианта функции управления реализованы с помощью меток. Интерфейс приложения представляет собой форму с расположенными на ней интерфейсными элементами управления для более удобного ввода, редактирования и вывода информации и набор запросов для отбора нужных данных из нескольких таблиц. Формы представляют собой как обычные формы ввода данных, так и формы вывода отчета и построения диаграммы. Функциональность приложения обеспечивается наличием меток и кнопок управления. Большинство ошибочных ситуаций перехватывается и обрабатывается соответствующими обработчиками исключительных ситуаций. База данных курсового проекта спроектирована и сохранена в формате Paradox 7. Тип таблиц Paradox 7 предпочтителен при создании файл-серверных БД. Таблицы Paradox по сравнению с другими файл-серверными системами поддерживают самый богатый набор разных типов полей, что позволяет автоматически следить за правильностью вводимых в поля данных, выбирать данные из другой таблицы, строить вторичные индексы, в том числе составные, следить за ссылочной целостностью БД, защищать таблицу от несанкционированного доступа, выбирать языковой драйвер. База данных состоит из 2 таблиц в формате Paradox 7: · abiturients – содержит данные об абитуриентах и оценках ими полученных. · specialities – содержит данные о специальностях в соответствии с вариантом задания. Типы данных, используемые в программе данного курсового проекта, в Paradox 7 следующие: · + - тип «автоинкремент». Целое число типа SmallInt, которое автоматически увеличивается на 1; * означает, что данное поле является первичным ключом таблицы; · A – (ALPHA) строковый тип данных, за которым в поле SIZE указывается количество символов допустимых в строке; · S – (SHORT) короткое целое. Структура таблицы abiturients (см. рис. 1):
Рисунок 1 – Структура таблицы abiturients · A_id – автоинкремент – ключевое поле – код абитуриента; · A_surname – строка (до 25 символов в длину) – фамилия абитуриента. · A_math – целое число – оценка по математике. · A_physic – целое число – оценка по физике. · A_composition – целое число – оценка по сочинению. · A_s_id – целое число – поле связывает абитуриента со специальностью, куда он решил поступать и хранит код специальности. Структура таблицы specialities (см. рис. 2):
Рисунок 2 – Структура таблицы specialities · S_id – автоинкремент – ключевое поле. · S_code – строка (до 10 символов) – код специальности. · S_name – строка (до 30 символов) – наименование специальности. · S_faculty – alpha (до 30 символов) – факультет. Таблицы связаны между собой отношением типа «один-ко-многим». Связь таблиц устанавливается программно. Программа реализует связь «один-ко-многим», поскольку рассматривает связь как “на одну специальность поступает много студентов”. Также связь можно было реализовать и как «один студент поступает только на одну специальность», т.е. «один-к-одной». В таблице abiturients создан вторичный индекс по полю A_s_id. По этому полю осуществляется связь с таблицей specialities (см. рис. 3). В таблице specialities создан вторичный индекс по полям S_name, S_faculty. Он используется при сортировке данных.
Рисунок 3 – Схема структуры базы данных В программе данного курсового проекта применен способ изменения значения поля, связанного с ключевым полем. Если попробовать связать главную таблицу с подчиненной с помощью конструктора связей, а потом попытаться изменить значение поля A_s_id, то вместо смены значения движок базы данных выдает ошибку о том, что рекурсивные ссылки не поддерживаются. Поэтому в других программах реализуются так называемые подстановочные таблицы. Разработанная программа обходит проблему рекурсивной ссылки без использования подстановочных таблиц. В программе нет никаких связей заданных по умолчанию. Вместо этого на форме находится DBLookupComboBox, который связал поля s_id и a_s_id и в то же время ссылается на поле s_id. Если эти поля связать между собой в конструкторе связей, база данных будет выдавать ошибку, поскольку BDE полагает, что поле s_id связано само с собой. А если не связать, то программа не будет отображать отдельно записи абитуриентов по разным специальностям, а будет отображать все подряд. Программой обрабатываются два события связанные с DBLookupComboBox. Это onEnter и onCloseUp. Когда пользователь начинает выбор специальности из списка, то происходит событие onEnter, программа выполняет программный разрыв связи между таблицами, и поэтому во время раскрытия списка в таблицах сетки отображаются все записи абитуриентов. Зато, благодаря отсутствию связи можно выбрать любую специальность из списка, а не только ту, абитуриенты которой отображаются в данный момент на экране (см. рис. 4).
Рисунок 4. Начало выбора специальности из списка Второе событие - onCloseUp – происходит, когда пользователь выбрал нужную специальность из списка и список закрывается. В обработчике этого события восстанавливается связь между главной и подчиненной таблицами. И снова можно перемещаться по строкам таблицы специальностей и смотреть абитуриентов по каждой из них (см. рис. 5). Основной функционал приложения реализован с помощью sql запросов: 1) select s . s _ code , count ( a . a _ id ) total from abiturients a , specialities s where a . a _ s _ id = s . s _ id group by s . s _ id , s _ code – считает сколько абитуриентов поступает на каждую специальность. 2) Select a . a _ surname , sum ( a _ math + a _ physic + a _ composition ) summa , s . s _ code , s . s _ faculty from abiturients a , specialities s where a . a _ s _ id = s . s _ id group by s _ code , s _ faculty , a _ surname order by summa des – этот запрос выполняет сортировку абитуриентов по убыванию суммы баллов с группировкой по факультетам и специальностям.
Рисунок 5. Выбрана специальность code2 4. Структура пользовательского интерфейса Программа данного курсового проекта состоит из четырех форм, каждая из которых появляется при нажатии на определенную кнопку. Столь малое число форм обусловлено тщательным дизайном программы с целью уменьшения количества файлов связанных с формами. На главной форме представлены все элементы пользовательского интерфейса, требуемые для удобной работы пользователя. Две формы выделены на отчеты. Диаграммы строятся и выводятся в отчетах и располагаются на тех же формах. Четвертая форма – AboutBox – предоставляет сведения о разработчике программы.
Рисунок 6. Структура пользовательского интерфейса. Таблица 1. Назначение элементов управления главной формы (a _ f )
Таблица 2. Назначение элементов управления формы (AboutBox )
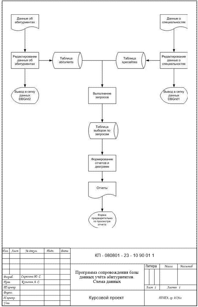
Рисунок 6. Иерархическая модель программы. Все функции программы реализованы при помощи свойств компонент Delphi и не требуют специального программного кода, описывающего алгоритм. Навигация по базе данных выполняется при помощи навигаторов баз данных. В случае возникновения исключительных ситуаций выводятся сообщения об ошибках, рекомендуемые действия пользователя и программа отменяет все изменения в таблице, выполненные до сохранения. В приведенной в приложении А схеме данных показан технологический процесс обработки данных. Данные из двух таблиц используются для выполнения выборок данных при помощи специальных sql запросов. Разработанная программа предназначена для ведения базы данных типа Paradox для учета движения товаров. Она содержит 2 связанных таблиц, 4 формы и один модуль данных. Все компоненты связанные с базой данных собраны в одном модуле данных DM. Текст модуля находится в файле dm_u.pas. Полный текст программы находится в приложении. Перечень файлов проекта: a.dcu a.dfm a.pas a_about.dcu a_about.dfm a_about.pas a_p.cfg a_p.dof a_p.dpr a_p.res a_r.dcu a_r.dfm a_r.pas a_r2.dcu a_r2.dfm a_r2.pas dm_u.dcu dm_u.dfm dm_u.dti dm_u.pas
Рисунок 8 – схема взаимодействия компонентов с файлами БД Одна из причин сложности программы заключается в большом количестве способов, с помощью которых могут взаимодействовать ее компоненты, а уж программы полны и компонентами, и взаимосвязями между ними. Многие технологии пытаются сократить связи между компонентами, чтобы уменьшить количество взаимодействий: например, используется сокрытие информации, абстрагирование и интерфейсы, а также все возможности языков, способствующие этим технологиям. Существуют также технологии для проверки целостности архитектуры программы: доказательства корректности программ, моделирование, анализ требований, формальные проверки. Ни одна из перечисленных технологий не изменила радикально способа создания программ: они работают лишь на небольших задачах. В реальности всегда будут ошибки, которые мы находим с помощью тестирования и устраняем с помощью отладки. Отладка сложна и может занимать непредсказуемо долгое время, поэтому цель в том, чтобы миновать большую ее часть. Технические приемы, которые помогут уменьшить время отладки, включают хороший дизайн, хороший стиль, проверку граничных условий, проверку правильности (исходных) утверждений и разумности кода, защитное программирование, хорошо разработанные интерфейсы, ограниченное использование глобальных данных, средства контроля и проверки. Основной движущей силой в эволюции языков программирования была попытка предотвратить ошибки с помощью возможностей языка. Некоторые такие возможности уменьшают шанс появления целых классов ошибок: проверка диапазонов индексов, ограничение использование указателей или полный отказ от них, сборка мусора, строковые типы данных, типизированный ввод/вывод, строгая проверка типов. Однако, некоторые возможности языка напрашиваются на ошибку, например оператор goto , глобальные переменные, свободно используемые указатели, автоматические преобразования типов. Программистам следует знать зоны повышенного риска в своих языках и быть особенно осторожными при их использовании. Следует также включить все проверки компилятора и слушаться его предупреждений. Компиляторы основных языков программирования обычно поставляются со сложными отладчиками, часто входящими в состав среды программирования, которая объединяет в себе создание и редактирование исходного кода, компиляцию, выполнение и отладку. Отладчики включают в себя графический интерфейс для пошагового выполнения программы, оператор за оператором или функция за функцией, с остановками на конкретных строках программы или при достижении какого условия. Они также предоставляют возможность форматирования и отображения значений переменных. Но у отладчиков есть и минусы. Часть менее распространенных языков программирования не имеет отладчиков или обеспечивает лишь рудиментарные возможности отладки. Отладчики системно-зависимы. Некоторые программы не очень хорошо поддаются отладке: многопроцессные или многонитевые (многопоточные) программы, операционные системы, распределенные системы зачастую должны отлаживаться более низкоуровневыми средствами. В таких ситуациях возможно полагаться только на себя, и немногие вещи могут помочь: операторы выдачи сообщений на экран, личный опыт и способность рассуждать, глядя на код. Пошаговый проход по программе менее продуктивный, чем усиленные размышления и код, проверяющий сам себя в критических ситуациях. Щелканье по операторам занимает больше времени, чем просмотр сообщений операторов отладочной выдачи, расставленных в критических местах. Более важно то, что отладочные операторы сохраняются в программе, а сессии отладчиков преходящи. Отладчик, однако же, может иметь невероятное значение, и его обязательно надо включить в свой набор средств отладки. В состав системы BorlandDelphi входит отладчик, с возможностями позволяющими серьезно облегчить жизнь разработчикам. Он всеми необходимыми функциями. Имеет удобный интерфейс. Функции отладчика выбираются в меню опции RUN. В процессе разработки программы данного курсового проекта наиболее часто использовались опции: · AddBreakpoints – эта опция позволяет просмотреть все контрольные точки и при необходимости удалить, переместить любую контрольную точку или задать условия ее работы; · StepOver – выполнение программы по шагам без захода в процедуры и функции; · TraceInto – выполнение программы по шагам с заходом в процедуры и функции; · TracetoNextSourceLine – пошаговая отладка по строкам программы; · RuntoCursor – выполнение программы до строки, на которой находится курсор. Пошаговая отладка использовалась при отладке всех процедур, где происходили какие-либо изменения данных. При отладке процедуры расчета остатков применялись как точки останова с последующей пошаговой отладкой, так и отладочные операторы печати. Все эти инструменты и методики позволили выяснить, что процедура передавала неправильные данные в качестве параметра в SQL-запрос. По результатам отладки была внесены необходимые исправления в SQL-запрос, которые ликвидировали ошибку. После запуска программы на экране появляется форма, на которой расположены все элементы управления. В верхней части экрана находится сетка, в которой выводятся данные из таблицы специальностей. В этой таблице можно перемещаться по строкам и смотреть, какие абитуриенты связаны с этой специальностью. Программа рассматривает частный случай – «одна специальность – один факультет». Поэтому они жестко связаны между собой. Ниже сетки находится навигатор базы данных. С его помощью можно добавлять, удалять и редактировать записи в базе. Справа от навигатора находится поле выбора списка специальности по ее коду. Если никакая из строк абитуриентов не выделена, то выбор списка приведет к отображению записей всех абитуриентов связанных с данной специальностью. Если выделить какую-либо запись, а потом выбрать из списка специальность по ее коду, то выделенный абитуриент переместиться в группу абитуриентов выбранной специальности. Ниже находится вторая сетка с данными об абитуриентах. Работа с ней происходит таким же образом, с помощью навигатора базы данных 2, который расположен под этой сеткой. Фильтрация записей выполняется по фамилиям и по оценке по физике. Для этого надо указать тип фильтрации, ввести условие фильтрации и нажать метку «Фильтрация». Строковые данные вводятся в апострофах. Результат фильтрации будет виден в сетке 2. Если щелкнуть мышкой по названию поля в сетке абитуриентов, то в сетке 3 находящейся с правой стороны выведутся абитуриенты, отсортированные по данному полю. Под элементами фильтрации находится длинное текстовое поле для ввода произвольных sql запросов. Чтобы выполнить введенный запрос надо щелкнуть по метке «Выполнить sql запрос». Справа от навигатора 2, находятся две метки, которые служат для вывода отчетов. «Отчет» выводит детальную информацию с выводом диаграммы количества абитуриентов на каждой из специальностей и, соответственно факультете. «Отчет2» выводит отсортированную информацию по сумме баллов с группировкой по факультетам и специальностям. Далее расположена кнопка «Количество по специальностям», нажатие на которую приводит к выводу в сетке3 двух столбцов s_code и total. В первом столбце выводится код специальности, а во втором – количество абитуриентов. Нажав метку «О программе…» можно посмотреть информацию о разработчике. Нажатие метки «Выход» завершает работу программу с сохранением измененных таблиц. Если были пропущены обязательные данные (в данном случае за этим следит BDE автоматически), то программа остановит свою работу и запись не будет добавлена до тех пор, пока не будут введены правильные. Все элементы формы снабжены поясняющими надписями и всплывающими подсказками, и с ней очень просто работать. Данная программа разрабатывалась с использованием системы быстрой разработки программ (IDE) Delphi 5. Минимальные требования для работы: 256 Мб оперативной памяти, частота процессора 666 МГц, операционная система Windows 9x,Me,XP. Для работы программы требуется поддержка BDE, в связи с этим можно рекомендовать увеличение оперативной памяти. Таблица 3. Сообщения программы
В данном курсовом проекте были выполнены все поставленные задачи в соответствии с техническим заданием. Определены состав и структура данных в виде 2-х связанных таблиц. Определены методы решения задач, разработаны SQL-запросы для выборки данных из БД, разработана программа в средстве разработки Borland Delphi. Описаны компоненты, использовавшиеся для разработки программы. Документированы возможности программы, разработано руководство пользователя. Литература 1. Вейскас Д. Эффективная работа с MicrosoftAccess 97. /Вейскас Д. – С-Пб.: Питер, 1999. 2. Калверт Ч. BorlandC++ Builder / Калверт Ч., Рейсдорф К. – М.: Нолидж, 1998. 3. Фаронов В.В. Система программирования Delphi / В.В. Фаронов – М.: Нолидж, 2002. 4. Фаронов В.В. Системное программирование / В.В. Фаронов – М.: Нолидж, 2003. 5. Inprise Corporation. Delphi Help. / Borland Press, 2000. Приложение А Схема данных Приложение Б Схема работы программы
Приложение В Текст программы a.pas unit a; interface uses Windows, Messages, SysUtils, Classes, Graphics, Controls, Forms, Dialogs, Grids, DBGrids, ExtCtrls, Db, DBTables, DBCtrls, StdCtrls; type Ta_f = class(TForm) Panel2: TPanel; Panel3: TPanel; DBGrid1: TDBGrid; DBGrid2: TDBGrid; DBNavigator1: TDBNavigator; Label1: TLabel; Panel1: TPanel; DBNavigator2: TDBNavigator; DBLookupComboBox1: TDBLookupComboBox; RadioGroup1: TRadioGroup; Label2: TLabel; Edit1: TEdit; Label3: TLabel; Edit2: TEdit; Label4: TLabel; DBGrid3: TDBGrid; Label5: TLabel; Label6: TLabel; Label8: TLabel; Label9: TLabel; Button1: TButton; Label7: TLabel; procedure DBLookupComboBox1Enter(Sender: TObject); procedure DBLookupComboBox1CloseUp(Sender: TObject); procedure Label4Click(Sender: TObject); procedure DBGrid2TitleClick(Column: TColumn); procedure Label3Click(Sender: TObject); procedure Label6Click(Sender: TObject); procedure Label8Click(Sender: TObject); procedure Label9Click(Sender: TObject); procedure Button1Click(Sender: TObject); procedure Label7Click(Sender: TObject); procedure FormPaint(Sender: TObject); private { Private declarations } public { Public declarations } end; var a_f: Ta_f; implementation uses a_r, dm_u, a_r2, a_about; {$R *.DFM} procedure Ta_f.DBLookupComboBox1Enter(Sender: TObject); begin dm.Table2.MasterSource:=Nil; dm.Table2.MasterFields:=''; dm.Table2.IndexName:=''; end; procedure Ta_f.DBLookupComboBox1CloseUp(Sender: TObject); begin dm.Table2.MasterSource:=dm.DataSource1; dm.Table2.MasterFields:='S_id'; dm.Table2.IndexName:='a_index'; end; procedure Ta_f.Label4Click(Sender: TObject); var filter: string; begin if Edit1.Text='' then begin ShowMessage('Не указано условие фильтрации!'); dm.Table2.Filtered:=False; Edit1.SetFocus; Exit; end; if RadioGroup1.ItemIndex=0 then filter:='A_surname'; if RadioGroup1.ItemIndex=1 then filter:='A_physic'; try dm.Table2.Filter:=filter+Edit1.Text; dm.Table2.Filtered:=True; except ShowMessage('Неправильноеиспользованиефильтра!'); Edit1.SetFocus; Edit1.Text:=''; Exit; end; end; procedure Ta_f.DBGrid2TitleClick(Column: TColumn); begin try if column.FieldName='A_surname' then begin dm.Query1.Close; dm.Query1.SQL.Clear; dm.Query1.SQL.add('select A_surname,A_math,A_physic,A_composition from "abiturients.db" order by A_surname asc'); dm.Query1.Open; end; if column.FieldName='A_math' then begin dm.Query1.Close; dm.Query1.SQL.Clear; dm.Query1.SQL.add('select A_math,A_surname,A_physic,A_composition from "abiturients.db" order by A_math desc'); dm.Query1.Open; end; if column.FieldName='A_physic' then begin dm.Query1.Close; dm.Query1.SQL.Clear; dm.Query1.SQL.add('select A_physic,A_surname,A_math,A_composition from "abiturients.db" order by A_physic desc'); dm.Query1.Open; end; if column.FieldName='A_composition' then begin dm.Query1.Close; dm.Query1.SQL.Clear; dm.Query1.SQL.add('select A_composition,A_surname,A_math,A_physic from "abiturients.db" order by A_composition desc'); dm.Query1.Open; end; except ShowMessage('НеполучилосьвыполнитьSQL запрос!'); end; end; procedure Ta_f.Label3Click(Sender: TObject); begin try dm.Query1.Close; dm.Query1.SQL.Clear; dm.Query1.SQL.Add(Edit2.Text); dm.Query1.Open; except ShowMessage('Не получилось выполнить SQL запрос!'); end; end; procedure Ta_f.Label6Click(Sender: TObject); begin a_r_f.Query1.Active:=False; a_r_f.Query1.Active:=True; a_r_f.report1.Preview; end; procedure Ta_f.Label8Click(Sender: TObject); begin if dm.Table1.Modified then dm.Table1.Post; if dm.Table2.Modified then dm.Table2.Post; Close; end; procedure Ta_f.Label9Click(Sender: TObject); begin a_r2_f.Query1.Active:=False; a_r2_f.Query1.Active:=True; a_r2_f.QuickRep1.Preview; end; procedure Ta_f.Button1Click(Sender: TObject); begin try dm.Query1.Close; dm.Query1.SQL.Clear; dm.Query1.SQL.Add('select s.s_code, count (a.a_id) total from abiturients a, specialities s where a.a_s_id=s.s_id group by s.s_id,s_code'); dm.Query1.Open; except ShowMessage('Не получилось выполнить SQL запрос!'); end; end; procedure Ta_f.Label7Click(Sender: TObject); begin AboutBox.ShowModal; end; procedure Ta_f.FormPaint(Sender: TObject); begin dm.Table2.MasterSource:=dm.DataSource1; dm.Table2.MasterFields:='S_id'; dm.Table2.IndexName:='a_index'; end; end. a_about.pas unit a_about; interface uses Windows, SysUtils, Classes, Graphics, Forms, Controls, StdCtrls, Buttons, ExtCtrls; type TAboutBox = class(TForm) Panel1: TPanel; ProgramIcon: TImage; ProductName: TLabel; Version: TLabel; Copyright: TLabel; Comments: TLabel; OKButton: TButton; private { Private declarations } public { Public declarations } end; var AboutBox: TAboutBox; implementation {$R *.DFM} end. a_r.pas unit a_r; interface uses Windows, Messages, SysUtils, Classes, Graphics, Controls, Forms, Dialogs, ExtCtrls, QuickRpt, Qrctrls, Db, DBTables, TeEngine, Series, TeeProcs, Chart, DBChart, QrTee; type Ta_r_f = class(TForm) report1: TQuickRep; Table1: TTable; DataSource1: TDataSource; DataSource2: TDataSource; Table2: TTable; DetailBand1: TQRBand; QRSubDetail1: TQRSubDetail; QRLabel5: TQRLabel; TitleBand1: TQRBand; QRLabel10: TQRLabel; ColumnHeaderBand1: TQRBand; QRGroup1: TQRGroup; QRLabel1: TQRLabel; QRLabel2: TQRLabel; QRLabel3: TQRLabel; QRLabel11: TQRLabel; QRLabel12: TQRLabel; QRShape2: TQRShape; QRDBText4: TQRDBText; QRDBText5: TQRDBText; QRDBText6: TQRDBText; QRDBText7: TQRDBText; QRExpr1: TQRExpr; QRLabel4: TQRLabel; QRDBText1: TQRDBText; QRBand1: TQRBand; QRExpr2: TQRExpr; QRLabel6: TQRLabel; Query1: TQuery; DataSource3: TDataSource; QRChart1: TQRChart; QRDBChart1: TQRDBChart; Series1: TPieSeries; procedure FormCreate(Sender: TObject); private { Private declarations } public { Public declarations } end; var a_r_f: Ta_r_f; implementation uses dm_u; {$R *.DFM} procedure Ta_r_f.FormCreate(Sender: TObject); var DBPath: String; {путь к базе данных} begin if Table1.Active=true then Table1.Active:=false; if Table2.Active=true then Table2.Active:=false; if Query1.Active=True then Query1.Active:=False; DBPath:=ExtractFilePath(Application.ExeName)+'db'; //определение пути к БД Query1.DatabaseName:=DBPath; Table1.DatabaseName:=DBPath; Table1.Open; Table2.DatabaseName:=DBPath; Table2.Open; Query1.Active:=True; end; end. a_r2.pas unit a_r2; interface uses Windows, Messages, SysUtils, Classes, Graphics, Controls, Forms, Dialogs, Db, DBTables, ExtCtrls, QuickRpt, Qrctrls, TeEngine, Series, TeeProcs, Chart, DBChart, QrTee; type Ta_r2_f = class(TForm) QuickRep1: TQuickRep; DataSource1: TDataSource; Query1: TQuery; QRBand1: TQRBand; QRLabel1: TQRLabel; QRBand2: TQRBand; QRGroup1: TQRGroup; QRLabel2: TQRLabel; QRLabel3: TQRLabel; QRLabel4: TQRLabel; QRDBText1: TQRDBText; QRBand3: TQRBand; QRLabel5: TQRLabel; QRDBText4: TQRDBText; QRShape1: TQRShape; QRDBText2: TQRDBText; QRDBText3: TQRDBText; QRBand4: TQRBand; QRExpr1: TQRExpr; QRChart1: TQRChart; QRDBChart1: TQRDBChart; Series1: TPieSeries; procedure QuickRep1StartPage(Sender: TCustomQuickRep); procedure FormCreate(Sender: TObject); private { Private declarations } public { Public declarations } end; var a_r2_f: Ta_r2_f; implementation {$R *.DFM} procedure Ta_r2_f.QuickRep1StartPage(Sender: TCustomQuickRep); begin QRDBChart1.CheckDatasource(Series1); end; procedure Ta_r2_f.FormCreate(Sender: TObject); var DBPath: String; {путькбазеданных} begin if Query1.Active=True then Query1.Active:=False; DBPath:=ExtractFilePath(Application.ExeName)+'db'; //определение пути к БД Query1.DatabaseName:=DBPath; end; end. dm_u.pas unit dm_u; interface uses Windows, Messages, SysUtils, Classes, Graphics, Controls, Forms, Dialogs, Db, DBTables; type Tdm = class(TDataModule) Query1: TQuery; DataSource3: TDataSource; Table2: TTable; Table2A_id: TAutoIncField; Table2A_surname: TStringField; Table2A_math: TSmallintField; Table2A_physic: TSmallintField; Table2A_composition: TSmallintField; Table2A_s_id: TSmallintField; Table2sum: TIntegerField; DataSource2: TDataSource; Table1: TTable; DataSource1: TDataSource; db: TDatabase; procedure Table2CalcFields(DataSet: TDataSet); procedure Table2A_mathValidate(Sender: TField); procedure Table2A_physicValidate(Sender: TField); procedure Table2A_compositionValidate(Sender: TField); procedure DataModuleCreate(Sender: TObject); private { Private declarations } public { Public declarations } end; var dm: Tdm; implementation {$R *.DFM} procedure Tdm.Table2CalcFields(DataSet: TDataSet); begin dm.Table2sum.Value:=dm.Table2A_math.Value+dm.Table2A_physic.Value+dm.Table2A_composition.Value; end; procedure Tdm.Table2A_mathValidate(Sender: TField); begin if (dm.Table2A_math.Value<2) or (dm.Table2A_math.Value>5) then begin ShowMessage('Оценка допустима только от 2 до 5!'); Abort; end; end; procedure Tdm.Table2A_physicValidate(Sender: TField); begin if (dm.Table2A_physic.Value<2) or (dm.Table2A_physic.Value>5) then begin ShowMessage('Оценка допустима только от 2 до 5!'); Abort; end; end; procedure Tdm.Table2A_compositionValidate(Sender: TField); begin if (dm.Table2A_composition.Value<2) or (dm.Table2A_composition.Value>5) then begin ShowMessage('Оценка допустима только от 2 до 5!'); Abort; end; end; procedure Tdm.DataModuleCreate(Sender: TObject); var DBPath: String; {путькбазеданных} begin with dm do begin if table1.Active=True then table1.active:=false; if table2.active=true then table2.active:=false; end; DBPath:=ExtractFilePath(Application.ExeName)+'db'; //определениепутикБД DM.Table1.DatabaseName:=DBPath; {указатьбазу} DM.Table1.Open; {открытьтаблицу} DM.Table2.DatabaseName:=DBPath; DM.Table2.Open; Query1.DatabaseName:=DBPath; end; end. Приложение Г Примеры экранных форм диаграмм и отчетов
Рисунок Г.1 – Количество абитуриентов по специальностям – отчет и диаграмма
Рисунок Г.2 – Сортировка по сумме баллов – отчет и диаграмма |
||||||||||||||||||||||||||||||||||||||||||||||||||||||||||||||||||||||||||||||||||||||||||||||||||||||||||||||||||||||||||||||||||










