Курсовая работа: по численным методам
|
Название: по численным методам Раздел: Рефераты по математике Тип: курсовая работа | |||||||||||||||||||||||||||||||||||||||||||||||||||||||||||||||||||||||||||||||||||||||||||||||||||||||||||||||||||||||||||||||||||||||||||||||||||||||||||||||||||||||||||||||||||||||||||||||||||||||||||||||||||||||||||||||||||||||||||||||||||||||||||||||||||||||||||||||||||||||||||||||||||||||
| 1. Методом Крылова развернуть характеристический определитель матрицы А= Решение. Метод Крылова основан на свойстве квадратной матрицы обращать в нуль свой характеристический многочлен. Согласно теореме Гамильтона-Кали, всякая квадратная матрица является корнем своего характеристического многочлена и, следовательно, обращает его в нуль. Пусть характеристический многочлен. Заменяя в выражении (1) величину Возьмем произвольный ненулевой вектор Умножим обе части выражения (2) на Положим т.е. Учитывая (5), выражение (4) запишем в виде или в виде
Решаем систему (7). Если эта система имеет единственное решение, то ее корни Если известны коэффициенты Здесь Используя все выше сказанное, развернем характеристический определитель матрицы А= Выберем в качестве начального следующий вектор:
Вычислим
Составим матричное уравнение
Полученную систему уравнений решим методом Жордана-Гаусса.
Исходя из результатов таблицы, имеем Таким образом характеристическое уравнение матрицы
2. Для определения собственных чисел матрицы
Данное кубическое уравнение невозможно решить стандартными средствами. Воспользуемся для этой цели числовыми методами, а точнее методами приближенного вычисления. 2.1 Исследование функции. Вычислим первую и вторую производные данной функции
Необходимо выбрать интервал, на котором будем находить решение. Для отделения корней существует несколько способов. Наиболее популярные из них – графический и аналитический. В литературе рассматриваются эти способы по отдельности. По заданию курсовой работы требуется отделить корни каждым из этих способов. Рискну нарушить это требование, и объединить эти два способа в один. То есть исследовать функцию аналитически и по результатам исследования построить приблизительный график функции. Областью значений исходного уравнения является вся ось Приравняв первую производную к нулю, мы можем получить критические точки данной функции (точки минимумов и максимумов, или же точки, в которых функция не определена).
Стоит отметить, что для вычисления квадратного корня, также применимы числовые методы, на которых и основаны микрокалькуляторы и программы для ЭВМ. Данные методы основаны на логарифмировании корня и последующего вычисления.
Уравнение Функция возрастает на промежутке Приравняв вторую производную к нулю, мы можем найти точку перегиба и, соответственно, найти интервал, на котором функция выпуклая и вогнутая.
Далее необходимо найти, интервалы, в которых график функции пересекает ось Сразу можно определиться, что так при Далее рассмотрим оставшиеся два интервала. Известно, что при
Таким образом получили еще один интервал Следующий будет от Произведем аналогичные вычисления и получим промежуток На основании произведенного анализа построим график исходной функции.
2.2 Метод хорд. Сразу необходимо заметить, что существуют два случая (варианта) при решении методом хорд. Случай первый. Первая и вторая производные функции имеют одинаковые знаки, т.е. В этом случае итерационный процесс осуществляем по формуле
Случай второй. Первая и вторая производные функции имеют разные знаки, т.е. В этом случае итерационный процесс осуществляем по формуле
Для оценки точности приближение можно воспользоваться формулой
где Итак решим наше уравнение 2.2.1 Интервал
Так как первая и вторые производные в точке, от которой мы начинаем работать имеют различные знаки, то работаем по второму варианту. Результаты вычисления приведены в таблице.
2.2.2 Интервал
Так как первая и вторые производные в точке, от которой мы начинаем работать имеют различные знаки, то работаем по второму варианту. Результаты вычисления приведены в таблице.
2.2.3 Интервал
Так как первая и вторые производные в точке, от которой мы начинаем работать имеют одинаковые знаки, то работаем по первому варианту. Результаты вычисления приведены в таблице.
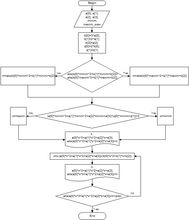
Итак, корнями уравнения 2.3 Метод касательных (метод Ньютона). В век повальной компьютеризации не есть хорошо считать при помощи логарифмической линейки. Поэтому, разработаем алгоритм и прикладную программу для решения кубических уравнений методом Ньютона. Ниже приведена блок-схема алгоритма и листинг программы, реализующей данный алгоритм на языке С++. Также привожу текст, которая выдает данная программа при решении исходного уравнения.
//метод Ньютона длЯ решениЯ кубических уравнений #include<math.h> #include<iostream.h> double a[4]={0}, b[3]={0}, c[2]={0}, prec=0.00000; double minim=0, maxim=0; void Hello(void); void Input(); void Derivative(); void Calculation(); double Calc_Fun(double); double Calc_First(double); double Calc_Second(double); main(void) { Hello(); Input(); Derivative(); Calculation(); return 0; } void Hello(void) { cout<<"Программа длЯ решениЯ кубических уравнений методом касательных (метод Ньютона).\n\n"; } void Input() { cout<<"Кубическое уравнение имеет вид"<<endl <<"a1*x^3+a2*x^2+a3*x+a4=0"<<endl<<endl; for (int i=0;i<4;i++) { cout<<"Введите значение коэффициента a["<<i+1<<"] : "; cin>>a[i]; } cout<<endl<<"Необходимо указать интервал поиска решениЯ."<<endl <<"Введите нижнюю границу поиска : "; cin>>minim; cout<<"Введите верхнюю границу поиска : "; cin>>maxim; while(minim==maxim||minim>maxim) { cout<<"\nНижнЯЯ граница должна быть меньше верхней и не может быть ей равна."<<endl <<"Повторите ввод нижней границы : "; cin>>minim; cout<<"Повторите ввод верхней границы : "; cin>>maxim; } cout<<"Введите допустимую погрешность : "; cin>>prec; } void Derivative() { b[0]=a[0]*3; b[1]=a[1]*2; b[2]=a[2]; c[0]=b[0]*2; c[1]=b[1]; cout<<"\n\n\n" <<"Исходное уравнение имеет вид : \n\n" <<a[0]<<"x^3+("<<a[1]<<")x^2+("<<a[2]<<")x+("<<a[3]<<")=0\n\n" <<"ПерваЯ производнаЯ имеет вид : \n\n" <<"f'(x)="<<b[0]<<"x^2+("<<b[1]<<")x+("<<b[2]<<")\n\n" <<"ВтораЯ производнаЯ имеет вид : \n\n" <<"f''(x)="<<c[0]<<"x+("<<c[1]<<")\n\n"; } void Calculation() { double x=0, m=0; cout<<"-------------------------------------------------"<<endl <<"| Xn | f(Xn) | |f(Xn)|/m |"<<endl <<"-------------------------------------------------"<<endl; if (abs(Calc_Fun(minim))*abs(Calc_Second(minim))>0) x=minim; else x=maxim; if (Calc_First(minim)>Calc_First(maxim)) m=abs(Calc_First(maxim)); else m=abs(Calc_First(minim)); cout<<"|"; cout.width(15);cout.precision(10); cout<<x; cout<<"|"; cout.width(15);cout.precision(10); cout<<Calc_Fun(x); cout<<"|"; cout.width(15);cout.precision(10); cout<<(fabs(Calc_Fun(x))/m); cout<<"|\n"; while((fabs(Calc_Fun(x))/m)>prec) { x=(x-(Calc_Fun(x)/Calc_First(x))); cout<<"|"; cout.width(15);cout.precision(10); cout<<x; cout<<"|"; cout.width(15);cout.precision(10); cout<<Calc_Fun(x); cout<<"|"; cout.width(15);cout.precision(10); cout<<fabs(Calc_Fun(x))/m; cout<<"|\n"; } cout<<"-------------------------------------------------"; } double Calc_Fun(double x) { return (a[0]*x*x*x+a[1]*x*x+a[2]*x+a[3]); } double Calc_First(double x) { return (b[0]*x*x+b[1]*x+b[2]); } double Calc_Second(double x) { return (c[0]*x+c[1]); }
Программа длЯ решениЯ кубических уравнений методом касательных (метод Ньютона). Кубическое уравнение имеет вид a1*x^3+a2*x^2+a3*x+a4=0 Введите значение коэффициента a[1] : 1 Введите значение коэффициента a[2] : -6 Введите значение коэффициента a[3] : -9 Введите значение коэффициента a[4] : 58 Необходимо указать интервал поиска решениЯ. Введите нижнюю границу поиска : -4 Введите верхнюю границу поиска : -3 Введите допустимую погрешность : 0.00005 Исходное уравнение имеет вид : 1x^3+(-6)x^2+(-9)x+(58)=0 ПерваЯ производнаЯ имеет вид : f'(x)=3x^2+(-12)x+(-9) ВтораЯ производнаЯ имеет вид : f''(x)=6x+(-12) ------------------------------------------------- | Xn | f(Xn) | |f(Xn)|/m | ------------------------------------------------- | -4| -66| 1.222222222| | -3.24137931| -9.922506048| 0.183750112| | -3.079817529| -0.40621762| 0.007522548518| | -3.07261683|-0.000789793230|1.462580056e-05| -------------------------------------------------
Программа длЯ решениЯ кубических уравнений методом касательных (метод Ньютона). Кубическое уравнение имеет вид a1*x^3+a2*x^2+a3*x+a4=0 Введите значение коэффициента a[1] : 1 Введите значение коэффициента a[2] : -6 Введите значение коэффициента a[3] : -9 Введите значение коэффициента a[4] : 58 Необходимо указать интервал поиска решениЯ. Введите нижнюю границу поиска : 3 Введите верхнюю границу поиска : 4 Введите допустимую погрешность : 0.00005 Исходное уравнение имеет вид : 1x^3+(-6)x^2+(-9)x+(58)=0 ПерваЯ производнаЯ имеет вид : f'(x)=3x^2+(-12)x+(-9) ВтораЯ производнаЯ имеет вид : f''(x)=6x+(-12) ------------------------------------------------- | Xn | f(Xn) | |f(Xn)|/m | ------------------------------------------------- | 3| 4| 0.4444444444| | 3.222222222| 0.159122085| 0.01768023167| | 3.231855174| 0.000341137633|3.790418145e-05| -------------------------------------------------
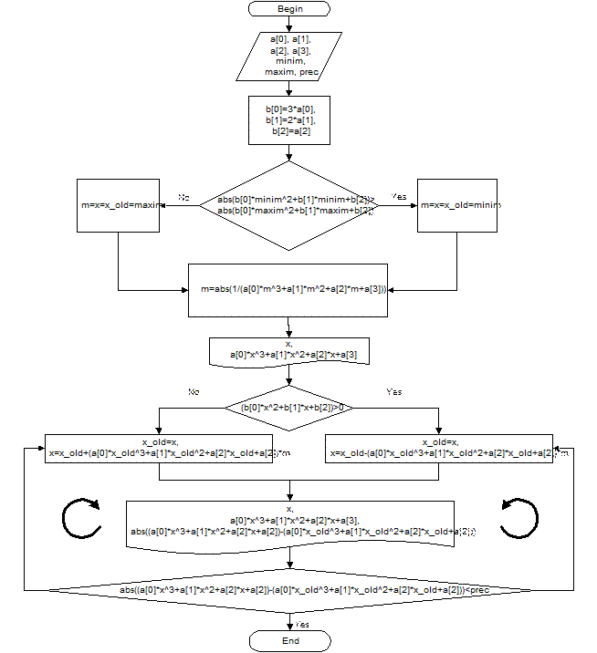
Программа длЯ решениЯ кубических уравнений методом касательных (метод Ньютона). Кубическое уравнение имеет вид a1*x^3+a2*x^2+a3*x+a4=0 Введите значение коэффициента a[1] : 1 Введите значение коэффициента a[2] : -6 Введите значение коэффициента a[3] : -9 Введите значение коэффициента a[4] : 58 Необходимо указать интервал поиска решениЯ. Введите нижнюю границу поиска : 5 Введите верхнюю границу поиска : 6 Введите допустимую погрешность : 0.00005 Исходное уравнение имеет вид : 1x^3+(-6)x^2+(-9)x+(58)=0 ПерваЯ производнаЯ имеет вид : f'(x)=3x^2+(-12)x+(-9) ВтораЯ производнаЯ имеет вид : f''(x)=6x+(-12) ------------------------------------------------- | Xn | f(Xn) | |f(Xn)|/m | ------------------------------------------------- | 6| 4| 0.6666666667| | 5.851851852| 0.2601229487| 0.04335382479| | 5.840787634| 0.001413241032| 0.000235540172| | 5.840726862|4.255405933e-08|7.092343222e-09| ------------------------------------------------- 2.4 Метод итераций. Как и для предыдущего метода, привожу блок-схему алгоритма решения и листинг программы, реализующей этот алгоритм на языке программирования С++.
//метод итераций длЯ решениЯ кубических уравнений #include<math.h> #include<iostream.h> double a[4]={0}, b[3]={0}, prec=0.00000; double minim=0, maxim=0; void Hello(void); void Input(); void Derivative(); void Calculation(); double Calc_Fun(double); double Calc_First(double); main(void) { Hello(); Input(); Derivative(); Calculation(); return 0; } void Hello(void) { cout<<"Программа длЯ решениЯ кубических уравнений методом итераций.\n\n"; } void Input() { cout<<"Кубическое уравнение имеет вид"<<endl <<"a1*x^3+a2*x^2+a3*x+a4=0"<<endl<<endl; for (int i=0;i<4;i++) { cout<<"Введите значение коэффициента a["<<i+1<<"] : "; cin>>a[i]; } cout<<endl<<"Необходимо указать интервал поиска решениЯ."<<endl <<"Введите нижнюю границу поиска : "; cin>>minim; cout<<"Введите верхнюю границу поиска : "; cin>>maxim; while(minim==maxim||minim>maxim) { cout<<"\nНижнЯЯ граница должна быть меньше верхней и не может быть ей равна." <<endl <<"Повторите ввод нижней границы : "; cin>>minim; cout<<"Повторите ввод верхней границы : "; cin>>maxim; } cout<<"Введите допустимую погрешность : "; cin>>prec; } void Derivative() { b[0]=a[0]*3; b[1]=a[1]*2; b[2]=a[2]; } void Calculation() { double x=0, x_old=0, m=0; cout<<"-------------------------------------------------"<<endl <<"| Xn | f(Xn) | X(n+1)-Xn |"<<endl <<"-------------------------------------------------"<<endl; if(fabs(Calc_First(minim))>fabs(Calc_First(maxim))) m=x=x_old=minim; else m=x=x_old=maxim; m=fabs(1/Calc_First(m)); cout<<"|"; cout.width(15);cout.precision(10); cout<<x; cout<<"|"; cout.width(15);cout.precision(10); cout<<Calc_Fun(x); cout<<"| |\n"; if(Calc_First(x)>0) { do { x_old=x; x=x_old-m*Calc_Fun(x_old); cout<<"|"; cout.width(15);cout.precision(10); cout<<x; cout<<"|"; cout.width(15);cout.precision(10); cout<<Calc_Fun(x); cout<<"|"; cout.width(15);cout.precision(10); cout<<fabs( Calc_Fun(x) - Calc_Fun(x_old) ); cout<<"|\n"; } while(( fabs( Calc_Fun(x) - Calc_Fun(x_old) ) )>prec); } else { do { x_old=x; x=x_old+m*Calc_Fun(x_old); cout<<"|"; cout.width(15);cout.precision(10); cout<<x; cout<<"|"; cout.width(15);cout.precision(10); cout<<Calc_Fun(x); cout<<"|"; cout.width(15);cout.precision(10); cout<<fabs( Calc_Fun(x) - Calc_Fun(x_old) ); cout<<"|\n"; } while(( fabs( Calc_Fun(x) - Calc_Fun(x_old) ) )>prec); } cout<<"-------------------------------------------------"; } double Calc_Fun(double x) { return (a[0]*x*x*x+a[1]*x*x+a[2]*x+a[3]); } double Calc_First(double x) { return (b[0]*x*x+b[1]*x+b[2]); }
Программа длЯ решениЯ кубических уравнений методом итераций. Кубическое уравнение имеет вид a1*x^3+a2*x^2+a3*x+a4=0 Введите значение коэффициента a[1] : 1 Введите значение коэффициента a[2] : -6 Введите значение коэффициента a[3] : -9 Введите значение коэффициента a[4] : 58 Необходимо указать интервал поиска решениЯ. Введите нижнюю границу поиска : -4 Введите верхнюю границу поиска : -3 Введите допустимую погрешность : 0.00005 ------------------------------------------------- | Xn | f(Xn) | X(n+1)-Xn | ------------------------------------------------- | -4| -66| | | -3.24137931| -9.922506048| 56.07749395| | -3.127327517| -3.12093462| 6.801571427| | -3.091454705| -1.064778438| 2.056156183| | -3.079215872| -0.372281515| 0.6924969227| | -3.074936774| -0.131239433| 0.241042082| | -3.073428275| -0.04639844126| 0.08484099175| | -3.07289496| -0.01642029825| 0.02997814301| | -3.072706221|-0.005813178631| 0.01060711962| | -3.072639403|-0.002058264249| 0.003754914382| | -3.072615744|-0.000728799396| 0.001329464852| | -3.072607367|-0.000258060628|0.0004707387678| | -3.072604401|-9.137721784e-0|0.0001666834108| | -3.072603351|-3.235601088e-0|5.902120696e-05| | -3.072602979|-1.145703711e-0|2.089897377e-05| -------------------------------------------------
Кубическое уравнение имеет вид a1*x^3+a2*x^2+a3*x+a4=0 Введите значение коэффициента a[1] : 1 Введите значение коэффициента a[2] : -6 Введите значение коэффициента a[3] : -9 Введите значение коэффициента a[4] : 58 Необходимо указать интервал поиска решениЯ. Введите нижнюю границу поиска : 3 Введите верхнюю границу поиска : 4 Введите допустимую погрешность : 0.00005 ------------------------------------------------- | Xn | f(Xn) | X(n+1)-Xn | ------------------------------------------------- | 3| 4| | | 3.222222222| 0.159122085| 3.840877915| | 3.231062338| 0.01338370012| 0.1457383849| | 3.231805877| 0.001151957391| 0.01223174272| | 3.231869875|9.934183961e-05| 0.001052615552| | 3.231875394|8.568402322e-06|9.077343728e-05| | 3.23187587|7.390497921e-07| 7.82935253e-06| -------------------------------------------------
Программа длЯ решениЯ кубических уравнений методом итераций. Кубическое уравнение имеет вид a1*x^3+a2*x^2+a3*x+a4=0 Введите значение коэффициента a[1] : 1 Введите значение коэффициента a[2] : -6 Введите значение коэффициента a[3] : -9 Введите значение коэффициента a[4] : 58 Необходимо указать интервал поиска решениЯ. Введите нижнюю границу поиска : 5 Введите верхнюю границу поиска : 6 Введите допустимую погрешность : 0.00005 ------------------------------------------------- | Xn | f(Xn) | X(n+1)-Xn | ------------------------------------------------- | 6| 4| | | 5.851851852| 0.2601229487| 3.739877051| | 5.842217669| 0.0346921878| 0.2254307609| | 5.840932773| 0.004788677115| 0.02990351069| | 5.840755414|0.0006639855431| 0.004124691572| | 5.840730822|9.212373716e-05|0.0005718618059| | 5.84072741|1.278267885e-05|7.934105832e-05| | 5.840726937|1.773688694e-06|1.100899016e-05| -------------------------------------------------
Решив уравнение
Для дальнейших расчетов будем использовать среднее арифметическое значение полученных корней.
Собственные вектора матрицы А=
Для нашей матрицы, данная формула примет следующий вид
Коэффициенты
Для
Для
Для
Далее можем найти собственные векторы:
Характеристический многочлен для данной матрицы имеет вид:
Находим Число диагональных миноров второго порядка у матрицы второго порядка Выписываем эти миноры и складываем их:
И, в заключение, находим
Таким образом, характеристическое уравнение имеет вид
Данное уравнение идентично уравнению, полученному при помощи метода Крылова. Нет смысла заново его решать. Воспользуемся уже вычисленными корнями (их средним значением). Определим собственный вектор
Из третьего уравнения системы выведем
Примем Итак, искомый вектор матрицы
При помощи метода Крылова, мы получили точное значение собственного вектора Мы можем проверить наши вычисления, взяв
Как видно, мы получил идентичный, до третьего знака, результат. Определим собственный вектор
Из третьего уравнения системы выведем
Примем Итак, искомый вектор матрицы
При помощи метода Крылова, мы получили точное значение собственного вектора Мы можем проверить наши вычисления, взяв
Как видно, мы получил идентичный, до третьего знака, результат. Определим собственный вектор
Из третьего уравнения системы выведем
Примем Итак, искомый вектор матрицы
При помощи метода Крылова, мы получили точное значение собственного вектора Мы можем проверить наши вычисления, взяв
Как видно, мы получил идентичный, до третьего знака, результат. |
. Исходную систему линейных уравнений решить методом Жордана-Гаусса.
методом Крылова.


, или 

,
. Изменив знак равенства на знак неравенства (< или >), можем найти промежутки возрастания и убывания функции.







определим по формуле


, и определим ее собственные векторы методом непосредственного развертывания.
.
.
, или

.
, или

.
, или

.