Дипломная работа: Автоматизированная система оценки качества деятельности преподавателей кафедры Информационные системы
|
Название: Автоматизированная система оценки качества деятельности преподавателей кафедры Информационные системы Раздел: Рефераты по педагогике Тип: дипломная работа | |||||||||||||||||||||||||||||||||||||||||||||||||||||||||||||||||||||||||||||||||||||||||||||||||||||||||||||||||||||||||||||||||||||||||||||||||||||||||||||||||||||||||||||||||||||||||||||||||||||||||||||||||||||||||||||||||||||||||||||||||||||||||||||||||||||||||||||||||||||||||||||||||||||||||||||||||||||||||||||||||||||||||||||||||||||||||||||||||||||||||||||||||||||||||||||||||||||||||||||||||||||||||||||||||||||||||||||||||||||||||||||||||||||||||||||||||||||||||||||||||||||||||||||||||||||||||||||||||||||||||||||||||||||||||||||||||||||||||||||||||||||||||||||||||||||||||||||||||||||||||||||||||||||||||||||||||||||||||||||||||||||||||||||||||||||||||||||||||||||||||||||||||||||||||||||||||||||||||||||||||||||||||||||||||||||||||||||||||||||||||||||||||||||||||||||||||||||||||||||||||||||||||||||||||||||||||||||||||||||||||||||||||||||||||||||||||||||||||||||||||||||||||||||||||||||||||||||||||||||||||||||||||||||||||||||||||||||||||||||||||||||||||||||||||||||||||||||||||||||||
| М инистерство образования и науки Российской Федерации АЛТАЙСКИЙ ГОСУДАРСТВЕННЫЙ ТЕХНИЧЕСКИЙ УНИВЕРСИТЕТ им И.И. ПОЛЗУНОВА Кафедра «Информационные системы в экономике» УДК 681.3.06: ББК 74.580.42 Допустить к защите в ГАК Зав. кафедрой, д.т.н., проф. ___________О.И. Пятковский «___» июня 2006 г. АВТОМАТИЗИРОВАННАЯ СИСТЕМА ОЦЕНКИ КАЧЕСТВА ДЕЯТЕЛЬНОСТИ ПРЕПОДАВАТЕЛЕЙ КАФЕДРЫ «ИНФОРМАЦИОННЫЕ СИСТЕМЫ В ЭКОНОМИКЕ» ПОЯСНИТЕЛЬНАЯ ЗАПИСКА К ДИПЛОМНОМУ ПРОЕКТУ ДП 351400.15.000ПЗ Дипломник группы 5ПИЭ-01 ______________________ Е.В. Чернышова Руководитель проекта профессор, д.т.н. О.И. Пятковский Нормоконтролер доцент, к.т.н. _________________________ Г.Д. Ряшина БАРНАУЛ 2006РЕФЕРАТ Проект выполнен на 218 страницах, содержит 64 рисунка, 9 таблиц, 10 приложений, использовано 43 источника литературы. Ключевые слова: оценка качества работы преподавателей, рейтинговая система, методика по рейтингу преподавателей, деятельность кафедры, гибридные экспертные системы. Объект дипломного проектирования – автоматизация деятельности преподавателей кафедры «Информационные системы в экономике». Цель дипломного проекта - разработать автоматизированную систему оценки качества деятельности преподавателей. Задачи дипломного проекта: - изучить деятельность кафедры; - изучить теорию по качеству работы преподавателей; - изучить опыт существующих методик по оценке деятельности преподавателей вузов; - спроектировать и реализовать модуль «Преподаватели» информационно-аналитической системы «Кафедра»; - разработать методику по оценке рейтинга качества работы преподавателей с использованием интеллектуальных компонентов; - экспериментально оценить рейтинг преподавателей с помощью информационно-аналитической системы. СОДЕРЖАНИЕ Введение 1 Качество повышения учебного процесса на кафедре 1.1 Кафедра вуза 1.1.1 Роль кафедры в деятельности вуза 1.1.2 Структура, цели и задачи кафедры 1.1.3 Описание деятельности кафедры 1.1.3.1 Управление деятельностью кафедры 1.1.3.2 Методическая работа 1.1.3.3 Учебно-организационная работа 1.1.3.4 Научная работа 1.2 Качество повышения квалификации профессорско-преподавательского состава вуза 1.2.1 Подбор и подготовка преподавателей вуза 1.2.2 Развитие стиля педагогической деятельности вуза 1.2.3 Научное понятие «Идеальный преподаватель вуза» 1.2.4 Зарубежный опыт оценки квалификации профессорско-преподавательского состава вуза 1.2.5 Мотивация преподавательской деятельности 1.3 Рейтинговая методика оценки качества работы преподавателей 1.3.1 Квалификационные требования к преподавателям и анализ критериев оценки их деятельности 1.3.2 Контроль качества работы профессорско-преподавательского состава 1.3.3 Обзор методик рейтинговой системы оценки качества работы преподавателей 1.4 Применение интеллектуальных систем для анализа данных 1.4.1 Гибридные экспертные системы 1.4.2 Нейронные сети 2 Разработка автоматтизированной системы оценки качества деятельности преподавателей кафедры 2.1 Описание предметной области 2.2 Описание ИАС «Кафедра» 2.3 Постановка задачи 2.4 Проектирование работы системы 2.5 Проектирование базы данных 2.6 Оценка деятельности преподавателей кафедры 2.6.1 Методика оценки работы преподавателей кафедры 2.6.2 Порядок определения рейтинговой оценки работы преподавателей 2.6.3 Процедура оценки рейтинга 2.7 Перспективы развития системы 3 Результаты реализации проекта 3.1 Результаты оценки рейтинга преподавателей кафедры 3.2 Расчет экономической эффективности проекта Заключение Список использованных источников Приложение А Задание на дипломный проект Приложение Б Руководство пользователя Приложение В Форма учебного поручения преподавателя Приложение Г Нормативные и инструктивные материалы по планированию работы и составлению индивидуальных планов преподавателей Приложение Д Дерево "Оценка рейтинга качества работы преподавателей" Приложение Е Дерево "Оценка рейтинга качества работы преподавателей" в виде таблицы Приложение Ж Весовые коэффициенты Приложение И Анкета "Преподаватель глазами студентов" Приложение К Анкета для преподавателя Приложение Л Обучающие выборки для задачи оценки деятельности преподавателей Подготовка будущих специалистов, в совершенстве владеющих своей специальностью и обладающих высокими нравственно-этическими качествами, потребностью и способностью к творчеству и самосовершенствованию, всегда входила в функции высших учебных заведений, а в частности их кафедр. Важным фактором системы образования, оказывающим влияние на учащихся, их уровень подготовки, является профессиональный уровень знаний и компетентность преподавателей. Оценка эффективности преподавательской деятельности является обязательным условием, обеспечивающим функционирование системы управления качеством образования, так как позволяет контролировать изменение кадрового потенциала, активность работы, выявлять и поддерживать положительные тенденции в работе преподавательского состава. Концепция модернизации отечественного образования предъявляет высокие требования к качеству труда преподавателей. От того, в какой степени преподаватель соответствует современным требованиям, зависит качество подготовки специалистов. Вместе с тем, сложившаяся практика оценки преподавателей далека от совершенства, поскольку не имеет четких критериев и зачастую ориентируется на субъективный и обобщающий подходы. Изменение роли преподавателя и характера его труда в условиях формирующегося информационного общества заставляет по-новому взглянуть на проблемы развития личности педагога, модернизации системы профессиональных знаний и совершенствования его методического мастерства. Создание "портрета" качественно работающего преподавателя - насущная задача и гарантия качества образовательных услуг, которые предоставляет образовательное учреждение обучающимся. Внедрение автоматизированной системы оценки качества деятельности преподавателей является важным шагом в управлении кафедры. Цель дипломного проекта – разработать автоматизированную систему оценки качества деятельности преподавателей. Задачи дипломного проекта: - изучить деятельность кафедры; - изучить теорию по качеству работы преподавателей; - изучить опыт существующих методик по оценке деятельности преподавателей вузов; - спроектировать и реализовать модуль «Преподаватели» информационно-аналитической системы «Кафедра»; - разработать методику по оценке рейтинга качества работы преподавателей с использованием интеллектуальных компонентов; - экспериментально оценить рейтинг преподавателей с помощью информационно-аналитической системы. Во введение обоснована актуальность темы, цель и задачи дипломного проекта. В первом разделе рассматриваются вопросы деятельности кафедры, качества повышения квалификации профессорско-преподавательского состава, а также рассматривается рейтинговая методика оценки качества работы преподавателей. Во втором разделе описываются спроектированный модуль «Преподаватели» информационно-аналитической системы «Кафедра», разработанная методика оценки рейтинга качества работы преподавателей с использованием интеллектуальных компонентов. В третьем разделе приведены результаты экспериментальной оценки деятельности преподавателей кафедры ИСЭ по разработанной методике с применением информационной системы «Бизнес-Аналитик», а также рассчитан экономический эффект от внедрения модуля «Преподаватели» информационно-аналитической системы «Кафедры». 1 Качество ПОВЫШЕНИЯ УЧЕБНОГО ПРОЦЕССА НА кафедр Е 1.1.1 Роль кафедры в деятельности вуза Кафедра - основное учебно-научное подразделение факультета и университета. Учебная и научная деятельность кафедры осуществляется в одной или нескольких областях знаний и подчиняется решению главной задачи - подготовке высококвалифицированных специалистов широкого университетского уровня. Вся деятельность университета и его подразделений строится таким образом, чтобы обеспечить возможности для эффективной работы кафедры [27]. Кафедра может иметь учебные и научные лаборатории, филиалы, кабинеты, учебные базы и другие подразделения. Внутренняя организация кафедры и формы руководства ее подразделениями определяются кафедрой, и утверждается на Ученом Совете факультета. Кафедра также может вести другие, не запрещенные законодательством Российской Федерации и Уставом АлтГТУ, виды хозяйственной деятельности, направленные на выполнение вузовских уставных целей, повышение квалификации и благосостояния её работников.Если рассматривать кафедру как основное производственное подразделение вуза, то с точки зрения В.А.Качалова [15] можно выделить несколько видов продукции, которые она выпускает (рисунок 1.1).
Рисунок 1.1 – Продукция кафедры Образовательные услуги и интегрированная продукция на базе научно-технической продукции и образовательных услуг являются результатом бизнес-процесса (процесса жизненного цикла продукции) – образовательная деятельность. Причем образовательная деятельность подразделяется на подготовку бакалавров, специалистов, магистров различных специальностей и направлений, а также на дополнительное профессиональное образование по различным образовательным программам профессионального обучения. Учебно-методическая продукция может являться товаром, но, как правило, не реализуемым в больших объемах. Поэтому целесообразнее рассматривать ее как продукцию для внутреннего потребления вуза, вспомогательную продукцию для образовательной деятельности, и, как правило, она не выделяется в отдельный бизнес-процесс. Научно-техническая продукция является процессом инновационной деятельности, включающим в себя инновационный цикл от маркетинга и фундаментальных исследований до внедрения в производство [32]. Внутренним документом, определяющим статус и область деятельности кафедр вуза, является "Положение о кафедре". Этот документ закрепляет правовые нормы и гарантии деятельности коллективов кафедр, предоставляет гарантии невмешательства в творческий процесс и академические свободы работников кафедр со стороны администрации вуза и факультета [27]. При этом большое значение имеет механизм управления учебно-педагогическим процессом на уровне коллектива кафедры. Организация образовательного процесса должна обеспечивать академические свободы для преподавателя по выбору методов и форм организации учебного процесса, а для студента - по выбору своей образовательной "траектории". Если рассматривать кафедру с точки зрения системного подхода, то ее основными элементами являются сотрудники: заведующий кафедрой, его заместитель, преподаватели, методисты, заведующие лабораториями, инженеры. Каждый элемент системы выполняет свою определённую задачу, но именно взаимосвязь элементов обеспечивает выполнение главной задачи системы – обучение студентов. Все элементы данной системы связаны между собой и образуют структуру, так как при отсутствии какого-либо элемента система просто не будет существовать. Взаимодействие системы с внешней средой осуществляется путём определения материальных, энергетических и информационных связей. Информационную связь обеспечивает реклама. С помощью неё абитуриенты могут узнать об условиях поступления и обучения на кафедре, о самой специальности. Сотрудничество с поставщиками и производителями оборудования и материалов – это материальные связи [27]. Согласованность действий сотрудников, взаимосвязь и взаимодействие элементов – это механизмы обеспечения единства и целостности системы. Системопрепятствующий фактор – это потребность и нехватка квалифицированных специалистов – выпускников кафедры. 1.1.2 Структура, цели и задачи кафедры Главная цель кафедры – удовлетворение потребностей в обучении или повышении квалификации с использованием новых образовательных технологий и качественного обеспечения учебного процесса. Эффективная реализация образовательных технологий подготовки специалистов возможна лишь при создании соответствующих организационных, кадровых и материальных условий. В связи с этим можно выделить основные задачи кафедры: - проведение по всем формам обучения лекций, лабораторных, практических, семинарских и других видов учебных занятий, предусмотренных учебными планами, на высоком теоретическом и научном уровне; - руководство учебной, производственной и преддипломной практикой, курсовым и дипломным проектированием, курсовыми и дипломными проектами (работами), а также самостоятельной работой студентов по изучению дисциплин кафедры; - проведение курсовых экзаменов и зачетов; - удовлетворение потребностей личности в интеллектуальном, культурном и нравственном развитии посредством получения высшего и послевузовского профессионального образования; - удовлетворение потребностей общества и государства в квалифицированных специалистах с высшим образованием и научно–педагогических кадрах высшей квалификации; - разработка, представление на утверждение в установленном порядке и внедрение учебных планов и вузовских образовательных стандартов по направлениям и специальностям подготовки, образовательных стандартов по учебным дисциплинам кафедры, а также подготовка заключений по учебным программам, составленным другими кафедрами; - подготовка учебников, учебных и методических пособий, в том числе с грифами УМО, Минобразования РФ, Сибирского учебно–методического центра высшего профессионального образования (СибРУМЦ), монографий и научных публикаций, а также составление заключений по поручению ректората на учебники, учебные пособия и учебно–методическую литературу; - организация и проведение фундаментальных и прикладных научных исследований, научно-технических и опытно-конструкторских работ в соответствии с утвержденными планами, в том числе по проблемам образования; - руководство научно–исследовательской работой студентов; - обсуждение законченных научно–исследовательских работ, внедрение результатов этих работ в производство; рекомендации для опубликования законченных научных работ; - проведение мероприятий по организации воспитательной работы среди студентов; - рассмотрение индивидуальных планов учебно–воспитательной, научной, методической и другой работы сотрудников кафедры; - изучение, обобщение и распространение опыта работы лучших преподавателей; - оказание помощи начинающим преподавателям в овладении педагогическим мастерством; - разработка и осуществление мероприятий по использованию при проведении учебных занятий современных информационных и компьютерных технологий, аудио–, видеотехники и других технических средств; - подготовка научно–педагогических кадров, рассмотрение диссертаций, представляемых к защите сотрудниками кафедры или по поручению ректората и диссертационных советов факультета другими соискателями; - оказание практической помощи в трудоустройстве молодых специалистов и организация систематической связи с выпускниками кафедры и руководством предприятий, учреждений и организация, на которых они работают; - установление связи с предприятиями, учреждениями и организациями в целях обобщения и распространения передового опыта, оказания им научно–технической помощи; - проведение мероприятий по повышению квалификации специалистов, занятых в различных отраслях народного хозяйства, культуры, просвещения и здравоохранения; - организация участия преподавателей, сотрудников, студентов, аспирантов и докторантов кафедры в конкурсах, конференциях, семинарах, симпозиумах и т.д.; - участие в наборе абитуриентов; - обеспечение сохранности закрепленных за кафедрой лабораторий, помещений, а также оборудования, приборов и других материальных ценностей; - обеспечение внутренней и внешней аттестации кафедры в соответствии с решением учёного совета университета [27]. В состав кафедры входят профессора, доценты, старшие преподаватели (преподаватели), ассистенты, старшие и младшие научные сотрудники, аспиранты, докторанты и учебно-вспомогательный персонал: заведующие лабораториями, инженеры, инженеры-программисты, учебные мастера и другие категории специалистов. На рисунке 1.2 изображена организационная структура кафедры (на примере кафедры «Информационные системы в экономике»).
Рисунок 1.2 - Организационная структура кафедры «Информационные системы в экономике» АлтГТУ им. И.И. Ползунова Вопросы деятельности кафедры рассматриваются, принимаются и утверждаются на заседаниях кафедры, на которых присутствуют все научно-педагогические работники и учебно-вспомогательный персонал кафедры. 1.1.3 Описание деятельности кафедры 1.1.3.1 Управление деятельностью кафедры Кафедру возглавляет заведующий кафедрой, избираемый на эту должность из числа профессоров или доцентов, ведущих активную научную и учебно-методическую работу. Избрание на должность заведующего кафедрой проводится Ученым Советом факультета сроком на 5 лет с учетом мнения собрания научно-педагогических сотрудников кафедры, выраженного путем тайного голосования. В случае необходимости выборы заведующего кафедрой могут быть проведены Ученым Советом университета. Заведующий кафедрой является научно-педагогическим работником и должностным лицом, выполняющим административные функции на кафедре и отвечающим за состояние учебной, научной, методической и воспитательной работы на кафедре. Заведующий кафедрой непосредственно подчиняется декану факультета. Для управления кафедрой заведующий кафедрой наделяется всеми необходимыми для этого полномочиями и ресурсами, определяемыми федеральными и вузовскими нормативно-правовыми актами. В пределах своих полномочий заведующий кафедрой издает распоряжения по кафедре, обязательные для всех её преподавателей, сотрудников, студентов, аспирантов и докторантов [27]. Можно выделить ряд функций управления деятельностью кафедры (рисунок 1.3). Ответственность за выполнение этих функций возложена на заведующего кафедрой.
Рисунок 1.3 – Дерево функции кафедры Функции управления учебной работой кафедры: - формирование структуры многоуровневой подготовки по направлениям и специальностям кафедры; - обеспечение соответствия учебных планов и рабочих программ учебных дисциплин кафедры Государственным образовательным стандартам и осуществление контроль их выполнения; - организация и контроль учебного процесса по всем видам учебной деятельности кафедры; - выполнение учебной работы, как правило, по основным дисциплинам кафедры; - организация эффективного функционирования рейтинговой системы контроля текущей успеваемости и обеспечение требуемого качества учебного процесса; - организация и контроль предоставленных платных дополнительных образовательных услуг на кафедре; - организация работы Государственных экзаменационных и аттестационных комиссий по направлениям и специальностям кафедры; - организация работы по приему студентов и целевую подготовку специалистов на кафедре; - организация и контроль работ по маркетингу рынка интеллектуального труда и трудоустройству выпускников кафедры. Функции управления методической работой кафедры: - разработка учебных планов и рабочих учебных программ подготовки специалистов всех уровней; - разработка рабочих программ и методического обеспечения учебных дисциплин, закрепленных за кафедрой; - планирование и организация методической работы на кафедре, направленной на своевременное и качественное обеспечение учебного процесса; - формирование тематического плана научно-методической работы на кафедре в соответствии с комплексной программой развития университета; - организация и стимулирование методической работы преподавателей по созданию новых учебников и учебных пособий, новых технологий обучения, по совершенствованию учебно-лабораторной базы и обеспечению эффективной самостоятельной работы студентов. Функции управления научной работой кафедры: - организация и координация научной работы на кафедре, создание необходимых условий для обучения магистрантов, аспирантов, докторантов и участия студентов в научной работе; - контроль проведения мероприятий, направленных на охрану авторских прав сотрудников кафедры на оригинальные результаты научных исследований, на защиту коммерческой тайны университета; - организация и контроль работ по увеличению объема и повышению уровня научных исследований, выполняемых на кафедре, обеспечению органического единства учебного процесса и научных исследований; - обеспечение участия сотрудников и студентов кафедры в конкурсах научных работ, выставках, научных конференциях и симпозиумах. Функции управления воспитательной работой кафедры: - организация воспитательной работы со студентами через учебный процесс; - кураторство учебных групп; - проведение работ, направленных на формирование у преподавательского состава ответственного отношения к своим должностным обязанностям. Функции управления административной работой кафедры: - подбор кадров и комплектование штатов профессорско-преподавательского состава, учебно-вспомогательного и научно- производственного персонала кафедры; - распределение аудиторной и внеаудиторной учебной, методической, научной и воспитательной работы среди сотрудников кафедры; - организация и контроль своевременного повышения квалификации профессорско-преподавательским составом; - организация подготовки научно-педагогических кадров высшей квалификации через аспирантуру и докторантуру; - организация формирования и целенаправленное использование внебюджетных средств, в том числе на приобретение и оснащение кафедры современным учебно-лабораторным оборудованием и компьютерной техникой - обеспечение использования всех ресурсов кафедры по прямому назначению и соблюдение штатно-финансовой дисциплины; - обеспечение сохранности имущества и оборудования, переданного кафедре в пользование, и содержание закрепленных за кафедрой учебных, служебных и вспомогательных помещений в надлежащем порядке; - разработка должностных и рабочих инструкции для сотрудников кафедры (на основе типовых) и контроль их исполнения [27]. 1.1.3.2 Методическая работа Методическая работа представляет собой комплекс мероприятий, направленных на методическое обеспечение учебного процесса, повышение педагогического мастерства преподавателей, совершенствование аудиторной и самостоятельной работы студентов, всех форм и методов учебной работы в вузе. Основная цель методической работы – создание условий, способствующих повышению эффективности и качества образовательного процесса. Методическая деятельность в университете включает: - учебно-методическую работу, - научно-методическую работу, - организационно-методическую работу. Цели учебно-методической работы: - совершенствование методики преподавания дисциплин, - методическое обеспечение учебного процесса, - внедрение в учебный процесс рекомендаций, выработанных в результате выполнения научно-исследовательских работ, - повышение педагогической квалификации профессорско-преподавательского состава. Цели научно-методической работы: - перспективное развитие процесса обучения на основе проведения исследований и обобщения передового опыта, - совершенствование содержания и методики преподавания, - поиск новых принципов, закономерностей, методов, форм и средств организации и технологии учебного процесса. Организационно-методическая работа охватывает мероприятия по управлению методической работой. Основным звеном, выполняющим методическую работу в университете, является кафедра. На факультетском уровне реализуются методические мероприятия общефакультетского и межкафедрального масштаба, связанные с подготовкой специалистов по направлениям и специальностям факультета. На вузовском уровне решаются проблемы и выполняются методические мероприятия межкафедрального, общевузовского и межвузовского масштабов. Можно выделить основные цели методической работы на кафедре: - систематическое совершенствование методики обучения и воспитания студентов, - повышение педагогического мастерства преподавателей, - разработка новых эффективных методов организации и ведения учебного процесса, - обобщение и распространение передового опыта обучения и воспитания студентов. Методическая работа на кафедре может осуществляться в различных формах: научные исследования по вопросам методики обучения и воспитания, заседания кафедры по учебно–методическим вопросам, методические разработки, создание учебных пособий, учебников, инструктивно–методические занятия, методическое обеспечение занятий, взаимное посещение занятий, участие в научно–методических конференциях и межкафедральных совещаниях, методических семинарах. Примерами методической работы на кафедрах могут служить: - подготовка к лекционным, практическим, семинарским, лабораторным занятиям, учебной практике; - разработка, написание, переработка, рецензирование, подготовка к изданию конспектов лекций, сборников упражнений и задач, методических материалов по проведению лабораторных работ, деловых игр, решению производственных задач, анализу конкретных ситуаций и т.д; - составление проектов новых учебных рабочих планов направлений подготовки, специальностей и специализаций; - составление вузовских образовательных стандартов новых учебных дисциплин, пересмотр действующих образовательных стандартов; - внедрение новых информационных технологий в учебный процесс; - работы, связанные с применением ПЭВМ в учебном процессе; разработка задач, отладка программ и т.д.; - разработка и проведение олимпиад со студентами и абитуриентами. - составление документов по планированию учебного процесса: календарных планов дисциплин, графика самостоятельной работы студентов, графика прохождения практик и т.д.; К научно-методической работе кафедры относится: - выполнение плановых госбюджетных научно-методических работ по проблемам высшей школы; - написание и подготовка к изданию учебников, учебных пособий, научно-методических статей и докладов; - научное редактирование учебников, учебных пособий, научно-методических статей и докладов; - рецензирование учебников, учебных пособий, конкурсных и других материалов; - работа в секциях научно-методического совета и комиссий при университете; - участие в работе специализированных советов, совета вуза, совета факультета; - разработка новых образовательных технологий; Организационно-методическая работа включает: - проведение работы по профессиональной ориентации молодежи при поступлении в университет; - работа в приёмной комиссии; - подготовка материалов к заседаниям кафедры, совета факультета, совета университета; - работа в составе методической группы кафедры (при её наличии) в качестве председателя или члена группы, факультетской комиссии менеджмента качества образования, научно-методического совета вуза; - организационно-методическая работа по заданиям органов управления высшей школой; - участие в подготовке и работе вневузовских и внутривузовских конференций, семинаров, смотров, конкурсов, выставок; Методическая работа на кафедре выполняется преподавателями кафедры в пределах «второй половины» шестичасового рабочего дня. Методическая работа, выполняемая преподавателем в рамках любой из её форм (УМР, НМР, ОМР), рассматривается как его функциональная обязанность. Эта работа планируется и учитывается в соответствующем разделе индивидуального плана работы преподавателя. Объем и качество методической работы служат одним из основных критериев оценки деятельности преподавателя. Ответственным за методическую работу на кафедре является заведующий кафедрой. Для оказания заведующему кафедрой помощи в руководстве методической работой распоряжением заведующего кафедрой назначается ответственный за методическую работу из числа наиболее опытных преподавателей. На больших кафедрах для этих целей может быть создана методическая группа кафедры (МГК). Лица, ответственные за методическую работу на кафедре, периодически докладывают на заседаниях кафедры о состоянии методической работы и вырабатывают предложения о совершенствовании методической деятельности кафедры [32]. 1.1.3.3 Учебно-организационная работа Цель учебно-организационной работы кафедры - планирование, подготовка и разработка учебно-организационной документации, необходимой для организации учебного процесса, а также обеспечение качественной организации учебного процесса. Результатами процесса являются: учебно-организационная документация: график учебного процесса, семестровые рабочие учебные планы и графики самостоятельной работы студентов, общая учебная нагрузка и штаты кафедр, распределение учебной нагрузки на кафедрах. Результаты организации учебного процесса отражены в: - расписание занятий; - расписании зачетов и экзаменов; - переводных приказах; - приказах об окончании университета; - различных приказах, распоряжениях и других документах, касающихся учебно-организационной деятельности и продвижения студентов (об организации практик, итоговой государственной аттестации и др.). Учебно-организационная деятельность включает процессы: - создания учебно-организационной документации; - организации учебного процесса. В качестве основных этапов организации учебного процесса выделяются (рисунок 1.4): - организация теоретического курса одного учебного года; - организация производственной (преддипломной) практики; - организация государственного экзамена по направлению (специальности); - организация защиты выпускной квалификационной работы [32]. Исполнителями учебной нагрузки кафедры являются ее преподаватели (штатные и совместители). Учебная работа преподавателей кафедры складывается из четырех видов работ: - аудиторных занятий; - контроль знаний; - организация практики (учебной, производственной и преддипломной); - руководство.
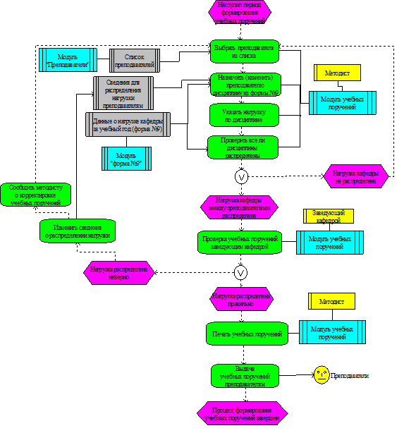
Рисунок 1.4 – Этапы процесса организации учебного процесса Аудиторные занятия включают: - чтение лекций; - проведение практических занятий и семинаров; - проведение лабораторных занятий; - проведение консультаций по учебным дисциплинам. Контроль знаний подразумевает: - прием зачетов, экзаменов по дисциплинам, предусмотренным рабочим учебным планом; - проверку расчетных заданий и рецензирование контрольных работ студентов-заочников; - контроль самостоятельной работы студентов; - проведение текущих аттестаций; - прием государственных экзаменов; - и др. В учебной работе преподавателя можно выделить следующие работы по руководству: - руководство курсовыми работами и проектами; - руководство выпускными квалификационными работами; - руководство подготовкой студента к магистратуре; - руководство аспирантами, соискателями; - научные консультации докторантов. Процесс создания учебно-организационной документации на кафедре состоит из нескольких этапов (рисунок 1.6): - составление семестровых учебных планов; - расчет учебной нагрузки и штатов кафедры; - распределение учебной нагрузки на кафедре, составление учебных поручений преподавателям; - составление расписания занятий; - составление отчета о выполненной работе преподавателей кафедры. Основными поставщиками и получателями информации в учебно-организационной деятельности кафедры являются деканат и учебный отдел (рисунок 1.5).
Рисунок 1.5 – Основные участники учебно-организационного процесса
Рисунок 1.6 – Процессная модель формирования основной учебно-организационной документации кафедры на один учебный год В таблице 1.1 представлен официально утвержденный календарный график планирования и организации учебного процесса по вузу. Рассмотрим подробнее процессы формирования основных документов кафедры. На рисунке 1.7 представлен цикл по планированию учебной работы от расчета нагрузки кафедры до формирования отчета о проделанной работе.
Рисунок 1.7 – Схема потоков документов внутри кафедры Процессы формирования основных документов кафедры: учебный рабочий план, учебные поручения от факультетов, форма №9, учебные поручения преподавателям и форма №6 будут рассмотрены подробнее в таблице 1.2. Таблица 1.1 – Календарный график планирования и организации учебного процесса на учебный год
Таблица 1.2
Рисунок 1.8 – Модель составления рабочего учебного плана
Рисунок 1.9 – Составление учебных поручений от факультетов
Рисунок 1.10 – Расчет учебной нагрузки кафедры
Рисунок 1.11 – Процесс составления учебных поручений
Рисунок 1.12 – Процесс составления формы №6
Рисунок 1.13 – Процесс составления расписания Исполнителями научной работы на кафедре являются преподаватели, аспиранты, докторанты, магистранты, студенты и другие научные работники. К видам научно-исследовательской работы на кафедре относятся: - выполнение плановых госбюджетных научно-исследовательских работ, коллективных договоров о содружестве договоров о внедрении и т.п. (руководство научно-исследовательской темой, непосредственное выполнение научно-исследовательских работ по теме, работа по внедрению результатов научно-исследовательских разработок); - написание и подготовка к изданию монографий, научных статей и докладов на кафедре и конференции; - научное редактирование учебников, учебных пособий, монографий, научных статей и докладов; - рецензирование учебников, учебных пособий, монографий, научных статей, докладов и диссертаций, конкурсных и т.п. материалов (по заданию кафедры); - написание отзывов на автореферат и авторские заявки и изобретения; - работа в секциях научно-технических и научно-методических комиссиях; - руководство научно-исследовательской работой студентов на кафедре, факультете, КБ, в вузе; - руководство проблемной научно-исследовательской лабораторией; - прочие виды научно-исследовательских и научно-методических работ, консультации работников промышленности, вузов и др. [32]. Если рассматривать кафедру как черный ящик, то можно выделить основные направления научной работы, взаимодействие с внешними структурами, входы и выходы (рисунок 1.14). В настоящее время к научной работе выдвигаются требования в том, чтобы она имела инновационный характер, поэтому научные работники кафедры должны пересмотреть свои взгляды и развивать науку не ради науки, а во благо обществу, то есть производить инновации, имеющие конечного потребителя. Поэтому на кафедрах должно развиваться коммерческое направление в науке, получение контрактов, заключение хоздоговоров, участие в грантах.
Рисунок 1.14 – 1.2 Качество повышения квалификации профессорско-преподавательского состава вуза 1.2.1 Подбор и подготовка преподавателей вуза В современных условиях к научно-педагогическим кадрам вузов предъявляются требования высоких профессиональных знаний и навыков, владения передовыми педагогическими методами и технологиями, а также осознанной личной ответственностью за качество образования, формирование творческих, всесторонне развитых личностей-профессионалов [17]. Осуществление изменений в системе высшего образования предусматривает качественно новые подходы к отбору преподавательского состава вузов, организации их профессиональной деятельности и оценки ее результативности. Среди приоритетных направлений в решении этих вопросов можно выделить следующие: обеспечение постоянно высокой мотивации преподавателей в совершенствовании своего профессионального мастерства, педагогической культуры в разнообразных формах деятельности; стимулирование притока молодых кадров; создание условий для постоянного научного роста профессорско-преподавательского состава. Профессиональный отбор и подбор претендентов на преподавательскую работу в высшей школе на основе их профессиональной пригодности является первым этапом профессиональной подготовки преподавателя высшей школы (ПВШ). Основной трудностью на этом этапе является установление объективных критериев, которые не могут быть строго фиксированными и могут меняться под влиянием ряда условий. Второй этап заключается в профессиональном обучении на получение квалификации «Преподавателя высшей школы». Такое обучение может осуществляться как в форме целевой или дополнительной подготовки на третьем уровне высшего образования, так и в форме послевузовской аспирантской и докторской подготовки или дополнительной профессиональной переподготовки преподавателей вузов. На этом этапе основными параметрами подготовки ПВШ являются профессионально-педагогические знания, составляющие основу теоретической и прикладной деятельности преподавателя вуза и служащие фундаментом для выработки умений и навыков. Следующим этапом профессиональной подготовки ПВШ является профессиональная адаптация педагога, предполагающая процесс его привыкания к профессиональной деятельности. Этот этап начинается с пассивной и активной педагогической практики на предшествующем этапе профессионального обучения и включает в себя различные виды стажировки и педагогическую деятельность в течение первого года преподавания в вузе. Основной целью данного этапа является выработка профессионально-педагогических умений и навыков. Очередной этап профессиональной подготовки связан с выработкой профессиональной готовности к преподавательской деятельности в вузе. Основной целью данного этапа является формирование профессионально-педагогической компетентности ПВШ. Профессиональная компетентность – интегральная характеристика деловых и личных качеств специалиста, отражающая уровень знаний, умений и опыт, достаточные для осуществления данного рода деятельности, а также его нравственных позиций. Процесс роста компетентности включает в себя компоненты вхождения в специальность, овладение нормами профессиональной деятельности и профессионального общения, наличие элементов творчества, описание личного опыта и передача его следующим поколениям. Именно на компетентность во всех видах деятельности современного преподавателя делают упор зарубежные и российские специалисты, сформировавшие следующие требования к ПВШ [12]. - высокая профессиональная компетентность, предусматривающая глубокие знания и широкую эрудицию в научно-предметной области, нестандартное творческое мышление, владение инновационной стратегией и тактикой, методами решения творческих задач; - педагогическая компетентность, включающая знание основ педагогики и психологии, медико-биологических аспектов интеллектуальной деятельности, владение современными формами, методами, средствами и технологиями обучения; - социально-экономическая компетентность, предусматривающая знание глобальных процессов развития цивилизации и функционирования современного общества, а также основ социологии, экономики, менеджмента и права; - коммуникативная компетентность, включающая развитую литературную устную и письменную речь; владение иностранными языками, современными технологиями обучения, эффективными приемами и методами межличностного общения; - высокая профессиональная и общая культура. Одной из составляющих профессиональной компетентности преподавателей вузов является их педагогическое мастерство, слагаемые, которого являются профессиональное мышление, профессионально-педагогические умения, педагогическая техника, профессиональная импровизация, саморегуляция и другие компоненты. Фундаментом такого мастерства являются профессионально-педагогические знания. Источниками педагогического мастерства в совокупности всех его компонентов выступают, с одной стороны, система подготовки и повышения квалификации в соответствующем направлении, с другой – реальная практическая деятельность. Оценка педагогического мастерства ПВШ является важнейшим инструментом управленческой деятельности для руководства вуза и важным условием саморазвития преподавателя [18]. Профессиональная компетентность является базовой для другой педагогической характеристики, называемой функциональной грамотностью, которая наряду с элементарной грамотностью стала актуальной в последние годы. Функциональная грамотность специалиста имеет три уровня формирования. Первый уровень (личностный) характеризует пригодность к полноценному выполнению любого вида деятельности. Второй (личностно-профессиональный) указывает на пригодность к выполнению трудовой деятельности в избранной специальности. Наконец, третий уровень (профессионально-технический) предполагает полное овладение компетентностью и мастерством в избранной специальности. Совершенствование профессионально-педагогической компетентности и функциональной грамотности повышают профессионально-квалификационную мобильность ПВШ, поэтому обучение его в системе повышения квалификации в этом плане выполняет не только компенсаторную, но и адаптивную и развивающую функции. При обучении квалификационного преподавателя в этой системе указанные функции переходят в ранг базовых. С учетом характеристик современного динамично развивающего общества необходимо стремиться к обеспечению опережающего характера подготовки преподавателя по отношению к подготовке обучаемых им будущих специалистов. В настоящее время возникла необходимость переподготовки преподавательских кадров в целях обеспечения их новых инструментарием, соответствующим современным требованиям. Речь идет об инновационных технологиях в системе деятельности преподавателя вуза [2]. Преподаватель вуза – личность, которая по содержанию профессиональной деятельности должна обладать совокупностью качеств, доступной не многим: он должен уметь проектировать учебный процесс, сочетать различные подходы к технологии обучения, использовать инновационные системы обучения, осуществлять педагогическую рефлексию, т.е. решать творческие, проблемные задачи профессионально-педагогической деятельности. Рассмотренные выше этапы профессиональной подготовки ПВШ можно формализовать в виде направленного структурного графа, представленного на рис. 1.15. Если за предварительный этап обозначить профессиональную агитацию и пропаганду к преподавательской деятельности в вузе, то далее можно выделить шесть этапов непрерывной подготовки ПВШ: 1 – профпригодность (1а – профотбор и 1б - профподбор), 2 – профобучение, 3 – профадаптация, 4 – профготовность, 5 – профдеятельность, 6 – профмобильность. Вершины этого графа имеют следующие обозначения: П – претендент на преподавательскую деятельность в высшей школе, К – профессиональные важные качества, С – профессионально-значимые способности, З – профессионально-педагогические знания, У – профессионально-педагогические умения, Кп – профессионально-педагогическая компетентность, Пм – педагогическое мастерство, Фг – функциональная грамотность преподавателя вуза. Дугами графа обозначены связи, необходимые для перехода на следующий этап. Исследования, проведенные в [21] показывают, что конечной целью подготовки является формирование функционально-грамотного преподавателя вуза, сочетающего в себе высокий уровень профессиональной компетентности и педагогического мастерства и обладающего качествами профессиональной мобильности и конкурентоспособности.
Рисунок 1.15 – Этапы профессиональной подготовки ПВШ При подготовке преподавателей наметились тенденции расширения их функциональной деятельности. Так в сферу преподавательской деятельности входят научно-исследовательская, научно-методическая, социально-педагогическая, культурно-просветительская, организационно-управленческая, коррекционно-развивающая и др. [39]. Актуальность системной подготовки научно-педагогических кадров обусловлена объективной необходимостью модернизации высшей школы России, ее интеграцией в международный образовательный процесс, обозначившимися противоречиями в подготовке и профессиональной деятельности ПВШ, реформированием основной парадигмы образования, организационно-методологической готовностью подсистем профессиональной подготовки, переподготовки и повышения квалификации ПВШ перерасти в целостную систему его непрерывного профессионального образования. Для этого необходимо: - выявить основные характеристики профессиональной деятельности ПВШ и непрерывной к ней подготовки; - провести логико-генетический анализ становления непрерывного профессионального образования ПВШ; - сформировать критерии формирования системы непрерывного профессионального образования ПВШ и разработать ее целостную концептуальную структурно-функциональную модель; - определить состав и структуру моделей деятельности, личности и непрерывной подготовки ПВШ и разработать авторские модели, методы, технологии, алгоритмы и методики, позволяющие решить поставленную проблему; - осуществить прогностический анализ функционирования и развития рассматриваемой системы в новой социально-экономической ситуации и тенденций интеграции этой системы в мировой образовательный процесс; - апробировать полученные теоретические положения исследования на экспериментальных площадках высшей школы. В основу концепции кадровой политики высшей школы должны быть положены академические идеалы и образовательные ценности, сложившиеся на всех этапах развития отечественной системы образования и представляющие ее лучшие традиции, а также перспективные наработки и достижения в этой области других развитых стран и мирового сообщества [25]. 1.2.2 Развитие стиля педагогической деятельности вуза Деятельность преподавателя вуза относится к типу профессий, в которых не каждый человек может добиться нужной эффективности. Профессиональный труд преподавателя вуза обязательно должен содержать педагогический и исследовательский компоненты, но их взаимодействие зависит от ценностных ориентаций конкретного человека и может иметь несколько вариантов сочетаний, которые приведены на рисунке 1.16.
Рисунок 1.16 - Ценностные ориентации преподавателя Рассмотрим их более подробно. Явное преобладание научной направленности над педагогической (+Н, -П) приводит к тому, что преподаватель начинает пренебрежительно относиться к обучающей деятельности, объясняя это занятостью, нехваткой времени и т.п. Для таких преподавателей характерно участие в научных исследованиях как наиболее значимых в развитии собственной личности. Во взаимоотношениях со студентами существует заметная отстраненность, которая исчезает лишь в общении с теми, кто увлечен наукой. Преподаватели с максимальной научной направленностью имеют тенденцию акцентировать обучение на проблемах, которые они научно разрабатывают, тем самым, превращая общие курсы в специальные. Но следует постоянно помнить, что увлеченность наукой, не подчиняется «увлеченности» преподавателя личностью студента, может увести его с собственно преподавательской работы. Явное преобладание педагогической деятельности над научной (+П, -Н). Представители этой группы стремятся к высокому качеству преподавания, чему способствуют развитые дидактические и речевые способности. Они в основном ориентированы профессиональные ценности, чаще всего устанавливают деловые, корректные и требовательные рабочие отношения с учащимися. Но их работа не всегда удовлетворяет запросы творческих, нацеленных на научные исследования студентов. Преподаватели с узкопедагогической направленностью настолько увлекаются подготовкой к занятиям, разработкой новых курсов и методических материалов, что не оставляют себе времени для систематической научной работы. Постепенно они теряют интерес к специальной литературе и поэтому недостаточно владеют современными научными знаниями. От активной научной деятельности – к активной педагогической (+Н, +П). Эти преподаватели эрудированны, профессионально компетентны, отличаются глубоким знанием своей специальности. Для них характерно активное отношение к своей работе и к окружающим людям. Увлечение наукой, желание передать полученные сведения студентам, вдохновить и пробудить интерес к знаниям и вместе с тем развить их способности к научной деятельности побуждает таких преподавателей к поиску оригинальных методов обучения, обращению к психолого-педагогической литературе с тем, чтобы сделать учебный процесс ярким и запоминающимся. От активной педагогической деятельности – к активной научной (+Н, +П). Представители этой группы в достаточной степени владеют своей специальностью и методикой преподавания, отработали свою систему методических приемов, умело налаживают и поддерживают контакты со студентами. Отличаются эмоциональностью, иногда несколько экзальтированы. Использование метода проблемного изложения при чтении лекций, «размышление вслух», живой диалог нередко стимулируют преподавателя к нетрадиционным подходам, теоретическим находкам. Можно рассмотреть преподавателя как активного субъекта деятельности, который должен ориентироваться не только в объективных требованиях профессии, но индивидуальных качествах, необходимых для ее выполнения. Соотношение наиболее важных качеств преподавателя с выделенными компонентами (ценностные – Ц, интеллектуальные – Ин, конативные – К, эмоциональные – Э, механизм саморегуляции - Ср) получает следующую картину [20]. Таблица 1.3 – Наиболее важные профессиональные качества преподавателя
Можно отметить очень большой разброс выделенных преподавателями качеств с явным преобладанием интеллектуального компонента и некоторых элементов конативного; элементы ценностного являются одновременно элементами вышеназванных. Преподавателями были проранжированы названные качества, что позволило выявить динамику изменения их важности в зависимости от стажа работы в высшей школе. Стаж до 5 лет - внимание уделяется качествам конативного и интеллектуального компонентов, творческое начало занимает третье место, но эмоциональность и индивидуальность располагаются на последних местах. Преподаватели открыты восприятию нового в себе и окружении, склонны к самоизменениям. Еще не самоопределились в профессиональном плане, не ощущают целостность своей индивидуальности как преподавателя, находятся в состоянии поиска, но без учета индивидуального компонента и процессов рефлексии и саморегуляции. Стаж 5-10 лет – на первые места преподаватели ставят такие качества, как доброта, правильная речь, знание своего предмета. Творческое начало отступает на седьмое место, а стремление к саморазвитию – на шестое. Преподаватели не стремятся к самоисследованиям и самоизменениям, имеют невысокий уровень внутренней конфликтности. Можно предположить, что многие молодые преподаватели в начале профессиональной деятельности сталкиваются с большим объемом нагрузки, что побуждает их к использованию наиболее знакомых форм и методов обучения. Нередко вузовская среда сама создает ситуации невостребованности творческого поиска. Понижение рейтинга качества «стремление к саморазвитию» связано также с уменьшением внимания преподавателей к научной деятельности: «Диссертация защищена, - теперь можно отдохнуть». Этот период в профессиональной деятельности преподавателя следует отнести к ситуации равновесия. Стаж 10-20 лет – на первый план выходят «стремление к саморазвитию, умение заинтересовать своим предметом и знание своего предмета», а «умелое изложение материала» отодвигается на шестое место. Подобное перераспределение качеств является скорее закономерным, чем случайным. Именно в данном возрасте большинство преподавателей, подавая по разным причинам в ситуацию неравновесия, совершает принципиальный выбор между дальнейшей направленностью своей деятельности: «преимущественно научной» или «преимущественно педагогической». Обе категории усиленно занимаются саморазвитием, но в разных сферах профессии. Стаж свыше 20 лет – на первое место преподаватели ставят «учелое изложение материала, интеллектуальный уровень, знание своего предмета», среднее ранговое место занимает «творческое начало», но «стремление к саморазвитию» отходит на седьмое место, а «взаимопонимание со студентами» - на последнее (общение становится более отстраненным, ориентированным на деловой аспект взаимодействия). Эти преподаватели ощущают собственную неадекватность современным педагогическим ситуациям, но вместе с тем большинство из них отличается повышенной ригидностью. В данном случае необходима работа по снятию фрустрирующего состояния, что может заключаться в конструировании новых ценностей в педагогической деятельности, активизации рефлексии и саморегуляции к самоизменению педагогической деятельности. Преподаватели в качестве одного из ведущих факторов повышения эффективности образовательного процесса называют необходимость изменения форм и методов обучения, что является косвенным подтверждением стремлений к изменению конативного компонента. Индивидуальные предпочтения преподавателей, безусловно, имеются в каждой возрастной категории, но преобладающей является общая тенденция к стандартизации: преподаватели предпочитают традиционные методы и формы обучения (особенно те, у которых стаж превышает 10 лет). Если молодые преподаватели еще используют проблемно-поисковые методы, то после 5-10 лет работы основная роль отводится репродуктивным методам. Многие слабо знакомы с педагогикой высшей школы, активными методами и формами обучения, не владеют соответствующей терминологией. Можно констатировать, что у преподавателей есть существенное расхождение между осознанием необходимости использования активных форм и методов обучения для подготовки творческих, интеллектуальных студентов и реальными дидактическими средствами, используемыми в образовательном процессе. Но здесь можно столкнуться с противоречием, проявляющимся в деятельности многих вузовских педагогов: понимая и признавая важность подобного знания, они, тем не менее, практически не прилагают усилий, чтобы повысить свою подготовку в данном направлении, считая имеющуюся вполне достаточной [20]. 1.2.3 Научное понятие «Идеальный преподаватель вуза» Идеальный объект в педагогике представляет собой единство настоящего, прошлого и будущего, что обеспечивает познание действительности в контексте исторической эволюции. Именно благодаря такому единству обеспечивается воспроизведение объекта как развивающейся динамичной системы во всей его противоречивости. Введение этой педагогической идеализации – понятия «идеал преподавателя» - в научно-педагогический теоретический оборот является оправданным, так как ее включение в контекст устоявшихся понятийных инструментов позволяет расширить и углубить поле поиска и осмысление феномена преподавателя в образовании. «Идеал» - это образец, совершенство; высшая цель человеческих стремлений, нечто возвышенное, совершенное, благое и прекрасное. Идеалы дают потребную образцовую меру разуму, который нуждается в понимании того, что является совершенным (И. Кант) [19]. Представления об идеальном преподавателе содержатся в основополагающих трудах видных отечественных педагогов, мыслителей, государственных деятелей. Эти воззрения, имплицитно содержащиеся в их работах, касаются самых различных сторон личной жизни и профессиональной деятельности преподавателя. Они в большинстве своем не выражены системно и в разной степени научно обоснованы. Использование понятия «идеал преподавателя» дает возможность выявить в воззрениях отечественных педагогов и мыслителей типологическое и особенное в их понимании феномена преподавателя. Использование категории «идеал преподавателя» позволяет оптимизировать процесс раскрытия и интерпретации воззрений отечественных и зарубежных мыслителей и педагогов прошлого, давая возможность выявлять их типологические и специфические взгляды на миссию преподавателя, его роль и место в социокультурном бытии; структуру, содержание и творческое измерение профессиональной деятельности, этическое оформление жизни, восхождение к высотам профессии. Рассмотрение содержащихся в трудах мыслителей прошлого представлений о педагоге сквозь призму понятия «идеал преподавателя» позволяет не только глубже познать важную сторону истории отечественной и зарубежной педагогической мысли, но и обеспечить преемственность в разработке актуального вопроса о феномене преподавателя в формате современной культуры и образования, человеческой и профессиональной индивидуальности [19]. Каким видят студенты «идеального преподавателя вуза»? Степень значимости некоторых качеств преподавателя (рисунок 1.17): Справедливый преподаватель – это, в первую очередь, тот, который оценивает знания согласно работе студента в течение семестра. Справедливость важна независимо от целей учебы, так как стремление к справедливости по отношению к себе присуще каждому человеку. Компетентность преподавателя – это умение доходчиво объяснить материал, в то время как знание преподавателем своего предмета компетентным его не делает. Студенты считают компетентностью умение преподавателя работать полноценно с любым студентом независимо от личных симпатий.
Рисунок 1.17 – Схема степени значимости некоторых качеств «Идеального преподавателя» по видению студентов Обязательность преподавателя вопросов не вызывает, а вот отзывчивость весьма противоречива. Большая часть студентов считают преподавателя отзывчивым, если он готов проконсультировать студента в любую минуту. С другой стороны, студенты считают отзывчивым преподавателя, готового сделать поблажки из-за личных проблем студента. Чувство юмора преподавателя помогает ему найти общий язык со студентами, делает восприятие предмета более интересным и делает возможность снять усталость и напряжение аудитории. Требовательность – это средство сформировать серьезное отношение к предмету. Опрятность преподавателя. Преподаватель для студента является инструментом, «вводящим» его в науку, а что с ней делать дальше – студент решает сам. Поэтому личностные качества преподавателя как человека, которые никоим образом не влияют на обучающегося, последнего не интересуют. Как не имеет значения для большинства студентов ни пол, ни возраст преподавателя. 1.2.4 Зарубежный опыт оценки квалификации профессорско-преподавательского состава вуза Можно проанализировать зарубежные подходы к оценке деятельности преподавателя. Американский преподаватель получает должность на основе своей квалификации, опыта преподавательской деятельности, службы, исследовательской работы и публикаций. В некоторых частных вузах деканы не избираются, а назначаются руководством на пятилетний срок с ежегодной аттестацией. Деканы же, в свою очередь, назначают заведующих кафедрами. В американской высшей школе наиболее употребимы следующие названия преподавательских должностей и званий, не имеющих явных аналогов в России: instructor – преподаватель (часто это общее обозначение преподавателя без различия должности); assistant professor – своеобразный аналог должности доцента (начинающий профессор с докторской степенью); associate professor – профессор, получивший постоянную работу (как правило, должность присваивается с учетом исследовательских и преподавательских достижений после шести лет работы); professor – полный профессор (должность присваивается при достижении существенных научных достижений). Должности и звания lecturer (лектор), adjunct professor (внештатный преподаватель), professor emeritus (почетный профессор) не считаются в США «званиями» в привычном понимании этого слова. Их наличие не является обязательным условием для продвижения по службе или профессионального роста. Система принятия преподавателей на постоянную работу в американской высшей школе призвана, с одной стороны, обеспечивать основу высшего образования в США – академическую свободу, а с другой – способствовать экономической защищенности профессорско-преподавательского состава, стимулируя, таким образом, приток в отрасль перспективных кадров. По прошествии нескольких лет работы в вузе assistant professor либо увольняется, либо получает постоянную должность (tenure). В исследовательских университетах профессор получает такую должность в зависимости от научных достижений (например, если он сумел за несколько лет опубликовать достаточное число своих работ в престижных журналах). Уволить их могут только за конкретную провинность, согласно имеющейся формальной процедуре, а также по причине финансовых проблем высшего учебного заведения или при изменении образовательной программы. Некоторые вузы устанавливают количественные или процентные ограничения на постоянные должности и дают их только при появлении вакансий в результате убыли преподавательского состава (уход на пенсию, увольнение и проч.). Другие высшие учебные заведения проводят эксперименты, стремясь найти альтернативу системе назначения на постоянную должность. В ряде случаев она заменяется многолетним контрактом. Встречается и вариант, при котором преподавателю предлагают делать выбор между постоянной должностью и какой-либо другой перспективной работой (например, преподаванием за рубежом раз в четыре года). Оценка деятельности преподавателей производится на основе их профессиональных показателей, полученных рекомендаций и продолжительности работы в университете. Выбор приоритетов при рассмотрении деятельности профессуры зависит от типа вуза. Комиссия по назначениям ежегодно оценивает деятельность преподавателей, принимая во внимание итоги преподавательской, служебной и исследовательской работы за год. А также преподаватель должен выполнять ряд общественных поручений, принимать активное участие в организации общественной, спортивной жизни, как студенчества, так и ближайшего социального окружения по месту его жительства (так называемой, community). В зависимости от результатов может меняться заработная плата преподавателей, а также решаться вопрос об их принятии на постоянную работу. Процесс оценки различается в зависимости от условий конкретного вуза. Преподавание обычно оценивается по итогам анкетирования студентов, прослушавших учебный курс. Некоторые вузы анализируют работу преподавателя на основе мнений его коллег. Подобный анализ может включать в себя такие параметры, как оценка профессиональной деятельности за год, оценка долгосрочных перспектив преподавания (исходя из результатов прошедшего года), оценка собственно преподавательской деятельности, а также прогнозирования дальнейшего роста преподавателя. Результаты оценки впоследствии могут сказаться на увеличении заработной платы, продлении контракта, продвижении по службе, получении постоянной должности, присуждении вузовских призов и наград, назначении в постоянные комитеты вуза. В крупных университетах итоги студенческой оценки индивидуальных курсов конкретных преподавателей публикуются и становятся общедоступными [11]. В классических Британских университетах система оценки деятельности преподавателей сложилась несколько столетий назад. Ее основными компонентами являются процедуры назначения на должность, рецензирования учебно-методических пособий, подготовленных преподавателями, повышения квалификационного разряда и получения права на постоянную работу в учебном заведении, т. е. бессрочного контракта (tenure). Однако в конце 80-х гг. произошло реформирование этой системы, что повлекло за собой значительное ужесточение требований к кандидатам на замещение вакантных должностей и продвижение по служебной лестнице. Каждый университет получил право разработать свою схему учета и контроля деятельности преподавателя, при этом они могли основываться на рекомендациях, утвержденных Ассоциацией университетских преподавателей (Association of University Teachers) и Комитетом Вице-канцлеров и ректоров. Наряду с объективными критериями (высокой ученой степенью, длительным педагогическим стажем и обширным списком научных публикаций), составляющими сумму достигнутого, большое значение имеет ориентированность сотрудника на совершенствование качества своего труда, личностный рост, перспективность его научной деятельности, а также выбор лиц, дающих письменную характеристику кандидатам, весомость рекомендаций, субъективное мнение специализированного комитета, составленное по результатам собеседования с кандидатом. Между университетами существуют различия в частотности проведения аттестации преподавательского состава (от года – до трех), в подборе экспертной комиссии, количестве и спектре, выносимых на экспертизу аспектов деятельности преподавателя. Вообще в этой стране предпочтение в оценке деятельности университетского преподавателя отдается заполнению разного рода формуляров, отражающих его активность, и привлечению внешней экспертизы, (британской, например, общенациональных аудиторских организаций, созданных вузами, или зарубежной). В ряде университетов действуют центры преподавания и учебы, предназначенные для переподготовки преподавателей. Там преподаватели могут осваивать как классические, так и новые методы обучения. К последним относятся, например, все более популярные интерактивные способы обучения. Анализ отечественного и зарубежного опыта функционирования систем высшего образования позволяет сделать следующий вывод: изменение роли преподавателя и характера его труда в условиях формирующегося информационного общества заставляет по-новому взглянуть на проблемы развития личности педагога, модернизации системы профессиональных знаний и совершенствования его методического мастерства. Такие элементы его профессионально-педагогической культуры как постоянное стремление к повышению качества своей деятельности, результативности используемых методов обучения и воспитания, работа по самообразованию и самосовершенствованию рассматриваются сегодня не просто как достижения отдельных индивидов, а как требования, способные обеспечить поступательное развитие общественных отношений, научно-технический и социальный прогресс. 1.2.5 Мотивация преподавательской деятельности Понятие «мотив» часто используют для обозначения таких психологических явлений, как стремление, желание, замысел, боязнь и др., которые отражаются в человеке в виде готовности к деятельности, ведущей к определенной цели. Деятельность человека направляется множеством мотивов, совокупность и внутренний процесс взаимодействия которых называется мотивацией. Мотивация тесно связана с самыми различными потребностями человека, она проявляется при возникновении необходимости, недостатка в чем-либо. Мотивация – это побуждение к деятельности совокупностью различных мотивов, создание конкретного состояния личности, которое определяет, насколько активно и с какой направленностью человек действует в определенной ситуации. Мотив (или побуждение) – это понятие, которое используется для объяснения индивидуальных различий в деятельности, осуществляемой в идентичных, тождественных условиях. Мотив – это повод, причина, необходимость действовать, побуждение к чему-либо. Мотивация родственна понятию «отношение», которое также активизирует и направляет поведение человека. Мотивация состоит из двух частей – деятельности и направленности. Разница между мотивацией и отношением заключается в том, что мотивация связана с определенной ситуацией, а отношение имеет более устойчивый характер и оказывает длительное воздействие. Процессы мотивации могут иметь различную направленность – достичь или избежать поставленной цели, осуществить деятельность или воздержаться от нее, что сопровождается переживаниями, положительными или отрицательными эмоциями (радость, удовлетворение, облегчение, страх, страдание). Мотивации сопутствует определенное психофизическое напряжение, т. е. состояние возбуждения, прилив или упадок сил. Принципиально различают две формы мотивации – внешнюю и внутреннюю (рис. 1.18 и 1.19). Внешняя мотивация – это средство достижения цели, например, заработать деньги, получить признание, занять вышестоящую должность. При этом она может использоваться в двух направлениях: как стимул при ожидании преимуществ – принцип надежды; как средство давления при ожидании недостатков – принцип страха. Внешняя мотивация непосредственно влияет на поведение, но эффективность ее действия ограничена, пока она воспринимается в качестве стимула или давления. Внутренняя мотивация – это понимание смысла, убежденность. Она возникает в том случае, если идея, цели и задачи, сама деятельность воспринимаются как достойные и целесообразные. При этом создается конкретное состояние, определяющее направленность действий, а поведение станет результатом соответствующей внутренней установки, причем это справедливо не только для человека.
Рисунок 1.18 - Внешняя мотивацияЗначение внешней мотивации для работы велико. Внутренняя мотивация в современном мире приобретает все большее и большее значение. Она важна из-за ее долговременного влияния на результаты труда и отношение к работе. Ее влияние тем сильнее, чем выше и разнообразнее требования к содержанию работы, чем больше ему соответствует внутреннее состояние человека. Внешняя мотивация должна выполнять на начальном этапе роль опоры для создания системы эффективного труда преподавателей. Ее можно также рассматривать как дополнительный поддерживающий стимул в период консолидации. Однако долговременная мотивация и эффективные изменения в поведении сотрудников достигаются только при условии создания внутренней мотивации. Внедрение системы менеджмента качества в вузе часто бывает ориентировано исключительно на получение сертификата, которое является для них стимулом. После решения этой задачи снижается интерес и стремление к поддержанию системы менеджмента качества в вузе. Это вполне справедливо и для преподавателей. Если преимущества, например премии, исчезают или к ним просто привыкают, то активность деятельности снижается, а необходимое поведение будет все хуже и хуже.
Рисунок 1.19 - Формирование осознанного поведения в области качества на основе факторов внутренней и внешней мотивации Внешняя мотивация может, таким образом, действовать только кратковременно и периодически как побуждающее или вспомогательное средство. Реальную пользу для системы менеджмента качества может принести только создание внутренней мотивации в вузе. Создание внутренней мотивации в значительной мере связано с процессами осознания и сопереживания. При этом большое значение придается деятельности руководителей всех уровней иерархии и аудиторов. Сложная задача – создать внутреннюю мотивацию и сохранять ее. Необходимо сформировать убежденность в том, что она целесообразна и значима для кафедры (вуза) и профессорско-преподавательского состава, выработать у последних чувство ответственности и стремление к активному участию в ее реализации [17]. В настоящее время в Алтайском государственном техническом университете им. И.И. Ползунова основой мотивации, без сомнения, является уровень заработной платы и удовлетворение социальных потребностей. Тем не менее, даже в нынешних условиях нельзя забывать и о более высоких уровнях мотивации – об открытом и гласном признании достижений конкретных сотрудников, о предоставлении возможностей для их самовыражения. В зависимости от контингента профессорско-преподавательского и учебно-вспомогательного состава в качестве мотивации может в той или иной форме использоваться так называемый партисипативный метод управления, заключающийся в привлечении сотрудников к активному участию в управлении вуза. Роль премий заключается не только в том, чтобы отметить достижения лучших сотрудников кафедры (вуза). В последнее время премии стали играть не меньшее значение в проведении ими самооценки по критериям премий и принятии необходимых мер для улучшения работ в области качества. В частности, большое значение имеет внедрение критериев премий в качестве функций и элементов в действующие системы качества, что позволяет повысить эффективность этих систем, приблизив их уровень к тотальному управлению качеством [17]. 1.3 Рейтинговая методика оценки качества преподавателей вуза 1.3.1 Квалификационные требования к преподавателям и анализ критериев оценки их деятельности Квалификационные требования являются неотъемлемой частью трудового договора, заключаемого преподавателем и Алтайским государственным техническим университетом им. И.И. Ползунова, определяя при этом содержание, направленность и особенности деятельности преподавателя, уровень квалификации, соответствующий его должностным обязанностям. Руководство кафедры на основе комплексной оценки уровня компетентности, профессионализма и педагогического мастерства, результатов деятельности преподавателя на протяжении всего его деятельности делает выводы о подтверждении его квалификации, предоставляет ему возможность повысить свою квалификацию, формулирует рекомендации о возможности заключения договора на последующие сроки. На рисунке 1.20 представлены основные требования должностей профессорско-преподавательского состава кафедры.
Рисунок 1.20 – Схема должностей ППС кафедры Требования к должности преподавателя Преподаватель должен иметь высшее образование (или окончить аспирантуру) по специальности, соответствующей учебно-научному профилю кафедры. Конкретная учебная нагрузка определяется в соответствии с индивидуальным планом работы преподавателя, решением кафедры, учебным планом и выделенными штатами профессорско-преподавательского состава. Расчет годовой нагрузки утверждается заведующим кафедрой. Преподаватель должен отвечать следующим требованиям в соответствии с содержанием деятельности, отраженным в индивидуальном плане преподавателя: - обеспечивать совместно с ведущим лектором планирование, разработку, организацию и проведение лабораторных, практических и семинарских занятий, осуществлять контроль за результатами учебно-познавательной деятельности студентов с использованием современных педагогических технологий; - принимать участие в подготовке дидактических и научно-методических материалов по курсам учебных дисциплин, обеспечиваемых данной кафедрой; - участвовать в научно-исследовательской работе, проводимой кафедрой, в планировании, реферировании, экспериментальной работе по одному из направлений исследования, анализируя результаты и подготавливая их к публикации; - включать в исследовательскую работу студентов, оказывая им помощь в планировании, организации и проведении научной и учебно-исследовательской работы, участвовать в организации на кафедре и факультете недели науки, студенческой олимпиады, конкурсов студенческих научных работ и т.д., руководить учебными и производственными практиками студентов; - оказывать студентам помощь в составлении и реализации индивидуальных учебных планов, в организации практики эмоционально-нравственного общения (взаимопомощи, сотрудничества, социальной защиты), участвовать в организации внеаудиторных мероприятий учебного, производственного и воспитательного характера; всей своей профессиональной и общественной деятельностью формировать у студентов научное мировоззрение, самостоятельность и ответственность, высокие моральные принципы, уважение к законам, патриотизм; - участвовать в организации и проведении вступительных экзаменов, проводить профориентационную работу среди выпускников школ и молодежи; - работать над повышением своей педагогической и научной квалификации (аспирантура, ИПК и ФПК, стажировки, университет педагогических знаний, посещение занятий ведущих преподавателей и т.д.), осваивать и внедрять в свою обучающую деятель деятельность новые педагогические технологии. Требования к должности старшего преподавателя Учебная нагрузка определяется в соответствии с индивидуальным планом работы преподавателя, решением кафедры, учебным планом и выделенными штатами профессорско-преподавательского состава. Расчет годовой нагрузки утверждается заведующим кафедрой. Старший преподаватель должен отвечать следующим квалификационным требованиям в соответствии с содержанием деятельности, отраженным в индивидуальном плане преподавателя: - разрабатывать лекционный курс в соответствии с образовательной программой по данной учебной дисциплине на основе современного уровня развития науки и прогрессивных педагогических технологий, читать лекции и проводить лабораторные, практические, семинарские занятия, коллоквиумы и консультации, принимать зачеты и экзамены; - подготавливать научно-методическое обеспечение читаемого им курса: планы проведения занятий, тексты лекций, пакеты методических материалов, необходимые для проведения учебных занятий и контроля результатов учебно-познавательной деятельности студентов, заботится о поддержании и укреплении своего педагогического авторитета; - участвовать в научно-исследовательской работе кафедры, планировать и осуществлять экспериментальные исследования по тематике кафедры, оформлять и публиковать результаты исследования; - реализовывать образовательно-воспитательные задачи в совместной учебной, научной, творческой, производственной и общественной деятельности преподавателя и студентов на основе педагогики сотрудничества, руководить научно-исследовательской работой студентов, привлекать их к исследованиям по проблематике кафедры, оказывая им помощь в планировании, организации и проведении исследований, выполнении курсовых и дипломных работ; - организовывать и руководить учебными и производственными практиками студентов, работой научных студенческих обществ и др.; - оказывать студентам помощь в составлении и реализации индивидуальных учебных планов, в организации практики эмоционально-нравственного общения (взаимопомощи, сотрудничества, социальной защиты), участвовать в организации внеаудиторных мероприятий учебного, производственного и воспитательного характера; всей своей профессиональной и общественной деятельностью формировать у студентов научное мировоззрение, самостоятельность и ответственность, высокие моральные принципы, уважение к законам, патриотизм; - участвовать в организации и проведении вступительных экзаменов, разработке и обеспечении профессионально-ориентированных курсов в старших классах школ, лицеев и гимназий, академий юных исследователей при РГУ и других формах профессиональной ориентации молодежи; - работать над повышением своей научной и педагогической квалификации на ИПК, ФПК, стажировках; - участвовать в научно-практических конференциях, совещаниях и семинарах, осваивать новые педагогические и информационные технологии. Требования к должности доцента Доцент должен иметь стаж научно-педагогической работы не менее трех лет, ученую степень кандидата наук (или звание доцента). В порядке исключения на должность доцента могут быть приняты высококвалифицированные специалисты, не имеющие ученого звания или ученой степени, но обладающие большим опытом и стажем научно-педагогической и практической деятельности. Учебная нагрузка определяется в соответствии с индивидуальным планом работы преподавателя, решением кафедры, учебным планом и выделенными штатами профессорско-преподавательского состава. Расчет годовой нагрузки утверждается заведующим кафедрой. Доцент должен отвечать следующим квалификационным требованиям в соответствии с содержанием деятельности, отраженном в индивидуальном плане: - участвовать в разработке концепции и стратегии развития высшего образования на уровне учебных планов и учебных дисциплин, реализуемых кафедрой на ступенях бакалавриата и магистратуры; - читать самостоятельно разработанные лекционные курсы, проводить практические и семинарские занятия, руководить учебными и производственными практиками, проводить коллоквиумы и консультации, зачеты, собеседования и экзамены, обеспечивая современный научный уровень в целях достижениях высокой эффективности образовательного процесса и используя педагогические и информационные технологии; - участвовать в работе государственных экзаменационных комиссий, аттестационных и экспертных комиссий, приеме вступительных, аспирантских экзаменов, Советах по защите кандидатских диссертаций; - руководить фундаментальными или прикладными исследованиями по одному из направлений научно-исследовательской работы кафедры, исследовательской работой молодых сотрудников кафедры (ассистентов и старших преподавателей), подготавливать отчеты и публиковать результаты исследований в печати; - руководить научно-исследовательской работой студентов, привлекать их к участию в исследовательской работе по данному направлению, курсовыми и дипломными работами, студенческими научными обществами и кружками, творческими коллективами, организовывать студенческие научные конференции, конкурсы и др. формы организации научной работы студентов; - оказывать помощь студентам в составлении и реализации индивидуального плана учебной и научной работы, участвовать в организации внеаудиторных мероприятий учебного, производственного и воспитательного характера; всей своей профессиональной и общественной деятельностью формировать у студентов научное мировоззрение, самостоятельность и ответственность, высокие моральные принципы, способствовать гражданскому и профессиональному становлению личности студентов. Заботиться о поддержании и укреплении своего научного, педагогического и нравственного авторитета; - работать над повышением своей квалификации в ИПК, ФПК, на стажировках, принимать участие в работе научно-практических конференциях, совещаний, семинаров. Требования к должности профессора Профессор должен иметь степень доктора наук или звание профессора по профилю кафедры; в порядке исключения на должность профессора могут быть приняты высококвалифицированные специалисты, имеющие степень кандидата наук, но обладающие опытом и большим стажем научно-педагогической и практической деятельности (не менее 10 лет). Учебная нагрузка определяется в соответствии с индивидуальным планом работы преподавателя, решением кафедры, учебным планом и выделенными штатами профессорско-преподавательского состава. Расчет годовой нагрузки утверждается заведующим кафедрой. Профессор должен отвечать следующим квалификационным требованиям в соответствии с содержанием деятельности, отраженном в индивидуальном плане: - участвовать в разработке концепции реформирования и развития высшего образования в университете в условиях реализации многоуровневой системы подготовки специалистов; - определять стратегические направления деятельности кафедры в системе образования на ступенях бакалавриата, магистратуры и аспирантуры; - определять основные направления подготовки студентов по дисциплинам кафедры, принимая активное участие в работе по обновлению учебных планов и программ подготовки студентов; - разрабатывать и принимать участие в реализации программ реформирования и развития данного направления высшего образования, учебно-научного и методического обеспечения образовательного процесса; - развивать систему подготовки научных кадров при кафедре и на факультете через аспирантуру, соискательство, систему переподготовки специалистов, прием кандидатских экзаменов, работу специализированных Советов и оказание других образовательных услуг; - руководить одним из направлений фундаментальных научных исследований по проблематике кафедры, создавать новые специализации на базе достижений современной науки и результатов научной работы кафедры, заботиться об укреплении своего научного авторитета; - руководить научно-исследовательской работой студентов, курсовыми и дипломными работами, принимать участие в организации работы студенческих научных обществ, научных конференций; привлекать студентов к участию в выполнении научно-исследовательской работы по проблематике кафедры; - проводить экспертизу научных и методических работ (статей, монографий, учебников, программ учебных курсов и т.д.); - участвовать в организации и проведении научных конференций, методических советов и т.д.; - вести организационно-воспитательную работу со студентами на основе принципа уважения личности; - участвовать в работе по повышению профессионально-педагогической компетентности сотрудников кафедры, университета и т.д., осваивать информационные технологии, руководить научными школами [33]. 1.3.1.1 Критерии оценки качества работы преподавателей Основными принципами при оценке качества работы являются открытость и коллегиальность, обеспечивающие объективное, гуманное и доброжелательное отношение к преподавателю. Нормативной основой для оценки качества работы преподавателя являются квалификационные требования к должностям профессорско-преподавательского состава, а также другие нормативные акты, регламентирующие качество и уровень оплаты труда преподавателей вузов. Оценка качества работы преподавателя осуществляется: - ежегодно кафедрой при подведении итогов выполнения им индивидуального плана; - при избрании преподавателя, предшествующем заключению трудового договора; - при установлении несоответствия занимаемой должности, проводимом при досрочном расторжении контракта по инициативе ректора. Основным документом, отражающим результаты оценки работы преподавателя, является заключение кафедры, составленное по результатам обсуждения письменного отчета преподавателя на заседании кафедры и подписанное заведующим кафедрой. В заключении указывается оценка - учебной работы, - учебно-воспитательной внеаудиторной работы; - учебно-методической работы (подготовка и издание учебников, учебных пособий, методических указаний, доклады на методических конференциях и т.п.); - повышения научно-педагогической квалификации; - научно-исследовательской работы. Помимо этого может оцениваться организационно-управленческая и общественная работа. При оценке качества работы учитывается право преподавателя на свободу выбора и использования методик обучения и воспитания, учебных пособий, дидактических материалов, учебников и методов оценки уровня знаний и профессиональных умений студентов [18]. Анализ критериев оценки качества работы преподавателей Как можно видеть, все вышеизложенные критерии оценки преподавателей (за исключением длительности стажа работы) основываются на раз и навсегда приобретенных показателях. Безусловно, наличие ученых степеней и званий вызывает должное уважение, но эти факторы не всегда отражают педагогическую культуру преподавателя, нацеленность на постоянное самообучение и совершенствование. Не всегда профессор преклонного возраста, получивший свои почетные регалии 30-40 лет назад, может служить эталоном соответствия требованиям современного информационного общества. Проведя большую часть своей профессиональной жизни в условиях знаниевой парадигмы преподавания, он может сопротивляться проводимым изменениям в большинстве университетов, используя весь свой авторитет и влияние на окружающих []. Естественно, описанный случай не является абсолютным законом: в вузе работает много прекрасных преподавателей среднего и пенсионного возраста, сумевших перестроиться и включиться в процесс повышения качества современного образования, активно разрабатывающих новые, перспективные направления образования, а иногда и являющиеся основателями новых направлений в науке. Что же касается стажа научно-педагогической работы, то этот критерий еще более расплывчат в определении профессионального мастерства и эффективности работы преподавателя. Ведь работать можно долго, но не качественно, только выполняя утвержденную программу, но, не выходя за ее границы, не проявляя творчества, не занимаясь научно-исследовательской и воспитательной работой. Как мы видим, ответственность за правильность оценки труда преподавателя и его профессиональное продвижение возлагается на аттестационные комиссии. Но какими критериями они могут руководствоваться, как они могут определить «достаточность» опыта и «качество» выполнения поручений, если эти категории являются общими и неопределенными?! Особая неопределенность существует по отношению к группе преподавателей, не имеющих ученых степеней и званий. Как показывает исследования кадровой ситуации вуза, именно в этой группе, в состав которой входят в основном молодые преподавателя, имеет место самый высокий процент «текучести» кадров и снижения мотивации к продолжению работы в высших учебных заведениях. Это происходит в силу следующих причин: - недостатки в оценке и выборе критериев для определения эффективности работы преподавателей этой группы; - отсутствие мотивирующих стимулов для совершенствования педагогической культуры данной прослойки преподавательского состава. Традиционно в вузе при проведении конкурсов на замещение вакантных должностей, аттестации и отборе кандидатов на повышение предусмотрено составление Мотивированного заключения, включающего краткое описание и оценку учебной, методической, научной, воспитательной работы преподавателя и результатов повышения его квалификации. В «прокрустово ложе» этого стандартизированного документа должны вместиться качественные и количественные показатели работы преподавателей всех категорий, т. е. от начинающего преподавателя и до ректора университета. Мотивированное заключение составляется сотрудниками кафедры, на которой работает преподаватель, на основе изучения его вклада в учебно-методическую, организационно-методическую, научно-исследовательскую, воспитательную работу и посещения ряда его лекционных и практических занятий с последующим анализом и оценкой профессионально-методического мастерства. Все эти данные рассматриваются на заседании кафедры и после отчета преподавателя формулируются в вышеназванный документ, который направляется на утверждение соответствующего Совета факультета или университета. Таким образом, основными экспертами в оценке деятельности российского преподавателя выступают коллеги по кафедре и заведующий кафедрой. Возможно, на некоторых кафедрах проводится статистическое изучение мнения студентов об эффективности работы конкретного преподавателя по различным видам его профессионально-педагогической деятельности [1]. 1.3.2 Контроль качества работы профессорско-преподавательского состава Особое место в управлении качеством работы занимает контроль качества преподавательской деятельности. Именно контроль как одно из эффективных средств достижения намеченных целей и важнейшая функция управления способствует правильному использованию объективно существующих, а также созданных человеком предпосылок и условий выполнения работ высокого качества. От степени совершенства контроля качества, его технического оснащения и организации во многом зависит эффективность выполнения работ в целом. Контроль – это процесс определения и оценки информации об отклонениях действительных значений от заданных или их совпадении и результатах анализа. Качество – степень соответствия присущих характеристик требованиям (ГОСТ Р ИСО 9000-2001). Управление качеством продукции осуществляется циклически и проходит через определенные этапы, именуемые циклом Деминга. Реализация такого цикла называется оборотом цикла Деминга. Последовательность этапов цикла Деминга показана на рисунке 1.21 и включает: планирование (PLAN); осуществление (DO); контроль (CHECK); управление воздействием (ACTION).
Рисунок 1.21 - Цикл Деминга В круговом цикле заключается сущность реализации, так называемых, общих функций управления, имея в виду, что эти функции направлены на обеспечение всех условий создания качественной образовательной услуги и качественного ее использования. Контроль – это процесс определения и оценки информации об отклонениях действительных значений от заданных или их совпадении и результатах анализа. Контролировать можно цели (цель/цель), ход выполнения плана (цель/будет), прогнозы (будет/будет), развитие процесса (будет/есть). Контрольная информация используется в процессе регулирования. Так говорят о целесообразности объединения планирования и контроля в единую систему управления (Controlling): планирование, контроль, отчетность, менеджмент. Контроль осуществляется лицами, прямо или косвенно зависящими от процесса. Проверка (ревизия) – это контроль лицами, не зависящими от процесса. Также необходимо определить специалистов, ответственных за проведение такого контроля и установить их полномочия. Для принятия решения о контроле и организации процессов контроля могут иметь значение ряд критериев: его эффективность, эффект влияния на людей, задачи контроля и его границы (рисунок 1.22).
Рисунок 1.22 - Основные составляющие критерия для решения о контролеЭффективная система контроля позволяет в большинстве случаев осуществлять своевременное и целенаправленное воздействие на уровень качества преподавательской деятельности, предупреждать всевозможные недостатки и сбои в работе преподавателей высшей школы, обеспечивать их оперативное выявление и ликвидацию с наименьшими потерями для учебного процесса. Все виды учебной, учебно-методической, научно-исследовательской, организационной и воспитательной работы, а также работы по повышению квалификации выполняются преподавателями по их индивидуальным планам работы, ежегодно составляемым на предстоящий учебный год и оформляемым на типовом бланке установленного образца [36]. Индивидуальный план регламентирует работу преподавателя по выполнению его должностных обязанностей и включает все виды работ, порученных ему заведующим кафедрой. Он составляется на основе планируемых работ кафедры на очередной учебный год и конкретных заданий по отдельным направлениям работы преподавателя, включенных в план-график его работ, оформленный как приложение к заключенному с ним ректором университета трудовому договору [33]. Объем учебных поручений преподавателю определяется заведующим кафедрой (см. Приложение В), исходя из: - утвержденного кафедре объема учебных поручений на очередной учебный год; - имеющегося на кафедре состава преподавателей; - квалификации, опыта, занимаемой преподавателем должности, - оговоренных в заключенном университетом с данным преподавателем трудовом договоре объемов и видов его учебной деятельности. В связи с производственной необходимостью объем учебной работы преподавателю может быть установлен заведующим кафедрой в большем, чем оговорено в трудовом договоре этого преподавателя, объеме, но только при согласии с этим самого преподавателя. При этом объем учебных поручений, превышающий установленный в трудовом договоре объем в часах, подлежит дополнительной оплате по действующим в АлтГТУ им. И.И. Ползунова нормативам почасовой оплаты учебной работы и нормам времени на отдельные ее виды. Учебно-методическая, научно-исследовательская, организационная и воспитательная работа, а также работа по повышению квалификации планируется преподавателю на учебный год заведующим кафедрой с участием преподавателя, исходя из потребностей кафедры. Все поручаемые преподавателю работы по этим видам деятельности, планируются в часах в соответствии с рекомендуемыми для планирования учебно-методической, научно-исследовательской, организационной и воспитательной работы, повышения квалификации преподавателей примерными нормами, приведенными в Приложении Г. 1.3.3 Обзор методик рейтинговой системы оценки качества работы преподавателей В рамках моего дипломного проекта, одной из задач является разработать методику по оценке качества деятельности преподавателей кафедры «Информационные системы в экономике» с использованием интеллектуальных компонентов. При создании любой методики оценки качества деятельности преподавателей встает вопрос о целесообразности ее разработки в связи с тем, что возможно уже существуют данного типа методики, применяемые в других высших учебных заведениях и легче использовать их, а не тратить время и усилия на создание новой. Перед началом разработки данной методики такой вопрос так же был рассмотрен. Как правило, каждый вуз пытается внедрить и использовать самостоятельно разработанные методики, положения о рейтинговой системе оценки качества работы преподавателей. В Бийском технологическом институте применяется собственная методика. В ней выделяется система показателей работы преподавателя: - учебная работа. Этот показатель учитывает уровень квалификации (профессор, доцент, без ученого звания), использование современных педагогических технологий (вычислительная техника, модульно-рейтинговая система, тестовый контроль), индивидуальная работа со студентами (УИРС, олимпиады, выставки, совместные гранты, конкурсы, конференции), дисциплина (срыв занятий), оценка деятельности со стороны студентов; - учебно-методическая работа. Этот показатель учитывает планирование учебного процесса (разработка планов учебного процесса по специальности, рабочих программ по дисциплинам), издание учебно-методической литературы (учебники рекомендованные МО, учебные пособия с грифом УМО, внутривузовские учебные пособия и методические рекомендации), разработка учебно-методических комплексов по дисциплинам (курса лекций, лабораторных работ, расчетно-графических заданий), статус читаемых дисциплин (гуманитарные, естественнонаучные, общепрофессиональные, специальные, элективные, факультативные); - научно-исследовательская работа и повышение квалификации. Этот показатель учитывает уровень квалификации (ученая степень, почетное звание), количество учеников (аспиранты, докторанты, соискатели), количество защитившихся учеников (докторантов, аспирантов, соискателей), оппонирование диссертаций, публикации научно-исследовательской тематики (патенты, монографии, статьи в ведущих изданиях, статьи в сборниках, тезисы, отчеты), объем НИР (хоздоговор, грант), повышение квалификации (ФПК, стажировки, семинары, работа над диссертацией); - организационно-методическая работа и общественно-воспитательная деятельность. Этот показатель учитывает исполнение служебных обязанностей (методиста, зам зав кафедрой, зав кафедрой, зам декана, декана, проректора, ректора), работа в Ученом совете, диссертационном совете, УМС, НМС, работа в системе повышения квалификации преподавателей, общественная работа (кураторство, работа в общежитии, спортивно-культурная деятельность, профсоюзная деятельность, профориентационная работа). Для оценки деятельности преподавателя используется бальная система с весовыми коэффициентами, значения которых устанавливаются для каждого раздела, интегрального и частного показателя, методом экспертных оценок при обсуждении проекта данного положения. Действующая на данный момент система коэффициентов представлена в таблице, по мере необходимости их значения могут корректироваться. Расчет количества баллов набранных преподавателем ведется путем суммирования баллов по всем частным показателям, которые при помощи весовых коэффициентов сворачиваются в интегральные показатели. Бальные оценки по видам деятельности (разделам) образуются из взвешенных сумм интегральных показателей. Итоговая оценка образуется суммированием наработок по видам деятельности с учетом весовых коэффициентов: Здесь RS - итоговая бальная оценка; Ri – количество баллов, набранное за i-й раздел; rj – количество баллов за j-й интегральный показатель работы; rl - баллы за l-й частный показатель; Ki, kj, kl – весовые коэффициенты i-го раздела, j-го интегрального показателя, l-го частного показателя, соответственно. Значения весовых коэффициентов ограничены и устанавливаются экспертно в диапазоне от нуля до единицы с учетом условия:
т.е. суммы весовых коэффициентов разделов, обобщенных показателей внутри разделов, отдельных параметров внутри показателей всегда равны единице. Количественная оценка качества работы преподавателя осуществляется при заполнении индивидуальной карты показателей качества работы [30]. В Московском автомобильно-дорожном институте (МАДИ) применяется несколько иная методика. При подсчете рейтинга научно-педагогических работников их подразделяют на категории: профессора, доценты, старшие преподаватели, ассистенты - преподаватели; заведующие кафедрами; деканы. Причем с целью стимулирования постоянной творческой активности научно-педагогических кадров рейтинг преподавателя включает: рейтинг "П", характеризующий накопленный квалификационный потенциал, и рейтинг "А", отражающий их активность по основным направлениям деятельности. Абсолютный личный рейтинг (РЛА) подсчитывается как сумма РЛА= 0,33П + 0,67А. ( 3 )Рейтинги декана (РД) и заведующего кафедрой (РЗ) определяются соответственно по формулам: РД = РЛ + 0,5Ф и РЗ = РЛ + 0,5К , ( 4 )где К и Ф - относительные рейтинги кафедры и факультета; РЛ - индивидуальный рейтинг декана и зав. кафедрой как преподавателей. Поскольку в оценке деятельности преподавателей присутствуют качественные показатели (например, качество лекций, семинаров и проч.), необходимо проводить опросы студентов. При этом следует иметь в виду то, что студенты не могут быть признаны компетентными экспертами, способными делать абсолютно правильные выводы в отношении компетентности преподавателя, актуальности конкретного изучаемого курса, путей совершенствования преподавания этого курса и т.п. Общая оценка получается как средняя величина по всем четырем пунктам (максимально возможная оценка - 12 баллов). Практика опросов показывает, что, как правило, оценка максимум составляет 10 - 11 баллов. В анкете МАДИ нет возможности для студента отмолчаться (нет ответа “не могу оценить”). Если студент не может оценить преподавателя, он просто не заполняет анкету. Сомнение же его по оценке того или иного параметра может, ко всему прочему, говорить о некорректности поставленного в анкете вопроса. Величина балла всех обработанных анкет составляет "абсолютный рейтинг преподавателя у студенчества". Для расчета рейтинга преподаватели заполняют отчет о рейтинге, включающий две половины таблицы: - исходные данные для определения рейтинга П (квалификационные характеристики: ученая степень, звание, членство в РАН или отраслевых академиях; сведения о публикациях; о количестве подготовленных кандидатов и докторов наук; о работе в специализированных советах, редколлегиях издательств и т.п.); - исходные данные для определения рейтинга А (сведения об объеме выполненной учебной нагрузки; сведения обо всех видах публикаций; количество созданных рабочих программ по новым дисциплинам, средств контроля качества подготовки студентов; сведения об изобретательской деятельности, о подготовке студентов - победителей олимпиад, о полученных грантах на НИР, о выполнении дополнительных видов работ). Важность каждого показателя определяется величиной баллов за единицу показателя. Индивидуальные рейтинги преподавателя П и А определяются соответственно как суммы произведений натуральных величин (значений показателей) показателей на балл за единицу показателя. Рейтинг преподавателя, характеризующий накопленный квалификационный потенциал, подсчитывается по формуле П=
|
|||||||||||||||||||||||||||||||||||||||||||||||||||||||||||||||||||||||||||||||||||||||||||||||||||||||||||||||||||||||||||||||||||||||||||||||||||||||||||||||||||||||||||||||||||||||||||||||||||||||||||||||||||||||||||||||||||||||||||||||||||||||||||||||||||||||||||||||||||||||||||||||||||||||||||||||||||||||||||||||||||||||||||||||||||||||||||||||||||||||||||||||||||||||||||||||||||||||||||||||||||||||||||||||||||||||||||||||||||||||||||||||||||||||||||||||||||||||||||||||||||||||||||||||||||||||||||||||||||||||||||||||||||||||||||||||||||||||||||||||||||||||||||||||||||||||||||||||||||||||||||||||||||||||||||||||||||||||||||||||||||||||||||||||||||||||||||||||||||||||||||||||||||||||||||||||||||||||||||||||||||||||||||||||||||||||||||||||||||||||||||||||||||||||||||||||||||||||||||||||||||||||||||||||||||||||||||||||||||||||||||||||||||||||||||||||||||||||||||||||||||||||||||||||||||||||||||||||||||||||||||||||||||||||||||||||||||||||||||||||||||||||||||||||||||||||||||||||||||||||
| Достоинства метода |
Недостатки метода |
| 1 Возможность использования опыта. 2 Возможность обработки и запоминания эмпирических данных о деятельности объекта. 3 Возможность оперативного дообучения. 4 Возможность определения значимости входных показателей. 5 Возможность работы с зашумленными и неполными данными. |
1 Логическая непрозрачность получаемых результатов. 2 Получаемые результаты заведомо содержат ошибку. |
В экономике и бизнесе методы искусственного интеллекта применяется для предсказания рынков, автоматического дилинга, оценки рисков невозврата кредитов, предсказания банкротств, оценки стоимости недвижимости, оптимизации портфелей, товарных и денежных потоков [3]. В дипломном проекте мной рассмотрено применение нейронных сетей в рейтинговой оценке качества деятельности преподавателей кафедры «Информационные системы в экономике» Алтайского государственного технического университета им. И.И. Ползунова.
Выводы:
- подробно рассмотрены роль и деятельность кафедры;
- смоделированы внутренние и внешние процессы;
- определены квалификационные требования преподавателей и проанализированы критерии их деятельности;
- изучен отечественный и зарубежный опыт оценки квалификации ППС;
- рассмотрен обзор существующих методик по рейтингу преподавателей вузов.
2 РАЗРАБОТКА АВТОМАТИЗИРОВАННОЙ СИСТЕМЫ ОЦЕНКИ КАЧЕСТВА ДЕЯТЕЛЬНОСТИ ПРЕПОДАВАТЕЛЕЙ КАФЕДРЫ
2.1 Описание предметной области
В качестве объекта исследования выступает кафедра «Информационные системы в экономике» (ИСЭ). На протяжении многих лет она устойчиво занимает одно из ведущих мест среди аналогичных подразделений Алтайского государственного технического университета им. И.И.Ползунова.
Кафедра ИСЭ ведет подготовку информатиков-экономистов по специальности 351400 – «Прикладная информатика (по областям), область – экономика» (ПИЭ) с 2000 года. Изначально данная специальность называлась 071900 - «Информационные системы в экономике» и была открыта в 1992 году. Данная специальность является достаточно престижной, поэтому спрос на услуги кафедры со стороны абитуриентов всегда очень высок.
Кафедра ИСЭ обладает всеми ресурсами для обеспечения качественного образовательного процесса, поэтому ее выпускники хорошо востребованы на рынке труда.
Кафедра ИСЭ была создана в январе 1985 года И.М. Владовским и первоначально называлась кафедрой «Автоматизированные системы управления» (АСУ), которая обучала дисциплине с одноимённым названием студентов всех специальностей на старших курсах. В 1992 году кафедра АСУ была переименована в ИСЭ и была открыта одноимённая специальность. В 2000 году специальность ИСЭ была переименована на ПИЭ. С 1989 года заведующим кафедрой становится Д. Г. Конев. Затем с 1996 года А. Г. Блем. С 2002 года возглавляет Пятковский Олег Иванович, доктор технических наук, профессор, директор Центра информационных систем и технологий (ЦИСиТ), заведующий отделом маркетинговых исследований АлтГТУ, член-корреспондент САН ВШ.
Кафедра ИСЭ ведет педагогическую, методическую и научную деятельность по специальным дисциплинам, а также координирует работу кафедр, участвующих в реализации образовательных программ по дисциплинам учебного плана, составленного на основании государственного образовательного стандарта профессионального высшего образования.
Разработку рабочих учебных планов, программ, учебно-методического обеспечения и их реализацию выполняет профессорско-преподавательский и учебно-вспомогательный персонал кафедра ИСЭ.
Преподавание специальных дисциплин на кафедре ведут профессора и доценты, а также высококвалифицированные специалисты предприятий автоматизированных производств г. Барнаула.
Работа профессорско-преподавательского персонала кафедры регламентируется собственной и организационно-распорядительной документацией АлтГТУ.
Обладая отличным кадровым потенциалом, кафедра ИСЭ уделяет большое внимание научной и инновационной деятельности, развивая перспективные направления науки в области информатизации. Специалисты кафедры профессионально занимаются вопросами разработки информационных систем. Многие практические работы сотрудников кафедры реализовываются совместно с различными организациями города и края.
При кафедре ИСЭ работает центр информационных систем и технологий (ЦИСиТ), который ведет научно – исследовательскую деятельность и оказывает услуги сторонним организациям на хоздоговорной основе.
Кадровый состав выпускающей кафедры ИСЭ представлен в нижеследующей таблице 2.1.
Применение современных информационных технологий в управлении деятельностью кафедры является актуальной задачей в настоящее время. Это связано с внедрением системы менеджмента качества в АлтГТУ и возросшим объемом обрабатываемой информации, а также увеличившимися требованиями к составлению отчетности. Такой шаг позволит улучшить качество предоставляемых кафедрой образовательных услуг и соответственно сделать ее более конкурентоспособной на рынке.
Таблица 2.1 – Список профессорско-преподавательского состава кафедры «Информационные системы в экономике»
| № п/п |
ФИО |
Вид работы |
Ученая степень |
Ученое звание |
Должность |
Нагрузка |
| 1 |
Авдеев А.С. |
штатный |
* |
* |
ассистент |
0,32 |
| 2 |
Балицкий С.В. |
штатный |
* |
* |
ст. преподаватель |
1,48 |
| 3 |
Блем А.Г. |
штатный |
к.э.н. |
доцент |
профессор |
1,97 |
| 4 |
Васильев С.С. |
штатный |
к.э.н. |
доцент |
профессор |
0,85 |
| 5 |
Верещагина Л.В. |
штатный |
к.т.н. |
* |
доцент |
0,27 |
| 6 |
Владовский И.М. |
штатный |
д.т.н. |
профессор |
профессор |
0,05 |
| 7 |
Дейнес А.В. |
штатный |
к.т.н. |
доцент |
доцент |
0,98 |
| 8 |
Демчик Д.С. |
штатный |
* |
* |
ассистент |
0,44 |
| 9 |
Дорохова В.Р. |
штатный |
к.т.н. |
доцент |
доцент |
1,71 |
| 10 |
Дробязко О.Н. |
совместитель |
к.т.н. |
* |
доцент |
0,51 |
| 11 |
Забродина Д.А. |
штатный |
* |
* |
преподаватель |
1,47 |
| 12 |
Зрюмов Е.А. |
штатный |
к.т.н. |
* |
преподаватель |
0,23 |
| 13 |
Иванов Н.А. |
совместитель |
к.э.н. |
* |
доцент |
0,12 |
| 14 |
Ивкин Ю.Н. |
штатный |
* |
* |
преподаватель |
1,13 |
| 15 |
Локтев С.А. |
совместитель |
д.т.н. |
* |
профессор |
0,3 |
| 16 |
Макрушина Е.А. |
штатный |
* |
* |
ассистент |
0,62 |
| 17 |
Никитин В.М. |
штатный |
к.т.н. |
доцент |
доцент |
0,37 |
| 18 |
Новиков В.В. |
штатный |
к.т.н. |
доцент |
доцент |
0,32 |
| 19 |
Оскорбин Н.М. |
совместитель |
д.т.н. |
профессор |
профессор |
0,14 |
| 20 |
Патудин В.М. |
штатный |
к.ф.-м.н. |
доцент |
доцент |
1,34 |
| 21 |
Пятковский И.О. |
штатный |
* |
* |
ст. преподаватель |
0,63 |
| 22 |
Пятковский О.И. |
штатный |
д.т.н. |
профессор |
профессор |
1,79 |
| 23 |
Ряшина Г.Д. |
штатный |
к.т.н. |
доцент |
доцент |
1,24 |
| 24 |
Сапожников Г.В. |
штатный |
* |
* |
доцент |
1,29 |
| 25 |
Смолин Д.В. |
совместитель |
к.т.н. |
доцент |
доцент |
0,52 |
| 26 |
Стерлягов С.П. |
совместитель |
к.т.н. |
доцент |
доцент |
0,31 |
| 27 |
Тишков О.И. |
штатный |
* |
* |
ассистент |
0,29 |
| 28 |
Томашев М.В. |
штатный |
* |
* |
ст. преподаватель |
0,92 |
| 29 |
Краснова М.В. |
штатный |
к.т.н. |
* |
доцент |
1,53 |
| 30 |
Фетисова С.Ю. |
штатный |
* |
* |
ст. преподаватель |
1,52 |
| 31 |
Хомякова О.В. |
совместитель |
к.э.н. |
доцент |
доцент |
0,37 |
| 32 |
Цхай А.А. |
совместитель |
д.т.н. |
профессор |
профессор |
0,17 |
| 33 |
Яроцкий А.П. |
штатный |
к.п.н. |
доцент |
доцент |
1,27 |
| ИТОГО: |
26,73 |
|||||
2.2 Описание ИАС «Кафедра»
Разработанная на кафедре «Информационные системы в экономике» информационно-аналитическая система (ИАС) «Кафедра» позволяет автоматизировать выполнение части функций кафедры, касающихся управленческой, учебно-организационной и методической деятельности.
ИАС «Кафедра» - это мощный и эффективный программный продукт, который позволяет автоматизировать деятельность кафедр вуза, ввести их в единое информационное пространство, обеспечить взаимосвязь между собой и другими системами.
Система «Кафедра» объединяет в себе некоторые функции деканата в части ведения базы об успеваемости студентов и формирования учебных поручений от факультетов.
Функционально система состоит из пяти блоков, которые включают в себя ряд модулей:
- информационный блок,
- учебно-организационный блок,
- блок бюджетирования,
- аналитический блок,
- сервисный блок.
На рисунке 2.1 изображена информационная модель ИАС «Кафедра» «Как есть»:

Рисунок 2.1 – Информационная модель ИАС «Кафедра» «Как есть»
Далее приведем краткое описание блоков системы [38].
2.2.1 Информационный блок
Информационный блок предназначен для учета сведений о кафедре.
Он содержит общие справочные данные, заполняемые, в основном, вручную и необходимые для обеспечения работоспособности блока управления учебным процессом, а также для аналитического блока.
В модуле «Общие сведения о кафедре» собрана общая информация о кафедре: дата возникновения, адрес, заведующий кафедрой, научная школа, учебные и методические аудитории и другие важнейшие сведения, позволяющие давать четкое представление о кафедре. Точность и правильность заполнения этих данных влияет, в первую очередь, на точность оценки деятельности кафедры.
В модуле «Проекты и разработки кафедры» собрана информация о научной и инновационной деятельности кафедры, ее разработках, проектах, взаимоотношениях с производственной сферой. По каждому проекту предусмотрено заполнение большого количества полей, что позволит более точно дать оценку инновационной активности кафедры.
В модуле «Преподаватели», основной производственной силой в работе кафедры, которого является преподавательский состав. Он оказывает существенное влияние при оценке рейтинга кафедры и от него во многом зависит качество предоставляемых образовательных услуг.
В связи с этим, в разработанной системе данной категории уделяется повышенное внимание. Модуль «Преподаватели» позволяет учитывать подробную информацию по каждому преподавателю кафедры. В нем содержатся следующие данные.
Общие сведения:
- характер работы на кафедре (штатный работник, совместитель, почасовик),
- количество ставок, занимаемых преподавателем,
- должность (в данном поле указывается текущая должность преподавателя, также в программе возможен хронологический учет всех назначений и перемещений преподавателя),
- звание (профессор, доцент, без звания) (с указанием истории присвоений),
- ученая степень (в данном поле учитываются все ученые степени преподавателя с указанием даты присвоения, темы диссертации, учебного заведения),
- общий и научный стаж работы преподавателя,
- место основной работы (для совместителей),
- работа по совместительству (для преподавателей, работающих на других кафедрах или организациях по совместительству).
Персональные данные:
- фамилия, имя, отчество,
- фотография,
- дата рождения,
- пол,
- семейное положение,
- количество детей,
- телефон (домашний, рабочий, контактный),
- место жительства (адрес места проживания),
- место рождения,
- паспортные данные.
Аспиранты: в этом пункте перечислены аспиранты, докторанты и соискатели, у которых научным руководителем является данный преподаватель, по каждому аспиранту можно посмотреть подробную информацию. Труды: перечень научных и учебно-методических работ, с указанием названия работы, вида и формы, даты издания, количества страниц, издательства, соавторов.
Дополнительная информация: данный пункт содержит дополнительную информацию о преподавателе, необходимую в основном для расчета рейтинга кафедры. Здесь же фиксируются сведения об образовании преподавателя, оконченных курсах повышения квалификации, переподготовке и т.д., с указанием даты прохождения, учебного заведения и присвоенной квалификации.
Работа преподавателя: данный пункт имеет особое значение в системе, так как он позволяет планировать работу преподавателя на учебный год и производить контроль исполнения плана руководителем. Поля данной таблицы могут быть настроены по-разному на каждой кафедре и за различные периоды. Настройка осуществляется администратором единой базы данных.
Модуль «Аспиранты, докторанты, соискатели», в котором значительно влияние на оценку деятельность кафедры оказывают научные работники кафедры: аспиранты, докторанты и соискатели на ученую степень. Во многом от их деятельность зависит развитие научной и инновационной сфер деятельности кафедры.
Так как хранимая в ИАС информация о преподавателях и аспирантах во многом схожа. И учитывая тот факт, что аспирант может иметь учебную нагрузку, то есть одновременно являться преподавателем, было решено на физическом уровне эти две сущности объединить в одну таблицу.
Общие сведения:
- дата поступления в аспирантуру,
- дата окончания аспирантуры,
- результат работы над диссертацией,
- тема диссертации,
- научный руководитель,
- консультант,
- форма обучения (очная, заочная),
- источник финансирования (бюджетное, целевое, платное),
- признак (аспирант, докторант, соискатель),
- ученая степень, на которую претендует соискатель.
Персональные данные и данные о трудах аналогичны заполняемым у преподавателей.
В отличие от преподавателей у данной категории сотрудников кафедры добавляется такой пункт как успеваемость, в котором учитываются оценки и результаты аттестации за весь срок обучения.
Модуль «Группы» содержит информацию о группах, которым преподают сотрудники кафедры.
В разработанной системе существует возможность вести учет сразу по нескольким группам одновременно, объединяя их в одну, например ПИЭ-01,02, или наоборот произвести разбиение группы на подгруппы (ПИЭ-01а и ПИЭ-01б). К целостным группам «привязаны» производные группы и студенты.
По каждой группе указывается следующая информация:
- название,
- специальность,
- количество потоков,
- количество групп,
- количество подгрупп,
- количество студентов,
- курс,
- форма обучения,
- куратор (из списка преподавателей),
- год приема,
- год выпуска,
- учебный план.
Каждая группа обучается строго по определенному утвержденному ректором вуза учебному плану, поэтому в данном модуле происходит «привязка» групп к учебным планам.
Модуль «Направления и специальности» содержит список направлений и специальностей, на которые кафедра имеет лицензии. По каждой из специальностей ведется обзорная статистическая информация за каждый год о конкурсе на специальность со стороны абитуриентов и востребованности выпускников со стороны предприятий.
Модуль «Дисциплины» содержит перечень специализированных дисциплин, преподаваемых кафедрой и ссылки на стандарты дисциплин, хранимых в формате MS Word.
Модуль «Студенты и выпускники» включает в себя следующие функции:
- ведение картотеки студентов,
- ввод сведений о приеме студента,
- ввод результатов сдач сессий и баллов аттестации за весь период обучения студента,
- отслеживание информации по дипломному проектированию, назначение руководителя,
- перевод студента в выпускники,
- отслеживание информации о трудоустройстве выпускников,
- анкетирование, тестирование и построение профессионального и личностного портрета выпускника.
В модуле «Сессии и аттестации» осуществляется настройка таблиц с дисциплинами сессий на основе учебных планов и аттестаций. Модуль находится в разработке.
2.2.2 Учебно-организационный блок
Учебно-организационный блок предназначен для автоматизации работы по созданию учебно-организационной документации. Он позволяет быстро и эффективно решать задачи распределения учебной нагрузки кафедры между преподавателями, расчета количества ставок преподавателей, контроля выполнения плана, своевременной выдачи различных форм отчетности в деканат и учебный отдел вуза.
Учебные планы
Исходными данными для организации учебного процесса на кафедре являются учебные планы, составляемые отдельно по каждой специальности и форме обучения. В учебных планах расписан по семестрам перечень и порядок дисциплин, а также количество лекционных, практических и лабораторных часов, наличие курсовых и других проектов и заданий, зачеты, экзамены. Процесс обучения студентов должен четко соответствовать учебному плану, от этого во многом зависит качество образовательных услуг, предоставляемых кафедрой.
Автоматизированная система позволяет вести учет по нескольким учебным планам, быстро и качественно формировать на их основе другие документы.
По каждому учебному плану фиксируется следующая информация:
- специальность,
- дата утверждения,
- дата закрытия учебного плана,
- признак «рабочий» - для определения работающих учебных планов,
- форма обучения,
- перечень дисциплин и часов, с указанием в каком семестре они преподаются.
Данная форма является исходным документом и заполняется вручную. Для быстрого добавления нового плана существует возможность копирования существующих планов, что значительно облегчает ввод данных.
Существует возможность экспорта учебного плана в формат документа Excel для дальнейшего сохранения или печати.
Учебное поручение от факультетов
Кафедра получает учебные поручения от факультетов, затем на их основе, с применением норм времени для расчета учебной нагрузки производится расчет общей учебной нагрузки для кафедры.
Данный документ формируется деканатами факультетов для кафедры на основе учебных планов на текущий учебный год.
В нем перечислена следующая информация:
- семестр,
- название дисциплины,
- количество и наименования групп,
- контингент,
- форма обучения,
- количество часов по плану на лекции,
- количество часов по плану на практические занятия и семинары,
- количество часов по плану на лабораторные занятия,
- форма контроля (курсовая работа или проект, расчетное задание, контрольная работа),
- форма итогового контроля (зачет, экзамен).
В целях универсализации в системе предусмотрена возможность формирования данного документа.
Расчет учебной нагрузки кафедры за учебный год (форма №9)
Данный документ формируется автоматически на основе учебного поручения от факультетов и введенных норм времени.
В программе предусмотрена возможность из этого окна распределять учебную нагрузку между преподавателями.
Учебные поручения преподавателям кафедры
Учебные поручения преподавателям формируется исходя из учебной нагрузки кафедры (форма №9). При этом предусмотрена возможность ручного ввода дисциплин и часов, что может быть полезно в случае, когда лекции и практики у одних групп ведут разные преподаватели. Или для быстрого формирования в течение года новых поручений.
Данная форма является основным объектом автоматизации в учебно-организационном блоке, поэтому рассмотрим подробнее алгоритм распределения учебной нагрузки между преподавателями с помощью автоматизированной системы (рисунок 2.2).

Рисунок 2.2 – Формирование учебных поручений преподавателям кафедры c помощью автоматизированной системы
Ведомость учета выполнения учебной, научной, методической и воспитательной работы на кафедре» (форма №6)
Исходными данными для расчета являются итоговые величины учебных поручений. Строки в форме №6 группируются по преподавателям: сначала штатные, затем совместители, и далее почасовики. В конце отчета производится подведение итогов со следующими группировками строк: профессора, доктора наук; доценты, кандидаты наук; без степени. Затем подводится итог без группировки, о проделанной работе на кафедре в целом и делается расшифровка итога по формам обучения. Форма №6 заполняется после окончания каждого семестра.
2.2.4 Аналитический блок
Аналитический блок предназначен для оценки деятельности кафедры в целом или отдельных ее элементов. Базой для анализа является сгруппированная в документы информация, описывающая предметную область. Система позволяет решать следующие задачи:
- оценка рейтинга кафедры,
- оценка рейтинга преподавателя,
- оценка инновационного потенциала кафедры,
- оценка научной деятельности кафедры
- оценка спроса на выпускников кафедры.
- оценка спроса на специальность кафедры,
- оценка финансовой деятельности кафедры.
Исходные документы могут формироваться за различные периоды (стандартно год). Анализ осуществляется системой «Бизнес-Аналитик», в которой на основе исходных документов для решения поставленных задач настраиваются деревья решений [38].
2.3 Постановка задачи
Одной из задач моего дипломного проекта является разработать систему по оценке качества деятельности преподавателей кафедры, спроектировать модуль «Преподаватели» ИАС «Кафедра». Необходимо доработать, усовершенствовать данный модуль для более полного охвата информации о каждом преподаватели.
На данном этапе модуль «Преподаватели» содержит следующие закладки:
- общие сведения;
- персональные данные;
- аспиранты;
- труды;
- дополнительная информация.
На рисунке 2.3 представлена информационная модель модуля «Преподаватели» - «Как есть»
Мною был осуществлен анализ о деятельности профессорско-преподавательского состава. Изучена основная документация: индивидуальный план преподавателя, должностные инструкции, квалификационные требования к работе и многое другое. После этого мною было предложено и спроектировано блок «Преподаватели» ИАС «Кафедра». На рисунке 2.4 представлена информационная модель модуля «Преподаватели» «Как должно быть» и описано ниже следующим образом:
Рисунок 2.3 – Информационная модель модуля «Преподаватели» «Как есть»
Входная информация:
Общие сведения (данные будут заноситься из личной карточки преподавателя):
- работа на кафедре (штатный, совместитель, почасовик);
- должность (указывается текущая должность преподавателя и количество ставок, занимаемых преподавателем, а также ведется хронологический учет всех назначений и перемещений преподавателя);
- звание (профессор, доцент, без звания) (с указанием истории присвоений);
- ученая степень (учитываются все ученые степени преподавателя с указанием даты присвоения, темы диссертации, учебного заведения),
- общий стаж;
- научный стаж работы преподавателя;
- сведения об образовании содержат данные о наименовании учебного заведения, вида образования, квалификация, дата начала и окончания обучения и всевозможную и нужную дополнительную информацию;
- место основной работы (для совместителей);
- фотография преподавателя
- работа по совместительству (для преподавателей, работающих на других кафедрах или организациях по совместительству);
- дата заполнения – дата последнего внесения или изменения данных о каждом преподаватели.
Персональные данные (данные также будут заноситься из личной карточки преподавателя):
- фамилия, имя, отчество;
- дата рождения;
- пол;
- семейное положение;
- телефон (домашний, рабочий, мобильный);
- место жительства (адрес места проживания);
- место рождения,
- количество детей (до 18 лет и после 18 лет).
Учебная работа преподавателя (данные будут заполняться из модулей «Студенты» и «Аспиранты» ИАС «Кафедра»):
- руководство дипломниками (формируется из базы «Студенты») содержит данные: ФИО дипломника, группа, тема дипломного проекта и полученная оценка при защите;
- руководство аспирантами, соискателями (формируется из базы «Аспиранты») содержит данные об аспирантах, соискателях, у которых научным руководителем является данный преподаватель: ФИО аспиранта, соискателя, форма обучения, тема диссертации;
- индивидуальная работа преподавателя со студентами (формируется из базы «Аспиранты») содержит данные: ФИО студента, группа, тема НИРС и наименование совместных статей, а также тезисы и доклады студента, выступающее на научных конференциях.
Учебно-методическая работа преподавателя (данные будут заполняться из модулей «Дисциплины» и «Учебные поручения преподавателям» ИАС «Кафедра»):
- Преподаваемые дисциплины (формируется из базы «Дисциплины» и «Учебные поручения преподавателям») указываются следующая информация: наименование дисциплины, лекции, практические занятия, лабораторные работы, семестр, учебный год, группа, контингент студентов, обеспеченность литературой на одного обучаемого, доля ставки, занимаемой преподавателем по данной дисциплине и рейтинг у студенчества преподавателя по указанному предмету;

Рисунок 2.4 - Информационная модель модуля «Преподаватели» - «Как должно быть»
- разработка новых средств контроля знаний студентов (формируется из базы «Дисциплины») содержит данные о наименовании средств контроля, это могут быть тесты, лабораторные работы, стандарты, лекции с компьютерными демонстрациями и т.п., разработанные преподавателем по конкретной дисциплине, а также файл для просмотра (путь), дистрибутивы программного обеспечения, используемые при изучении данного предмета;
- индивидуальный план преподавателя (формируется из базы «Учебные поручения преподавателям») будет реализован отчет по учебной работе о распределении учебных часов по месяцам за осенний и весенний семестры каждого учебного года.
Научная работа преподавателя (данные будут заполняться из модуля «Проекты и разработки кафедры» ИАС «Кафедра», а также списка научных трудов преподавателя):
- труды: перечень научных и учебно-методических работ, с указанием названия работы, вида и формы, года издания, количества страниц и условных печатных листов, присвоения грифа, издательства, вида издательства и соавторов;
- участие преподавателя в грантах: указывается название гранта, его вид и дата участия преподавателя в данном гранте;
- участие в хоздоговорных работах: указывается название хоздоговорных работ и дата участия преподавателя в данной работе;
- авторские свидетельства, патенты и др. Данный пункт содержит информацию о свидетельствах, патентах, полученных данным преподавателем: название и дата утверждения.
Общественная работа преподавателя (данные будут заноситься из анкет и индивидуальных планов преподавателей):
- кураторство групп;
- исполнение в выполнении проектов КПР (комплексная программа развития на различных уровнях: университетском, факультетском, кафедральном);
- работа в системе повышения квалификации преподавателей;
- участие в улучшении учебно-материальной базы;
- участие преподавателя в профсоюзных и научных публикациях.
Дополнительная информация о преподавателе (данные также будут заноситься из анкет и индивидуальных планов преподавателей):
- читает преподаватель лекции на иностранном языке;
- наличие сертификата, подтверждающего знание иностранного языка преподавателем (указывается номер сертификата и дата присвоения);
- член-корреспондент РАН, РАО и др. имеющих государственный статус;
- членство в организации общественной работы;
- занимаемая должность в организации общественной работы;
- полученное звание за профессиональную деятельность преподавателя;
- почетный работник;
- имеющиеся навыки работы с компьютером (знание офисных программ и уровень владения преподавателем языков программирования);
- повышение квалификации преподавателя – в данном пункте фиксируется следующая информация: название учебного заведения, квалификация, вид (стажировка, семинар, курсы), номер и дата получения сертификата, а также дополнительная информация.
Рейтинг работы преподавателя:
- индивидуальный рейтинг преподавателя (накопленный потенциал и активность преподавателя по основным направлениям работы);
- рейтинг у студенчества;
- самооценка преподавателя;
- оценка коллегами-преподавателями;
- оценка морально-психологического климата в коллективе;
- оценка работы преподавателя заведующим кафедрой;
- оценка работы преподавателя деканом;
- диаграммы;
- графики.
Выходная информация:
Всевозможные отчеты о деятельности преподавателей будут реализованы по каждому разделу, например:
- отчет по научным трудам, как в целом, так и по каждого преподавателю в отдельности за определенный период времени;
- отчет по НИРС, дипломникам, аспирантам и соискателям, у которых руководителем является данный преподаватель;
- отчет по рейтингу преподавателя за отчетный период и текущая динамика;
- и другие.
2.4 Проектирование работы системы
Работа по проектированию модуля «Преподаватели» ИАС «Кафедра» проходила в несколько этапов:
- доскональное изучение предметной области и научной литературы,
- постановка задачи,
- проектирование системы (разработка структуры БД, технические, интерфейсные решения, взаимодействия с другими системами).
При проектировании системы использовались CASE-средство Aris, с помощью которого удалось построить модели описания предметной области и спроектировать структуру и содержание будущей системы в различных аспектах.
На этапе первоначальной постановки задачи были определены общие цели автоматизации, которые после досконального изучения потребностей преподавателей кафедры были максимально конкретизированы.
За основу для разработки модуля был взят первоначальный вариант модуля «Преподаватели» ИАС «Кафедра».
Изначально при разработке модуля был проведен анализ деятельности преподавателей, выявлены квалификационные требования и критерии оценки их работы.
В связи с этим были изучены методы анализа данных. В данном случае большинство задач являются слабо формализованными, поэтому особое внимание было уделено изучению интеллектуальных систем, работающих на основе нейронных сетей. Точность работы нейронных сетей во многом зависит от качества анализируемых данных, поэтому были изучены и апробированы различные методы предобработки данных.
Существенное влияние на проектирование модуля оказала заинтересованность руководство кафедры, были привлечены эксперты в определении оценки качества деятельности преподавателей. Поэтому было решено включить в систему возможность оценки качества деятельности преподавателей кафедры.
Для задач анализа решено использовать гибридную экспертную систему «Бизнес-Аналитик», которая является в достаточной мере универсальной и может решать задачи любой сложности на основе построенного дерева решений.
Для решения задачи определения рейтинга преподавателей кафедры была мною разработана методика, которая рассматривается в пункте 2.6
В ИАС «Кафедра» используется архитектура «клиент-сервер», которая обеспечивает простое и относительно дешевое решение проблемы коллективного доступа к базам данных в локальной сети. На рисунке ? представлена укрупненная схема работы ИАС «Кафедра» на клиент-серверной платформе. Клиентское приложение взаимодействует с сервером базы данных. Непосредственно с клиентскими приложениями взаимодействуют пользователи системы. На одном сервере СУБД с ИАС «Кафедрой» работает система «Маркетинг». Аналитическая система «Бизнес-Аналитик» работает на собственной СУБД MySQL, поэтому при установке системы необходимо настраивать два сервера баз данных Firebird и MySQL.

Рисунок 2.5 – Схема работы системы «Кафедра»
В проектируемой системе в большинстве случаев для связи таблиц используются отношения «один ко многим». Такой тип связи возникает, когда одной записи из родительской таблицы соответствуют несколько записей в дочерней таблице. Таким образом, моделируется иерархическая структура данных.
Центральным объектом в системе является «кафедра». Остальные элементы предназначены скорее для более подробного ее описания.
В системы выделены четыре группы пользователей: администратор, методист, заведующий кафедрой и преподаватель. Они имеют доступ только к тем данным, которые относятся к их кафедре. Управление правами доступа осуществляется на уровне СУБД администратором системы.
Администратор имеет полный доступ к базе данных системы: создание, редактирование, удаление таблиц, управление разграничением прав и т.д.
Методист кафедры имеет полные права на работу в системе, однако его действия ограничены рамками своей кафедры.
Заведующий кафедрой имеет право просмотра любых данных в АИС «Кафедра», а также полные права на работу в аналитическом блоке.
Группа «Преподаватель» имеет право доступа «только для чтения» к информации, расположенной в информационном блоке и в блоке управления учебным процессом.
С точки зрения интерфейсного решения следует отметить, что система реализована в виде многооконного приложения, выполненного в стиле операционной системы Windows XP. Окна программы оснащены необходимым инструментарием, вызываемым при открытии контекстного меню правой кнопкой мыши, в том числе поиск, сортировка и фильтрации информации.
Для быстрой работы с записями таблиц используются сочетания клавиш.
2.5 Проектирование базы данных
База данных - это именованная совокупность данных, отражающая состояние объектов и их отношений в заданной предметной области.
Единицей хранящейся в БД информации является таблица. Каждая таблица представляет собой совокупность строк и столбцов, где строки соответствуют экземпляру объекта, конкретному событию или явлению, а столбцы - атрибутам (признакам, характеристикам, параметрам) объекта.
В каждой таблице базы данных существует первичный ключ. В данной базе данных он реализован в виде автоинкрементного поля, однозначно идентифицирующего записи. Значение первичного ключа является уникальным, то есть в таблице не существует двух или более записей с одинаковым значением первичного ключа.
Все таблицы в системе взаимосвязаны. Эта взаимосвязь осуществлена с помощью первичных (primary key) и внешних (foreign key) ключей. При этом в данной базе данных организовано каскадное обновление записей. То есть при изменении значения ключа в «родительской» таблице (там, где первичный ключ), он изменится и в подчиненной. У одной таблицы может быть несколько внешних ключей.
Учитывая, что база данных программы имеет достаточно сложную структуру и содержит большое количество таблиц, то на рисунке 2.6 представлен фрагмент логической структуры данных.
Структура данных сгенерирована системой IBExpert, которая предназначена для работы с базами данных Inerbase, Firebird, MySQL.
В качестве СУБД выбрана система FireBird, являющаяся бесплатно распространяемым аналогом популярной СУБД Interbase. Функциональные возможности данной системы вполне удовлетворяют требованиям разрабатываемого программного продукта.
FireBird полностью поддерживает язык AnsiSQL, позволяет создавать домены, триггеры, хранимые процедуры. Обеспечивать ссылочную целостность данных посредствам внешних ключей, а также предоставляет возможности распределять права доступа к таблицам базы данных.
Администрирование работы базы данных осуществляется с помощью системы IBExpert, на рисунке 2.7 представлено окно, в котором происходит распределение прав для роли.

Рисунок 2.6 – Логическая структура данных

Рисунок 2.7 – Распределение прав с использованием IBExpert
Firebird не поддерживает автоинкементные поля, поэтому для их создания используются триггеры и генераторы. Триггеры – это программы, выполняемые на сервере при совершении какого-либо действия с записями таблицы (Вставка, Удаление, Обновление). Генераторы – это функции генерации значений числа (например, постоянное прибавление единицы).
Триггеры также используются для обеспечения правильной работы с представлениями. Они назначаются на события вставки, изменения, удаления записи.К основным недостаткам системы Firebird можно отнести отсутствие хорошего интерфейса для администрирования базы данных. Однако этот недостаток может восполнить программа IBExpert, предоставляющая удобное и многофункциональное решение для работы с базами данных FireBird.
2.6 Оценка деятельности преподавателей кафедры
2.6.1 Методика оценки работы преподавателей кафедры
Мною было в рамках дипломного проекта разработана методика по оценке качества деятельности преподавателей кафедры с использованием интеллектуальных компонентов. Изучив всевозможные методики и положения о рейтинговых системах качества работы преподавателей других вузов, обзор некоторых методик подробно описан в пункте 1.3.3 и проанализировав зарубежный опыт (пункт 1.2.4), я предложила собственную методику.
Главная цель рейтинговой оценки - стимулировать работу профессорско-преподавательского состава кафедры, повышать ее авторитет.
От того, в какой степени преподаватель соответствует современным требованиям, зависит качество подготовки специалистов. Необходим более полный и объективный учет результатов работы, определение конкретных направлений их деятельности и соответствующей оценочной шкалы.
Предлагаемая мною методика охватывает все виды деятельности преподавателей и обеспечивает интегральный характер оценки. Она обеспечит обратную связь для реализации важнейшей задачи - повышения качества подготовки специалистов. Критерии качества работы преподавателей максимально приближены к критериям качества работы кафедры и университета.
При оценке качества работы преподавателей достаточно сложно определить критерии и методы расчета. При этом руководством кафедры и мной была проделана большая работа по разработке методики оценки качества работы преподавателей кафедры. Было выделено семь фактора влияющих на общую оценку (рисунок 2.8).

Рисунок 2.8 – Основные разделы методики
С целью стимулирования постоянной творческой активности научно-педагогических кадров, данная методика включает индивидуальный рейтинг преподавателя, который состоит из накопленного квалификационного потенциала и активности по основным направлениям деятельности: учебная работа, учебно-методическая работа, научная работа, общественная, организационная и воспитательная работа.
Накопленный квалификационный потенциал - данный показатель характеризует, каких высот, должностей, званий преподаватель достиг, какие знания, умения приобрел в своей профессиональной деятельности за годы своей работы:
- уровень квалификации (доктор, кандидат, без степени);
- член-корреспондент РАН, РАО и других имеющих государственный статус;
- участие в организации и проведении общественной работы (членство, занимаемые должности и полученные звания в профессиональной деятельности);
- имеющиеся навыки работы с офисными программами и уровнем владения программирования. Данный показатель учитывает, что каждый преподаватель должен как минимум быть пользователем офисных программ, а показатель умения программировать зависит от профессиональной занятости преподавателя (если преподаватель ведет дисциплины, например «Информатика и программирование», «Инструментальные средства разработчика информационных систем», «Проектирование информационных систем» и т.п., то требуется высокий весовой коэффициент, а если те дисциплины, где не требуются знания программирования – то низкий весовой коэффициент).
Активность по основным направлениям деятельности - данный показатель показывает насколько активно и эффективно преподаватель участвует, проявляет себя по следующим направлениям:
- учебная работа – данный показатель учитывает часовую нагрузку преподавателя, количество дипломников, аспирантов, соискателей и докторантов под его руководством. Работа по постановки новых курсов лекций, лабораторных работ (семинаров) с использованием компьютерных демонстраций и программного обеспечения соответственно. Также получения дополнительного образования, повышение квалификации в форме получения дополнительных знаний, например, изучение иностранных языков, посещения компьютерных курсов или занятий на факультете педагогического мастерства и др.;
- учебно-методическая работа – данный показатель характеризует участие преподавателей в разработке новых программ и внедрение новых средств контроля знаний студентов, а также написание методических указаний, учебников, учебных пособий и электронных пособий для использования в обучении студентов;
- научная работа – данный показатель показывает приобщение преподавателя к научно-исследовательской работе, их вклад в научную работу кафедры. Разработка и внедрение информационных систем (получение патентов, свидетельств). Также участие в конференциях, совещаниях, семинарах с выступлениями, публикация научных статей, тезисов и написание монографий;
- общественная, организационная и воспитательная работа – данный показатель учитывает участие преподавателя в проведение воспитательной работы со студентами, оказание им помощи в организации внеучебной деятельности по своим дисциплинам и культурно-массовых, спортивных мероприятиях, выполнение обязанностей кураторов студенческих групп.
Также методика предусматривает возможность учета субъективных факторов: рейтинг у студенчества, самооценка преподавателя, оценка коллегами-преподавателями, оценка морально-психологического климата в коллективе, а также оценка заведующим кафедрой и деканом.
Оценка студентами - осуществляется при помощи сбора анкет «Преподаватель глазами студентов», которые позволят определить степень удовлетворенности студентов – основных потребителей образовательных услуг качеством работы преподавателей.
Самооценка преподавателя – позволяет преподавателю оценить себя, свою профессиональную деятельность.
Оценка коллегами-преподавателями – позволяет получить оценку преподавателя по результатам опроса преподавателей-коллег на основании его профессионализма, взаимоотношений с окружающими и личных качеств.
Оценка социально-психологического климата в коллективе – позволяет оценить степень удовлетворенности внутренних потребителей – преподавателей – условиями своей работы. Необходимость исследования мнений преподавателей продиктована тем, что образовательная услуга выражается в способностях преподавателя, т.е. материального «носителя» услуги и качество предоставления услуги напрямую зависит от субъективных причин – степени удовлетворенности преподавателя своей работой, психологического состояния.
Оценка заведующим кафедрой.
Оценка деканом.
Каждый раздел, разбит на ряд интегральных показателей, при помощи которых определяется уровень квалификации преподавателя или эффективность его работы в одном из характерных направлений работы. В свою очередь, интегральные показатели включают в себя некоторое количество частных показателей, которые позволяют всесторонне оценивать итоги работы сотрудников в соответствующем направлении работы. Методика оценки представлена в виде иерархического дерева подзадач, каждая из которых решается одним из следующих методов: нейронная сеть, продукционная экспертная система, формула. Конечные вершины дерева и методы решения приведены на рисунке 2.9 - Дерево оценки рейтинга преподавателя. В Приложении Д дерево «Оценка рейтинга качества работы преподавателей» представлено в развернутом виде.

Рисунок 2.9 - Дерево оценки рейтинга преподавателя
В соответствие с этими показателями построено дерево решений задачи определения рейтинга преподавателя, которое представлено в виде таблицы (см. Приложение Е).
Оценка каждого фактора производится на основе конечных показателей, которые можно выразить в количественных величинах. С помощью группы экспертов были определены весовые коэффициенты показателей, которые представлены в Приложении Ж.
Оценка факторов и общего результата зачастую является неформализованной задачей, поэтому были использованы нейронные сети. Для подготовки обучающих выборок также были привлечены эксперты.
В таблице применены следующие обозначения: НС – нейронная сеть, ПП – правила продукции, Ф – формула, З – значение исходного показателя.
Выбор метода решения в узлах дерева зависит от целого ряда факторов, которые делятся на две группы. Во-первых, это характеристики решаемой задачи, во-вторых, это характеристики возможных методов решения, в том числе продукционных экспертных систем и нейронных сетей, и предпочтения пользователя, решающего задачу.
Характеристики задачи в значительной степени влияют на способ и возможность ее решения. Для задач оценки главной характеристикой является сложность ее решения. Определение сложности задачи неоднозначно. На основе анализа подходов к понятию сложности выделены следующие характеристики задач, по которым определяется их сложность: размерность, доступность информации, динамичность, детерминированность, характер входных показателей.
Аналитические зависимости, или формулы, можно использовать для решения задач малого и среднего размера. Построение формулы для большого количества показателей затруднено. Доступность информации косвенно влияет и на динамику изменения (с появлением более полной информации настройку метода нужно уточнять), и на детерминированность связей, поэтому формулы можно применять при решении задач, вся информация о которых легко доступна. Функциональная зависимость может отразить только задачи с определенным (детерминированным) механизмом функционирования
Продукционные экспертные системы могут решать и более сложные задачи. Их тип сложности можно охарактеризовать как разрешимые и трудно разрешимые. Они могут быть использованы и для решения простых задач, однако затраты на создание базы знаний будут не сопоставимы с эффектом.
Экспертные системы лучше использовать для решения задач среднего размера, поскольку при большом числе правил, модификация базы знаний сильно затруднится. Способность экспертных систем к наращиванию базы знаний в процессе эксплуатации позволяет использовать их при решении изменчивых задач. Внесение изменений в базу знаний производится экспертом, что может занять значительное время, поэтому решение нестабильных задач в рамках экспертной системы затруднено. Наличие коэффициентов уверенности внутри системы позволяет решать стохастические задачи, а структура правил базы знаний работать с качественными показателями.
Нейронные сети позволяют решать задачи, для которых нет информации о методах решения, но есть статистический материал. Таким образом, нейронные сети можно использовать для решения трудно разрешимых задач, а при наличии достаточного статистического материала – и неразрешимых. Нейронные сети могут оперировать большим числом показателей. Качественные признаки можно представить для нейронных сетей посредством введения отдельного входного показателя для каждого значения качественного признака и обозначения его наличия/отсутствия через "1" или "0". Нейронные сети легко модифицируются, дообучаются, т.е. пригодны для решения изменчивых и нестабильных задач. Для обучения нейронных сетей задачник может быть построен экспертом на основании предположений и может быть уточнен позже при появлении информации, нейронная сеть в этом случае дообучается по измененному задачнику.
Кроме характеристик задач и методов решения при выборе агрегатов играют роль предпочтения пользователя, например, о степени прозрачности решения.
2.6.2 Порядок определения рейтинговой оценки качества работы преподавателей
Оценка рейтинга качества работы профессорско-преподавательского состава кафедры осуществляется ежеквартально в строго определенной последовательности. Мною описан процесс оценки качества деятельности преподавателей, который представлен на рисунке 2.10.
Рейтинг у студенчества преподавателя производится в начале каждого семестра. Студентам выдаются анкеты «Преподаватель глазами студентов», которым предлагается оценить по десятибалльной шкале каждого преподавателя кафедры, которые вели у них занятия в прошлом семестре. Анкета «Преподаватель глазами студентов» представлена в Приложении И. Затем эти анкеты собираются, полученные данные заносятся в систему, и производится расчет для каждого преподавателя по каждым дисциплинам, которые он преподавал студентам в предыдущем семестре. Результаты вводятся в информационную систему «Бизнес-Аналитик» для расчета итогового рейтинга оценки качества работы преподавателя.

Рисунок 2.10 – Процессная модель «Оценка качества деятельности преподавателей»
Индивидуальный рейтинг преподавателя рассчитывается ежеквартально на основании информации, которая заносится ответственным по рейтингу преподавателей в модуль «Преподаватели» ИАС «Кафедра». Изначально данные о каждом преподаватели собираются с помощью анкет для преподавателей. Анкета для преподавателя, также разработана мною и представлена в Приложении К. Полученная информация заносится методистом в базы данных. В последующем каждый преподаватель кафедры сообщает ответственному по преподавателям информацию о своей проделанной работе за отчетный период, например о новой опубликованной научной статьи, учебного пособия, о пройденных курсах повышения квалификации с предоставлением сертификата и т.п. В оперативном режиме производится изменения значений в «Информационной карте преподавателя» ИАС «Кафедра», которые конвертируются в информационную систему «Бизнес-Аналитик» для расчета индивидуального рейтинга преподавателя.
Результаты по самооценке преподавателя, оценке коллегами-преподавателями, оценке морально-психологического климата в коллективе и оценке заведующем кафедрой и деканом, полученные по опросу преподавателей, заведующем кафедрой, деканом, также сперва заносятся в «Информационную карту преподавателя», а затем с помощью функции конвертации экспортируются в «Бизнес-Аналитик» для итогового расчета рейтинга оценки качества работы каждого преподавателя кафедры.
Определение рейтинга качества деятельности преподавателя кафедры обеспечит решение сразу нескольких управленческих задач:
- во-первых, выявить роль и место каждого преподавателя в составе кафедры;
- во-вторых, определить слабые стороны в деятельности преподавателей, разработать соответствующие рекомендации по ее совершенствованию;
- в-третьих, стимулировать творческий рост и повышение ответственности преподавателей с помощью мер морального и материального поощрений.
Рейтинговая оценка в большей степени зависит от достоверности исходных данных. Задача повышения достоверности решается как за счет совершенствования терминологии при определении исходных данных, так и проверки их правильности.
Успешность применения разработанной методики для реализации задачи повышения качества подготовки специалистов во многом зависит от обеспечения обратной связи.
2.6.3 Процедура оценки рейтинга
Оценка качества работы преподавателей кафедры зачастую является неформализованной сложной задачей, состоящей из целого ряда подзадач. Поэтому для ее решения была использована гибридная экспертная система «Бизнес-аналитик», позволяющая решать как формализованные, так и не формализованные задачи. Данная система может гибко настраиваться на предметную область. Ее работа основана на применении искусственных нейронных сетей и продукционных экспертных систем.
Система функционирует в режимах администратора и пользователя. В режиме администратора проектируется структура гибридной экспертной системы и настраиваются методы решения в узлах графа связей задач. При выборе нейросетевого метода решения администратор определяет структуру и параметры сети, формирует обучающую выборку. Для продукционной системы он вербализует показатели и составляет правила продукции. Для формализованных задач – задает формулы.
В режиме пользователя рассчитывается оценка работы преподавателей за интересующий период на основе уже настроенных методов. Результаты анализа можно просмотреть в динамике в виде графических зависимостей, вывести на принтер.
Применение гибридной аналитической системы позволяет использовать для получения оценок по направлениям деятельности преподавателей методы искусственного интеллекта, что значительно улучшает общий результат. Наилучшие результаты, как показывали эксперименты, при оценке направлений деятельности преподавателей дает нейросетевой анализ. При этом необходимо привлечение высоко квалифицированных экспертов, которые позволят создавать полные и непротиворечивые обучающие выборки.
Главное преимущество нейросетевого анализа над зависимостями формализованными экспертным путем – это более точная аппроксимация мнения эксперта. Режим дообучения позволяет оперативно подстраивать сеть под меняющуюся реальность, тогда как на расчет экспертных весовых коэффициентов требуются дополнительные затраты времени специалистов.
Процедуру анализа можно разбить на две части. Сначала происходит настройка системы на решение конкретной задачи (оценка рейтинга преподавателя), а затем ее непосредственное решение и интерпретация результата (рисунок 2.11) [38].

Рисунок 2.11 – Последовательность действий при работе в аналитическом блоке программы
В информационно-аналитической системе «Кафедра» создается шаблон документа «Информационная карта преподавателя», который состоит из набора показателей, характеризующих анализируемую предметную область (см. рисунок 2.12). Данные передаются из ИАС «Кафедры» в систему «Бизнес-Аналитик» с помощью специальной функции конвертации.

Рисунок 2.12 – «Информационная карта преподавателя»
На основе переданных показателей шаблона документа в системе «Бизнес-Аналитик» автоматически формируется «группа показателей», однако в случае необходимости можно добавлять показатели в самой аналитической системе. В таком случае значения придется вводить вручную (см. рисунок 2.13).

Рисунок 2.13 – Ввод значений показателей вручную
Пользователь производит настройку дерева решений «Оценка рейтинга качества работы преподавателей» (рисунок 2.14). Добавляются новые «узлы» и «листья», выбираются и настраиваются методы решений на основе «подчиненных» показателей (см. рисунок 2.15).

Рисунок 2.14 - Дерево решений «Оценка рейтинга качества работы преподавателей»

Рисунок 2.15 - Настройка дерева решений
При настройке нейронной сети необходимо последовательно пройти несколько этапов:
- выбор задачи (классификация или прогнозирование),
- загрузка исходных данных (обучающая выборка или временного ряда),
- предобработка данных (первичная обработка, устранение пропусков и аномалий, выбор периода, преобразование ряда, фильтрация, погружение),
- выбор метода построения сети (автоматический или ручной),
- создание структуры сети (указание количества слоев и нейронов),
- обучение сети,
- сохранение сети.
Для обучения нейронных сетей с учетом совокупного мнения экспертов были предварительно подготовлены обучающие выборки, которые содержат примеры, описывающие состояние объекта исследования, и значения целевого параметра. Обучающую выборку можно составить на основе накопленного опыта за прошлые периоды. В этом случае используется экспертная информация, формируемая опытным специалистом в соответствующей области знаний или группой экспертов при помощи метода экспертной оценки.
При формировании обучающих выборок каждому опрошенному эксперту был присвоен определенный коэффициент, характеризующий его компетентность в рассматриваемом вопросе. Таким образом, наибольшее влияние на итоговое значение показателя оказали мнения наиболее квалифицированных экспертов. Пример обучающей выборки представлен в таблице 2.2.
Мнения экспертов проставлялись по десятибалльной шкале.
Таблица 2.2 – Обучающая выборка для узла «Учебно-методическая работа»
| Кол-во разработанных планов учебного процесса |
Кол-во учебников, написанных преподавателем |
Кол-во учеб. пособий, написанных преподавателем |
Кол-во метод. указаний преподавателя, изданных вуз. тиражом |
Кол-во изданных электр. учеб. и учебно-методических пособий преподавателем |
Экспертная оценка |
| 1 |
2 |
5 |
12 |
2 |
8 |
| 2 |
1 |
5 |
15 |
3 |
8 |
| 1 |
0 |
1 |
2 |
0 |
2 |
| 0 |
0 |
0 |
0 |
1 |
1 |
| 1 |
3 |
3 |
11 |
1 |
7 |
| 2 |
3 |
5 |
18 |
3 |
10 |
| 0 |
0 |
0 |
1 |
0 |
1 |
| 0 |
0 |
0 |
1 |
1 |
1 |
| 0 |
0 |
0 |
5 |
1 |
3 |
| 1 |
1 |
3 |
5 |
0 |
6 |
| 0 |
0 |
0 |
2 |
1 |
2 |
| 2 |
1 |
3 |
6 |
1 |
5 |
| 2 |
2 |
6 |
14 |
2 |
7 |
| 3 |
1 |
6 |
17 |
0 |
7 |
| 3 |
0 |
5 |
21 |
2 |
8 |
| 0 |
0 |
0 |
1 |
0 |
1 |
| 1 |
0 |
1 |
3 |
0 |
3 |
| 1 |
0 |
2 |
7 |
1 |
6 |
| 1 |
1 |
1 |
5 |
0 |
5 |
| 1 |
0 |
3 |
9 |
1 |
7 |
Обучающие выборки для оценки качества деятельности преподавателей приведены в Приложении Л.
Обучение сети проходило в системе «Нейро-Аналитик». Подготовленные выборки были сохранены в файлах формата Excel и затем загружены в систему (см. рисунок 2.16).

Рисунок 2.16 – Настройка нейронной сети
На рисунке 2.17 изображен процесс обучения сети на исходной выборке.
Как видно на рисунке при данной структуре сеть обучилась достаточно хорошо.

Рисунок 2.17 – Обучение нейронной сети
Обучение сети было проведено при различных структурах, во всех случаях сеть улавливала закономерность оценки эксперта и обучалась с маленькой ошибкой. На рисунке 2.18 показан график изменения ошибки обучения нейронной сети. В результате тестирования нейронных сетей, были отобраны сети, наиболее точно решающие поставленные задачи.

Рисунок 2.18 – График изменения ошибки обучения нейронной сети
Для возможности анализировать результаты решения необходимо настроить аналитическую таблицу «Оценка преподавателей», которая представляет собой произвольные сводные данные, формируемые на основе результатов решений. Настройка аналитической таблицы заключается в выборе показателей, по которым будет производиться анализ (рисунок 2.19).
Рисунок 2.19 – Настройка аналитической таблицы
Чтобы оценить рейтинг теперь достаточно заполнить документ за определенную дату в аналитическом блоке системы «Кафедра», экспортировать значения в «Бизнес-Аналитик» и запустить решение задачи.
При расчете указывается дата расчета и период, за который производится расчет (год, квартал, месяц, день).
Результаты расчета отображаются в аналитической таблице, где можно посмотреть изменение показателей в динамике, а также произвести сравнение с другими показателями. Существует возможность графического представления результатов в виде графиков и диаграмм, также можно вывести отчет в Excel (рисунок 2.20).
Рисунок 2.20 – Просмотр результатов оценки
Таким образом, использование в связке программ «Кафедра» и «Бизнес-Аналитик» позволит значительно упростить и улучшить качество процедуры оценки рейтинга деятельности преподавателей кафедры, за счет применения методов искусственного интеллекта.
2.7 Перспективы развития системы
Разрабатываемая система автоматизации управления деятельности преподавателей является достаточно актуальной и перспективной для кафедры «Информационные системы в экономике» Алтайского государственного технического университета. Развитие системы на кафедре поможет:
Заведующему кафедры
- выявить роль и место каждого преподавателя в составе кафедры;
- стимулировать творческий рост и повышение ответственности преподавателей с помощью мер морального и материального поощрения (можно отнести объявления в приказе, представления к званиям и наградам, премии, учет результатов работы преподавателей при рассмотрении конкурсных дел, повышении разряда и т.п.);
- позволит осуществить более объективный анализ деятельности кафедры и факультета с учетом показателей работы коллектива преподавателей.
Преподавателям
- определить слабые стороны в своей преподавательской деятельности и постараться их устранить, а также усовершенствовать качество своей работы.
Можно выделить несколько перспективных направлений в дальнейшем развитии системы.
Во-первых, расширение функций системы. Наиболее актуальными задачами здесь являются:
- реализация построения различных аналитических отчетов для преподавателей и руководителя кафедры,
- расширение возможностей ведения базы данных преподавателей.
Вторым перспективным направлением является развитие сайта кафедры «Информационные системы в экономике», пополнение материалами о преподавателей. Для того чтобы каждое заинтересованное лицо могло получить возможность просмотреть интересующую его информацию о каждом преподаватели кафедры.
Таким образом, руководство кафедры с внедрением системы оценки качества работы преподавателей, по сути, получает дополнительную возможность контроля по различным направлениям за деятельностью профессорско-преподавательского состава и, таким образом, может принимать более эффективные решения.
Выводы:
- описаны предметная область, функции и структура модуля «Преподаватели» ИАС «Кафедра»;
- постановка задачи;
- разработана методика оценки рейтинга работы преподавателей кафедры с использованием интеллектуальных компонентов;
- описаны процесс и процедура определения рейтинга работы преподавателей;
- перспективы развития системы.
3 РЕЗУЛЬТАТЫ РЕАЛИЗАЦИИ ПРОЕКТА
3.1 Результаты оценки рейтинга преподавателей кафедры
Так как система только внедряется на кафедре, еще как следует, не налажена «обратная связь» с преподавателями для полного сбора данных необходимых для расчета рейтинга, то была произведена экспериментальная оценка рейтинга преподавателей кафедры. Всего в рейтинге участвовало 9 преподавателей кафедры. Фамилии преподавателей вымышленные. На рисунках 3.1 и 3.2 представлены отчет, график, сформированные в информационной системе «Бизнес-Аналитик»

Рисунок 3.1 – Отчет «Оценка рейтинга качества работы преподавателей»

Рисунок 3.2 – График «Оценка рейтинга качества работы преподавателей»
Можно также просмотреть диаграммы по основным разделам методики «Оценка рейтинга качества работы преподавателей», «Индивидуальный рейтинг преподавателя» и «Рейтинг у студенчества», которые представлены на рисунках 3.3, 3.4 и 3.5.

Рисунок 3.3 – Диаграмма «Оценка рейтинга качества работы преподавателей»

Рисунок 3.4 – Диаграмма «Индивидуальный рейтинг преподавателя»

Рисунок 3.5 – Диаграмма «Рейтинг у студенчества»
Конечно, для более точного и правильного суждения о деятельности преподавателей следует разбить их на группы, ориентируясь, например, на стаж работы на кафедры или ученое звание, а также необходимо отдельно оценивать штатных преподавателей и совместителей. Для того, чтобы преподаватель смог видеть свое место в общем, рейтинговом квалификационном списке, а также сравнивать свои достижения среди преподавателей себе подобных по различным разделам.
3.2 Расчет экономической эффективности проекта
Эффективность внедрения модуля «Преподаватели» информационно-аналитической системы обуславливается действием ряда факторов организационного, информационного и экономического характера.
Организационный эффект проявляется в освобождении сотрудников и преподавателей кафедры от рутинных операций по систематизации и группировке справочных и учетных данных, многочисленных расчетов, оформлению документов и отчетов.
Информационный фактор эффективности выражается в повышении уровня информированности заведующего кафедрой о деятельности преподавателей.
Экономический фактор проявляется в том, что модуль «Преподаватели», отражающий полную и актуальную информацию о деятельности профессорско-преподавательского состава и причинах, влияющих на его развитие, в конечном счете, направлен на качественное улучшение использования преподавательских ресурсов кафедры.
Эффективность разработки модуля «Преподаватели» ИАС «Кафедра» заключается в:
- уменьшении количества рутинных операций по оформлению всевозможных отчетов о деятельности преподавателей,
- ускорение процесса поиска и классификации информации,
- снижение трудовых и стоимостных затрат на обработку информации и составление справочной отчетности преподавателей кафедры,
- своевременной подготовки отчетности,
- получение качественной и достоверной информации о состоянии работоспособности каждого преподавателя кафедры,
- возможности оценивать и анализировать работу преподавателей,
- возможности прогнозировать значения показателей по рейтингу преподавателей,
- более качественном принятие решений заведующим кафедрой по отношению работы каждого преподавателя кафедры.
Пользователям системы не требуется долгосрочного обучения работе с программой, достаточно иметь минимальные навыки по работе с компьютером.
Как правило, экономический эффект подразделяется на прямой и косвенный.
Прямой экономический эффект – это экономия, связанная с сокращением расхода реальных ресурсов. В данном случае к прямому экономическому эффекту можно отнести снижение трудовых и денежных затрат, связанных, с деятельностью каждого из преподавателей, методиста и заведующего кафедрой.
Косвенная экономическая эффективность – это эффект, связанный с сокращением значений тех или иных показателей деятельности преподавателей кафедры, на которой происходит внедрение модуля «Преподаватели» (повышения качества и производительности работ, сокращения бумажного документооборота и т.д.).
В данном случае достаточно сложно определить прямой экономический эффект.
Показатель эффекта определяет все позитивные результаты, достигаемые при использовании модуля «Преподаватели» ИАС «Кафедра». Экономический эффект от использования модуля «Преподаватели» за расчётный период Т определяется по формуле, руб.:
ЭТ = РТ – ЗТ , (8)
где РТ – стоимостная оценка результатов применения данного модуля в течение периода Т, руб.;
ЗТ – стоимостная оценка затрат на создание и сопровождение модуля системы, руб.
Стоимостная оценка результатов применения модуля за расчётный период Т определяется по формуле:
Т
PT = å Pt ´ at , (9) t = 0
где Т – расчётный период;
РT – стоимостная оценка результатов года t расчётного периода, руб.;
at – дисконтирующая функция, которая вводится с целью приведения всех затрат и результатов к одному моменту времени.
Дисконтирующая функция имеет вид:
at = 1 / (1 + p)t , (10)
где p – коэффициент дисконтирования (p = Eн = 0.2, Ен – нормативный коэффициент эффективности капитальных вложений).
Таким образом,
Т
PT = å Pt / 1.2t , (11) t = 0
где Т – расчётный период;
РT – стоимостная оценка результатов года t расчётного периода, руб.;
В нашей ситуации модуль «Преподаватели» ИАС «Кафедра» заменяет ручной труд, следовательно, набор полезных результатов в принципе не меняется. В качестве оценки результатов применения модуля в год берётся разница (экономия) издержек, возникающая в результате использования модуля системы, то есть. Pt = Эу .
Экономия от замены ручной обработки справочной информации на автоматизированную образуется в результате снижения затрат на обработку информации и определяется по формуле, руб.:
Эу = Зр - За , (12)
где Зр – затраты на ручную обработку справочной информации, руб.;
За – затраты на автоматизированную обработку информации, руб.
Затраты на ручную обработку информации определяются по формуле:
Зр = Ои ´ Ц ´ Ко / Нв , (13)
где Ои – объём информации, обрабатываемой вручную, Мбайт;
Ц – стоимость одного часа работы, руб./час;
Ко – коэффициент, учитывающий дополнительные затраты времени на логические и арифметические операции при ручной обработке информации;
Нв – норма выработки, Мбайт/час.
Основными пользователями программы являются: преподаватели, методист, заведующий кафедрой. Характер их труда в системе значительно отличается, поэтому их следует рассматривать раздельно.
Для каждого преподавателя (количество преподавателей на кафедре 33 человека):
Ои = 0,5 Мбайт, Ц » 30 руб./час, Ко = 0,5 (установлен экспериментально), Нв = 0.02 Мбайт/час.
Для методиста имеем:
Ои = 6 Мбайт, Ц » 10 руб./час, Ко = 6 (установлен экспериментально), Нв = 0.25 Мбайт/час.
Для заведующего кафедрой имеем:
Ои = 3 Мбайт, Ц » 40 руб./час, Ко = 4 (установлен экспериментально), Нв = 0.01 Мбайт/час.
Следовательно, затраты на ручную обработку информации за 1 год будут равны:
Зр = 0,5 ´ 30 ´ 0,5 ´ 33 / 0.02+6 ´ 10 ´ 6 / 0.25+3 ´ 40 ´ 4 / 0.12 = 12375+1440+4000=17815 руб.
Затраты на автоматизированную обработку информации рассчитываются по следующей формуле:
За = ta ´ Цм + tо ´ (Цм + Цо ), (14)
где ta – время автоматической обработки, ч.;
Цм – стоимость одного часа машинного времени, руб./час;
tо – время работы преподавателя, методиста, заведующего кафедрой;
Цо – стоимость одного часа работы пользователя модуля системы, руб./час.
Для данного модуля системы: ta = 3 ч., Цм = 8 руб., tо = 20 ч., Цо » 20 руб. Для автоматической обработки введенных данных понадобится не более = 3 часов в год.
Оценка времени при автоматизированном методе (to ) производилась с учетом запаса на незначительные корректировки.
Следовательно, затраты на автоматизированную обработку информации будут равны:
За = 3 ´ 8 + 20 ´ (8 + 20) = 584 руб./год.
Учтем также затраты на поддержку и сопровождение модуля системы (около 800 руб/год). Получаем
За =584+800=1384 руб./год
Таким образом, годовая экономия от внедрения модуля «Преподаватели» ИАС «Кафедра» равна:
Эу = 17815 – 1384 = 16431 руб.
Экономический эффект от использования системы за год определяется по формуле, руб.:
Эг = Эу – Ен ´ Зо.з ., (15)
где Зо.з – капитальные затраты на разработку модуля системы (расходные материалы, основная заработная плата разработчиков, дополнительная заработная плата разработчиков, отчисления на социальное страхование, прочие расходы)
Приблизительно величина Зо.з = 6000 руб.
Определим срок полезного использования программы в 5 лет.
Следовательно экономический эффект за год равен:
Эг = 16431 – 1/5 ´ 6000 = 15231 руб.
Рассмотрим стоимостную оценку результатов применения модуля «Преподаватели» ИАС «Кафедра» (экономия) за три года (при неизменности существующей конфигурации):
3
P2 = å 16431 / 1.2t =16431+13692,5+11410,4+9508,6= 51042,5 руб.
t = 0
Учитывая срок полезного использования системы (5 лет), получаем экономический эффект от использования модуля «Преподаватели» ИАС «Кафедра»:
ЭТ = 51042,5 – 6000 = 45042,5 руб.
Что касается срока окупаемости, то он рассчитывается по следующей формуле:
Т = Зо.з / Эу , (16)
Т = 17815 / 16431 =1,08.
То есть затраты окупятся примерно за один год, то есть за один полный цикл формирования учебно-организационной отчетности.
Косвенный эффект от внедрения модуля системы может многократно превысить экономический. Так как при использовании модуля «Преподаватели» АИС «Кафедра» поможет заведующему кафедрой принимать наиболее эффективные решения, а также рассчитать рейтинг и оценить качество деятельности каждого преподавателя на основе достоверной и проверенной информации.
Выводы:
- представлены результаты экспериментальной оценки рейтинга преподавателей кафедры;
- определены статьи эффективности и расчет показателей эффективности проекта.
ЗАКЛЮЧЕНИЕ
Создание "портрета" качественно работающего преподавателя - насущная задача и гарантия качества образовательных услуг, которые предоставляет образовательное учреждение обучающимся.
Применение разработанной мной автоматизированной системы оценки качества деятельности преподавателей позволяет:
- выявить роль и место каждого преподавателя в составе кафедры;
- определить слабые стороны в деятельности преподавателей, разработать соответствующие рекомендации по ее совершенствованию;
- стимулировать творческий рост и повышение ответственности преподавателей с помощью мер морального и материального поощрения.
В ходе выполнения дипломного проекта мною были решены следующие задачи:
- изучена деятельность кафедры;
- проведен полный анализ качества работы преподавателей;
- изучен опыт существующих методик по оценке деятельности преподавателей вузов;
- спроектирован и реализован модуль «Преподаватели» ИАС «Кафедра»;
- разработана методика по оценке рейтинга качества работы преподавателей с использованием интеллектуальных компонентов;
- получена экспериментальная оценка рейтинга преподавателей.
Автоматизированная система была апробирована на кафедре ИСЭ. С ее помощью удалось провести экспериментальную оценку рейтинга преподавателей.
Система имеет значительный потенциал дальнейшего развития. На данный момент ведутся работы по отладке закладки «Рейтинг работы преподавателя» модуля «Преподаватели» ИАС «Кафедра». Также в дальнейшем будет продолжена работа по усовершенствованию методики по оценке рейтинга преподавателей, будут проведены эксперименты по определению методов решений аналитического дерева для достижения более объективного расчета рейтинга преподавателей. А также внедрение автоматизированной системы оценки качества деятельности преподавателей на другие кафедры вуза.
Таким образом, цель и задачи дипломного проекта были полностью выполнены.
СПИСОК ИСПОЛЬЗОВАННЫХ ИСТОЧНИКОВ
1 Алексеева Л.П., Шаблынина Н.С. Преподавательские кадры: состояние и проблемы профессиональной компетентности. - М.: Б.и., 1994. – 216 с.
2 Ахметова Д. Преподаватель вуза и инновационные технологии / Д. Ахметова, Л. Гурье // Высшее образование в России. – 2001. - № 4. – С. 138-144.
3 Базы знаний интеллектуальных систем / Т.А. Гаврилова, В.Ф. Хорошевский. – СПб.: Питер, 2001. – 384 с.
4 Благодатских В.А., Волнин В.А., Поскакалов К.Ф. Стандартизация разработки программных средств: Учеб. пособие; Под ред. О.С. Разумова. — М.: Финансы и статистика, 2003. - 288 с.
5 Благодатских В.А., Енгибарян М.А., Ковалевская Е.В. и др. Экономика, разработка и использование программного обеспечения ЭВМ: Учебник. - М.: Финансы и статистика, 1995. - 288 с.
6 Вендров А.М. Проектирование программного обеспечения экономических информационных систем: Учебник. - М.: Финансы статистика, 2003. – 315 с.
7 Веригин Ю.А. Качество деятельности преподавателя – основа качества подготовки специалиста / Современные технологии обеспечения качества образования: Материалы Всероссийской научно-практической конференции. – Барнаул: Изд-во АлтГТУ, 2006. – с. 319.
8 Веригин Ю.А., Ударцева О.В. Экологическое право России. – Барнаул: Изд-во АлтГТУ, 2005. – 266 с.
9 Ветрова А.А., Музыченко Р.В. Рейтинговая методика в основе мониторинга и управления качеством образования // Высшее образование в России. – 2005. - № 9. – С. 8-10.
10 . Востриков А. Аудит и оценка качества: вопросы и проблемы // Alma mater («Вестник высшей школы»). - 2002. - № 6. – С. 10-12.
11 . Замулин О.А., Капустин Б.Г. Трансформация университетов: новые реалии жизни преподавателей в вузах США // Высшее образование в России. – 2005. - № 3. – С. 38-40.
12 . ъ Интеграционные процессы в образовании и профессионализм преподавателей высшей школы (Содержание, формы и методы обучения в высшей школе): Аналитические обзоры по основным направлениям развития высшего образования / НИИВО. – М.: Вып. 10., – 2003. – 52 с.
13 Исаева Т. Преподаватель как субъект качества образования / Т. Исаева // Высшее образование в России. – 2003. – № 2. – С. 17-23.
14 . Калинин А.А., Сафонов Г.Н., Березикова В.Н. Профессионализм педагогов и эффективность деятельности образовательного учреждения / Современные технологии обеспечения качества образования: Материалы Всероссийской научно-практической конференции. – Барнаул: Изд-во АлтГТУ, 2006. – С. 354-358.
16 . Кельчевская Н.Р., Попова М.А. Качество подготовки специалистов – основа эффективной деятельности высшей школы в условиях новых экономических отношений. - Екатеринбург: Б.и., 2001. – 124 с.
17 . Корольков В. Кадровая политика в высшей школе: методологические принципы / В. Корольков, В. Мануйлов, В. Приходько и др. // Высшее образование в России. – 2003. - № 1. – С. 53-58.
18 . Куприянова Л. Педагогическое мастерство: принципы оценки / Л. Куприянова // Высшее образование в России. – 2003. - № 1. – С. 78-80.
19 . Лельчицкий И.Д., Лукацкий М.А. «Идеал учителя» как научное понятие: историко-педагогический аспект // Педагогика. - 2005. - N 1. - С. 79-85.
20 . Макарова Л.Н. Развитие стиля педагогической деятельности преподавателя вуза // Педагогика. - 2005. - N 6. - С. 72-80.
21 . Матушанский Г.У. Система непрерывного профессионального образования преподавателя высшей школы: Автореф. дис. … д-ра пед. наук / Г.У. Матушанский. - Калуга: КГПУ, 2003. - 44 с.
22 . Мозгарев Л.В. Структура качества повышения квалификации работников образования // Педагогика. - 2004. - N 10. - С. 48-53.
23 . Нормативно-правовой справочник по бухгалтерскому учету в сфере образования и науки. Книга 9. Т. 1: Единая тарифная сетка. Тарифно-квалификационный справочник. - М.: Нефть и газ, 1998. – 420 с.
24 . О введении в действие Государственных требований к минимуму содержания и уровню подготовки для получения дополнительной квалификации "Преподаватель высшей школы". Приказ МО РФ N 180 от 24.01.2002.
25 . Перфильев Ю.С., Тремясов В.А. Подбор и подготовка преподавателей высшей школы / Современные технологии обеспечения качества образования: Материалы Всероссийской научно-практической конференции. – Барнаул: Изд-во АлтГТУ, 2006. – С. 19-21.
26 . Положение об оценке качества работы преподавателей Томского политехнического университета. – Томск: ТГУ, 1996.
27 . Положение о кафедре Алтайского государственного технического университета имени И.И. Ползунова / СМК НПД 01-02-2004. – Барнаул: АлтГТУ, 2004.
28 . Положение о рейтинге преподавателей, кафедр и факультетов (методические указания для расчета) Московского автомобильно-дорожного института (государственный технический университет). – Москва: МАДИ, 2005.
29 . Положение о рейтинговой системе оценки качества работы преподавателей в АГПУ – Армавирский государственный педагогический университет. – Армавир: АГПУ, 2003.
30 . Положение о системе индивидуальной оценки качества работы преподавателя – Бийский технологический институт (филиал) Алтайского государственного технического университета. – Бийск: БТИ, 2003.
31 . Пятковский О.И. Интеллектуальные компоненты аналитических информационных систем управления организацией: Учебное пособие / АлтГТУ им. И.И. Ползунова. – Барнаул: Изд-во АлтГТУ, 2002. – 219 с.
32 . Руководство по качеству государственного образовательного учреждения высшего профессионального образования «Алтайский государственный технический университет имени И. И. Ползунова» - Барнаул: АлтГТУ. – 2004.
33 . Руководящие материалы по составлению индивидуальных планов работы преподавателей / СМК АлтГТУ. – Барнаул, 2004.
34 . Скок Г.Б. Как проанализировать собственную педагогическую деятельность: Учеб. пособие для преподавателей. – М.: РПА., 1998. – 102 с.
35 . Скок Г.Б. Некоторые нормы качества деятельности преподавателя // Университетское управление: практика и анализ. - 2003. - N 3(26). - С. 84-90.
36 . Скок Г.Б., Горлов Б.Б. Психолого-педагогические аспекты оценки деятельности преподавателей: учебное пособие / отв. ред. Ю.А. Кудрявцев. - Новосибирск, 1982. – 115 с.
37 . Теоретические основы построения автоматизированных систем управления. Разработка технического задания. Воронов А.А., Кондратьев Г.А., Чистяков Ю.В., Наука, 1977. – 232 с.
38 . Тишков О.И. Информационно-аналитическая система «Кафедра»: Дипломный проект. Барнаул: АлтГТУ, 2005 - 214 с.
39 . Тютина М.В. Разработка методов и алгоритмов настройки гибридной экспертной системы на решение задач оценки в социальных и экономических объектах: Автореф. дис. … канд. тех. наук / М.В. Тютина. - Барнаул: АлтГТУ, 2003. - 164 с.
40 . Щербакова Т.К. Подготовка преподавателя в вузе: возможности создания модели / Т.К. Щербакова // Высшая школа. – 2003. - № 1. – С. 53-57.
41 . http://astu.secna.ru.
42 . http://ecsocman.edu.ru/db/msg/157092.html Клячко Т.Л. Интернет-конференция «Финансирование и доступность высшего образования». Мифы, легенды и реальность российского высшего образования / ГУ-ВШЭ, Москва.
43 . http://nsu.ru. Хабаров В.И., Кобылянский В.Г.. Новое поколение систем организации учебного процесса в вузе .
Министерство образования и науки Российской Федерации
АЛТАЙСКИЙ ГОСУДАРСТВЕННЫЙ ТЕХНИЧЕСКИЙ УНИВЕРСИТЕТ им. И.И.ПОЛЗУНОВА
Кафедра «Информационные системы в экономике»
УТВЕРЖДАЮ
Заведующий кафедрой ИСЭ д.т.н., профессор
__________ О.И.Пятковский
«____» марта 2006 г.
ЗАДАНИЕ № 15
НА ДИПЛОМНОЕ ПРОЕКТИРОВАНИЕ
По специальности 351400 «Прикладная информатика (по областям)»
студенту группы 5ПИЭ-01 Чернышовой Е.В.
Тема: «Автоматизированная система оценки качества деятельности преподавателей кафедры «Информационные системы в экономике»
Утверждено приказом ректора от 27.03.2006 г. № Л-815
Срок исполнения дипломной работы 10 июня 2006 г.
Задание принял к исполнению ___ Е.В. Чернышова _
подпись фамилия, имя, отчество
1 Исходные данные
Используя нормативные материалы, периодическую печать, литературные источники и опросы экспертов изучить качество деятельности преподавателей, а также существующие методики по рейтингу преподавателей. На основе полученных знаний спроектировать модуль «Преподаватели» информационно-аналитической системы «Кафедра», разработать методику оценки рейтинга качества работы преподавателей и произвести экспериментальную оценку рейтинга преподавателей кафедры ИСЭ с применением информационной системы «Бизнес-Аналитик».
1 СОДЕРЖАНИЕ РАЗДЕЛОВ ПРОЕКТА
| Наименование разделов проекта |
Содержание работ по разделу |
Трудо- емкость, % |
Срок выполнения |
Руководитель (Ф.И.О., подпись) |
| 1 Расчетно-пояснительная записка |
100 |
10 июня |
Пятковский О.И. |
|
| 1.1 Введение |
Обоснована актуальность темы дипломного проекта, определены цели и задачи дипломного проекта |
5 |
14 апреля |
|
| 1.2 Качество повышения учебного процесса на кафедре |
Подробно рассмотрена роль и деятельность кафедры, смоделированы внутренние и внешние процессы. Определены квалификационные требования преподавателей и проанализированы критерии оценки их деятельности, а также рассмотрен обзор существующих методик по рейтингу преподавателей вузов. |
25 |
5 мая |
|
| 1.3 Разработка автоматизированной системы оценки качества деятельности преподавателей кафедры |
Описание предметной области, функций и структуры модуля «Преподаватели» ИАС «Кафедра». Постановка задачи. Разработка методики оценки рейтинга работы преподавателей кафедры с использованием интеллектуальных компонентов. Описание процесса и процедуры определения рейтинга работы преподавателей. Перспективы развития системы |
45 |
30 мая |
|
| 1.4 Результаты реализации проекта |
Определение статей эффективности и расчет показателей эффективности проекта Результаты экспериментальной оценки рейтинга преподавателей кафедры. |
20 |
5 июня |
|
| 1.5 Заключение |
Выводы по выполненной работе |
5 |
7 июня |
3 НАУЧНО–БИБЛИОГРАФИЧЕСКИЙ ПОИСК
3.1 По научной и периодической литературе за последние 2 года просмотреть журналы: «Высшее образование в России»: Ежемес. теорет. и науч.-практ.журнал..-М., 2002-2005; «Педагогика»: Ежемес. специализир.жур. – М., 2002-2005; «Стандарты и качество»: Ежемес. специализир.жур. – М.:, 2002-2005; «Организация и методика информационной работы». Ежемес. специализир.жур. – М.:, 2002-2005; «Эксперт»: Ежемес. специализир.жур. – М., 2001-2004.
3.2 По нормативной литературе просмотреть за последний год: законодательные материалы Российской Федерации, нормативные акты правительства Российской Федерации и Министерства финансов.
Руководитель проекта ____________________ О.И. Пятковский
СТРУКТУРА ПОЯСНИТЕЛЬНОЙ ЗАПИСКИ
Пояснительная записка дипломного проекта должна содержать:
- титульный лист;
- реферат;
- содержание;
- введение;
- основную часть в соответствии с утвержденным заданием на дипломную работу;
- заключение;
- список использованных источников;
- перечень условных обозначений, символов, терминов (при необходимости);
- приложение.
ПРИЛОЖЕНИЕ Б
Руководство пользователя
1 Работа в модуле «Преподаватели» ИАС «Кафедра»
Главная форма приложения появляется после запуска ИАС «Кафедра». Модуль вызывается выбором соответствующего пункта в информационном блоке «О кафедре» главном меню. Меню главной формы показано на рисунке Б.1.

Рисунок Б.1 - Меню главной формы
В данном модуле собрана наиболее полная информация о деятельности преподавателей кафедры.
Первоначально открывается список всех преподавателей, который представлен на рисунке Б.2.

Рисунок Б.2 – Список преподавателей
Если необходимо добавить нового сотрудника кафедры, то нужно открыть пункт «Персонал кафедры» и ввести нового сотрудника, указав галочкой тип (преподаватель или учебно-вспомогательный персонал), при этом не работающие (уволенные) сотрудники отображены серым цветом. Вид формы показан на рисунке Б.3.

Рисунок Б.3 – Форма «Персонал кафедры»
По двойному нажатию на левую кнопку мыши на нужного преподавателя открывается окно, в котором отображена подробная информация о выбранном преподавателе (рисунок Б.4).
Основные пункты:
- Общие сведения,
- Персональные данные,
- Учебная работа,
- Учебно-методическая работа,
- Научная работа,
- Общественная работа,
- Дополнительные сведения,
- Рейтинг работы преподавателя.

Рисунок Б.4 - Модуль работы с преподавателями
В закладке «Общие сведения» заполняются данные: работа на кафедре можно выбрать из выпадающего списка (штатный преподаватель, совместитель, почасовик). Указываются должность, звание и ученая степень преподавателя, также предусмотрен их хронологический учет. Запуск окна просмотра этих сведений производится нажатием кнопки, находящейся справа от необходимого параметра.
Сведения об образовании (в виде таблицы, заполняется с указанием даты начала и окончания данного учебного заведения, вида образования, присвоенной квалификации).
Возможно помещение фотографии преподавателя. Для этого необходимо заранее подготовить рисунок с фотографией в формате BMP и затем, нажав правой кнопкой мыши на место для фотографии, выбрать пункт «Открыть», далее выбрать файл и нажать на «ОК».
В закладке «Персональные данные», форма которой представлена на рисунке Б.5, представлена информация личного характера каждого преподавателя: семейное положение, дата рождения, адрес проживания, телефоны, место рождения и т.д.

Рисунок Б.5 – Форма «Персональные данные»
В закладке «Учебная работа» находятся вкладки «Руководство дипломниками», «Руководство аспирантами, соискателями», «Индивидуальная работа со студентами». Данные формы показаны на рисунке Б.6.

Рисунок Б.6 – Формы закладки «Учебная работа»
В закладках «Руководство дипломниками» и «Индивидуальная работа со студентами» данные экспортируются из модуля «Группы и студенты» главного меню системы. А в закладке «Руководство аспирантами, соискателями» - из модуля «Аспиранты, докторанты».
Закладка «Учебно-методическая работа» содержит вкладки «Преподаваемые дисциплины» и «Разработка новых средств контроля знаний студентов». Данные формы показаны на рисунке Б.7.

Рисунок Б.7 – Формы закладки «Учебно-методическая работа»
Данные закладки «Преподаваемые дисциплины» заполняются автоматически после распределения учебной нагрузки преподавателю «Форма №9» учебно-организационного блока «Учебный процесс» главного меню системы ИАС «Кафедра», т.е. сформированного учебного поручения преподавателю на учебный год. При нажатии на кнопку «План учебной работы» сформируется отчет, который является электронным прототипом и послужит для заполнения индивидуального плана преподавателя в разделе учебной работы за каждый семестр учебного года.
В закладке «Разработка новых средств контроля знаний студентов» информация экспортируется из модуля «Дисциплины кафедры» главного меню системы. Здесь указывается наименование разработки (тесты, лабораторные работы, практические семинары, СРС студентов, стандарты и т.п.) по изучаемой дисциплине и путь файла для просмотра учебного материала в электронном виде.
Закладка «Научная работа» содержит вкладки «Труды», «Гранты», «Участие в хоздоговорных работах» и «Авторские свидетельства и патенты». Данные формы «Труды» показаны на рисунке Б.8, а формы «Гранты», «Участие в хоздоговорных работах» и «Авторские свидетельства и патенты» - на рисунке Б9.

Рисунок Б.8 – Форма «Труды» закладки «Научная работа»
Достаточно актуальной является информация о трудах преподавателя. Здесь сосредоточена издательская деятельность, как научных трудов, так и учебно-методической литературы. По каждому труду обязательно заполняются поля название, дата издания, соавторы, вид и форма труда, гриф, издательство, количество страниц и условных печатных листов. Есть возможность при нажатии на значок с изображением принтер распечатать список научных трудов преподавателя.
В закладках «Гранты», «Участие в хоздоговорных работах» и «Авторские свидетельства и патенты» данные экспортируются из модуля «Проекты и разработки кафедры» главного меню системы.

Рисунок Б.9 – Формы закладки «Научная работа»
В закладке «Общественная работа», форма которой показана на рисунке Б.10, отображается следующая информация:
- Кураторство групп,
- Исполнение служебных обязанностей,
- Участие в выполнении проектов КПР (комплексная программа развития),
- Работа в системе повышения квалификации преподавателей,
- Участие в улучшении учебно-материальной базы,
- Участие в профсоюзных и научных публикациях.
Если преподаватель задействован в данных работах, то выбирается данный пункт с помощью галочки и указывается конкретная информация.

Рисунок Б.10 – Форма закладки «Общественная работа»
В закладке «Дополнительная информация», форма которой показана на рисунке Б.11, отображены следующие данные:
- готовность читать лекции на иностранном языке,
- наличие сертификата, подтверждающего знание иностранного языка (номер и дата выдачи сертификата),
- член-корреспондент РАН, РАО и др.,
- членство в организации общественной работы,
- почетный работник,
- имеющиеся навыки работы с компьютером: умение работы с офисными программами, а также перечень языков программирования и уровень владения ими,
- сведения о повышении квалификации (в виде таблицы, заполняется с указанием вида (курсы, семинар, стажировка), наименование учебного заведения, присвоенной квалификации и даты и номера полученного сертификата).

Рисунок Б.11 – Форма закладки «Дополнительные сведения»
2 Работа в системе «Бизнес-Аналитик»
2.1 Настройка дерева
В системе «Бизнес-Аналитик» настройка дерева решений осуществляется в режиме администратора.
После экспорта шаблона документа «Информационная карта преподавателя» из ИАС «Кафедра» в аналитической системе автоматически появляется группа показателей (рисунок Б.12). Поэтому нет необходимости в отборе показателей и формировании группы. Однако в случае необходимости можно добавлять показатели в самой аналитической системе. В таком случае значения придется вводить вручную.

Рисунок Б.12 – Группа показателей
На основе группы показателей строится дерево решений, добавляются узлы и листья, в которых указываются показатели и настраиваются методы решения.

Рисунок Б.13 – Настройка дерева решений
При выборе в качестве решателя формулы откроется окно, изображенное на рисунке Б.14.

Рисунок Б.14 – Настройка формулы
При настройке нейронной сети придется последовательно пройти несколько этапов:
- выбор задачи (классификация или прогнозирование),
- загрузка исходных данных (обучающая выборка или временного ряда),
- предобработка данных (первичная обработка, устранение пропусков и аномалий, выбор периода, преобразование ряда, фильтрация, погружение),
- выбор метода построения сети (автоматический или ручной),
- создание структуры сети (указание количества слоев и нейронов),
- обучение сети,
- сохранение сети.
На рисунке Б.15 изображен процесс фильтрации временного ряда при подготовке его к нейропрогнозированию.

Рисунок Б.15 – Фильтрация временного ряда
Пользователь, настраивающий нейронную сеть должен иметь ясное представление о нейронных сетях, а также должен ознакомиться с соответствующей документацией из комплекта, поставляемого вместе с системой «Бизнес-Аналитик».
2.2 Решение задачи
Решение задачи в системе «Бизнес-Аналитик» осуществляется после полной настройки дерева и передачи исходных данных из системы «Кафедра».
При этом необходимо в главном меню программы выбрать пункт «Анализ/Расчет». Затем в открывшемся окне нажать на кнопку «Загрузить деревья» и выбрать дерево «Оценка рейтинга качества работы преподавателей» (выделить верхнюю вершину). Далее можно выполнить оценку значения показателя (необходимо указать дату с учетом, что она должна быть позднее анализируемого периода). Например, для расчета данных за 2005 год необходимо указывать дату расчета из 2006 года (01.01.2006).
После этого произойдет оценка показателей.
2.3 Просмотр результатов
Для просмотра результатов оценки необходимо выбрать пункт меню «Анализ/Аналитические таблицы»
В списке таблиц выбрать «Оценка преподавателей». Далее, нажать на «Результаты».
Откроется следующее окно, в котором нужно указать период и детализацию.
Период указывается в зависимости от даты расчета. Если дата расчета была 01.01.2006, то в качестве периода можно брать 2006 год, указав детализацию год.
Рисунок Б.16 – Просмотр результатов оценки
После нажатия на «Рассчитать» в окне отобразятся итоги оценки. Результаты можно вывести в Excel, построить графики и диаграммы.
ПРИЛОЖЕНИЕ В

ПРИЛОЖЕНИЕ Г
ГОСУДАРСТВЕННОЕ ОБРАЗОВАТЕЛЬНОЕ УЧРЕЖДЕНИЕ ВЫСШЕГО ПРОФЕССИОНАЛЬНОГО ОБРАЗОВАНИЯ
"АЛТАЙСКИЙ ГОСУДАРСТВЕННЫЙ ТЕХНИЧЕСКИЙ УНИВЕРСИТЕТ ИМ. И.И. ПОЛЗУНОВА"
УТВЕРДЖАЮ:
Зав. кафедрой ИСЭ
__________________ О.И. Пятковский
«___»______________2006 г.
НОРМАТИВНЫЕ И ИНСТРУКТИВНЫЕ МАТЕРИАЛЫ
ПО ПЛАНИРОВАНИЮ РАБОТЫ И СОСТАВЛЕНИЮ ИНДИВИДУАЛЬНЫХ ПЛАНОВ ПРОФЕССОРСКО–ПРЕПОДАВАТЕЛЬСКОГО СОСТАВА
БАРНАУЛ 2006
| Н О Р М Ы В Р Е М Е Н И |
|||
| ДЛЯ РАСЧЕТА ОБЪЕМА УЧЕБНОЙ РАБОТЫ И ОСНОВНЫЕ ВИДЫ УЧЕБНО-МЕТОДИЧЕСКОЙ, НАУЧНО-ИССЛЕДОВАТЕЛЬСКОЙ, ОРГАНИЗАЦИОННО-МЕТОДИЧЕСКОЙ, ОБЩЕСТВЕННО-ВОСПИТАТЕЛЬНОЙ РАБОТ, ВЫПОЛНЯЕМЫХ ПРОФЕССОРСКО-ПРЕПОДАВАТЕЛЬСКИМ СОСТАВОМ |
|||
| 1 Учебная работа |
|||
| № п/п |
Виды работ |
Норма времени в часах |
Примечания |
| Аудиторные занятия |
|||
| 1.1 |
Чтение лекций (студенты и аспиранты) |
1 час за акад. час; 1,2 час за акад. час; 1,4 час за акад. час |
при количестве студентов в потоке менее 75 чел; при количестве студентов в потоке от 75 до 100 чел; при количестве студентов в потоке более 100 чел. |
| 1.2 |
Чтение лекций с использованием видео– аудио демонстрационных материалов |
1,5 час за акад. час |
|
| 2 |
Проведение лабораторных работ |
1 час на группу (подгруппу) за 1 акад. час |
|
| 3 |
Проведение практических занятий и семинаров (студенты и аспиранты) |
1 час на группу (подгруппу) за 1 акад. час |
|
| Консультации |
|||
| 4.1 |
Проведение консультаций по учебным дисциплинам |
от общего числа лекционных часов на изучение каждой дисциплины по учебному плану на 1 группу: 5% - по очной форме обучения; 10% - по очно-заочной (вечерней) форме обучения; 15% - по заочной форме обучения и экстернату |
|
| 4.2 |
Проведение консультаций перед экзаменами |
перед вступительным испытанием - 2 часа на поток; перед промежуточной аттестацией - 2 часа на группу; перед итоговой аттестацией студентов и аспирантов - 2 часа на группу |
|
| 4.3 |
Индивидуальные и письменные консультации заочников |
0,25 часа на одного студента в семестр на дисциплину |
|
| Контроль |
|||
| 5.1 |
Прием письменных вступительных экзаменов в вуз |
4 часа на проведение экзамена на поток поступающих; 0,3 часа на проверку каждой письменной работы |
экзамен проводится в аудитории двумя преподавателями |
| 5.2 |
Прием вступительных экзаменов по композиции и рисунку |
на проведение экзамена на поток поступающих: 6 часов по композиции; 8 часов по рисунку; 0,25 часа на проверку каждой работы |
экзамен проводится в аудитории двумя преподавателями работу проверяют два преподавателя |
| 5.3 |
Рассмотрение апелляций по результатам вступительных экзаменов |
по фактически затраченному времени |
рассмотрение апелляций проводится комиссией в составе не менее 3 человек |
| 5.4 |
Прием устных экзаменов, дифференцированных зачетов в процессе освоения образовательных программ |
0,35 часа на одного студента; 0,4 часа на одного студента; 0,5 часа на одного магистра |
без решения задач с решением задач |
| 5.5 |
Прием письменных экзаменов в процессе освоения образовательных программ |
2 часа на поток; 0,3 часа на проверку каждой письменной работы |
|
| 5.6 |
Прием зачетов по дисциплинам, предусмотренным рабочим учебным планом |
0,25 часа на одного студента; 0,35 часа на одного магистра |
|
| 5.7 |
Проверка и прием расчетных заданий, предусмотренных рабочим учебным планом |
1,5 часа на одного студента в семестр; 3 часа на одного магистра в семестр |
|
| 5.8 |
Контроль самостоятельной работы студентов |
от общего семестрового объема дисциплины по рабочему учебному плану: – 0,5% на одного студента по очной форме обучения; – 0,35 % на одного студента по очно–заочной (вечерней) форме обучения; – 1 % на одного магистра |
при отсутствии в семестре курсовых проектов (работ), расчетных заданий |
| 5.9 |
Проведение текущих аттестаций в рейтинговой системе РИТМ |
1 час на группу в семестр по каждой дисциплине |
с предоставлением графиков учебного процесса |
| 5.10 |
Рецензирование контрольных работ студентов-заочников |
до 0,5 часа на одну работу |
|
| 5.11 |
Государственные экзамены |
0,5 часа на одного экзаменующегося каждому члену экзаменационной комиссии |
состав комиссии не более 5 человек |
| 5.12 |
Рецензирование реферата в аспирантуре и материалов диссертационного исследования докторантов |
3 часа за 1 печатный лист |
|
| 5.13 |
Прием вступительных экзаменов в аспирантуру и кандидатских экзаменов |
1 час на одного поступающего или аспиранта (соискателя) по каждой дисциплине каждому экзаменатору |
число экзаменаторов не более 4 |
| 5.14 |
Экспертиза диссертационных исследований на соискание учёной степени |
кандидатская работа - 3 часа; докторская работа - 5 часов |
|
| Практика |
|||
| 6.1 |
Руководство учебной практикой с проверкой отчетов и приемом зачетов |
6 часов за рабочий день на группу |
|
| 6.2 |
Руководство производственной, в том числе преддипломной практикой, с проверкой отчетов и приемом зачетов |
3 часа за рабочий день на группу |
|
| 6.3 |
Руководство практикой, проводимой в индивидуальном порядке с проверкой отчетов и приемом зачетов |
1 час в неделю на студента; 2 часа в неделю на магистра |
|
| Руководство |
|||
| 7.1 |
Руководство кафедрой (в т.ч. разработка учебных планов и программ дисциплин, планирование и контроль учебной нагрузки, посещение занятий) |
50 часов в год |
|
| 7.2 |
Руководство, консультации, рецензирование, нормоконтроль и прием защиты курсовых работ |
2,5 часа на одного студента; 5 часов на одного магистра |
|
| 7.3 |
Руководство, консультации, рецензирование, нормоконтроль и прием защиты курсовых проектов |
4 часа на одного студента; 3,5 часа на одного студента; 7 часов на одного магистра |
по дисциплинам ТММ и детали машин; по остальным дисциплинам |
| 7.4 |
Руководство, консультации, нормоконтроль выпускных квалификационных работ бакалавров |
20 часов на каждого студента-выпускника, в т.ч.: 1 час председателю экзаменационной комиссии; 0,5 часа на каждого члена экзаменационной комиссии; 16 часов руководство и консультирование |
число членов государственной экзаменационной комиссии не более 6 человек |
| 7.5 |
Руководство, консультации, рецензирование, нормоконтроль выпускных квалификационных работ специалистов |
35 часов на каждого студента-выпускника, в т.ч.: 1 час председателю экзаменационной комиссии; 0,5 часа на каждого члена экзаменационной комиссии; 4 часа рецензирование; 26 часов руководство и консультирование |
Число членов государственной экзаменационной комиссии не более 8 человек. За одним руководителем закрепляется до 8 дипломников. Из 26 часов на руководство и консультирование: организация – 2 часа; экономика – 2 часа, БЖД – 2 часа; предзащита – 0,5 часа. |
| 7.6 |
Руководство, консультации, рецензирование, нормоконтроль магистерских диссертаций |
40 часов на каждого студента-выпускника в т.ч.: 1 час председателю экзаменационной комиссии; 0,5 часа на каждого члена экзаменационной комиссии; 4 часа рецензирование; 31 час руководство и консультирование |
число членов государственной экзаменационной комиссии не более 8 человек |
| 7.7 |
Руководство подготовкой студента в магистратуре |
30 часов на каждого магистранта ежегодно |
|
| 7.8 |
Руководство программой специализированной подготовки в магистратуре |
30 часов на специализацию в учебном году (независимо от числа магистрантов) |
|
| 7.9 |
Руководство аспирантом: – иностранцем – российским |
100 часов в год 50 часов в год |
за одним руководителем закрепляется: за профессором и доктором наук до 7 аспирантов, за доцентом и кандидатом наук до 5 аспирантов |
| 7.10 |
Руководство соискателем или стажером |
25 часов в год |
|
| 7.11 |
Научные консультации докторанта |
50 часов в год |
|
| 2 Учебно-методическая работа |
|||
| 1 |
Составление рабочих учебных программ по курсам, типовых программ производственных практик и технологических карт курсов |
до 15 часов на одну программу или технологическую карту курса |
|
| 2 |
Пересмотр действующих рабочих учебных программ |
до 6 часов на одну программу |
|
| 3 |
Разработка рабочего учебного плана специальности: а) составление нового плана б) корректировка действующего плана |
до 20 часов на один план до 10 часов на один план |
|
| 4 |
Составление технологической карты занятий на одну дисциплину на один семестр |
до 6 часов |
|
| 5 |
Подготовка к лекционным занятиям: а) по впервые читаемому преподавателем курсу б) с использованием ТСО в) по ранее читавшемуся преподавателем курсу |
до 6 часов на одну лекцию до 8 часов на лекцию до 2 часов на одну лекцию |
|
| 6 |
Подготовка к практическим и семинарским занятиям: а) по новой для преподавателя теме б) по ранее подготовленной теме |
до 2 часов на первое занятие по данной теме до 2 часов на первое занятие по данной теме |
|
| 7 |
Подготовка к лабораторным занятиям: а) по новой работе б) по ранее проводившейся работе |
до 5 часов на одну работу по данной теме до 1 часа на одну работу |
|
| 8 |
Подготовка лабораторных работ, включая описание: а) новых б) модернизация действующих |
до 80 часов на одну работу до 30 часов на одну работу |
|
| 9 |
Составление новых домашних заданий (кроме кафедр, по которым предусмотрены расчетно-графические работы, включаемые в объем учебной работы) |
до 1 часа на вариант |
|
| 10 |
Проверка и прием домашних заданий (кроме кафедр, по которым предусмотрены расчетно-графические работы, включаемые в объем учебной работы) |
0,5 часа на одно задание |
|
| 11 |
Составление новых заданий для контрольных работ |
до 3-х часов на одну работу |
|
| 12 |
Проверка контрольных работ |
до 3-х часов на одну контрольную работу для группы |
|
| 13 |
Проверка конспектов студентов (для кафедр общественных наук) |
до 5 часов на 1 группу в семестр |
|
| 14 |
Подбор и подготовка к печати и проверка отпечатанных текстов на иностранных языках (для перевода) |
до 15 часов на 1 печ. лист |
|
| 15 |
Составление экзаменационных билетов: а) с задачами б) без задач |
до 5 часов на 1 поток до 4 часов на 1 поток |
|
| 16 |
Пересмотр экзаменационных билетов |
до 3 часов на 1 поток |
|
| 17 |
Составление индивидуальных заданий и организационно-методическая работа по подготовке к практике |
до 0,5 часа на студента |
|
| 18 |
Составление заданий, подбор и просмотр материалов: а) по реальным курсовым проектам: - по выпускающим кафедрам - по общеинженерным кафедрам б) по академическим курсовым проектам |
до 3 часов на один проект до 2 часов на один проект до 1 часа на один проект |
|
| 19 |
Подбор тем и составление задания на дипломное проектирование одному руководителю |
до 5 часов на один дипломный проект (работу) |
|
| 20 |
Написание и подготовка к изданию методических указаний и других учебно-методических материалов (учеб. пособий, конспектов) |
до 70 часов на один печатный лист |
|
| 21 |
Переработка этих материалов для повторного издания |
до 30 часов на один печатный лист |
|
| 22 |
Написание и подготовка к изданию новых методических указаний с контрольными заданиями для студентов-заочников |
до 80 часов на один печатный лист, но не более 100 часов на весь курс |
|
| 23 |
Разработка и внедрение технических средств и программированного обучения: а) разработка плаката формата А1 б) создание стенда с наглядными пособиями в) разработка заданий для занятий на тренажерах г) составление задач для программ, контроля текущей успеваемости студентов д) подготовка диапозитивов, диафильмов и другие работы по внедрению технических средств обучения |
до 5 часов по усмотрению зав. кафедрой (не более 3 часов) по усмотрению зав. кафедрой (не более 3 часов) до 2 часов на 1 задачу по усмотрению зав. кафедрой |
|
| 24 |
Составление учебных планов и программ для студентов, обучающихся по индивидуальным планам, и руководство обучением этих студентов |
до 25 часов в год на одного студента |
|
| 25 |
Составление новых методических указаний по проведению лабораторных и практических занятий |
до 6 часов на одно занятие |
|
| 26 |
Рецензирование конспектов лекций методических указаний и учебно-методической документации |
до 6 часов на 1 печ. лист |
|
| 27 |
Редактирование методических указаний и других учебно-методических материалов |
до 10 часов на 1 печ. лист |
|
| 28 |
Посещение молодыми преподавателями лекционных курсов, по которым они ведут практические и лабораторные занятия |
по фактическим затратам в соответствии с графиком, утвержденным зав. кафедрой |
|
| 29 |
Взаимопосещение учебных занятий преподавателями кафедры |
_”_ |
|
| 30 |
Проведение дополнительных лабораторных занятий с отстающими студентами |
по усмотрению зав. кафедрой |
|
| 31 |
Проведение еженедельных консультаций и собеседований с неуспевающими студентами |
до 2-х часов в неделю |
|
| 32 |
Подготовка доклада: а) на методическом семинаре кафедры б) на научно-методической конференции |
до 3-х часов на доклад до 10 часов на доклад |
|
| 3 Научно-исследовательская работа |
|||
| 1 |
Написание и подготовка к изданию учебников, учебных пособий, монографий, научных статей и докладов |
до 70 часов на 1 печ. лист |
Без оплаты за публикацию издательством |
| 2 |
Выполнение плановой госбюджетной научно-исследовательской или научно-методической работы (с представлением письменного отчета) |
по усмотрению зав. кафедрой |
|
| 3 |
Научное руководство госбюджетной научно-исследовательской лабораторией |
по усмотрению зав. кафедрой |
|
| 4 |
Составление заявки на изобретение |
до 50 часов на одну заявку |
|
| 5 |
Рецензирование учебников, учебных пособий, монографий, сборников научных статей и докладов и т.п. (без оплаты) |
до 8 часов на 1 печ. лист |
|
| 6 |
Редактирование учебников, учебных пособий, монографий, сборников научных статей и докладов и т.п. (без оплаты) |
до 10 часов на 1 печ. лист |
|
| 7 |
Консультации работников предприятий и институтов, научно-техническая пропаганда |
до 30 часов на одного преподавателя в год |
по решению кафедры |
| 8 |
Выполнение научно-исследовательских работ по тематике договоров о научно-техническом содружестве с предприятиями и учреждениями народного хозяйства |
до 100 часов на один договор |
|
| 9 |
Руководство студенческими научными обществами и КБ: а) университета б) факультета в) кафедры |
до 150 часов в год до 80 часов в год до 60 часов в год |
|
| 10 |
Руководство научно-исследовательской работой студентов (НИРС) с представлением студентами научных отчетов, докладов, статей или заявки на изобретение |
до 20 часов на одного студента в год, но не более 100 часов в год на одного преподавателя |
|
| 11 |
Подготовка научных докладов: а) на семинаре, ученом Совете, предприятии б) на научных конференциях, съездах, симпозиумах (с публикацией тезисов докладов) |
до 10 часов на доклад до 60 часов на доклад |
|
| 12 |
Подготовка экспонатов по научной работе на выставки |
по усмотрению зав. кафедрой |
|
| 13 |
Подготовка заключений на открытия и изобретения |
до 30 часов на 1 открытие или изобретение |
|
| 14 |
Руководство научным семинаром кафедры, факультета, университета |
до 30 часов в год |
|
| 15 |
Участие в работе научных семинаров кафедры, факультета, университета |
до 20 часов в год на одного преподавателя |
|
| 16 |
Участие в работе специализированного совета по защите докторских и кандидатских диссертаций (для членов совета) |
до 30 часов в год |
|
| 17 |
Участие в работе экспертных комиссий университета по рассмотрению кандидатских и докторских диссертаций (для членов комиссий) |
до 20 часов в год |
|
| 18 |
Исполнение обязанности информатора кафедры (оказание помощи НТБ и кафедре в ознакомлении с новичками научно-технической информации) |
до 50 часов в год |
|
| 19 |
Подготовка диссертации (с представлением готовых разделов работы) |
по усмотрению зав. кафедрой |
|
| 20 |
Подготовка к публикации автореферата диссертации |
до 40 часов на реферат |
|
| 21 |
Изучение передовых технологических процессов, установок методов исследований на предприятиях, в вузах, научно-исследовательских, конструкторских, и проектных институтах |
по усмотрению зав. кафедрой |
|
| 22 |
Участие в работе факультета повышения педагогического мастерства: а) в качества лектора б) в качества слушателя |
10 часов на 1 лекцию 6 часов на 1 занятие |
с учетом подготовки к лекции |
| 4 Организационно-методическая работа |
|||
| 1 |
Участие в заседаниях: а) кафедры б) совета факультета в) совета университета г) научно-методического семинара кафедры |
до 15 часов в год до 20 часов в год до 30 часов в год до 20 часов в год |
для членов совета |
| 2 |
Исполнение обязанностей члена методического совета университета и УМУ |
до 100 часов в год |
|
| 3 |
Исполнение обязанностей члена методической комиссии университета или факультета |
до 50 часов в год |
|
| 4 |
Исполнение обязанностей члена научно-методического совета или комиссии при органах по управлению высшей школы |
до 80 часов в год |
|
| 5 |
Организационно-методическая работа на кафедре (для зав. кафедрами и их помощников по учебно-методической и научной работе): Выпускающие кафедры и кафедры общественных наук со штатом до 15 человек со штатом от 16 до 30 человек со штатом свыше 30 человек Остальные кафедры со штатом до 15 человек со штатом от 16 до 30 человек со штатом свыше 30 человек |
до 100 часов в год до 150 часов в год до 200 часов в год до 75 часов в год до 100 часов в год до 150 часов в год |
|
| 6 |
Исполнение обязанности: а) внештатного заместителя декана б) ученого секретаря совета факультета, кафедры в) секретаря ГЭК г) руководителя учебной лаборатории (цикла) д) руководителя методического семинара е) ответственного за организацию производственных практик по кафедре ж) ответственного за распределение молодых специалистов з) ответственного за стажировку молодых специалистов и) ответственного секретаря и его заместителя приемной комиссии - университета - факультета к) председателя предметной экзаменационной комиссии по новому приему |
до 200 часов в год до 20 часов в год 1 час на 1 студента-дипломника до 60 часов в год до 30 часов в год до 75 часов в год до 40 часов в год до 50 часов в год до 200 часов в год до 150 часов в год до 175 часов в год |
из расчета на группу 20 человек |
| 7 |
Организационная работа в период производственной практики |
до 3-х часов на группу за рабочий день пребывания преподавателя на предприятии |
|
| 8 |
Проведение работы в школах и на предприятиях по профессиональной ориентации при поступлении в университет |
до 10 часов в год на каждого преподавателя, привлеченного к этой работе |
|
| 9 |
Методическое руководство работой молодых преподавателей (со стажем до 3-х лет) |
до 20 часов в год на одного молодого преподавателя |
|
| 10 |
Методическая работа по плану методического семинара кафедры |
до 20 часов в год на одного преподавателя |
|
| 11 |
Организационно-методическая работа по заданиям органов по управлению высшей школы, ректора, учебного управления; или декана (с указанием конкретного задания) |
Объем устанавливается соответственно органом по управлению ВШ, ректором, проректором или деканом |
|
| 12 |
Проведение зачетного туристического похода по программе ГТО с проверкой туристских навыков |
по усмотрению зав. кафедрой физического воспитания |
планируется преподавателю физического воспитания 1 раз за весь период обучения |
| 13 |
Проведение занятий по физической подготовке со студентами в спортивно-оздоровительном лагере или на учебно-тренировочных сборах |
_”_ |
|
| 14 |
Проведение спортивных праздников, вечеров и показательных выступлений спортсменов |
_”_ |
|
| 15 |
Подготовка и проведение внутривузовских спортивных соревнований |
_”_ |
|
| 5 Общественно-воспитательная работа |
|||
| 1 |
Работа в качестве куратора учебной группы |
до 100 часов в год |
|
| 2 |
Работа в качества куратора потока |
до 150 часов в год |
|
| 3 |
Работа в учебно-воспитательной комиссии факультета, специальности или курса |
до 40 часов в год |
|
| 4 |
Воспитательная работа в период производственной практики студентов |
до 1 часа на группу за рабочий день пребывания преподавателя на предприятии |
|
| Примечания: |
|||
| 1 |
Лекционные часы рассчитывать на поток, который, как правило, должен включать всех студентов курса. Разделение курса на потоки допускается при наличии различных учебных программ или при количестве студентов на курсе свыше 150 человек. |
||
| 2 |
Под термином "группа" подразумевается академическая группа численностью 25 – 30 человек. |
||
| 3 |
При расчете часов практических занятий основной учебной единицей является группа в 25 – 30 человек. Для занятий по иностранным языкам, инженерной графике, курсу информатики допускается разделение группы на две подгруппы по 12 – 15 студентов. |
||
| 4 |
Распределение общего числа часов, выделяемых на каждого дипломника, между отдельными кафедрами производится решением деканата и профилирующей кафедры. |
||
| 5 |
Учет объема учебной нагрузки штатных преподавателей, а также оплата труда преподавателей–почасовиков производится из расчета фактически затраченного времени, но не свыше установленных норм. |
||
| 6 |
Курсовые работы и проекты рассматриваются как форма отчетности. |
||
ПРИЛОЖЕНИЕ Д









ПРИЛОЖЕНИЕ Е
| Оценка рейтинга качества работы преподавателей |
||||||
| Методы решения: |
НС - нейронная сеть |
|||||
| ПП - правила продукции |
||||||
| Ф - формула |
||||||
| З - значение |
||||||
| Узел в дереве |
Весовые коэффициенты |
Источник данных |
Метод решения |
Допустимые знач-я |
Пояснения |
|
| 1. Индивидуальный рейтинг преподавателя |
0,3 |
БД, Анкета |
Ф |
|||
| 1.1 Накопленный квалификационный потенциал |
0,5 |
БД |
Ф |
|||
| 1.1.1 Уровень квалификации |
0,4 |
БД |
З |
[1;0,6;0,2] |
доктор - 1; кандидат - 0,6; без ученой степени - 0,2 |
|
| 1.1.2 Член-корресподент РАН, РАО и др. имеющих гос. статус |
0,2 |
БД |
З |
[1;0] |
да - 1; нет - 0 |
|
| 1.1.3 Участие в организации и проведении общественой работы |
0,15 |
Анкета |
Ф |
|||
| 1.1.3.1 Членство в организации общественной работы |
0,3 |
Анкета |
Ф |
|||
| 1.1.3.1.1 Членство в диссертационном совете |
0,05 |
Анкета |
З |
[1;0] |
да - 1; нет - 0 |
|
| 1.1.3.1.2 Членство в научно-методическом совете вуза |
0,025 |
Анкета |
З |
[1;0] |
да - 1; нет - 0 |
|
| 1.1.3.1.3 Членство в координационном совете Министерства (УМО) |
0,15 |
Анкета |
З |
[1;0] |
да - 1; нет - 0 |
|
| 1.1.3.1.4 Членство в методическом совете Министерства (УМО) |
0,15 |
Анкета |
З |
[1;0] |
да - 1; нет - 0 |
|
| 1.1.3.1.5 Членство в экспертном совете Министерства (УМО) |
0,15 |
Анкета |
З |
[1;0] |
да - 1; нет - 0 |
|
| 1.1.3.1.6 Членство в редколлегии: |
0,1 |
Анкета |
З |
[5;3;0] |
центральная - 5; местная - 3; никакая - 0 |
|
| 1.1.3.1.7 Членство в научном обществе |
0,05 |
Анкета |
З |
[1;0] |
да - 1; нет - 0 |
|
| 1.1.3.1.8 Членство в отраслевых академиях |
0,05 |
Анкета |
З |
[1;0] |
да - 1; нет - 0 |
|
| 1.1.3.1.9 Членство в международных академиях |
0,15 |
Анкета |
З |
[1;0] |
да - 1; нет - 0 |
|
| 1.1.3.1.10 Членство в жюри выставок, конкурсов, симпозиумов |
0,10 |
Анкета |
З |
[1;0] |
да - 1; нет - 0 |
|
| 1.1.3.1.11 Членство в орг. комитете конференций, симпозиумов |
0,025 |
Анкета |
З |
[1;0] |
да - 1; нет - 0 |
|
| 1.1.3.2 Занимаемая должность в организации общественной работы |
0,3 |
Анкета |
Ф |
|||
| 1.1.3.2.1 Должность председателя научного общества (союза) |
0,25 |
Анкета |
З |
[1;0] |
да - 1; нет - 0 |
|
| 1.1.3.2.2 Должность председателя конференций, симпозиумов |
0,25 |
Анкета |
З |
[1;0] |
да - 1; нет - 0 |
|
| 1.1.3.2.3 Должность председателя диссертационного совета/заместителя |
0,3 |
Анкета |
З |
[1;0] |
да - 1; нет - 0 |
|
| 1.1.3.2.4 Должность ученого секретаря диссертационного совета |
0,2 |
Анкета |
З |
[1;0] |
да - 1; нет - 0 |
|
| 1.1.3.3 Полученное звание в организации общественной работы |
0,4 |
Анкета |
Ф |
|||
| 1.1.3.3.1 Звание заслуженного деятеля науки |
0,5 |
Анкета |
З |
[1;0] |
да - 1; нет - 0 |
|
| 1.1.3.3.2 Звание академика общественной академии |
0,3 |
Анкета |
З |
[1;0] |
да - 1; нет - 0 |
|
| 1.1.3.3.3 Звание член.-корр. общественных академий |
0,2 |
Анкета |
З |
[1;0] |
да - 1; нет - 0 |
|
| 1.1.3.3.4 Другие почетные звания |
0,1 |
Анкета |
З |
[1;0] |
да - 1; нет - 0 |
|
| 1.1.4 Имеющиеся навыки работы |
0,25 |
БД |
Ф |
|||
| 1.1.4.1 Офисные программы |
0,1 |
БД |
З |
[1;0] |
да - 1; нет - 0 |
|
| 1.1.4.1 Программирование |
0,9 |
БД |
З |
[0...10] |
0-3 -плохой уровень; 4-6 - средний уровень; 7-8 - хороший уровень; 9-10 - отличный уровень знаний |
|
| 1.2 Активность по основным направлениям деятельности по итогам года |
0,5 |
БД, Анкета, Инд. план |
Ф |
|||
| 1.2.1 Учебная работа |
0,35 |
БД |
НС |
[0...1] |
||
| 1.2.1.1 Учебная нагрузка |
БД |
З |
количество ставок |
|||
| 1.2.1.2 Количество дипломников под Вашим руководством, получивших по результатам защиты в ГАК оценку "отлично" |
БД |
З |
количество дипломников, получивших оценку "отлично" в отчетном учебном году |
|||
| 1.2.1.3 Руководство диссертацией |
БД |
Ф |
||||
| 1.2.1.3.1 Аспиранта |
0,7 |
БД |
З |
количество аспирантов под Вашим руководством в отчетном учебном году |
||
| 1.2.1.3.2 Соискателя |
0,3 |
БД |
З |
количество соискателей под Вашим руководством в отчетном учебном году |
||
| 1.2.1.4 Количество защит канд. диссертаций под Вашим руководством |
БД |
З |
количество защищенных канд. диссертаций под Вашим руководством за отчетный год |
|||
| 1.2.1.5 Количество защищенных канд. диссертаций, где Вы являлись консультантом |
Анкета |
З |
количество защищенных канд. диссертаций под Вашим консультированием за отчетный год |
|||
| 1.2.1.6 Количество защищенных докторских диссертаций, где Вы являлись консультантом |
Анкета |
З |
количество защищенных докторских диссертаций под Вашим консультированием за отчетный год |
|||
| 1.2.1.7 Постановка новых лабораторных работ (семинаров) с использованием программного обеспечения |
Инд. план, анкета, БД |
З |
количество новых лабораторных работ (семинаров) с использованием ПО за отчетный период |
|||
| 1.2.1.8 Постановка новых курсов лекций |
Инд. план, анкета, БД |
З |
количество новых курсов лекций за отчетный период |
|||
| 1.2.1.9 Постановка новых курсов лекций с компьютерными демонстрациями |
Инд. план, анкета, БД |
З |
количество новых курсов лекций с компьютерными демонстрациями за отчетный период |
|||
| 1.2.1.10 Повышение квалификации (количество пройденных курсов) |
Инд. план, анкета, БД |
З |
количество пройденных курсов за отчетный период |
|||
| 1.2.2 Учебно-методическая работа |
0,25 |
БД, Инд. план |
НС |
[0...1] |
||
| 1.2.2.1 Планирование учебного процесса |
Инд. план |
Ф |
||||
| 1.2.2.1.1 Разработка планов учебного процесса по специальности |
0,3 |
Инд. план |
З |
количество разработанных планов по специальности |
||
| 1.2.2.1.2 Разработка рабочих программ по дисциплинам |
0,4 |
Инд. план |
З |
количество разработанных рабочих программ (стандартов) по дисциплинам за отчетный период |
||
| 1.2.2.1.3 Разработка и внедрение новых средств контроля знаний студентов |
0,3 |
Инд. план |
З |
количество разработанных и внедренных новых средств контроля (тесты, СРС и т.п.) |
||
| 1.2.2.2 Издание учебников |
БД |
Ф |
||||
| 1.2.2.2.1 С грифом Министерства РФ |
0,5 |
БД |
З |
количество печатных листов учебников с грифом Министерства РФ |
||
| 1.2.2.2.2 С грифом УМО |
0,3 |
БД |
З |
количество печатных листов учебников с грифом УМО |
||
| 1.2.2.2.3 Без грифа |
0,2 |
БД |
З |
количество печатных листов учебников без грифа |
||
| 1.2.2.3 Издание учебных пособий |
БД |
Ф |
||||
| 1.2.2.3.1 С грифом Министерства РФ |
0,45 |
БД |
З |
количество печатных листов учебных пособий с грифом Министерства РФ |
||
| 1.2.2.3.2 С грифом УМО |
0,35 |
БД |
З |
количество печатных листов учебных пособий с грифом УМО |
||
| 1.2.2.3.3 Без грифа |
0,2 |
БД |
З |
количество печатных листов учебных пособий без грифа |
||
| 1.2.2.4 Количество методических указаний, изданных вузовским тиражом |
БД |
З |
количество печатных листов методических указаний |
|||
| 1.2.2.5 Издание электронных учебных и учебно-методических пособий |
БД |
З |
количество электронных учебных и учебно-методических пособий |
|||
| 1.2.3 Научная работа |
0,25 |
БД |
НС |
[0...1] |
||
| 1.2.3.1 Получение грантов |
БД |
Ф |
||||
| 1.2.3.1.1 Гранты РФФИ и РГНФ |
0,3 |
БД |
З |
количество полученных грантов РФФИ и РГНФ |
||
| 1.2.3.1.2 Зарубежные гранты |
0,3 |
БД |
З |
количество полученных зарубежных грантов |
||
| 1.2.3.1.3 Гранты на поездку |
0,1 |
БД |
З |
количество полученных грантов на поездку |
||
| 1.2.3.1.4 Гранты Министерства |
0,3 |
БД |
З |
количество полученных грантов Министерства |
||
| 1.2.3.2 Издание монографий |
БД |
Ф |
||||
| 1.2.3.2.1 За рубежом |
0,6 |
БД |
З |
количество монографий, изданных за рубежом |
||
| 1.2.3.2.2 В России |
0,4 |
БД |
З |
количество монографий, изданных в России |
||
| 1.2.3.3 Публикация научных статей |
БД |
Ф |
||||
| 1.2.3.3.1 Статьи в журналах (из списка ВАКа) |
0,45 |
БД |
З |
количество написанных статей в журналах (из списка ВАКа) |
||
| 1.2.3.3.2 Статьи в зарубежных периодических журналах и центральных Российских журналах |
0,35 |
БД |
З |
количество написанных статей в зарубежных и центральных Российских журналах |
||
| 1.2.3.3.3 Статьи в местных сборниках и прочих изданий |
0,2 |
БД |
З |
количество написанных статей в местных сборниках и прочих изданиях |
||
| 1.2.3.4 Публикация доклада по конференции |
БД |
Ф |
||||
| 1.2.3.4.1 Доклад на зарубежных конференциях |
0,6 |
БД |
З |
количество докладов на зарубежных конференциях за отчетный период |
||
| 1.2.3.4.2 Доклад на Российских конференциях |
0,4 |
БД |
З |
количество докладов на российских конференциях за отчетный период |
||
| 1.2.3.5 Публикация тезисов |
БД |
Ф |
||||
| 1.2.3.5.1 Тезисы за рубежом |
0,4 |
БД |
З |
количество тезисов опубликованных за рубежом |
||
| 1.2.3.5.2 Тезисы в центральных изданиях |
0,3 |
БД |
З |
количество тезисов опубликованных в центральных иэданиях |
||
| 1.2.3.5.3 Тезисы в местных изданиях |
0,3 |
БД |
З |
количество тезисов опубликованных в местных иэданиях |
||
| 1.2.3.6 Защитившиеся диссертации |
БД, Анкета |
Ф |
||||
| 1.2.3.6.1 Докторанты |
0,5 |
БД |
З |
количество докторантов, защитившие диссертации |
||
| 1.2.3.6.2 Аспиранты, соискатели |
0,4 |
БД |
З |
количество аспирантов, соискателей, защитившие диссертации |
||
| 1.2.3.6.3 Оппонирование диссертаций |
0,1 |
Анкета |
З |
количество оппонированных диссертаций |
||
| 1.2.3.7 Количество рецензий на диссертации |
Анкета |
З |
количество рецензий на диссертации за отчетный год |
|||
| 1.2.3.8 Количество отзывов на авторефераты диссертаций |
Анкета |
З |
количество отзывов на авторефераты диссертаций за отчетный год |
|||
| 1.2.3.9 Участие в хоз. договорных работах |
БД |
З |
[1;0] |
да - 1; нет - 0 |
||
| 1.2.3.10 Участие в научных программах |
БД |
З |
[1;0] |
да - 1; нет - 0 |
||
| 1.2.3.11 Количество патентов |
БД |
З |
количество патентов |
|||
| 1.2.3.12 Количество выездов для научной работы по официальному приглашению |
Анкета |
З |
кол-во выездов для научной работы по офиц. приглашению за отчетный период |
|||
| 1.2.3.13 Количество руководимых Вами научных кружков, семинаров |
Анкета |
З |
кол-во руководимых Вами научных кружков, семинаров за отчетный период |
|||
| 1.2.3.14 Количество олимпиад, в которых Вы участвовали руководителем |
Анкета |
З |
кол-во олимпиад, в которых Вы участвовали руководителем в отчетном периоде |
|||
| 1.2.3.15 Индивидуальная работа со студентами |
БД |
Ф |
||||
| 1.2.3.15.1 Количество студентов-участников НИРС под Вашим руководством, результаты работ которых получили признание |
0,35 |
БД |
З |
количество студентов, участвующих в НИРС под Вашим руководством, в отчетном году |
||
| 1.2.3.15.2 Количество публикаций со студентами |
0,3 |
БД |
З |
количество публикаций со студентами в отчетном году |
||
| 1.2.3.15.3 Количество докладов ваших студентов на научных конференциях вуза/студенческих конференциях |
0,2 |
БД |
З |
кол-во докладов ваших студентов на науч. конференциях вуза в отчетном году |
||
| 1.2.3.15.4 Количество статей в журналах (из списка ВАКа) в соавторстве со студентами |
0,15 |
БД |
З |
кол-во статей в журналах (из списка ВАКа) в соавторстве со студентами |
||
| 1.2.3.16 Повышение квалификации |
БД, Инд. план |
Ф |
||||
| 1.2.3.16.1 ФПК, стажировка |
0,35 |
БД, Инд. план |
З |
количество стажировок в отчетном периоде |
||
| 1.2.3.16.2 Семинары с выдачей сертификата |
0,2 |
БД, Инд. план |
З |
количество пройденных Вами семинаров в отчетном периоде |
||
| 1.2.3.16.3 Работа над диссертацией |
0,45 |
БД, Инд. план |
З |
[0...10] |
0-3 - начальная стадия (менее 1 главы); 4-6 - начально-средняя стадия (1 глава); 7-8 - средне-конечная стадия (1-2 глава); 9-10 - конечная стадия (конечная доработка, доделка) |
|
| 1.2.4 Общественная, организационная и воспитательная работа |
0,15 |
БД, Инд. план |
Ф |
|||
| 1.2.4.1 Кураторство групп |
0,2 |
БД, Инд. план |
З |
[1;0] |
да - 1; нет - 0 |
|
| 1.2.4.2 Исполнение служебных обязанностей |
0,2 |
БД, Инд. план |
З |
[1;0] |
да - 1; нет - 0 |
|
| 1.2.4.3 Участие в выполнении проектов КПР |
0,15 |
Анкета |
Ф |
|||
| 1.2.4.3.1 Университетского уровня |
0,7 |
Анкета |
З |
[1;0] |
да - 1; нет - 0 |
|
| 1.2.4.3.2 Факультетского уровня |
0,3 |
Анкета |
З |
[1;0] |
да - 1; нет - 0 |
|
| 1.2.4.4 Работа в системе повышения квалификации преподавателей |
0,15 |
Анкета |
З |
[1;0] |
да - 1; нет - 0 |
|
| 1.2.4.5 Участие в улучшении учебно-материальной базы |
0,2 |
Анкета |
З |
[1;0] |
да - 1; нет - 0 |
|
| 1.2.4.6 Участие в профсоюзных и научных публикациях |
0,1 |
Анкета |
З |
[1;0] |
да - 1; нет - 0 |
|
| 2. Рейтинг у студенчества |
0,15 |
Анкета |
Ф |
|||
| 2.1 Умение преподавателя вызвать интерес студента к изучаемому предмету по направлениям |
0,5 |
Анкета |
Ф |
|||
| 2.1.1 Интерес по содержанию |
0,25 |
Анкета |
Ф |
|||
| 2.1.1.1 Глубина знаний своего предмета преподавателем |
Анкета |
[1...10] |
||||
| 2.1.1.2 Умение выделять главные, узловые понятия и закономерности |
Анкета |
[1...10] |
||||
| 2.1.1.3 Умение обобщать, делать выводы |
Анкета |
[1...10] |
||||
| 2.1.1.4 Организация дискуссий, обсуждение проблемных вопросов на занятиях |
Анкета |
[1...10] |
||||
| 2.1.1.5 Развитие у студентов творческого мышления, самостоятельности, инициативы |
Анкета |
[1...10] |
||||
| 2.1.1.6 Выразительность и убедительность речи |
Анкета |
[1...10] |
||||
| 2.1.1.7 Общая эрудиция преподавателя |
Анкета |
[1...10] |
||||
| 2.1.2 Полезен |
0,25 |
Анкета |
Ф |
|||
| 2.1.2.1 Актуальность предлагаемого на занятиях материала |
Анкета |
[1...10] |
||||
| 2.1.2.2 Оказание помощи при формировании навыков, необходимых для будущей профессиональной деятельности |
Анкета |
[1...10] |
||||
| 2.1.2.3 Использование примеров из практики, иллюстрирующих теоретические положения |
Анкета |
[1...10] |
||||
| 2.1.2.4 Умение преподавателя увязать содержание учебной дисциплины с будущей профессиональной деятельностью |
Анкета |
[1...10] |
||||
| 2.1.3 Понятен |
0,25 |
Ф |
||||
| 2.1.3.1 Ясность изложения материала |
Анкета |
[1...10] |
||||
| 2.1.3.2 Содействие студентам в преодолении трудностей в процесе освоения курса |
Анкета |
[1...10] |
||||
| 2.1.3.3 Методическое обеспечение курса (методические указания, рекомендации, программы практических (семинарских) занятий и т.д.) |
Анкета |
[1...10] |
||||
| 2.1.3.4 Обучение студентов рационально вести записи на занятиях (конспекты лекций, схемы, тезисы и т.д.) |
Анкета |
[1...10] |
||||
| 2.1.3.5 Обучение студентов рационально оформлять результаты своей работы (рефераты, доклады и т.д.) |
Анкета |
[1...10] |
||||
| 2.1.3.6 Методическое обеспечение самостоятельной работы студентов |
Анкета |
[1...10] |
||||
| 2.1.3.7 Осуществление контроля за самостоятельной работой студентов |
Анкета |
[1...10] |
||||
| 2.1.4 Интерес по форме (как преподается) |
0,25 |
Ф |
||||
| 2.1.4.1 Способность заинтересовать своей дисциплиной |
Анкета |
[1...10] |
||||
| 2.1.4.2 Сообщение темы, плана занятия, постановка цели |
Анкета |
[1...10] |
||||
| 2.1.4.3 Планирование и организация деятельности студентов на занятиях |
Анкета |
[1...10] |
||||
| 2.1.4.4 Рациональное распределение времени на занятиях |
Анкета |
[1...10] |
||||
| 2.1.4.5 Использование активных методов обучения на занятиях (деловых игр, дискуссий, конкурсов и т.д.) |
Анкета |
[1...10] |
||||
| 2.1.4.6 Использование наглядных материалов на занятиях |
Анкета |
[1...10] |
||||
| 2.1.4.7 Руководство внеаудиторной, самостоятельной работой студентов |
Анкета |
[1...10] |
||||
| 2.1.4.8 Использование разных форм контроля знаний студентов |
Анкета |
[1...10] |
||||
| 2.2 Умение преподавателя построить взаимоотношения со студентами |
0,5 |
Ф |
||||
| 2.2.1 Предоставление возможности студенту раскрыть свои индивидуальные способности |
Анкета |
[1...10] |
||||
| 2.2.2 Индивидуальный подход к студентам в процессе обучения |
Анкета |
[1...10] |
||||
| 2.2.3 Объективность оценки знаний студентов |
Анкета |
[1...10] |
||||
| 2.2.4 Проявления требовательности и справедливости во взаимоотношениях со студентами |
Анкета |
[1...10] |
||||
| 2.2.5 Способность преподавателя преотвращать и разрешать конфликтные ситуации на занятиях |
Анкета |
[1...10] |
||||
| 2.2.6 Реагирование на замечания со стороны студентов |
Анкета |
[1...10] |
||||
| 2.2.7 Создание на занятиях обстановки доверия, положительного эмоционального настроя |
Анкета |
[1...10] |
||||
| 2.2.8 Умение устанавливать и поддерживать со студентами позитивные взаимоотношения |
Анкета |
[1...10] |
||||
| 2.2.9 Доброжелательность по отношению к студентам |
Анкета |
[1...10] |
||||
| 3. Самооценка преподавателя |
0,1 |
Анкета |
Ф |
[1...10] |
1-3 -низкая; 4-6 - средняя; 7-8 - хорошая; 9-10 - высокая оценка |
|
| 4. Оценка коллегами-преподавателями |
0,15 |
Анкета |
Ф |
[1...10] |
1-3 -низкая; 4-6 - средняя; 7-8 - хорошая; 9-10 - высокая оценка |
|
| 5. Оценка морально-психологического климата в коллективе |
0,1 |
Анкета |
Ф |
[1...10] |
1-3 -низкая; 4-6 - средняя; 7-8 - хорошая; 9-10 - высокая оценка |
|
| 6. Оценка работы преподавателя заведующим кафедрой |
0,15 |
Анкета |
Ф |
[1...10] |
1-3 -низкая; 4-6 - средняя; 7-8 - хорошая; 9-10 - высокая оценка |
|
| 7. Оценка работы преподавателя деканом |
0,05 |
Анкета |
Ф |
[1...10] |
1-3 -низкая; 4-6 - средняя; 7-8 - хорошая; 9-10 - высокая оценка |
|
ПРИЛОЖЕНИЕ Ж
















ПРИЛОЖЕНИЕ И
| Анкета "Преподаватель глазами студентов" |
||
| Уважаемые студенты! |
||
| Вам необходимо объективно оценить деятельность преподавателей кафедры ИСЭ по предлагаемым критериям, работающих с Вами в прошлом семестре по десятибалльной шкале: от 1 балла - качество проявляется редко, до 10 баллов - качество проявляется всегда. |
||
| Впишите фамилии преподавателей в верхнюю строку и оцените деятельность преподавателя, проставив баллы от 1 до 10. |
||
| Форма обучения:______________ |
||
| Курс: ______________ |
||
| Семестр: ______________ |
||
| № |
Критерии оценки |
ФИО преподавателя |
| 1 |
Актуальность предлагаемого на занятиях материала |
|
| 2 |
Ясность изложения материала |
|
| 3 |
Глубина знаний своего предмета преподавателем |
|
| 4 |
Способность заинтересовать своей дисциплиной |
|
| 5 |
Сообщение темы, плана занятия, постановка цели |
|
| 6 |
Умение выделять главные, узловые понятия и закономерности |
|
| 7 |
Умение обобщать, делать выводы |
|
| 8 |
Содействие студентам в преодолении трудностей в процесе освоения курса |
|
| 9 |
Планирование и организация деятельности студентов на занятиях |
|
| 10 |
Рациональное распределение времени на занятиях |
|
| 11 |
Организация дискуссий, обсуждение проблемных вопросов на занятиях |
|
| 12 |
Методическое обеспечение курса (методические указания, рекомендации, программы практических (семинарских) занятий и т.д.) |
|
| 13 |
Использование активных методов обучения на занятиях (деловых игр, дискуссий, конкурсов и т.д.) |
|
| 14 |
Использование наглядных материалов на занятиях |
|
| 15 |
Обучение студентов рационально вести записи на занятиях (конспекты лекций, схемы, тезисы и т.д.) |
|
| 16 |
Обучение студентов рационально оформлять результаты своей работы (рефераты, доклады и т.д.) |
|
| 17 |
Оказание помощи при формировании навыков, необходимых для будущей профессиональной деятельности |
|
| 18 |
Использование примеров из практики, иллюстрирующих теоретические положения |
|
| 19 |
Умение преподавателя увязать содержание учебной дисциплины с будущей профессиональной деятельностью |
|
| 20 |
Развитие у студентов творческого мышления, самостоятельности, инициативы |
|
| 21 |
Предоставление возможности студенту раскрыть свои индивидуальные способности |
|
| 22 |
Индивидуальный подход к студентам в процессе обучения |
|
| 23 |
Руководство внеаудиторной, самостоятельной работой студентов |
|
| 24 |
Методическое обеспечение самостоятельной работы студентов |
|
| 25 |
Осуществление контроля за самостоятельной работой студентов |
|
| 26 |
Использование разных форм контроля знаний студентов |
|
| 27 |
Объективность оценки знаний студентов |
|
| 28 |
Проявления требовательности и справедливости во взаимоотношениях со студентами |
|
| 29 |
Способность преподавателя предотвращать и разрешать конфликтные ситуации на занятиях |
|
| 30 |
Реагирование на замечания со стороны студентов |
|
| 31 |
Создание на занятиях обстановки доверия, положительного эмоционального настроя |
|
| 32 |
Умение устанавливать и поддерживать со студентами позитивные взаимоотношения |
|
| 33 |
Выразительность и убедительность речи |
|
| 34 |
Общая эрудиция преподавателя |
|
| 35 |
Доброжелательность по отношению к студентам |
|
| Сумма баллов |
||
| Вы закончили оценку мастерства Ваших преподавателей. Чтобы оценить ее обоснованность, просим указать, какую часть занятия преподавателя Вы посетили (с точностью до 10%) |
||
| Дата: ______________ |
||
| Спасибо за участие! |
||
ПРИЛОЖЕНИЕ К
Дата заполнения:___________
ФИО преподавателя________________________________________
Общие сведения
Работа на кафедре__________________________________________
(штатный преподаватель, совместитель, почасовик)
Должность
| Должность |
Дата назначения |
Ученое звание
| Звание |
Дата присвоения |
Ученая степень
| Ученая степень |
Тема |
Дата присвоения |
Учебное заведение |
Общий стаж _______________
Научный стаж_______________
Сведения об образовании
| Учебное заведение |
Вид образования |
Квалификация |
Дата начала |
Дата окончания |
Допол-ная инф-ция |
Место основной работы для совместителей________________________
Персональные данные
Дата рождения__________________
Семейное положение______________
Телефон: домашний ______________
рабочий ______________________
мобильный ______________________
Место жительства _________________
Место рождения _____________________
Количество детей: до 18 лет ________________
после 18 лет ________________
Руководство аспирантами, соискателями
(заполнить таблицу либо предоставить список в электронном виде по данной форме)
| ФИО |
Дата поступления |
Тема |
Форма обучения |
Финансирование |
Индивидуальная работа со студентами-участниками НИРС
(список студентов-участников НИРС под Вашим руководством предоставить в электронном виде по следующей форме)
| ФИО студента |
Группа |
Тема НИРС |
Название публикаций со студентами (статьи, доклады на конференциях) |
Научные труды
(список научных трудов предоставить в электронном виде по следующей форме)
| Название |
Соавторы |
Год издания |
Вид труда |
Гриф |
Вид издания |
Издательство |
Количество стр./ печ. л. |
Получение грантов
(заполнить таблицу либо предоставить список в электронном виде по данной форме)
| Наименование |
Дата |
Вид |
Участие в хоздоговорных работах
| Наименование |
Дата |
Авторские свидетельства, патенты и др.
| Название |
Номер |
Дата утверждения |
Общественная работа
Кураторство групп_____________________
Исполнение служебных обязанностей_________________
Участие в выполнении проектов КПР_________________
Работа в системе повышения квалификации преподавателей__
Участие в улучшении учебно-материальной базы___________
Участие в профсоюзных и научных публикациях__________
Дополнительная информация
Читаете лекции на иностранном языке_______________
Наличие сертификата, подтверждающего знание иностранного языка
| Дата присвоения |
Номер |
Член-корреспондент РАН, РАО и др._____________________
Членство в организации общественной работы__________
Занимаемая должность в организации общественной работы_______
Полученное звание в организации общественной работы______
Почётный работник_____________________
Имеющие навыки работы с компьютером:
Офисные программы__________________________
Программирование (перечислите языки и уровень владения)_______
Повышение квалификации:
(заполнить таблицу и принести копии сертификатов)
| Учебное заведение |
Квалификация |
Дата получения |
Вид (стажировка, семинар, курсы и т.п.) |
Номер сертификата |
Допол. инф-ция |
Применение программного обеспечения в учебном процессе:
| Наименование |
Лицензия |
Название дисциплины, для которой используется данное ПО |
Обучающие выборки для решения задачи оценки качества деятельности преподавателей
Таблица Л.1 – Учебная работа
| Учебная нагрузка в ставках |
Кол-во дипломников у преподавателя, получивших по результатам защиты в ГАК оценку "отлично" |
Рук-во диссертацией |
Кол-во защит канд. диссертаций под рук-вом преподавателя |
Кол-во защищенных канд. диссертаций, где преподаватель являлся консультантом |
Кол-во защищенных доктор. диссертаций, где преподаватель являлся консультантом |
Постановка нов. лаб. работ (семинаров) с использованием ПО |
Постановка нов.курсов лекций |
Постанов-ка нов. курсов лекций с компьютерными демонстрациями |
Повышение квалификации (количество пройденных курсов) |
Экспер-тная оценка |
| 1 |
6 |
2 |
1 |
0 |
0 |
2 |
1 |
0 |
1 |
7 |
| 1,25 |
7 |
3 |
0 |
1 |
1 |
1 |
2 |
1 |
2 |
8 |
| 0,75 |
2 |
0 |
0 |
0 |
0 |
3 |
1 |
0 |
1 |
5 |
| 1 |
0 |
0 |
0 |
0 |
0 |
2 |
0 |
0 |
2 |
5 |
| 0,5 |
1 |
0 |
0 |
0 |
0 |
1 |
1 |
0 |
1 |
4 |
| 1,5 |
7 |
6 |
2 |
1 |
0 |
2 |
2 |
1 |
1 |
9 |
| 1 |
3 |
0 |
0 |
0 |
0 |
1 |
0 |
0 |
0 |
5 |
| 0,25 |
0 |
0 |
0 |
0 |
0 |
1 |
0 |
0 |
3 |
3 |
| 0,5 |
1 |
0 |
0 |
0 |
0 |
1 |
0 |
0 |
1 |
3 |
| 0,75 |
1 |
0 |
0 |
0 |
0 |
2 |
1 |
1 |
2 |
4 |
| 1 |
5 |
0 |
0 |
0 |
0 |
1 |
0 |
0 |
1 |
5 |
| 1,25 |
4 |
1 |
0 |
1 |
0 |
1 |
2 |
1 |
1 |
7 |
| 1,5 |
6 |
5 |
1 |
1 |
1 |
0 |
2 |
1 |
1 |
9 |
| 1,25 |
2 |
0 |
0 |
0 |
0 |
2 |
3 |
1 |
2 |
7 |
| 1,5 |
8 |
6 |
2 |
1 |
0 |
0 |
3 |
2 |
1 |
8 |
| 0,25 |
0 |
0 |
0 |
0 |
0 |
1 |
0 |
0 |
2 |
3 |
| 0,75 |
1 |
0 |
0 |
0 |
0 |
1 |
1 |
1 |
2 |
4 |
| 1 |
3 |
1 |
0 |
0 |
0 |
1 |
1 |
1 |
2 |
6 |
| 1,5 |
5 |
1 |
1 |
1 |
0 |
1 |
1 |
0 |
1 |
8 |
| 1 |
4 |
0 |
0 |
0 |
0 |
4 |
1 |
0 |
1 |
6 |
Таблица Л.2 – Учебно-методическая работа
| Кол-во разработанных планов учебного процесса |
Кол-во учебников, написанных преподавателем |
Кол-во учеб. пособий, написанных преподавателем |
Кол-во метод. указаний преподавателя, изданных вуз. тиражом |
Кол-во изданных электр. учеб. и учебно-методических пособий преподавателем |
Экспертная оценка |
| 1 |
2 |
5 |
12 |
2 |
8 |
| 2 |
1 |
5 |
15 |
3 |
8 |
| 1 |
0 |
1 |
2 |
0 |
2 |
| 0 |
0 |
0 |
0 |
1 |
1 |
| 1 |
3 |
3 |
11 |
1 |
7 |
| 2 |
3 |
5 |
18 |
3 |
10 |
| 0 |
0 |
0 |
1 |
0 |
1 |
| 0 |
0 |
0 |
1 |
1 |
1 |
| 0 |
0 |
0 |
5 |
1 |
3 |
| 1 |
1 |
3 |
5 |
0 |
6 |
| 0 |
0 |
0 |
2 |
1 |
2 |
| 2 |
1 |
3 |
6 |
1 |
5 |
| 2 |
2 |
6 |
14 |
2 |
7 |
| 3 |
1 |
6 |
17 |
0 |
7 |
| 3 |
0 |
5 |
21 |
2 |
8 |
| 0 |
0 |
0 |
1 |
0 |
1 |
| 1 |
0 |
1 |
3 |
0 |
3 |
| 1 |
0 |
2 |
7 |
1 |
6 |
| 1 |
1 |
1 |
5 |
0 |
5 |
| 1 |
0 |
3 |
9 |
1 |
7 |
Таблица Л.3 – Научная работа














Научная работа кафедры




(1)