Реферат: Управление персоналом как составная часть менеджмента предприятия
|
Название: Управление персоналом как составная часть менеджмента предприятия Раздел: Рефераты по менеджменту Тип: реферат | |||||||||||||||||||||||||||||||||||||||||||||||||||||||||||||||||||||||||||||||||||||||||||||||||||||||||||||||||||||||||||||||||||||||||||||||||||||||||||||||||||||||||||||||||||||||||||||||||||||||||||||||||||||||||||||||||||||||||||||||||||||||||||||||||||||||||||||||||||||||||||||||||||||||||||||||||||||||||||||||||||||||||||||||||||||||||||||||||||||||||||||||||||||||||||||||||||||||||||||||||||||||||||||||||||||||||||||||||||||||||||||||||||||||||||||||||||||||||||||||||||||||||||||||||||||||||||||||||||||||||||||||||||||||||||||||||||||||||||||||||||||||||||||||||||||||||||||||||||||||||||||||||||||||||||||||||||||||||||||||||||||||||||||||||||||||||||||||||||||||||||||||||||||||||||||||||||||||||||||||||||||||||||||||||||||||||||||||||||||||||||||||||||||||||||||||||||||||||||||||||||||||||||||||||||||||||||||||||||||||||||||||||||||||||||||||||||||||||||||||||||||||||||||||||||||||||||||||||||||||||||||||||||||||||||||||||||||||||||||||||||||||||||||||||||||||||||||||||||||||
Доклад Одним из главных результатов современного этапа научно-технической революции стало превращение человека в главную движущую силу производства, поэтому сегодня для организации ее персонал является основным богатством. За последние годы работник превратился из «досадной, но необходимой статьи расходов» в основной источник прибыли. В рамках этого подхода человек стал рассматриваться в качестве важнейшего элемента капитала организации, а затраты на оплату его труда, подготовку и переподготовку, создание благоприятных условий деятельности – как особый вид инвестиций. Управление человеческими ресурсами является одним из важнейших направлений деятельности ООО «...» и считается основным критерием ее экономического успеха, по значимости даже впереди технического процесса. Можно иметь передовую, современную технологию, но неквалифицированность персонала загубит ее. Таким образом, ключевой составляющей бизнеса в ООО «...» является управление и стимулирование персонала, а также повышение квалификации кадров. В ООО «...» за многолетнюю деятельность сформировалась и устойчиво функционирует система управления и стимулирования персоналом. С помощью современных методов анализа:
удалось составить полную картину стиля управления, состояние культуры и психологического климата в ООО «...». Проведенное исследование показало, что существуют направления совершенствования сложившейся системы управления и стимулирования труда. Основными из них являются:
В области совершенствования системы стимулирования предлагаю ряд рекомендаций:
В области совершенствования стиля управления: Проведенный анализ ООО «...» выявил важнейшие характеристики культуры организации:
С помощью инструмента ОСАI удалось установить предпочтительное состояние культуры ООО «...» – это преобразования в сторону клановой и адохратической культур. Установление духа коллективизма, семейственности и корпоративности в ООО «...» приведет к улучшению производственных результатов и укреплению искренних дружеских отношений, уважения и преданности. При этом должны соблюдаться нормы этики в общении с персоналом и поведении в обществе. При такой культуре работники в наибольшей степени разделяют цели и ценности, установки и традиции. Проявление преданности делу и организации становится естественным и закономерным. Для ООО «...» очень важно, чтобы люди работали в полную силу, чтобы цели компании и людей совпадали. В этих условиях актуальным становится вопрос о повышения профессионализма сотрудников. Важно понимать, что повышение квалификации и профессионализма превращает работника в очень мобильного специалиста с широким диапазоном навыков, что очень ценно для ООО «...». Повышение квалификации связано с определенными издержками, как для предприятия фирмы, так и для работника. Поэтому повышение квалификации и обучение с отрывом от производства (что влечет за собой определенные трудности для предприятия), должно быть организовано таким образом, чтобы результат – более высокий уровень производительности труда, качества продукции вследствие освоения новых технологий, оборудования, приемов и методов труда – перекрывал издержки. Программа повышения квалификации и отбор направляемых на учебу лиц должны быть увязаны с целями и проблемами предприятия, с его ориентацией на повышение эффективности. Более глубокие знания по широкому кругу вопросов в порядке повышения квалификации можно получить на специальных факультетах или курсах повышения квалификации при высших учебных заведениях, учебных центрах или филиалах при крупных предприятиях, в отраслевых или межотраслевых институтах повышения квалификации и их филиалах, а также на курсах, семинарах, устраиваемых многочисленными фирмами, специализирующимися на обучении и консультировании по новым нормативным документам. Рекомендации, подготовленные на основе опыта российских и западных экономистов и предпринимателей, а также накопленного авторами личного опыта по управлению персоналом в малом бизнесе, при творческом подходе к их использованию в повседневной практике управления персоналом способны принести немалую пользу.
ОГЛАВЛЕНИЕ 1. Управление персоналом - как составная часть менеджмента предприятия. 5 1.1. Объект и субъект управления персоналом. 5 1.2. Принципиальная схема управление персоналом. 9 1.2.1. Разработка и проведение кадровой политики. 9 1.2.2. Оплата и стимулирования труда 34 2. ОЦЕНКА ЭФФЕКТИВНОСТИ УПРАВЛЕНИЯ ПЕРСОНАЛОМ НА ПРЕДПРИЯТИИ ООО «…» 46 2.1. Краткая характеристика предприятия 46 2.2. Анализ управление персоналом 52 2.2.1. Объект и субъект управления персоналом на предприятии, кадровая политика 52 2.2.2. Система стимулирования труда на предприятии 69 3. ОСНОВНЫЕ НАПРАВЛЕНИЯ ПОВЫШЕНИЯ ЭФФЕКТИВНОСТИ УПРАВЛЕНИЯ ПЕРСОНАЛОМ В ООО «...» 99 3.1 Совершенствование системы управления персоналом и стимулирования труда работников 99 3.2.1 Повышение квалификации рабочих 107 3.2.2. Повышение квалификации руководителей, специалистов и служащих 111 3.2.3 Основные направления повышения квалификации и качества деятельности руководителей 112 ВведениеОдним из главных результатов современного этапа научно-технической революции стало превращение человека в главную движущую силу производства, поэтому сегодня для организации ее персонал является основным богатством. За последние годы работник превратился из «досадной, но необходимой статьи расходов» в основной источник прибыли. В рамках этого подхода человек стал рассматриваться в качестве важнейшего элемента капитала организации, а затраты на оплату его труда, подготовку и переподготовку, создание благоприятных условий деятельности – как особый вид инвестиций. Актуальность данной темы определяется, прежде всего, продолжающимся становлением рыночной экономики, что в свою очередь требует перестройки не только форм и методов хозяйствования, но и мышления всех категорий трудящихся, участвующих в процессе управления хозяйством. Значение этой проблемы выходит и в теоретическом, и в практическом аспектах на первый план не только потому, что свыше 70% всех трудящихся объединены в производственные коллективы, где создается примерно 90% национального дохода, но и достаточно сложным, неустойчивым положением производственных коллективов в нынешнем состоянии отечественной экономики. Требуется коренная реформа управления не только на народнохозяйственном уровне, но и в основном звене экономики – предприятии. Переход к рынку невозможен также без создания нового механизма хозяйствования на уровне предприятия, обеспечивающего как его устойчивость, так и гибкость, его восприимчивость к изменениям конъюнктуры рынка и различным нововведениям. Формирование такого механизма методом проб и ошибок - процесс слишком дорогой и затяжной. Поэтому необходимым условием разрешения поставленных задач является научный поиск, анализ, обобщение практики и обоснование такой системы управления персоналом, которая могла бы обеспечить повышение эффективности производства и насыщение рынка высококачественными товарами. Целью данной работы является разработка приемлемых для руководства предприятии новых методов управления и стимулирования персоналом. Достижение данной цели, по мнению автора, осуществляется через решение следующих задач:
1. Управление персоналом - как составная часть менеджмента предприятия.1.1. Объект и субъект управления персоналом.В самом широком смысле управление представляет собой целенаправленное воздействие на определенный объект с целью стабилизации или изменения его состояния таким образом, чтобы достичь поставленной цели. Необходимость в управлении возникла с развитием специализации производства, увеличения его масштабов. Оно позволяет упорядочить и согласовать деятельность многих людей, занятых в производстве. Управление – это труд людей, направленный на организацию и координацию деятельности трудовых коллективов и отдельных работников в процессе производства продукции, оказания услуг. Оно связано прежде всего с организацией совместной деятельности людей, с налаживанием согласованных действий в рамках предприятия, с регулированием отношений между личностью и предприятием. Управление всегда предполагает наличие двух основных частей: 1. Объекта (предмета) управления, на который направлено управляющее воздействие для его выполнения, 2. Субъекта (органа) управления, который вырабатывает управляющее воздействие и контролирует его исполнение. Если совокупность этих двух частей образует в процессе своего взаимодействия устойчивую целостность, то она называется системой управления. Все, что не включается в эту целостность, рассматривается как внешняя среда. Иногда субъект управления называют управляющей подсистемой, а объект – управляемой подсистемой. Для изучения или разработки этих подсистем их можно рассматривать как самостоятельные системы. Управлением считается процесс воздействия субъекта управления на объект управления в целях обеспечения последним эффективного функционирования и развития. Управление персоналом определяет и устанавливает характер взаимоотношений и способы их реализации между субъектом-руководителем и объектом, в качестве которого может выступать индивид или трудовой коллектив. Связь основных частей системы управления, их отношения характеризуются посредством информации, которая отражает материальные потоки и процессы производства. В общем виде эти отношения представлены на (рис. 1).
Рис. 1 Схема системы управления С точки зрения кибернетики всякое управление представляет собой информационный процесс, состоящий из ряда процедур, связанных с восприятием, преобразованием и передачей информации. Представленная схема отражает особенности, присущие кибернетической системе, то есть системе управления любой природы (технической, биологической, организационной). Следует отмстить, что организационная система управления – самая сложная система. Цель деятельности системы задастся управляющей подсистеме из внешней среды в виде директивных указаний о том, что делать (в виде плановых заданий или программ). Кроме того, на вход управляющей подсистеме поступают задания вышестоящих органов правления, сведения о спросе на продукцию, данные о материальных, трудовых и финансовых ресурсах и другие данные из внешней среды. Сюда же поступает информация из объекта управления о реальном ходе производственного процесса. Задача управляющей подсистемы заключается в поддержании управляемой подсистемы в заданном состоянии или в улучшении ее состояния, то есть в реализации заданной цели. Как только наблюдается отклонение от заданного состояния, из управляющей подсистемы поступает команда-распоряжение на ликвидацию отклонения в управляемой подсистеме. Система управления предприятием является открытой системой, зависящей от внешней среды, и в этой связи процесс управления должен учитывать воздействие на систему различных факторов внешней среды. Среди многообразия таких факторов можно выделить поставщиков, потребителей, конкурентов, источники финансовых и трудовых ресурсов. Эти факторы сильно воздействуют на процесс управления, поэтому их относят к факторам прямого воздействия. К другим факторам косвенного воздействия относят, например, состояние экономики страны, политические и другие факторы. Влияние этих факторов возрастает, в этой связи появляются новые подходы в теории и практике управления, а также новые направления в стратегии управления. При рассмотрении функционирования системы управления в ней можно выделить ряд основных и вспомогательных процедур. К основным можно условно отнести выбор и принятие управленческого решения. К вспомогательным – сбор, обработку хранение, поиск информации и ряд других процедур. Некоторые из процедур управления могут быть формализованы и представлены в виде алгоритма, который позволяет сделать переход по определенным правилам от исходных данных к результату. Если процедуры процесса управления алгоритмизированы, то их выполнение можно поручить компьютеру. Если процедуры не поддаются алгоритмизации или нельзя получить полную и достоверную исходную информацию, то процесс управления должен выполняться человеком на основе его знаний, опыта и интуиции. 1.2. Принципиальная схема управление персоналом.1.2.1. Разработка и проведение кадровой политики.Структура управления персоналом включает в себя следующие направления деятельности: Планирование ресурсов: разработка плана удовлетворения потребностей в людских ресурсах и необходимых для этого затрат. Набор персонала: создание резерва потенциальных кандидатов по всем должностям. Отбор: оценка кандидатов на рабочие места и отбор лучших из резерва, созданного в ходе набора. Определение заработной платы и компенсации: разработка структуры заработной платы и льгот в целях привлечения, найма и сохранения персонала. Профориентация и адаптация: введение нанятых работников в организацию и ее подразделения, развитие у работников понимания того, что ожидает от них организация и какой труд в ней получает заслуженную оценку. Обучение: разработка программ обучения персонала в целях эффективного выполнения работы и его продвижения. Оценка трудовой деятельности: разработка методик оценки трудовой деятельности и доведения ее до работника. Повышение, понижение, перевод, увольнение: разработка методов перемещения работников на должности с большей или с меньшей ответственностью, развития их профессионального опыта путем перемещения на другие должности или участки работы, а также процедур прекращения договора найма. Подготовка руководящих кадров, управление продвижением по службе: разработка программ, направленных на развитие способностей и повышение эффективности труда руководящих кадров. Трудовые отношения: осуществление переговоров по заключению коллективных договоров. Занятость: разработка программ обеспечения равных возможностей занятости. Обеспечение гарантий занятости для персонала делает любую фирму более прибыльной и конкурентоспособной, особенно если стратегия стабилизации состава работников используется в качестве средства для повышения гибкости в управлении персоналом, создания условий для тесного взаимодействия работников и сохранения наиболее квалифицированного их состава. Гарантии занятости и снижение текучести кадров обеспечивают значительный экономический эффект и побуждают работников к повышению эффективности своей работы, не опасаясь увольнений, которые проводятся в период ухудшения хозяйственной конъюнктуры. Но некоторые фирмы, как, например, американская фирма IBM, не увольняют работников по экономическим причинам. Такой практики она придерживается около 35 лет. Вместо этого используются такие методы, как периодическое прекращение найма новых работников, проведение программ переквалификации, досрочный выход на пенсию и др. Многие американские фирмы широко используют долгосрочные программы управления персоналом, которые помогают избегать массовых увольнений рабочих. С целью обеспечения стабильной занятости для постоянных работников обычно используются следующие методы:
Такие мероприятия обычно проводятся в рамках специально разработанных программ по стабилизации занятости. Их основная задача состоит в сохранении необходимого числа наиболее квалифицированных работников, стимулировании их желания постоянно повышать производительность и эффективность своей работы. Разработка программ управления персоналом предусматривает:
Принципиальная схема управления персоналом показана на (рис. 2.)
Рис.2 Принципиальная схема управления персоналом Термин «кадровая политика» имеет широкое и узкое толкование: - система принципов и норм (которые должны быть осознаны и определенным образом сформулированы), приводящих человеческий ресурс в соответствие со стратегией фирмы (отсюда следует, что все мероприятия по работе с кадрами – отбор, составление штатного расписания, аттестация, обучение, продвижение – заранее планируются и согласовываются с общим пониманием целей и задач организации); набор конкретных правил, пожеланий и ограничений (зачастую неосознанных) во взаимоотношениях людей и организации: в этом смысле, например, слова «кадровая политика нашей фирмы состоит в том, чтобы брать на работу людей только с высшим образованием», могут использоваться в качестве аргумента при решении конкретного кадрового вопроса. Кадровая стратегия (стратегия управления персоналом) – специфический набор основных принципов, правил и целей работы с персоналом, конкретизированных с учетом типов организационной стратегии, организационного и кадрового потенциала, а также типа кадровой политики. Анализируя существующие в конкретных организациях кадровые политики, можно выделить два основания для их группировки. Первое основание может быть связано с уровнем осознанности тех правил и норм, которые лежат в основе кадровых мероприятий и, связанным с этим уровнем, непосредственного влияния управленческого аппарата на кадровую ситуацию в организации. По данному основанию можно выделить следующие типы кадровой политики:
Пассивная кадровая политика. Само представление о пассивной политике кажется алогичным. Однако мы можем встретиться с ситуацией, в которой руководство организации не имеет выраженной программы действий в отношении персонала, а кадровая работа сводится к ликвидации негативных последствий. Для такой организации характерно отсутствие прогноза кадровых потребностей, средств оценки труда и персонала, диагностики кадровой ситуации в целом. Руководство в ситуации подобной кадровой политики работает в режиме экстренного реагирования на возникающие конфликтные ситуации, которые стремится погасить любыми средствами, зачастую без попыток понять причины и возможные последствия. Реактивная кадровая политика. В русле этой политики руководство предприятия осуществляет контроль за симптомами негативного состояния в работе с персоналом, причинами и ситуацией развития кризиса: возникновение конфликтных ситуаций, отсутствие достаточно квалифицированной рабочей силы для решения стоящих задач, отсутствие мотивации к высокопродуктивному труду. Руководство предприятия предпринимает меры по локализации кризиса, ориентировано на понимание причин, которые привели к возникновению кадровых проблем. Кадровые службы таких предприятий, как правило, располагают средствами диагностики существующей ситуации и адекватной экстренной помощи. Хотя в программах развития предприятия кадровые проблемы выделяются и рассматриваются специально, основные трудности возникают при среднесрочном прогнозировании. Превентивная кадровая политика. В подлинном смысле слова политика возникает лишь тогда, когда руководство фирмы (предприятия) имеет обоснованные прогнозы развития ситуации. Кадровая служба подобных предприятий располагает не только средствами диагностики персонала, но и прогнозирования кадровой ситуации на среднесрочный период. В программах развития организации содержатся краткосрочный и среднесрочный прогнозы потребности в кадрах, как качественный, так и количественный, сформулированы задачи по развитию персонала. Основная проблема таких организаций – разработка целевых кадровых программ. Активная кадровая политика. Если руководство имеет не только прогноз, но и средства воздействия на ситуацию, а кадровая служба способна разработать антикризисные кадровые программы, проводить постоянный мониторинг ситуации и корректировать исполнение программ в соответствии с параметрами внешней и внутренней ситуацией, то мы можем говорить о подлинно активной политике. Но механизмы, которыми может пользоваться руководство в анализе ситуации, приводят к тому, что основания для прогноза и программ могут быть как рациональными (осознаваемыми), так и нерациональными (мало поддающимися алгоритмизации и описанию). В соответствии с этим мы можем выделить два подвида активной кадровой политики: рациональную и авантюристическую. При рациональной кадровой политике руководство предприятия имеет как качественный диагноз, так и обоснованный прогноз развития ситуации и располагает средствами для влияния на нее. Кадровая служба предприятия располагает не только средствами диагностики персонала, но и прогнозирования кадровой ситуации на среднесрочный и долгосрочный периоды. В программах развития организации содержатся краткосрочный, среднесрочный и долгосрочный прогнозы потребности в кадрах (качественной и количественной). Кроме того, составной частью плана является программа кадровой работы с вариантами ее реализации. При авантюристической кадровой политике руководство предприятия не имеет качественного диагноза, обоснованного прогноза развития ситуации, но стремится влиять на нее. Кадровая служба предприятия, как правило, не располагает средствами прогнозирования кадровой ситуации и диагностики персонала, однако в программы развития предприятия включены планы кадровой работы, зачастую ориентированные на достижение целей, важных для развития предприятия, но не проанализированных с точки зрения изменения ситуации. План работы с персоналом в таком случае строится на достаточно эмоциональном, мало аргументированном, но, может быть, и верном представлении о целях работы с персоналом. Проблемы при реализации подобной кадровой политики могут возникнуть в том случае, если усилится влияние факторов, которые ранее не включались в рассмотрение, что приведет к резкому изменению ситуации, например, при существенном изменении рынка, появлении нового товара, который может вытеснить имеющийся сейчас у предприятия. С точки зрения кадровой работы необходимо будет провести переобучение персонала, однако быстрая и эффективная переподготовка может быть успешно проведена, например, на предприятии, обладающем скорее молодым персоналом, чем на предприятии, имеющем очень квалифицированный, хорошо специализированный персонал пожилого возраста. Таким образом, понятие “качество персонала” включает еще один параметр, который скорее всего не был учтен при подготовке плана кадровой работы в рамках данного типа кадровой политики. Вторым основанием для дифференциации кадровых политик может быть принципиальная ориентация на собственный персонал или на внешний персонал, степень открытости по отношению к внешней среде при формировании кадрового состава. По этому основанию традиционно выделяют два типа кадровой политики – открытую и закрытую. Открытая кадровая политика характеризуется тем, что организация прозрачна для потенциальных сотрудников на любом уровне, можно прийти и начать работать как с самой низовой должности, так и с должности на уровне высшего руководства. Организация готова принять на работу любого специалиста, если он обладает соответствующей квалификацией, без учета опыта работы в этой или родственных ей организациях. Таким типом кадровой политики характеризуются современные телекоммуникационные компании или автомобильные концерны, которые готовы “покупать” людей на любые должностные уровни независимо от того, работали ли они ранее в подобных организациях. Такого типа кадровая политика может быть адекватна для новых организаций, ведущих агрессивную политику завоевания рынка, ориентированных на быстрый рост и стремительный выход на передовые позиции в своей отрасли. Таблица 1. Сравнительная характеристика двух типов кадровой политики
Закрытая кадровая политика характеризуется тем, что организация ориентируется на включение нового персонала только с низшего должностного уровня, а замещение происходит только из числа сотрудников организации. Такого типа кадровая политика характерна для компаний, ориентированных на создание определенной корпоративной атмосферы, формирование особого духа причастности, а также, возможно, работающих в условиях дефицита кадровых ресурсов. Сравнение этих двух типов кадровой политики по основным кадровым процессам иллюстрирует (табл. 2.) В условиях рыночной экономики один из решающих факторов эффективности и конкурентоспособности предприятия – обеспечение высокого качества кадрового потенциала. Сутью же кадровой политики является работа с персоналом, соответствующая концепции развития организации. Кадровая политика – составная часть стратегически ориентированной политики организации. Цель кадровой политики – обеспечение оптимального баланса процессов обновления и сохранения численного и качественного состава кадров в его развитии в соответствии с потребностями самой организации, требованиями действующего законодательства, состоянием рынка труда. Необходимо иметь в виду, что работа с персоналом не начинается с вакансии и не заканчивается приемом на работу. Процесс работы с персоналом должен быть построен так, чтобы кратчайшим путем приходить к желаемому результату в отношении любого вопроса или проблемы в кадровой сфере. Так, в ходе формирования кадровой политики, в идеальном случае, должно происходить согласование следующих аспектов:
Процесс формирования кадровой политики в организации состоит в следующем. Так, у части уже давно функционирующих организаций (на отечественном рынке это свойственно предприятиям, тесно работающим с иностранными партнерами и иностранным представительствам) существует документально закрепленное представление о кадровой политике предприятия, кадровых процессах, мероприятиях и нормах их осуществления. У другой части организаций представление о том, как работать с персоналом, существует на уровне понимания, но не закреплено документально, или находится в стадии формирования. Если создается предприятие и есть заинтересованность в том, чтобы кадровая политики проводилась осознанно, то необходимо осуществить ряд этапов по проектированию кадровой политики. Этап 1. Нормирование. Цель – согласование принципов и целей работы с персоналом, с принципами и целями организации в целом, стратегией и этапом ее развития. Необходимо провести анализ корпоративной культуры, стратегии и этапа развития организации, спрогнозировать возможные изменения, конкретизировать образ желаемого сотрудника, пути его формирования и цели работы с персоналом. Например, целесообразно описать требования к сотруднику организации, принципы его существования в организации, возможности роста, требования к развитию определенных способностей и т.д. Этап 2. Программирование. Цель – разработка программ, путей достижения целей кадровой работы, конкретизированных с учетом условий нынешних и возможных изменений ситуации. Необходимо построить систему процедур и мероприятий по достижению целей, своего рода кадровых технологий, закрепленных в документах, формах, и обязательно с учетом как нынешнего состояния, так и возможностей изменений. Существенный параметр, оказывающий влияние на разработку таких программ, – представление о приемлемых инструментах и способах воздействия, их согласование с ценностями организации. Например, в ситуации закрытой кадровой политики нелогично разрабатывать и использовать программы интенсивного набора персонала через кадровые агентства, средства массовой информации. В этом случае при наборе важно обращать внимание на знакомых своих сотрудников, учащихся корпоративных учебных заведений. Для корпоративной культуры с элементами органической организационной культуры, культивирующей дух «единой семьи», нецелесообразно при наборе использовать строгие, а зачастую и жестокие психологические тесты, большее внимание следует уделять процедурам собеседований, групповым мероприятиям, моделированию реальных производственных ситуаций и т.д. Этап 3. Мониторинг персонала. Цель – разработка процедур диагностики и прогнозирования кадровой ситуации. Необходимо выделить индикаторы состояния кадрового потенциала, разработать программу постоянной диагностики и механизм выработки конкретных мер по развитию и использованию знаний, умений и навыков персонала. Целесообразны оценка эффективности кадровых программ и разработка методики их оценки. Для предприятий, проводящих постоянный мониторинг персонала, множество отдельных программ кадровой работы (оценка и аттестация, планирование карьеры, поддержание эффективного рабочего климата, планирование и т.д.) включаются в единую систему внутренне связанных задач, способов диагностики и воздействия, способов принятия и реализации решений. В таком случае мы можем говорить о существовании кадровой политики как инструменте управления предприятием. Известно, что в становлении системы стратегического менеджмента можно выделить четыре основные фазы:
Кадровые мероприятия – действия, направленные на достижение соответствия персонала задачам работы организации, проводящиеся с учетом конкретных задач этапа развития организации. Рассмотрим основные кадровые мероприятия в зависимости от типа стратегии организации и уровня планирования. Для открытой и закрытой кадровой политики будут адекватны разного типа мероприятия по удовлетворению единых по сути кадровых потребностей (таблица 2). Таблица 2. Кадровые мероприятия, реализуемые в открытом и закрытом типе кадровой политики
На кадровую политику в целом, содержание и специфику конкретных программ и кадровых мероприятий влияют факторы двух типов – внешние по отношению к организации и внутренние. Факторы внешней среды могут быть объединены в две группы:
Например, присутствие в нормах некоторых стран запретов на применение тестов при приеме на работу вынуждает сотрудников служб управления персоналом быть очень изобретательными в проектировании программ отбора и ориентации персонала. Ориентируясь на учет ситуации на рынке труда, необходимо проанализировать наличие конкуренции, источники комплектования, структурный и профессиональный состав свободной рабочей силы. Важно получить представление о профессиональных и общественных объединениях, в которые так или иначе вовлечены работники или кандидаты на работу. Стратегию деятельности подобных объединений, их традиции и приоритеты в средствах борьбы необходимо учитывать для создания и реализации эффективных кадровых программ. Факторы внутренней среды. Наиболее значимыми представляются следующие факторы. 1. Цели предприятия, их временная перспектива и степень проработанности. Так, например, организации, нацеленной на быстрое получение прибыли и затем сворачивание работы, требуются совершенно иные профессионалы по сравнению с предприятием, ориентированным на постепенное развертывание крупного производства со множеством филиалов. 2. Стиль управления, закрепленный, в том числе, и в структуре организации. Сравнение организации, построенной жестко централизованным образом, в отличие от предпочитающей принцип децентрализации показывает, что этим предприятиям требуется различный состав профессионалов. 3. Условия труда. Приведем некоторые наиболее важные характеристики работ, привлекающие или отталкивающие людей:
Как правило, наличие даже небольшого числа непривлекательных для работников задач требует от менеджера по персоналу создания специальных программ привлечения и удержания сотрудников в организации. 4. Качественные характеристики трудового коллектива. Так, работа в составе успешного коллектива может быть дополнительным стимулом, способствующим стабильной продуктивной работе и удовлетворенности трудом. 5. Стиль руководства. Независимо от стиля руководства, предпочитаемого конкретным менеджером, важны следующие его цели:
1.2.2. Оплата и стимулирования трудаВ условиях перехода к рыночной экономике предприятия ищут новые модели оплаты труда, ломающие уравниловку и дающие простор развитию личной материальной заинтересованности. Однако прежде чем сконструировать механизм оплаты труда в новых условиях, нужно определить, что же такое заработная плата? Заработная плата - это вознаграждение, которое получает работник предприятия в зависимости от количества и качества затраченного им труда и результатов деятельности всего коллектива предприятия. Сущность заработной платы. Большую часть доходов потребителей составляет заработная плата. Поэтому она оказывает определяющее влияние на величину спроса потребительских товаров и уровень их цен. В экономической теории существует две основных концепции определения природы заработной платы: а) заработная плата есть цена, выплачиваемая за использование труда. Ее величина и динамика формируются под воздействием рыночных факторов и в первую очередь спроса и предложения; б) заработная плата - это денежное выражение стоимости товара «рабочая сила» или «превращенная форма стоимости товара рабочая сила». Ее величина определяется условиями производства и рыночными факторами - спросом и предложением, под влиянием которых происходит отклонение заработной платы от стоимости рабочей силы. Оплата труда играет двоякую роль: с одной стороны, обеспечивает воспроизводство рабочей силы, иными словами поддержание, а то и улучшение условий жизни работника, который должен иметь возможность нормально жить (платить за квартиру, пищу, одежду, т.е. предметы первой необходимости), у которого должна быть реальная возможность отдыхать от работы, чтобы восстанавливать силы, необходимые для работы. Также работник должен иметь возможность растить и воспитывать детей, будущие трудовые ресурсы. А с другой стороны зарплата – стимулирует работников к повышению производительности труда. Мотивационный механизм заработной платы имеет определяющее значение. Однако это значение обусловлено не только долей заработной платы в общем доходе работника (как правило, более 70%). Традиционно в сознании работника заработная плата психологически ассоциируется с признанием его авторитета на предприятии, косвенно выражает его социальный статус. Через заработную плату работник косвенно оценивает себя, свои успехи в работе сравнительно с другими. Заработная плата может быть и невысокой, но если она оказалась выше, чем у коллег по работе, то и мотивационная действенность будет выше. Неплатежи заработной платы резко повысили значимость других источников доходов для населения. На первом месте стоят доходы от личного подсобного хозяйства, на втором плане пособия, дотации и компенсации. Заработная плата, по результатам исследований, в общей структуре доходов населения составляет всего лишь 44%. Резкое падение доли оплаты труда в совокупных доходах населения приводит к снижению мотивационного потенциала оплаты труда. Таким образом, заработная плата все менее выполняет свои основные функции воспроизводства рабочей силы и стимулирование труда. Она фактически превратилась в вариант социального пособия, которое практически не связано с результатами труда. Это привело к тому, что организация производства лишилась одного из мощных рычагов повышения эффективности и полноправности выхода на мировой рынок. Наибольшее распространение на предприятиях различных форм собственности получили две формы оплаты труда: 1. Сдельная форма оплаты труда – оплата труда в соответствии с количеством и качеством изготовленной продукции или выполненной работы по сдельной расценке. Определение сдельной расценки происходит путём деления тарифной ставки на норму выработки (количество годной продукции, которое должен изготовить исполнитель в единицу времени). Сдельная форма заработной платы имеет такие основные системы, как прямая сдельная, косвенно-сдельная, сдельно-премиальная, сдельно-прогрессивная, аккордная: При прямой сдельной выплата заработной платы прямо пропорциональна количеству выработанной продукции или выполненной работы. Умножив сдельную расценку на объём выработки, определяют размер заработной платы. При косвенно-сдельной оплачиваются некоторые категории вспомогательных работников. Их заработок зависит от сдельной заработной платы основных работников, обслуживающих участок, агрегат, комбайн. При сдельно-премиальной оплате отличием от прямой сдельной является лишь премия исполнителям (помимо заработной платы) за количественные или качественные показатели работы. При сдельно-прогрессивной системе часть продукции или работ, выполненных в связи с перевыполнением установленных норм, оплачивают по повышенным расценкам. Данную систему фирма применяет там, где необходимо быстро поднять выработку. При аккордной системе труд оплачивается за конечные результаты производства, за весь объем выполненных работ. В основном применяется для выплат зарплаты бригаде за определённый вид работ. 2. Повременная форма оплаты труда - оплата труда за определённое количество проработанного времени без прямой зависимости от количества и качества выполняемых работ. Повременная форма имеет в основе две системы: простую повременную и повременно-премиальную. При простой повременной системе учитывается только отработанное время. При повременно-премиальной системе в дополнение к простой повременной добавляется премия. На одном и том же предприятии в зависимости от выпуска конкретного вида продукции по цехам варианты применения оплаты труда могут быть различны. Общую сумму денежных средств, распределяемых между работниками предприятия в соответствии с количеством и качеством их труда, называют фондом заработной платы. Затраты на оплату труда отражаются в себестоимости продукции. А так как определение затрат на оплату труда, непосредственно связанных с выпуском этой продукции, способствует более точному расчету себестоимости, то заработную плату и в планировании и в учёте принято подразделять на основную и дополнительную. К основной относится заработная плата, начисляемая работникам за отработанное время, количество и качество выполненных работ: оплата по сдельным расценкам, тарифным ставкам, окладам, премии сдельщикам и повременщикам, доплаты и надбавки. Дополнительная заработная плата представляет собой выплаты за неотработанное время, предусмотренные трудовым законодательством. К таким выплатам относятся: оплата очередных отпусков, перерывов в работе кормящих матерей, льготных часов подростков, выходное пособие при увольнении и т.д. В условиях рынка нет той строгой регламентации, которая была характерна для плановой социалистической экономики, поэтому предприниматель, руководство предприятия могут применить любой из существующих вариантов оплаты труда и применять тот, который в наибольшей степени соответствует целям предприятия. В условиях оплаты труда по тарифам и окладам достаточно сложно избавиться от уравниловки, преодолеть противоречие между интересами отдельного работника и всего коллектива. В качестве возможного варианта совершенствования организации и стимулирования труда рассмотрим бестарифную систему оплаты труда, которая нашла применение на многих предприятиях в условиях перехода к рыночным условиям хозяйствования. По данной системе заработная плата всех работников предприятия от директора до рабочего представляет собой долю оплаты труда работника в фонде оплаты труда (ФОТ), или всего предприятия, или отдельного подразделения. В этих условиях фактическая величина заработной платы каждого работника зависит от ряда факторов:
Квалификационный уровень работника предприятия устанавливается всем членам трудового коллектива и определяется как частное от деления фактической заработной платы работника за прошедший период на сложившийся на предприятии минимальный уровень заработной платы за тот же период. Затем все работники предприятия распределяются по десяти квалификационным группам исходя из квалификационного Уровня работников и квалификационных требований к работникам различных профессий. Система квалификационных уровней создает большие возможности для материального стимулирования квалифицированного труда, чем система тарифных разрядов, при которой у рабочего, имеющего пятый или шестой разряд, уже нет перспективы дальнейшего роста, а, следовательно, и заработной платы. Квалификационный уровень работника может повышаться в течение всей его трудовой деятельности. Вопрос о включении специалистов или рабочего в соответствующую квалификационную группу решает Совет трудового коллектива с учетом индивидуальных характеристик работника. Коэффициент трудового участия выставляется всем работникам предприятия, включая директора, и утверждается Советом трудового коллектива, который сам решает периодичность определения КТУ (раз в месяц, в квартал и т.д.) и состав показателей для расчета КТУ. Разновидностью бестарифной системы оплаты труда является контрактная система – заключение договора (контракта) на определенный срок между работодателем и исполнителем. В договоре оговариваются условия труда, права и обязанности сторон, режим работы и уровень оплаты труда, а также срок действия контракта. В договоре изложены и последствия, которые могут наступить для сторон в случае досрочного расторжения договора одной из сторон. Договор может включать как время нахождения работника на предприятии (повременная оплата), так и конкретное задание, которое должен выполнить работник за определенное время (сдельная оплата). Основное преимущество контрактной системы – четкое распределение прав и обязанностей, как работника, так и руководства предприятия. Эта система достаточно эффективна в условиях рынка. Важный момент, который должен решать предприниматель – это мотивация труда. Ему необходимы знания в области психологии работы трудовых коллективов. Цель предпринимателя – рост производительности труда, повышение качества продукции, рост эффективности производства и цель работника как личности с его многообразными потребностями могут не совпадать. Поэтому предпринимателю необходимо решить задачу совместимости этих двух несовпадающих целей. Он должен заботиться о том, чтобы его работники:
На некоторых предприятиях существует система, по которой заработная плата делится на три части:
Побуждение работников предприятия к реализации поставленных перед ними целей и задач является объективной необходимостью и признается всеми руководителями. Но в течение длительного периода наука управления персоналом преувеличивала значение материальных стимулов. В результате проведенных исследований было установлено, что удовлетворенность работников материальными условиями труда (заработная плата, пособия и т.д.) далеко не во всех случаях приводит к повышению производительности труда, т.е. размер заработной платы занимает одно из последних мест в списке первоочередных потребностей рабочих. Поэтому руководители предприятий придают большое значение мотивации труда. Мотивация труда – стимулирование работника или группы работников к деятельности по достижению целей предприятия через удовлетворение их собственных потребностей. Главные рычаги мотивации – стимулы и мотивы. Под стимулом обычно подразумевается материальная награда определенной формы, например, заработная плата. В отличие от стимула, мотив является побудительной силой: желание, влечение, ориентация и т.д. Современные теории мотивации в значительной степени основаны на результатах психологических исследований и направлены в первую очередь на определение перечня и структуры потребностей людей. Потребности рассматриваются в данном контексте осознанное отсутствие чего-либо, вызывающее побуждение к действию и разделяются на первичные (врожденные) и вторичные (образующиеся в ходе приобретения определенного жизненного опыта). Одна из наиболее распространенных классификаций потребностей – иерархия потребностей по А. Маслоу. Потребность самовыражения – это потребность полностью развить свой творческий потенциал относительно работы, воспитания и образования детей. Потребность в уважении – потребность в самоуважении и уважении других людей, престиже, славе и т.п. Социальные потребности – потребность входить в какую-либо группу, поддерживать с членами группы дружеские отношения и т.д. Потребность в безопасности – потребность в защите и порядке. Физиологические потребности – потребности в пище, тепле, жилье и т.д. Согласно теории А. Маслоу пять приведенных основных типов потребностей людей определяют поведение человека. При этом потребности более высокого уровня не мотивируют его поведения, если хотя бы частично не удовлетворены потребности нижнего уровня. Теория потребностей А. Маслоу и его последователей находит свое выражение в разработанных на предприятии конкретных системах мотивации труда. Поэтому основными формами мотивации являются: а) заработная плата, характеризующая оценку вклада работника в результаты деятельности предприятия; б) система внутрифирменных льгот: субсидированное и льготное питание, полная или частичная оплата расходов на проезд работников к месту работы и обратно, страхование здоровья за счет предприятия и т.п.; в) нематериальные (неэкономические) льготы и привилегии персоналу: скользящий, гибкий график работы, предоставление отпусков, более ранний выход на пенсию и т.д.; г) мероприятия, повышающие содержательность труда, самостоятельность и ответственность работника, стимулирующие его квалификационный рост; д) создание благоприятной социальной атмосферы, устранение статусных, административных, психологических барьеров между отдельными группами работников, между рядовыми работниками и работниками аппарата управления и пр.; е) продвижение работников по службе, планирование их карьеры, оплата обучения и повышение квалификации. 2. ОЦЕНКА ЭФФЕКТИВНОСТИ УПРАВЛЕНИЯ ПЕРСОНАЛОМ НА ПРЕДПРИЯТИИ ООО «…»2.1. Краткая характеристика предприятияОАО «… … …» – современное многоотраслевое предприятие, одним из приоритетных направлений деятельности которого является производство и реализация товаров народного потребления, пенополистирольных плит, полистирольной и полипропиленовой ленты, изделий из полиэтилена, вспененного полистирола, поролона. Производство последних осуществляет дочерняя компания ООО «...». Учитывая, что в ближайшие годы ожидается выход экономики на траекторию устойчивого развития, можно уверенно прогнозировать прирост объемов производственного, социального (гражданского) и жилищного строительства, и как следствие, рост потребности в современных тепло- и звукоизолирующих материалах и конструкциях. В этом же направлении будут действовать еще два фактора: первый – усиление внимания правительства к актуальной проблеме энергосбережения; второй – ожидаемый в 2005-2007 годах скачок объёмов работ по капитальным ремонтам и реконструкции сильно изношенных производственных корпусов и сооружений, жилых зданий и объектов культурно-социальной сферы (больниц, поликлиник, школ, вузов, и т.п.). На сегодняшний день основным видом выпускаемой ООО «...» продукции является утеплители на основе пенополистирола – это плиты из полистирольного пенопласта и пенополистиролбетона. Также предприятие выполняет индивидуальные заказы по резке изделий из пенополистирола: объемные буквы, архитектурные украшения, декорации для театра, формы для литья строительных конструкций и элементов для отделки фасадов. Продукция производится на импортном оборудовании, которое позволяет получать продукцию высокого качества, отвечающую мировым стандартам. Кроме того, предприятие выполняет работы по теплоизоляции строительных ограждающих конструкций с применением утеплителей собственного производства, а также общестроительные и ремонтные работы. Фирма ООО «...» накопила определенный опыт производства и реализации пенополистирольных плит и блоков, в основном, из местного сырья. Приведем основные показатели экономической деятельности этой фирмы. Таблица 3. Технико-экономическая характеристика ООО «...»
Существующая в настоящее время организационная структура фирмы ООО «...» – это матричная организационная структура, отражающая закрепление в организационном построении фирмы двух направлений руководства, двух организационных альтернатив (см. рис. 3). Вертикальное направление – управление функциональными и линейными структурными подразделениями компании. Горизонтальное – управление отдельными проектами, программами, продуктами, для реализации которых привлекаются человеческие и иные ресурсы различных подразделений компании. При такой структуре управления устанавливается разделение прав менеджеров, осуществляющих управление подразделениями, и менеджеров, руководящих выполнением проекта, и важнейшей задачей высшего руководящего состава компании в этих условиях становится поддержание баланса между двумя организационными альтернативами.
Рис. 3. Схема матричной структуры управления ООО «...» На основании вышеизложенного, отличительной чертой организационной структуры управления матричного типа является наличие у работников ООО «...» одновременно двух руководителей, обладающих равными правами. С одной стороны, исполнитель подчиняется непосредственному руководителю функциональной службы, которая наделена необходимыми проектными полномочиями для осуществления процесса управления в соответствии с запланированными сроками, выделенными ресурсами и требуемым качеством. Возникает система двойного подчинения, базирующаяся на сочетании двух принципов – функционального и проектного (продуктового). Основополагающим принципом в матричном подходе к построению организационной структуры управления ООО «...» является не совершенствование организационной структуры управления и не совершенствование деятельности отдельных структурных подразделений, а улучшение их взаимодействия в целях реализации того или иного проекта или эффективного решения определенной проблемы. Это требование выполняется здесь за счет того, что в матричной структуре параллельно с функциональными и линейными подразделениями создаются специальные органы (проектные группы) для решения конкретных производственных задач. Эти проектные группы формируются за счет специалистов подразделений, находящихся на различных уровнях управленческой иерархии. Таким образом, главным принципом формирования матричной структуры ООО «...» является развитая сеть горизонтальных связей, многочисленные пересечения которых с вертикальной иерархией образуются за счет взаимодействия руководителей проектов с руководителями функциональных и линейных подразделений. Руководители проектов в матричной структуре ООО «...» обладают так называемыми проектными полномочиями, причем эти полномочия могут выражаться в прямых противоположностях: от всеобъемлющей линейной власти над всеми деталями проекта до практически чисто консультационных полномочий. Выбор конкретного варианта определяется тем, какие права делегирует ему высшее руководство компании. Руководители проектов в матричной структуре ООО «...» отвечают в целом за интеграцию всех видов деятельности и ресурсов, относящихся к данному проекту. Для того чтобы они смогли добиться этого, все материальные и финансовые ресурсы по данному проекту передаются в их полное распоряжение. Руководители проектов сохраняют за собой право определять приоритетность и сроки решения той или иной задачи, в то время как руководители структурных подразделений могут лишь выбирать конкретного исполнителя и методику решения. Достоинствами матричной структуры ООО «...» являются:
Для уверенных шагов ООО «...» по пути к завоеванию большей доли рынка компании стоит разработать эффективную стратегию дальнейшего развития компании, основываясь на анализе системы управления персоналом, во избежание негативных факторов как внутренней, так и внешней среды бизнеса, а также тенденций развития отрасли в целом. 2.2. Анализ управление персоналом2.2.1. Объект и субъект управления персоналом на предприятии, кадровая политикаАнализ управления персоналом целесообразно начать с оценки обеспеченности ООО «...» трудовыми ресурсами в 2003 г. (см. табл. 4) Таблица 4. Обеспеченность ООО «...» трудовыми ресурсами за 2002-2003 гг. (чел.)
Судя по среднему тарифному разряду и среднему тарифному коэффициенту рабочих ООО «...», их квалификационный уровень за отчетный год несколько повысился (см. табл. 5). Таблица 5. Состав рабочих ООО «...» по квалификации
Далее проанализируем качественный состав трудовых ресурсов ООО «...», т.е., распределение работающих по возрасту (для рабочих), по уровню образования и по стажу работы. Таблица 6. Распределение рабочих по возрасту ООО «...»
Таблица 7. Распределение рабочих по образованию
Таблица 8. Распределение рабочих по трудовому стажу
Поскольку изменения в качественном составе происходят в результате движения рабочей силы ООО «...», то этому вопросу при анализе уделим большое внимание (см. табл. 7). Таблица 9. Данные о движении рабочей силы ООО «...» (чел.)
Для характеристики движения рабочей силы ООО «...» рассчитаем и проанализируем динамику следующих показателей: 1. Коэффициент оборота по приему рабочих (Кпр) рассчитывается как отношение количества принятого персонала на работу к среднесписочной численности персонала: Кпр=80/200=0.4 2. Коэффициент оборота по выбытию (Кв) рассчитывается как отношение количества уволившихся работников к среднесписочной численности персонала: Кв=40/200=0.2. 3. Коэффициент текучести кадров (Ктк) рассчитывается как отношение количества уволившихся работников по собственному желанию и за нарушение трудовой дисциплины к среднесписочной численности персонала: Ктк=28/200=0.14. 4. Коэффициент постоянства состава персонала предприятия (Кп) рассчитывается как отношение числа работников, проработавших весь год, к среднесписочной численность персонала предприятия: Кп=140/200=0.14. Проанализируем степень использование трудовых ресурсов ООО «...» (см. табл. 8) Таблица 10. Использование трудовых ресурсов ООО «...»
Как видно из приведенных данных, имеющиеся трудовые ресурсы на данном предприятии используется недостаточно полно. В среднем одним рабочим отработано по 215 дней вместо 225, из-за чего сверхплановые целодневные потери рабочего времени составили на одного рабочего 10 дней, а на всех – 1640 дней, или 12792 ч. (1640*7,8). Существенны и внутрисменные сверхплановые потери рабочего времени: за один день они составили 0,3 ч, а за все отработанные дни всеми рабочими 10578 ч. Общие потери рабочего времени – 23370 ч (12 792 + 10 578), или 8,8% (23 370 / 264 450). Для выявления причин целодневных и внутрисменных потерь рабочего времени сопоставим данные фактического и планового баланса рабочего времени. Потери могут быть вызваны разными объективными и субъективными обстоятельствами, не предусмотренными планом: дополнительными отпусками с разрешения администрации, заболеваниями рабочих с временной потерей трудоспособности, прогулами, простоями из-за неисправности оборудования, машин, механизмов, из-за отсутствия работы, сырья, материалов, электроэнергии, топлива и т.д. Напряженность в обеспечении ООО «...» трудовыми ресурсами может быть несколько снята за счет более полного использования имеющейся рабочей силы, роста производительности труда работников, интенсификации производства, комплексной механизации и автоматизации производственных процессов, внедрения новой более производительной техники, усовершенствования технологии и организации производства. Полноту использования трудовых ресурсов оценим по количеству отработанных дней и часов одним работником за анализируемый период, а также по степени использования фонда рабочего времени. Такой анализ проводится по каждой категории работников по каждому производственному подразделению и в целом по предприятию. Фонд рабочего времени (ФРВ) зависит от численности рабочих, количества отработанных дней одним рабочим в среднем за год и средней продолжительности рабочего дня: ФРВ = ЧР * Д * П (1) На анализируемом предприятии фактический фонд рабочего времени меньше планового на 16350 ч., в том числе за счет изменения численности рабочих: ∆ФРВчр = (ЧРф-ЧРпл) * Дпл * Ппл = (164- 160) * 225 * 7,8 = +7020 час. В ООО «...» большая часть потерь [(492 + 197 + 656) * 7,8 + 9840 = 20330 ч.] вызвана субъективными факторами: дополнительные отпуска с разрешения администрации, прогулы, простои, что можно считать неиспользованными резервами увеличения фонда рабочего времени. Недопущение их равнозначно высвобождению 11 работников (20 330 / 1755). Существенны в ООО «...» и непроизводительные затраты труда, которые складываются из затрат рабочего времени в результате изготовления забракованной продукции и исправления брака, а также в связи с отклонениями от технологического процесса. Они составляют 1640 ч. Сокращение потерь рабочего времени – один из резервов увеличения выпуска продукции. Чтобы подсчитать его, необходимо потери рабочего времени (ПРВ) по вине предприятия ООО «...» умножить на плановую среднечасовую выработку продукции: ∆ВП = ПРВ * ЧВпл = (20 330 + 1640) * 284,9 = 6259,2 тыс. руб. (2) Таблица 11. Анализ использования фонда рабочего времени ООО «...» (дни)
Среднегодовую выработку продукции одним работником ООО «...» можно представить в виде произведения следующих факторов: ГВппп = Уд * Д * П * ЧВ (3) Расчет влияния данных факторов производится одним из способов детерминированного факторного анализа. На основании данных табл. 9 произведем этот расчет способом абсолютных разниц. Таблица 12. Исходные данные для факторного анализа производительности труда ООО «...» за 2003 год
Из данных табл. 9 видно, что среднегодовая выработка одного работника ООО «...», занятого в основном производстве, увеличилась на 18 тыс. руб., или на 4,5%, в том числе за счет изменения: а) удельного веса рабочих в общей численности персонала предприятия ∆ГВуд = ∆Уд * Дпл * Ппл * ЧВпл = (+0,02) * 225 * 7,8 * 284,9 = + 10 тыс. руб..; б) количества отработанных дней одним рабочим за год ∆ГВд = Удф * ∆Д * Ппл • ЧВпл = 0,82 * (-10) * 7,8 * 284,9 = -18,2 тыс. руб.; в) продолжительности рабочего дня ∆ГВп = Удф * Дф * АП * ЧВпл = 0,82 * 215 * (-0,3) * 284,9 = -15,1 тыс. руб.; г) среднечасовой выработки рабочих ∆ГВчв = Удф * Дф * Пф • ∆ЧВ=0,82 * 215 * 7,5 * 31,23 = +41,3 тыс. руб. Аналогичным образом проанализируем изменение среднегодовой выработки рабочего, которая зависит от количества отработанных дней одним рабочим за год, средней продолжительности рабочего дня и среднечасовой выработки: ГВ' = Д * П * ЧВ (4) ∆ГВ'д = ∆Д * Ппл * ЧВпл = -10 * 7,8 * 284,9 = -22,2 тыс. руб.; ∆ГВ'п = Дф * ∆П . ЧВпл= 215 * (-0,3) * 284,9 = -18,4 тыс. руб.; ∆ГВ'ЧВ= Дф * Пф * ∆ЧВ = 215 * 7,5 * 31,23 = +50,4 тыс. руб. _____________________ Итого +9,8 тыс. руб. Изменение уровня среднечасовой выработки ООО «...» за счет определенного фактора (∆ЧВхi) можно рассчитать и по следующей формуле: ∆ЧВхi = ∆ФРВхi / (100 - ∆ФРВхi) * 100, (5) где ∆ФРВхi – процент относительного сокращения фонда рабочего времени за счет проведения определенного мероприятия. Например, за счет применения новых технологий производства затраты труда на производство продукции сократились на 15000 ч, или на 5,34%. В связи с этим уровень среднечасовой выработки ООО «...» повысился на 5,64%, или на 16,07 руб. (284,9 -0,0564). ∆ЧВхi = 5,34 / (100 – 5,34) * 100 = 5,64%. Непроизводительные затраты труда из-за брака в работе ООО «...» составили 1640 часов. За счет этого уровень среднечасовой выработки снизился на 0,6%, или на 1,71 руб. Модернизация действующего оборудования позволила сократить затраты труда на 5670 чел.-часов, или на 2,02%, из-за чего уровень среднечасовой выработки повысился на 2,06%, или на 5,87 руб. Существенное влияние на изменение средней выработки оказывает изменение структуры продукции. При увеличении доли более трудоемкой продукции увеличиваются затраты труда на ее производство (табл. 11). Расчет производится следующим способом: ∆ФРВстр = ∑ (∆Удi * ТЕiпл) * VВПобщ.ф (6) Таким образом, ∆ФРВстр = [(+0,2) * 16 + (-0,2) * 12] * 19000 = + 15200 человеко-часов В связи с увеличением удельного веса более трудоемких изделий ООО «...» общая сумма трудовых затрат возросла на 15 200 человеко-часов, но за счет изменения структуры производства увеличился и выпуск продукции. Таблица 13. Результаты факторного анализа
Из таблицы 13 видно, какие факторы оказали положительное, а какие отрицательное влияние на изменение показателей производительности труда и выпуск продукции в ООО «...». На анализируемом предприятии большие неиспользованные возможности роста уровня данных показателей связаны с целодневными, внутрисменными и непроизводительными потерями рабочего времени, что нужно учитывать при планировании и организации производства в будущем. Факторную модель рентабельности персонала ООО «...» отношение прибыли к среднегодовой численности промышленно-производственного персонала можно представить следующим образом: П/ППП = П/В * В/ВП * ВП/ППП = Rрп * Дрп * ГВ, (7) где П – прибыль от реализации продукции; ППП – среднесписочная численность промышленно-производственного персонала; В – выручка от реализации продукции; ВП – стоимость выпуска продукции в действующих ценах; Rппп – рентабельность персонала; R рп – рентабельность продаж; Дрп – доля выручки в стоимости выпущенной продукции; ГВ – среднегодовая выработка продукции одним работником в действующих ценах. Таблица 14. Данные для факторного анализа рентабельности персонала за 2003 год
Прибыль на одного работника ООО «...» (табл. 14) выше плановой на 9,7 тыс. руб., в том числе за счет изменения: а) производительности труда ∆Rппп = ∆ГВ * Дрппл * Rрппл = 101,6 * 1,0301 * 18,78 / 100 = = + 19,7 тыс. руб.; б) удельного веса реализованной продукции в общем ее выпуске ∆Rппп = ГВф * ∆Дрп * Rрппл = 501,6 * (-0,0679) * 18,78 / 100 = - 6,4 тыс. руб.; в) рентабельности продаж ∆Rппп = ГВф * Дрпф = 501,6 * 0,9622 * (-0,74) / 100 = - 3,6 тыс. руб. Таблица 15. Расчет влияния факторов изменения годовой выработки на уровень рентабельности персонала ООО «...» за 2003 год
Т.е., указанные выше факторы повлияли на изменения размера прибыли в расчет на одного рабочего. Отрицательный результат влияния можно рассматривать как резерв повышения эффективности использования трудовых ресурсов на предприятии ООО «...». 2.2.2. Система стимулирования труда на предприятииПонимание процесса стимулирования труда (мотивации) и того, как индивиды делают выбор в процессе организации своего или группового поведения, позволяет вырабатывать более эффективную систему воздействия на них со стороны руководителя. В этой связи целесообразно остановиться более подробно на отличительных особенностях мотивационных установок работников, методах воздействии и регулирования поведения индивидов в соответствии с целями организации ООО «...». Особое внимание необходимо сосредоточить на взаимосвязи между удовлетворенностью персонала ООО «...» работой и производительностью их труда с учетом критериев эффективности деятельности организации и группы, а также изучить структуру стимулов современной организации, роль денег как стимулирующего фактора. Мотивация – это внутреннее свойство человека, составная часть его характера, связанная с его интересами и определяющая его поведение в организации. Стимул - это некоторое воздействие на человека, целью которого является направить его деятельность, скорректировать поведение в организации.
Рис. 4. Роль и место мотивационной политики ООО «...» Можно представить следующую диаграмму, показывающую влияние стимула (воздействия) на человека с мотивацией из того или иного класса в ООО «...» (рис. 5).
Рис. 5. Влияние стимулирования на поведение человека при различном типе и степени мотивации в ООО «...» На горизонтальной оси точки соответствуют степени мотивации. Достижительная мотивация обозначает, что для человека представляют ценность предлагаемые методы стимулировании на предприятии, и он пытается их достичь, стремится к конечному результату, предусмотренному данным видом стимулирования. Избегательная, же мотивация, напротив, обозначает отрицательное отношение индивида к той или иной системе стимулирования, и он не будет пытаться предпринимать усилия для получения этого вида вознаграждения. На рисунке 5. чем больший результат желателен для человека с достижительной мотивацией, тем правее лежит точка, описывающая степень мотивации (в правой половине графика). Соответственно, чем нежелательнее воздействие при избегательной мотивации, тем левее лежит соответствующая точка на оси (в левой половине). На человека оказывается стимулирующее воздействие, которое может быть как адекватным, так и неадекватным. В случае предельно адекватного стимула, поведение человека предельно активно (конструктивно) – соответствующая точка лежит на кривой в верхней половине графика. Чем более стимул отличается от предельно адекватного, тем ниже лежит точка, описывающая поведение человека на вертикальном отрезке, проходящем через точку, описывающую степень мотивации человека. При каком-то характере воздействия человек перестает реагировать на стимул и его поведение никак с ним не связано - это соответствует нулевой (по вертикали) точке отрезка - точке его пересечения с горизонтальной осью. Если же стимулирующее воздействие неадекватно, то поведение человека становится пассивным или деструктивным; отражается точками, лежащими ниже горизонтальной оси. При предельно неадекватной системе стимулирования поведение становится предельно деструктивным, соответствующая точка лежит на кривой в нижней части рисунка 5. В правом верхнем квадранте графика кривая имеет насыщение – переход к более высокой степени мотивации в ООО «...» при предельно эффективном стимуле приводит к непропорционально меньшему изменению поведения – это обусловлено естественными пределами, создаваемыми технологией и бизнес-процессами в организации. При достижении этих пределов даже самое эффективное поведение не приводит к росту эффективности организации, так как мы сталкиваемся с ограничением эффективности на уровне технологии и бизнес-процессов. Аналогично обстоит дело с правым нижним квадрантом. Деструктивное поведение ограничено «прочностью» технологии и бизнес-процессов, системой защиты от рисков и прочими особенностями организации. В левой части рисунка 5 кривые имеют такой же характер, но уровень насыщения существенно ниже, чем для достижительной мотивации в ООО «...» - это объясняется тем, что:
В компании ООО «...» применяются только экономические методы управления трудовой мотивацией персонала: 1) заработная плата рабочего = оклад + доплата за работу на особом объекте (срочном, важном для репутации, всеобщей огласки, представляющем образ коммерческого партнера и пр.); 2) практика премирования работников за объем, качество и сроки выполняемой работы. Эффективность управления организацией и бизнеса компании ООО «...» в целом зависит, в том числе, и от способности снижать издержки и повышать производительность труда, обеспечивать высокую степень адаптации к изменению внешних условий, от способности работников проявлять инициативу. Эффективными инструментами решения этих задач может быть совершенствование системы мотивации и оплаты труда. 2.2.3. Стиль управления, организационная культура, психологический климат в коллективе, удовлетворенность качеством трудовой жизни работников ООО «...»Новые условия хозяйствования, динамизм и неопределенность внешних условий, повышение образовательного уровня персонала, изменение мотивации работников явились причиной развития организационной культуры во всем ее многообразии и потребовали от управления компанией ООО «...» пересмотра отношения к ней. Организационная культура рассматривается как мощный стратегический инструмент, позволяющий ориентировать все подразделения организации и отдельных лиц на общие цели, мобилизовать инициативу сотрудников, обеспечивать преданность, облегчать общение. Рассмотрение путей формирования желательной организационной культуры предполагает восприятие организации не только как технико-экономической, но и как социальной системы. Решающее влияние на процесс формирования организационной культуры представителей высшего руководства повышает их ответственность за те последствия, которые может иметь для организационной культуры их стиль управления и особенности их поведения. Таким образом, оценка культуры ООО «...» олицетворяет собой комплексный подход к исследованию стиля управления, психологического климата в коллективе, социальных факторов мотивации труда работников, удовлетворенности качеством трудовой жизни. Для успешного проведения результативной и тщательной диагностики организационной культуры ООО «...» используем инструмент оценки OCAI для определения ее фундамента. Для этого мы заполнили вопросник, требующий индивидуальных ответов по шести пунктам. При этом оценим анализируемую организацию такой, какова она в настоящее время (табл. 16), дав оценку преобладания той или иной ее характеристики в процентном выражении по следующим направлениям:
Итак, каждый из шести вопросов, включенных в инструмент OCAI, предполагает четыре альтернативы ответов. Распределим баллы 100-бальной оценки между этими четырьмя альтернативами в том весовом соотношении, которое в наибольшей степени соответствует анализируемой организации. Наибольшее количество баллов дадим той альтернативе, которая более других напоминает организацию. Таблица 16. Оценка действующей организационной культуры ООО «...» (текущее состояние)
Мы провели рейтинговую оценку того, чем организация ООО «...» должна стать за ближайшие пять лет, чтобы оказаться на вершине успеха. Для этого заполнили вопросник, представленный в таблице 17 (на основе проведения опроса работников анализируемой компании) по тому же алгоритму, что и в таблице 16. Таблица 17. Оценка организационной культуры ООО «...» (предпочтительное состояние)
Таким образом, рейтинговые оценки культуры ООО «...» оказались следующими.
Представим проведенные оценки графически, т.е. нарисуем своего рода картину культуры организации ООО «...» из шести атрибутов культуры (см. рис. 6-11).
Согласно рисунку 6 по важнейшим характеристикам культура ООО «...» близка к иерархической, ее основные характеристики:
Рис. 6. Характеристики организации ООО «...» Далее отобразим графически общий стиль лидерства в организации ООО «...».
Рис. 7. Лидер организации ООО «...» Согласно рисунку 7, культура с точки зрения общего стиля лидерства в организации ООО «...» склонна как к иерархической, так и к рыночной. Особенности рыночной культуры анализируемой компании:
Рис. 8. Культура управления наемными работниками в ООО «...» Согласно графику, представленному на рисунке 8, культура управления наемными работниками в ООО «...» стремится к рыночной.
Рис. 9. Связующая сущность организации ООО «...» Согласно рисунку 10, связующая сущность организации ООО «...» может быть выражена как иерархической, так и рыночной культурой.
Рис. 10. Стратегический акцент ООО «...» Согласно рисунку 11, стратегический акцент ООО «...» ярко выражен рыночной культурой. Согласно рисунку 11, критерии успеха ООО «...» в равной степени поддерживаются четырьмя видами культур: клановой, адхократической, рыночной и иерархической. Клановую культуру ООО «...» можно представить следующим образом:
Рис. 11. Критерии успеха ООО «...» Адхократическую культуру ООО «...» можно охарактеризовать следующим образом:
Далее изобразим графически, чем организация ООО «...» должна стать за пять лет, чтобы оказаться на вершине успеха.
Рис. 12. Характеристики организации ООО «...» Согласно рисунку 12, предпочтительнее для характеристик организации ООО «...» адхократическая культура, в то время как в настоящее время она иерархическая. Сравнив рисунки 7 и 13, можно отметить, что в настоящее время и в предпочтительном состоянии культуру ООО «...» можно охарактеризовать как иерахическую, однако не совпадает с предпочтением рыночная культура.
Рис. 13. Лидер организации ООО «...»
Рис. 14. Управление наемными работниками ООО «...» В предпочтительном состоянии культура управления наемными работниками ООО «...» стремится к клановой, в то время как в настоящее время он рыночная.
Рис. 15. Связующая сущность организации ООО «...» По данным рисунку 15, предпочтительна рыночная культура связующей сущности организации ООО «...», что совпадает с текущей ситуацией, однако в настоящее время преобладает и иерархическая культура.
Рис. 16. Стратегический акцент ООО «...» В стратегическом акценте ООО «...» в предпочтении фигурируют как рыночная, так и иерархическая культуры, в то время как в настоящее время это ярко выраженная рыночная культура.
Рис. 17. Критерии успеха ООО «...» По профилю «Критерии успеха» культура ООО «...» в настоящее время совпадает с предпочтительной, представленной четырьмя видами: клановой, адхократической, рыночной и иерархической.
Рис. 18. Оценка необходимых изменений в культуре организации ООО «...» По итогам проведенного анализа можно заключить, что требуется изменение культуры ООО «...», как это представлено на рисунке 18. Таким образом, текущее состояние культуры анализируемого предприятия нуждается в преобразовании в сторону клановой и адхократической культур. Основная и приоритетная цель в компании ООО «...» – привлечение и сохранение клиентов и повышение их удовлетворенности. Анализируемое предприятие может достичь высокого уровня удовлетворенности и лояльности, только повышая уровень обслуживания своих клиентов. Учитывая то обстоятельство, что текущее состояние культуры ООО «...» (сочетание иерархической и рыночной культур) нуждается в преобразовании в сторону клановой и адхократической культур, рассмотрим их значения в ракурсе лояльности сотрудников. Клановая культура - это наиболее благоприятная для развития лояльности сотрудников культура. Именно в клановой культуре работники в наибольшей степени разделяют цели и ценности, установки и традиции. Лояльность такой культуры основана на семейственности, лежащей в основе взаимоотношений. Это не значит, что в такой культуре все родственники по рождению. Но в основе взаимоотношений людей лежат чувства и эмоции, которые испытывают друг к другу близкие люди. Это чувство общности, мы – единая семья, сопричастности радостям и бедам другого человека, соучастия и сплоченности. Полуавтономность работы бригад и делегирование полномочий демонстрируют высокий тип доверия к членам бригад, которое они должны оправдывать. Проявление преданности делу и организации здесь естественно и закономерно, просто в семье иначе нельзя. Так же естественны в клановой культуре пожизненная занятость и наделение работников акциями компании, позволяющими им реально участвовать в принятии решений. Лояльность персонала клановой культуре основана на его способности испытывать и проявлять истинную преданность и верность компании независимо от ее успехов и неудач, полностью разделять ее судьбу, гордиться своей принадлежностью к компании и делать все возможное для ее процветания. Адхократическая культура. Лояльный сотрудник для адхократической культуры – это творец, новатор, желающий быть везде и всегда первым, лучшим, придумывающий новые неординарные варианты решений, томимый жаждой изобретений и открытий, мечтающий о лаврах гения. Здесь нет требований четко соблюдать регламенты, но есть неукоснительное требование предвидеть будущее и не бояться рисковать для завоевания в нем передовых позиций.
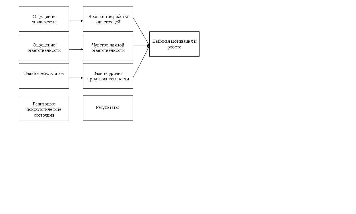
Рис. 19. Психологические состояния, влияющие на мотивацию в ООО «...» Чем больше сотрудники будут ощущать себя двигателями прогресса, от деятельности которых зависит будущее не только их организации, но и страны, и мира, тем преданнее и лояльнее будут они к своей компании, поскольку именно в ней они получают такие грандиозные возможности. Итак, выяснив желательное (идеальное) состояние организационной культуры ООО «...» и определив ее сегодняшнее (фактическое) состояние, можно принять решение о тех действиях, которые позволят перейти из сегодняшнего состояния в желательное. Для анализируемой компании очень важно чтобы люди работали в полную силу, чтобы цели компании и цели сотрудников совпадали. В этих условиях актуальным становится вопрос о совершенствовании системы мотивации персонала. В компании ООО «...» нужно совершенствовать систему мотивации и повышать уровень квалификации работников с целью повышения производительности труда, увеличения конкурентоспособности, повышения профессионализма сотрудников. Более подробно эти вопросы будут рассмотрены в третьей главе настоящей работы. 3. ОСНОВНЫЕ НАПРАВЛЕНИЯ ПОВЫШЕНИЯ ЭФФЕКТИВНОСТИ УПРАВЛЕНИЯ ПЕРСОНАЛОМ В ООО «...»3.1 Совершенствование системы управления персоналом и стимулирования труда работниковОпыт развития среднего бизнеса, как в России, так и за рубежом, показал, что эффективность системы человеческих взаимоотношений в процессе труда является мощным резервом повышения производительности и увеличения общей эффективности производства и сбыта. В связи с переходом многих средних предприятий к новым формам собственности перед менеджерами высшего и среднего звена, выдвинутыми из среды работников специалистов и, особенно, инженерно-технического состава, возникают серьезные проблемы в области психологии и организации управления вообще и персоналом в частности. Основной причиной сбоев в работе ООО «...» на начальных этапах своего существования являлась: нехватка сырья, отсутствие связей с поставщиками и потребителями, неконкурентоспособная продукция или цена, текучесть кадров и другие, совершенно очевидные причины. Однако на пути к успеху ООО «...» преодолело и кризис управления, основанного на традиционных заблуждениях: при реализации перемен внутри организации руководители просто забыли об изменениях в психологии работника, о необходимости совершенствования или вообще изменения системы управления персоналом. Именно психологические барьеры встали на пути прогрессивных преобразований в организации, породили текучесть кадров и нездоровую психологическую атмосферу в коллективе, провоцируя конфликты и выполнение обязанностей с низкими показателями качества. Для устранения этих проблем было проведено масштабное исследование кадровой политики, системы стимулирования труда и стиля управления, а также исследование организационной культуры и психологического климата в коллективе в ООО «...». На основе полученных сведений удалось разработать наиболее приемлемые для ООО «...» рекомендации в области совершенствования управления персоналом, которые можно подразделить на три основные группы:
Рассмотрим организационные рекомендации, связанные с построением организации и налаживанием ее работы. Для работников функциональных групп ООО «...», занятых работой над конкретными проектами, будет приемлема гибкая система отпусков. При добросовестном и преданном отношении к работе и фирме никто не позволит себе задерживаться надолго. Обязательно надо делать исключения для отпусков по уважительным причинам. Анализ управления и стимулирования персоналом в ООО «...», а также накопленный опыт по данному вопросу в отечественной и зарубежной литературе, позволяет выделить дополнительные к существующим в ООО «...» методы экономического стимулирования работников в целях совершенствования системы стимулирования персонала в целом:
В ООО «...» организован и слаженно функционирует маркетинговый отдел. В целях совершенствования системы стимулирования к существующим экономическим методам стимулирования необходимо установить следующие:
Помимо премиальной системы должна существовать система регулярного пересмотра зарплат в два этапа: на первом — заплаты пересматривает коллектив, на втором — руководитель. При желании последнего и с согласия коллектива этапы можно поменять местами. Согласно теории А. Маслоу, экономические методы мотивации работников действуют с большой отдачей до определенного времени, затем, по мере удовлетворения физиологических потребностей наступает «очередь» удовлетворения социальных потребностей. Поэтому для эффективной мотивации одних экономических методов стимулирования недостаточно. Следует внедрять организационно-административные и социально-психологические методы. С учетом сложившейся организационной культуры и стиля руководства наиболее действенными и приемлемыми для стимулирования работников ООО «...» являются следующие организационно-административные методы:
В целях совершенствования системы стимулирования целесообразно использовать также известные методы социально-психологического характера:
С учетом специфики производства для успешного функционирования ООО «...» необходимо осмысленное неподчинение специалистов. В этом случае снижается риск принятия и, что главное, выполнения сотрудниками неправильных и непродуманных решений, в том числе и решений руководителя. Каждый сотрудник должен иметь право отстаивать свою точку зрения по поводу решения вплоть до резких мер (увольнение по собственному желанию). Следующий способ совершенствования системы управления персоналом знаком многим, однако большинство руководителей пренебрегают им. В отношении привилегий целесообразно следовать ориентации на всех работников организации, а не на группу: отказ от дорогого канцелярского оборудования, отказ от отдельной автостоянки и столовой для руководителей. Этот метод в короткие сроки создает благоприятный климат для общения в системе «руководитель – подчиненный». Для ООО «...» с матричной структурой управления этот метод позволит значительно повысить эффективность сотрудничества внутри функциональных групп. Создание и поддержание в оптимальном состоянии системы обратной связи в коллективе позволит преодолеть любые негативные моменты в жизнедеятельности фирмы через информацию от сотрудников. Обязательно должен существовать регулярный контроль результатов деятельности всех работников в ООО «...», приемлемый и руководителем и подчиненными, с основной целью — предотвращение ошибок или их исправлением на самой ранней стадии возникновения. Несколько рекомендаций по совершенствованию стиля руководства ООО «...» в системе «руководитель-подчиненный». Все решения должны приниматься на возможно низшем уровне, т.е. в пределах функциональных групп, исходя из необходимости быстро и без особых затрат исправлять принятое решение. В ООО «...» делегирование полномочий часто бывает вынужденным из-за недостаточности персонала для выполнения всех функций. Надо отметить, что этот факт повышает универсальность знаний работников. Надо только научиться давать сотрудникам не мелкие, а важные поручения. От подчиненных, которым делегировали полномочия, надо прежде всего добиться не только продуманной аргументации по поводу решения проблемы, но и обязательных ответов на некоторые насущные вопросы. Руководителю звена или функциональной группы следует обязательно избегать оправданий сотрудников в случае ошибок и неудач. Им должна быть предложена помощь в процессе решения проблем, а не при исправлении сделанного. Это заставит подчиненных проявлять самостоятельность и позволит творчески подходит к труду. Деятельность неформальных лидеров в коллективе или отдельной группе должна ненавязчиво направляться в русло достижения общих целей фирмы. Не стоит бояться их активности и давать им большой объем власти. Необходимо постоянно прилюдно отмечать ценность для коллектива конкретного работника, но никогда — его никчемность. При оценке подчеркивается не заложенный потенциал, а достигнутые результаты. Установление духа коллективизма, семейственности и корпоративности в ООО «...» отвечает данным, полученным в ходе исследования организационной культуры, и приведет к улучшению производственных результатов и укреплению искренних дружеских отношений, уважения и преданности. При этом должны соблюдаться нормы этики в общении с персоналом и поведении в обществе. Представленные в разделе рекомендации носят нестандартный характер и применяются нерегулярно, в зависимости от ситуации, что соответствует уровню организации управления в ООО «...», когда руководитель какой-либо функциональной группы является еще и специалистом или конечным исполнителем. Одно из признанных достоинств умелого руководителя, а в ООО «...» просто необходимое условие успешной деятельности структурного подразделения, – способность пользоваться услугами персонала в вопросах, касающихся консультаций и советов. Право просить совета подразумевает право принять или отвергнуть его, так как за конечный результат ответственность несет только руководитель. Если руководитель решает воспользоваться консультацией персонала, то должны быть ликвидированы все барьеры на путях коммуникаций и обеспечено прямое и честное общение. Это обеспечит руководителю не только квалифицированный совет, но и значительно упрочит его авторитет в коллективе. 3.2 Повышение квалификации кадров как средство повышения производительности труда и эффективности предприятияУспех компании зависит от множества факторов: ситуации на рынке, конкурентов компании, ее технической оснащенности, финансирования, выбранной стратегии развития, маркетинговой политики, профессионализма сотрудников. Профессионализм сотрудников – богатейший ресурс, развитие и приумножение которого, при прочих равных условиях может стать неоспоримым конкурентным преимуществом, и в конечном итоге, обеспечить компании блестящие результаты. Повышение квалификации, как и приобретение знаний, навыков и умений, является результатом самой производственной деятельности. Специально организованное обучение позволяет достичь цели за более короткий срок. Повышение квалификации направлено на последовательное совершенствование профессиональных знаний, умений и навыков, рост профессионального мастерства. Особенность повышения квалификации состоит в том, что слушатели, уже обладая определенными знаниями и практическими навыками выполнения работ, могут в силу этого критически относиться к учебному материалу, стремясь получить именно то, что им прежде всего нужно для производственной деятельности. 3.2.1 Повышение квалификации рабочихИндикатором, свидетельствующим о необходимости повышения квалификации рабочих, служит наметившееся снижение среднего разряда рабочих, отставание разряда рабочих от разряда работ. Поэтому систематическому анализу должны подвергаться существующая и требуемая квалификационные структуры рабочих кадров. Прежде всего, необходим анализ причин сложившегося положения – изменения в технике и технологии выполнения работ, ставящего перед рабочим задачу их освоения. Хотя в ООО «...» снижение среднего тарифного разряда рабочих и среднего тарифного коэффициента в 2000-2001 г.г. не наблюдалось, работа по анализу структуры кадров должна вестись постоянно. Поскольку одной из форм повышения квалификации является освоение смежных профессий, то система повышения квалификации в ООО «...» должна включать производственно-технические курсы, курсы обучения вторым и совмещаемым профессиям, курсы целевого назначения по изучению новых изделий, оборудования, технологии, школы по изучению передовых методов работы. Производственно-технические курсы, как наиболее массовая форма, создаются в целях повышения производственных умений и технических знаний рабочих до необходимого уровня, в целях повышения квалификации рабочих (разряда, класса и т.п.) в пределах данной профессии и специальности. Продолжительность обучения для каждой учебной группы устанавливается индивидуально в пределах от трех месяцев (с отрывом от производства) до шести (без отрыва от производства). Задача курсов по обучению вторым и смежным профессиям видна из самого названия. Однако следует иметь в виду одну их особенность. Если исходить из сути повышения квалификации, когда повышается разряд рабочего (или профессиональное мастерство в пределах разряда) по имеющейся у рабочего профессии (специальности), то освоение других профессий вроде бы не имеет отношения к повышению квалификации. Но все дело в том, что это за профессии и с какой целью они осваиваются. Если рабочий осваивает смежные профессии, т.е. находящиеся в тесной связи с основной, относящиеся к комплексу взаимосвязанных работ, на выполнении которых начинает специализироваться работник – это можно рассматривать как повышение его квалификации, универсализма, условие применения более рациональных форм организации труда при работе по своей прежней профессии. Если же осваиваются далекие друг от друга профессии (вторые, третьи и т.д.), как условие маневренности в трудообеспеченности рабочего, как предпосылки внутризаводского движения рабочих, такое обучение ближе к переподготовке кадров (освоение профессий про запас). Школы передовых приемов и методов труда имеют своей целью массовое освоение рабочими приемов и методов труда передовиков производства. Обучение включает в себя практические занятия на рабочем месте, проводимые передовиками, а также теоретические занятия, проводимые специалистами. Курсы целевого назначения создаются непосредственно на предприятиях для изучения новой техники, оборудования, технологии, техники безопасности, прогрессивных форм организации труда. Их задача – краткосрочное обучение вновь принятых на предприятие квалифицированных рабочих с тем, чтобы в течение первого месяца работы на предприятии они могли усвоить особенности технологических процессов. В последнее время в ряде организаций получила распространение система профессиональной квалификации, которая построена на обучении рабочих на краткосрочных курсах по восходящим ступеням. Обучение ставит целью дать комплекс органически связанных теоретических и практических знаний, призванных помочь рабочему овладеть профессией от начального до высшего уровня квалификации. Количество ступеней обучения в разных отраслях экономики различно и устанавливается в зависимости от сложности специальности. Обучение осуществляется по единым по каждой ступени профессии учебным планам и программам и предусматривает наличие единой учебно-программной документации как в профессионально-технических училищах, так и на производстве. Повышение квалификации должно быть тесно увязано с профессионально-квалификационным продвижением рабочих. Для принятия управленческих решений важен анализ дифференциации уровня заработной платы в зависимости от квалификации рабочих с целью выяснения материальной заинтересованности работников в повышении квалификации. Необходимость повышения квалификации обусловлена различными причинами – поэтому оно может быть организовано в различных формах, и быть рассчитано на различные сроки. Так, процесс обучения, направленный на повышение квалификации, может быть осуществлен с отрывом и без отрыва от производства (система вечернего и заочного образования, самостоятельное освоение образовательных программ и т.п.), само обучение может быть рассчитано на долгосрочный и краткосрочный варианты. Отсюда – управление процессом повышения квалификации работников на производстве связано с определением масштабов охвата им работников на основании результатов анализа различий в фактической и необходимой квалификационных структурах рабочей силы, с выбором форм, видов и сроков повышения квалификации исходя из желаемых результатов. Повышение квалификации связано с определенными издержками, как для предприятия фирмы, так и для работника. Поэтому повышение квалификации и обучение с отрывом от производства (что влечет за собой определенные трудности для предприятия), должно быть организовано таким образом, чтобы результат – более высокий уровень производительности труда, качества продукции вследствие освоения новых технологий, оборудования, приемов и методов труда – перекрывал издержки. Программа повышения квалификации и отбор направляемых на учебу лиц должны быть увязаны с целями и проблемами предприятия, с его ориентацией на повышение эффективности. Показателями, характеризующими работу по повышению квалификации на предприятии, являются: доля работников, повысивших квалификацию (в общей численности), структура обучающихся по формам повышения квалификации, по срокам обучения, рост производительности труда (процента выполнения норм выработки), снижение брака и т.п. 3.2.2. Повышение квалификации руководителей, специалистов и служащихСовременный уровень технологий, применяемый в ООО «...», предъявляет высокие требования к обновлению конкретных знаний и навыков не только рабочих, но и других категорий промышленно-производственного персонала. Главная задача повышения квалификации руководителей и специалистов – обеспечить быструю реализацию новых научных, технических, организационных и экономических идей в практику деятельности предприятия. Один из путей совершенствования системы повышения квалификации этой категории работников – переход от сложившейся практики периодического (а чаще всего – эпизодического) обучения к непрерывному пополнению и обновлению знаний. Поэтому повышение квалификации руководителей, специалистов и служащих должно стать составной частью системы непрерывного образования – в том числе, и с подключением сюда системы высшего и среднего специального образования страны. Повышение квалификации служащих и категорий специалистов может принимать различные формы. Это могут быть курсы при предприятиях и учреждениях с использованием в качестве преподавателей как собственных квалифицированных работников, так и специалистов со стороны, консультантов, преподавателей ВУЗов и т.д.. Такая форма повышения квалификации носит оперативный характер и обеспечивает достаточную целенаправленность подготовки. Организацию работы курсов осуществляет отдел подготовки кадров, а при его отсутствии – отдел кадров либо ответственный специалист (например, менеджер по персоналу или HR-менеджер). Более глубокие знания по широкому кругу вопросов в порядке повышения квалификации можно получить на специальных факультетах или курсах повышения квалификации при высших учебных заведениях, учебных центрах или филиалах при крупных предприятиях, в отраслевых или межотраслевых институтах повышения квалификации и их филиалах, а также на курсах, семинарах, устраиваемых многочисленными фирмами, специализирующимися на обучении и консультировании по новым нормативным. Повышение квалификации руководителей и специалистов будет более эффективным при соблюдении принципа преемственности обучения и последующего рационального использования кадров с учетом приобретенных ими знаний и навыков. Чтобы повысить ответственность и заинтересованность кадров в непрерывном повышении своей квалификации, необходимо обеспечить взаимосвязь результатов повышения квалификации, аттестации, должностных перемещений и оплаты труда работников с качеством знаний и эффективностью их практического использования. Работа по повышению квалификации является составной частью подготовки кадрового резерва и потому предусматривается коллективными договорами администрации с работниками предприятия, а сами мероприятия по повышению квалификации находят отражение в системе планирования на предприятии. 3.2.3 Основные направления повышения квалификации и качества деятельности руководителейПовышение квалификации – очевидный способ повышения эффективности работы любой организации. Существует два основных подхода к этому вопросу. Первый из них вполне традиционен и эффективен – в том плане, что для его претворения в жизнь не требуется кардинальной перестройки структуры компании. Без роста профессиональных знаний невозможно повышение коэффициента деловой активности руководителей. При этом специальные знания морально устаревают все быстрее. Научный прогресс охватывает не только технические области исследований, он приобретает системный характер. Задачей лидера начала ХХI в. становится использование технологии менеджмента – особенно в той его части, которая касается методик повышения эффективности организации. Не последнее место среди таких методик занимает собственно повышение квалификации. Экономическая педагогика уже в первом десятилетии ХХI в. будет той отраслью знаний, которая обеспечит преобразование опыта лидера в успехи его последователей. Она станет ближайшей «соратницей» мотивации, а неотъемлемой частью самой мотивации будет возможность самообразования. Мы уже сегодня осознаем необходимость в более глубоком и широком, чем у нас есть, образовании – а любые кризисы лишь усиливают эту необходимость. Кризис самого образования заставляет и вынуждает идти на самообразование, самостоятельное постижение современных знаний. Самостоятельность и ответственность из условий развития личности превращаются в критерии не только самоуправления, но и менеджмента персонала. При этом непрерывный характер самообучения и образования сотрудников перестанет кого-либо удивлять. Реальное лидерство предполагает учет долговременных аспектов, в том числе и в области образования сотрудников. Это хорошо видно на примере тех родителей, которые вкладывают деньги в образование своих детей. Уже сегодня система образования в странах, где налицо нехватка природных ресурсов, стала приоритетным ресурсом, обеспечивающим компетентность руководителей и прибыль предприятий – за счет переориентации производства в наукоемкие отрасли. Излишне будет говорить, что именно для таких отраслей проблема непрерывного повышения уровня подготовки персонала является ключевой проблемой. Современная ситуация такова. У некоторых руководителей предприятий потребности в компетентности опередили интеллектуальные запасы – иначе говоря, потенциал личности оказался ниже потенциала должности. В то же время у руководителей цехов, отделов иная картина. Менеджеры среднего звена «перерастают» свои должности на предприятиях. Они теряют интерес к карьере по трем причинам:
ЗаключениеПереход к рыночным отношениям, приоритетность вопросов качества продукции и обеспечение ее конкурентоспособности повысили значимость творческого подхода к труду и высокого профессионализма в управлении. Это побуждает искать новые формы управления, развивать потенциальные способности персонала, повышать его квалификационный уровень, обеспечивать высокую мотивацию к трудовому процессу. Управление человеческими ресурсами является одним из важнейших направлений деятельности ООО «...» и считается основным критерием ее экономического успеха, по значимости даже впереди технического процесса. Можно иметь передовую, современную технологию, но неквалифицированность персонала загубит ее. Таким образом, ключевой составляющей бизнеса в ООО «...» является управление и стимулирование персонала, а также повышение квалификации кадров. В первой главе данной работы мы попытались раскрыть сущность управления персоналом на предприятии через призму «управление как процесс повышения эффективности использования трудовых ресурсов». Также в первой главе рассмотрены неотъемлемые составляющие процесса управления – это объекты и субъекты управления, понятие кадровой политики на предприятии, а также оплата и стимулирование труда. Вторая глава данной работы посвящена оценке эффективности управления персоналом на предприятии (ООО «...»). Было проведено глубокое исследование в области управления персоналом, системы оплаты и стимулирования труда, исследован существующий стиль управления, психологический климат в коллективе и удовлетворенность работников качеством трудовой жизни. Проведенный анализ позволяет сделать некоторые выводы:
Практическая ценность исследования состоит в разработке и внедрении новых для ООО «...» методов стимулирования, таких как организационно-административные социально-психологические методы. Дли высокой мотивации к труду и заинтересованности в его результатах, а также для стабилизации психологического климата в коллективе разработан ряд практических рекомендаций. Мы попытались рассмотреть организацию профессионального обучения, формы дополнительной подготовки персоналом, а также связь обучения с практикой. Решению многих задач, стоящих перед руководством ООО «...» призвана помочь эта работа. Проведенный анализ выявил скрытые резервы и доказал возможность совершенствования существующей системы оплаты и стимулирования, а также системы управления персоналом, показал необходимость внедрения новых приемов и методов управления. ЛИТЕРАТУРА
|
|||||||||||||||||||||||||||||||||||||||||||||||||||||||||||||||||||||||||||||||||||||||||||||||||||||||||||||||||||||||||||||||||||||||||||||||||||||||||||||||||||||||||||||||||||||||||||||||||||||||||||||||||||||||||||||||||||||||||||||||||||||||||||||||||||||||||||||||||||||||||||||||||||||||||||||||||||||||||||||||||||||||||||||||||||||||||||||||||||||||||||||||||||||||||||||||||||||||||||||||||||||||||||||||||||||||||||||||||||||||||||||||||||||||||||||||||||||||||||||||||||||||||||||||||||||||||||||||||||||||||||||||||||||||||||||||||||||||||||||||||||||||||||||||||||||||||||||||||||||||||||||||||||||||||||||||||||||||||||||||||||||||||||||||||||||||||||||||||||||||||||||||||||||||||||||||||||||||||||||||||||||||||||||||||||||||||||||||||||||||||||||||||||||||||||||||||||||||||||||||||||||||||||||||||||||||||||||||||||||||||||||||||||||||||||||||||||||||||||||||||||||||||||||||||||||||||||||||||||||||||||||||||||||||||||||||||||||||||||||||||||||||||||||||||||||||||||||||||||||||

















