Реферат: Управление учебным процессом в колледже в период внедрения Государственных образовательных стандартов среднего специального образования
|
Название: Управление учебным процессом в колледже в период внедрения Государственных образовательных стандартов среднего специального образования Раздел: Рефераты по менеджменту Тип: реферат | |||||||||||||||||||||||||||||||||||||||||||||||||||||||||||||||||||||||||||||||||||||||||||||||||||||||||||||||||||||||||||||||||||||||||||||||||||||||||||||||||||||||||||||||||
Введение Роль образования на современном этапе развития России определяется задачами ее перехода к демократическому и правовому государству, к рыночной экономике, необходимостью преодоления опасности отставания страны от мировых тенденций экономического и общественного развития. В современном мире значение образования как важнейшего фактора формирования нового качества экономики и общества увеличивается вместе с ростом влияния человеческого капитала. Российская система образования способна конкурировать с системами образования передовых стран. При этом необходимы широкая поддержка со стороны общественности проводимой образовательной политики, восстановление ответственности и активной роли государства в этой сфере, глубокая и всесторонняя модернизация образования с выделением необходимых для этого ресурсов и созданием механизмов их эффективного использования. Концепция развивает основные принципы образовательной политики в России, которые определены в Законе Российской Федерации "Об образовании". Федеральном законе "О высшем и послевузовском профессиональном образовании" и раскрыты в Национальной доктрине образования в Российской Федерации до 2025 года, а также Федеральной программе развития образования на 2000 — 2005 годы. Концепция взаимосвязана с Основными направлениями социально-экономической политики Правительства Российской Федерации на долгосрочную перспективу и определяет приоритеты и меры реализации генеральной, стратегической линии в предстоящее десятилетие — модернизации образования. 1.Информационно-теоретическая часть. 1.1Содержательная постановка исследовательской задачи. Анализ существующих подходов и методов решения управления учебным процессом на внедренческом этапе ГОС СПО. Особое место в общей системе образования занимают средние специальные учебные заведения. Управление средними специальными заведениями осуществляется в соответствие с законодательством Российской Федерации и его уставом. Стройность, системность, содержательность, организованность, результативность всех направлений работы средних специальных учебных заведений определяется содержанием управленческой деятельности их руководителей, директора и заместителей директора. Именно они определяют цели, задачи, содержание, формы и методы работы всего педагогического коллектива, направляют, корректируют его деятельность. Значение деятельности заместителя директора в том, что он вносит решающий вклад в построение системы учебно-воспитательной деятельности, системы, которая создаётся не как самоцель, а как система, которой можно управлять. Основными структурами управления являются:
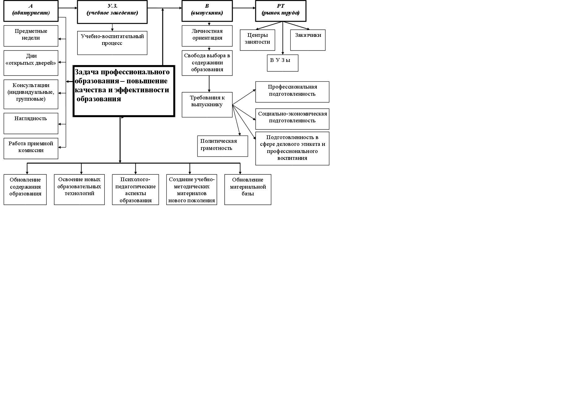
Для того, чтобы проанализировать существующие подходы и методы решения управления учебным процессом необходимо раскрыть основные подходы к формированию нового поколения государственных требований к минимуму содержания и уровню подготовки выпускников по специальностям среднего профессионального образования на основе анализа действующих стандартов. При разработке образовательных стандартов были выделены следующие принципы: Первый принцип - приоритет качества подготовки специалистов, его соответствие квалификационным характеристикам выпускников и уровню среднего профессионального образования. Этот принцип будет реализован в квалификационной характеристике выпускника по специальности, которая должна включать в себя вилы профессиональной деятельности, обобщенные профессиональные функции по видам деятельности, а также умения и знания, необходимые выпускнику для выполнения этих функций. Второй принцип - усиление профессиональной направленности содержания образования за счет широкого участия социальных партнеров, в первую очередь заказчиков кадров, работодателей и их ассоциаций в обновлении содержания профессиональных образовательных программ в соответствии с потребностями рынка труда, отраслей экономики и социальной сферы, перспективами их развития. Третий принцип – возможность проверки, измерения и оценки качества подготовленности выпускников, а также создание системы контроля основных показателей качества образования, которые отражают готовность выпускника к профессиональной деятельности в соответствии с квалификационной характеристикой Четвёртый принцип – практическая подготовка студентов, профессиональная практика, лабораторные работы, практические занятия, курсовые работы должны составлять не менее 50 % от общего объема времени, отведённого на теоретическое обучение и практику. Пятый принцип - непрерывность образования — предусматривает сопряженность государственных образовательных стандартов различных уровней образования, преемственность профессиональных образовательных программ и обеспечение условий для получения личностью квалификаций на более высоких уровнях образования. Этот принцип нашел отражение в преемственности структуры и содержания Гостребований среднего и высшего профессионального образования в части наличия квалификационной характеристики, требований к уровню подготовки абитуриента возможности продолжения образования выпускника, общих требований к разработке учебными заведениями основной профессиональной образовательной программы по специальности и условиям ее реализации, и, скорее всего, найдет отражение в согласованных наименованиях дисциплин. Концепция модернизации российского образования на период до 2010 г.(как основная цель профессионального образования)- это квалифицированный работник:
Какова же задача рассматриваемого учебного заведения по введению в действие новых образовательных стандартов? Изучая в период дипломного проектирования функции зам. директора по учебной работе в этот сложный период, наша группа исследователей, как выпускников-управленцев среднего звена пришли к выводу, что в колледже ведётся целенаправленная работа по глубокому и всестороннему освоению государственных требований, особенно по качественному проектированию профессиональных образовательных программ по всем специальностям, которые реализуются в колледже. Создан пакет документов, в частности рабочие учебные планы, рабочие программы учебных дисциплин, программы итоговой государственной аттестации. От заместителя директора по учебной работе требуется высокая культура педагогического проектирования, которое определяется наличием системного подхода, коллективного характера работы преподавателей, цикловых комиссий, что позволяет обеспечивать подготовку конкурентоспособных специалистов среднего звена. 1.2Выбор и основание метода, разработка моделей совершенствования управления учебным процессом. Заместитель директора ОСУЗ по учебной работе решает сегодня большие и ответственные задачи. Так, в Положении о средних, специальных, учебных заведениях в его функции входят вопросы, связанные с состоянием учебно-воспитательной и методической работы, с организацией производственного обучения учащихся, с организацией работы по повышению квалификации преподавателей, учебно-воспитательного персонала, а также вопросы, связанные с работой по повышению квалификации специалистов, работающих в различных отраслях народного хозяйства. Заместитель директора по учебной работе: - организует текущее и перспективное планирование; деятельность педагогического коллектива; - координирует учебную, методическую работу преподавателей по выполнению учебных планов и программ - координирует разработку необходимой учебно-методической документации - в период отсутствия директора исполняет его обязанности; - организует учебно-воспитательную работу; - осуществляет контроль за учебной нагрузкой, посещаемостью и успеваемостью обучаемых; - несёт ответственность за расписание учебных занятий; - направляет и координирует работу предметных (цикловых) комиссий; - направляет, координирует и корректирует работу преподавателей, утверждает их планы работы, анализирует отчёты; - участвует в подборе и расстановке педагогических кадров; - организует повышение квалификации и профессионального мастерства преподавателей; - организует взаимопосещение занятий и открытые занятия преподавателей непосредственно и с помощью видео; - обеспечивает своевременное составление установленной отчётной документация; - вносят предложения по совершенствованию образовательного процесса. - принимает меры по оснащению учебных лабораторий и кабинетов современным оборудованием, наглядными пособиями и техническими средствами обучения, пополнению библиотеки я методического кабинета учебно-методической и художественной литературой, журналами, газетами; Управленческая деятельность заместителя директора по учебной работе строятся на особых управленческих принципах. Эти принципы были впервые спроецированы на педагогическую деятельность известным специалистом по проблеме управления воспитанием учащихся профессором, доктором педагогических наук Ароновым Аркадием Алексеевичем. Назовем эти принципы: - принцип объективности; - принцип основного звена управления; - принцип отраслевого и территориального управления; - принцип оптимальности, эффективности управления. Определим содержание каждого принципа, соотнеся его с деятельностью заместителя директора по учебной работе. Так, принцип объективности предполагает хорошее знание администратором психологических и индивидуальных особенностей педагогов, учёт их возраста, педагогического опыта, уровня педагогического мастерства; планирование и осуществление работы педагогического коллектива с учетом педагогического потенциала всех и каждого в отдельности; наличие конкретной учебно-материальной базы. Особо следует остановиться на учёте уровня педагогического мастерства преподавателей. Руководитель должен иметь полное представление об этом уровне, а как это сделать? Педагогическая практика подсказывает нам несколько подходов: это и наблюдение за работой непосредственно (на занятиях) и опосредованно как бы со стороны, изучая отклики студентов, анализируя результаты их обучения; это и беседа с преподавателем, я знакомство с его календарно-тематическим и поурочными планами; и анализ оформления методических материалов, подготовленных преподавателем; и качество оформления им своего кабинета; и выступление па заседании предметной (цикловой) комиссии, и на педсовете и т.п. Но наиболее полное представление о работе педагога все же заместитель директора получает именно непосредственно - на его занятии. 1.3Требования к модели образовательного мониторинга Модель образовательного мониторинга образовательных учреждений среднего профессионального образования (УО СПО) состоит из трёх основных составляющих:
Содержание профессиональной подготовки: -структура образовательной деятельности ОУ СПО -содержание образовательной деятельности по реализации требований ГОС СПО в формировании основных компетенций специалиста. Структура Таганрогского авиационного колледжа им. В.М.Петлякова(схема1)
В ГОС СПО (Государственные образовательные стандарты среднего профессионального образования) изменена структура государственных требований. В раздел «Общая характеристика специальности» введена квалификационная характеристика выпускника, детализирован круг задач по видам деятельности, к которым готовится выпускник, обозначены возможности продолжения образования выпускника, введены требования к уровню подготовки абитуриента. В разделе «Требования к уровню выпускника по специальности»:
Усиление образовательной деятельности Нормативно-правовое и организационно-управленческое обеспечение образовательного процесса Первостепенной задачей колледжа по введению в действие новых образовательных стандартов важно было провести целенаправленную работу по глубокому и всестороннему освоению государственных требований, особенно по качественному проектированию профессиональных образовательных программ по всем специальностям, которые реализуются в колледже. Государственный образовательный стандарт среднего профессионального образования (ГОС СПО направлен на решение задач, обеспечивающих:
Основная профессиональная программа по специальности разрабатывается на основании государственных требований к минимуму содержания и уровню подготовки выпускников по специальности (гостребования) и включает себя требования образовательного учреждения к уровню подготовки выпускника по специальности. рабочий учебный план, рабочие программы учебных дисциплин, рабочую программу производственной (профессиональной) практики, программу итоговой государственной аттестации. Учебно-материальное обеспечение образовательного процесса. В связи с введением ГОС СПО второго поколения изменились требования к качеству образования студентов колледжа. Методы решения этой проблемы содержатся в системе уровневой дифференциации. Главная ее особенность состоит в дифференциации требований к знаниям и умениям студентов: явно выделяется уровень обязательной подготовки, который удовлетворяет требованиям Государственного стандарта СПО. На его основе формируется повышенный уровень овладения курсом, позволяющий студенту решать более сложные задачи, творчески подходить к проблеме. Реализация уровневого подхода требует разработки целого комплекса мер, специальной технологии обучения - модульной технологии.
Модульная
технология
обучения(схема2)
Предполагаемая технология обучения требует обновления материально-технической базы колледжа: компьютерные классы с локальной сетью, оснащение кабинетов и лабораторий компьютерами, необходимой видеотехникой, программными продуктами.
Схема3 Кадровое обеспечение. Модель внедрения ГОС СПО второго поколения Создание модели управления качеством образования - сложная педагогическая проблема, а внедрение - важная практическая задача. Решение этой задачи видится в следующем:
Возможности развития среднего профессионального образования в значительной степени определяются кадровым потенциалом системы. Прежде всего, это педагогические кадры. Педагог, преподаватель, являющийся ключевой фигурой в образовании, сегодня не только воплощает образовательную программу в учебный процесс, но и непосредственно участвует в формировании содержания образования, в его обновлении. Именно он формирует будущего специалиста и как конкурентоспособного работника, и как личность, способную к саморазвитию. Важнейшим итогом внедрения ГОС СПО в деятельность колледжа должна стать разработка подходов к непрерывному педагогическому образованию преподавателя - ключевой фигуры модернизации образования. Теоретические и организационно-практические основы управления развитием профессионализма педагога включают:
Взаимодействие преподавателя и студента в образовательном процессе представлено схемой
Качество профессионального образования. Законом РФ «Об образовании» четко определена роль стандартов в организации процесса контроля качества подготовки специалистов. Статья 7(п.6) Закона РФ «Об образовании» устанавливает, что «государственные образовательные стандарты являются основой объективной оценки уровня образования и квалификации выпускников…» Сегодня государственные образовательные стандарты, введенные (или разрабатываемые) по всем уровням образования, определяют одновременно как требования к минимуму содержания, так и требования к уровню подготовки выпускников.
Роль стандартов в создании системы качества подготовки специалистов, (схема4) Ученые рассматривают качество образования как многокомпонентную структуру, включающую элементы: качество педагогического персонала, качество образовательных программ, качество студентов, качество управления учебным заведением. В аспекте проблемы качества образования важным является понятие оценки. Сегодня в большинстве зарубежных стран сформирована позиция, согласно которой оценка деятельности образовательных учреждений должна позволять учащимся, родителям, самим образовательным учреждениям, органам управления образованием, власти и обществу в целом иметь представление о качестве и результатах образования в определенный момент и улучшать его посредством специальных послеоценочных мер. Таким образом, «оценка» (оценивание) рассматривается как один из важных механизмов управления качеством образования. Общепринятая модель оценки включает этапы: первый - сбор информации, показывающей, насколько хорошо функционирует система или ее отдельные элементы; второй - анализ собранной информации и определение неудовлетворительно функционирующих элементов системы; третий - попытка исправить ситуацию путем рекомендаций и осуществления конкретных мер. Каждое учебное заведение сегодня должно иметь свою собственную систему контроля качества подготовки специалистов. В соответствии со статьей 15, п. 3 Закона РФ «Об образовании» «образовательное учреждение самостоятельно в выборе системы оценок, формы, порядка и периодичности промежуточной аттестации обучающихся». Реализация этой нормы невозможна без разработки соответствующих локальных актов, а также закрепления отдельных положении в уставе учебного заведения. Министерством образования Российской Федерации за последние годы издан ряд рекомендации по организации и методическому обеспечению как итоговой, так и промежуточной аттестации обучающихся, которые могут быть использованы при построении собственной системы контроля качества подготовки специалистов. Можно назвать ряд документов, которые, на наш взгляд, должны быть разработаны образовательными учреждениями для обеспечения эффективности контроля:
Эффективность функционирования системы контроля зависит прежде всего от слаженности работы педагогического коллектива, от уровне организации методической работы в учебном заведении. Каждый преподаватель дол же и не только ознакомиться с требованиями стандарта, но и абсолютно четко представлять, на каком уровне контроля и каким образом реализуются многообразные межпредметные связи, на каком уровне обобщения студент (выпускник) должен овладеть данной дисциплиной. Именно от организационного и методического обеспечения освоения каждой конкретной учебной дисциплины и понимания места этой дисциплины в системном овладении специальностью зависит эффективность подготовки специалистов. Основными предпосылками повышения качества выступают: - инновации в технике, технологии, в содержании и характере профессиональной деятельности специалистов на производстве; - инновации в функциональной системе подготовки студентов в учебном заведении; - деятельностный подход к формированию и реализации содержания профессионального образования; - опережающий характер развития профессионального образования по отношению к сфере труда. Реализация идеи опережающего образования осуществляется в трех аспектах: - опережающий уровень образования студентов по отношению к текущим проблемам производства; - опережающая подготовка кадров по новым перспективным разнообразным профессиям; - саморазвитие личности, т.е. на каждой ступени профессионального образования необходимо так перестраивать образовательный процесс, чтобы у студентов не только формировались профессиональные знания и умения, но и развивались другие качества личности, которые позволят им в процессе дальнейшей жизни достаточно быстро осваивать новую технику и технологию. Таким образом, качество профессиональной подготовки специалистов в профессиональной школе обусловлено следующими факторами: -качеством практической подготовки студентов; -качеством применяемых технологий обучения и воспитания, их личностно-ориентированной направленностью на формирование творческих способностей специалиста; -опережающим характером профессионального образования. Данные факторы, в свою очередь, способствуют формированию таких умений и способностей будущих специалистов, как: - умение осваивать новые перспективные технологии, технику, методы деятельности, производственные отношения: - способность ориентироваться в достижениях производства, информационная грамотность; - профессиональная мобильность и компетентность, предприимчивость и инициативность, высокая культура труда; - склонность и потребность в непрерывном образовании, к творчеству и профессиональному росту; -дисциплинированность и интеллектуальная насыщенность профессиональной деятельности. 2.Анализ организации системы управления учебным процессом в период Государственной аттестации выпускников С целью создания условий для качественного развития личностного потенциала каждого студента педагоги – теоретики в области образования на основе существующей теории и практики модель организации учебно-воспитательного процесса. Концепция данной модели содержит следующие принципы построения учебно-воспитательного процесса: - Гуманизация межличностных отношений участников образовательного процесса, сочетание требовательности с уважением достоинства личности, ее права на индивидуальность. -Системный подход к организации образовательного процесса, взаимосвязь всех его компонентов на личностно-ориентированной основе. -Демократизация образовательного процесса, предоставление студентам права выбора стратегии своего развития и деятельности. -Личностно-деятельностный подход, включение студентов в творческую учебно-познавательную деятельность как субъектов своего личностного и профессионального развития. Управление образовательным процессом: -управление образовательным процессом по результатам системного мониторинга (мониторинг методики урока, качества обученности, результативности педагогической практики и т.д.); -анализ и оценка деятельности каждого преподавателя и классного руководителя с позиций освоения и внедрения личностно-ориентированных технологий обучения и воспитания, их результативности; -предоставление возможности каждому участнику образовательного процесса реализовать себя с опорой на свои возможности и способности, склонности и интересы; -усиление социально-защитной функции колледжа, реализация эффективных мер по охране жизни, физического, умственного и психического здоровья студентов в учебной и внеучебной деятельности; -развитие студенческого самоуправления, обеспечение каждому студенту возможности развивать свои социальные функции; -развитие студенческой исследовательской деятельности; -развитие досуговой деятельности студентов как особой формы самовыражения, приобщение студентов к культурным ценностям человечества. Принцип основного звена управления предполагает определение администрацией учебного заведения стержневого направления работы педагогического коллектива по совершенствованию учебно-воспитательного процесса, Обычно эти направления оформляются как девизы, под знаком которых организуется вся работа. Так называемые девизы формулируются в виде проблемы, типа: «Повышение познавательной активности и самостоятельности учащихся в учебно-воспитательном процессе» и т.п. . Чаще же эти основные направления работы сосредотачиваются на разработке педагогическим коллективом инновационных методик, современных педагогических технологий. Что же представляет собой управленческий цикл, обеспечивающий необходимую корректировку деятельности заместителя директора по учебной работе? Как и любая деятельность, деятельность администратора в данном случае состоит из этапов управления. Характеристика этапов управленческой деятельности заместителя директора по учебной работе. Первым начальным этапом управленческой деятельности заместителя директора по учебной работе является целеполагание. На этой этапе заместитель директора вместе с педагогическим коллективом согласованно трансформирует социальный заказ по подготовке специалиста своего учебного заведения, используя модель специалиста или квалификационную характеристику. Ориентируясь на учебный план, определяются цели и задачи учебно-воспитательной работы. Вторым этапом является этап по выработке решения, направленного на достижение цели. На этом этапе продолжается работа по трансформации социального заказа в учебно-воспитательном процессе учебного заведения. Уточняются важнейшие пути, направления, ведущие к реализации цели, сформулированной па первом этапе. В данном случае направлениями являются три блока целостной системы педагогического управления (см. схему 2): - педагогическое управление педколлективом; - педагогическое управление учебно-воспитательной работой, - педагогическое управление методической работой. Третьим этапом является конкретизация общего решения в виде планирования. Целенаправленность организации учебно-воспитательного процесса во многом определяется тщательным планированием. Именно заместитель директора по учебной работе ответственен за текущее и перспективное планирование работы всего педагогического коллектива, вплоть до утверждения индивидуальных планов работы преподавателей, за планирование непосредственно учебно-воспитательной работы в ее разнообразном проявлении, за планирование методической работы, в том числе плана работы методиста и планов работы предметных (цикловых) комиссий. И конечно, заместитель директора, организуя деятельность педагогов, управляя ею, постоянно соотносит содержание их работы, методы и формы обучения с учебными программами, календарно-тематическими и поурочными планами. Четвертым этапом является организация деятельности по выполнению решения. Педагогическое управление в жизнедеятельности любого учебного заведения является стержневым. Именно в процессе его осуществления организуется как педагогическая, деятельность в целом, так и сама учебно-воспитательная, методическая работа. Как определить содержание этих трёх составных деятельности? А оно отражено в задачах каждого блока системы педагогического управления (См, схему 5). Так, педагогическое управление педколлективом предусматривает эффективное решение насущных проблем организации учебно-воспитательного процесса. И ставит своей задачей подбор и расстановку педагогических кадров; определение направлении работы преподавателей, её координацию, корректировку; организацию повышения квалификации преподавателей; обеспечение своевременного определения отчётной документации, её анализ; подготовку а проведение аттестации педагогических работников. Педагогическое управление учебно-воспитательной работой предусматривает целостную организацию всей учебно-воспитательной работы (кроме собственно воспитательной работы при наличии заместителя директора по воспитательной работе). Эффективное управление этой работой. Управленческие задачи заместителя директора по учебной работе направлены на координацию этой работы; составление расписания учебных занятий; определение основной учебной документации преподавателей; определение учебной нагрузки студентов и требований к посещаемости занятий студентами; оснащение учебных лабораторий и кабинетов современным оборудованием, наглядными пособиями и ТОО. Педагогическое управление методической работой предусматривает эффективное методическое обеспечение учебно-воспитательного процесса, т.е. решение следующих задач: направление работы предметных (цикловых) комиссий; работы методиста; контроль за учебно-методической документацией преподавателей; анализа и оценки учебно-методического материал преподавателей; анализа и оценки методического обеспечения самого процесса обучения; координации работы педколлектива по выявлению, изучению и распространению передового опыта преподавателей. Пятым этапом является контроль за всеми видами деятельности. Контроль предполагает использование заместителем директора по учебной работе таких методов, как анализ планов, отчётов, учебно-методической документации; посещение и анализ учебных занятий; наблюдение за работой преподавателей, учащихся; беседы с ними; тестирование; интервьюирование. В качестве шестого этапа выступает этап сбора и обработки информации о педагогической деятельности каждого педагога, корректировка этой деятельности. Проведя структурирование обязанности заместителя директора по учебной работе, объединив в отдельные блоки родственные обязанности, представляется своеобразная система управления(схема5):
Педагогическое управление педколлективом Ц насущных проблем органи- бно-воспитательным процессом дическое обеспечение зации учебно-воспитатель- учебно-воспитательного ного процесса. процесса. З 1.Организация текущего 1.Организация учебно-воспита- 1.Направление работы и перспективного плани- тельной работы. цикловых комиссий. рования работы педаго- гического коллектива. 2.Подбор и расстановка 2.Координация учебной работы 2.Контроль за учебно- педагогических кадров. преподавателей. методической докумен- тацией преподавателей.
3. Направление, коорди- 3. Составление расписания учеб- 3.Анализ и оценка уче- нация, корректировка ра- ных занятий. бно-методического ма- боты преподавателей. териала преподавателей. 4.Утверждение планов 4.Контроль за учебной докумен- 4.Анализ и оценка мето- работы преподавателей, тацией преподавателей. дического обеспечения анализ отчетов. процесса обучения. ния квалификации препо- посещаемостью и успеваемостью педколлектива по выя- давателей. учащихся. влению, изучению и пространению пере- дового опыта препо- 6.Обеспечение своевре- 6.Принятие мер по оснащению менного определения от- учебных лабораторий и кабинетов четной документации. современным оборудованием наг- 7.Внесение предлож- ний по совершенствова- нию образовательного процесса.
8. Подготовка и про- ведение аттестации пе- дагогических работни- ков.
2.1Общая характеристика завершающего этапа обучения специалистов в колледже Рекомендации по организации итоговой государственной аттестации выпускников колледжа (разработаны в соответствии с Положением об итоговой государственной аттестации выпускников образовательных учреждений среднего профессионального образования в Российской Федерации, утвержденным Постановлением Госкомвуза России от 27.12.95 г. №10). Общие положения
- итоговый междисциплинарный экзамен по специальности; - защита выпускной квалификационной работы.
Программа итоговой государственной аттестации
- вид итоговой государственной аттестации; - объем времени на подготовку и проведение итоговой государственной аттестации; - сроки проведения итоговой государственной аттестации; - необходимые экзаменационные материалы; - условия подготовки и процедура проведения итоговой государственной аттестации; - формы проведения итоговой государственной аттестации; - критерии оценки уровня и качества подготовки выпускника;
Организация работы государственной аттестационной комиссии.
- типовым положением об образовательном учреждении среднего профессионального образования (среднем специальном учебном заведении), утвержденным постановлением правительства Российской Федерации от 14.10.1994 г. №1168; - положением об итоговой государственной аттестации выпускников образовательных учреждений среднего профессионального образования в Российской Федерации, утвержденным постановлением государственного комитета Российской Федерации по высшему образованию от 27.12.1995 г. №10; - уставом колледжа. Место работы комиссии устанавливается директором колледжа по согласованию с председателем государственной аттестационной комиссии. Расписание проведения итоговой государственной аттестации выпускников утверждается директором колледжа и доводится до сведения студентов не позднее, чем за две недели до начала работы государственной аттестационной комиссии. Допуск студента к итоговой государственной аттестации объявляется приказом по колледжу.
- государственные требования к минимуму содержания и уровню подготовки выпускников и дополнительные требования образовательного учреждения по специальности; - программа итоговой государственной аттестации; - приказ директора колледжа о допуске студентов к итоговой государственной аттестации; - сведения об успеваемости студентов (согласно п. 14 инструкции о порядке ведения, заполнения и выдачи государственных документов о среднем профессиональном образовании, утвержденной постановлением Госкомвуза России от 10.04.96 г. №6); - зачетные книжки студентов; - книга протоколов заседаний государственной аттестационной комиссии.
- качественный состав государственных аттестационных комиссий; - перечень видов итоговой государственной аттестации студентов по основной профессиональной программе; - характеристика общего уровня подготовки студентов по данной специальности; - количество дипломов с отличием; - анализ результатов по каждому виду итоговой государственной аттестации согласно приложению; - недостатки в подготовке студентов по данной специальности; - выводы и предложения. 2.2Содержание ГОС СПО по специальностям. Одним из главных этапов управленческой деятельности заместителя директора по учебной работе на данном этапе совместно с цикловыми комиссиями колледжа является изучение государственных образовательных стандартов среднего профессионального образования второго поколения. Колледж ведет подготовку по восьми специальностям: 1.Специальность 0601 «Экономика, бухгалтерский учет и контроль» 2.Специальность 0613 «Государственное и муниципальное управление» 3.Специальность 1201 «Технология машиностроения» 4.Специальность 1202 «Производство летательных аппаратов» 5.Специальность 1705 «Техническое обслуживание и ремонт автотранспорта» 6.Специальность 2203 «Программное обеспечение ВТ и автоматизированных систем» 7.Специальность 2819 «Экспертиза качества потребительских товаров» 8.Специальность 3404 «Стандартизация и сертификация продукции» Далее представлены ГОС СПО по нижеперечисленным специальностям. Министерство образования Российской Федерации Регистрационный номер № 04-0601-Б ГОСУДАРСТВЕННЫЙ ОБРАЗОВАТЕЛЬНЫЙ СТАНДАРТ СРЕДНЕГО ПРОФЕССИОНАЛЬНОГО ОБРАЗОВАНИЯ ГОСУДАРСТВЕННЫЕ ТРЕБОВАНИЯ к минимуму содержания и уровню подготовки выпускников по специальности 0601 Экономика и бухгалтерский учет (по отраслям) (базовый уровень среднего профессионального образования) Квалификация – бухгалтер Вводится в действие с 1 сентября 2002 г. Москва -2002 Общая характеристика специальности 0601 Экономика и бухгалтерский учет (по отраслям)
очная, очно-заочная (вечерняя), заочная, экстернат.
Нормативный срок освоения основной профессиональной образовательной программы при очной форме обучения: на базе среднего (полного) общего образования - 1 год 10 месяцев; на базе основного общего образования - 2 года 10 месяцев'. Абитуриент при поступлении должен иметь один из документов: -аттестат о среднем (полном) общем образовании; -аттестат об основном общем образовании; -диплом о начальном профессиональном образовании с указанием о полученном уровне общего образования и оценками по дисциплинам Базисного учебного плана общеобразовательных учреждений; -документ об образовании более высокого уровня.
Выпускник должен быть готов к профессиональной деятельности по бухгалтерскому учету и анализу имущества, обязательств и хозяйственных операций в качестве бухгалтера на предприятиях, организациях, учреждениях (далее - организациях) независимо от их организационно-правовых форм. Основные виды деятельности бухгалтера: учетно-аналитическая - ведение бухгалтерского учета имущества, обязательств и хозяйственных операций; отражение на счетах бухгалтерского учета операций, связанных с движением основных средств, товарно-материальных ценностей и денежных средств; начисление и перечисление налогов и сборов в федеральный, региональный и местный бюджеты, в государственные внебюджетные социальные фонды, платежей в банковские учреждения, средств на финансирование капитальных вложений, заработной платы рабочих и служащих, других выплат и платежей; обеспечение руководителей, кредиторов, инвесторов, аудиторов и других заинтересованных пользователей бухгалтерской отчетности сопоставимой и достоверной бухгалтерской информацией по соответствующим направлениям (участкам) учета; проведение инвентаризации денежных средств, товарно-материальных ценностей и обязательств; подготовка данных по соответствующим участкам бухгалтерского учета для составления отчетности; использование компьютерных технологий в учетно-аналитической деятельности; экономическая - учет поступающих денежных средств, товарно-материальных ценностей, основных средств, а также учет издержек производства и обращения, исполнения смет расходов, реализации продукции (выполнения работ и услуг); составление отчетных калькуляций себестоимости готовой продукции (выполняемых работ, услуг); участие в разработке мероприятий по эффективному использованию внутрихозяйственных резервов; выполнение работ по ведению базы данных о хозяйственных операциях и финансовых результатах деятельности организаций и т.д; проведение анализа хозяйственной деятельности организации по данным бухгалтерского учета и отчетности с использованием вычислительной техники; финансово-контрольная - проведение в соответствии с действующими положениями документальных ревизий хозяйственно-финансовой деятельности организаций; разработка и осуществление мер, направленных на повышение эффективности использования финансовых средств; обеспечение сохранности бухгалтерских документов, оформление их в соответствии с установленным порядком для передачи в архив. Выпускник должен уметь: документально оформлять и отражать на счетах бухгалтерского учета операции, связанные с движением основных средств, товарно-материальных ценностей, денежных средств, расчетов и т.д.; составлять бухгалтерскую и статистическую отчетность; анализировать хозяйственно-финансовую деятельность организации; оценивать ликвидность и платежеспособность организации; пользоваться нормативными документами и инструкциями Министерства финансов РФ, Министерства по налогам и сборам РФ и других государственных органов, регулирующими порядок бухгалтерского учета, отчетности и налогообложения; использовать вычислительную технику для обработки учетно-финансовой информации. Выпускник должен знать: рыночные методы хозяйствования, экономику, организацию труда и управления; законодательные акты, постановления, распоряжения, приказы, руководящие методические и нормативные материалы по организации бухгалтерского учета имущества, обязательств и хозяйственных операций и составлению отчетности; формы и методы бухгалтерского учета в организации; план и корреспонденцию счетов; организацию документооборота по участкам бухгалтерского учета; налоговое законодательство РФ, формы и методы анализа финансово-хозяйственной деятельности и контрольно-ревизионной работы; компьютерное обеспечение бухгалтерской деятельности.
Выпускник, освоивший основную профессиональную образовательную программу среднего профессионального образования по специальности 0601 Экономика и бухгалтерский учет (по отраслям), подготовлен: - к освоению основной профессиональной образовательной программы среднего профессионального образования повышенного уровня; - к освоению основной профессиональной образовательной программы высшего профессионального образования; - к освоению основной профессиональной образовательной программы высшего профессионального образования по специальности 060500 Бухгалтерский учет, анализ и аудит в сокращенные сроки. Требования к уровню подготовки выпускника по специальности 0601 Экономика и бухгалтерский учет (по отраслям)
Выпускник должен: - понимать сущность и социальную значимость своей будущей профессии, проявлять к ней устойчивый интерес; - иметь представление о современном мире как духовной, культурной, интеллектуальной и экологической целостности; осознавать себя и свое место в современном обществе; - знать основы Конституции Российской Федерации, этические и правовые нормы, регулирующие отношения человека к человеку, обществу и природе; уметь учитывать их при решении профессиональных задач; - обладать экологической, правовой, информационной и коммуникативной культурой, элементарными умениями общения на иностранном языке; - обладать широким кругозором; быть способным к осмыслению жизненных явлений, к самостоятельному поиску истины, к критическому восприятию противоречивых идей; - быть способным к системному действию в профессиональной ситуации; к анализу и проектированию своей деятельности, самостоятельным действиям в условиях неопределенности; - быть готовым к проявлению ответственности за выполняемую работу, способным самостоятельно и эффективно решать проблемы в области профессиональной деятельности; - быть способным к практической деятельности по решению профессиональных задач в организациях различных организационно-правовых форм; владеть профессиональной лексикой; - быть способным научно организовать свой труд, готовым к применению компьютерной техники в сфере профессиональной деятельности; - быть готовым к позитивному взаимодействию и сотрудничеству с коллегами; - быть готовым к постоянному профессиональному росту, приобретению новых знаний; - обладать устойчивым стремлением к самосовершенствованию (самопознанию, самоконтролю, самооценке, саморегуляции и саморазвитию); стремиться к творческой самореализации; - знать основы предпринимательской деятельности и особенности предпринимательства в профессиональной сфере; - иметь научное представление о здоровом образе жизни, владеть умениями и навыками физического совершенствования. Требования к уровню подготовки выпускника по дисциплинам По общим гуманитарным и социально-экономическим дисциплинам Выпускник должен: в области философии: - иметь представление о философских, научных и религиозных картинах мира, смысле жизни человека, формах человеческого сознания и особенностях его проявления в современном обществе, о соотношении духовных и материальных ценностей, их роли в жизнедеятельности человека, общества, цивилизации; - иметь представление об условиях формирования личности, свободе и ответственности за сохранение жизни, культуры, окружающей природной среды; - иметь представление о роли науки, научного познания и его структуре, формах и методах, социальных и этических проблемах, связанных с развитием и использованием достижений науки, техники и технологии; в области права: - знать основные положения Конституции Российской Федерации; - иметь представление об основных отраслях права Российской Федерации; - знать права и свободы человека и гражданина, механизмы их реализации; - уметь использовать необходимые нормативно-правовые документы; в области русского языка и культуры речи: - знать различия между языком и речью, функции языка как средства формирования и трансляции мысли; - знать нормы русского литературного языка, специфику устной и письменной речи, правила продуцирования текстов разных деловых жанров; - уметь строить свою речь в соответствии с языковыми, коммуникативными и этическими нормами; - уметь анализировать свою речь с точки зрения ее нормативности, уместности и целесообразности; устранять ошибки и недочеты в своей устной и письменной речи; - уметь пользоваться словарями русского языка; в области иностранного языка: - владеть лексическим (1200-1400 лексических единиц) и грамматическим минимумом, необходимым для чтения и перевода (со словарем) иностранных текстов профессиональной направленности; - обладать элементарными умениями общения на иностранном языке; в области физической культуры: - иметь представление о роли физической культуры в общекультурном, профессиональном и социальном развитии человека; знать основы здорового образа жизни; - уметь использовать физкультурно-спортивную деятельность для укрепления здоровья, достижения жизненных и профессиональных целей, самоопределения в физической культуре; в области социальной психологии: - знать закономерности общения, социально-психологические феномены группы и общества, пути социальной адаптации личности; - уметь пользоваться простейшими приемами саморегуляции поведения в процессе межличностного общения; в области этики: - иметь представление об основных категориях этики; - знать основные понятия и принципы этики; моральные нормы и принципы взаимоотношений; понятия долга и ответственности; - уметь поддерживать деловую репутацию; в области социологии и политологии: - иметь представление о социологическом подходе в понимании закономерностей функционирования и развития общества и личности; - иметь представление о социальной структуре, социальной мобильности, социальном взаимодействии и об основных социальных институтах общества; - иметь представление о социальных движениях и других факторах социального изменения и развития; - иметь представление о сущности власти, субъектах политики, политических отношениях и процессах (в России и в мире в целом). По математическим и общим естественнонаучным дисциплинам Выпускник должен: в области математики: - иметь представление о роли и месте математики в современном мире, общности ее понятий и представлений; - знать и уметь использовать математические методы при решении прикладных задач; в области информатики: - иметь представление об основных этапах решения задач с помощью ЭВМ, методах и средствах сбора, обработки, хранения, передачи и накопления информации; - иметь представление о программном и аппаратном обеспечении вычислительной техники, о компьютерных сетях и сетевых технологиях обработки информации, о методах защиты информации; - знать основные понятия автоматизированной обработки информации, знать общий состав и структуру персональных ЭВМ и вычислительных систем; - знать базовые системные программные продукты и пакеты прикладных программ; - уметь использовать изученные прикладные программные средства; в области экологических основ природопользования: - иметь представление о взаимосвязи организмов и среды обитания; - иметь представление об условиях устойчивого состояния экосистем и причинах возникновения экологического кризиса; - иметь представление о природных ресурсах России и мониторинге окружающей среды; - иметь представление об экологических принципах рационального природопользования. По общепрофессиональным дисциплинам Выпускник должен: иметь представление: - о закономерностях функционирования рыночных механизмов на микро и макроуровнях и методах государственного регулирования экономики; - об основных аспектах развития отрасли, организации (предприятия) как хозяйствующих субъектов в рыночной экономике; - о характерных чертах современного менеджмента; - об общих правилах и принципах статистических исследований и наблюдений; - о принципах маркетинга; - о финансово-хозяйственном учете и его видах, формах учета, учетных регистрах; - о финансовой и банковской системах РФ; знать: _ общие положения экономической теории; - основные микро и макроэкономические категории и показатели, методы их расчета; - организацию производственного и технологического процессов; - состав материальных, трудовых и финансовых ресурсов организации, показатели их эффективного использования, вопросы экономии ресурсов, энергосберегающие технологии; - механизмы ценообразования, формы оплаты труда; - основные технико-экономические показатели деятельности организации; - цикл менеджмента; - процесс принятия и реализации управленческих решений; - формы делового и управленческого общения в коллективе; - экономико-статистические методы обработки учетно-экономической информации; - товарную, ценовую и сбытовую политику организации; - стратегию маркетинга; - систему документационного обеспечения управления (ДОУ); - предмет и метод бухгалтерского учета; - счета бухгалтерского учета; - методические, нормативные и другие руководящие материалы по организации учета и отчетности в организации; - основы денежно-кредитной, налоговой, социальной, инвестиционной и антиинфляционной политики государства; - современную банковскую систему, порядок кредитования организаций банковскими учреждениями; - методику бизнес-планирования; уметь: - ориентироваться в вопросах экономической теории в современных условиях; - рассчитывать по принятой методологии основные технико-экономические показатели деятельности организации; - применять в профессиональной деятельности приемы делового и управленческого общения; - использовать основные методы и приемы статистики для решения практических задач; - оформлять документацию в соответствии с требованиями ДОУ, используя электронные системы документооборота; - отражать на счетах бухгалтерского учета хозяйственные операции; - систематизировать учетную информацию в регистрах; - находить оптимальный вариант инвестиций; - рассчитывать доходы по ценным бумагам; - рассчитывать суммовые и курсовые разницы при осуществлении валютных операций; - составлять бизнес-план; - использовать компьютерную технику в режиме пользователя; в области правового обеспечения профессиональной деятельности: - иметь представление о правовом положении субъектов правоотношений в сфере профессиональной деятельности (включая предпринимательскую деятельность); - знать права и обязанности работников в сфере профессиональной деятельности; - знать законодательные акты и другие нормативные документы, регулирующие правоотношения в процессе профессиональной деятельности; - уметь защищать свои права в соответствии с трудовым законодательством; в области безопасности жизнедеятельности: - знать принципы обеспечения устойчивости объектов экономики, прогнозирования развития событий и оценки последствий при техногенных, чрезвычайных ситуациях и стихийных явлениях; - уметь организовывать и проводить мероприятия по защите работающих и населения от негативных воздействий чрезвычайных ситуаций; - знать основы военной службы и обороны государства; - иметь представление о медицинских знаниях. По специальным дисциплинам Выпускник должен: Иметь представление: - о перспективах адаптации российской системы бухгалтерского учета к Международным стандартам; знать: - Федеральный закон РФ «О бухгалтерском учете»; - основные требования к ведению бухгалтерского учета, объекты учета; - нормативные акты, регулирующие отношения организации (предприятия) и государства; - положение о бухгалтерском учете и отчетности в Российской Федерации; - первичную и сводную учетную документацию; - информационную базу и приемы экономического анализа; его виды и особенности; - методику проведения анализа финансово-хозяйственной деятельности организации; - налоговое законодательство Российской Федерации, основные понятия теории налогообложения, порядок взимания налогов с юридических лиц и граждан, структуру налогообложения; Налоговый Кодекс Российской Федерации; - основные положения законодательства об аудиторской деятельности в Российской Федерации, порядок ее осуществления, стандарты аудита и этику аудитора; - состав, функции и возможности использования информационных и телекоммуникационных технологий в профессиональной деятельности бухгалтера; уметь: - документально оформлять и отражать на счетах бухгалтерского учета операции, связанные с движением основных средств, товарно-материальных ценностей, денежных средств и т.д.; - составлять бухгалтерскую и статистическую отчетность; - проводить инвентаризацию имущества и обязательств; - использовать экономическую, нормативно-управленческую документацию и справочный материал в своей профессиональной деятельности; - проводить анализ финансово-хозяйственной деятельности организации; - оценивать ликвидность и платежеспособность организации; - пользоваться нормативными документами и инструкциями Государственной Налоговой инспекции Российской Федерации, регулирующими механизм и порядок налогообложения; - использовать программное обеспечение для ведения бухгалтерской отчетности; - применять компьютерные и телекоммуникационные средства.
В процессе производственной (профессиональной) практики студент должен закрепить и углубить знания, полученные в процессе обучения, приобрести умения по всем видам профессиональной деятельности.
В результате освоения основной профессиональной образовательной программы по специальности 0601 Экономика и бухгалтерский учет (по отраслям) выпускник должен быть готов к выполнению учетно-аналитической, экономической, финансово-контрольной деятельности в соответствии с квалификационной характеристикой. Министерство образования Российской Федерации Регистрационный № 06-0613-ВР ГОСУДАРСТВЕННЫЙ ОБРАЗОВАТЕЛЬНЫЙ СТАНДАРТ СРЕДНЕГО ПРОФЕССИОНАЛЬНОГО ОБРАЗОВАНИЯ ГОСУДАРСТВЕННЫЕ ТРЕБОВАНИЯ к минимуму содержания и уровню подготовки выпускников по специальности 0613 Государственное и муниципальное управление (базовый уровень среднего профессионального образования) Квалификация - специалист по государственному и муниципальному управлению Введен в действие с 1 сентября 1998 г. Москва-2002 г. Общая характеристика специальности 0613 Государственное и муниципальное управление
очная, очно-заочная (вечерняя), заочная, экстернат.
Нормативный срок освоения основной профессиональной образовательной программы при очной форме обучения : — на базе среднего (полного) общего образования - 1 год 10 месяцев; — на базе основного общего образования — 2 года 10 месяцев.
Место специальности в сфере общественного разделения труда. Государственное и муниципальное управление - область деятельности, обеспечивающая рациональное управление экономическими и социальными процессами, организацию систем управления, совершенствование управления в соответствии с тенденциями социально-экономического развития. Объекты профессиональной деятельности. Профессиональная деятельность специалиста государственного и муниципального управления осуществляется в системе государственных органов законодательной, исполнительной, судебной властей, органах местного самоуправления, а также в иных государственных органах, организациях и учреждениях в соответствии с законодательством Российской Федерации о государственной службе. Виды профессиональной деятельности: — организационно-управленческая, — планово-экономическая, — контрольно-аналитическая, — информационно-аналитическая. Требования к уровню подготовки выпускника по специальности 0613 Государственное и муниципальное управление
Выпускник отвечает следующим требованиям: — владеет основами гуманитарных и социально-экономических наук, умеет использовать полученные знания и методы этих наук в профессиональной и иной деятельности; — знает основы Конституции Российской Федерации, этические и правовые нормы, регулирующие отношение человека к человеку, обществу, окружающей природной среде; — обладает культурой мышления, владеет государственным языком Российской Федерации - русским, грамотно использует профессиональную лексику; — имеет целостное представление о процессах и явлениях, происходящих в природе и обществе, необходимое для решения профессиональных задач с учетом технологических, социально-экономических и экологических факторов; — имеет представление о здоровом образе жизни, владеет умениями физического совершенствования; — понимает сущность и социальную значимость своей профессии, обладает чувством профессиональной ответственности за результаты своего труда; — готов при реализации профессиональных функций решать поставленные задачи, требующие анализа ситуации и выбора решений; — умеет рационально организовать свой труд , в том числе планировать работу, анализировать ее результаты, организовывать рабочее место; готов к применению компьютерной и оргтехники в сфере профессиональной деятельности; — готов к взаимодействию с коллегами по работе, знаком с методами управления и организации работы коллектива; — психологически готов к изменению вида и характера профессиональной деятельности, осознает необходимость повышения квалификации, способен к самостоятельному овладению дополнительными знаниями в области профессиональной деятельности.
По общим гуманитарным и социально-экономическим дисциплинам выпускник должен в области философии: — иметь представление о философских, научных и религиозных картинах мира, смысле жизни человека, формах человеческого сознания и особенностях его проявления в современном обществе, о соотношении духовных и материальных ценностей, их роли в жизнедеятельности человека, общества, цивилизации; — иметь представление о роли науки и научного познания, его структуре, формах и методах, социальных и этических проблемах, связанных с развитием и использованием достижений науки, техники и технологии; — иметь представление о биологическом и социальном, телесном и духовном началах в человеке, о сущности сознания, сознательного и бессознательного в его поведении; — иметь представление об условиях формирования личности, ее свободы и ответственности за сохранение жизни, культуры, окружающей природной среды; — знать нравственные нормы регулирования отношений между людьми в обществе; в области социологии: — иметь представление о социологическом подходе в понимании закономерностей развития и функционирования общества и личности; — иметь представление о социальной структуре, социальном расслоении, социальном взаимодействии и об основных социальных институтах общества; — знать особенности процесса социализации личности, формы регуляции и саморегуляции социального поведения; — иметь представление о социальных движениях и других факторах социального изменения и развития; в области политологии: — иметь представление о сущности власти, субъектах политики, политических отношениях и процессах (в России и в мире в целом); — иметь представление о политических системах и политических режимах; в области права: — знать права и свободы человека и гражданина, механизмы их реализации; — иметь представление об основах государственного, административного, гражданского, трудового, семейного, уголовного права Российской Федерации; — знать правовые и нравственно-этические нормы в сфере профессиональной деятельности; — уметь использовать нормативно-правовые документы, регламентирующие профессиональную деятельность специалиста; в области иностранного языка: — владеть лексическим (1200-1400 лексических единиц) и грамматическим минимумом, необходимым для чтения и перевода (со словарем) иностранных текстов профессиональной направленности; — обладать элементарными умениями общения на иностранном языке; в области физической культуры: — иметь представление о роли физической культуры в общекультурном, профессиональном и социальном развитии человека; — знать основы физической культуры и здорового образа жизни; — уметь использовать физкультурно-спортивную деятельность для укрепления здоровья, достижения жизненных и профессиональных целей, самоопределения в физической культуре. По математическим и общим естественнонаучным дисциплинам выпускник должен в области математики и информатики: иметь представление: — о месте и роли математики в современном мире, общности ее понятий и представлений; — о методах и средствах сбора, обработки, хранения, передачи и накопления информации; — о методах математического моделирования и технологии решения задач с использованием ЭВМ; знать и уметь использовать: — математические методы при решении прикладных задач; — простые математические модели систем и процессов в сфере профессиональной деятельности; — методы и средства информационной технологии при решении профессиональных задач; — пакеты прикладных программ для работы с документами; иметь опыт: — использования вычислительной техники и программного обеспечения применительно к профессиональной деятельности; в области экологии: иметь представление: — о современном состоянии окружающей среды в России и глобальных проблемах экологии; — о видах и формах международного сотрудничества по охране окружающей среды и основных международных программах в этой области; знать: — правовые вопросы экологической безопасности. По общепрофессиональным дисциплинам выпускник должен иметь представление: — о роли общепрофессиональных знаний в профессиональной деятельности выпускника; — о закономерностях функционирования рыночных механизмов на макроуровне и методах государственного регулирования экономики; — об основных направлениях государственной экономической и социальной политики; — об истории государственного управления в России; — о системе показателей, общих правилах и принципах статистического исследования; о природе статистических совокупностей; знать: — основные макро- и микроэкономические категории и показатели; — основы денежно-кредитной, налоговой, социальной и инвестиционной политики государства; — основные экономико-статистические методы обработки учетно-экономической информации; — основы теории государственного управления; — правовые основы государственного и муниципального управления; — основы финансовой системы Российской Федерации; — основы бухучета; — требования к составлению и оформлению управленческой документации; — сущность и характерные черты современного менеджмента; — психологические аспекты управления, порядок разрешения конфликтных ситуаций в коллективе; — технику и методы организации коммуникаций, культуру общения; — формы делового общения в коллективе; — методы групповой работы; — методы обеспечения безопасности жизнедеятельности, способы индивидуальной и коллективной защиты при авариях, пожарах и других стихийных бедствиях; уметь: — использовать экономическую, нормативно-управленческую, правовую документацию и справочный материал в своей профессиональной деятельности; — находить оптимальные варианты при решении управленческих задач; — разрешать конфликтные ситуации. По специальным дисциплинам выпускник должен знать: — структуру государственного и муниципального управления; — систему федеральных и городских органов представительной и исполнительской власти; — тенденции развития государственного и муниципального управления; — основы организации муниципального управления; — основные положения по связям с общественностью; — порядок организации приема граждан аппаратом администрации; — объекты социального управления и их характерные особенности; — особенности социального управления на современном этапе; — современные информационные технологии в управленческой деятельности; — особенности профессиональной этики; уметь: — осуществлять подготовку управленческих решений; — решать организационные задачи; — использовать современные информационные технологии; — осуществлять управленческий контроль. Производственная (профессиональная) практика. В процессе производственной (профессиональной) практики выпускник должен закрепить и углубить знания, полученные в процессе обучения, приобрести умения по всем видам профессиональной деятельности. В результате освоения основной профессиональной образовательной программы по специальности 0613 Государственное и муниципальное управление выпускник должен владеть умениями и иметь опыт: — работы с нормативными и законодательными документами, со справочной литературой, другими информационными источниками; — работы на персональном компьютере для обработки информации; — подготовки данных по соответствующим участкам работы для анализа социально-экономической обстановки; — подготовки к докладу материалов информационного и справочного характера; — использования современных информационных технологий в профессиональной деятельности; — ведения деловой переписки и телефонных переговоров; — организации делопроизводства; — участия в деловых переговорах, беседах, публичных выступлениях; — определения стандартов работы и этических норм. Дополнительные требования к выпускнику в части дисциплин по выбору студента определяются учебным заведением с учетом особенностей профессиональной подготовки. Министерство образования Российской Федерации Регистрационный №04- 1201 – Б ГОСУДАРСТВЕННЫЙ ОБРАЗОВАТЕЛЬНЫЙ СТАНДАРТ СРЕДНЕГО ПРОФЕССИОНАЛЬНОГО ОБРАЗОВАНИЯ ГОСУДАРСТВЕННЫЕ ТРЕБОВАНИЯ к минимуму содержания и уровню подготовки выпускников по специальности 1201 Технология машиностроения (базовый уровень среднего профессионального образования) Квалификация – техник Вводится в действие с 1 сентября 2002 г. Москва 2002 Общая характеристика специальности 1201 Технология машиностроения
очная; очно-заочная (вечерняя); заочная; экстернат.
Нормативный срок освоения основной профессиональной образовательной программы при очной форме обучения: - на базе среднего (полного) общего образования - 2 года 10 месяцев; - на базе основного общего образования - 3 года 10 месяцев1. Абитуриент при поступлении должен иметь один из документов: - аттестат о среднем (полном) общем образовании; - аттестат об основном общем образовании; - диплом о начальном профессиональном образовании с указанием о полученном уровне общего образования и оценками по дисциплинам Базисного учебного плана общеобразовательных учреждений; - документ об образовании более высокого уровня.
Выпускник должен быть готов к профессиональной деятельности в области производства изделий машиностроения в качестве техника на предприятиях, в научно-исследовательских и конструкторских организациях различных организационно-правовых форм собственности. Основные виды профессиональной деятельности техника: производственно-технологическая - осуществление технологического процесса изготовления деталей и сборки изделий машиностроения (узлов, машин, оборудования и т. п.) и контроль за соблюдением технологической дисциплины на производстве; контроль за эффективным использованием материалов и оборудования; осуществление технического контроля соответствия качества изделия установленным нормативам; под руководством более квалифицированного специалиста проведение стандартных и сертификационных испытаний объектов техники; управление современными техническими системами и их эксплуатация; организационно- управленческая - организация работы коллектива исполнителей; планирование и организация производственных работ; оценка экономической эффективности производственной деятельности; сбор, обработка и накопление с использованием современных технических средств технологической, технической, экономической и других видов информации для реализации инженерных и управленческих решений; обеспечение безопасности труда на производственном участке; конструкторско-технологическая - разработка технологических процессов изготовления деталей средней сложности и сборки простых видов изделий машиностроения; проектирование изделий средней сложности основного и вспомогательного производства; составление технических заданий на проектирование технологической оснастки; под руководством более квалифицированного специалиста проведение патентных исследований и определение показателей технического уровня проектируемых объектов техники и технологии; опытно-экспериментальная - под руководством более квалифицированного специалиста проведение работ по проверке и освоению новых объектов техники и технологических процессов: регистрация по заданной программе необходимых характеристик и параметров и обработка полученных результатов. Выпускник должен уметь: разрабатывать технологический процесс изготовления типовых деталей и изделий машиностроения; разрабатывать конструкторскую документацию на изделия средней сложности (детали, сборочные единицы); проводить типовые расчеты при проектировании и проверке на прочность элементов механических систем; оформлять и читать простые схемы электрических, гидравлических и пневматических приводов; рассчитывать параметры типовых деталей и узлов технологической оснастки; оформлять конструкторскую, технологическую и другую техническую документацию в соответствии с действующими нормативными документами; применять при графических, вычислительных, проектных и других работах компьютерную технику с использованием прикладного программного обеспечения; пользоваться нормативной и справочной литературой и другими источниками информации для выбора материалов, технологических режимов, оборудования, оснастки, контрольно-измерительных средств; проводить расчет настройки металлорежущего оборудования и использовать методы, средства и основные приемы его наладки; разрабатывать и внедрять управляющие программы для обработки простых деталей на механообрабатывающем оборудовании; осуществлять метрологическую проверку изделий; рассчитывать основные технико-экономические показатели деятельности производственного участка (цеха), оценивать эффективность производственной деятельности; выполнять слесарные операции и основные приемы работы на механообрабатывающем оборудовании. Выпускник должен знать: нормативные документы по стандартизации; правила разработки и оформления технической и технологической документации; методы и средства выполнения технических расчетов, графических и вычислительных работ; основные характеристики материалов и их свойства; контрольно-измерительную аппаратуру и правила пользования ею; методы и средства нормирования точности; технические средства получения, обработки и передачи информации; устройство, технические характеристики, приемы наладки и особенности эксплуатации металлообрабатывающего оборудования; основы технологии производства деталей и сборочных изделий машиностроения; способы измерения параметров, характеристик и режимов работы оборудования; методы расчета технико-экономических показателей при обосновании принятия технического решения; основы экономики, организации труда и управления; основы организации производства; правила и нормы охраны труда, техники безопасности, промышленной санитарии и противопожарной защиты; действия в чрезвычайных ситуациях.
Выпускник, освоивший основную профессиональную образовательную программу среднего профессионального образования по специальности 1201 Технология машиностроения, подготовлен: - к освоению основной профессиональной образовательной программы среднего профессионального образования повышенного уровня; - к освоению основной профессиональной образовательной программы высшего профессионального образования; - к освоению профессиональной образовательной программы высшего профессионального образования по направлениям подготовки: 657800 Конструкторско-технологическое обеспечение машиностроительных производств; 651400 Машиностроительные технологии и оборудование; 651600 Технологические машины и оборудование и другим направлениям машиностроительного профиля в сокращенные сроки. Требования к уровню подготовки выпускника по специальности 1201 Технология машиностроения
Выпускник должен: - понимать сущность и социальную значимость своей будущей профессии, проявлять к ней устойчивый интерес; - иметь представление о современном мире как духовной, культурной, интеллектуальной и экологической целостности; осознавать себя и свое место в современном обществе; - знать основы Конституции Российской Федерации, этические и правовые нормы, регулирующие отношения человека к человеку, обществу и природе; уметь учитывать их при решении профессиональных задач; - обладать экологической, правовой, информационной и коммуникативной культурой, элементарными умениями общения на иностранном языке; - обладать широким кругозором; быть способным к осмыслению жизненных явлений, к самостоятельному поиску истины, к критическому восприятию противоречивых идей; - быть способным к системному действию в профессиональной ситуации, к анализу и проектированию своей деятельности, самостоятельным действиям в условиях неопределенности; - быть готовым к проявлению ответственности за выполняемую работу, способным самостоятельно и эффективно решать проблемы в области профессиональной деятельности; - быть способным к практической деятельности по решению профессиональных задач в организациях различных организационно-правовых форм собственности; владеть профессиональной лексикой; - быть способным научно организовать свой труд, готовым к применению компьютерной техники в сфере профессиональной деятельности; - быть готовым к позитивному взаимодействию и сотрудничеству с коллегами; - быть готовым к постоянному профессиональному росту, приобретению новых знаний; - обладать устойчивым стремлением к самосовершенствованию (самопознанию, самоконтролю, самооценке, саморегуляции и саморазвитию); стремиться к творческой самореализации; - знать основы предпринимательской деятельности и особенности предпринимательства в профессиональной сфере; - иметь научное представление о здоровом образе жизни, владеть умениями и навыками физического совершенствования.
По общим гуманитарным и социально- экономическим дисциплинам Выпускник должен: в области философии: - иметь представление о философских, научных и религиозных картинах мира, смысле жизни человека, формах человеческого сознания и особенностях его проявления в современном обществе, о соотношении духовных и материальных ценностей, их роли в жизнедеятельности человека, общества, цивилизации; - иметь представление об условиях формирования личности, свободе и ответственности за сохранение жизни, культуры, окружающей природной среды; иметь представление о роли науки, научного познания и его структуре, формах и методах, социальных и этических проблемах, связанных с развитием и использованием достижений науки, техники и технологии; в области права: -знать основные положения Конституции Российской Федерации; -иметь представление об основных отраслях права Российской Федерации; -знать права и свободы человека и гражданина, механизмы их реализации; -уметь использовать необходимые нормативно-правовые документы; в области русского языка и культуры речи: -знать различия между языком и речью, функции языка как средства формирования и трансляции мысли; -знать нормы русского литературного языка, специфику устной и письменной речи, правила продуцирования текстов разных деловых жанров; -уметь строить свою речь в соответствии с языковыми, коммуникативными и этическими нормами; -уметь анализировать свою речь с точки зрения ее нормативности, уместности и целесообразности; устранять ошибки и недочеты в своей устной и письменной речи; -уметь пользоваться словарями русского языка; в области иностранного языка: владеть лексическим (1200-1400 лексических единиц) и грамматическим минимумом, необходимым для чтения и перевода (со словарем) иностранных текстов профессиональной направленности; обладать элементарными умениями общения на иностранном языке; в области физической культуры: иметь представление о роли физической культуры в общекультурном, профессиональном и социальном развитии человека; знать основы здорового образа жизни; уметь использовать физкультурно-спортивную деятельность для укрепления здоровья, жизненных и профессиональных целей, самоопределения в физической культуре; в области социальной психологии: знать закономерности общения, социально-психологические феномены группы и общества, пути социальной адаптации личности; уметь пользоваться простейшими приемами саморегуляции поведения в процессе межличностного общения; в области экономики: знать общие положения экономической теории; иметь представление об основах микро- и макроэкономики, экономической ситуации в стране и за рубежом, о денежно-кредитной и налоговой политике; уметь находить и использовать экономическую информацию; в области социологии и политологии: иметь представление о социологическом подходе в понимании закономерностей функционирования и развития общества и личности; - иметь представление о социальной структуре, социальном расслоении, социальном взаимодействии и об основных социальных институтах общества; - иметь представление о социальных движениях и других факторах социального изменения и развития; - иметь представление о сущности власти, субъектах политики, политических отношениях и процессах (в России и в мире в целом). По математическим и общим естественнонаучным дисциплинам Выпускник должен: в области математики: - иметь представление о роли и месте математики в современном мире, общности ее понятий и представлений; - знать основные понятия и методы основ линейной алгебры, математического анализа, дискретной математики, теории вероятностей и математической статистики; основные численные методы решения прикладных задач; - уметь использовать методы линейной алгебры; - уметь решать обыкновенные дифференциальные уравнения; в области информатики: - иметь представление об основных этапах решения задач с помощью ЭВМ, методах и средствах сбора, обработки, хранения, передачи и накопления информации; - иметь представление о программном и аппаратном обеспечении вычислительной техники, о компьютерных сетях и сетевых технологиях обработки информации, о методах защиты информации; - знать основные понятия автоматизированной обработки информации, общий состав и структуру персональных ЭВМ и вычислительных систем; - знать базовые системные программные продукты и пакеты прикладных программ; - уметь использовать изученные прикладные программные средства; в области экологических основ природопользования: - иметь представление о взаимосвязи организмов и среды обитания; - иметь представление об условиях устойчивого состояния экосистем и причинах возникновения экологического кризиса; - иметь представление о природных ресурсах России и мониторинге окружающей среды; - иметь представление об экологических принципах рационального природопользования. По общепрофессиональным дисциплинам Выпускник должен: иметь представление: - о роли общепрофессиональных знаний в профессиональной деятельности; - об основах технологических методов производства машиностроительных материалов; - о способах получения, передачи и применения электрической и других видов энергии; - о компонентах электронной техники, микропроцессорах и микро-ЭВМ в структуре средств вычислительной техники и в системах автоматического контроля и управления процессами и объектами в производстве; - о системах обеспечения качества продукции; - о методах оценки качества и надежности изделий машиностроения; - о методах внедрения технологических процессов обработки и сборки изделий в машиностроительном производстве и соответствующей технической документации; - о структуре гибких технологических комплексов и интегрированных автоматизированных производств; - о технических средствах и основных принципах построения систем управления, диагностирования и контроля в автоматизированном производстве; - о принципах построения и возможностях систем автоматизированного проектирования для обеспечения потребностей машиностроительных производств; знать: - правила разработки, оформления и чтения конструкторской и технологической документации; - основные понятия и аксиомы теоретической механики, законы равновесия и перемещения тел; - методы расчета и измерения основных параметров простых электрических и магнитных цепей, виды применяемого электрооборудования; - методы оценки основных свойств машиностроительных материалов; - физико-химические основы процессов, происходящих в металлах и сплавах при различных воздействиях; - основные понятия и определения метрологии, стандартизации и сертификации; - основные положения Государственной системы стандартизации Российской Федерации и систем (комплексов) общетехнических и организационно-методических стандартов; - методы и средства нормирования точности; - состав, функции и возможности использования информационных и телекоммуникационных технологий в профессиональной деятельности; - основные правила и методы работы с пакетами прикладных программ; - физические основы функционирования гидравлических и пневматических систем; - устройства и принципы действия различных типов приводов и элементов автоматики для управления ими; - методику расчета основных параметров разного типа приводов; - теоретические основы процессов резания, закономерности формообразования при резании и эксплуатации инструментов при различных видах обработки; - принципы построения производственных процессов изготовления изделий машиностроения; - характеристики технологических методов изготовления заготовок и деталей машин при разработке технологических процессов; - методы разработки и внедрения управляющих программ для обработки простых деталей на автоматизированном оборудовании; - возможности типового производственного оборудования машиностроительных производств; - типовые структуры машиностроительных предприятий и их подразделений; уметь: - оформлять проектно-конструкторскую, технологическую и другую техническую документацию в соответствии с действующей нормативной базой; - определять характер нагружения, напряженного состояния и проводить расчеты при проектировании и проверке на прочность механических систем; - рассчитывать и измерять основные параметры простых электрических и магнитных цепей; - выбирать материалы для изготовления изделий машиностроения; - применять требования нормативных документов к основным видам продукции (услуг) и процессов; - применять документацию систем качества; - применять основные правила и документы системы сертификации Российской Федерации; -использовать пакеты прикладных программ для разработки конструкторской документации и проектирования технологических процессов; -выбирать рациональный способ изготовления заготовки; разрабатывать и внедрять управляющие программы для обработки типовых деталей на металлообрабатывающем оборудовании; -выбирать транспортные средства, конвейеры, и другие средства механизации и автоматизации производственного процесса; в области правового обеспечения профессиональной деятельности: -иметь представление о правовом положении субъектов правоотношений в сфере профессиональной деятельности (включая предпринимательскую деятельность); -знать права и обязанности работников в сфере профессиональной деятельности; -знать законодательные акты и другие нормативные документы, регулирующие правоотношения граждан в процессе профессиональной деятельности; -уметь защищать свои права в соответствии с трудовым законодательством; в области экономики отрасли: -иметь представление об основных аспектах развития отрасли, организации (предприятия) как хозяйствующих субъектов в рыночной экономике; -иметь представление о патентных исследованиях и определении показателей технического уровня проектируемых объектов техники и технологии; -знать организацию производственного и технологического процессов; -знать материально-технические, трудовые и финансовые ресурсы отрасли и организации (предприятия), показатели их эффективного использования; -знать механизмы ценообразования на продукцию (услуги), формы оплаты труда в современных условиях; -знать методику разработки бизнес-плана; -знать и уметь рассчитывать по принятой методологии основные технико-экономические показатели деятельности организации (предприятия); в области менеджмента: -иметь представление о современном менеджменте; -знать функции, виды и психологию менеджмента; -знать основы организации работы коллектива исполнителей; -знать принципы делового общения в коллективе; -знать информационные технологии в сфере управления производством; -знать особенности менеджмента в области профессиональной деятельности; в области безопасности жизнедеятельности: -знать принципы обеспечения устойчивости объектов экономики, прогнозирования развития событий и оценки последствий при техногенных чрезвычайных ситуациях и стихийных явлениях; -уметь организовывать и проводить мероприятия по защите работающих и населения от негативных воздействий чрезвычайных ситуаций; -знать основы военной службы и обороны государства; -иметь представление о медицинских знаниях; в области охраны труда: -знать особенности обеспечения безопасных условий труда в сфере профессиональной деятельности, правовые, нормативные и организационные основы охраны труда на предприятии; -уметь проводить анализ травмоопасных и вредных факторов в сфере профессиональной деятельности; -уметь использовать экобиозащитную технику. По специальным дисциплинам Выпускник должен: иметь представление: - об основных научно-технических проблемах и перспективах развития машиностроения; - о ресурсо- и энергосберегающих технологиях; знать: - кинематические схемы и типовые методы расчета настройки технологических машин; - способы обеспечения заданной точности изготовления изделия; - технологические процессы производства типовых деталей и узлов машин; - прикладные программы по моделированию и расчету технологических процессов и технических объектов машиностроительного производства; уметь: - использовать приемы наладки и особенности эксплуатации механообрабатывающего оборудования разных групп и типов; - применять методику отработки изделий на технологичность; - применять методику проектирования станочных и сборочных операций; - проектировать участки механических и сборочных цехов; - разрабатывать и оформлять технические задания на проектирование технологической оснастки; - проектировать технологическую оснастку средней сложности различных видов и назначения; - использовать методику нормирования трудовых процессов; - производить расчет пооперационных расходов сырья, материалов, инструмента и энергии.
В процессе производственной (профессиональной) практики студент должен закрепить и углубить знания, полученные в процессе обучения, приобрести умения по всем видам профессиональной деятельности. Кроме того, студент должен овладеть приемами слесарных работ и работ на механообрабатывающем оборудовании.
В результате освоения основной профессиональной образовательной программы по специальности 1201 Технология машиностроения выпускник должен быть готов к выполнению производственно-технологической, организационно-управленческой, конструкторско-технологической, опытно-экспериментальной деятельности в соответствии с квалификационной характеристикой. Министерство образования Российской Федерации Регистрационный № 04-1202-Б ГОСУДАРСТВЕННЫЙ ОБРАЗОВАТЕЛЬНЫЙСТАНДАРТ СРЕДНЕГО ПРОФЕССИОНАЛЬНОГО ОБРАЗОВАНИЯ ГОСУДАРСТВЕННЫЕ ТРЕБОВАНИЯ к минимуму содержания и уровню подготовки выпускников по специальности 1202 Производство летательных аппаратов (базовый уровень среднего профессионального образования) Квалификация — техник Вводится в действие с 1 сентября 2002 г. Москва 2002 Общая характеристика специальности 1202 Производство летательных аппаратов
очная; очно-заочная (вечерняя); заочная; экстернат.
Нормативный срок освоения основной профессиональной образовательной программы при очной форме обучения: на базе среднего (полного) общего образования - 2 года 10 месяцев; на базе основного общего образования - 3 года 10 месяцев'. Абитуриент при поступлении должен иметь один из документов: аттестат о среднем (полном) общем образовании; - аттестат об основном общем образовании; диплом о начальном профессиональном образовании с указанием о полученном уровне общего образования и оценками по дисциплинам Базисного учебного плана общеобразовательных учреждений; документ об образовании более высокого уровня.
Выпускник должен быть готов к профессиональной деятельности в области производства летательных аппаратов в качестве техника на предприятиях, в конструкторских и научно-исследовательских организациях различных организационно-правовых форм собственности. Основные виды профессиональной деятельности техника: производственно-технологическая - осуществление технологического процесса изготовления деталей и сборки узлов и агрегатов летательных аппаратов и контроль за соблюдением технологической дисциплины на производстве; контроль за эффективным использованием материалов и оборудования; осуществление технического контроля соответствия качества изделия установленным нормативам; под руководством более квалифицированного специалиста проведение стандартных и сертификационных испытаний объектов техники; управление современными техническими системами и их эксплуатация; организационно-управленческая - организация работы коллектива исполнителей; планирование и организация производственных работ; оценка экономической эффективности производственной деятельности; сбор, обработка и накопление с использованием современных технических средств технологической, технической, экономической и других видов информации для реализации инженерных и управленческих решений; обеспечение безопасности труда на производственном участке; конструкторско-технологическая- разработка технологических процессов изготовление деталей средней сложности, сборки простых видов узлов и агрегатов летательных аппаратов и их испытания; проектирование изделий средней сложности основного и вспомогательного производства; составление технических заданий на проектирование технологической оснастки; под руководством более квалифицированного специалиста проведение патентных исследований и определение показателей технического уровня проектируемых объектов техники и технологий; опытно-экспериментальная - под руководством более квалифицированного специалиста проведение работ по проверке и освоению объектов техники и технологических процессов: регистрация по заданной программе необходимых характеристик и параметров и обработка полученных результатов. Выпускник должен уметь: разрабатывать технологический процесс изготовления типовых деталей, сборки типовых узлов и агрегатов летательных аппаратов и их испытаний; разрабатывать конструкторскую документацию на изделия средней сложности (детали, сборочные единицы); проводить типовые расчеты при проектировании и проверке на прочность элементов механических систем; оформлять и читать простые схемы электрических, гидравлических и пневматических приводов; оформлять конструкторскую, технологическую, эксплутационную и другую техническую документацию в соответствии с действующими нормативными документами; применять при графических, вычислительных, проектных и других работах компьютерную технику с использованием прикладного программного обеспечения; пользоваться нормативной и справочной литературой и другими источниками информации для выбора материалов, технологических режимов, оборудования, оснастки, контрольно-измерительных средств; использовать методы, средства и приемы сборки и испытания узлов, оборудования и систем летательных аппаратов; осуществлять метрологическую проверку изделий; рассчитывать основные технико-экономические показатели деятельности участка (цеха), оценивать эффективность производственной деятельности; выполнять слесарные, слесарно-сборочные, механосборочные операции и основные приемы работы с плазами, а также на одном из видов механообрабатывающего оборудования в области производства летательных аппаратов. Выпускник должен знать: теоретические основы полета летательных аппаратов и методику определения их аэродинамических и геометрических характеристик; конструктивно-компоновочные схемы летательных аппаратов, конструкцию их основных агрегатов и двигателей; назначение и состав оборудования бортовых систем летательных аппаратов; методы и средства выполнения технических расчетов, графических и вычислительных работ; нормативные документы по стандартизации в области профессиональной деятельности; технические средства получения, обработки и передачи информации; методы и средства обеспечения взаимозаменяемости в производстве летательных аппаратов; основы технологии производства деталей, сборки и испытаний летательных аппаратов; основные виды технологического оборудования и принципы его размещения на производственном участке; основы автоматического управления техническими системами; методику применения прикладных программ для автоматизированного проектирования изделий и технологических процессов; основы экономики и менеджмента; основные показатели производственно-хозяйственной деятельности организации (предприятия); законодательные акты и другие нормативные документы, регулирующие правоотношения граждан в процессе профессиональной деятельности; правила и нормы охраны труда, техники безопасности, промышленной санитарии и противопожарной защиты; действия в чрезвычайных ситуациях.
Выпускник, освоивший основную профессиональную образовательную программу среднего профессионального образования по специальности 1202 Производство летательных аппаратов базового уровня, подготовлен: - к освоению основной профессиональной образовательной программы среднего профессионального образования повышенного уровня; к освоению основной профессиональной образовательной программы высшего профессионального образования; к освоению родственной основной профессиональной образовательной программы высшего профессионального образования по специальностям направления подготовки 652100 Авиастроение в сокращенные сроки. Требования к уровню подготовки выпускника по специальности 1202 Производство летательных аппаратов
Выпускник должен: понимать сущность и социальную значимость своей будущей профессии, проявлять к ней устойчивый интерес; - иметь представление о современном мире как духовной, культурной, интеллектуальной и экологической целостности, осознавать себя и свое место в современном обществе; знать основы Конституции Российской Федерации, этические и правовые нормы, регулирующие отношения человека к человеку, обществу и природе; уметь учитывать их при решении профессиональных задач; обладать экологической, правовой, информационной и коммуникативной культурой, элементарными умениями общения на иностранном языке; - обладать широким кругозором; быть способным к осмыслению жизненных явлений, к самостоятельному поиску истины, к критическому восприятию противоречивых идей; быть способным к системному действию в профессиональной ситуации, к анализу и проектированию своей деятельности, самостоятельным действиям в условиях неопределенности; быть готовым к проявлению ответственности за выполняемую работу, способным самостоятельно и эффективно решать проблемы в области профессиональной деятельности; быть способным к практической деятельности по решению профессиональных задач в организациях различных организационно-правовых форм собственности; владеть профессиональной лексикой; быть способным научно организовать свой труд, готовым к применению компьютерной техники в сфере профессиональной деятельности; быть готовым к позитивному взаимодействию и сотрудничеству с коллегами; быть готовым к постоянному профессиональному росту, приобретению новых знаний; обладать устойчивым стремлением к самосовершенствованию (самопознанию, самоконтролю, самооценке, саморегуляции и саморазвитию); стремиться к творческой самореализации; знать основы предпринимательской деятельности и особенности предпринимательства в профессиональной сфере; иметь научное представление о здоровом образе жизни, владеть умениями и навыками физического совершенствования.
По общим гуманитарным и социально-экономическим дисциплинам Выпускник должен: в области философии: - иметь представление о философских, научных и религиозных картинах мира, смысле жизни человека, формах человеческого сознания и особенностях его проявления в современном обществе, о соотношении духовных и материальных ценностей, их роли в жизнедеятельности человека, общества, цивилизации; иметь представление об условиях формирования личности, свободе и ответственности за сохранение жизни, культуры, окружающей природной среды; иметь представление о роли науки, научного познания и его структуре, формах и методах, социальных и этических проблемах, связанных с развитием и использованием достижений науки, техники и технологии; в области права: - знать основные положения Конституции Российской Федерации; иметь представление об основных отраслях права Российской Федерации; знать права и свободы человека и гражданина, механизмы их реализации; - уметь использовать необходимые нормативно-правовые документы; в области русского языка и культуры речи: знать различия между языком и речью, функции языка как средства формирования и трансляции мысли; знать нормы русского литературного языка, специфику устной и письменной речи, правила продуцирования текстов разных деловых жанров; уметь строить свою речь в соответствии с языковыми, коммуникативными и этическими нормами; уметь анализировать свою речь с точки зрения ее нормативности, уместности и целесообразности; устранять ошибки и недочеты в своей устной и письменной речи; уметь пользоваться словарями русского языка; в области иностранного языка: - владеть лексическим (1200 - 1400 лексических единиц) и грамматическим минимумом, необходимым для чтения и перевода (со словарем) иностранных текстов профессиональной направленности; обладать элементарными умениями общения на иностранном языке; в области физической культуры: - иметь представление о роли физической культуры в общекультурном, профессиональном и социальном развитии человека; знать основы здорового образа жизни; уметь использовать физкультурно-спортивную деятельность для укрепления здоровья, достижения жизненных и профессиональных целей, самоопределения в физической культуре; в области социальной психологии: знать закономерности общения, социально-психологические феномены группы и общества, пути социальной адаптации личности; уметь пользоваться простейшими приемами саморегуляции поведения в процессе межличностного общения: в области экономики: знать общие положения экономической теории; иметь представление об основах микро- и макроэкономики, экономической ситуации в стране и за рубежом, о денежно-кредитной и налоговой политике; уметь находить и использовать экономическую информацию; в области социологии и политологии: иметь представление о социологическом подходе в понимании закономерностей функционирования и развития общества и личности; - иметь представление о социальной структуре, социальном расслоении, социальном взаимодействии и об основных социальных институтах общества; - иметь представление о социальных движениях и других факторах социального изменения и развития; - иметь представление о сущности власти, субъектах политики, политических отношениях и процессах (в России и в мире в целом). По математическим и общим естественнонаучным дисциплинам Выпускник должен: в области математики: - иметь представление о месте и роли математики в современном мире, общности ее понятий и представлений; - знать основные понятия и методы основ линейной алгебры, дискретной математики, математического анализа, теории вероятностей и математической статистики, основные численные методы решения прикладных задач; - уметь использовать методы линейной алгебры; - уметь решать обыкновенные дифференциальные уравнения; в области информатики: -иметь представление об основных этапах решения задач с помощью ЭВМ, методах и средствах сбора, обработки, хранения, передачи и накопления информации; -иметь представление о программном и аппаратном обеспечении вычислительной техники, о компьютерных сетях и сетевых технологиях обработки информации, о методах защиты информации; -знать основные понятия автоматизированной обработки информации, общий состав и структуру персональных ЭВМ и вычислительных систем; -знать базовые системные программные продукты и пакеты прикладных программ; -уметь использовать изученные прикладные программные средства; в области экологических основ природопользования: -иметь представление о взаимосвязи организмов и среды обитания; - иметь представление об условиях устойчивого состояния экосистем и причинах возникновения экологического кризиса; -иметь представление о природных ресурсах России и мониторинге окружающей среды; - иметь представление об экологических принципах рационального природопользования. По общепрофессиональным дисциплинам Выпускник должен: иметь представление: -о роли общепрофессиональных знаний в профессиональной деятельности; -об основах технологических методов производства машиностроительных материалов и их обработки; -о способах получения, передачи и применения электрической и других видов энергии; - о компонентах электронной техники, микропроцессорах и микро-ЭВМ в структуре средств вычислительной техники и в системах автоматического контроля и управления процессами и объектами в производстве; -о системах обеспечения качества продукции; -о методах оценки качества и надежности изделий машиностроения; - о методах внедрения технологических процессов обработки, сборки и испытаний изделий в производстве летательных аппаратов и соответствующей технической документации; - о структуре гибких технологических комплексов и интегрированных автоматизированных производств; -об особенностях обеспечения взаимозаменяемости в производстве летательных аппаратов; -о технических средствах и основных принципах построения и работы различных систем управления, диагностирования и контроля в автоматизированном производстве; - о принципах построения и возможностях систем автоматизированного проектирования для обеспечения потребностей машиностроительных производств; знать: -правила разработки, оформления и чтения конструкторской и технологической документации; -основные понятия и аксиомы теоретической механики, законы равновесия и перемещения тел; - методы расчета элементов машин и сооружений на прочность, жесткость и устойчивость; -методы оценки и основные свойства машиностроительных материалов; -физико-химические основы процессов, происходящих в металлах и сплавах при различных воздействиях; - методы расчета и измерения основных параметров простых электрических и электронных цепей, виды применяемого электрооборудования; -основные понятия и определения метрологии, стандартизации и сертификации; -основные положения Государственной системы стандартизации Российской Федерации и систем (комплексов) общетехнических организационно-методических стандартов; -методы и средства нормирования точности; -состав, функции и возможности использования информационных и телекоммуникационных технологий в профессиональной деятельности; -основные правила и методы работы с пакетами прикладных программ; -основы автоматического управления техническими системами; -устройство и принцип действия типовых элементов систем автоматического управления; -технические средства автоматизации основных технологических процессов; -физические основы функционирования гидравлических и пневматических систем; -устройства и принцип действия различных типов приводов гидро- и пневмосистем; -методику расчета основных параметров разного типа приводов гидро- и пневмосистем; уметь: - оформлять проектно-конструкторскую, технологическую и другую техническую документацию в соответствии с действующей нормативной базой; -определять характер нагружения, напряженного состояния и проводить расчеты при проектировании и проверке на прочность механических систем; - выбирать материалы на основе анализа их свойств при проектировании изделий машиностроения; - рассчитывать и измерять основные параметры простых электрических и магнитных цепей; -применять требования нормативных документов к основным видам продукции (услуг) и процессов; - применять документацию систем качества; -применять основные правила и документы системы сертификации Российской Федерации; -использовать основные положения стандартизации и сертификации в производственной деятельности; -осуществлять выбор измерительных средств, проводить контроль размеров, точности формы и расположения поверхностей деталей; -использовать пакеты прикладных программ для разработки конструкторской документации и проектирования технологических процессов; -выбирать средства автоматизации при проектировании технологических процессов производства летательных аппаратов; -составлять принципиальные схемы гидравлических и пневматических систем; -производить расчеты по определению параметров работы гидро- и пневмосистем; в области правового обеспечения профессиональной деятельности: - иметь представление о правовом положении субъектов правоотношений в сфере профессиональной деятельности (включая предпринимательскую деятельность); знать права и обязанности работников в сфере профессиональной деятельности; - знать законодательные акты и другие нормативные документы, регулирующие правоотношения граждан в процессе профессиональной деятельности; уметь защищать свои права в соответствии с трудовым законодательством; в области экономики отрасли: - иметь представление об основных аспектах развития отрасли, организации (предприятия) как хозяйствующих субъектов в рыночной экономике; иметь представление о патентных исследованиях и определении показателей технического уровня проектируемых объектов техники и технологии; знать структуру машиностроительных предприятий и их подразделений; - знать организацию производственного и технологического процессов; -знать материально-технические, трудовые и финансовые ресурсы отрасли и организации (предприятия), показатели их эффективного использования; -знать механизмы ценообразования на продукцию (услуги), формы оплаты труда в современных условиях; -знать методику разработки бизнес-плана; -знать и уметь рассчитывать по принятой методологии основные технико-экономические показатели деятельности организации; в области менеджмента; -иметь представление о современном менеджменте; -знать функции, виды и психологию менеджмента; -знать основы организации работы коллектива исполнителей; -знать принципы делового общения в коллективе; -знать информационные технологии в сфере управления производством; -знать особенности менеджмента в области профессиональной деятельности; в области безопасности жизнедеятельности: - знать принципы обеспечения устойчивости объектов экономики, прогнозирования событий и оценки последствий при техногенных чрезвычайных ситуациях и стихийных явлениях; -уметь организовывать и проводить мероприятия по защите работающих и населения от негативных воздействий чрезвычайных ситуаций; -знать основы военной службы и обороны государства; -иметь представления о медицинских знаниях; в области охраны труда: -знать особенности обеспечения безопасных условий труда в сфере профессиональной деятельности, правовые, нормативные и организационные основы охраны труда на предприятии; -уметь проводить анализ травмоопасных и вредных факторов в сфере профессиональной деятельности; - уметь использовать экобиозащитную технику. По специальным дисциплинам Выпускник должен: иметь представление: об основных научно-технических проблемах и перспективах развития авиакосмической техники; о ресурсе- и энергосберегающих технологиях; - о принципах полета летательных аппаратов и природе образования аэродинамических сил; - о конструктивно-технологических характеристиках бортовых систем летательных аппаратов; о компоновке оборудования бортовых систем на летательных аппаратах; - о радиотехнических системах ближней и дальней навигации и посадки летательных аппаратов; - о различных видах и возможностях технологических процессов производства летательных аппаратов и тенденциях их развития; о принципах автоматизированного проектирования изделий основного и вспомогательного производства и технологических процессов их изготовления; знать: основные законы аэродинамики; геометрические и аэродинамические характеристики летательных аппаратов; основы аэродинамических и баллистических расчетов; конструктивно-компоновочные схемы и характеристики летательных аппаратов; назначение и конструкцию основных агрегатов летательных аппаратов; нагрузки, действующие на летательный аппарат; принципы и методику проектирования агрегатов и деталей летательных аппаратов; - основные типы двигателей летательных аппаратов, их назначение и устройство; - физическую сущность процессов, протекающих в элементах двигателя; - назначение, устройство и принцип действия оборудования бортовых систем летательных аппаратов; основные требования к компоновке оборудования на летательных аппаратах; характеристику, особенности и структуру предприятия по производству летательных аппаратов; - методы и средства обеспечения взаимозаменяемости в производстве летательных аппаратов; современные технологические процессы изготовления деталей, сборки и испытаний летательных аппаратов и технологические средства их оснащения; методы проектирования и нормирования технологических процессов; правила разработки и оформления технического задания на проектирование технологической оснастки; методы проектирования технологической оснастки; основные виды технологического оборудования и принципы его размещения на производственном участке; - методику применения прикладных программ для автоматизированного проектирования изделий и технологических процессов их изготовления; уметь: - производить расчеты по определению геометрических и аэродинамических характеристик летательных аппаратов; -производить проектировочные и проверочные расчеты на прочность агрегатов и деталей летательных аппаратов; -проектировать сборочные единицы и детали летательных аппаратов средней сложности и технологические процессы их изготовления с использованием автоматизированного рабочего места на базе ЭВМ; -оценивать технологичность конструкции изделия; -создавать базы данных для разработки и корректировки технологических процессов; -разрабатывать и оформлять конструкторскую, технологическую и эксплуатационную документацию с применением систем автоматизированного проектирования; -пользоваться нормативной и справочной литературой; -осуществлять технический контроль соответствия качества изделий (сборочных единиц, деталей) установленным нормативам; -производить расчеты при проектировании заготовительной и сборочной оснастки; -проектировать технологическую оснастку; -производить расчеты по определению технико-экономических показателей вариантов технологического процесса для обоснования принятого решения; -по внешнему виду определять назначение элемента бортовой системы летательного аппарата и его принадлежность к конкретному виду оборудования; -работать в среде локальной компьютерной сети и Интернете.
В процессе производственной (профессиональной) практики студент должен закрепить и углубить знания, полученные в процессе обучения, приобрести умения по всем видам профессиональной деятельности. Кроме того, студент должен овладеть приемами слесарных, слесарно-сборочных сборочно-клепальных и механосборочных работ, приемами механообработки, а также приемами работ с плазами и шаблонами.
В результате освоения основной профессиональной образовательной программы по специальности 1202 Производство летательных аппаратов выпускник должен быть готов к выполнению производственно-технологической, организационно-управленческой, конструкторско-технологической, опытно-экспериментальной деятельности в соответствии с квалификационной характеристикой. МИНИСТЕРСТВО ОБРАЗОВАНИЯ РОССИЙСКОЙ ФЕДЕРАЦИИ Регистрационный N 09-1705-Б ГОСУДАРСТВЕННЫЙ ОБРАЗОВАТЕЛЬНЫЙ СТАНДАРТ СРЕДНЕГО ПРОФЕССИОНАЛЬНОГО ОБРАЗОВАНИЯ ГОСУДАРСТВЕННЫЕ ТРЕБОВАНИЯ к минимуму содержания и уровню подготовки выпускников по специальности 1705 Техническое обслуживание и ремонт автомобильного транспорта (базовый уровень среднего профессионального образования) Квалификация – техник Вводится в действие с 1 сентября 2002 г. Москва - 2002 г Общая характеристика специальности 1705 Техническое обслуживание и ремонт автомобильного транспорта
очная, очно-заочная (вечерняя), заочная.
Нормативный срок освоения основной профессиональной образовательной программы по специальности при очной форме обучения: на базе среднего (полного) общего образования - 2 года 10 месяцев; на базе основного общего образования - 3 года 10 месяцев /. Абитуриент при поступлении должен иметь один из документов: - аттестат о среднем (полном) общем образовании; аттестат об основном общем образовании; диплом о начальном профессиональном образовании с указанием о полученном уровне общего образования и оценками по дисциплинам Базисного учебного плана общеобразовательных учреждений; - документ об образовании более высокого уровня.
Выпускник должен быть готов к профессиональной деятельности по техническому обслуживанию и ремонту автомобильного транспорта в качестве техника на предприятиях и организациях автотранспортного комплекса различных организационно-правовых форм собственности, в научно-исследовательских, конструкторско-технологических организациях, автотранспортных и авторемонтных предприятиях. Основные виды деятельности техника: производственно-технологическая — техническое обслуживание и ремонт автомобильного транспорта и транспортного оборудования в соответствии с требованиями нормативно-технических документов; выбор узлов и агрегатов автомобиля для замены в процессе эксплуатации автомобильного транспорта; проведение работ по техническому обслуживанию и ремонту транспорта; эффективное использование материалов, технологического оборудования предприятий; наладка и эксплуатация оборудования для технического обслуживания и ремонта транспортных средств; осуществление технического контроля при эксплуатации транспорта и транспортного оборудования; проведение стандартных и сертификационных испытаний; участие в обеспечении экологической безопасности эксплуатации, хранения, обслуживания, ремонта транспорта и транспортного оборудования; планирование и организация производственных работ; организация безопасного ведения работ при техническом обслуживании и ремонте автомобильного транспорта; работа с клиентурой; выбор оптимальных решений при планировании работ в условиях нестандартных ситуаций; осуществление контроля качества работ; участие в оценке экономической эффективности производственной деятельности; выбор рациональных нормативов эксплуатации, технического обслуживания, ремонта и хранения транспорта и оборудования; осуществление технического контроля продукции и услуг; обеспечение техники безопасности на производственном участке; конструкторско-технологическая - проектирования участков и цехов эксплуатационных и ремонтных автотранспортных предприятий; разработка конструкторской и технологической документации для ремонта, модернизации и модификации транспортных средств. Выпускник должен знать: технологию технического обслуживания и ремонта автомобильного транспорта; классификацию, основные характеристики и технические параметры автомобильного транспорта; методы оценки и контроля качества в профессиональной деятельности; основные положения действующей нормативной документации; основы организации деятельности предприятия и управления им; основные показатели производственно-хозяйственной деятельности предприятия; правила и нормы охраны труда; техники безопасности, промышленной санитарии и противопожарной защиты; основы управления транспортом и транспортными средствами с учетом -технических, финансовых и человеческих факторов. Выпускник должен уметь: разрабатывать и осуществлять технологический процесс технического обслуживания и ремонта автомобилей; рассчитывать основные технико-экономические показатели деятельности участка, цеха; оценивать эффективность производственной деятельности; осуществлять технический контроль эксплуатируемого транспорта; организовать свой труд; самостоятельно формулировать задачи и определять способы их решения в рамках профессиональной компетенции; осуществлять самостоятельный поиск необходимой информации для решения профессиональных задач, используя современные информационные технологии; владеть компьютерными методами сбора, хранения и обработки информации; анализировать и оценивать состояние техники безопасности на производственном участке; управлять автомобилем.
Выпускник, освоивший основную профессиональную программу среднего профессионального образования по специальности 1705 Техническое обслуживание и ремонт автомобильного транспорта, подготовлен: к освоению основной профессиональной образовательной программы среднего профессионального образования повышенного уровня; - к освоению основной профессиональной образовательной программы высшего профессионального образования; к освоению основной профессиональной образовательной программы высшего профессионального образования по специальностям направления подготовки 653300 Эксплуатация транспорта и транспортного оборудования, 150200 Автомобили и автомобильное хозяйство, 171000 Сельскохозяйственные машины и оборудование в сокращенные сроки. Требования к уровню подготовки выпускника по специальности 1705 Техническое обслуживание и ремонт автомобильного транспорта
Выпускник должен: понимать сущность и социальную значимость своей будущей профессии, проявлять к ней устойчивый интерес; - иметь представление о современном мире как духовной, культурной, интеллектуальной и экологической целостности; осознавать себя и свое место в современном обществе; - знать основы Конституции Российской Федерации, этические и правовые нормы, регулирующие отношения человека к человеку, обществу и природе; уметь учитывать их при решении профессиональных задач; - обладать экологической, правовой, информационной и коммуникативной культурой, элементарными умениями общения на иностранном языке; обладать широким кругозором; быть способным к осмыслению жизненных явлений, к самостоятельному поиску истины, к критическому восприятию противоречивых идей; быть способным к системному действию в профессиональной ситуации, к анализу и проектированию своей деятельности, самостоятельным действиям в условиях неопределенности; быть готовым к проявлению ответственности за выполняемую работу, способным самостоятельно и эффективно решать проблемы в области профессиональной деятельности; быть способным к практической деятельности по решению профессиональных задач в организациях различных организационно-правовых форм; владеть профессиональной лексикой; - быть способным научно организовать свой труд, готовым к применению компьютерной техники в сфере профессиональной деятельности; быть готовым к позитивному взаимодействию и сотрудничеству с коллегами; быть готовым к постоянному профессиональному росту, приобретению новых знаний; обладать устойчивым стремлением к самосовершенствованию (самопознанию, самоконтролю, самооценке, саморегуляции и саморазвитию.); стремиться к творческой самореализации; знать основы предпринимательской деятельности и особенности предпринимательства в профессиональной сфере; - иметь научное представление о здоровом образе жизни, владеть умениями и навыками физического совершенствования.
По общим гуманитарным и социально-экономическим дисциплинам Выпускник должен: в области философии: - иметь представление о философских, научных и религиозных картинах мира, смысле жизни человека, формах человеческого сознания и особенностях его проявления в современном обществе, о соотношении духовных и материальных ценностей, их роли в жизнедеятельности человека, общества, цивилизации; - иметь представление об условиях формирования личности, свободе и ответственности за сохранение жизни, культуры, окружающей природной среды; -иметь представление о роли науки, научного познания и его структуре, формах и методах, социальных и этических проблемах, связанных с развитием и использованием достижений науки, техники и технологии; в области права: -знать основные положения Конституции Российской Федерации; -иметь представление об основных отраслях права Российской Федерации; - знать права и свободы человека и гражданина, механизмы их реализации; уметь использовать необходимые нормативно-правовые документы; в области русского языка и культуры речи: - знать различия между языком и речью, функции языка как средства формирования и трансляции мысли; -знать нормы русского литературного языка, специфику устной и письменной речи, правила продуцирования текстов разных деловых жанров; -уметь строить свою речь в соответствии с языковыми, коммуникативными и этическими нормами; - уметь анализировать свою речь с точки зрения ее нормативности, уместности и целесообразности; -устранять ошибки и недочеты в своей устной и письменной речи; -уметь пользоваться словарями русского языка. в области иностранного языка - владеть лексическим (1200-1400 лексических единиц) и грамматическим минимумом, необходимым для чтения и перевода (со словарем) иностранных текстов профессиональной направленности; - обладать элементарными умениями общения на иностранном языке; в области физической культуры'. иметь представление о роли физической культуры в общекультурном, профессиональном и социальном развитии человека; знать основы здорового образа жизни; уметь использовать физкультурно-спортивную деятельность для укрепления здоровья, достижения жизненных и профессиональных целей, самоопределения в физической культуре; в области социальной психологии: - знать закономерности общения, социально-психологические феномены группы и общества, пути социальной адаптации личности; уметь пользоваться простейшими приемами саморегуляции поведения в процессе межличностного общения; в области экономики: - знать общие положения экономической теории; иметь представление об основах микро- и макроэкономики, экономической ситуации в стране и за рубежом, о денежно-кредитной и налоговой политике; - уметь находить и использовать экономическую информацию; в области социологии и политологии: иметь представление о социологическом подходе в понимании закономерности развития и функционирования общества и личности; иметь представление о социальной структуре, социальном расслоении, социальном взаимодействии и об основных социальных институтах общества; - иметь представление о социальных движениях и других факторах социального изменения и развития; иметь представление о сущности власти, субъектах политики, политических отношениях и процессах (в России и в мире в целом). По математическим и общим естественнонаучным дисциплинам Выпускник должен: в области математики: иметь представление о роли и месте математики в современном мире, общности ее понятий и представлений; - знать основные понятия и методы математического анализа, дискретной математики, теории вероятностей и математической статистики, основные численные методы решения прикладных задач; уметь решать обыкновенные дифференциальные уравнения; в области информатики: - иметь представление об основных этапах решения задач с помощью ЭВМ, методах и средствах сбора, обработки, хранения, передачи и накопления информации; -иметь представление о программном и аппаратном обеспечении вычислительной техники, о компьютерных сетях и сетевых технологиях обработки информации, о методах защиты информации; -знать основные понятия автоматизированной обработки информации, знать общий состав и структуру персональных ЭВМ и вычислительных систем; - знать базовые системные программные продукты и пакеты прикладных программ; - уметь использовать изученные прикладные программные средства; в области экологических основ природопользования: -иметь представление о взаимосвязи организмов и среды обитания; -иметь представление об условиях устойчивого состояния экосистем и причинах возникновения экологического кризиса; -иметь представление о природных ресурсах России и мониторинге окружающей среды; -иметь представление об экологических принципах рационального природопользования. По общепрофессиональным дисциплинам. Выпускник должен: иметь представление: - о роли общепрофессиональных знаний в профессиональной деятельности; -о современных средствах машинной графики; - об основных положениях теоретической механики, сопротивления материалов и деталей машин; -о способах получения, передачи и применения электрической и других видов энергии; -о современных тенденциях развития материаловедения; -о международной и национальной системах стандартизации и сертификации; -о системах обеспечения качества работ; знать: - основные правила построения чертежей и схем; способы графического представления пространственных образов; -о возможностях использования пакетов прикладных программ компьютерной графики в профессиональной деятельности; основные положения конструкторской, технологической и другой нормативной документации; - основные понятия и аксиомы теоретической механики, законы равновесия и перемещения тел; методики выполнения основных расчетов по теоретической механике, сопротивлению материалов и деталям машин; - основы проектирования деталей и сборочных единиц общего назначения; - методы расчета и измерения основных параметров электрических, магнитных и электронных цепей; о компонентах электронной техники, применяемых в автомобилях; основные свойства машиностроительных материалов и методы их оценки; принципы и правила формирования единой системы допусков и посадок, правила подбора средств измерения; основные понятия и определения метрологии, стандартизации и сертификации; основные положения Государственной системы стандартизации Российской Федерации и систем (комплексов) общетехнических и организационно-методических стандартов; правила безопасности дорожного движения; уметь: - оформлять проектно-конструкторскую, технологическую и другую техническую документацию в соответствии с действующей нормативной базой; - выбирать материалы, детали и узлы на основе анализа их свойств для конкретного применения; рассчитывать параметры различных электрических цепей; рассчитывать нормативы материальных затрат (нормы расхода запасных частей, материалов, энергии); использовать средства вычислительной техники в профессиональной деятельности; - применять требования нормативных документов к основным видам продукции (услуг) и процессов; применять документацию систем качества; применять основные правила и документы системы сертификации Российской Федерации; управлять автомобилем; в области правового обеспечения профессиональной деятельности: иметь представление о правовом положении субъектов правоотношений в сфере профессиональной деятельности (включая предпринимательскую деятельность); знать права и обязанности работников в сфере профессиональной деятельности; знать законодательные акты и другие нормативные документы, регулирующие правоотношения в процессе профессиональной деятельности; - уметь защищать свои права в соответствии с трудовым законодательством; в области экономики отрасли: иметь представление об основных аспектах отрасли, организации (предприятия) как хозяйствующих субъектов в рыночной экономике; -знать организацию производственного и технологического процессов; -знать материально-технические, трудовые и финансовые ресурсы отрасли и организации (предприятия), показатели их эффективного использования; -знать механизмы ценообразования на продукцию (услуги), формы оплаты труда в современных условиях; -знать методику разработки бизнес-плана; - знать и уметь рассчитывать по принятой методологии основные технико-экономические показатели деятельности организации; в области менеджмента: -иметь представление о современном менеджменте; - знать функции, виды и психологию менеджмента; - знать основы организации работы коллектива исполнителей; -знать принципы делового общения в коллективе; - знать информационные технологии в сфере управления производством; -знать особенности менеджмента в области профессиональной деятельности; в области безопасности жизнедеятельности: -знать принципы обеспечения устойчивости объектов экономики, прогнозирования развития событий и оценки последствий при техногенных чрезвычайных ситуациях и стихийных явлениях; -уметь организовывать и проводить мероприятия по защите работающих и населения от негативных воздействий чрезвычайных ситуаций; -знать основы военной службы и обороны государства; -иметь представление о медицинских знаниях; в области охраны труда: -знать особенности обеспечения безопасных условий труда в сфере профессиональной деятельности, правовые, нормативные и организационные основы охраны труда на предприятии; -уметь проводить анализ травмоопасных и вредных факторов в сфере профессиональной деятельности; - уметь использовать экобиозащитную технику. По специальным дисциплинам Выпускник должен: иметь представление: -о сущности и социальной значимости специальности; - об основных научно-технических проблемах и перспективах развития транспортно-дорожного комплекса страны; - о единой транспортной системе Российской Федерации; -об опыте технической эксплуатации подвижного состава автомобильного транспорта в стране и за рубежом; знать: -устройство, конструктивные особенности и основы теории подвижного состава автомобильного транспорта; -схемы включения элементов электрооборудования; -классификацию, свойства и показатели качества автомобильных эксплуатационных материалов, методы оценки качества и систему рационального использования; содержание основных документов, определяющих порядок технического обслуживания и ремонта автомобильного транспорта и технологического оборудования; -формы и методы организации технического обслуживания и ремонта автомобильного транспорта на предприятиях различных форм собственности; -технологию технического обслуживания, ремонта, методы диагностирования и контроля технического состояния автомобильного транспорта; - основное технологическое оборудование; -основы проектирования производственных участков автотранспортных и авторемонтных предприятий и конструирование технологической оснастки; - основные требования сертификации технологического оборудования для технического обслуживания и ремонта автомобильного транспорта; - состав, функции и возможности использования информационных и телекоммуникационных технологий в профессиональной деятельности; уметь: -проводить разборку, сборку агрегатов и узлов автомобилей; -определять качество эксплуатационных материалов и вести учет их расходов; -определять характерные неисправности бортовой сети автомобилей; -определять техническое состояние систем и механизмов автомобильного транспорта; - организовывать работу персонала по техническому обслуживанию и ремонту автомобильного транспорта, эксплуатации технологического оборудования; -определять износ соединений и назначать меры по его устранению, разрабатывать и внедрять в производство мероприятия, увеличивающие надежность машин; -осуществлять контроль за соблюдением технологической дисциплины; -обеспечивать безопасность работ по техническому обслуживанию и ремонту автомобильного транспорта; -проектировать производственные участки и цеха автотранспортных и авторемонтных предприятий; - составлять и оформлять техническую и отчетную документацию о работе производственного участка; -вести учет расхода запасных частей для выполнения технического обслуживания и ремонта автомобилей; -использовать программное обеспечение в профессиональной деятельности, применять компьютерные и телекоммуникационные средства.
В процессе производственной (профессиональной) практики студент должен закрепить и углубить знания, полученные в процессе обучения, приобрести умения по всем видам профессиональной деятельности. Кроме того, студент должен овладеть приемами выполнения слесарных работ по техническому обслуживанию и ремонту автомобильного транспорта, управления автомобилем.
В результате освоения основной профессиональной образовательной программы по специальности 1705 Техническое обслуживание и ремонт автомобильного транспорта выпускник должен быть готов к выполнению производственно-технологической, организационно-управленческой и конструкторско-технологической деятельности в соответствии с квалификационной характеристикой. Министерство образования Российской Федерации Регистрационный № 04-2203-Б ГОСУДАРСТВЕННЫЙ ОБРАЗОВАТЕЛЬНЫЙ СТАНДАРТ СРЕДНЕГО ПРОФЕССИОНАЛЬНОГО ОБРАЗОВАНИЯ ГОСУДАРСТВЕННЫЕ ТРЕБОВАНИЯ к минимуму содержания и уровню подготовки выпускников по специальности 2203 Программное обеспечение вычислительной техники и автоматизированных систем (базовый уровень среднего профессионального образования) Квалификация – техник Вводится в действие с 1 сентября 2002 г. Москва 2002 Общая характеристика специальности 2203 Программное обеспечение вычислительной техники и автоматизированных систем
очная, очно-заочная (вечерняя), заочная, экстернат.
Нормативный срок освоения основной профессиональной образовательной программы при очной форме обучения: на базе среднего (полного) общего образования - 2 года 10 месяцев; на базе основного общего образования - 3 года 10 месяцев'. Абитуриент при поступлении должен иметь один из документов: - аттестат о среднем (полном) общем образовании; - аттестат об основном общем образовании; - диплом о начальном профессиональном образовании с указанием о полученном уровне общего образования и оценками по дисциплинам Базисного учебного плана общеобразовательных учреждений; - документ об образовании более высокого уровня.
Выпускник должен быть готов к профессиональной деятельности по разработке, модификации, адаптации, настройке и сопровождению программного обеспечения в качестве техника в организациях (на предприятиях) различной отраслевой направленности независимо от их организационно-правовых форм. Основные виды деятельности техника: производственно-технологическая - разработка алгоритма решения задачи на основе предложенной модели; программная реализация алгоритма; отладка и тестирование программных продуктов; модификация программных продуктов; адаптация и настройка программных продуктов; сопровождение программных продуктов; разработка и эксплуатация баз данных; обеспечение достоверности информации при использовании баз данных; организационно-управленческая - организация работы коллектива исполнителей; планирование и организация работ; выбор оптимальных решений при планировании работ в условиях нестандартных ситуаций; участие в оценке качества и экономической эффективности деятельности; обеспечение техники безопасности. Выпускник должен уметь: разрабатывать алгоритм программной реализации поставленной задачи; создавать программный продукт по разработанному алгоритму; выполнять отладку и тестирование программного продукта; оценивать экономическую эффективность созданного программного продукта; применять математические методы для решения оптимизационных задач; осуществлять модификацию, адаптацию и настройку программных продуктов; реализовывать функции сопровождения программных продуктов; осуществлять разработку и сопровождение сетевых приложений; разрабатывать структуру локальной или удаленной базы данных; создавать приложения для баз данных; обеспечивать рациональную эксплуатацию баз данных; обеспечивать эффективное применение пакетов прикладных программ; реализовывать функции программной защиты информации. Выпускник должен знать: архитектуру и технические характеристики персональных компьютеров; характеристики и возможности языков и сред программирования; технологию разработки программных продуктов; приемы оптимизации алгоритмов, отладки и тестирования программного продукта; технологию проектирования баз данных; организацию структур баз данных; математические методы решения оптимизационных задач; особенности использования технологии «Клиент - Сервер» при создании прикладных программ и баз данных; характеристики и особенности эксплуатации локальных вычислительных сетей различных типов; приемы и методы работы в глобальной вычислительной сети; методы программной защиты информации; основные положения действующей нормативной документации; основы организации деятельности промышленного предприятия (организации) и управления им; основные показатели производственно - хозяйственной деятельности предприятия (организации); правила и нормы охраны труда, техники безопасности, промышленной санитарии и противопожарной защиты.
Выпускник, освоивший основную профессиональную образовательную программу среднего профессионального образования по специальности 2203 Программное обеспечение вычислительной техники и автоматизированных систем, подготовлен: - к освоению основной профессиональной образовательной программы среднего профессионального образования повышенного уровня; - к освоению основной профессиональной образовательной программы высшего профессионального образования; - к освоению основной профессиональной образовательной программы высшего профессионального образования в сокращенные сроки: - по специальностям 075200 Компьютерная безопасность, 075300 Организация и технология защиты информации, 075400 Комплексная защита объектов информатизации, 075500 Комплексное обеспечение информационной безопасности автоматизированных систем, 075600 Информационная безопасность телекоммуникационных систем, 351400 Прикладная информатика (по областям), 351500 Математическое обеспечение и администрирование информационных систем; - по специальностям направлений подготовки 654600 Информатика и вычислительная техника, 654700 Информационные системы, 657100 Прикладная математика; - по другим специальностям высшего профессионального образования, являющимся родственными по отношению к данной специальности среднего профессионального образования. Требования к уровню подготовки выпускника по специальности 2203 Программное обеспечение вычислительной техники и автоматизированных систем Общие требования к образованности выпускника Выпускник должен: понимать сущность и социальную значимость своей будущей профессии, проявлять к ней устойчивый интерес; иметь представление о современном мире как духовной, культурной, интеллектуальной и экологической целостности; осознавать себя и свое место в современном обществе; - знать основы Конституции Российской Федерации, этические и правовые нормы, регулирующие отношения человека к человеку, обществу и природе, уметь учитывать их при решении профессиональных задач; - обладать экологической, правовой, информационной и коммуникативной культурой, элементарными умениями общения на иностранном языке; обладать широким кругозором; быть способным к осмыслению жизненных явлений, к самостоятельному поиску истины, к критическому восприятию противоречивых идей; - быть способным к системному действию в профессиональной ситуации, к анализу и проектированию своей деятельности, самостоятельным действиям в условиях неопределенности; быть готовым к проявлению ответственности за выполняемую работу, способным самостоятельно и эффективно решать проблемы в области профессиональной деятельности; - быть способным к практической деятельности по решению профессиональных задач в организациях различных организационно-правовых форм; владеть профессиональной лексикой; быть способным научно организовать свой труд, готовым к применению компьютерной техники в сфере профессиональной деятельности; быть готовым к позитивному взаимодействию и сотрудничеству с коллегами; быть готовым к постоянному профессиональному росту, приобретению новых знаний; обладать устойчивым стремлением к самосовершенствованию (самопознанию, самоконтролю, самооценке, саморегуляции и саморазвитию); стремиться к творческой самореализации; знать основы предпринимательской деятельности и особенности предпринимательства в профессиональной сфере; иметь научное представление о здоровом образе жизни, владеть умениями и навыками физического совершенствования. Требования к уровню подготовки выпускника по дисциплинам По общим гуманитарным и социально-экономическим дисциплинам Выпускник должен: в области философии: - иметь представление о философских, научных и религиозных картинах мира, смысле жизни человека, формах человеческого сознания и особенностях его проявления в современном обществе, о соотношении духовных и материальных ценностей, их роли в жизнедеятельности человека, общества, цивилизации; - иметь представление об условиях формирования личности, свободе и ответственности за сохранение жизни, культуры, окружающей природной среды; - иметь представление о роли науки, научного познания и его структуре, формах и методах, социальных и этических проблемах, связанных с развитием и использованием достижений науки, техники и технологии; в области права: - знать основные положения Конституции Российской Федерации; - иметь представление об основных отраслях права Российской Федерации; - знать права и свободы человека и гражданина, механизмы их реализации; - уметь использовать необходимые нормативно-правовые документы; в области русского языка и культуры речи: - знать различия между языком и речью, функции языка как средства формирования и трансляции мысли; - знать нормы русского литературного языка, специфику устной и письменной речи, правила продуцирования текстов разных деловых жанров; - уметь строить свою речь в соответствии с языковыми, коммуникативными и этическими нормами; - уметь анализировать свою речь с точки зрения ее нормативности, уместности и целесообразности; устранять ошибки и недочеты в своей устной и письменной речи; - уметь пользоваться словарями русского языка; в области иностранного языка: - владеть лексическим (1200-1400 лексических единиц) и грамматическим минимумом, необходимым для чтения и перевода (со словарем) иностранных текстов профессиональной направленности; - обладать элементарными умениями общения на иностранном языке; в области физической культуры: - иметь представление о роли физической культуры в общекультурном, профессиональном и социальном развитии человека; знать основы здорового образа жизни; - уметь использовать физкультурно-спортивную деятельность для укрепления здоровья, достижения жизненных и профессиональных целей, самоопределения в физической культуре; в области социальной психологии: - знать закономерности общения, социально-психологические феномены группы и общества, пути социальной адаптации личности; - уметь пользоваться простейшими приемами саморегуляции поведения в процессе межличностного общения; в области экономики: - знать общие положения экономической теории; - иметь представление об основах микро- и макроэкономики, экономической ситуации в стране и за рубежом, о денежно-кредитной и налоговой политике; - уметь находить и использовать необходимую экономическую информацию; в области социологии и политологии: - иметь представление о социологическом подходе в понимании закономерностей функционирования и развития общества и личности; - иметь представление о социальной структуре, социальном расслоении, социальном взаимодействии и об основных социальных институтах общества; - иметь представление о социальных движениях и других факторах социального изменения и развития; - иметь представление о сущности власти, субъектах политики, политических отношениях и процессах (в России и в мире в целом). По математическим и общим естественнонаучным дисциплинам Выпускник должен: в области высшей математики: - иметь представление о роли и месте математики в современном мире, общности ее понятий и представлений; - знать основы линейной алгебры и аналитической геометрии; - знать основные понятия и методы дифференциального и интегрального исчисления; - уметь выполнять операции над матрицами и решать системы линейных уравнений; - уметь применять методы дифференциального и интегрального исчисления; - уметь решать дифференциальные уравнения; в области экологических основ природопользования: - иметь представление о взаимосвязи организмов и среды обитания; - иметь представление об условиях устойчивого состояния экосистем и причинах возникновения экологического кризиса; - иметь представление о природных ресурсах России и мониторинге окружающей среды; - иметь представление об экологических принципах рационального природопользования. По общепрофессиональным дисциплинам Выпускник должен: иметь представление: - о роли общепрофессиональных знаний в профессиональной деятельности; - о направлениях развития аппаратного и программного обеспечения вычислительной техники; - о национальной и международной системах стандартизации и сертификации; - о системах обеспечения качества продукции; - о ресурсе- и энергосберегающих технологиях использования вычислительной техники; знать: - виды автоматизированных информационных технологий; - состав и принципы работы операционных систем и сред; - основные понятия и определения метрологии, стандартизации и сертификации; - основные положения Государственной системы стандартизации Российской Федерации и систем (комплексов) общетехнических и организационно-методических стандартов; - основные понятия и приемы дискретной математики; - типы данных и базовые конструкции изучаемых языков программирования, интегрированные среды изучаемых языков программирования; - основы объектно-ориентированного программирования; - виды информации и способы представления ее в ЭВМ; - классификацию и типовые узлы вычислительной техники; - состав типовых технических средств информатизации; - модели баз данных, приемы манипулирования данными; - основные положения теории вероятностей и математической статистики; - основные численные методы решения математических задач; - основные типы сетевых топологий, приемы работы в компьютерных сетях; уметь: - использовать основные виды автоматизированных информационных технологий; - использовать средства операционных систем и сред для обеспечения работы вычислительной техники; - применять требования нормативных документов к основным видам продукции (услуг) и процессов; - применять документацию систем качества; - применять основные правила и документы системы сертификации Российской Федерации; - применять законы и методы дискретной математики; - использовать языки программирования, строить логически правильные и эффективные программы; - выбирать и использовать типовые технические средства информатизации; - применять приемы работы с базами данных; - использовать основные положения теории вероятностей и математической статистики в профессиональной деятельности; - использовать основные численные методы решения математических задач; - применять приемы работы в компьютерных сетях; в области правового обеспечения профессиональной деятельности: - иметь представление о правовом положении субъектов правоотношений в сфере профессиональной деятельности (включая предпринимательскую деятельность); - знать права и обязанности работников в сфере профессиональной деятельности; - знать законодательные акты и другие нормативные документы, регулирующие правоотношения в процессе профессиональной деятельности; - уметь защищать свои права в соответствии с трудовым законодательством; в области экономики отрасли: - иметь представление об основных аспектах развития отрасли, организации (предприятия) как хозяйствующих субъектов в рыночной экономике; - знать организацию производственного и технологического процессов; - знать материально-технические, трудовые и финансовые ресурсы отрасли и организации (предприятия), показатели их эффективного использования; - знать механизмы ценообразования на продукцию (услуги), формы оплаты труда в современных условиях; - знать методику разработки бизнес-плана; - знать и уметь рассчитывать по принятой методологии основные технико-экономические показатели деятельности организации; в области менеджмента: - иметь представление о современном менеджменте; - знать функции, виды и психологию менеджмента; - знать основы организации работы коллектива исполнителей; - знать принципы делового общения в коллективе; - знать информационные технологии в сфере управления производством; - знать особенности менеджмента в области профессиональной деятельности; в области безопасности жизнедеятельности: - знать принципы обеспечения устойчивости объектов экономики, прогнозирования развития событий и оценки последствий при техногенных чрезвычайных ситуациях и стихийных явлениях; - уметь организовывать и проводить мероприятия по защите работающих и населения от негативных воздействий чрезвычайных ситуаций; - знать основы военной службы и обороны государства; - иметь представление о медицинских знаниях; - знать особенности обеспечения безопасных условий труда в сфере профессиональной деятельности, правовые, нормативные и организационные основы охраны труда в организации (на предприятии); - уметь проводить анализ травмоопасных и вредных факторов в сфере профессиональной деятельности. По специальным дисциплинам Выпускник должен: иметь представление: - о многообразии инструментальных и прикладных программных средств, проблемах и перспективах развития программного обеспечения; - о различных технологиях и методах программирования; знать: - математические методы решения оптимизационных задач; - основные этапы технологии проектирования программных продуктов, приемы оптимизации программ, особенности модульного программирования; - инструментальные средства разработки программ; - принципы и методы коллективной разработки программных средств; - экономические аспекты создания и использования программных средств; - характеристики и особенности эксплуатации компьютерных сетей; - приемы и методы разработки сетевых приложений; - технологии, инструментальные средства, методы разработки и эксплуатации удаленных баз данных; - состав и структуру пакетов прикладных программ, виды интерфейсов, функциональное и системное наполнение пакетов; - методы и приемы программной защиты информации; - основы построения автоматизированных информационных систем; уметь: - применять математические методы решения оптимизационных задач; - разрабатывать алгоритм программной реализации поставленной задачи; - создавать программный продукт по разработанному алгоритму, выполнять отладку и тестирование программного продукта; - работать в составе бригады программистов; - осуществлять разработку и сопровождение сетевых приложений; - разрабатывать структуру удаленной базы данных, создавать приложения для баз данных с использованием одной из современных сред программирования; - осуществлять рациональную эксплуатацию баз данных; обеспечивать достоверность информации при использовании баз данных; - использовать пакеты прикладных программ, осуществлять программирование в среде пакета. прикладных программ, его интеграцию с другими программами; - осуществлять программную защиту информации.
В процессе производственной (профессиональной) практики студент должен закрепить и углубить знания, полученные в процессе обучения, приобрести умения по всем видам профессиональной деятельности.
В результате освоения основной профессиональной образовательной программы по специальности 2203 Программное обеспечение вычислительной техники и автоматизированных систем выпускник должен быть готов к выполнению производственно - технологической, организационно - управленческой деятельности в соответствии с квалификационной характеристикой. МИНИСТЕРСТВО ОБРАЗОВАНИЯ РОССИЙСКОЙ ФЕДЕРАЦИИ Регистрационный № 18-2819-Б ГОСУДАРСТВЕННЫЙ ОБРАЗОВАТЕЛЬНЫЙ СТАНДАРТ СРЕДНЕГО ПРОФЕССИОНАЛЬНОГО ОБРАЗОВАНИЯ ГОСУДАРСТВЕННЫЕ ТРЕБОВАНИЯ к минимуму содержания и уровню подготовки выпускников по специальности 2819 Экспертиза качества потребительских товаров (базовый уровень среднего профессионального образования) Квалификация - эксперт Вводится в действие с 1 сентября 2002 г. Москва - 2002 г. Общая характеристика специальности 2819 Экспертиза качества потребительских товаров
очная, очно-заочная (вечерняя), заочная, экстернат.
Нормативный срок освоения основной профессиональной образовательной программы при очной форме обучения: - на базе среднего (полного) общего образования - 1 год 10 месяцев, - на базе основного общего образования - 2 года 10 месяцев.* Абитуриент при поступлении должен иметь один из документов: - аттестат о среднем (полном) общем образовании; - аттестат об основном общем образовании; - диплом о начальном профессиональном образовании с указанием о полученном уровне общего образования и оценками по дисциплинам Базисного учебного плана общеобразовательных учреждений; - документ об образовании более высокого уровня.
Выпускник должен быть готов к профессиональной деятельности по экспертизе качества продовольственных и промышленных товаров (далее - потребительских товаров) в роли эксперта в должности лаборанта, техника, техника-лаборанта, товароведа в организациях различных организационно-правовых форм, в органах по сертификации и других органах контроля и надзора. Основные виды деятельности эксперта: оценочная - проведение экспертизы качества потребительских товаров; документальное оформление процедур и полученных результатов; организационно-управленческая - организация профессиональной деятельности в коллективе исполнителей, выбор и принятие оптимальных решений по её результатам, участие в обосновании экономической эффективности экспертной деятельности, обеспечение безопасности профессиональной деятельности для жизни, здоровья, имущества и окружающей среды. Выпускник должен уметь: осуществлять экспертизу качества потребительских товаров; определять соответствие их основных характеристик требованиям нормативных документов, контрактов, договоров и соглашений; участвовать в подготовке и проведении сертификации; пользоваться нормативной и справочной литературой для выбора материалов, оборудования и средств измерения, применяемых при экспертизе качества потребительских товаров; использовать в профессиональной деятельности средства вычислительной техники; рассчитывать основные технико-экономические показатели деятельности своего структурного подразделения, оценивать эффективность производственной деятельности; анализировать, оценивать и поддерживать необходимое -состояние техники безопасности и охраны труда на производственном участке. Выпускник должен знать: виды и методы экспертизы качества потребительских товаров; номенклатуру и ассортимент потребительских товаров; нормативные документы на товарно-материальные ценности; основы организации и управления деятельностью экспертных организаций, промышленных предприятий и торговых организаций, основные показатели их производственно-хозяйственной деятельности; основы экономики, организации труда и управления; правила и нормы охраны труда, техники безопасности, промышленной санитарии и противопожарной защиты в сфере профессиональной деятельности.
Выпускник, освоивший основную профессиональную образовательную программу среднего профессионального образования по специальности 2819 Экспертиза качества потребительских товаров, подготовлен: - к освоению основной профессиональной образовательной программы среднего профессионального образования повышенного уровня; - к освоению основной профессиональной образовательной программы высшего профессионального образования; - к освоению в сокращённые сроки основной профессиональной образовательной программы высшего профессионального образования по специальности 351100 Товароведение и экспертиза товаров (по областям применения). Требования к уровню подготовки выпускника по специальности 2819 Экспертиза качества потребительских товаров
Выпускник должен: - понимать сущность и социальную значимость своей будущей профессии, проявлять к ней устойчивый интерес; - иметь представление о современном мире как духовной, культурной, интеллектуальной и экологической ценности; осознавать себя и своё место в современном обществе; - знать основы Конституции Российской Федерации, этические и правовые нормы, регулирующие отношение человека к человеку, обществу и природе; уметь учитывать их при решении профессиональных задач; - обладать экологической, правовой, информационной и коммуникативной культурой, элементарными умениями общения на иностранном языке; - обладать широким кругозором; быть способным к осмыслению жизненных явлений, к самостоятельному поиску истины, к критическому восприятию противоречивых идей; - быть способным к системному действию в профессиональной ситуации, к планированию и реализации самостоятельных действий профессиональной деятельности, анализу и оценке полученных результатов и корректированию деятельности по данным анализа; - быть готовым к проявлению ответственности за выполняемую работу, способным самостоятельно и эффективно решать проблемы в области профессиональной деятельности; - быть способным к практической деятельности по решению профессиональных задач в организациях различных организационно-правовых форм; владеть профессиональной лексикой; - быть способным научно организовать свой труд, готовым к применению компьютерной техники в сфере профессиональной деятельности; : быть готовым к позитивному взаимодействию и сотрудничеству с коллегами; - быть готовым к постоянному профессиональному росту, приобретению новых знаний; - обладать устойчивым стремлением к самосовершенствованию (самопознанию, самоконтролю, самооценке, саморегуляции и саморазвитию); стремиться к творческой самореализации; - знать основы предпринимательской деятельности и особенности предпринимательства в профессиональной сфере; - иметь научное представление о здоровом образе жизни, владеть умениями и навыками физического совершенствования.
По общим гуманитарным и социально-экономическим дисциплинам Выпускник должен: в области философии: - иметь представление о философских, научных и религиозных картинах мира, смысле жизни человека, формах человеческого сознания и особенностях его проявления в современном обществе, о соотношении духовных и материальных ценностей, их роли в жизнедеятельности человека, общества, цивилизации; - иметь представление об условиях формирования личности, свободе и ответственности за сохранение жизни, культуры, окружающей природной среды; - иметь представление о роли науки, научного познания и его структуре, формах и методах, социальных и этических проблемах, связанных с развитием и использованием достижений науки, техники и технологии; в области права: - знать основные положения Конституции Российской Федерации; - иметь представление об основных отраслях права Российской Федерации; - знать права и свободы человека и гражданина, механизмы их реализации; - уметь использовать необходимые нормативно-правовые документы; в области русского языка и культуры речи: - знать различия между языком и речью, функции языка как средства формирования и трансляции мысли; - знать нормы русского литературного языка, специфику устной и письменной речи, правила продуцирования текстов разных деловых жанров; - уметь строить свою речь в соответствии с языковыми, коммуникативными и этическими нормами; - уметь анализировать свою речь с точки зрения её нормативности, уместности и целесообразности; устранять ошибки и недочёты в своей устной и письменной речи; - уметь пользоваться словарями русского языка; в области иностранного языка: - владеть лексическим (1200-1400 лексических единиц) и грамматическим минимумом, необходимым для чтения и перевода (со словарем) иностранных текстов профессиональной направленности; - обладать элементарными умениями общения на иностранном языке; в области физической культуры: - иметь представление о роли физической культуры в общекультурном, профессиональном и социальном развитии человека; - знать основы физической культуры и здорового образа жизни; - уметь использовать физкультурно-спортивную деятельность для укрепления здоровья, достижения жизненных и профессиональных целей, самоопределения в физической культуре; в области социальной психологии: - знать закономерности общения, социально-психологические феномены группы и общества, пути социальной адаптации личности; - уметь пользоваться простейшими приёмами саморегуляции поведения в процессе межличностного общения; в области экономики: - знать общие положения экономической теории; - иметь представление об основах микро- и макроэкономики, экономической ситуации в стране и за рубежом, о денежно-кредитной и налоговой политике; - уметь находить и использовать необходимую экономическую информацию; в области социологии и политологии: - иметь представление о социологическом подходе в понимании закономерностей функционирования и развития общества и личности; - иметь представление о социальной структуре, социальном расслоении, социальном взаимодействии и об основных социальных институтах общества; - иметь представление о социальных движениях и других факторах социального изменения и развития; - иметь представление о сущности власти, субъектах политики, политических отношениях и процессах (в России и в мире в целом). По математическим и общим естественнонаучным дисциплинам Выпускник должен: в области математики: - иметь представление о месте и роли математики в современном мире, общности ее понятий и представлений; - знать основные понятия и методы математического анализа, дискретной математики, теории вероятностей и математической статистики; основные численные методы решения прикладных задач; - уметь решать обыкновенные дифференциальные уравнения; - уметь применять методы математической статистики и теории вероятностей в сфере профессиональной деятельности; в области информатики: - иметь представление об основных этапах решения задач с помощью ЭВМ, методах и средствах сбора, обработки, хранения, передачи и накопления информации; - иметь представление о программном и аппаратном обеспечении вычислительной техники, о компьютерных сетях и сетевых технологиях обработки информации, о методах защиты информации; - знать основные понятия автоматизированной обработки информации, знать общий состав и структуру персональных ЭВМ и вычислительных систем; - знать базовые системные программные продукты и пакеты прикладных программ; - уметь использовать изученные прикладные программные средства профессиональной направленности; В области химии: - иметь представление о теориях электронного строения и принципах классификации химических веществ и соединений; - иметь представление о применении химических веществ и соединений при производстве, хранении и экспертизе потребительских товаров; - знать состав, строение, свойства основных химических соединений; - знать особенности реакций полимеризации и поликонденсации; - уметь вести расчёты по химическим формулам и уравнениям реакций; - уметь проводить простейшие реакции с участием химических соединений и исследования их отдельных свойств в лабораторных условиях; в области экологических основ природопользования: - иметь представление о взаимосвязи организмов и среды обитания; - иметь представление об условиях устойчивого состояния экосистем и причинах возникновения экологического кризиса; - иметь представление о природных ресурсах России и мониторинге окружающей среды; - иметь представление об экологических принципах рационального природопользования. По общепрофессиональным дисциплинам Выпускник должен: иметь представление: - о роли общепрофессиональных знаний в профессиональной деятельности; - об основных электрических и магнитных явлениях, их физической сущности и практическом использовании в электротехнике и электронной технике; - о предмете и методе бухгалтерского учёта; - о требованиях к метрологическому обеспечению средств измерений при экспертизе качества потребительских товаров; - об основных положениях международной. Межгосударственной и Государственной систем стандартизации; - о концепции, целях, задачах и принципах сертификации; - об основных технологических процессах производства потребительских товаров; - о факторах, определяющих качество потребительских товаров; - об основаниях для проведения экспертизы потребительских товаров; знать: - принципы действия типовых электрических и электронных устройств бытовой электро-, радио-, аудио- и телеаппаратуры; - организацию бухгалтерского, финансового и управленческого учёта, состав и содержание бухгалтерской отчётности; - правила выбора средств измерений при экспертизе качества потребительских товаров; - структуру и требования нормативных документов на потребительские товары и методы их контроля; - порядок проведения сертификации потребительских товаров, сертификационную документацию и знаки соответствия; - влияние технологических процессов на качество потребительских товаров; - основы применения безотходных, ресурсо- и энергосберегающих технологий; - виды и типы производственной технологической документации; уметь: - проверять исправность бытовой электро-, радио-, аудио- и телеаппаратуры; - оформлять документы на приём и отгрузку продукции по установленным формам; - выбирать средства измерений при экспертизе качества потребительских товаров; - использовать нормативные документы на методы контроля, анализа, измерений и испытаний при экспертизе качества потребительских товаров; в области правового обеспечения экспертизы потребительских товаров: - иметь представление о правовом положении субъектов правоотношений в сфере профессиональной деятельности (включая предпринимательскую деятельность); - знать права и обязанности работников в сфере профессиональной деятельности; - знать законодательные акты и другие нормативные документы, регулирующие правоотношения в процессе профессиональной деятельности; - уметь защищать свои права в соответствии с трудовым законодательством; в области экономики отрасли: - иметь представление об основных аспектах развития отрасли, организации (предприятия) как хозяйствующих объектов в рыночной экономике; - знать организацию производственного и технологического процессов; - знать материально-технические, трудовые и финансовые ресурсы отрасли и организации (предприятия), показатели их эффективного использования; - знать механизмы ценообразования на продукцию (услуги) и экспертизу качества потребительских товаров, формы оплаты труда в современных условиях; - знать методику разработки бизнес-плана; - знать и уметь рассчитывать по принятой методологии основные технико-экономические показатели деятельности организации; в области менеджмента: - иметь представление о современном менеджменте; - иметь представление о целях, задачах и функциях управления торговым предприятием и экспертной организацией; - знать функции, виды и психологию менеджмента; - знать основы организации работы коллектива исполнителей; - знать принципы делового общения в коллективе; - знать информационные технологии в сфере управления производством; - знать особенности менеджмента в области профессиональной деятельности; в области безопасности жизнедеятельности: - знать принципы обеспечения устойчивости объектов экономики, прогнозирования развития событий и оценки последствий при техногенных чрезвычайных ситуациях и стихийных явлениях; - уметь организовывать и проводить мероприятия по защите работающих и населения от негативных воздействий чрезвычайных ситуаций; - уметь обеспечить безопасность жизнедеятельности на рабочем месте; - знать основы военной службы и обороны государства; - иметь представление о медицинских знаниях; в области охраны труда: - знать особенности обеспечения безопасных условий труда в сфере профессиональной деятельности, правовые, нормативные и организационные основы охраны труда на предприятии; - уметь проводить анализ травмоопасных и вредных факторов в сфере профессиональной деятельности; - уметь использовать экобиозащитную технику. По специальным дисциплинам Выпускник должен: иметь представление: - о целях, задачах и методах экспертизы качества однородных групп потребительских товаров при их изготовлении, транспортировании, хранении, реализации и применении; - о нормативной документации Госстандарта России и органов государственного управления по общим вопросам экспертизы качества потребительских товаров; знать: - классификацию однородных групп и ассортимент потребительских товаров; - товароведную характеристику однородных групп потребительских товаров; - требования к качеству однородных групп потребительских товаров; - методики оценки потребительских свойств однородных групп товаров; - методы выявления и определения дефектов потребительских товаров; - порядок отбора проб и образцов для экспертизы качества потребительских товаров; - форму и порядок составления акта об отборе проб и образцов; - порядок проведения товарной экспертизы потребительских товаров различных групп; уметь: - расшифровывать маркировку и информационные знаки потребительских товаров; - распознавать дефекты товаров и определять причины их возникновения; - анализировать нормативную и информационную документацию на потребительские товары с целью выявления показателей, подлежащих экспертизе; - отбирать пробы и образцы потребительских товаров для экспертизы их качества; - составлять акты об отборе проб и образцов потребительских товаров; - проводить экспертизу качества потребительских товаров, тары, упаковки, торговых марок, маркировок и сопроводительной документации в соответствии с требованиями нормативной документации, методик и правил экспертизы (по однородным группам потребительских товаров); - составлять заключения (протоколы) о результатах экспертизы.
В процессе производственной (профессиональной) практики студент должен закрепить и углубить знания, полученные при обучении, приобрести умения по всем видам профессиональной деятельности. Кроме того, студент должен овладеть приёмами работ со средствами измерений, применяемыми при экспертизе качества потребительских товаров.
В результате освоения основной профессиональной образовательной программы по специальности 2819 Экспертиза качества потребительских товаров выпускник должен быть готов к выполнению оценочной и организационно-управленческой деятельности в соответствии с квалификационной характеристикой. МИНИСТЕРСТВО ОБРАЗОВАНИЯ РОССИЙСКОЙ ФЕДЕРАЦИИ. Регистрационный № 18-3404-Б ГОСУДАРСТВЕННЫЙ ОБРАЗОВАТЕЛЬНЫЙ СТАНДАРТ СРЕДНЕГО ПРОФЕССИОНАЛЬНОГО ОБРАЗОВАНИЯ ГОСУДАРСТВЕННЫЕ ТРЕБОВАНИЯ к минимуму содержания и уровню подготовки выпускников по специальности 3404 Стандартизация и сертификация (по отраслям) (базовый уровень среднего профессионального образования) Квалификация – техник Вводится в действие с 1 сентября 2002 г. Москва - 2002 г. Общая характеристика специальности 3404 Стандартизация и сертификация (по отраслям)
очная, очно-заочная (вечерняя), заочная, экстернат.
Нормативный срок освоения основной профессиональной образовательной программы при очной форме обучения: - на базе среднего (полного) общего образования - 2 года 10 месяцев; - на базе основного общего образования - 3 года 10 месяцев . Абитуриент при поступлении должен иметь один из документов: - аттестат о среднем (полном) общем образовании; - аттестат об основном общем образовании; - диплом о начальном профессиональном образовании с указанием о полученном уровне общего образования и оценками по дисциплинам Базисного учебного плана общеобразовательных учреждений; - документ об образовании более высокого уровня.
Выпускник должен быть готов к профессиональной деятельности по разработке, использованию и проверке правильности применения стандартов и других документов по стандартизации, (далее - нормативные документы) на продукцию и технологические процессы её изготовления в качестве техника в организациях различных организационно-правовых форм, в органах по стандартизации, сертификации и других органах контроля и надзора. Основные виды деятельности техника: производственно-технологическая - разработка нормативных документов на продукцию; обеспечение ими подразделений организации; контроль и испытания продукции; составление соответствующей отчетной документации; организационно-управленческая - организация профессиональной деятельности коллектива исполнителей; планирование и организация производственных работ; выбор и принятие оптимальных решений при планировании и проведении работ в условиях нестандартных ситуаций; участие в оценке экономической эффективности производственной деятельности; обеспечение безопасности профессиональной деятельности на производственном участке. Выпускник должен уметь: разрабатывать и оформлять проекты нормативных документов, обеспечивать подразделения предприятия необходимыми нормативными документами; осуществлять контроль качества и испытания продукции и технологических процессов ее изготовления в соответствии с действующей нормативной и технической документацией; оформлять сертификационные документы и документы системы качества; рассчитывать основные технико-экономические показатели деятельности подразделений организации, оценивать эффективность производственной деятельности; анализировать и оценивать состояние техники безопасности на производственном участке. Выпускник должен знать: методические и нормативные материалы по разработке, оформлению и внедрению нормативных документов по стандартизации, системам качества и сертификации, правила их регистрации, учета, хранения и выдачи; основные данные стандартизируемой продукции, технологические процессы промышленного производства, виды и методы контроля и испытаний продукции (по отраслям); основы планирования и реализации деятельности организации (предприятия) и управления им; основные показатели производственно-хозяйственной деятельности организации; правила и нормы охраны труда, техники безопасности, промышленной санитарии и противопожарной защиты в сфере профессиональной деятельности.
Выпускник, освоивший основную профессиональную образовательную программу среднего профессионального образования по специальности 3404 Стандартизация и сертификация (по отраслям), подготовлен: - к освоению основной профессиональной образовательной программы среднего профессионального образования повышенного уровня; - к освоению основной профессиональной образовательной программы высшего профессионального образования; - к освоению в сокращенные сроки основных профессиональных образовательных программ высшего профессионального образования по специальностям 653800 Стандартизация, сертификация и метрология и 657000 Управление качеством . Требования к уровню подготовки выпускника по специальности 3404 Стандартизация и сертификация (по отраслям)
Выпускник должен: - понимать сущность и социальную значимость своей будущей профессии, проявлять к ней устойчивый интерес; - иметь представление о современном мире как духовной, культурной, интеллектуальной и экологической целостности; осознавать себя и свое место в современном обществе; - знать основы Конституции Российской Федерации, этические и правовые нормы, регулирующие отношения человека к человеку, обществу и природе; уметь учитывать их при решении профессиональных задач; - обладать экологической, правовой, информационной и коммуникативной культурой, элементарными умениями общения на иностранном языке; - обладать широким кругозором; быть способным к осмыслению жизненных явлений, к самостоятельному поиску истины, к критическому восприятию противоречивых идей; - быть способным к системному действию в профессиональной ситуации, к анализу и проектированию своей деятельности, самостоятельным действиям в условиях неопределенности; - быть готовым к проявлению ответственности за выполняемую работу, способным самостоятельно и эффективно решать проблемы в области профессиональной деятельности; - быть способным к практической деятельности по решению профессиональных задач в организациях различных организационно-правовых форм; владеть профессиональной лексикой; - быть способным научно организовать свой труд, готовым к применению компьютерной техники в сфере профессиональной деятельности; - быть готовым к позитивному взаимодействию и сотрудничеству с коллегами; : быть готовым к постоянному профессиональному росту, приобретению новых знаний; - обладать устойчивым стремлением к самосовершенствованию (самопознанию, самоконтролю, самооценке, саморегуляции и саморазвитию); стремиться к творческой самореализации; - знать основы предпринимательской деятельности и особенности предпринимательства в профессиональной сфере; - иметь научное представление о здоровом образе жизни, владеть умениями и навыками физического совершенствования.
По общим гуманитарным и социально-экономическим дисциплинам Выпускник должен: в области философии: - иметь представление о философских, научных и религиозных картинах мира, смысле жизни человека, формах человеческого сознания и особенностях его проявления в современном обществе, о соотношении духовных и материальных ценностей, их роли в жизнедеятельности человека, общества, цивилизации; - иметь представление об условиях формирования личности, свободе и ответственности за сохранение жизни, культуры, окружающей природной среды; - иметь представление о роли науки, научного познания и его структуре, формах и методах, социальных и этических проблемах, связанных с развитием и использованием достижений науки, техники и технологии; в области права: - знать основные положения Конституции Российской Федерации; - иметь представление об основных отраслях права Российской Федерации; - знать права и свободы человека и гражданина, механизмы их реализации; - уметь использовать необходимые нормативно-правовые документы; в области русского языка и культуры речи: - знать различия между языком и речью, функции языка как средства формирования и трансляции мысли; - знать нормы русского литературного языка, специфику устной и письменной речи, правила продуцирования текстов разных деловых жанров; - уметь строить свою речь в соответствии с языковыми, коммуникативными и этическими нормами; - уметь анализировать свою речь с точки зрения ее нормативности, уместности и целесообразности; устранять ошибки и недочеты в своей устной и письменной речи; - уметь пользоваться словарями русского языка; в области иностранного языка: - владеть лексическим (1200-1400 лексических единиц) и грамматическим минимумом, необходимым для чтения и перевода (со словарем) иностранных текстов профессиональной направленности; - обладать элементарными умениями общения на иностранном языке; в области физической культуры: - иметь представление о роли физической культуры в общекультурном, профессиональном и социальном развитии человека; знать основы здорового образа жизни; - уметь использовать физкультурно-спортивную деятельность для укрепления здоровья, достижения жизненных и профессиональных целей, самоопределения в физической культуре; в области социальной психологии*: - знать закономерности общения, социально-психологические феномены группы и обществ, пути социальной адаптации личности; - уметь пользоваться простейшими приемами саморегуляции поведения в процессе межличностного общения; в области экономики: - знать общие положения экономической теории; - иметь представление об основах микро- и макроэкономики, экономической ситуации в стране и за рубежом, о денежно-кредитной и налоговой политике; - уметь находить и использовать необходимую экономическую информацию; в области социологии и политологии: - иметь представление о социологическом подходе в понимании закономерностей функционирования и развития общества и личности; - иметь представление о социальной структуре, социальном расслоении, социальном взаимодействии и об основных социальных институтах общества; - иметь представление о социальных движениях и других факторах социального изменения и развития; - иметь представление о сущности власти, субъектах политики, политических отношениях и процессах (в России и в мире в целом). По математическим и общим естественнонаучным дисциплинам Выпускник должен: в области математики: - иметь представление о роли и месте математики в современном мире, общности ее понятий и представлений; - знать основные понятия и методы математического анализа, дискретной математики, теории вероятностей и математической статистики; основные численные методы решения прикладных задач; - уметь решать обыкновенные дифференциальные уравнения; - уметь применять методы математической статистики и теории вероятностей в сфере профессиональной деятельности; в области информатики: - иметь представление об основных этапах решения задач с помощью ЭВМ, методах и средствах сбора, обработки, хранения, передачи и накопления информации; - иметь представление о программном и аппаратном обеспечении вычислительной техники, о компьютерных сетях и сетевых технологиях обработки информации, о методах защиты информации; - знать основные понятия автоматизированной обработки информации, общий состав и структуру персональных ЭВМ и вычислительных систем; - знать базовые системные программные продукты и пакеты прикладных программ профессиональной направленности; - уметь использовать программные средства профессиональной направленности; в области физики: - иметь представление о роли физики как науки о природе, изучающей общие свойства и законы движения, вещества и поля, о значении физики в развитии науки и техники; - знать физические основы классической механики; механический принцип относительности; постулаты специальной теории относительности; - знать характер поведения физических тел в различных агрегатных состояниях; - знать основы молекулярной физики и основные начала термодинамики; - знать основы электродинамики и электростатики; в области экологических основ природопользования: - иметь представление о взаимосвязи организмов и среды обитания; - иметь представление об условиях устойчивого состояния экосистем и причинах возникновения экологического кризиса; - иметь представление о природных ресурсах России и мониторинге окружающей среды; - иметь представление об экологических принципах рационального природопользования. По общепрофессиональным дисциплинам Выпускник должен: иметь представление: - о роли общепрофессиональных знаний в профессиональной деятельности; - о современных средствах машинной графики и возможностях использования пакетов прикладных программ компьютерной графики в профессиональной деятельности; - о напряженном состоянии физических тел при различных видах нагрузок; - об основных положениях и законах электротехники и электронной техники; - о физико-химических основах материаловедения и зависимости между структурой и свойствами конструкционных материалов; - о государственных законодательных актах в области метрологии и обеспечения единства измерений, о деятельности метрологических служб предприятий; - о методах, достоверности и погрешностях измерений; - о классификации видов и типов промышленных производств; - о типовом оборудовании и технологических процессах промышленного производства; - о безотходных, ресурсо- и энергосберегающих технологиях промышленного производства; - о физико-химических явлениях, лежащих в основе измерений различных свойств физических тел, методах преобразования и передачи полученной информации; знать: - основные требования ЕСКД к конструкторской и текстовой документации; - общие понятия технической механики в приложении к профессиональной деятельности; - принципы действия, схемы включения и защиты типовых электронных устройств; - характеристики конструкционных материалов, применяемых при производстве продукции (по отраслям); - основные требования Государственной системы обеспечения единства измерений; - принципы выбора средств измерений для контроля и испытаний продукции (по отраслям); уметь: - оформлять схемы, номограммы, таблицы, графики, текстовую и техническую документацию в соответствии с требованиями нормативной базы ЕСКД; - рассчитывать параметры электрических схем средств измерений при контроле качества и испытаниях продукции; - подбирать по справочным данным типовые электронные устройства для средств измерений; - учитывать строение и физико-химические свойства конструкционных материалов при их технологической обработке, контроле качества и испытаниях продукции (по отраслям); - выбирать средства измерений в зависимости от метода и заданной точности измерений, измеряемых величин, особенностей контроля и испытаний продукции (по отраслям); в области правового обеспечения профессиональной деятельности: - иметь представление о правовом положении субъектов правоотношений в сфере профессиональной деятельности (включая предпринимательскую деятельность); - знать, права и обязанности работников в сфере профессиональной деятельности; - знать законодательные акты и другие нормативные документы, регулирующие правоотношения в процессе профессиональной деятельности; - уметь защищать свои права в соответствии с трудовым законодательством; в области экономики отрасли: - иметь представление об основных аспектах развития отрасли, организации (предприятия) как хозяйствующих субъектов в рыночной экономике; - знать организацию производственного и технологического процессов; - знать материально-технические, трудовые и финансовые ресурсы отрасли и организации (предприятия), показатели их эффективного использования; - знать механизмы ценообразования на продукцию (услуги), формы оплаты труда в современных условиях; - знать методику разработки бизнес-плана; - знать и уметь рассчитывать по принятой методологии основные технико-экономические показатели деятельности организации; в области менеджмента: - иметь представление о современном менеджменте; - знать функции, виды и психологию менеджмента; - знать основы организации работы коллектива исполнителей; - знать принципы делового общения в коллективе; - знать информационные технологии в сфере управления производством; - знать особенности менеджмента в области профессиональной деятельности; в области безопасности жизнедеятельности: - знать принципы обеспечения устойчивости объектов экономики, прогнозирования развития событий и оценки последствий при техногенных чрезвычайных ситуациях и стихийных явлениях; - знать основные нормативные документы в сфере безопасности жизнедеятельности; - уметь организовывать и проводить мероприятия по защите работающих и населения от негативных воздействий чрезвычайных ситуаций; - знать основы военной службы и обороны государства; - иметь представление о медицинских знаниях; в области охраны труда: - знать особенности обеспечения безопасных условий труда в сфере профессиональной деятельности, правовые, нормативные и организационные основы охраны труда на предприятии; - уметь проводить анализ травмоопасных и вредных факторов в сфере профессиональной деятельности; - уметь использовать экобиозащитную технику. По специальным дисциплинам Выпускник должен: иметь представление: - о роли стандартизации и сертификации в условиях рыночной и плановой экономики; - о государственных законодательных актах в области стандартизации, сертификации и управления качеством продукции; - о международной и региональных системах стандартизации и сертификации; - о принципах организации контроля качества и испытаний на различных этапах жизненного цикла продукции и при сертификации; - о функциях и структуре служб контроля качества и испытаний продукции; знать: - основные требования Государственной системы стандартизации и сертификации; - правила разработки, корректирования и отмены нормативных документов; - требования к нормативным документам, используемым при сертификации продукции, - порядок сертификации продукции и составления сертификационных документов; - требования системы международных стандартов ИСО 9000 к организации и функционированию систем качества; - методы контроля показателей качества продукции (по отраслям); - виды и применимость статистических методов приемочного контроля (по отраслям); - организационную структуру испытаний продукции (по отраслям); - технические и метрологические характеристики, правила выбора и эксплуатации средств измерений, применяемых при контроле и испытаниях продукции (по отраслям); уметь: - проводить работы по стандартизации и унификации изделий и их элементов; - оформлять документы по сертификации продукции; - вести дела по стандартизации и сертификации; - составлять проекты документов системы качества предприятия; - применять средства измерений, обрабатывать и оформлять полученные результаты в соответствии с правилами действующей нормативной базы.
В процессе производственной (профессиональной) практики техник должен закрепить и углубить знания, полученные при обучении, приобрести умения по всем видам профессиональной деятельности, включая ведение дел по стандартизации и сертификации, составление нормативных документов, эксплуатацию средств измерений при контроле и испытаниях продукции и оформление полученных результатов.
В результате освоения основной профессиональной образовательной программы по специальности 3404 Стандартизация и сертификация (по отраслям) техник должен быть готов к выполнению производственно-технологической и организационно-управленческой деятельности в соответствии с квалификационной характеристикой техника по стандартизации. 3.Сущность педагогического управления. Характеристика управленческих принципов Под педагогическим управлением понимается систематическая корректировка субъектом управления соответствующей деятельности объекта управления - с учетом изменяющегося социального заказа, информация по обратной связи "колледж - жизнь", а также с учетом специфики самого учебного заведения (наличных возможностей педагогического коллектива по реализации задач, поставленных в социальном заказе). Управленческая деятельность заместителя директора по учебной работе строится на особых управленческих принципах. Эти принципы были впервые спроецированы на педагогическую деятельность известным специалистом по проблеме управления воспитанием учащихся профессором, доктором педагогических наук Ароновым Аркадием Алексеевичем Назовем эти принципы: - принцип объективности; - принцип основного звена управления; - принцип отраслевого и территориального управления; - принцип оптимальности, эффективности управления. Определим содержание каждого принципа, соотнеся его с деятельностью заместителя директора по учебной работе. Так, принцип объективности предполагает хорошее знание администратором психологических и индивидуальных особенностей педагогов, учёт их возраста, педагогического опыта, уровня педагогического мастерства; планирование и осуществление работы педагогического коллектива с учетом педагогического потенциала всех и каждого в отдельности; наличие конкретной учебно-материальной базы. Особо следует остановиться на учёте уровня педагогического мастерства преподавателей. Руководитель должен иметь полное представление об этом уровне, а как это сделать? Педагогическая практика подсказывает нам несколько подходов: это и наблюдение за работой непосредственно (па занятиях) и опосредованно как бы со стороны, изучая отклика студентов, анализируя результаты их обучения; это и беседа с преподавателем, и знакомство с его календарно-тематическим и поурочными планами; и анализ оформления методических материалов, подготовленных преподавателем, и качество оформления им своего кабинета; и выступление на заседании предметной (цикловой) комиссий, и на педсовете , и т.п. Но наиболее полное представление о работе педагога все же заместитель директора получает именно непосредственно - на его занятии. Принцип основного звена управления предполагает определение администрацией колледжа стержневого направления работы педагогического коллектива по совершенствованию учебно-воспитательного процесса. Обычно эти направления оформляются как девизы, под знаком которых организуется вся работа. Так называемые девизы формулируются в виде проблемы, типа: «Повышение познавательной активности и самостоятельности учащихся в учебно-воспитательном процессе», внедрение принципов инновационной деятельности и др. Чаще же эти основные направления работы сосредотачиваются на разработке педагогическим коллективом инновационных методик, современных педагогических технологий. Принцип отраслевого и территориального управления предполагает определение содержания работы в соответствии с нормативными документами министерств, ведомств, регионов. Принцип оптимальности, эффективности управления предполагает хорошее знание самими руководителями педагогических основ учебно-воспитательной работы, владение методикой организации учебного процесса, современными педагогическими технологиями, передовым опытом работы, а также условиями эффективности управленческой деятельности. Все это создает объективные предпосылки для успешного осуществления целостного педагогического управления при наименьшей затрате сил и средств на основе рационального использования имеющихся возможностей. 4.Условия эффективности управленческой деятельности заместителя директора по учебной работе Педагогическая теория определила следующие условия эффективности управленческой деятельности: - социально-педагогические предпосылки или методологическое обеспечение - организационное обеспечение; - материальное обеспечение; - информационное обеспечение; - наличие особой воспитывающей атмосферы; - действенное авторитетное самоуправление учащихся. Охарактеризуем эти условия, применительно к деятельности заместителя директора по учебной работе. Социально-педагогические предпосылки (или методологическое обеспечение) предполагают глубокое знание в первую очередь руководителем, социального заказа, его сущности знаний психолого-педагогических основ учебно-воспитательной работы. Что касается социального заказа общества, государства, то он чётко определён в основных направлениях развития среднего профессионального образования, Так, в разделе 1 "Сущность среднего профессионального образования как самостоятельной ступени в системе профессионального образования” социальный заказ представлен функциями специалистов со средним профессиональным образованием; В сфере материального производства - подготовка и обработка технической, технологической и .других видов информации для реализации инженерно-технических и управленческих решений; управление деятельностью первичных звеньев производства; обеспечение работоспособности наиболее сложных современных технических и технологических систем и управление ими. В отраслях социально-культурного комплекса - проведение образовательного процесса. оказание доврачебной помощи, художественно-исполнительская деятельность, организация работы культурологических учреждений, предоставление сервисных услуг населению Содержание социального заказа мы можем найти и в других нормативных документах. Важно, чтобы модель этого заказа являлась как бы и ориентиром управленческой деятельности и её предполагаемым результатом. Модель заказа в конкретном учебном заведении выражается в квалификационной характеристике специалиста. Вот почему, работая с педагогическим коллективом, определяя его цеди, задачи работы, содержание учебно-воспитательного процесса, руководители постоянно должны отталкиваться от квалификационной характеристики, ставить перед собой вопрос "кого мы должны подготовить?", а уже затем - "как?", "с помощью чего?" Что же касается знаний психолого-педагогических основ учебно-воспитательной работы как условия эффективности управленческой деятельности заместителя директора по учебной работе, то надо отметить особую важность и актуальность этого условия. Ведь, чтобы успешно осуществлять педагогическое управление, необходимо осознанно подойти к своей деятельности,, осмысливая ее с позиций закономерностей педагогической деятельности вообще и учебно-воспитательного процесса, в частности. Ориентиром при этом выступают требования ведущих дидактических принципов. Если исходить из того, что стержневым по всей деятельности педагогического коллектива является успешная организация учебно-воспитательного процесса, то требования дидактических принципов многогранны. Они определяет содержание обучения, диктуют выбор форм и методов обучения, подсказывают педагогу стиль педагогического общения, поседение, реакции, выбор нужного метода, приемы воздействия на учащихся. К сожалению, проводя экспресс-диагностику по выявлению знаний педагогических основ учебно-воспитательного процесса у заместителей директоров по учебной работе, приходится констатировать, что руководители не только не знают в своём большинстве сами принципы и пути реализации их требований, но даже не осознают их значения для более целенаправленного, эффективного управления педагогической деятельностью. Что же такое принципы обучения (или дидактические принципы)? Дидактические принципы или принципы обучения - это руководящие положения, принципиальные закономерности, которые называют определенную систему исходных, основных дидактических требований к содержанию, процессу обучения, методам, приемам, средствам и формам его организации. Руководствуясь принципами Обучения при организации учебного процесса, каждый преподаватель должен знать, что их требования направляют всю его деятельность: они помогают определить содержание обучения, методы и формы обучения, они же диктуют и поведение преподавателя во время занятия. К ведущим принципам обучения относятся следующие: - принцип целенаправленности; - научности; - связи обучения с жизнью; - систематичности я последовательности; - сознательности и активности; - наглядности обучения; - доступности; - интегративного подхода; - воспитывающего и развивающего обучения; - принцип прочности; Преподавателю необходимо не только просто знать эти принципу, но и реализовать их требования при организации педагогических технологий. Главные требования: Принцип целенаправленности. Целенаправленность учебно-воспитательной работы возможна лишь тогда, когда цели общества или "социальный заказ" преобразованы в педагогические категории - цели и задачи обучения и воспитания выражены языком содержания учебного материала» содержания воспитательной работы. По большому счету принцип целенаправленности реализуется через главную цель основных направлений развития среднего профессионального образования, что выражается в создании организационных, методических и содержательных основ проведения в жизнь государственной политики в области среднего профессионального образования, в ускорения его адаптации к изменяющимся условиям России. Требования принципа целенаправленности. - соответствие содержания обучения и воспитания, методов и форм организации обучения главным задачам средних специальных учебных заведений; - соответствие содержания обучения и воспитания, методов и форм организации обучения учебному плану и программам по специальности, Принцип научности. Требования принципа: - наличие у учащихся система теоретических знаний; - достоверность фактов, явлений, закономерностей; - научная аргументация практических выводов, действий. Принцип связи обучения с жизнью. Требования принципа: - профессиональная направленность всего учебно-воспитательного процесса; - получение ответа на вопрос где, когда и как можно использовать приобретенные знания и в жизни, и на производстве. Принцип систематичности и последовательности. Требования принципа? - строгое, логичное расположение учебного материала как в учебной программе, так ив методах передачи знаний учащимся; - последовательное овладение учащимися знаниями, умениями и навыками и одновременное их применение на практике. Принцип сознательности и активности. Его требования: - учёт "двусторонности" характера учебного процесса; - необходимость вызвать у учащихся желание работать самостоятельно, творчески; - эффективное включение в учебный процесс активных методов, форм обучения; - включение учащихся в процесс самостоятельного добывания знании; - развитие у учащихся научного мышления и профессионального творческого подхода к приобретению знаний, умению самостоятельно и свободно пользоваться ими для решения конкретных производственных задач. Принцип наглядности обучения. Его требования: - чёткое определение дидактической цели использования наглядности; - порядок и методика показа; - выбор целесообразного количества наглядности; - последовательность демонстрации, - сочетание отдельных видов наглядности; - включение учащихся в самостоятельный анализ наблюдаемых объектов; - соблюдение требований культуры показа; - психологические требования к оформлению наглядности; - наличие вывода преподавателя. Принцип доступности. Его требования: - учет образовательного уровня учащихся; - учет познавательных возможностей учащихся; - учет профессиональной подготовки характера и опыта учащихся; - учет возрастных особенностей учащихся; - учет потребностей и интересов учащихся. Принцип интегративного подхода. Его требования: - одновременное использование различных форм и методов обучения в преподавании родственных предметов для решения профессиональных и жизненно важных придем. Принцип воспитывавшего и развивающего обучения. Его требования: - правильное определение ведущих целей обучения: познавательной, воспитывающей, развивающей; - формирование у учащихся в ходе занятия научного мировоззрения; - воспитание чувств патриотизма, гражданственности, гуманности, интеллигентности и т.п.; - формирование навыков культурного поведения, дисциплинированности; - развитие самостоятельности, инициативы, творчества; - развитие познавательных способностей и творческих сил (умение анализировать, обобщать, выделять главное, сравнивать. сопоставлять, делать самостоятельно выводы и т.п.). Принцип прочности. Его требования: - эффективно реализовать требования вышеперечисленных принципов - педагогически целесообразно и четко организовывать повторение, закрепление полученных знаний, формировать умения и навыки использования этих знаний на практике этих знании; - систематически контролировать и оценивать приобретенные учащимися знания, умения и навыки; - осуществлять индивидуальный, дифференцированный подход к учащимся в процессе организации учебно-воспитательной работы. Еще раз напомним, что требования ведущих дидактических принципов распространяют свое влияние на определение содержания обучения, выбор форм и методов обучения. Посещая занятия преподавателей с целью знакомства с уровней педагогического мастерства педагога, заместитель директора по учебной работе может ставить для себя задачу – проанализировать, как данный педагог реализует на занятиях эти принципы. При этом он должен не только знать, но и чувствовать, что все принципы работают на занятия сразу. Рассматривая знания психолого-педагогических основ учебно-воспитательного процесса как условие эффективности управленческой деятельности заместителя директора по учебной работе, нельзя обойти и такую важную дидактическую категорию, как”Методы обучения”.Ведь от уровня педагогического мастерства преподавателя его умения педагогически правильно, интересно проводить занятия зависит качество преподавания, эффективность усвоения учебного материала учащимися их познавательная активность, заинтересованность. А способы упорядоченной взаимосвязанной деятельности преподавателя и учащихся принято называть методами. Методы в чистом виде не используются, они обычно сопровождаются приемами и средствами. Так, беседа сопровождается объяснением, показом, вопросно-ответными приёмами, записью и т.д. Приём обучения - элемент, составная часть метода, Средства обучения - это все те средства, с помощью которых обучающий учит, а обучаемые учатся (слово, книга, схемы, модели, доска, мел, средства производства, технические средства и т.д.). Способы деятельности преподавателей и учащихся различны. Отсюда и различны методы обучения. Существует большое разнообразие классификаций методов. Приведем наиболее распространенные принципы классификации методов. Схема 6
По внешним признакам деятельности преподавателя -лекция -беседа -рассказ -инструктаж -демонстрация -упражнения -решение задач -работа с книгой Остановимся на каждой группе методов. Словесная группа включает в себя беседу, объяснение, рассказ, самостоятельную работу с книгой и т.д. В основе использования методов данной группы лежит слово. Оно несет с собой особую роль и значение в работе преподавателя. Назовем дидактические требования, предъявляемые к слову: целенаправленность, научность (достоверность фактов, научно правильные выводы), грамотность, четкость, ясность, эмоциональность чистота речи, разнообразие словарного запаса, смысловая значимость речи, лаконичность, точность, правильность интонации, учет ситуации, культура речи, тактичность. В группу наглядных методов обучения входят: демонстрация плакатов, таблиц, схем, диаграмм, моделей; использование технических средств,. просмотр кино- и телепрограмм и т.д. Главные требования, предъявляемые к данной группе: целесообразность (соответствие теме, содержанию); соответствие дидактической цели занятия, мера использования; очередность показа; определение места и времени показа, умение организовать активное наблюдение учащихся; учет психологических требований к изображению, наглядности (шрифт, цвет. расстояние) и т.д. Группа практических методов обучения включает в себя: практические задания, деловые игры, тренинги, анализ и решение конфликтных ситуаций и т.д. К дидактическим требованиям, предъявляемым к практическим методам обучения, относятся: дидактическая целесообразность метода, связь содержания с профессиональной подготовкой учащихся; четкая постановка проблемы; правильная, ясная, логичная формулировка способа решения поставленной проблемы. Охарактеризованные нами методы обучения принято называть традиционными. Но в современных педагогических технологиях они являются базовыми так, как на их основе развиваются новые и сравнительно новые методы. Какие же методы можно отнести, к новым? Это и проблемное обучение, и программированное, алгоритмизация, и информационные педагогические технология, и модульное обучение, и элементы педагогического менеджмента и т.д. Вполне понятно, что рассматриваемое условие эффективности управленческой деятельности заместителя директора по учебной работе предполагает и владение им современными педагогическими технологиями. В связи с тем, что они подробно рассмотрены нами в одноименном пособии, предложенном ОСУЗ, отсылаем Вас к нему. Организационное обеспечение, как условие эффективности управленческой деятельности предполагает функциональное определение места каждого работника учебного заведения в учебно-воспитательном процессе. Чрезвычайно ваяна в плане организационного обеспечения работа такого представительного органа ССУЗ, как совета, а также органов, объединяющих педагогов: педагогические или методические советы, предметные или цикловые комиссии и т.п. Основные задачи, функции и порядок работы этих органов определяются Уставом ССУЗ или отдельными положениями об этих органах, утвержденными первым руководителем образовательного учреждения. Действенность данного условия в управленческой деятельности определяется целенаправленностью планирования, наличия отчетности и научно аргументированного анализа деятельности. И конечно, организационное обеспечение как условие эффективности управленческой деятельности администратора по учебным вопросам, требует в первую очередь тщательного, педагогически целесообразного анализа учебного занятия, соблюдения всех организационных требований, Информационное обеспечение - одна из важнейших предпосылок реального педагогического управления учебно-воспитательной работой, так как. включает в себя; - конкретное знание руководителем специального, педагогического и методического потенциала каждого педагога (пути получения информация - посадим уроков, беседы, анализ планов, анкетирование, тестирование студентов, заслушивание отчетов па предметных (цикловых) комиссиях, педагогических (методических) советах и т.п.; - конкретное знание руководителем отношения студентов к обучению вообще, к отдельным предметам и преподавателям, анализ их успеваемости, посещаемости занятий; - получение с помощью метода отсроченного контроля исчерпывающих данных об адаптации выпускников учебного заведения на производстве; - систематическое знакомство руководителей, педагогов о передовым опытом работы других ССУЗ по организации учебно-воспитательной работы. Постоянный учёт и анализ получения названной информации создаёт реальную основу для систематической корректировки системы педагогического управления. Наличие особой воспитывающей атмосферы также является необходимым компонентом всестороннего обеспечения системы педагогического управления. Такая атмосфера предполагает: - создание и творческое развитие традиций в учебном заведении; - культуру педагогического общения; - наглядное освещение учебно-воспитательной работы, её процесса, результативности; - утверждение культа учебы в учебном заведении; - пример руководителя, преподавателя в учебно-воспитательной работе. Особенно важен личный пример заместителя директора по учебной работе для преподавателей, его высокое педагогическое мастерство, совершенное владение современными педагогическими технологиями, корректный анализ посещаемых уроков. объективная оценка деятельности педагогов, высокопрофессиональные, деловые оптимистические советы. Действенное авторитетное самоуправление студентов. Классическое педагогическое управление (от руководства учебного заведения - к учащимся) можно условно назвать управлением по вертикали. В свою очередь, самоуправление студентов называется управлением по горизонтали. Логика педагогического управления такова, что управление по вертикали никогда не достигнет цели без управления по горизонтали. И чем действеннее, чем масштабнее и авторитетнее представлено самоуправление студентов тем больше оснований для объективного вывода: в данном учебном заведении управление учебно-воспитательным процессом осуществляется в оптимальном варианте. 5.Анализ результатов проведенного исследования и разработка предложений по совершенствованию организации управления. Обоснование проведенного микроисследования по нормализации учебной нагрузки студентов. В условиях усиления роли новых современных технологий во всех сферах производства, в том числе и образовании, исследовательская деятельность студентов как фактор экономического роста и развития должна стать общей стратегической целью. Образовательный процесс-это учебно-воспитательная деятельность педагогов в единстве с учебно-познавательной и самообразовательной деятельностью студентов. Цель образования в колледже - выявление и развитие способностей каждого студента, формирование духовно богатой и свободной, физически здоровой и творчески мыслящей личности. Решение этих задач затруднено в силу падения интереса к обучению, ряда проблем в образовательном процессе, недостатков в организации учебно-воспитательного процесса (УВП) учебного заведения. Анализ учебно-воспитательной деятельности в ряду других недостатков показал отсутствие достоверной педагогической деятельности, материалы которой должны помогать планировать УВП по конечным результатам, контролировать, регулировать и вовремя принимать правильные решения, а также необходимость научного подхода к управлению учебной деятельностью. Для преодоления вышеуказанных недостатков в колледже разрабатывается комплексно-целевая программа развития учебного заведения на основе педагогического менеджмента. Стратегической целью признано создание комфортной образовательной среды с учетом индивидуальных способностей и возможностей студентов, т.е. создание адаптационного образования, где обеспечены условия для самовыражения каждого студента. Для эффективного решения данной стратегической задачи необходима система внутриколледжной информации. При использовании этой системы в колледже будут созданы блоки информации и выбраны направления, по которым будет проходить сбор информации и последующее регулирование и коррекция УВП. Для того, чтобы сделать вывод о том, созданы ли комфортные условия для студентов будет проведено анкетирование, наблюдения, беседы со студентами. Мне предложено провести микроисследование по одному из направлений «Нормализации учебной нагрузки студентов» через анкетирование студентов. Примерная программа нормализации учебной нагрузки студентов Смысл управленческого решения будет состоять в регулировании и коррекции выявленных тенденций. Например, выявлена перегрузка студентов домашними заданиями по предметам гуманитарного цикла и выделена группа преподавателей, которые не соблюдают допустимую дозировку заданий. Соответственно определяются меры по ликвидации недостатков, ответственные лица. Организуются занятия-тренинги по нормам дозировки домашних заданий преподавателями, планируется контроль за выполнением рекомендаций Анализ анкет студентов. Необходимо представить обобщенные результаты по следующим параметрам (в %). Эмоциональное состояние студентов при выполнении домашних заданий (в %): наличие желания, интерес, отсутствие одного фактора, отсутствие интереса и желания. Затраты времени в целом : допустимое (1-2 или 2.5-3ч), критическое состояние (менее1ч, более3ч) Самостоятельность выполнения домашнего задания (в %): полная самостоятельность, частичная, отсутствие самостоятельности. Состояние здоровья после выполнения домашних заданий: удовлетворительное — З балла, иногда неудовлетворительное —2 балла, неудовлетворительное —1 балл. «Нормализация учебной нагрузки студента» Цель: выявить уровень учебной нагрузки для студента. Задачи:
Объект исследования: система УВП колледжа. Предмет исследования: объем (дозировка) учебной нагрузки студента на занятии. Методы: анкетирование Рабочая гипотеза: Если учебная нагрузка студентов соответствует реальному уровню развития личности в УВП, то это приведет к сохранению здоровья, ликвидации их перегрузок, стабильным результатам обучения. Методика обработки анкет
да - 3; не совсем – 2; нет – 1.
Микроисследование по нормализации учебной нагрузки студентов Анкета для студентов Вам предлагается ответить на вопросы анкеты с целью изучения вашей учебной нагрузки. Ответы выражайте следующими оценками: 3 - да; 2 - не совсем; 1 - нет. 1. Нравится ли тебе учиться в нашем колледже?________________ 2. Легко ли тебе дается учение?______________________________ 3. Устаешь ли ты после дня занятий в колледже?_______________ 4. Испытываешь ли ты усталость в конце учебной недели?_______ 5. Устраивает ли тебя режим: 6-дневной учебной недели? _____ 6. Устаешь ли ты после выполнения домашних заданий?________ 7. Считаешь ли ты, что в качестве домашних заданий имеют место трудоемкие, но малоэффективные виды работ?________________ 8. Учитывают ли преподаватели особенности профильной направленности обучения: а)при отборе содержания учебного материала на занятии?______________ б)при дозировке домашних заданий?________________________________ 9. Имеешь ли ты достаточное количество времени для занятий по интересам (чтение, секции, кружки и т.д.)?___________________________ 10. Успеваешь ли ты отдохнуть в течение перемены?__________________ 11.Считаешь ли ты, что объем домашних заданий завышен по предметам?_____________________________________________________ 12. Насколько удовлетворен ты расписанием по дням недели? а) Понедельник.______ б) Вторник.__________ в) Среда.____________ г) Четверг.__________ д.) Пятница._________ е) Суббота.__________ 13. Сколько времени ты тратишь на подготовку домашних заданий? -До 1 часа.______________ -До 2 часов._____________ -До 3 часов._____________ -Более 3 часов._________ РЕЗУЛЬТАТЫ ИССЛЕДОВАНИЯ:
Вычисляем средний балл по анкете: (427*3)+(63*2)+(140*1)=1547 ; (1547/20):35=2,21
Вывод: Данное микроисследование по нормализации учебной нагрузки студентов, показывает, что в группе у-10, в которой проходило анкетирование соблюдается допустимая дозировка нагрузки, однако отдельные выявленные тенденции (см.результаты) требуют регулирования и коррекции. Например, необходимость повышения интереса студентов к обучению при изучении отдельных дисциплин и соответственно должны быть определены меры для управленческого решения этого вопроса. Заключение Итак, мы рассмотрели педагогические основы управленческой деятельности, заместителя директора ССУЗ по учебной работе. В схеме I нами представлена целостная система этой деятельности. Чтобы осознать все её компоненты, их цели и задачи, заместитель директора должен четко представлять себе педагогические основы этой деятельности, т.е. владеть категориальным управленческим аппаратом, знать принципы управления, этапы управленческой деятельности и реально представлять условия эффективности управленческой деятельности. Как руководитель, заместитель директора должен донести эти знания до педагогического коллектива (на педсовете, на заседаниях предметных комиссий, в индивидуальных в фронтальных беседах), добиться осознания их я педагогически целесообразного применения для более успешного управления учебно-воспитательным процессом. Подводя итог, следует отметить, что в колледже выполняется основная цель профессионального образования - подготовка квалифицированного работника соответствующего уровня и профиля, конкурентоспособного на рынке труда, компетентного, ответственного, свободно владеющего своей профессией и ориентированного в смежных областях деятельности, способного к эффективной работе по специальности на уровне мировых стандартов.
Структурная схема учебной работы в колледже
Г
Содержание дипломной работы Графические документы 1.Структурная схема учебной работы в колледже 1-3 формат А1 2.Государственный образовательный стандарт 1-2 формат А1 Пояснительная записка Введение 1.Информационно-теоретическая часть…………………………………….. 1.1Содержательная постановка исследовательской задачи. Анализ существующих подходов и методов решения управления учебным процессом на внедренческом этапе ГОС СПО……………………………………………………... 1.2Выбор и основание метода, разработка моделей совершенствования управления учебным процессом............................................................................................................ 1.3Требования к модели образовательного мониторинга.............................................. 2.Анализ организации системы управления в период Государственной аттестации выпускников……………………………………………………………... 2.1Общая характеристика завершающего этапа обучения специалистов в колледже 2.2 Содержание ГОС СПО по специальностям. 3.Сущность педагогического управления. Характеристика управленческих принципов. 4.Условие эффективности управленческой деятельности заместителя директора по учебной работе 5.Анализ результатов проведенного исследования и разработка предложений по совершенствованию организации управления. Заключение. Список использованных источников. Приложения. |





осударственный
образовательный
стандарт

