Реферат: Метод касательных (метод Ньютона)
|
Название: Метод касательных (метод Ньютона) Раздел: Рефераты по информатике, программированию Тип: реферат |
|
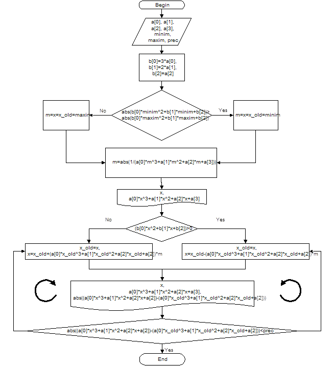
Содержание. 1 Используемая литература. 1 Метод Ньютона (касательных). 2 Описание. 2 Блок-схема алгоритма. 3 Листинг программы.. 4 Результаты работы программы.. 6 Пример №1. 6 Пример №2. 6 Пример №3. 7 Метод итераций. 8 Блок-схема алгоритма. 8 Листинг программы.. 9 Результаты работы программы.. 11 Пример №1. 11 Пример №2. 11 Пример №3. 12 1. http://www.kyshtym.net.ru/rww/ Учимся программировать на С++ 2. http://www.sprin.ru/soft.php Решение линейных уравнений методом Ньютона (касательных) ОписаниеВ рамках метода Ньютона предполагается, что функция дифференцируема. Согласно этому методу строится линейная аппроксимация функции в начальной точке, а точка, в которой аппроксимирующая линейная функция обращается в нуль, принимается в качестве следующего приближения. Итерационый процесс схождения к корню реализуется формулой: В зависимости от выбора начальной точки и вида функции алгоритм по методу Ньютона может как сходиться к корню уравнения, так и расходиться. Ниже приведена блок-схема алгоритма и листинг программы, реализующей данный алгоритм на языке С++. Также привожу текст, которая выдает данная программа при решении исходного уравнения. Блок-схема алгоритма
Листинг программы//метод Ньютона для решения кубических уравнений #include<math.h> #include<iostream.h> double a[4]={0}, b[3]={0}, c[2]={0}, prec=0.00000; double minim=0, maxim=0; void Hello(void); void Input(); void Derivative(); void Calculation(); double Calc_Fun(double); double Calc_First(double); double Calc_Second(double); main(void) { Hello(); Input(); Derivative(); Calculation(); return 0; } void Hello(void) { cout<<"Программа для решения кубических уравнений методом касательных (метод Ньютона).\n\n"; } void Input() { cout<<"Кубическое уравнение имеет вид"<<endl <<"a1*x^3+a2*x^2+a3*x+a4=0"<<endl<<endl; for (int i=0;i<4;i++) { cout<<"Введите значение коэффициента a["<<i+1<<"] : "; cin>>a[i]; } cout<<endl<<"Необходимо указать интервал поиска решения."<<endl <<"Введите нижнюю границу поиска : "; cin>>minim; cout<<"Введите верхнюю границу поиска : "; cin>>maxim; while(minim==maxim||minim>maxim) { cout<<"\nНижняя граница должна быть меньше верхней и не может быть ей равна."<<endl <<"Повторите ввод нижней границы : "; cin>>minim; cout<<"Повторите ввод верхней границы : "; cin>>maxim; } cout<<"Введите допустимую погрешность : "; cin>>prec; } void Derivative() { b[0]=a[0]*3; b[1]=a[1]*2; b[2]=a[2]; c[0]=b[0]*2; c[1]=b[1]; cout<<"\n\n\n" <<"Исходное уравнение имеет вид : \n\n" <<a[0]<<"x^3+("<<a[1]<<")x^2+("<<a[2]<<")x+("<<a[3]<<")=0\n\n" <<"Первая производная имеет вид : \n\n" <<"f'(x)="<<b[0]<<"x^2+("<<b[1]<<")x+("<<b[2]<<")\n\n" <<"Вторая производная имеет вид : \n\n" <<"f''(x)="<<c[0]<<"x+("<<c[1]<<")\n\n"; } void Calculation() { double x=0, m=0; cout<<"-------------------------------------------------"<<endl <<"| Xn | f(Xn) | |f(Xn)|/m |"<<endl <<"-------------------------------------------------"<<endl; if (abs(Calc_Fun(minim))*abs(Calc_Second(minim))>0) x=minim; else x=maxim; if (Calc_First(minim)>Calc_First(maxim)) m=abs(Calc_First(maxim)); else m=abs(Calc_First(minim)); cout<<"|"; cout.width(15);cout.precision(10); cout<<x; cout<<"|"; cout.width(15);cout.precision(10); cout<<Calc_Fun(x); cout<<"|"; cout.width(15);cout.precision(10); cout<<(fabs(Calc_Fun(x))/m); cout<<"|\n"; while((fabs(Calc_Fun(x))/m)>prec) { x=(x-(Calc_Fun(x)/Calc_First(x))); cout<<"|"; cout.width(15);cout.precision(10); cout<<x; cout<<"|"; cout.width(15);cout.precision(10); cout<<Calc_Fun(x); cout<<"|"; cout.width(15);cout.precision(10); cout<<fabs(Calc_Fun(x))/m; cout<<"|\n"; } cout<<"-------------------------------------------------"; } double Calc_Fun(double x) { return (a[0]*x*x*x+a[1]*x*x+a[2]*x+a[3]); } double Calc_First(double x) { return (b[0]*x*x+b[1]*x+b[2]); } double Calc_Second(double x) { return (c[0]*x+c[1]); } Результаты работы программыПример №1
Программа для решения кубических уравнений методом касательных (метод Ньютона). Кубическое уравнение имеет вид a1*x^3+a2*x^2+a3*x+a4=0 Введите значение коэффициента a[1] : 1 Введите значение коэффициента a[2] : -6 Введите значение коэффициента a[3] : -9 Введите значение коэффициента a[4] : 58 Необходимо указать интервал поиска решения. Введите нижнюю границу поиска : -4 Введите верхнюю границу поиска : -3 Введите допустимую погрешность : 0.00005 Исходное уравнение имеет вид : 1x^3+(-6)x^2+(-9)x+(58)=0 Первая производная имеет вид : f'(x)=3x^2+(-12)x+(-9) Вторая производная имеет вид : f''(x)=6x+(-12) ------------------------------------------------- | Xn | f(Xn) | |f(Xn)|/m | ------------------------------------------------- | -4| -66| 1.222222222| | -3.24137931| -9.922506048| 0.183750112| | -3.079817529| -0.40621762| 0.007522548518| | -3.07261683|-0.000789793230|1.462580056e-05| ------------------------------------------------- Пример №2
Программа для решения кубических уравнений методом касательных (метод Ньютона). Кубическое уравнение имеет вид a1*x^3+a2*x^2+a3*x+a4=0 Введите значение коэффициента a[1] : 1 Введите значение коэффициента a[2] : -6 Введите значение коэффициента a[3] : -9 Введите значение коэффициента a[4] : 58 Необходимо указать интервал поиска решения. Введите нижнюю границу поиска : 3 Введите верхнюю границу поиска : 4 Введите допустимую погрешность : 0.00005 Исходное уравнение имеет вид : 1x^3+(-6)x^2+(-9)x+(58)=0 Первая производная имеет вид : f'(x)=3x^2+(-12)x+(-9) Вторая производная имеет вид : f''(x)=6x+(-12) ------------------------------------------------- | Xn | f(Xn) | |f(Xn)|/m | ------------------------------------------------- | 3| 4| 0.4444444444| | 3.222222222| 0.159122085| 0.01768023167| | 3.231855174| 0.000341137633|3.790418145e-05| ------------------------------------------------- Пример №3
Программа для решения кубических уравнений методом касательных (метод Ньютона). Кубическое уравнение имеет вид a1*x^3+a2*x^2+a3*x+a4=0 Введите значение коэффициента a[1] : 1 Введите значение коэффициента a[2] : -6 Введите значение коэффициента a[3] : -9 Введите значение коэффициента a[4] : 58 Необходимо указать интервал поиска решения. Введите нижнюю границу поиска : 5 Введите верхнюю границу поиска : 6 Введите допустимую погрешность : 0.00005 Исходное уравнение имеет вид : 1x^3+(-6)x^2+(-9)x+(58)=0 Первая производная имеет вид : f'(x)=3x^2+(-12)x+(-9) Вторая производная имеет вид : f''(x)=6x+(-12) ------------------------------------------------- | Xn | f(Xn) | |f(Xn)|/m | ------------------------------------------------- | 6| 4| 0.6666666667| | 5.851851852| 0.2601229487| 0.04335382479| | 5.840787634| 0.001413241032| 0.000235540172| | 5.840726862|4.255405933e-08|7.092343222e-09| ------------------------------------------------- Блок-схема алгоритмаБлок-схема решения и листинг программы, реализующей этот алгоритм на языке программирования С++.
Листинг программы//метод итераций для решения кубических уравнений #include<math.h> #include<iostream.h> double a[4]={0}, b[3]={0}, prec=0.00000; double minim=0, maxim=0; void Hello(void); void Input(); void Derivative(); void Calculation(); double Calc_Fun(double); double Calc_First(double); main(void) { Hello(); Input(); Derivative(); Calculation(); return 0; } void Hello(void) { cout<<"Программа для решения кубических уравнений методом итераций.\n\n"; } void Input() { cout<<"Кубическое уравнение имеет вид"<<endl <<"a1*x^3+a2*x^2+a3*x+a4=0"<<endl<<endl; for (int i=0;i<4;i++) { cout<<"Введите значение коэффициента a["<<i+1<<"] : "; cin>>a[i]; } cout<<endl<<"Необходимо указать интервал поиска решения."<<endl <<"Введите нижнюю границу поиска : "; cin>>minim; cout<<"Введите верхнюю границу поиска : "; cin>>maxim; while(minim==maxim||minim>maxim) { cout<<"\nНижняя граница должна быть меньше верхней и не может быть ей равна." <<endl <<"Повторите ввод нижней границы : "; cin>>minim; cout<<"Повторите ввод верхней границы : "; cin>>maxim; } cout<<"Введите допустимую погрешность : "; cin>>prec; } void Derivative() { b[0]=a[0]*3; b[1]=a[1]*2; b[2]=a[2]; } void Calculation() { double x=0, x_old=0, m=0; cout<<"-------------------------------------------------"<<endl <<"| Xn | f(Xn) | X(n+1)-Xn |"<<endl <<"-------------------------------------------------"<<endl; if(fabs(Calc_First(minim))>fabs(Calc_First(maxim))) m=x=x_old=minim; else m=x=x_old=maxim; m=fabs(1/Calc_First(m)); cout<<"|"; cout.width(15);cout.precision(10); cout<<x; cout<<"|"; cout.width(15);cout.precision(10); cout<<Calc_Fun(x); cout<<"| |\n"; if(Calc_First(x)>0) { do { x_old=x; x=x_old-m*Calc_Fun(x_old); cout<<"|"; cout.width(15);cout.precision(10); cout<<x; cout<<"|"; cout.width(15);cout.precision(10); cout<<Calc_Fun(x); cout<<"|"; cout.width(15);cout.precision(10); cout<<fabs( Calc_Fun(x) - Calc_Fun(x_old) ); cout<<"|\n"; } while(( fabs( Calc_Fun(x) - Calc_Fun(x_old) ) )>prec); } else { do { x_old=x; x=x_old+m*Calc_Fun(x_old); cout<<"|"; cout.width(15);cout.precision(10); cout<<x; cout<<"|"; cout.width(15);cout.precision(10); cout<<Calc_Fun(x); cout<<"|"; cout.width(15);cout.precision(10); cout<<fabs( Calc_Fun(x) - Calc_Fun(x_old) ); cout<<"|\n"; } while(( fabs( Calc_Fun(x) - Calc_Fun(x_old) ) )>prec); } cout<<"-------------------------------------------------"; } double Calc_Fun(double x) { return (a[0]*x*x*x+a[1]*x*x+a[2]*x+a[3]); } double Calc_First(double x) { return (b[0]*x*x+b[1]*x+b[2]); }
Результаты работы программыПример №1Программа для решения кубических уравнений методом итераций. Кубическое уравнение имеет вид a1*x^3+a2*x^2+a3*x+a4=0 Введите значение коэффициента a[1] : 1 Введите значение коэффициента a[2] : -6 Введите значение коэффициента a[3] : -9 Введите значение коэффициента a[4] : 58 Необходимо указать интервал поиска решения. Введите нижнюю границу поиска : -4 Введите верхнюю границу поиска : -3 Введите допустимую погрешность : 0.00005 ------------------------------------------------- | Xn | f(Xn) | X(n+1)-Xn | ------------------------------------------------- | -4| -66| | | -3.24137931| -9.922506048| 56.07749395| | -3.127327517| -3.12093462| 6.801571427| | -3.091454705| -1.064778438| 2.056156183| | -3.079215872| -0.372281515| 0.6924969227| | -3.074936774| -0.131239433| 0.241042082| | -3.073428275| -0.04639844126| 0.08484099175| | -3.07289496| -0.01642029825| 0.02997814301| | -3.072706221|-0.005813178631| 0.01060711962| | -3.072639403|-0.002058264249| 0.003754914382| | -3.072615744|-0.000728799396| 0.001329464852| | -3.072607367|-0.000258060628|0.0004707387678| | -3.072604401|-9.137721784e-0|0.0001666834108| | -3.072603351|-3.235601088e-0|5.902120696e-05| | -3.072602979|-1.145703711e-0|2.089897377e-05| ------------------------------------------------- Пример №2
Кубическое уравнение имеет вид a1*x^3+a2*x^2+a3*x+a4=0 Введите значение коэффициента a[1] : 1 Введите значение коэффициента a[2] : -6 Введите значение коэффициента a[3] : -9 Введите значение коэффициента a[4] : 58 Необходимо указать интервал поиска решения. Введите нижнюю границу поиска : 3 Введите верхнюю границу поиска : 4 Введите допустимую погрешность : 0.00005 ------------------------------------------------- | Xn | f(Xn) | X(n+1)-Xn | ------------------------------------------------- | 3| 4| | | 3.222222222| 0.159122085| 3.840877915| | 3.231062338| 0.01338370012| 0.1457383849| | 3.231805877| 0.001151957391| 0.01223174272| | 3.231869875|9.934183961e-05| 0.001052615552| | 3.231875394|8.568402322e-06|9.077343728e-05| | 3.23187587|7.390497921e-07| 7.82935253e-06| ------------------------------------------------- Пример №3
Программа для решения кубических уравнений методом итераций. Кубическое уравнение имеет вид a1*x^3+a2*x^2+a3*x+a4=0 Введите значение коэффициента a[1] : 1 Введите значение коэффициента a[2] : -6 Введите значение коэффициента a[3] : -9 Введите значение коэффициента a[4] : 58 Необходимо указать интервал поиска решения. Введите нижнюю границу поиска : 5 Введите верхнюю границу поиска : 6 Введите допустимую погрешность : 0.00005 ------------------------------------------------- | Xn | f(Xn) | X(n+1)-Xn | ------------------------------------------------- | 6| 4| | | 5.851851852| 0.2601229487| 3.739877051| | 5.842217669| 0.0346921878| 0.2254307609| | 5.840932773| 0.004788677115| 0.02990351069| | 5.840755414|0.0006639855431| 0.004124691572| | 5.840730822|9.212373716e-05|0.0005718618059| | 5.84072741|1.278267885e-05|7.934105832e-05| | 5.840726937|1.773688694e-06|1.100899016e-05| -------------------------------------------------
МИНИСТЕРСТВО ОБРАЗОВАНИЯ РЕСПУБЛИКИ ТАТАРСТАН АЛЬМЕТЬЕВСКИЙ НЕФТЯНОЙ ИНСТИТУТ Кафедра информатики Курсовая работа На тему: метод касательных (метод Ньютона) Работу выполнил студент гр. 52-61 Низамова Г.Н.
Проверил: Борганова Э.М.
Альметьевск 2003 г. |

