Реферат: Разработка автоматизированной информационной системы учёта товародвижения в торговле
|
Название: Разработка автоматизированной информационной системы учёта товародвижения в торговле Раздел: Рефераты по информатике, программированию Тип: реферат | |||||||||||||||||||||||||||||||||||||||||||||||||||||||||||||||||||||||||||||||||||||||||||||||||||||||||||||||||||||||||||||||||||||||||||||||||||||||||||||||||||||||||||||||||||||||||||||||||||||||||||||||||||||||||||||||||||||||||||||||||||
§ 3. Разработка приложения «Учет товародвижения»1 Задачи проектирования Задачи:
2 Информационное обеспечение комплекса задач
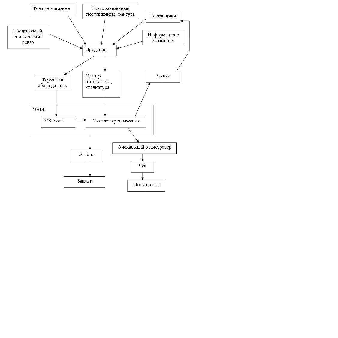
2.1 Внемашинное информационное обеспечение К внемашинному информационному обеспечению относятся товары в магазинах, товары поступающие в магазины, фактически работающие продавцы, документы поставщиков, продаваемые товары. 2.1.1 Инфологическая или информационная модель (схема данных) и ее описание
Схема данных изображена на рисунке 3.1. В неё входят таблицы, описанные в Таблице 5. Таблица 5
В таблицы Mag, POSt, Sotr и TOV заносится первичная информация, которая затем используется для формирования накладных, информация о которых содержится в таблицах PrN, PODT_Pr, RASH, PODT_RASH, Spis, Podt_Spis. Накладные прихода, расхода и акты списания относятся к определённому магазину, поэтому таблицы PrN, RASH, Spis используют значения поля KM (код магазина) таблицы Mag код магазина (связь один-ко-многим). В накладных и актах списания есть реквизиты, которые могут иметь только одно значение в одном документе, такие как дата составления документа, номер документа; также есть реквизиты, содержащие несколько значений, такие как наименование товара, его цена и количество. Поэтому для исключения дублирования информации информацию о содержании накладных целесообразно хранить в паре таблиц. В одной из них хранится информация о дате накладной номере накладной и магазине, к которому она относится (таблицы PrN, RASH, Spis). В другой таблице содержится информация о товарах (таблицы PODT_Pr, PODT_RASH, Podt_Spis). Эта пара таблиц связывается полем содержащим код накладной (связь один-ко-многим). В таблице TOV содержится информация о товаре которая используется накладными и актами списания по полю содержащему код товара, поэтому между таблицей TOV и таблицами PODT_Pr, PODT_RASH, Podt_Spis существует связь один-ко-многим. Таблица Вход не связана ни с одной таблицей. После входа в систему макрос записывает в таблицу Вход в поле Кс код сотрудника вошедшего в программу. Остальные данные записываются автоматически: номер входа в систему присваивается типом поля «Счётчик», время и дата входа функцией Now( ) в свойстве поля «Значение по умолчанию». 2.1.2 Используемые классификаторы и системы кодирования При продаже сканируется штрих-код товара. По штрих-коду определяется наименование товара. Штрих-код содержится в таблице TOV. 2.1.3 Характеристика входной информации 2.1.3.1 Нормативно-справочная информация Нормативно-справочной информацией является программа справки, содержащаяся в каталоге программы «Учёт товародвижения». Так же разделы программы справки связаны с элементами управления программы «Учёт товародвижения» с помощью контекстной справки. Программа справки содержит руководство по использованию программы «Учёт товародвижения». 2.1.3.2 Входная оперативная информация Три операции технологического процесса – приходование, продажа, списание товара – определяют входную информацию. Для приходования товара входной информацией является:
Для продажи товара входной информацией является практически та же информация. За исключение того, что не используется информация о поставщике и вместо цены закупки используется цена продажи ( будет рассматриваться пункте 2.2.2.1). Для списания товара входной информацией является такая же информация что и для продажи. Информация о наличии наименования товара и его количество в магазине используется для составления отчёта о наличии товара (по факту). 2.1.4 Характеристика результатной информации Результатной информацией являются приходные, расходные накладные, акты списания которые составляются во время выполнения операций технологического процесса. А так же результатной информацией является:
2.2 Внутримашинная реализация комплекса задач 2.2.1 Алгоритмы расчета и решения задач Для решения задачи расчета цены продажи используется следующий алгоритм:
Расчет цены продажи выполняет запрос «Цена продажи»: SELECT PODT_Pr.KT, Last(PODT_Pr.CZak) AS [Last-CZak], Last(IIf(([CZak]*1.2>=100),IIf((Round([CZak]*1.2/100,1)*100-[CZak]*1.2<0),Round([CZak]*1.2/100,1)*100+5,Round([CZak]*1.2/100,1)*100),IIf([CZak]*1.2<100 And [CZak]*1.2>=10,IIf((Round([CZak]*1.2/10,1)*10-[CZak]*1.2<0),Round([CZak]*1.2/10,1)*10+0.5,Round([CZak]*1.2/10,1)*10),IIf([CZak]*1.2<10,IIf((Round([CZak]*1.2,0)-[CZak]*1.2<0),Round([CZak]*1.2,0)+0.5,Round([CZak]*1.2,0)),Round([CZak]*1.2,1))))) AS [Цена продажи], Last([CZak]*1.2) AS Выражение2, Last(TOV.T) AS [Last-T] FROM TOV INNER JOIN PODT_Pr ON TOV.KT=PODT_Pr.KT GROUP BY PODT_Pr.KT ORDER BY Last(TOV.T); Для решения задачи составления отчёта о наличии товаров в магазине (рассчитанный на основе приходно-расходных документов) используется следующий алгоритм:
Для решения задачи составления заявки поставщику используется следующий алгоритм:
Решение о закупки товара принимается на основе заявки с учетом таких факторов как предстоящие праздники, периодичность работы с данным поставщиком и т.п. Для решения задачи составления отчёта о наличии товаров в магазине (по факту) данные, собранные терминалом сбора данных, экспортируются в компьютер в программу MS Excel. Для решения задачи составления отчёта о результате деятельности магазина сравнивается количество товара в отчётах о наличии товара. Выводятся товары с разным количеством в отчётах. Считаются потери в ценах продажи. Для расчета зарплаты продавцов используется следующий алгоритм:
2.2.2 Структурная схема использования комплекса программ (дерево диалога) Дерево диалога программы «Учет товародвижения» начинается с формы «Вход» (Рис 3.2).
Рис 3.2. Форма «Вход» После ввода правильной информации открывается форма «Меню» (Рис 3.3).
Рис 3.3 Форма «Меню» Меню предоставляет выбор:
Если в поле пароль введено «админ» и выбран магазин, в форме меню появляются две кнопки хронология входов и сотрудники (Рис 3.4).
Рис 3.4. Форма «Меню» 3 Технологическое обеспечение 3.1 Организация технологии сбора, передачи, обработки и выдачи информации Собираемая информация для операций приходования, продажи, списания товара: о магазинах, поставщиках, товаре, сотрудниках. О магазинах информация однократно заносится с помощью клавиатуры компьютера в таблицу Mag после приобретения нового магазина. О поставщиках информация однократно заносится с помощью клавиатуры компьютера в таблицу Post из копий его документов перед выполнением операций, после принятия завмагом решения о сотрудничестве с данным поставщиком. О новом товаре информация однократно заносится с помощью клавиатуры компьютера в таблицу Tov перед выполнением операций. О сотрудниках информация однократно заносится с помощью клавиатуры компьютера в таблицу Sotr из копии его паспорта после положительного решения о приёме на работу. Для выполнения операций приходования, продажи, списания товара:
Все операции обработки информации выполняет программа с помощью соответствующих запросов и макросов. Вся необходимая информация выдаётся в виде экранных форм и отчётов, а так же на печать. 3.2 Схема технологического процесса сбора, передачи, обработки и выдачи информации
Рис 3.4. Схема технологического процесса сбора, передачи, обработки и выдачи информации 4 Программное обеспечение комплекса задач 4.1 Общие положения Программные требования для приложения «Учет товародвижения»:
4.2 Структурная схема пакета (дерево вызова процедур и программ) После загрузки Windows приложение «Учет товародвижения» открывается с рабочего стола на компьютере бухгалтера. На компьютере продавцов ярлык приложения помещён в папку Автозагрузка из меню Пуск - Программы, что приводит к автоматическому запуску приложения после загрузки Windows. 4.3 Описание программных модулей Приложение «Учет товародвижения» состоит из одного программного модуля с набором форм, данных, процедур обработки действий и данных. Приложение разработано полностью на основе MS Access. 4.4 Схема взаимосвязи программных модулей и информационных файлов Так как приложение является базой данных разработанной на основе MS Access, программные модули и информационные файлы являются одним файлом. Однако для составления отчёта данные из терминала сбора данных переносятся в MS Excel, а затем экспортируются в базу данных. 5 Руководство пользователя Руководством пользователя является файл справки в директории программы. Сноски на разделы справки есть в каждом элементе программы.
ЗаключениеВ процессе написания дипломного проекта была рассмотрена существующая в ПБОЮЛ «Коломеец» технология учета товародвижения, обоснована необходимость использования вычислительной техники и техники для сбора данных для решения этой задачи. Так же была рассмотрена существующая на предприятии нормативно-справочная и результатная информация, разработана информационно-логическая модель данных, обеспечивающая бухгалтерский, оперативный и количественно-суммовой учет товаров. Были разработаны отчетные формы «Отчёт о наличии товаров», «Заявка поставщику». Это приведёт к улучшению ряда экономических показателей:
Глава 1. ИССЛЕДОВАНИЕ ПРЕДМЕТНОЙ ОБЛАСТИ 6 § 1. Характеристика Предприятия Без Образования Юридического Лица «Коломеец» 6 § 2. Характеристика процесса товародвижения в ЭИС предприятия 12 § 3. Роль учёта товарных запасов в хозяйственной деятельности предприятия 20 § 4. Характеристика существующих систем учёта на предприятии торговли. 24 Глава 2. Автоматизация на предприятии торговли 33 § 1. Виды и характеристика автоматизированных информационных систем в торговле 33 § 2. Возможности применения АИС и АИТ продуктов в торговле. 54 § 3. Сетевые ресурсы в торговле. 64 Глава 3. ПРОЕКТ СОЗДАНИЯ АИС УЧЁТА ТОВАРОДВИЖЕНИЯ 69 § 3. Разработка приложения «Учет товародвижения» 85 Список использованных источников 100 Приложение 1 (ТРЕБОВАНИЯ К СОДЕРЖАНИЮ ДОКУМЕНТА “ТЕХНИКО-ЭКОНОМИЧЕСКОЕ ОБОСНОВАНИЕ СОЗДАНИЯ АСУ”) 101 Приложение 2 (ТРЕБОВАНИЯ К СОДЕРЖАНИЮ ДОКУМЕНТА “ТЕХНИЧЕСКОЕ ЗАДАНИЕ”) 107 ВВЕДЕНИЕЗа последние двадцать лет значительно возрос объём и оборот информации во всех сферах жизнедеятельности человека: экономической, финансовой, политической, духовной. И процесс накопления, обработки и использования знаний постоянно ускоряется. Учёные утверждают, что каждые десять лет количество информации увеличивается вдвое. В связи с этим возникает необходимость использования автоматических средств, позволяющих эффективно хранить, обрабатывать и распределять накопленные данные. Исходя из современных требований, предъявляемых к качеству работы финансового звена крупного предприятия, нельзя не отметить, что эффективная работа его всецело зависит от уровня оснащения компании информационными средствами на базе компьютерных систем автоматизированного складского учета. Компьютерный учет имеет свои особенности и радикально отличается от обычного. Компьютер не только облегчает учет, сокращая время, требующееся на оформление документов и обобщение накопленных данных для анализа хода торговой деятельности, необходимого для управления ею. Отчеты о положении в торговле, получаемые с помощью компьютера, можно получить и без него – никакой особой математики в компьютере не содержится – но на расчеты уйдет столько времени, что они уже ни на что не будут нужны; или ими придется занять такое количество расчетчиков, что на их зарплату уйдет значительно больше, чем будет получено прибыли в результате их расчетов. Таким образом при применении компьютера “количество переходит в качество”: увеличение скорости расчетов делает возможным качественное улучшение самой схемы построения торговли. Программное обеспечение для работы с базами данных используется на персональных компьютерах уже довольно давно. К сожалению, эти программы либо были элементарными диспетчерами хранения данных и не имели средств разработки приложений, либо были настолько сложны и трудны, что даже хорошо разбирающиеся в компьютерах люди избегали работать с ними до тех пор, пока не получали полных, ориентированных на пользователя приложений. Целью данного дипломного проекта является разработка системы автоматизации рабочего места бухгалтера по учету торговых операций для предприятия, работающей в сфере торговли асбестотехнических и резинотехнических изделий. Для того чтобы автоматизировать учет закупки и реализации продукции, необходимо решить следующие задачи:
Основное преимущество автоматизации - это сокращение избыточности хранимых данных, а следовательно, экономия объема используемой памяти, уменьшение затрат на многократные операции обновления избыточных копий и устранение возможности возникновения противоречий из-за хранения в разных местах сведений об одном и том же объекте, увеличение степени достоверности информации и увеличение скорости обработки информации; излишнее количество внутренних промежуточных документов, различных журналов, папок, заявок и т.д., повторное внесение одной и той же информации в различные промежуточные документы. Также значительно сокращает время автоматический поиск информации, который производится из специальных экранных форм, в которых указываются параметры поиска объекта. Основой задачей данной проектируемой системы является учет и оперативное регулирование хозяйственных операций, подготовки стандартных документов для внешней среды (счетов, накладных, счетов-фактур). Оперативное управление хозяйственными процессами составляет от одного до нескольких дней и реализует регистрацию событий, например оформление и мониторинг выполнения заказов, приход и расход материальных ценностей на складе и т.д. Эти задачи имеют итеративный, регулярный характер, выполняются непосредственными исполнителями хозяйственных процессов (рабочими, кладовщиками, администраторами и т.д.) и связаны с оформлением и пересылкой документов в соответствии с четко определенными алгоритмами. Результаты выполнения хозяйственных операций регистрируются в соответствующих журналах. Автоматизация этих процессов позволит хранить информацию в одной базе, информация в которую вводится с помощью удобного интерфейса. Данная информационная система будет реализована в отделе бухгалтерии в блоке выписки. Пользователем этой системы будет человек, занимающийся учетом товаров на складах, а также текущей выпиской расходных документов и оприходованием вновь поступивших товаров. Информационная система позволит избавить сотрудника от рутинной повседневной работы по выписке расходных накладных. Так как раньше документы выписывались в ручную, в которых указывались повторяющиеся реквизиты, а также большой перечень номенклатуры – это занимало много времени. Автоматизация позволит значительно сократить время. Сотруднику нужно будет только выбрать из списка соответствующего клиента и указать номенклатуру из справочника, выбрать дату и отправить на печать документ. В печатной форме автоматически укажутся все необходимые реквизиты в соответствии с установленной формой печати документов. Чтобы сделать отчет, необходимо собрать нужные данные путем поиска их в соответствующих документах, если это отчет за год, то необходимо будет просмотреть все документы за этот год, на что уйдет огромное количество времени. При выведении итогов по отчету необходима огромная точность в расчетах, что не всегда получается даже у специалиста своего дела. Эти и многие другие задачи сможет решить проектируемая информационная система. При поиске нужного объекта (суммы, документа, количества), если не будет известен документ в котором его искать, нужно будет перелистать всю кипу документов и просмотреть каждую позицию. Автоматизация позволит сделать выборку по этой позиции и значительно сократит объем подходящих документов или сведет к одному единственному искомому документу. Возникают сложности и с составлением заявки поставщикам. Нет информации о проданном товаре. Внедрение автоматизированной системы позволит автоматически делать все эти действия. За счет сокращения времени на выполнение долгих рутинных работ, можно повысить трудоемкость сотрудника, который может теперь выполнять не только свою работу, но и взять на себя ряд других обязанностей. Создание собственной автоматизированной системы позволит учесть все особенности, разрабатывается только то, что нужно, и как нужно. Анализ по предприятиям, где уже используются разработанные на стороне программные продукты, показывает, что имеются некоторые проблемы с сопровождением, связанные, прежде всего, с тем, что автоматизируемое предприятие и разработчик находятся в разных городах. В связи с этим, между заказом на какую-либо доработку и результатом проходит, как правило, не менее месяца. Глава 1. ИССЛЕДОВАНИЕ ПРЕДМЕТНОЙ ОБЛАСТИ§ 1. Характеристика Предприятия Без Образования Юридического Лица «Коломеец»ПБОЮЛ «Коломеец» существует с 1993 года. В самом начале своего существования предприятие представляло собой торговое место на базаре посёлка Сибирцево, не имеющее работников. Вся работа выполнялась учредителями и руководителями предприятия: Натальей Антоновной и Андреем Николаевичем Коломеец. Развиваясь предприятие стало владельцем группой магазинов в Черниговском районе. Среди них продуктовые, парфюмерные, бытовой техники, строительных материалов и инструментов, товары для детей. В помещениях крупных магазинов расположены бухгалтерии, поэтому бухгалтеры могут контролировать наличие материала на складе, отгрузку, погрузку и проводить инвентаризацию в непосредственной близости от офиса. Благодаря этому упрощена схема документооборота. Любой экономический объект — предприятие, организация, фирма, производственно-хозяйственная и финансовая деятельность которых является объектом познания и отражения бухгалтерского учета, — представляет собой сложную, динамичную и управляемую систему. [6] Система — это упорядоченная совокупность разнородных элементов или частей, взаимодействующих между собой и с внешней средой, объединенных в единое целое и функционирующих в интересах достижения единой цели/целей. [6] Структура экономической системы (промышленного предприятия, торговой организации, коммерческого банка, государственного учреждения и т.д.) представлена на рис. 1.3, где основные информационные потоки между внешней средой, объектом и системой управления помечены метками над стрелками ИП1, ИП2, ИПЗ, ИП4 и связаны с поддерживающей их экономической информационной системой (ЭИС).
Рис 1.1. Структура экономической системы ПБОЮЛ «Коломеец» Экономическая информационная система (ЭИС) представляет собой совокупность организационных, технических, программных и информационных средств, объединенных в единую систему с целью сбора, хранения, обработки и выдачи необходимой информации, предназначенной для выполнения функций управления. [5] В построенных по такому принципу экономических системах вся информация из внешней среды (нормативная законодательная информация, поступающая из государственных учреждений; информация о конъюнктуре рынка) напрямую поступает в систему управления (информационный поток 1 – ИП1), из системы управления во внешнюю среду идет ИП2, представляющий собой совокупность отчетной финансовой информации в государственные органы, потребителям и кредиторам. ИП3 включает различную организационную, плановую информацию, поступающую из органов управления на объект управления. Сотрудники объекта управления работают с данными, содержащимися в документах ЭИС (ИП4): делают регламентированные отметки относительно имеющихся данных (например, фиксируют продажу товара), составляют отчёты в систему управления. [5] Одной из функций поддерживаемых ЭИС является учёт. Хозяйственный учет представляет собой совокупность бухгалтерского, оперативного и статистического учета. Учет – одна из наиболее трудоемких функций управления. Отличительной чертой учета является большая массовость и однородность исходных и итоговых показателей. Как правило, итоговые показатели формируются путем многократной группировки по различным признакам исходных первичных данных без применения сложных расчетов. Продукция поступает от оптовых фирм и реализуется непосредственно потребителям, нуждающимся в данном виде товаров. Организация осуществляет транспортировку продукции с оптовых баз в магазины, ее складирование, хранение, продажу и доставку потребителям в случае необходимости. Номенклатура реализуемых товаров составляет несколько тысяч наименований и постоянно увеличивается. Наибольший ассортимент предоставляют магазины продуктов и бытовой техники. Организация ведет розничную торговлю за наличный расчет. Удовлетворяя потребности потребителям, предприятие розничной торговли получает доход от торговой надбавки на продаваемые товары. Во внешней системе ПБОЮЛ «Коломеец» выполняет роль посредника между оптовыми торговыми организациями и конечными потребителями. Наглядно это можно увидеть из рисунка 1.1 ПБОЮЛ «Коломеец» – среднее по величине предприятие, штат которого состоит из нескольких десятков человек. В штат входят руководитель предприятия, завмаги, бухгалтера, продавцы, экспедиторы, водители, грузчики. Организационная структура фирмы представляет собой схему изображенную на рисунке 1.2. Она главным образом определяется географическим положением магазинов (рис. 1.3) : в посёлке Сибирцево 7 магазинов, каждый определённой категории товаров, а в посёлке Черниговка 1 большой магазин с пятью торговыми отделами.
Рис. 1.2 Внутренняя структура организации Во главе фирмы стоит руководитель предприятия, который решает в основном управленческие вопросы, а также вопросы стратегического характера. Он контролирует деятельность всех отделов. Также в его компетенции вопросы движения финансовых потоков.
Рис. 1.3. Географическим положением магазинов Организационными вопросами и заказами товаров поставщикам занимаются заведующие магазинами. В их функции также входит поиск новых поставщиков с более выгодными условиями поставки. Они решают вопросы закупки по всему ассортименту. Закупка производится на основании отсутствия товара на складе, резком уменьшении его количества и заявок покупателей. Бухгалтерии ведут бухгалтерский учет, делают баланс, различные встречные сверки, считают все налоги, представляют отчёты вышестоящим должностям и налоговой инспекции. Так же бухгалтера принимают товар в магазины от поставщиков и экспедиторов. Товарные экспедиции закупают товар на торговых базах оптовых фирм и развозят его по магазинам. В случае брака бытовой техники они возвращают её фирме-продавцу. Продавцы работают с покупателями: принимают деньги, отпускают товар, принимают бракованную бытовую технику, оформляют заявку на доставку товара на дом. Грузчик перемещает в магазине тяжёлые товары. Водитель и грузчик осуществляют доставку товара (бытовой техники и мебели) на основе заявки составленной продавцом. Автоматизированная система предназначена для решения задачи учета товаров, то есть для отделов выполняющих функции приёма и продажи товаров: бухгалтерии и продавцов. Рассмотрим подробнее экономическую сущность задач, решаемых по фирме в целом и отдельно по автоматизируемым отделам. § 2. Характеристика процесса товародвижения в ЭИС предприятияЭИС предприятия в рамках учёта, как функции управления, напрямую связана с процессом товародвижения. Товародвижение - это сложный экономико-организационный процесс, который протекает как в пространстве, по каналам сферы товарного обращения, так и во времени, от момента формирования ассортимента в пунктах производства до момента реализации товара в пунктах потребления. Товародвижение включает в себя весь комплекс хозяйственных отношений, возникающих на различных стадиях движения продукта - от момента преобразования природных ресурсов до получения конечных потребительских благ. Потребление является заключительным этапом процесса воспроизводства. В потреблении продукт находит общественное признание, а процесс производства свое экономическое завершение. Однако потребление отделено от производства в пространстве и во времени. А товар в месте своего производства располагает только потенциальной потребительной стоимостью. Чтобы потребительная стоимость превратилась в реальную, действительно способную удовлетворять определенные потребности, товар должен быть доставлен к месту потребления. Следовательно, возникает объективная необходимость в перемещении товара, т.e. организации процесса товародвижения. При этом вначале необходимо определить, каким образом будет организовано хранение, грузовая обработка и перемещение товаров, чтобы они оказались доступными для потребителей в нужное время и в нужном месте. [2] Процесс товародвижения по своей экономической сути можно разделить на два этапа. На первом этапе товары из районов производства доставляются в районы потребления. На втором - происходит обеспечение товарами народного потребления розничной торговой сети, товародвижение принимает форму товароснабжения. [2] ПБОЮЛ «Коломеец» как предприятие розничной торговли участвует во втором этапе. Процесс товародвижения на данном предприятии тоже можно разделить на два этапа. На первом этапе товары завозятся от оптовых фирм и поставщиков. На втором – распределяются между магазинами и продаются покупателям. На данном предприятии этапы выглядят, как показано на рис. 1.4.
Рис. 1.4. Этапы товародвижения. Бухгалтерский учет реализации товаров на данном предприятии осуществляется по мере поступления денег в кассу от покупателей и ежемесячном пересчёте товаров оставшихся в магазине (ревизия). Схема товародвижения в ЭИС предприятия выглядит как показано на рис. 1.5.
-
-
-
- Рис 1.5. Характеристика информационных, денежных и товарных потоков на предприятии. Товар в магазин доставляется тремя путями: поставщиками, экспедиторами или заказывается руководителем предприятия у оптовых фирм или производителей отдалённых регионов. Поставщики – это сторонние организации, которые сами доставляют товар в магазины. Экспедиции – это подразделение фирмы, занимающееся закупкой и доставкой товаров у оптовых фирм. Работа с постоянными поставщиками происходит следующим образом:
Решение о работе с новым поставщиком принимает завмаг:
Поставщики предоставляют далеко не все необходимые товары, поэтому в фирме имеются подразделения – товарные экспедиции. Экспедиция состоит из трёх человек: экспедитор, водитель, грузчик. Главную роль играет экспедитор. Его работа включает следующее:
Не весь необходимый магазинам товар представлен оптовыми фирмами нашего региона, поэтому владельцем лично ведётся поиск новых видов товара в глобальной сети Интернет. Найдя интересующий товар по приемлемой цене, владелец связывается по телефону с фирмой предлагающей этот товар для обсуждения всех условий оплаты и доставки, затем по электронной почте производит заказ. Как правило, заказываются относительно большие партии товара, так как по сравнению с работой экспедиторов, когда товар привозится в течение полусуток, товар, заказанный у отдаленных фирм, доставляется железнодорожным транспортом и имеет большие сроки доставки: до полутора месяцев. Фирма, получив заказ, по электронной почте присылает счёт на оплату. Владелец поручает оплатить счёт через банк бухгалтеру. По прибытии товар определяется на склад. Вопросом расширения и обновления ассортимента занимаются экспедитор и завмаг. Экспедитор исследует предложения фирм-оптовиков и докладывает о появлении интересных предложений завмагу. Завмаг принимает решение: везти или не везти определённый вид товара. Если завмаг не уверен, то он советуется с руководителем предприятия. Аналогичная работа ведётся завмагом и с поставщиками. Работа продавцов с покупателями состоит в следующем: а) покупатель в торговом зале выбирает товар; б) продавец предоставляет товар покупателю; в) покупатель расплачивается; г) если покупатель желает, чтобы магазин доставил товар, покупатель сообщает адрес и платит за доставку; д) продавец записывает адрес, наименование товара и его количество в документе «Доставка»; е) продавец отдает товар и документ «Доставка» водителю, обслуживающему магазин; ж) водитель доставляет товар по указанному адресу, просит расписаться в документе «Доставка» покупателя напротив надписи «Претензий не имею». Затем водитель отдаёт документ продавцу; з) в случае бракованного товара, продавец принимает товар от покупателя на замену, и отдает его в зависимости от того, откуда поступил товар экспедитору или поставщику; и) в случае, когда не купленный товар испорчен и нет возможности вернуть его поставщику (например когда срок годности товара истекает после того как товар куплен у поставщиков но ещё не продан) тогда товар списывается, то есть в журнале списания делается запись о наименовании и количестве товара и дате списания, затем товар как правило выбрасывается. В работе с поставщиками и экспедиторами продавцы принимают товар и расплачиваются за него, а также меняют бракованный товар. Диаграмма «сущность-связь» обеспечивающая процесс товародвижения на данном предприятии выглядит, как показано на рисунке 1.6.
Рис.1.6. Диаграмма «сущность-связь» Товар имеет свойство «наименование», которое отражается в журналах прихода и списания, магазин имеет свойство «название» которое так же отражается в журналах прихода и списания и кассы. В журнале прихода отражается название поставщика. Сотрудник имеет свойство «должность», «ФИО» и «Название магазина» в котором они работают. Проблемы автоматизации товародвижения, задачи на базе этих проблем и процент их решения на данном предприятии Главным недостатком ЭИС, с которым столкнулось предприятие на данном этапе развития это отсутствие информации о количестве проданного товара. Эта информация являлась бы основанием для составления заявок. А в данный момент заявки составляются продавцами практически на основе их субъективного мнения. В результате не весь необходимый товар заказывается, либо заказывается в недостаточном или избыточном количестве. Исходя из этого, задачей автоматизации товародвижения является автоматизация учёта продажи товаров. Данная задача абсолютно не решена, так как все операции по определению количества проданного товара выполняются вручную. Ещё одной проблемой является затраты большого времени на проведение ревизии. Все операции выполняются вручную. Задача полностью не автоматизирована. Так же к проблемам автоматизации на данном предприятии можно отнести выбор способа коммуникации, то есть доставки информации из одного места в другое. Эта проблема частично автоматизирована: некоторые небольшие документы (заявки поставщикам, платёжные поручения) пересылаются с использованием факса. Однако для обмена большими документами используются водители, которые делают доставки в магазинах. То есть не решённой проблемой остается недостаточная скорость обмена информацией. § 3. Роль учёта товарных запасов в хозяйственной деятельности предприятияМногие виды товара закупаются повторно взамен аналогичных использованных, поэтому политика в отношении запасов оказывает большое влияние на решения о количестве закупок. Сколько заказать, когда и сколько хранить в запасе - это ключевые вопросы, предмет постоянного контроля, требующий концентрации внимания на аспектах качества и удовлетворении потребностей клиента, служащего и поставщика. [7] При принятии решений о доставке, организации складирования или осуществлении закупки важно понимать, для чего существуют запасы и каковы их относительные плюсы и минусы. [7] Управление запасом усложняется быстро меняющейся обстановкой, В которой осуществляется планирование покупки и создания запаса. Запасы всегда кажутся либо чрезвычайно большими, либо слишком малыми, либо не того вида товара, либо не там хранящимися. С изменением экономических условий то, что считается слишком малым на данном этапе, может легко стать, слишком большим на следующем. [7] Политика в отношении запасов в организации ПБОЮЛ «Коломеец» определяется следующими факторами: Во-первых, оборачиваемость товара. Разные виды товара покупаются с разной частотой. Продажа крупных товаров, таких как холодильники, телевизоры, компьютеры может исчисляться от нуля до нескольких единиц в день или даже неделю, а мелких и повседневных, таких как продукты питания, до нескольких десятков в день. Исходя из этого, товары, имеющие ежедневный спрос закупаются с запасом, а дорогая бытовая техника без него, то есть поштучно. Во-вторых, организация снабжения. Предприятие имеет подразделение «Товарные экспедиции», задача которых снабжать магазины товаром. Подразделение имеет возможность снабжать магазины несколько раз в неделю, что способствует снижению запасов. В-третьих, ПБОЮЛ «Коломеец» практически не имеет складов. Все завезённые товары распределяются по торговым залам и подсобным помещениям. Поэтому политика предприятия в отношении запасов заключается в уменьшении запасов, для минимизации затрат на складирование и повышения гибкости в непрерывно изменяющихся условиях рынка, таких как спрос, курса доллара, инфляция. Политика в отношении запасов определяет место задачи учета товарных запасов в деятельности предприятия. Задача учета товара тесно связана с другими задачами, решаемыми на предприятии (Рис.1.7.)
Рис. 1.7. Схема взаимосвязи задачи учета товарных запасов с другими задачами. Прежде всего, учет товарных запасов является частью бухгалтерского учёта. Следовательно, он тесно связан с остальными задачами бухгалтерского учёта, такими как отчётность, учёт продажи товара. На данном предприятии розничной торговли задача учёта продажи товара полностью зависит от задачи учёта запасов товара, так как учет продажи товара на предприятии определяется только как разница завезённого товара и вырученной от продажи суммы. Для того чтобы определить количество проданного товара по наименованиям бухгалтер отнимает от количества закупленного товара, количество товара оставшегося в магазине. А для того чтобы определить количество товара оставшегося в магазине его поштучно пересчитывают продавцы. Из этого следует, что учёт товарных запасов автоматически связан с задачами, которые связаны с учётом продажи товаров. Главное предназначение учёта товарных запасов – предоставление информации задаче снабжения. Задачу снабжения выполняют экспедиторы. Для него продавцы с определенной периодичностью, два раза в неделю, составляют заявку. Для этого они осматривают прилавки, примерно пересчитывают оставшийся товар, и приблизительно оценивают, какой товар и сколько нужно заказать, чтобы его хватило до следующей поездки экспедитора за товаром. На основе этих данных составляется заявка. В ней указывается: Наименование товара, примерное количество требующегося товара, Цена в магазине. Аналогично происходит составление заявки для поставщиков. Задача поиска новых товаров всегда требует информации о товарных запасах для предотвращения закупки уже имеющегося или исключённого из продажи товара. Для того чтобы принять решение о закупке предлагаемого поставщиком или экспедитором товара завмагу нужно выяснить, не поставляется ли этот товар уже из других источников. Для этого он изучает документы закупок или спрашивает продавцов, о наличии данного товара в магазине. На базе проблемы управления ценами товаров существует задача изучения рынка сбыта. В неё входит изучение ассортимента и цен конкурентов. После выполнения этой задачи сопоставляются данные о ценах и ассортименте конкурентов с данными магазина фирмы и принимает решения по регулированию ассортимента и цен. Продавцы при продаже пользуются информацией о состоянии товарных запасов, когда, например, покупатель желает купить большую партию товара. При наличии развитых коммуникационных средств они бы пользовались еще информацией о состоянии запасов других магазинов фирмы той же специализации в том случае, когда покупатель хотел бы купить какой-то товар, но его не было бы в этом магазине, а был бы в другом. Учет товарных запасов играет большую роль в расчёте заработной платы продавцам. Заработная плата высчитывается по следующей формуле: Зарплата = Выручка * Процент – Недостача; Недостача = Проданный товар – Выручка; Проданный товар = Остаток + Завезённый товар – Товар в магазине – Списанный товар. Зарплата составляет процент от выручки за минусом недостачи. Недостача определяется как разница проданного товара в денежном выражении и выручки магазина за период. Сумма проданного товара определяется как разница сумм остатка прошлого периода и завезённого товара данного периода минус сумма товара не проданного, то есть оставшегося в магазине, и списанного товара. Таким образом, учет товарных запасов показывает результат работы продавцов за период. § 4. Характеристика существующих систем учёта на предприятии торговли.Исходной информацией для учета являются первичные документы. При ручном учете каждое подразделение розничного предприятия (бухгалтерия, отдел закупок и продаж и др.) для выполнения возложенных на них функций переписывает по существу одни и те же данные из первичных документов, на основе которых составляются отчетные и другие выходные документы бухгалтерского, оперативного и статистического учета. Применение ручной не автоматизированной обработки информации перестало отвечать современным требованиям бухгалтерского учёта. Оно приводит к многократному дублированию информации, увеличению времени и в конечном итоге стоимости ее обработки. Недостатком существующей технологии является то, что каждая бухгалтерия ведёт свою документацию по тем же видам товара. Это приводит к частичному дублированию информации. Существующие системы учёта на предприятии абсолютно не автоматизированы. Каждая операция с информацией происходит вручную на бумажных носителях, что значительно усложняет любую обработку информации. Системы учета базируются на проблемах: обеспечения магазинов необходимым ассортиментом товаров, обеспечения достоверности информации о результатах деятельности магазинов. На базе проблемы обеспечения достоверности информации о результатах деятельности магазинов выделяются следующие задачи:
Для решения этих задач используются следующие системы учёта:
Учёт завоза товаров происходит, когда экспедитор или поставщик завезя товары, предоставляет продавцу документ «Фактура». На основании этого документа данные записываются в Журнал прихода, после того как продавец сверит данные фактуры с наличием завезённых товаров. В документе «Фактура» указывается: Наименование документа, дата, получатель, поставщик, наименование товара, количество, цена и итоговая сумма. Эти данные необходимы для ведения учета и формирования различных отчетов. Заносятся по мере поступления товара в магазин. От продавца требуется внимательность при занесении документов. Затем бухгалтером контролируется соответствие содержания фактуры содержанию журнала прихода. При несоответствии этих данных бухгалтер исправляет записи журнала прихода в соответствии с содержанием фактуры. Это значительно уменьшает вероятность ошибки, но приводит к большим затратам времени на обработку информации. После пересчёта завезённого поставщиком товара, продавец расплачивается с поставщиком, ведет учет расчета с поставщиками в журнале «Расчёты с поставщиками». Данный документ представляет собой тетрадь, в которую указывается: дата расчета с поставщиком, наименование поставщика, сумма расчёта с поставщиком, роспись поставщика. Основные недостатки данной системы учета в том, что продавец вынужден отвлекаться от обслуживания покупателей, что снижает эффективность его работы. На предприятии розничной торговли неизбежно возникают ситуации, когда товар необходимо списать. Для учёта списания существует журнал «Списание». Он имеет следующие реквизиты: Дата списания, Наименование списанного товара, Количество списанного товара, Цена списанного товара, Сумма списания, Роспись продавца, Причина списания. Товар может быть списан на хозяйственные нужды, если он просрочен, если он испорчен. Недостаток данной системы состоит в том, что когда продавец списывает товар ему приходиться отыскать информацию о цене товара в документах (фактуре или журнале прихода) или, если данное наименование товара всё ещё есть в продаже, в ценнике на прилавке. В конце дня выручка из кассы поступает заведующему магазином. Продавец учитывает движение денег в «Журнале выручек». В журнале указывается: Сумма выручки, Дата, Роспись продавца. Основное неудобство учета в ручной обработке информации. Заведующий магазином, получив деньги из кассы, составляет отчёт руководителю предприятия о расходе денежных средств из кассы. В этом отчёте содержится информация о денежных суммах, которые были потрачены на: расчёты с поставщиками, хозяйственные нужды, зарплату сотрудников, уплату налогов. По причине ручного не автоматизированного труда заведующему магазином необходимо просмотреть все документы с целью поиска и расчёта необходимой информации. Эта операция, отнимая большую часть рабочего времени, снижает эффективность работы завмага. В функции руководителя предприятия входит предоставление экспедитору денег необходимых для удовлетворения заявки магазина. Для этого он согласует с экспедитором сумму заявки и предоставляет ему деньги. Учёт выданных экспедитору денег происходит в «Журнале учёта денег выданных экспедитору». В нём содержится: Дата выдачи денег, Фамилия Имя Отчество экспедитора, Сумма выданных денег, Роспись экспедитора. После пересчёта предоставленных денег экспедитор расписывается в журнале учёта выданных сумм. Вернувшись из рейса, экспедитор возвращает не реализованные деньги руководителю предприятия и фиксирует возврат денег в том же журнале. Одной из необходимостей учёта является фиксирование информации о поставщиках. Для этого завмаг снимает на ксероксе копии с документов поставщика, предоставляющих ему право вести торговую деятельность, таких как свидетельство предпринимателя, доверенность на ведение торговой деятельности, и помещает их в «Папку информации о поставщиках». Главной функцией учёта является определение результатов деятельности предприятия. Определить результаты деятельности на предприятии ПБОЮЛ «Коломеец» возможно только после проведения пересчёта непроданного товара (остатка) на конец текущего отчётного периода (ревизии). Ревизия происходит без применения автоматизированных информационных технологий. На время её проведения магазин закрывается. Обычно ревизия занимает в больших магазинах около дня, в небольших, например, в парфюмерном, полдня. Организованна ревизия следующим образом:
На основе этого отчёта руководитель предприятия принимает решение о поощрении или наказании персонала. Таким образом решается проблема обеспечения достоверности информации о результатах деятельности магазинов. На базе проблемы обеспечения магазинов необходимым ассортиментом товаров выделяется задача составления заявки поставщикам и экспедиторам. В нее входит:
Для составления заявки определённому поставщику или экспедитору, продавец должен в журнале прихода определить, какой товар возит данный поставщик. После этого продавец должен найти этот товар в магазине и определить методом пересчёта количество оставшегося товара. Чтобы определить интенсивность продажи товара за прошедший период продавец должен сравнить количество товара находящегося в магазине после прошедшего привоза с количеством оставшегося товара, то есть определить количество проданного товара за период с момента прошедшего привоза. Для этого продавец должен в журнале прихода определить дату последнего привоза товара, и количество завезённого товара, и вспомнить, сколько товара осталось в магазине до прошедшего привоза (так как эта информация нигде не сохраняется). Вычитанием из количества товара, оставшегося до привоза и завезённого, количества оставшегося товара на момент составления заявки определяется количество проданного товара, то есть интенсивность продажи товара за определённый период. Прогноз спроса наименования товара на период до следующего завоза должен выполнятся на основе интенсивности продаж за период с момента прошлого завоза. То есть должен определяться период времени следующего завоза данным поставщиком или экспедитором. И определяться количество товара, проданное с момента последнего завоза за такой же период. На прогнозируемую цифру влияет так же много слабо определяемых факторов. Например, предстоящие праздники могут вызвать повышенный спрос того или иного вида товара, в момент выдачи зарплат повышается потребление крупной бытовой техники. Таким образом, если бы продавец составлял заявку так, как это надо делать то на её составление уходило бы больше половины его рабочего времени. Поэтому на практике составление заявки происходит на основе приблизительных данных: продавец смотрит приблизительно, сколько какого товара осталось, если наименование товара полностью продано продавец может забыть об этом наименовании товара и не заказать. Это приводит к потерям потенциальной прибыли. Выходными документами, содержащими основные результатные экономические показатели, получаемые в процессе учета товародвижения, являются документы, приведенные в Таблице 1. Данные документы формируются на основе информации из первичных документов, таких как: - денежные купюры;
Таблица 1. Перечень выходных документов, получаемых в результате решения задачи учета товаров.
Подсистема технического обеспечения задач учёта Есть на предприятии технические средства, которые могут быть применены в автоматизации учёта товаров. Из коммуникационных средств на предприятии применяется телефон и факс. Их расположение представлено на рис 1.8. Телефоны в продуктовых магазинах используются в основном для сообщения руководителю предприятия о какой-либо чрезвычайной ситуации, например, отсутствии электроэнергии, или поломке холодильного оборудования. Телефоны и факсы в бухгалтериях используются для обмена информацией с поставщиками и оптовыми фирмами. Например: факс используется для получения прайс-листа от поставщиков, телефон для контакта с руководителем предприятия, предоставлении ему устного отчёта. Так же на предприятии имеется два самых автоматизированных кабинета: кабинет бухгалтера-оператора ЭВМ и кабинет руководителя предприятия. Оба кабинета помимо телефонов оснащены компьютерами с факс-модемами и принтерами (черно-белым в кабинете бухгалтера и цветным в кабинете руководителя предприятия).
- - телефон;
- Рис. 1.8. Расположение технических средств Бухгалтер-оператор ЭВМ выполняет кадровый учёт и начисление заработной платы. А так же печатает платёжные поручения в банк. Документы для печати платёжных поручений бухгалтер получает с помощью факс-модема из бухгалтерий. Глава 2. Автоматизация на предприятии торговли§ 1. Виды и характеристика автоматизированных информационных систем в торговлеАвтоматизированная информационная система (АИС) — это система, в которой информационный процесс управления автоматизирован за счет применения специальных методов обработки данных, использующих комплекс вычислительных, коммуникационных и других технических средств, в целях получения и доставки результатной информации пользователю-специалисту для выполнения возложенных на него функций управления. [1] Автоматизированная информационная система бухгалтерского учета (АИС-БУ) — это система, в которой информационный процесс бухгалтерского учета автоматизирован за счет применения специальных методов обработки данных, использующих комплекс вычислительных, коммуникационных и других технических средств, в целях получения и доставки информации, необходимой специалистам-бухгалтерам для выполнения функций управленческого и финансового учета. [1] АИС-БУ как составная часть АИС содержит три основные компоненты (рис. 1.1):
Программное обеспечение В настоящее время все больше бухгалтеров пользуются всеми удобствами "бухгалтерии на компьютере". Использование в работе бухгалтерской программы дает широкие возможности для исключения арифметических ошибок, автоматического отражения любых документов и хозяйственных операций в бухгалтерском учете посредством бухгалтерских проводок, формирования первичных и отчетных документов. Среди представленных на российском рынке систем автоматизации торговли можно отметить предложения фирм "Tandem-Soft" ("Торговля и учет" для Windows), "Эйс" ("Гепард"), "1С" (1С:Торговля"), "Информационные системы и технологии (система "Аспект"), "КомТех", "Атлант-Информ" (система "Садко"), "Парус", "Мета" (Комплекс автоматизации в розничной торговле), "Интеллект-Сервис", "Инфин", "Веста-С" (Управление товарооборотом на базе системы StorS). Анализ перечня свидетельствует об активности фирм, разрабатывающих бухгалтерские программы. [1] Программа «Инфо-бухгалтер» фирмы «Информатик» относится к классу «Мини-бухгалтерия», но обладает многими интересными функциональными и техническими возможностями, которым бы могли позавидовать некоторые большие комплексы. Программа благодаря своим особым качествам (удобству в работе, гибкости, наглядности и простоте освоения, наличию пополняемых встроенных справочников, подсказок и пр.) быстро привлекла к себе внимание и вошла в число лидеров в этом классе. Дилерская сеть «Информатика» сегодня насчитывает около 550 партнеров, работающих в 219 городах России, Беларуси, Грузии, Латвии, Украины и др. стран СНГ. [8] По своим возможностям, простоте освоения и удобству работы "Инфо-Бухгалтер" превосходит программные продукты для предприятий малого и среднего бизнеса, имеющиеся на рынке бухгалтерских программ. [8] Программа "Инфо-Бухгалтер" сертифицирована Госстандартом России на основании протокола испытаний N13.1-23 от 12.02.01 ИЛ программных средств ГНИВЦ МНС России (рег. N РОСС RU.0001.22СП29) и внесена в перечень программ, рекомендованных к использованию ГНИ. [8] Преимущества программы.
Отчетные формы и первичные документы, используемые в программе "Инфо-Бухгалтер", регулярно обновляются в соответствии с изменениями законодательства. Заключен договор с Министерством финансов Российской Федерации об оперативном предоставлении сборников, содержащих всю информацию Минфина РФ, официально направляемой всем финансовым органам субъектов РФ. [8] Программа "Инфо-Бухгалтер" позволяет формировать дерево счетов до девятого уровня в глубину. Для любого из субсчетов возможно ведение как суммового, так и количественно-суммового аналитического учета, а также использование как средней, так и фиксированной цены на единицу товара по этим субсчетам. В программе "Инфо-Бухгалтер" данные вводятся как непосредственно в журнал хозяйственных операций, так и путем заполнения первичных документов. [8] Программа "Инфо-Бухгалтер" формирует:
Все отчеты формируются за любой отчетный период с любой детализацией от одной хозяйственной операции до года. Встроенный текстовый редактор позволяет корректировать и создавать любые новые бланки бухгалтерской отчетности с возможностью ведения архива по каждому бланку. Одна из услуг, ставшая теперь обязательным стандартом для многих ведущих фирм: это регулярное бесплатное обновление отчетных форм для пользователей, которые, как известно, меняются достаточно часто. Ну и, конечно, программы поставляются с полным комплектом стандартных бланков в бухгалтерской отчетности. Сетевая версия программы «Инфо-бухгалтер» для Windows (архитектура «Файл-сервер») дает возможность работы как в сетях с выделенным сервером, так и в одноранговых сетях. Она базируется на использовании драйвера сетевых БД Paradox фирмы Borland.[1] Многие авторитетные специалисты в области бухгалтерского учета считают «Инфо-бухгалтер» лучшей и наиболее популярной в России и СНГ среди программ бухгалтерского учета. Программа фактически стала стандартом для программ бухгалтерского учета малого и среднего бизнеса. Ее феноменальный успех стал возможен благодаря простоте освоения, удобству в работе и возможностям настройки. Программа ориентирована на пользователя, совершенно не знакомого с компьютером. Начать работать с ней может любой бухгалтер, до этого не работавший с компьютером. В программе данные вводятся как непосредственно в журнал хозяйственных операций, так и путем заполнения первичных документов. [8] Вводить записи в журнал можно следующими способами:
Фирма "Инфософт" успешно работает в промышленной сфере, предлагает широкий спектр программных средств, в том числе и с исходными текстами: бухгалтерские системы, программные комплексы для автоматизации управления предприятиями, строительными организациями, программы для бюджетных организаций и др. На рынке программных продуктов выбор бухгалтерских программ очень велик. Новая многопользовательская сетевая бухгалтерская система "Интегратор" вобрала в себя последние достижения фирмы. "Интегратор" – многопользовательская компьютерная бухгалтерия, программный продукт нового поколения, отвечающая современным требованиям. Эта система изначально проектировалась как сетевая, она построена в архитектуре "клиент-сервер" и предназначена не только для предприятий, впервые приступающих к автоматизации, но и для тех, кто не удовлетворен результатами работающих у них компьютерных комплексов. "Интегратор" содержит все необходимые средства для автоматизации бухгалтерского учета предприятия, обеспечивает полноту функций и требуемый уровень детализации учета на каждом участке. Система строится в единой информационной среде, где все пользователи имеют доступ к общей информации в режиме реального времени: новые или измененные данные, введенные на одном рабочем месте, сразу же могут использоваться персоналом, работающим на других компьютерах. "Интегратор" обеспечивает суверенность работы персонала: каждый бухгалтер отвечает за достоверность информации по счетам своего участка. Когда бухгалтер вводит в компьютер хозяйственные операции, сальдо и обороты пересчитываются только по тем счетам, которые относятся к его участку. Проводки вводимой операции, затрагивающие счета других участков, остаются отложенными до тех пор, пока их не подтвердят бухгалтеры смежных участков. В системе применен удобный механизм отработки спорных ситуаций, что создает хорошие условия для обеспечения согласованной работы большого количества бухгалтеров. [10] По мнению большинства специалистов, одной из самых лучших бухгалтерских программ является «1С:Бухгалтерия». Очевидно, успех «1С:Бухгалтерии» не случаен. Эта программа имеет большую и долгую историю, берущую начало от первых версий для операционной системы DOS. В последние Windows-версии вошло все самое лучшее, что быль наработано в DOS-версиях и приумножено за счет преимуществ системы Windows. [9] Система программ «1С:Предприятие» включает в себя платформу и прикладные решения, разработанные на ее основе, для автоматизации деятельности организаций и частных лиц. Сама платформа не является программным продуктом для использования конечными пользователями, которые обычно работают с одним из многих прикладных решений (конфигураций), разработанных на данной платформе. Такой подход позволяет автоматизировать различные виды деятельности, используя единую технологическую платформу. Гибкость платформы позволяет применять 1С:Предприятие 8.0 в самых разнообразных областях:
Новый современный дизайн интерфейса обеспечивает легкость освоения для начинающих и высокую скорость работы для опытных пользователей:
Система "1С:Предприятие 8.0" является открытой системой. Предоставляется возможность для интеграции практически с любыми внешними программами и оборудованием на основе общепризнанных открытых стандартов и протоколов передачи данных. При разработке новой версии "1С:Предприятия" значительное внимание было уделено обеспечению возможностей локализации и интернационализации прикладных решений. Все тексты конфигурации и базы данных хранятся в формате UNICODE. Это значит, что любая текстовая информация может включать одновременно символы различных языков. Для основных европейских языков поддерживаются национальные представления дат, чисел, а также порядок сортировки текстов. Для конкретной информационной базы предоставляется возможность дополнительной настройки представления чисел, дат, времени. [9] Также для бухгалтерского и оперативного учета существуют программы "Интеллект-Сервиса", спектр и качество продукции, комплексный подход к проблемам которых удовлетворяют запросы и самых малых, и средних фирм (программы БЭСТ), и крупных компаний (БЭСТ-3, БЭСТ-4, БЭСТ-5). Среди пользователей – фирмы, торговые и страховые компании, промышленные предприятия и строительные фирмы, бюджетные организации, издательства, инвестиционные компании, фонды и др. Сейчас активно развивается направление, связанное с предприятиями общественного питания. Но наибольший удельный вес среди пользователей программ фирмы приходится на торговые организации. БЭСТ – это комплексная система автоматизации оперативного и бухгалтерского учета. Гибкая технология автоматизированного учета позволяет объединить в единой системе специализированный продукт, компьютерную сеть, кассовые аппараты, устройства считывания штрих-кодов и другое оборудование. Система "БЭСТ-5" рассчитана на управление предприятиями или группами предприятий различных сфер деятельности. "БЭСТ-5" - это не просто программа, это - информационная среда управления всей деятельностью современной компании. "БЭСТ-5" дает возможность интеграции системы управления с имеющимися у Вас аналитическими, правовыми и другими программами."БЭСТ-5" - комплексная система управления предприятием."БЭСТ-5" поддерживает весь цикл управления: планирование деятельности, сбор фактических данных (ведение учета), трансформацию первичных данных в информацию для менеджмента, контроль отклонений показателей от плановых значений, развитые аналитические процедуры. Программный комплекс "БЭСТ-5" создает единую информационную среду для ведения учета всех видов: бухгалтерского, налогового и управленческого. Управленческий учет обособлен в информационном и методологическом плане, но базируется на данных оперативного, бухгалтерского и налогового учета. В качестве технологии управления бизнесом используется контроллинг - теория управления, широко применяемая в европейских странах. [13] Технические средства ПРОБЛЕМА автоматизации учета товародвижения актуальна сегодня для многих пользователей кассовой техники. Предлагается три варианта решения этих проблем: Вариант 1 POS-терминалы POS (Point of Sale), или, по терминологии классификатора Госреестра, активная системная ККМ (контрольно-кассовая машина) представляет собой персональный компьютер в специализированном корпусе со встроенным кассовым принтером и специальной клавиатурой. POS-система может функционировать как автономно, так и в локальной сети, управляемой компьютером (сервером сети). Рабочее место кассира может быть укомплектовано всевозможной периферией (считыватель штрих-кода, считыватель магнитных карт, дополнительное печатающее устройство, расширенная клавиатура, электронные весы и т.д.). На рынке предлагается множество вариантов программного обеспечения для POS-систем. При желании программа может быть полностью адаптирована к потребностям клиента (за дополнительную плату, разумеется). Сеть POS-терминалов состоит из необходимого количества рабочих мест кассиров, с соответствующими программами, и управляющего компьютера, также оснащенного необходимым программных обеспечением. Что касается стоимости подобного оборудования, то сеть из трех POS-терминалов обойдется пользователю от $4000 за одно рабочее место кассира (без учета стоимости сканеров штрих-кода и прочей периферии). Сеть POS-терминалов весьма удобна для крупных супермаркетов, поскольку она позволяет решить проблему в комплексе, обеспечив учет товародвижения — от поступления товара на склад, до регистрации его продажи на рабочем месте кассира. Вариант 2 Фискальный регистратор В данном случае решение проблемы возлагается на обычный персональный компьютер со специальным программным обеспечением. Для того, чтобы получить чек установленного образца, к компьютеру подключается т.н. фискальный регистратор. Все кассовые операции осуществляются непосредственно на компьютере, а на фискальном регистраторе печатается чек установленного образца. При этом данные о продаже заносятся в фискальную память (ФП), являющуюся частью фискального регистратора. Компьютеры, представляющие собой рабочие места кассиров, могут объединяться в локальную сеть. Такая сеть управляется более мощным компьютером — сервером сети. На сегодняшний день в качестве фискальных регистраторов могут использоваться некоторые внесенные в Госреестр кассовые аппараты, оснащенные специальным интерфейсом для подключения к компьютеру. Это такие аппараты, как ЭЛВЕС 01-ОЗФ, АМС 100Ф. Стоимость одного рабочего места в компьютерной сети, состоящей из трех рабочих мест кассиров с подключением фискальных регистраторов, составляет от $2220. Подобный путь решения проблемы окажется удобным для тех торговых точек, в которых проведение расчетов через компьютер стало делом привычным и хорошо знакомым. При этом в уже существующую сеть встраивается необходимое количество фискальных регистраторов. Вариант 3 Кассовая сеть с управляющим компьютером В настоящий момент в Госреестре представлено несколько ККМ, способных соединяться в кассовую сеть с управляющим компьютером, однако на практике подобные сети предлагаются на базе лишь двух аппаратов: ЭЛВЕС-01-ОЗФ и ЭЛЕКТРОНИКА-92 АКВАРИУС. По функциям эти сети очень близки, — кассы подключаются к компьютеру через стандартный интерфейс RS 232 (сеть с аппаратом ЭЛЕКТРОНИКА-92 АКВАРИУС может также строиться по принципу токовой петли). В состав сети входит несколько кассовых аппаратов, удаленных от компьютера на расстояние до 100 метров, центральный компьютер (сервер сети) и один или несколько линейных усилителей (в зависимости от конфигурации сети). При наличии связи с компьютером появляется возможность подключить к ККМ считыватель штрих-кода, электронные весы и другую периферию. Объем программируемого списка товаров увеличивается до 10 000 наименований у ЭЛВЕСА и до нескольких десятков тысяч у ЭЛЕКТРОНИКИ. Этот список представляет собой компьютерную базу данных, включающую в себя четырехзначный цифровой код товара, его название, цену, количество единиц товара на складе и штриховой код. При этом проданный товар идентифицируется посредством штрих-кода или цифрового кода. На компьютер с кассового аппарата поступает информация, в т.ч. отчет по товарам, включающий в себя: код товара, его название, количество проданных единиц, сумму продаж и общий итог по всем товарам программируемого списка. Фактически, такая компьютерно-кассовая сеть способна выполнять основные функции сети POS-терминалов, хотя и в меньшем объеме. Достаточном, впрочем, чтобы автоматизировать с ее помощью учет товародвижения в супермаркете средних размеров. Рабочее место в сети из трех кассовых аппаратов и компьютера обойдется пользователю от $ 1000 за рабочее место (без учета стоимости сканеров штрих-кода). Итак, из трех вышеприведенных вариантов решения проблемы каждый может выбрать наиболее соответствующий своим потребностям и финансовым возможностям. Если мы выбираем кассовую технику для крупного супермаркета, то единственно возможным выходом остается приобретение сети POS-терминалов. Если необходимо автоматизировать учет товародвижения и использовать при этом кассовый аппарат, не меняя привычного способа регистрации продаж на компьютере, то вполне подойдет вариант с фискальным регистратором. Если же приобретаемая техника призвана автоматизировать учет товародвижения в среднем супермаркете или магазине, то оптимальным выходом из положения будет компьютерно-кассовая сеть с одним управляющим компьютером. [10] Сегодня конкурентоспособность и рентабельность бизнеса все больше зависит от того, насколько быстро и оперативно данные о бизнес-процессах поступают к менеджерам, принимающим управленческие решения. По-настоящему высокой эффективности управления способны достичь только те фирмы, где применяются современные информационные технологии и организован замкнутый цикл передачи данных по информационным каналам. Такие компании выделяются среди конкурентов за счет высокого качества управления и возможности принимать быстрые и эффективные решения на основе доступной в любой момент информации. Внедрение информационных технологий означает не просто наличие компьютерной системы управления, еще это означает наличие цифровых устройств в точках первичного сбора информации, призванных облегчить ввод информации, уменьшить число ручных операций и минимизировать число ошибок при вводе данных. Среди множества задач, связанных с первичным собором информации, можно выделить автоматическую идентификацию (распознавание и различение) разнородных предметов (товары, инвентарь, багаж, документы и т.п.). Ее решение предполагает выполнение следующих шагов: присвоение каждому предмету определенного идентификатора (номера или кода), нанесение на предмет специализированной метки, содержащей идентификатор, считывание данных с метки цифровым устройством и перевод данных метки в электронный вид. В качестве идентификатора можно использовать графические, магнитные, радиочастотные и электронные метки. Все они предназначены для автоматической идентификации и находят применение в различных сферах, но наибольшей популярностью пользуется графическая метка в виде штрих-кода. Из доступных технологий автоматической идентификации технология штрихового кодирования и штрих-кодовая метка приобрели наибольшую популярность. Прежде всего это связано с простотой данной технологии и низкой стоимостью расходных материалов: нанесение штрих-кода на ярлык или упаковку обходится значительно дешевле нанесения магнитных, радиочастотных и электронных меток. Если штрих-код наносится типографским способом, то на стоимости упаковки это не отражается, если же штрих-код печатается на самоклеящейся этикетке, то стоимость упаковки возрастает незначительно. Следует учитывать, что с каждым годом все больше производителей сами заботятся о нанесении штрих-кода на упаковку, и количество товаров, маркированных штрих-кодом также увеличивается, что, естественно, уменьшает затраты на самостоятельную маркировку. Штрих-код, нанесенный на упаковку, можно прочитать специальным устройством. Чаще всего для этих целей используют сканеры штрих-кода (Вы можете увидеть их на рабочих местах кассиров многих современных магазинов). Для чтения штрих-кода при помощи сканера не обязателен непосредственный контакт с самим штрих-кодом: максимальное расстояние считывания может меняться в зависимости от модели сканера от 20 до 300 мм (промышленные сканеры могут читать и с большего расстояния). Сканер распознает и считывает штрих-код, переводит данные штрих-кода в электронный вид и передает для дальнейшей обработки в кассовый аппарат, ПК или POS-систему.[11] В технологии штрихового кодирования можно выделить следующие основные этапы: Создание штрихового кода при помощи специального программного обеспечения. Маркировка товара штриховым кодом (многие товары уже имеют на своей упаковке штрих-код, распечатанный типографским способом). Чтение штрихового кода (получение данных, закодированных в штриховом коде). Рассмотрим первый этап технологии штрихового кодирования - создание штрихового кода. Прежде всего ответим на вопрос: "Что такое штрих-код?". Штрих-код - это графическая метка, в которой по определенным правилам закодирована информация, как правило, это алфавитно-цифровой код-идентификатор. Штрих-код создают таким образом, чтобы эту информацию впоследствии можно было прочитать электронным устройством - считывателем штрих-кода. Изображение штрих-кодовой метки создают на ПК при помощи специализированных шрифтов. Помимо изображения штрихового кода на макете упаковки или этикетки может присутствовать поле с алфавитно-цифровым эквивалентом штрих-кода и дополнительная текстовая и графическая информация, предназначенная для прочтения человеком. Классификация штриховых кодов На сегодняшний день выделяют два типа штриховых кодов: одномерные и двухмерные. Одномерный штрих-код можно встретить на большинстве товаров. Он представляет собой ряд прямоугольных полос, разделенных промежутками. Информация в нем содержится только в одном измерении и может быть считана обычным однолучевым сканером. Двухмерный штриховой код можно встретить на акцизных марках ликероводочной продукции. Такой штрих-код содержит информацию на всей плоскости штрих-кода сразу в двух измерениях. Двухмерный штриховой код можно считать при помощи специализированных сканеров двухмерных штрих-кодов. В двухмерных штрих-кодах можно закодировать существенно больший объем информации, но из-за сложности работы с ними и значительной стоимости оборудования (сканеров двухмерного штрих-кода) он пока не получил широкого распространения. Чаще всего на упаковках товаров мы видим одномерный штриховой код. Он применяется для маркировки большинства товаров и промышленных изделий. Значительная часть представленной на нашем сайте информации о штриховом кодировании имеет отношение только к одномерному штриховому коду. На сегодняшний день существует более пятидесяти систем штрихового кодирования. К наиболее популярным относятся: EAN/UPC, Code39, Код «2 из 5» (Interleaved 2-of-5) и Codabar. В нашей стране и в Европе наибольшее распространение получил штрих-код EAN-13. Штрих-код ЕAN состоит из префикса, кода и контрольного символа. Различают два типа штриховых кодов EAN: обычный штрих-код, присваиваемый товарам промышленного производства, и внутренний штрих-код, присваиваемый товарам в пределах одного предприятия. Обычный штрих-код можно увидеть на упаковках многих товаров массового производства (например, на бутылке CocaCola). Он содержит код страны, код предприятия и код товара. Товарам, имеющим разные потребительские свойства (сорт, вес, вид, номер расцветки, номер модели, упаковки и т.д.), назначают разные штриховые коды. Например, штрих-код на бутылке CocaCola отличается от штрих-кода на упаковке бутылок CocaCola. Внутренний штрих-код может использоваться только в пределах одного предприятия, его наносят на упаковку штучного или весового товара. Первый символ штрих-кода должен быть цифрой 2, а второй символ - цифрой в диапазоне от 0 до 9. Предприятие может выбрать определенное значение второго символа для обозначения штучных товаров, а оставшиеся использовать для обозначения весовых товаров. Штучный штрих-код содержит только код товара, а весовой штрих-код содержит и код товара, и его вес. Основное требование к штриховым кодам товаров массового производства - уникальность номеров штриховых кодов, т.е. нигде в мире не может быть товара с таким же номером штрих-кода. Присвоением номеров штрихового кода EAN занимается добровольная некоммерческая Ассоциация EAN, включающая 98 организаций из 100 стран. В России эту Ассоциацию представляет организация ЮНИСКАН. Всем товарам Российского производства организация присваивает префикс в диапазоне от 460 до 469. За префиксом следует номер предприятия и номер товара, которые также получаются в организации ЮНИСКАН. Печатать штрих-код прямо из Access, Excel, Word, WordPerfect или любого другого приложения Windows, очень легко, при использовании штрих-кодового шрифта. В действительности, это настолько просто, как поменять один шрифт на другой. Для выбора шрифта штрих-кода, Вы выбираете его как обычный шрифт. Вы можете также выбрать размер шрифта, который Вам требуется, подобно тому как Вы это делаете с другими шрифтами. Нет ничего легче! Изображение штрих-кода можно распечатать типографским способом на специализированном принтере этикеток или на обычном офисном принтере. Рассмотрим каждый из этих способов и рекомендации по их использованию. На предприятиях, занимающихся производством товаров большими тиражами, выгоднее печатать штрих-код типографским способом вместе с ярлыком или упаковкой товара. При больших объемах это не отражается на стоимости упаковки. Для печати этикеток в количестве от десяти до десяти тысяч (для единичного и серийного производства) оправдано использование специализированных принтеров этикеток. Также эти принтеры рекомендуется применять, если штрих-код должен быть уникальным или приходится часто менять информацию на этикетке. Если штрих-код планируется печатать нечасто, скажем до десяти этикеток в день, то такое количество этикеток можно напечатать на обычном лазерном принтере. Принтеры этикеток принято классифицировать по способу печати на принтеры с прямой термопечатью и принтеры с термотрансферной печатью. При прямой термопечати печатающая головка разогревается и воздействует на определенные участки термобумаги, образуя изображение. Материал, из которого изготавливаются этикетки, чувствителен к теплу, свету и механическим воздействиям. Поэтому срок службы таких этикеток обычно не превышает полугода, затем качество изображения ухудшается, возникают трудности при считывании штрих-кода. Обычно этикетки из термобумаги используют для товаров с небольшим сроком реализации. При термотрансферной печати краситель со специальной ленты в принтере под воздействием тепла переносится на этикетки. Этикетка может иметь в качестве основы обычную бумагу, картон или синтетический материал. Этикетки, напечатанные на термотрансферном принтере более долговечны и устойчивы к внешним воздействиям, их можно использовать для маркировки товаров с длительным сроком реализации (до двух лет).[11] Следующий этап, после печати штрихового кода – это получение данных или чтение штрих-кода. Существует несколько классов устройств, предназначенных для чтения штрихового кода, это: сканеры штрих-кода; терминалы сбора данных; щелевые считыватели штрих-кода; сканеры световое перо. Сканер штрих-кода предназначен для чтения штрих-кодов с различных поверхностей: если это стационарный сканер, то предмет со штрих-кодом просто подносится к окну сканера, чтение штрих-кода в этом случае происходит автоматически; если это ручной сканер, то его необходимо взять в руку, навести луч сканера на штрих-код и нажать кнопку для чтения штрих-кода. Терминал сбора данных - это своего рода многофункциональный сканер штрих-кода, снабженный внутренней памятью и процессором, способный накапливать и обрабатывать данные по считанным штрих-кодам. Щелевой считыватель штрих-кода - сканер штрих-кода, предназначенный для чтения штрих-кодов с карточек. Чтобы прочитать штрих-код, нужно провести карточку вдоль щели устройства. Сканер световое перо - это специализированный сканер штрих-кода, используемый в офисах для чтения штрих-кодов с ровных поверхностей. Чтобы прочитать штрих-код, нужно быстро провести головку сканера вдоль штрих-кода. В отличие от терминала сбора данных, сканер штрих-кода, щелевой считыватель штрих-кода и световое перо не предназначены для запоминания данных считанного штрих-кода, большинство моделей сразу после чтения штрих-кода передают его данные для дальнейшей обработки. Чаще всего сканеры классифицируются по источнику излучения. К категории недорогих относятся сканеры, использующие светодиод в качестве источника излучения, это CCD-сканеры. Светодиодные или CCD-сканеры излучают один сканирующий луч и могут читать штрих-код только в одном положении. К категории дорогих, но более качественных и высокоскоростных сканеров относятся сканеры с маломощным лазером в качестве источника излучения - это лазерные сканеры. Лазерные сканеры по числу плоскостей сканирования делятся на одноплоскостные и многоплоскостные. Одноплоскостные излучают один сканирующий луч и могут читать штрих-код только в одном положении. Многоплоскостные излучают несколько сканирующих лучей в различных плоскостях и могут читать штрих-код в любом положении. При выборе сканера следует обратить внимание на интерфейс, по которому будет подключаться сканер к кассовому аппарату, ПК или POS-системе. В России наибольшее распространение получили сканеры, поддерживающие последовательный интерфейс RS-232C (сканер подключается в последовательный порт), интерфейс эмуляции клавиатуры (сканер подключается в клавиатурный порт) и интерфейс USB (сканер подключается в порт USB). Подключение сканера в последовательный порт (RS-сканеры) Если сканер подключается в последовательный порт, то данные передаются от сканера в последовательный порт в виде последовательности ASCII символов. Особенности RS-сканеров: Требуется внешний источник питания (можно переделать кабель передачи данных, для того чтобы ручной сканер получал питание от кассового аппарата, ПК или POS-системы). Можно подключить к кассовому аппарату, ПК или POS-системе. Нужно специальное ПО (драйвер сканера штрих-кода) при подключении сканера к ПК или POS-системе. С точки зрения написания программного обеспечения для Windows использование сканера совместно с драйвером более предпочтительно, т.к. в этом случае данные, получаемые от сканера, не будут "смешаны" с данными от другого устройства. Если сканер подключается в клавиатурный порт (KB-сканер), то после считывания штрих-кода данные передаются, эмулируя нажатие клавиш на клавиатуре. Особенности KB-сканеров: Для ручных сканеров не требуется внешний источник питания. Можно подключить только к ПК или POS-системе. Не нужно специальное ПО для подключения сканера к ПК или POS-системе. Сканер сложнее использовать с точки зрения написания программ, т.к. необходимо различать получение данных от клавиатуры и от сканера. Если сканер подключается в порт USB, то данные от сканера передаются в порт USB в виде последовательности ASCII символов. Особенности USB-сканера: Для ручных сканеров не требуется внешний источник питания. Можно подключать только к ПК или POS-системе. Не нужно специальное ПО для подключения сканера к ПК или POS-системе, т.к. поддержка USB присутствует во многих современных операционных системах семейства Windows (Microsoft Windows 95/98/Me/ 2000/XP). Сканер сложнее использовать с точки зрения написания программ, т.к. данные передаются также как данные от клавиатурного сканера, т.е. необходимо различать получение данных от клавиатуры и от сканера. К порту USB можно подключить до 127 устройств. Допустимо подключение сканера к ПК в процессе работы. Мульти-интерфейсные сканеры Сканеры: ZEBEX Alpha-70, ZB-2200, Z-3080 Metrologic MS7220, MS7320, MS7600 Champ SD300 являются мульти-интерфейсными сканерами, т.е. для подключения сканера по другому интерфейсу необходимо заменить кабель и перепрограммировать сканер. Для работы со сканером, подключаемым через RS-232C, необходим специальный драйвер. Другой класс устройств, предназначенных для чтения штриховых кодов - это терминалы сбора данных. Большинство терминалов сбора данных имеют встроенный сканер штрих-кода, процессор, память, клавиатуру, дисплей и могут работать в автономном режиме. Во время работы с терминалом сбора данных оператор берет его в руку и, перемещаясь от одного предмета (товара, инвентаря и т.д.) к другому, считывает штриховые коды и вводит количество предметов. После сбора данных терминал подключается к ПК, и вся собранная терминалом информация передается в ПК для дальнейшей обработки. Чтобы после подключения к ПК получить из терминала накопленные данные, нужен специальный драйвер. Специализированные фирмы предлагают специальное программное обеспечение: драйвер терминала сбора данных с подробной документацией. Щелевые считыватели штрихового кода - еще один класс устройств, предназначенных для чтения штриховых кодов. По внешнему виду и принципу действия они напоминают считыватели магнитных карт. Для считывания кода с пластиковой карты необходимо провести карточку со штриховым кодом вдоль щели устройства, устройство автоматически распознает штриховой код и передаст его данные для обработки. Использование щелевых считывателей штрихового кода позволяет сэкономить на расходных материалах. Сканер световое перо по дизайну можно сравнить с большой офисной ручкой, но в отличие от ручки он читает, а не пишет информацию. Чтобы прочитать данные со штрих-кода, нужно вплотную приблизить сканирующую головку к поверхности и провести ее вдоль штрих-кода. Чтение данных подтверждается звуковым сигналом. Сканер световое перо, в основном, предназначен для применения в офисе.[10] § 2. Возможности применения АИС и АИТ продуктов в торговле.Возможности применения обуславливаются целесообразностью применения и ограниченными средствами на приобретение и внедрение. Выбор кассового оборудования рабочего места продавца определяется:
В информации о товаре нуждаются продавцы в магазинах бытовой техники и инструментов, когда покупатели интересуются характеристиками представленных в магазине товаров. Необходимость в информации склоняет к выбору POS-терминала или фискального регистратора. Поэтому в целях экономии средств оптимальным вариантом будет являться фискальный регистратор. Следовательно, в продуктовых магазинах предпочтение будет отдано кассовой сети с управляющим компьютером. Способностью персонала работать с автоматизированными информационными технологиями сыграет свою роль на этапе внедрения: чем лучше продавцы знакомы с работой на компьютере, тем быстрее пройдет этап внедрения. При низкой интенсивности продаж и небольшом ассортименте магазина возникает вопрос о целесообразности автоматизации: нужна ли автоматизация если прибыли магазина не окупят затрат на автоматизацию. Такими являются парфюмерные магазины. Вариант 1. Pos-терминал. Пример
комплектации
одного из самых
дешёвых P
Цена: 32000 рублей. Цены на дорогие Pos-терминалы достигают пятидесяти тысяч рублей. Вариант 2.Фискальный регистратор с компьютером
Фискальный
регистратор
Быстрый,
недорогой и
экономичный
в эксплуатации.
Минимальная
розничная цена
на рынке фискальных
регистраторов. Комплектация компьютера Табица 2:
Окончание Таблицы 2
Итого второй вариант будет стоить по минимуму около двадцати пяти тысяч рублей. Третий вариант. Кассовая сеть с управляющим компьютером Автономный кассовый аппарат ККМ АМС 200Ф Таблица 3. Характеристики Автономный кассовый аппарат ККМ АМС 200Ф [10]
Окончание Таблицы 3
Цена: 8200 рублей. На один отдел требуется от двух до трёх кассовых аппаратов плюс один компьютер: (2 * 8200 + 10000)/2=13200 (3 * 8200 + 10000)/3=11550. Из трёх рассмотренных вариантов наиболее полно соответствует требованиям автоматизации рабочего места продавца второй вариант, компьютер с фискальным регистратором: этот вариант предоставляет продавцам принимать товар у поставщиков и экспедиторов, списывать товар, продавать товар, а так же этот вариант оказывается самым экономным. Далее необходимо выбрать программное обеспечение для выбранной технической платформы. Из представленных на российском рынке программных средств каждая по-своему привлекательна, однако все программные средства характеризуются избыточностью функций. Поэтому для проекта наиболее подходящим решением является разработка индивидуального программного обеспечения. Решить это можно с помощью систем управления базами данных(СУБД). Этот вид программного обеспечения в последние годы очень быстро совершенствуется. С одной стороны СУБД все шире используются для манипулирования новыми типами информации (мультимедиа, географические информационные системы и т.п.) С другой стороны - созданы новые технологии (архитектура "клиент-сервер", распределенные базы данных, гипертекст и т.п.), которые позволяют обеспечить доступ к информации широкому кругу пользователей в рамках сети Internet, открывая тем самым принципиально новые возможности для процесса товародвижения. В настоящее время фактическим стандартом систем управления базами данных для персональных компьютеров является СУБД Microsoft Access. Пакет Microsoft Access является мощным средством управления базами данных, которое поддерживает реляционную модель данных и позволяет создавать сложные приложения на особом диалекте Visual BASIC (VBA). Microsoft Access можно применять для поиска и обработки всевозможных данных, а также для подготовки отчетных документов. Пользовательский интерфейс достаточно прост и предоставляет пользователю удобные возможности для разработки и манипулирования базами данных.[3] Следующим этапом для реализации технологии штрих-кодирования является выбор принтера этикеток. При выборе принтера этикеток необходимо знать его характеристики: 1) скорость печати: чем больше этикеток необходимо печатать в день, тем выше должна быть скорость печати. Скорость печати указывается в миллиметрах или сантиметрах в секунду [мм/с или см/с] . 2) тип принтера: если срок реализации товаров составляет менее полугода, то можно приобрести недорогой термопринтер, если более - следует остановить свой выбор на термотрансферном принтере. 3) максимальный размер этикетки: при покупке принтера стоит обратить внимание на максимальную ширину и длину этикетки, а также максимальный диаметр рулона. 4) качество изображения: качество изображения напрямую зависит от разрешения принтера, но установка высокого разрешения замедляет скорость печати. Разрешение печати указывается в точках на дюйм [dpi] 5) интерфейс для подключения принтера к ПК: чаще всего для подключения принтера к ПК используется параллельный интерфейс Centronics, но иногда может потребоваться подключение через последовательный интерфейс RS-232C. 6) дополнительные функции и механизмы: такие как отделитель подложки, отрезчик, намотчик ленты, дополнительная память. Производители принтеров этикеток CITIZEN и GODEX. Компания CITIZEN (Япония) производит модельную серию CLP. Максимальный объем печати: от 5 до 20 тыс. этикеток в день. Компания GODEX (Тайвань) производят модельные серии EZ и BZB. Максимальный объем печати: от 2 до 15 тыс. этикеток в день. Принтеры GODEX моделей EZ-2, EZ-4 и BZB-2 - наиболее популярные и недорогие из представленных принтеров. Обе модели имеют сравнительно невысокую скорость печати до 5см/с, и рассчитаны для печати не более 2 тыс. этикеток в день. Принтер CITIZEN CLP 1001 самый недорогой принтер в модельном ряду CLP, печатающий этикетки методом прямой термопечати. Срок службы этикеток не превышает полугода. Производительность принтера - до 5 тыс. этикеток в день. CLP 1001 обладает достаточно высокой скоростью - до 10см/сек (203dpi), это выгодно отличает его от принтеров GODEX моделей EZ-2, EZ-4 и BZB-2. Принтеры моделей CITIZEN CLP 2001 и GODEX EZ-4TT Plus, EZ-4TK Plus могут печатать этикетки термическим и термотрансферным способом, их производительность составляет до 5 тыс. этикеток в день. Все модели печатают со скоростью 10см/с, но EZ-4TK Plus может печатать с разрешением до 300dpi, тогда как CLP 2001 и EZ-4TT Plus только с разрешением 203dpi. CLP 2001 - качественный и дорогой принтер, тогда как EZ-4TT Plus и EZ-4TT Plus - более доступны по цене. Для печати этикеток тиражом до 15 тыс. этикеток в день можно использовать принтеры моделей CITIZEN CLP 6001, CLP 6401 или GODEX EZ-4206. Принтеры отличаются тем, что CLP 6001 печатает с большей скоростью, CLP 6401 имеет самое высокое разрешение печати, а EZ-4206 доступен по цене. Все три модели поддерживают две технологии печати: термопечать и термотрансферную печать, т.е. могут печатать как на термобумаге, так и на обычной бумаге или картоне. Принтеры CITIZEN CLP 9001 / CLP 9301 – самые дорогие и самые производительные из представленных принтеров этикеток (тираж до 25 тыс. этикеток в день). Принтеры могут печатать двумя способами: как прямой термопечатью, так и термотрансферной печатью. CLP 9001 печатает с большей скоростью (30см/с), но с меньшим разрешением (203dpi). CLP 9301 печатает с меньшей скоростью (20см/с), но с большим разрешением (304dpi). Также для печати этикеток можно применить не специализированный принтер, то есть любой компьютерный принтер. Для этого необходимо установить шрифты True Type и в любой офисной программе для напечатанных символов выбрать шрифт штрих-кода и просто распечатать на самоклеющейся бумаге. Притом, что на предприятии уже имеется принтер, этот вариант является самым экономным. Сканеры штрих-кода значительно влияют на эффективность работы продавца. При выборе модели приобретаемого сканера необходимо выяснить его характеристики: 1) скорость и точность: если нужно сканировать штрих-код часто, то скорость и точность сканирования важна. 2) тип сканера: если требуется моментальное сканирование за одно действие тогда необходимы многоплоскостные сканеры с функцией корректировки кода. 3) габариты сканера: при высокой важности экономии рабочего пространства наиболее подходящими окажутся встраиваемые в кассовый стол и небольшие по габаритам сканеры. 4) способ сканирования: для разнородных по габаритам товаров иногда может потребоваться ручное сканирование. 5) интерфейс подключения сканера: к ПК или POS-системе сканер можно подключить по последовательному интерфейсу RS-232C или в разрыв клавиатуры. К кассовому аппарату сканер можно подключить только по последовательному интерфейсу RS-232C. 6) дополнительные функции и механизмы: такие как подставка, ИК-датчик, Flash-память. Так как единица товара может иметь относительно большие габариты, то для магазина единственным приемлемым вариантом является ручной сканер. Интерфейс подключения в разрыв клавиатуры (КВ-подключение) наиболее удобно так как не требует дополнительного программного обеспечения. Интенсивность продажи позволяет применить самый дешёвый сканер: Светодиодный контактный сканер CIPHER 1000 КВ. Стоимость около двух тысяч рублей.[12] Основное применение терминалы сбора данных находят в торговле, промышленности, почтовых и транспортных службах, там, где требуется автоматизация складских и производственных процессов, где часто встречаются операции, связанные со сбором данных о количестве различных предметов (товаров, промышленных изделий, грузов, корреспонденции и т.д.). То есть терминал сбора данных можно применить для инвентаризации товара. При выборе терминала сбора данных, также как и при выборе другого оборудования следует исходить из специфики предприятия. Вам следует знать ответы на следующие вопросы: 1) частоту выполняемых операции связанных со сбором данных: если частота велика, то немаловажными свойствами будут удобство использования, габариты и вес. 2) объем собираемых данных (объем данных напрямую зависит от количества товаров на складе): при большом количестве товаров на складе нужны устройства с большим объемом памяти. 3) необходимость ручного ввода данных: для ручного ввода данных требуется клавиатура и/или сенсорный экран. 4) необходимость выполнять обработку во время сбора данных: например, поиск информации по коду или оформление документов. 5) интерфейс по которому предполагается подключать терминал сбора данных к ПК: терминал может передавать данные в ПК по последовательному интерфейсу RS-232C, по инфракрасному каналу (интерфейс IrDA), по радиоканалу или включаться в компьютерную сеть. 6) дополнительные функции и механизмы: такие как подставка, зарядное устройство, дополнительная память, программное обеспечение. Одни из самых популярных терминалы сбора данных компании ZEBEX (Тайвань) моделей: STL-2000CE, PDL-20, PDC-10 Lite, Z-1050, Z-1110 Терминал сбора данных ZEBEX PDL-20 - это терминал сбора данных со встроенным лазерным сканером и памятью 1Mb, обладает незначительными габаритами и небольшим весом. PDL-20 можно использовать при осуществлении всех складских операций: отпуск, прием товара, инвентаризация и т.п. Стоимость равна около двадцати двум с половиной тысяч рублей. Терминал сбора данных ZEBEX PDС-10 Lite снабжен светодиодным сканером и памятью 512Kb. В сравнении со сканером PDL-20 терминал PDС-10 Lite имеет меньшую стоимость (около пятнадцати тысяч рублей), но при этом обладает большим весом и габаритами. PDC-10 Lite можно использовать на небольших складах и в магазинах при отпуске, приеме товара на склад, инвентаризации на складе или в торговом зале. Терминал сбора данных ZEBEX STL-2000CE представляет собой palm-компьютер, управляемый операционной системой WindowsCE3.0. Его можно порекомендовать для приложений, где требуются возможности автономной обработки данных, сравнимые с возможностями ПК.[12] Из предлагаемых терминалов сбора данных самым привлекательным является ZEBEX PDС-10 Lite, так как он имеет минимальную цену и включает все необходимые функции: сканирование штрих кода и ввод количества товара. Таким образом, схема расположения технических средств будет выглядеть следующим образом.
Рис 2.1. Схема расположения технических средств § 3. Сетевые ресурсы в торговле.В небольшом офисе или в торговом зале магазина может быть установлено несколько компьютеров. Помимо этого, может использоваться и другое оборудование: принтеры, сканеры или цифровые камеры. Имея такой комплект компьютеров и устройств, естественно попытаться организовать общий доступ к файлам, папкам и подключению к Интернету. Офисная сеть позволяет пользователю обращаться к ресурсам других компьютеров или устройств, на самом деле не работая непосредственно на этих компьютерах. Пользователь может работать с файлами совместно с коллегами по работе, и в то же время просматривать содержимое Интернета. Существует множество способов соединения компьютеров или создания сети с помощью Windows. Для небольших офисов наиболее распространенной моделью является одноранговая сеть. Одноранговая сеть, также называемая рабочей группой, часто используется для домашней или малой офисной сети. В такой модели компьютеры соединены друг с другом напрямую и для управления сетевыми ресурсами сервер не требуется. Обычно одноранговая сеть является наиболее удобным средством для работы, если в организации меньше десяти компьютеров, расположенных рядом. Компьютеры в рабочей группе рассматриваются как узлы, поскольку они равны и пользуются общими ресурсами без помощи сервера. Каждый пользователь определяет, какие данные на своем компьютере он предоставит в общий доступ в сети. Совместный доступ к общим ресурсам позволит всем пользователям печатать на одном принтере, обращаться к содержимому общих папок и работать с одним файлом, не передавая его на гибком диске. Малая офисная сеть аналогична телефонной сети. Каждый компьютер в сети оснащен сетевым адаптером, действующим наподобие телефонного аппарата, с помощью которого можно говорить и слушать собеседника, — точно так же компьютер с помощью адаптера обменивается данными с другими компьютерами сети. В домашней или малой офисной сети можно:
Существует пять типов сетевых подключений и подключений удаленного доступа. В таблице 4 показаны все типы подключений, описаны используемые ими способы связи и приведены примеры этих подключений. Таблица 4. Типы подключений
Окончание Таблицы 4
Средство общего доступа к подключению Интернета (Internet Connection Sharing, ICS) позволяет нескольким компьютерам пользоваться одним подключением для доступа в Интернет. Один из компьютеров, называемый узлом ICS, подключается непосредственно к Интернету и предоставляет это подключение в общий доступ остальным компьютерам сети. Клиентские компьютеры получают доступ в Интернет через узловой компьютер. При включении средства ICS система безопасности сети укрепляется, поскольку в Интернете представлен только компьютер узла ICS. Любые данные, направляемые клиентскими компьютерами в Интернет, должны будут пройти через узел ICS, а адреса клиентских компьютеров останутся скрытыми для глобальной сети. Таким образом клиентские компьютеры защищены, поскольку доступ к ним извне локальной сети невозможен. Со стороны Интернета виден только компьютер, на котором запущено средство ICS. Для создания домашней или небольшой офисной сети необходимы следующие компоненты.
Минимальные требования к компьютерам сети:
При использовании на рабочем месте продавца компьютера сетевой адаптер покупать не требуется, так как он уже есть в комплектации компьютера в составе материнской платы. Следовательно, предпочтительным в таком случае становиться использование в крупных магазинах локальной сети. Для обмена информацией между магазинами целесообразным было бы использование модемов с подключениями удалённого доступа. Так же в перспективе для создания виртуального магазина и ускорения обмена информации между подразделениями предприятия можно использовать выделенный канал подключения Интернета. Глава 3. ПРОЕКТ СОЗДАНИЯ АИС УЧЁТА ТОВАРОДВИЖЕНИЯ§ 1.ТЕХНИКО-ЭКОНОМИЧЕСКОЕ ОБОСНОВАНИЕ СОЗДАНИЯ АСУВведение Основанием для проведения работ является договор на создание АСУ. Организацией-заказчиком является ПБОЮЛ «Коломеец». Работы будут проводиться Коломеец Валентином Андреевичем с 1.06.2004 по 15.06.2004. Источником финансирования работ является ПБОЮЛ «Коломеец» в объёме до двадцати пяти тысяч рублей единовременно на дату начала выполнения работ. При проведении ТЭО использовался ГОСТ 24.202-80 Характеристика объекта и существующей системы управления Объектом существующей системы управления является группа магазинов разных видов товара. Производственно-хозяйственная деятельность объекта заключается в розничной торговле товарами народного потребления. В организационную структуру объекта входят продавцы и бухгалтер. Продавцы принимают у поставщиков товар, расплачиваются, ведут журналы учёта, продают товар. Бухгалтерия контролирует ведение журналов учета продавцами и составляет отчеты начальству и в налоговые органы. Существующая система управления состоит из руководителя предприятия и завмага. Завмаг определяет поставщиков товара и организует процесс торговли в целом. Руководитель предприятия распоряжается вырученными средствами и координирует работу завмага. Планирование на оперативном уровне представляет собой определение обязанностей каждого сотрудника магазина, графиков работ сотрудников, на тактическом – выбор поставщиков, на стратегическом – определение долгосрочных целей существования магазина. Функция не автоматизирована. Учет представляет ведение журналов учета прихода расхода денежных средств и товара. Функция не автоматизирована, используются только бумажные носитель информации. Функция контроля определяет отклонения учётных данных от плановых, то есть контроль результатов деятельности магазина осуществляется пересчётом товаров в магазине по окончании отчётного периода, и выявляется отклонение суммы товаров в денежном выражении от суммы товаров в денежном выражении, которая должна была остаться. Функция не автоматизирована. Оперативное управление определяет мероприятия по регулирования хозяйственных процессов с целью исключения возникающих отклонений в плановых и учётных показателях, то есть определяет поощрения или наказания или изменения кадрового состава. Функция не автоматизирована. Анализ выявляет целесообразность продолжения работы с определёнными поставщиками. Функция не автоматизирована, и поэтому из-за своей трудоёмкости часто не выполняется. Основными недостатками системы управления частые ошибки, возникающие в учете и обработке информации, отсутствие автоматизации поиска и хранения ведет к большим затратам времени. Недостатки учета ведут к ошибкам в заказе товаров, то есть заявка делается не на все товары или на товары в недостаточном количестве, что приводит к отсутствию востребованного товара в магазине в течении промежутка времени до одной недели . Количество не заказанных наименований товара доходит до десяти процентов. Следовательно, потенциальные потери магазина составляют до десяти процентов прибыли. Не автоматизированное составление заявки и журналов учёта так же требует от десяти процентов рабочего времени продавца, что неизбежно снижает его эффективность. Ручная обработка информации вынуждает содержать большой штат бухгалтеров, что приводит к большим издержкам производства. Однако большой штат бухгалтеров не исключает ошибки в учете и не обеспечивает большую скорость обработки информации. Выявление ошибок результатов ревизии занимает до одного дня в течении которого магазин закрыт. Ревизия выполняется раз в месяц, поэтому потенциальные потери прибыли составляют до трёх процентов. Автоматизация процесса позволяет сократить время выявления ошибки втрое, то есть сэкономить до двух процентов прибыли. Для создания АСУ объект готов: оборудование может размещаться на существующих рабочих местах. Цели, критерии и ограничения создания АСУ Целью создания АСУ является:
Создание АСУ ограничивается невозможностью выделения средств на автоматизацию всего объекта управления в целом сразу, поэтому внедрение проекта возможно по частям по одному торговому отделу в промежутки времени, определённые руководителем предприятия-заказчика. Функции и задачи создаваемой АСУ Создаваемая АСУ автоматизирует следующие задачи:
Автоматизация этих трёх задач необходима для сокращения затрат времени на выполнение операций учёта товародвижения и предоставления информации для других задач автоматизации.
Ожидаемые технико-экономические результаты создания АСУ Основными источниками экономической эффективности, получаемыми в результате создания АСУ являются:
Ожидаемые изменения основных технико-экономических и социальных показателей производственно-хозяйственной деятельности объекта:
Ожидаемые затраты на создание АСУ с распределением их по очередям создания АСУ и по годам:
(Далее а и б – рабочее место продавца.)
Необходимость данных затрат определяется руководством организации-заказчика на основе изменения результатов деятельности уже автоматизированных магазинов. Ожидаемые обобщающие показатели экономической эффективности АСУ составляют увеличение прибыли до 12 % минус затраты на создание АСУ. При обороте магазина до 400 000 рублей в месяц оборот после внедрения АСУ составит до 448 000 рублей в месяц. Прибыль магазина определяется наценкой товара – 20%, то есть 20% от 48 000 рублей равна 9600 рублей. То есть при затратах магазина на 2 рабочих места 60 000 рублей внедрение АСУ окупит себя минимум через 7 месяцев, максимум через 2 года. Выводы и предложения Выводы о производственно-хозяйственной необходимости и технико-экономической целесообразности создания АСУ Ожидаемые результаты создания АСУ соответствуют заданным целям и критериям создания АСУ. Решение о создании АСУ – положительное. Предложения по совершенствованию организации и управления Предложения по совершенствованию производственно-хозяйственной деятельности: использование глобальной сети Интернет для отсылки автоматизировано создаваемых заявок поставщикам. Предложения по совершенствованию организационной и функциональной структур системы управления: сокращение штата бухгалтеров или перевод их на другие должности. Рекомендации по созданию АСУ Рекомендации по созданию АСУ:
§ 2.ТЕХНИЧЕСКОЕ ЗАДАНИЕВведение Наименование АСУ: «Учёт товародвижения ПБОЮЛ «Коломеец»». Основанием для создания АСУ является договор на создание АСУ. Наименование темы: Автоматизация учёта товародвижения. Сроки начала и окончания работы по созданию АСУ: с 1.06.2004 по 15.06.2004. Создание АСУ будет проводиться Коломеец Валентином Андреевичем. Источником финансирования работ является ПБОЮЛ «Коломеец» в объёме до двадцати пяти тысяч рублей единовременно на дату начала выполнения работ. Характеристика объекта управления Объектом системы управления является группа магазинов разных видов товара. Объект управления состоит из продавцов, бухгалтеров. Продавцы ведут учёт товародвижения, бухгалтера контролируют ведение учёта товародвижения и составляют отчёты. Входными материальными потоками является закупаемый у поставщиков товар. Выходными материальными потоками является продаваемый товар покупателям. Особенностями объекта управления является его географическое местоположение: разбросанность магазинов и значительное удаление от системы управления некоторых из них. Назначение АСУ Назначение АСУ является:
Выполняемые функции, необходимые для достижения целей:
Общая структура системы управления объектом: объектом управляет завмаг и руководитель предприятия. АСУ предназначена для внесения первичной информации продавцами и предоставления отчётной информации системе управления. В перспективе АСУ может включать в себя Интернет магазин. Основные требования к АСУ Требования к системе и ее частям В условиях автоматизированного управления объектом должны быть достигнуты показатели:
Режим работы АСУ: ежедневно с 8.00 до21.00. Способы обмена информацией со смежными системами:
Для кодирования информации используются стандартные средства Windows и Office. К эргономическим требованиям относится применение ручного сканера штрих-кодов для сканирования штрих-кодов крупных единиц товара. К требованиям к сохранности информации при авариях относится использование система энергоснабжения, таких как источник бесперебойного питания, инвертор, генератор. Требования к качеству выполнения функций АСУ Функции управления автоматизированные АСУ:
К задачам учёта относится:
К задачам анализа относится:
К задачам контроля относится:
Формы представления информации всех функций электронные и печатные. Требования к видам обеспечения АСУ Программное обеспечение должно обеспечивать:
Требования к техническому обеспечению: Система должна функционировать на персональном компьютере Pentium II или выше с оперативной памятью не менее 64 Мбайт. Разрешение видеоадаптера и монитора – 1024x768. Требования к организационному обеспечению: Система не должна требовать при эксплуатации обслуживающего персонала. Время ремонта и устранения неполадок не должно превышать 3 часов. Требования к информационному обеспечению: обозначения форм и текст справки системы должен быть понятен персоналу работающему с системой. Технико-экономические показатели АСУ Технико-экономические показатели, которые должны быть достигнуты в результате создания АСУ:
Максимально допускаемая сумма единовременных затрат на создание АСУ равна 70000 рублей. Ожидаемые обобщающие показатели экономической эффективности АСУ составляют увеличение прибыли до 12 % минус затраты на создание АСУ. В среднем обороте магазина до 400 000 рублей в месяц оборот после внедрения АСУ составит до 448 000 рублей в месяц. Прибыль магазина определяется наценкой товара – 20%, то есть 20% от 48 000 рублей равна 9600 рублей. То есть при затратах магазина на 2 рабочих места 60 000 рублей внедрение АСУ окупит себя минимум через 7 месяцев, максимум через 2 года. При расчёте что система будет работать 5 лет, годовой экономический эффект будет равен: ((5*12-7)*9600)/5= 101760 рублей. То есть использование АСУ может принести до 100 000 рублей в год. Состав, содержание и организация работ по созданию АСУ В соответствии с ГОСТ 34601-90 работа по созданию ЭИС делится на семь стадий:
На основе материалов, полученных после выполнения первой и второй стадий, разрабатывается технико-экономическое обоснование и техническое задание. Основанием для разработки проектных решений по задаче на четвертой стадии служит документ «Постановка задачи».
- Приложение 1ТРЕБОВАНИЯ К СОДЕРЖАНИЮ ДОКУМЕНТА “ТЕХНИКО-ЭКОНОМИЧЕСКОЕ ОБОСНОВАНИЕ СОЗДАНИЯ АСУ” ГОСТ 24.202-80 Настоящий стандарт распространяется на техническую документацию на автоматизированные системы управления (АСУ) всех видов, разрабатываемые для всех уровней управления (кроме общегосударственного), и устанавливает требования к составу и содержанию документа “Технико-экономическое обоснование создания АСУ”. 1. ОБЩИЕ ПОЛОЖЕНИЯ. 1.1. Документ “Технико-экономическое обоснование создания АСУ” (ТЭО АСУ) предназначен для обоснования производственно-хозяйственной необходимости и технико-экономической целесообразности создания или развития АСУ (далее – создания АСУ). 1.2. Документ ТЭО АСУ разрабатывают как самостоятельный документ при создании АСУ на действующих или реконструируемых (реорганизуемых) объектах или как раздел в составе ТЭО на проектирование и строительство объекта. 1.3. В зависимости от назначения и специфических особенностей создаваемых АСУ допускается включать в документ ТЭО АСУ дополнительные разделы, требования к содержанию которых не установлены настоящим стандартом. 1.4. Для вновь проектируемых и строящихся объектов управления исходные данные, необходимые для написания разделов и подразделов документа ТЭО АСУ, определяют на основе анализа объектов-аналогов. 2. СОСТАВ И СОДЕРЖАНИЕ ТЭО АСУ. 2.1. Документ ТЭО АСУ должен состоять из введения и следующих разделов:
2.2. “Введение” должно содержать следующие сведения по технико-экономическому обоснованию создания АСУ:
2.3. Раздел “Характеристика объекта и существующей системы управления” должен содержать:
Примечание. Для объектов с развиваемыми АСУ в разделе приводят характеристики автоматизированных и неавтоматизированных частей существующей системы управления. 2.4. Раздел “Цели, критерии и ограничения создания АСУ” Должен содержать:
Примечание. Цели и критерии создания АСУ должны быть заданы в виде изменения значении соответствующих показателей. 2.5. Раздел “Функции и задачи создаваемой АСУ” должен содержать:
2.6. Раздел “Ожидаемые технико-экономические результаты создания АСУ” должен содержать:
Примечание. В разделе указывают только те показатели деятельности объекта, которые будут претерпевать изменения в результате создания АСУ. 2.7. Раздел “Выводы и предложения” должен состоять из следующих подразделов:
Примечание. Подраздел “Рекомендации по созданию АСУ” включают в раздел только при положительном решении вопроса о создании АСУ. 2.7.1. Подраздел “Выводы о производственно-хозяйственной' необходимости и технико-экономической целесообразности создания АСУ” должен содержать:
2.7.2. Подраздел “Предложения по совершенствованию организации и управления” должен содержать предложения:
Примечание. Предложения должны быть конкретными и отражать основные направления совершенствования организации и управления. 2.7.3. Подраздел “Рекомендации по созданию АСУ” должен содержать рекомендации:
Приложение 2ТРЕБОВАНИЯ К СОДЕРЖАНИЮ ДОКУМЕНТА “ТЕХНИЧЕСКОЕ ЗАДАНИЕ” ГОСТ 24.201-79 Настоящий стандарт распространяется на техническую документацию на автоматизированные системы управления (АСУ) всех видов, разрабатываемые для всех уровней управления народным хозяйством (кроме общегосударственного), и устанавливает общие требования к содержанию документа “Техническое задание” (ТЗ) на создание АСУ, кроме АСУ технологическими процессами. В зависимости от вида и назначения АСУ требования, устанавливаемые в настоящем стандарте, допускается конкретизировать в нормативно-технической документации. 1. ОБЩИЕ ПОЛОЖЕНИЯ 1.1. ТЗ является основным исходным документом для создания АСУ, на соответствие которому проверяется созданная АСУ. 1.2. ТЗ следует разрабатывать на основании результатов работ, проводимых на предпроектной стадии с учетом технико-экономического обоснования (ГОСТ) 24.202-80 (ТЭО) и требований, изложенных в ГОСТ 15.001—73. 1.3. ТЗ на АСУ является частью задания на создание объекта управления, если АСУ создают одновременно и совместно с ним. 1.4. На части АСУ допускается разрабатывать отдельные технические задания. 2. СОСТАВ ТЕХНИЧЕСКОГО ЗАДАНИЯ 2.1. Техническое задание на создание АСУ должно содержать следующие разделы:
2.2. Допускается расширять перечень разделов ТЗ, установленных настоящим стандартом, в зависимости от специфических особенностей создаваемых АСУ. 3. СОДЕРЖАНИЕ ТЕХНИЧЕСКОГО ЗАДАНИЯ 3.1. “Введение” должно содержать:
3.2. Раздел “Характеристика объекта управления” должен содержать:
3.3. Раздел “Назначение АСУ” должен содержать:
3.4. Раздел “Основные требования к АСУ” должен содержать следующие подразделы:
3.4.1. Подраздел “Требования к системе и ее частям” должен содержать:
3.4.2. Подраздел
“Требования
к качеству
выполнения
функций АСУ”
должен содержать
перечень функций
управления
и решаемых
задач или комплекса
задач с указанием
для каждой
задачи основных
входных и выходных
показателей
и потребителя
информации. 3.4.3. Подраздел “Требования к видам обеспечения АСУ” должен содержать требования к программному, информационному, организационному, техническому и другим видам обеспечения в соответствии с требованиями, установленными стандартами на АСУ конкретных видов. В подразделе допускается приводить требования по применению типовых решений, составу и структуре используемых технических средств, включая специальные технические средства, разрабатываемые для АСУ конкретного вида. 3.4.4. Состав требований к частям системы, разрабатываемым по отдельным техническим заданиям, определяют в зависимости от выделяемой части системы: подсистемы АСУ, ИВЦ, банка данных и т. п. 3.4.5. В разделе “Основные требования к АСУ” допускается приводить дополнительные требования, не указанные в пп. 3.4.1-3.4.4, а также ссылки на нормативно-техническую документацию, которой должна соответствовать техническая документация на АСУ. 3.5. Раздел “Технико-экономические показатели АСУ” должен содержать:
К техническому заданию следует прилагать расчет экономической эффективности и, при необходимости, расчет научно-технического уровня создаваемой АСУ. 3.6. Раздел “Состав, содержание и организация работ по созданию АСУ” должен содержать:
Стадии, этапы
и перечень
выполняемых
работ указывают
в соответствии
с нормативнотехнической
документацией
на АСУ конкретного
вида. Кроме
того, в разделе
необходимо
приводить
перечень мероприятий
по подготовке
объекта к внедрению
АСУ с указанием
сроков выполнения
работ и исполнителей. 3.7. Раздел “Порядок приемки АСУ” должен содержать указания о составе и объеме приемосдаточных испытаний, которые проводят при вводе системы в эксплуатацию или предъявлении системы Государственной (межведомственной, внутриведомственной) комиссии. Состав и объем испытаний определяют по нормативно-технической документации на АСУ конкретного вида.
ВВЕДЕНИЕ Error: Reference source not found Глава 1. ИССЛЕДОВАНИЕ ПРЕДМЕТНОЙ ОБЛАСТИ Error: Reference source not found § 2. Характеристика процесса товародвижения в ЭИС предприятия Error: Reference source not found Глава 2. Автоматизация на предприятии торговли Error: Reference source not found § 2. Возможности применения АИС и АИТ продуктов в торговле. Error: Reference source not found § 3. Сетевые ресурсы в торговле. Error: Reference source not found Глава 3. ПРОЕКТ СОЗДАНИЯ АИС УЧЁТА ТОВАРОДВИЖЕНИЯ Error: Reference source not found § 1.ТЕХНИКО-ЭКОНОМИЧЕСКОЕ ОБОСНОВАНИЕ СОЗДАНИЯ АСУ Error: Reference source not found § 2.ТЕХНИЧЕСКОЕ ЗАДАНИЕ Error: Reference source not found § 3. Разработка приложения «Учет товародвижения» Error: Reference source not found Список использованных источников 100 Приложение 1 (ТРЕБОВАНИЯ К СОДЕРЖАНИЮ ДОКУМЕНТА “ТЕХНИКО-ЭКОНОМИЧЕСКОЕ ОБОСНОВАНИЕ СОЗДАНИЯ АСУ”) 101 Приложение 2 (ТРЕБОВАНИЯ К СОДЕРЖАНИЮ ДОКУМЕНТА “ТЕХНИЧЕСКОЕ ЗАДАНИЕ”) 107 Список использованных источников
Приложение 1ТРЕБОВАНИЯ К СОДЕРЖАНИЮ ДОКУМЕНТА “ТЕХНИКО-ЭКОНОМИЧЕСКОЕ ОБОСНОВАНИЕ СОЗДАНИЯ АСУ”ГОСТ 24.202-80 Настоящий стандарт распространяется на техническую документацию на автоматизированные системы управления (АСУ) всех видов, разрабатываемые для всех уровней управления (кроме общегосударственного), и устанавливает требования к составу и содержанию документа “Технико-экономическое обоснование создания АСУ”. 1. ОБЩИЕ ПОЛОЖЕНИЯ. 1.1. Документ “Технико-экономическое обоснование создания АСУ” (ТЭО АСУ) предназначен для обоснования производственно-хозяйственной необходимости и технико-экономической целесообразности создания или развития АСУ (далее – создания АСУ). 1.2. Документ ТЭО АСУ разрабатывают как самостоятельный документ при создании АСУ на действующих или реконструируемых (реорганизуемых) объектах или как раздел в составе ТЭО на проектирование и строительство объекта. 1.3. В зависимости от назначения и специфических особенностей создаваемых АСУ допускается включать в документ ТЭО АСУ дополнительные разделы, требования к содержанию которых не установлены настоящим стандартом. 1.4. Для вновь проектируемых и строящихся объектов управления исходные данные, необходимые для написания разделов и подразделов документа ТЭО АСУ, определяют на основе анализа объектов-аналогов. 2. СОСТАВ И СОДЕРЖАНИЕ ТЭО АСУ. 2.1. Документ ТЭО АСУ должен состоять из введения и следующих разделов:
2.2. “Введение” должно содержать следующие сведения по технико-экономическому обоснованию создания АСУ:
2.3. Раздел “Характеристика объекта и существующей системы управления” должен содержать:
Примечание. Для объектов с развиваемыми АСУ в разделе приводят характеристики автоматизированных и неавтоматизированных частей существующей системы управления. 2.4. Раздел “Цели, критерии и ограничения создания АСУ” Должен содержать:
Примечание. Цели и критерии создания АСУ должны быть заданы в виде изменения значении соответствующих показателей. 2.5. Раздел “Функции и задачи создаваемой АСУ” должен содержать:
2.6. Раздел “Ожидаемые технико-экономические результаты создания АСУ” должен содержать:
Примечание. В разделе указывают только те показатели деятельности объекта, которые будут претерпевать изменения в результате создания АСУ. 2.7. Раздел “Выводы и предложения” должен состоять из следующих подразделов:
Примечание. Подраздел “Рекомендации по созданию АСУ” включают в раздел только при положительном решении вопроса о создании АСУ. 2.7.1. Подраздел “Выводы о производственно-хозяйственной' необходимости и технико-экономической целесообразности создания АСУ” должен содержать:
2.7.2. Подраздел “Предложения по совершенствованию организации и управления” должен содержать предложения:
Примечание. Предложения должны быть конкретными и отражать основные направления совершенствования организации и управления. 2.7.3. Подраздел “Рекомендации по созданию АСУ” должен содержать рекомендации:
Приложение 2ТРЕБОВАНИЯ К СОДЕРЖАНИЮ ДОКУМЕНТА “ТЕХНИЧЕСКОЕ ЗАДАНИЕ”ГОСТ 24.201-79 Настоящий стандарт распространяется на техническую документацию на автоматизированные системы управления (АСУ) всех видов, разрабатываемые для всех уровней управления народным хозяйством (кроме общегосударственного), и устанавливает общие требования к содержанию документа “Техническое задание” (ТЗ) на создание АСУ, кроме АСУ технологическими процессами. В зависимости от вида и назначения АСУ требования, устанавливаемые в настоящем стандарте, допускается конкретизировать в нормативно-технической документации. 1. ОБЩИЕ ПОЛОЖЕНИЯ 1.1. ТЗ является основным исходным документом для создания АСУ, на соответствие которому проверяется созданная АСУ. 1.2. ТЗ следует разрабатывать на основании результатов работ, проводимых на предпроектной стадии с учетом технико-экономического обоснования (ГОСТ) 24.202-80 (ТЭО) и требований, изложенных в ГОСТ 15.001—73. 1.3. ТЗ на АСУ является частью задания на создание объекта управления, если АСУ создают одновременно и совместно с ним. 1.4. На части АСУ допускается разрабатывать отдельные технические задания. 2. СОСТАВ ТЕХНИЧЕСКОГО ЗАДАНИЯ 2.1. Техническое задание на создание АСУ должно содержать следующие разделы:
2.2. Допускается расширять перечень разделов ТЗ, установленных настоящим стандартом, в зависимости от специфических особенностей создаваемых АСУ. 3. СОДЕРЖАНИЕ ТЕХНИЧЕСКОГО ЗАДАНИЯ 3.1. “Введение” должно содержать:
3.2. Раздел “Характеристика объекта управления” должен содержать:
3.3. Раздел “Назначение АСУ” должен содержать:
3.4. Раздел “Основные требования к АСУ” должен содержать следующие подразделы:
3.4.1. Подраздел “Требования к системе и ее частям” должен содержать:
3.4.2. Подраздел
“Требования
к качеству
выполнения
функций АСУ”
должен содержать
перечень функций
управления
и решаемых
задач или комплекса
задач с указанием
для каждой
задачи основных
входных и выходных
показателей
и потребителя
информации. 3.4.3. Подраздел “Требования к видам обеспечения АСУ” должен содержать требования к программному, информационному, организационному, техническому и другим видам обеспечения в соответствии с требованиями, установленными стандартами на АСУ конкретных видов. В подразделе допускается приводить требования по применению типовых решений, составу и структуре используемых технических средств, включая специальные технические средства, разрабатываемые для АСУ конкретного вида. 3.4.4. Состав требований к частям системы, разрабатываемым по отдельным техническим заданиям, определяют в зависимости от выделяемой части системы: подсистемы АСУ, ИВЦ, банка данных и т. п. 3.4.5. В разделе “Основные требования к АСУ” допускается приводить дополнительные требования, не указанные в пп. 3.4.1-3.4.4, а также ссылки на нормативно-техническую документацию, которой должна соответствовать техническая документация на АСУ. 3.5. Раздел “Технико-экономические показатели АСУ” должен содержать:
К техническому заданию следует прилагать расчет экономической эффективности и, при необходимости, расчет научно-технического уровня создаваемой АСУ. 3.6. Раздел “Состав, содержание и организация работ по созданию АСУ” должен содержать:
Стадии, этапы
и перечень
выполняемых
работ указывают
в соответствии
с нормативнотехнической
документацией
на АСУ конкретного
вида. Кроме
того, в разделе
необходимо
приводить
перечень мероприятий
по подготовке
объекта к внедрению
АСУ с указанием
сроков выполнения
работ и исполнителей. 3.7. Раздел “Порядок приемки АСУ” должен содержать указания о составе и объеме приемосдаточных испытаний, которые проводят при вводе системы в эксплуатацию или предъявлении системы Государственной (межведомственной, внутриведомственной) комиссии. Состав и объем испытаний определяют по нормативно-технической документации на АСУ конкретного вида.
МИНИСТЕРСТВО НАУКИ И ОБРАЗОВАНИЯ РОССИЙСКОЙ ФЕДЕРАЦИИДАЛЬНЕВОСТОЧНЫЙ ГОСУДАРСТВЕННЫЙ УНИВЕРСИТЕТ |
|||||||||||||||||||||||||||||||||||||||||||||||||||||||||||||||||||||||||||||||||||||||||||||||||||||||||||||||||||||||||||||||||||||||||||||||||||||||||||||||||||||||||||||||||||||||||||||||||||||||||||||||||||||||||||||||||||||||||||||||||||













OS
- терминалов:
«Феликс-Р
Ф»

















