Реферат: Разработка фотоприемного устройства волоконно-оптической системы передачи информации (ВОСПИ)
|
Название: Разработка фотоприемного устройства волоконно-оптической системы передачи информации (ВОСПИ) Раздел: Рефераты по радиоэлектронике Тип: реферат | |||||||||||||||||||||||||||||||||||||||||||||||||||||||||||||||||||||||||||||||||||||||||||||||||||||||||||||||||||||||||||||||||||||||||||||||||||||||||||||||||||||||||||||||||||||||||||||||||||||||||||||||||||||||||||||||||||||||||||||||||||||||||||||||||||||||||||||||||||||||||||||||||||||||||||||||||||||||||||||||||||||||||||||||||||||||||||||||||||||||||||||||||||||||||||||||||||||||||||||||||||||||||||||||||||||||||||||||||||||||||||||||||||||||||||||||||||||||||||||||
![]() ![]() Рис. 1.3 Блок схема измерения искажений ВОСПИ с одномодовым ВОК.
Рис. 3.2 Принципиальная схема Ι, ΙΙ, ΙΙΙ каскадов ФПУ. Рис.4.4 Эквивалентная схема предварительного усилителя (ПУ).
а) Графики АЧХ и ФЧХ VT1 (3 узел) Рисунок 4.4.а.
На частоте f =150 МГц усиление равно 0,9 . На частоте f = 450 МГц усиление 0,77. б) АЧХ и ФЧХ на выходе VT3 (5 узел ) На рисунке 4.4.б. АЧХ и ФЧХ при изменении R7 от 1 Ом до 100 Ом . Рис.4.4.б.
Нас удовлетворяет самая верхняя характеристика при R7 = 1 Ом На рисунке 4.4.б’. приведены графики ее АЧХ и ФЧХ Рис.4.4.б’.
На f = 150 МГц – усиление равно 0,75. На f = 450 МГц – усиление 0,65. в) АЧХ и ФЧХ на выходе VT2 ( 7 узел ). Рассмотрим графики АЧХ и ФЧХ при изменении R11 от 500 Ом до 20 кОм , приведенные на рисунке 4.4.в. Рис.4.4.в.
Рассмотрим параметры : при R11 = 20 кОм , полоса пропускания f – 592 МГц усиление равно 8,66. при R11 = 6,2 кОм , полоса пропускания f – 594,4 МГц усиление равно 8,55. при R11 = 2 кОм , полоса пропускания f – 608,7 МГц усиление – 8,24. при R11= 500 Ом , полоса пропускания f – 688,1 МГц усиление – 7,05. ФЧХ практически не изменяется, т.е. выбор сопротивления не влияет на нее. Выбираем R11 = 2 кОм. Графики АЧХ и ФЧХ приведены на рисунке 4.4.в’. Рис.4.4.в’
Реферат. Пояснительная записка дипломного проекта на тему: “Разработка фотоприемного устройства ВОСПИ диапазона ДЦВ.” Содержит: 88 страниц11 таблиц20 рисунков.Ключевые слова: волоконно-оптическая система передачи информации, усилитель фотоприемника, динамический диапазон, малые собственные шумы, аналоговый оптический сигнал. В данном дипломном проекте разрабатывается фотоприемное устройство для приема аналоговых оптических сигналов, обеспечивающее заданный динамический и частотный диапазон. Проведены технико-экономические расчеты, которые показывают целесообразность внедрения изделия в эксплуатацию, а также приведен комплекс мероприятий по обеспечению безопасности жизнедеятельности создателей ФПУ и обслуживающего персонала. Содержание.
Введение В современных системах связи все больше требуются скоростные широкополосные каналы связи для передачи информации. Отвечать растущим объемам передаваемой информации можно, используя оптическое волокно. Оптическое волокно в настоящее время считается самой совершенной, а также самой перспективной средой для передачи больших потоков информации на большие расстояния. Волоконная оптика обеспечила себе гарантийное развитие в настоящем и будущем. В межрегиональном масштабе следует выделить строительство волоконно-оптических сетей синхронной цифровой иерархии (SDH). Экономические аспекты оптического волокна также говорят в его пользу. Волокно изготавливается из кварца, основу которого составляет двуокись кремния, широко распространенного, а потому не дорогого материала в отличии от меди. Стоимость волокна по отношению к медной паре соотносится как 2:5. По всему миру в настоящее время поставщики услуг связи за год прокладывают десятки тысяч километров волоконно-оптических кабелей. Ведутся интенсивные исследования в области волоконно-оптических технологий такими крупнейшими компаниями как Lucent Technologies, Norton, Siemens, IBM, Corning, Alcoa Fujikura . Крупным производителем оптических соединителей в России является фирма « Перспективные Технологии ». Основными поставщиками оптических шнуров в России являются фирмы «Вимком-Оптик», «Телеком Комплекс Сервис». Многие потребители оптических шнуров имеют собственную сборку (РОТЕК, ЭЛОКОМ). В процессе эксплуатации ВОСПИ можно отметить ряд их достоинств:
Волоконно-оптические сети имеют, конечно и недостатки:
Оптические волокна производятся разными способами, они обеспечивают передачу оптического излучения на разных длинах волн, имеют различные характеристики и выполняют различные задачи. Все оптические волокна делятся на две основные группы: многомодовые MMF и одномодовые SMF. Наиболее очевидным путем увеличения информационной емкости волоконно-оптических систем связи является расширение спектральной области для передачи информации. Практически все современные системы связи работают в диапазонах длин волн λ=1,3мкм и λ=1,55мкм. Использование всего спектрального диапазона волокна позволяет резко увеличить информационную емкость волоконно-оптических систем со спектральным уплотнением каналов. С учетом дальнейшего прогресса волоконно-оптических технологий можно предположить,что используя только спектральный интервал 1,2-1,7мкм, в будущем можно будет передавать по одному волокну информацию со скоростью в 1000 тбит/с. Для реализации таких систем связи потребуются новые исследования и разработка новой элементной базы. Информация, которая должна быть передана в виде электрического сигнала, модулирует световой поток, который передается по волоконным световодам или через атмосферу. Шумовой характер излучения источников света, как правило, ограничивает применяемые виды модуляции излучателей и в практически используемых системах, находят место модуляции по интенсивности излучения. На приемном конце переданная информация демодулируется. Основным элементом построения ВОСПИ соответствует структурной схеме, приведенной на рис.1.1. Рис. 1.1
Передающие оптические модули: Передающие оптические модули РОМ-3155 выпускаются на основе импортных MQW InGaAsP/InP Фабри Перо лазерных диодов, интегрированных со схемой управления с дифференциальным PECL - входом. Модули имеют TTL – вход включения лазерного излучения и выход аварийного состояния лазерного диода (открытый коллектор). Предназначены для работы в цифровых волоконно-оптических линиях связи со скоростью передачи информации 2..155 Мбит/с. Технические характеристики приведены в таблице 1.1. Таблица 1.1. технические характеристики.
* - тип разъема может быть изменен по согласованию с заказчиком. При передаче на большие расстояния, когда отношение сигнал/шум на выходе приемника становится недостаточным, в тракт включают ретрансляторы. Для передачи сигнала обычно используют световые импульсы. При этом применяют два вида модуляции: аналоговые, при которой информация передается изменением амплитуды, ширины или положения импульсов; и цифровая – с кодированием информации комбинацией группы импульсов. В данном дипломном проекте разрабатывается ФПУ для ВОСПИ, использующую аналоговую модуляцию. При аналоговой передаче, информационный сигнал модулирует поднесущую частоту, как правило, СВЧ диапазона, которая в свою очередь управляет мощностью излучателя. Прием во всех случаях осуществляется с помощью фотоэлектрических полупроводниковых приемников излучения, преобразующих энергию колебаний оптического диапазона в электрическую энергию. Электрический сигнал усиливается до необходимого уровня усилителем низкой частоты. При разработке радиооптических преобразователей, используемых в аналоговых ВОСПИ, являющихся оптическими линиями связи между аналоговым фотоусилителем (АФУ) и входом приемника ДЦВ диапазона, необходимо выполнить два основных требования:
Для удовлетворения этих требований всей ВОСПИ необходимо обеспечить их выполнение каждым элементом ВОСПИ: УМ, лазерным излучателем, ВОК, ФПУ. В аналоговой ВОСПИ между АФУ и радиоприемником используются два радиооптических преобразователя: передающий радиооптический преобразователь, расположенный непосредственно в АФУ и выполняющий прямое радиооптическое преобразование сигнала, приемный радиооптический преобразователь, находящийся на приемном конце ВОСПИ перед входом радиоприемника и осуществляющий обратные преобразования оптического сигнала в радиосигнал. В качестве прямого радиооптического преобразователя выступает усилитель-модулятор, возбуждаемый от радиосигнала с АФУ и модулирующий этим усиленным радиосигналом ток лазерного излучателя. Лазерные модули для ВОЛС: Лазерные модули с оптическим волокном изготавливаются на основе импортных MQW InGaAsP/InP Фабри Перо лазерных диодов. выпускаются в неохлаждаемом исполнении, а также в корпусе DIL – 14 со встроенном элементом Пельтье и в корпусе типа “оптическая розетка”. Технические характеристики приведены в таблице 1.2. Таблица 1.2. Технические характеристики.
* - тип разъема может быть изменен по согласованию с заказчиком. LFO-xx-ip – 4-pin неохлаждаемый LFO-xx-ir – “оптическая розетка LFO-xx-i – DIL-14 с элементом Пельтье Радиооптический преобразователь, осуществляющий обратное преобразование оптического сигнала в радиосигнал, состоит из фотодиода и усилителя, то есть представляет из себя Фотоприемное устройство (ФПУ). Фотоприемные модули для ВОЛС: Фотоприемные модули серий PD-1375-ip/ir для спектрального диапазона 1100..1650 нм. изготавливаются на основе импортных InGaAs PIN – фотодиодов. Выпускаются в неохлаждаемом исполнении, а также в корпусе типа “оптическая розетка” для стыковки с одномодовым волокном, оконцованным разъемом “FC/PC”. Описание, оптические и электрические характеристики фотоприемного модуля PD-1375-ir приведены в конце этого пункта в таблице 1.3., а на рисунке 1.2. приведены схемы электрических соединений. 1.1.2 Потери и искажения ВОСПИ. Волоконно-оптические линии связи, используемые для передачи информации, не должны ухудшать характеристики электрических сигналов, то есть должны удовлетворять заданному динамическому и частотному диапазонам. Для удовлетворения всей ВОСПИ необходимо обеспечить их выполнение каждым элементам ВОСПИ:
Потери оптической мощности волоконно-оптических системах передачи происходят в основном на неоднородностях оптического волокна и соединениях. Кроме них существуют различные виды допусков на ухудшение характеристик. Рассмотрим их влияние на параметры ВОСПИ:
Рассмотрим дисперсные характеристики одномодового волокна, как наиболее оптимального по параметру погонного затухания. В одномодовом волокне существует два вида дисперсии: волноводная и материальная – зависимость фазовой скорости моды от частоты при распространении колебаний в материале. Суммарная дисперсия такого одномодового волокна определяется как сумма двух видов дисперсий: δτΣ = δτв + δτм Величина этих составляющих имеет одинаковый порядок, а функциональная зависимость от длины волны у них имеет разный знак. В результате на некоторой частоте сумма этих двух величин дает ноль – дисперсия отсутствует. График изменения дисперсии в зависимости от длины волны представлен на рис.1.3 Рис. 1.3
Исходя из графика в данной системе, выбрана длина волны 1,3 мкм. Величина дисперсии в связи с разбросом спектральных параметров волокна, обычно равна 2-5 нс/м.км. В соответствии с этим ощутимого ослабления сигнала из-за полной дисперсии не ожидается.
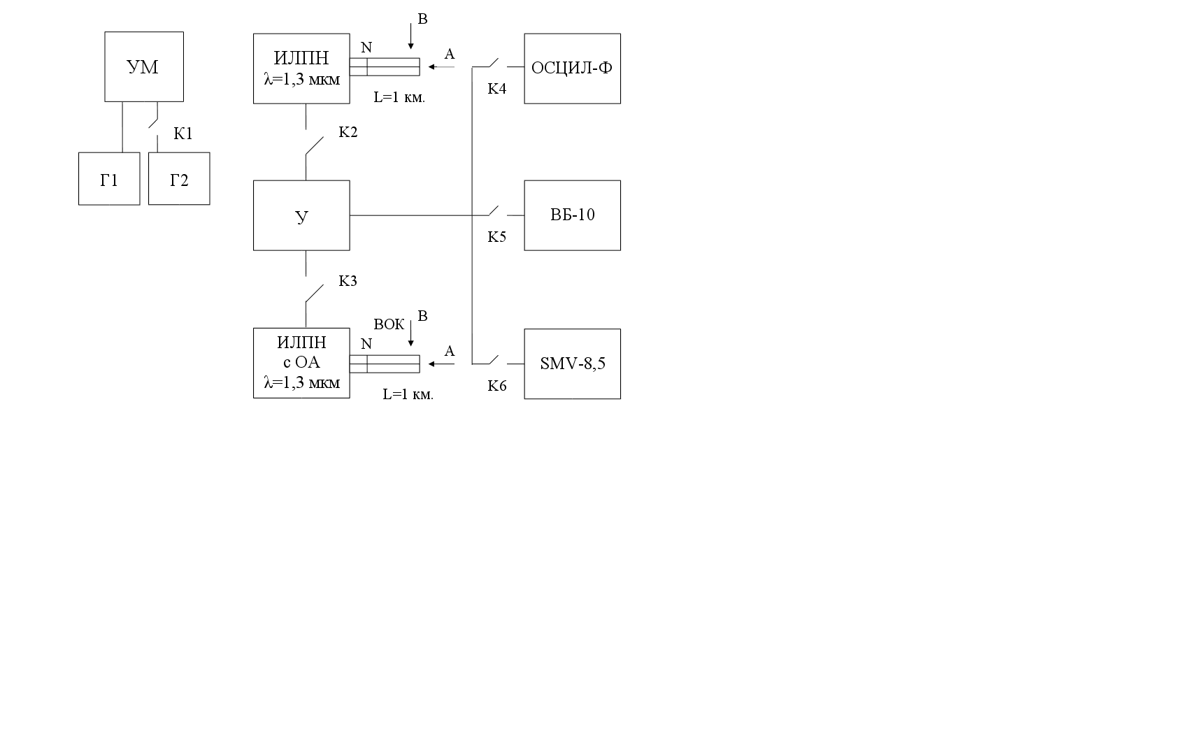
Выходная оптическая мощность лазера с оптическим изолятором составляет 3 дБ. Эти параметры участвуют в составлении запаса мощности ВОСПИ. Разрабатываемая ВОСПИ должна обеспечить передачу электрического сигнала без или с допустимыми уровнями искажений. К основным искажения, которые могут возникнуть в аналоговой ВОСПИ, относятся нелинейные и линейные искажения. Нелинейные искажения в наших условиях приводят к ухудшению отношения сигнал/шум, то есть к ухудшению чувствительности, а также к появлению ложных сигналов приема. Линейные искажения приводят также к ухудшению отношения сигнал/шум. Наиболее опасными искажениями являются нелинейные, которыми и будет определяться динамический диапазон ВОСПИ, особенно интермодуляционные искажения, создающие помехи с частотами ( mfi + nfj ). Поэтому выбор структуры ВОСПИ, схематических решений составляющих узлов будет направляться на обеспечение минимизации собственных шумов и нелинейных искажений всей ВРСПИ. Очень велики требования к ВОК. 1.1.3 Искажения сигналов в одномодовой аналоговой ВОСПИ. Структура построения ВОСПИ в этом случае соответствует варианту: лазерный излучатель одномодовой ВОК. При этой структуре возникновения искажений заключается в том, что при возбуждении одномодового волокна одномодовым, особенно одночастотным лазером, режим работы такого лазера очень сильно зависит от величины отраженного от неоднородности волокна (оптические разъемы, соединения, оптическая площадка фотодиода на приемном конце) оптического сигнала. Этот отраженный оптический сигнал приводит к появлению дополнительного шума излучения лазера, перескоку мод лазера, релаксационному режиму работы, что в конечном итоге проявляется увеличении нелинейности ватт/амперной характеристике лазера. При коротких длинах ВОСПИ ,что характерно для нашего случая и малом затухании оптического сигнала в волокне, эти искажения оказываются очень чувствительными. Допускается мощность обратного оптического сигнала, поступающего на выход лазера должна быть Робр. ≤(0,3ч1,0)% от мощности излучения лазера. В этом случае режим работы лазера не нарушается и не возникает дополнительных шумов и нелинейных искажений. Искажения в тракте распространения оптического сигнала и режим работы лазерного излучателя сильно зависят от условия эксплуатации ВОК. Если при эксплуатации происходят механические колебания вращения кабеля то это приводит к изменению затухания оптического сигнала из-за появления местной неоднородности и, следовательно, к изменению интенсивности обратного отраженного оптического сигнала, приводящего к изменению режимы работы лазера. Для устранения этого влияния лазерные излучатели должны выполняться с оптическим изолятором на выходе с разверткой Дразв.≥30ч40 дБ. по оптической мощности. 1.1.4. Экспериментальные наблюдения и измерения искажений сигналов в аналоговых ВОСПИ. Экспериментальные исследования искажений сигнала производились двухмодовым и одномодовым методами. В качестве регистрирующей аппаратуры использовался осциллограф, селективный микровольтметр В6-10, а также измеритель радиопомех SMV-8,5. Наблюдения и измерения искажений сигнала проводились как в КВ, так и ДЦВ диапазонах. Исследовалось при этом влияние как ВОК, так и лазерных излучателей на качественную и количественную картину искажений радиосигналов. 1.1.5. Исследование искажений радиосигнала в аналоговой ВОСПИ и одномодовым ВОК. В качестве лазерного излучателя на λ=1,3 мкм, разработанный ФТИ им. академика А.Ф.Иоффе, с выводом излучения в одномодовое волокно, а также полупроводниковый лазерный излучатель, разработанный НПО “Полюс”, одномодовый, одночастотный с оптическим изолятором и выводом излучения в одномодовое волокно. Блок-схема приведена на рис. 1.4 В качестве ВОК использовалось одномодовое волокно длиной L=1км. с погонным оптическим затуханием α=0,7 дБ/км. на λ=1,3мкм. Для наблюдения влияния механических воздействий и других воздействий на режим работы лазерного излучателя и соответственно на искажение сигнала использовался встроенный в лазерный излучатель фотодиод, работающий на усилитель “У”. Условные обозначения элементов блок-схемы на рис. 1.4 соответствуют: Г1 - генератор Г4-107. Г2 - генератор Г5-158. УМ - усилитель-модулятор. У - усилитель. ИЛПН-109 – лазерный многомодовый излучатель. ИЛПН-206 – лазерный одномодовый излучатель. ВОК – волоконно-оптический кабель. ОА – оптический аттенюатор К1…К6 – ключи. Генераторы Г4-107 и Г5-158 использовались в качестве генераторов радиосигнала. Для исключения влияния обратного отражения оптической мощности на работу лазера был использован оптический аттенюатор, который на (16ч20) дБ. ослаблял сигнал, поступающий в ВОК. Одномодовое волокно в сечении N соединено с одномодовым выводом лазерного излучателя посредством сварки. При изменении отражения от торца волокна по стрелке А происходило изменение режима работы лазера, что приводило к следующим явлениям: 1. Изменились собственные шумы излучения лазера. 2. Изменялся уровень излучаемого сигнала. 3. Изменились нелинейные искажения. Эти изменения по пунктам 1ч3 происходили в интервале от одного до трех раз, если торец волокна по стрелке А присоединился к фотодиоду ФПУ или был свободен, то есть изменялись условия отражения оптического сигнала от приемного конца ВОК. Аналогичные явления по пунктам 1ч3 наблюдались и при механическом воздействии по стрелке В на ВОК, но их явления проявлялись слабее. При проведении вышеперечисленных экспериментов с лазерным излучением и оптическим изолятором, явлений по пунктам 1ч3 не наблюдалось. 1.1.6. Определение основных характеристик оптических излучателей и фотоприемников. Кроме вышеперечисленных искажений в аналоговой ВОСПИ возможно возникновение искажений сигнала в ФПУ при использовании в качестве фотодиодов лавинных фотодиодов (ЛФД), которые обладают малыми собственными шумами, но создают значительные нелинейные искажения при небольшом уровне сигнала. У ЛФД динамический диапазон достигает величины не более 40 дБ. Для достижения большого динамического диапазона изменения радиосигнала, лазерные излучатели должны обладать очень малыми собственными шумами, а также иметь очень линейную ватт/амперную характеристику, обеспечивающую динамический диапазон изменения радиосигнала, особенно для КВ диапазона, более 60 дБ. по интермодуляционным искажениям второго порядка. Все эти требования лазерные излучатели и фотодиоды должны обеспечивать во всем желанном диапазоне радиосигнала, то есть от fн=60 кГц. до fв=500 МГц. Кроме искажения сигнала, возникающих в ВОСПИ из-за влияния оптоэлектронных элементов (ВОК, лазерные излучатели, фотодиоды) в аналоговых ВОСПИ используются и чисто электронные элементы (транзисторы, диоды, микросхемы), которые в свою очередь, создают дополнительные искажения, частотные искажения. Для исключения их влияния динамический диапазон устройств, созданных на этих элементах – усилителей, модуляторов для модуляции лазерных излучателей, а также усилителей для фотоприемных устройств, должен быть больше, чем динамический диапазон самих лазерных излучателей, то есть более 70 дБ. в КВ диапазоне и более 56 дБ. в ДЦВ диапазоне. Выводы: Учитывая все вышеперечисленное, можно сделать вывод, что при коротких линиях аналоговых ВОСПИ для исключения искажений сигнала необходимо использовать одномодовые одночастотные лазерные излучатели с оптическим изолятором на выходе, работающие на одномодовой ВОК. В этом случае практически исключается влияние ВОК, подвергающемуся механическим и другим воздействиям в процессе эксплуатации, на режим работы лазерного излучателя. На приемном конце оптической линии в качестве фотодиода необходимо использовать p-i-n фотодиоды из Ge или Jn;Ca;As;P материалов. 1.2.1. Волоконно-оптический кабель. В настоящее время в качестве линии оптического сигнала используется ВОК. Для наших целей, так как сигнал узкополосный может быть использован как многомодовый, так и одномодовый ВОК. Рассмотрим затухание сигнала в этих ВОК. Величина погонного затухания очень сильно зависит от длины волны, применяемой для передачи информации ВОК. На рис. 1.5 приведены графики погонного затухания в зависимости от длины волны для двух типов ВОК.
Рис. 1.5 Зависимость погонного затухания от длины волны. 1 – многомодовый ВОК. 2 – одномодовый ВОК. Как видно из графиков, рациональнее использовать одномодовый ВОК, работая на волнах 1300 нм. Исходя из условий эксплуатации (постоянные механические воздействия с различной частотой и усилением) в ВОСПИ могут возникать дополнительные искажения сигнала в зависимости от того, каким лазерным излучателем возбуждается какое оптическое волокно. При возбуждении одномодовым излучателем одномодового волокна дополнительных нелинейных искажений при механических воздействиях на волокно не происходит (т.к. не происходит эффекта перемешивания мод) т.е. не появляются дополнительные ложные сигналы с частотами f=(mf1± nf2), а также не изменяется уровень принимаемого сигнала (это явление отсутствует и при возбуждении многомодовым излучателем многомодового волокна). Таким образом, для исключения влияния механических воздействий, необходимо построение аналоговой ВОСПИ по структуре: одномодовый излучатель - одномодовый ВОК. Рекомендуемый вариант построения ВОСПИ имеет свои достоинства и недостатки: одномодовый излучатель – одномодовый кабель, малое затухание, но требуется высокая точность настройки разъемов. В нашем случае не требуется частых разъединений, а необходимо только первоначальное подключение. Поэтому ограничения на монтировку нас особо не стесняет. 1.2.2. Излучатели. Выполнение требований технического задания по частотному диапазону (Fв ≤ 400 МГц) приводит к тому, что в качестве излучателя может быть использован излучатель ИЛПН – 206 с ОИ. Источник оптического излучения должен излучать световой поток на длине волны, соответствующей одному из минимумов полных потерь в ОВ, обеспечивать эффективный ввод излучения в ОВ, иметь малые габариты, вес и потребляемую мощность, отличаться простотой, надежностью и высокой долговечностью. Для возбуждения лазерного излучателя необходим усилитель – модулятор. К УМ предъявляются требования: отношение сигнал/шум на выходе, должно быть равным сигналу/шуму на его входе, динамический диапазон по оптическому, а тем более по электрическому сигналу должен быть D ≥ 60 дБ. 1.2.3. Фотоприемные устройства (ФПУ). Одним из главных функциональных элементов схемы среди блоков волоконно-оптической системы передачи является Фотоприемное устройство. Фотоприемник изготавливается из полупроводниковых материалов. Существуют определенные требования к его качеству и надежности, поскольку отказ любого элемента данного ФПУ приводит к нарушению правильной работы всего ствола линии. Качество работы ФПУ характеризуется следующими основными параметрами:
Фотодетектор должен вносить минимальные шумы в приемную систему, отличаться стабильностью рабочих характеристик, иметь небольшие размеры, быть высоконадежным и недорогим. Приемные оптические модули серии PD-155-ip и PROM-155 выпускаются на основе импортных InGaAs/InP PIN – фотодиодов, интегрированных с малошумящим трансимпедансным усилителем со встроенной системой АРУ и дифференциальным выходом. Модель PROM-155 дополнительно имеет встроенный усилитель-ограничитель и PECL – выход отсутствия сигнала в линии. Модули предназначены для работы в цифровых волоконно-оптических линиях связи со скоростью передачи информации 2..155 Мбит/c. Технические характеристики оптических модулей приведены в таблице 1.4. Таблица 1.4. Технические характеристики (Т = 25 0С)
* - тип разъема может быть изменен по согласованию с заказчиком. В связи с тем, что ВОСПИ должна функционировать постоянно, а на приемной стороне будет использован автономный источник питания, для увеличенного непрерывного времени работы линии необходимо иметь ФПУ с возможно меньшим уровнем потребления мощности. Таким образом, целью настоящего дипломного проекта является разработка ФПУ для приема аналоговых оптических сигналов с длиной волны λ=1,3 мкм, удовлетворяющего всем вышеперечисленным требованиям, исходя из данных к дипломному проекту. Как известно чувствительность любого усиливающего устройства потенциально ограничивается собственными шумами. Усилитель разрабатываемого ФПУ не является исключением. Для того, чтобы была возможна устойчивая работа устройства, уровень сигнала должен превышать уровень шума в некоторое количество раз. ФПУ должно обеспечивать заданное качество приема сигнала при минимально возможном уровне входной мощности. удовлетворение этого требования позволит увеличить длину участка связи при фиксированной мощности передатчика или при той же длине снизить необходимую мощность передатчика. Уменьшение мощности передатчика в свою очередь создает предпосылку для увеличения срока службы лазера – самого надежного и дорогостоящего элемента ВОСПИ. ФПУ должно сохранить требуемое качество приема при изменении уровня входного сигнала (ФПУ должно иметь необходимый динамический диапазон работы). Динамический диапазон – отношение максимальной средней мощности оптического сигнала на входе приемного оптического модуля, при котором характеристики модуля не выходят за допустимые пределы. В разрабатываемом фотоприемном устройстве задано значение динамического диапазона по электросигналу ≥ 50 дБ. Таким образом, Фотоприемное устройство характеризуется системой параметров, важнейшими из которых являются:
Фотоприемные устройства также должны позволить осуществить стыковку с каналообразующей или другой оконечной аппаратурой. Вместе с тем, в ВОСПИ возникают специфические помехи, связанные с распространением сигналов по световодам. Режимы работы ФПУ ВОСПИ существенно отличаются от режимов ФПУ, применяемых в атмосферной связи или оптической локации. Главное отличие состоит в стабилизации канала и отсутствии фоновой засветки. Техника фотоприемных устройств развивается в направлениях повышения быстродействия, освоения новых спектральных диапазонов, совершенствования технологии изготовления, конструкции и улучшения основных параметров в соответствии с приведенными требованиями. 2. Выбор и обоснование структурной схемы ФПУ. ФПУ является составной частью линейного тракта и служит связующим звеном между ВОК и приемником. Фотодиоды изготавливаются из разных материалов. Рабочие диапазоны длин волн , в которых достигается максимальная эффективность фотодиодов для разных полупроводниковых материалов , приведены в таблице 2.1. Таблица 2.1.
Рассмотрим более подробно этот важный узел ВОСПИ. Фотоприемник служит для приема (детектирования) и преобразования оптических сигналов в электрические. Фотоприемник имеет оптический вход (управляющая цепь) и электрический выход (сигнальная цепь). Параметры ФПУ должны быть согласованы с источником излучения и оптической линией связи , с одной стороны, и с электрической нагрузкой, включающей в себя любой требуемый преобразователь электрических сигналов :усилитель, модулятор, декодер, с другой стороны. Как элемент оптической цепи фотоприемник может работать как в аналоговом, так и в цифровом режимах, что определяется формой оптического сигнала, поступающего на его вход. Фотоэлектрическое преобразование позволяет получить параметры сигнала, при которых аппаратура, подключенная к выходу ФПУ, может нормально функционировать. Особенности ВОСПИ определяют выбор принципа оптического детектирования, его приборную и аппаратурную реализацию. Преимущественно распространен принцип прямого детектирования, основу которого составляют полупроводниковые фотоприемники. Ему присущи простота реализации, схемная минимизация, возможность микроминиатюризации и интеграции на уровне фотопреобразований, высокое быстродействие. Конструктивно ФПУ состоит из фотодиода и широкополосного высокочувствительного усилителя. Усилители ФПУ традиционно делятся на предварительный и оконечный усилитель. На рисунке 2.1 приведена схема ФПУ с прямым детектированием.
Рис. 2.1 Структурная схема ФПУ. ФЭППИ - фотоэлектрический полупроводниковый приемник излучения. ПУ - предварительный усилитель. ОУ - оконечный усилитель. ОС - цепь отрицательной обратной связи. Фотоэлектрический полупроводниковый приемник излучения преобразует оптический сигнал в электрический. В качестве приемника излучения чаще всего используют фотодиод или лавинный фотодиод. Предварительный усилитель(ПУ) – усиливает сигнал, обеспечивая наибольшее отношение сигнал/шум. Главной задачей проектирования ФПУ является достижение минимального порога чувствительности. Чем меньше этот порог , тем больше длина регенерационного или усилительного участка. Поэтому ПУ должен быть хорошо согласован с ФЭПИ, обеспечивая эффективную передачу энергии сигнала и малый уровень шума. Входной каскад ПУ выполняется на биполярном транзисторе и имеет входное сопротивление, равное внутреннему сопротивлению ФЭППИ. Оконечный усилитель (ОУ) – осуществляет усиление, понижающее выходное сопротивление ФПУ, необходимое для работы устройства обработки сигнала. ФПУ, как правило , работает при уровнях входной мощности , превышающих порог чувствительности. Запас входной мощности необходим для обеспечения надежности связи, так как с течением времени, вследствие старения лазера, мощность передатчика уменьшается. Приемник излучения и его рабочий режим выбирается исходя из заданных спектрального диапазона порога чувствительности, быстродействия и требуемого динамического диапазона. В большинстве случаев приходится делать выбор между p-i-n – фотодиодом и лавинным фотодиодом. Последний, хотя и позволяет выиграть в пороге чувствительности, работает в меньшем диапазоне температур, часто требует повышенного напряжения питания, стабилизации режима. Надежность ЛФД, включенного в конкретную схему, может оказаться меньше надежности p-i-n – фотодиода. Уступает ЛФД, p-i-n – диоду и в пределах линейности характеристики детектирования. В качестве фотодиода в аналоговых ВОСПИ с большим динамическим диапазоном используется p-i-n – диод. ЛФД не используется, так как имеет малый динамический диапазон из-за сильной зависимости коэффициента умножения от сигнала. Следующим узлом ФПУ является предварительный усилитель (ПУ). Шумовые свойства предусилителя, зависят от многих факторов: схемы реализации, типа фотодетектора, рабочей полосы частот, типа используемых транзисторов, коэффициента шума транзистора, выбора его рабочей точки, технологии изготовления, наличия и вида корректируемого фильтра. Для требуемого частотного диапазона шумовые параметры биполярного и полевого транзистора соизмеримы. После выбора приемника излучения и типа транзистора входного каскада необходимо проектирование схемы предварительного усилителя. Предварительный усилитель (ПУ) усиливает электрический сигнал , обеспечивая наибольшее отношение сигнала к шуму. ПУ должен быть хорошо согласован с приемником излучения, обеспечивая одновременно эффективную передачу энергии сигнала и малый уровень шума. Для получения малошумящего усиления применяются схемы самой различной структуры: усилители могут быть дифференциальными и недифференциальными, содержать или не содержать цепи обратной связи и согласующие цепи. Классификация схем осуществляется по нескольким направлениям. По способу преобразования сигнала во входной цепи различают усилители фотонапряжения, фототока , преобразователи токонапряжения и другие. По величине входного сопротивления усилители подразделяются на высокоимпендансные и низкоимпендансные. Усилители с глубокой обратной связью по напряжению называют трансимпендансными. Рассмотрим подробнее свойства каждой схемы. Основные преимущества дифференциальных усилителей – это низкие требования к абсолютной величине номиналов элементов и высокая помехозащищенность. Вместе с тем , дифференциальные усилители уступают обычным по шумовым характеристикам : уровень шума в них на 3-5дБ выше. Дифференциальные усилители применяются в монолитных интегральных схемах и в тех случаях , когда весьма важным требованием может оказаться помехозащищенность, например в вычислительных (схемах) сетях. Среди схем без обратной связи наибольшее распространение получили высокоимпендансные усилители на полевых транзисторах. Низкоимпендансные усилители применяются главным образом на СВЧ. Низкоимпендансным усилителем принято называть усилитель с входным сопротивлением 50 Ом. Достоинством усилителя первого типа является возможность достижения минимального порога чувствительности , а недостатками : сравнительно низкий динамический диапазон , высокая чувствительность к действию электромагнитных помех, необходимость индивидуальной настройки. использование высокого входного сопротивления (единицы, десятки МОм) приводят к интегрированию сигнала во входной цепи, вызывает частотные искажения. При этом возрастает отношение сигнала к шуму первого каскада усилителя. Хотя использование большого входного сопротивления помогает максимизировать отношение сигнал/шум в приемнике оптических сигналов, однако оно одновременно порождает неудобства, вызванные необходимостью осуществлять значительную по величине коррекцию. Первое неудобство состоит в том, что коррекция должна быть индивидуально приспособлена для каждой схемы. Она не может быть установлена заранее. Причина в том, что коэффициент усиления должен изменяться по закону: G(f) = G0· (1+j·2p·f·С·R), а значения Свх и Rвх изменяются от прибора к прибору от схемы к схеме и часто зависят от температуры. В результате каждая схема должна настраиваться индивидуально. Вторая проблема в том, что значительное изменение коэффициента усиления с частотой означает уменьшение динамического диапазона усилителя. Структурная схема этого типа предусилителя показана на рис. 2.2.
Рис. 2.2 Структурная схема высокоимпедансного усилителя. Положительная
обратная связь
вводится для
компенсации
входной емкости.
Величина
сопротивления
нагрузки
рассчитывается
по формуле: Только входная емкость (Свх) берется компенсированной. Активный, как правило, фильтр K(jw), формирует требуемую частотную характеристику. Схема с низким входным сопротивлением не нуждается в коррекции АЧХ. Использование хорошего лавинного фотодиода с коэффициентом усиления М=20, и более гарантирует обеспечение режима детектирования, ограниченного дробным шумом. Однако, это справедливо для фотодетектора на p-i-n - фотодиоде и увеличение шума в этом случае может быть значительным. Структурная схема низкоимпедансного усилителя приведена на рис. 2.3
Рис. 2.3 Структурная схема низкоимпедансного усилителя
Такой
усилитель
требует только
расчета сопротивления
нагрузки Rн
по
известной, в
общем случае,
входной емкости
и требуемой
полосе частот:
Хотя входной импульс малой величины и обеспечивает большой динамический диапазон, тепловые шумы ограничивают возможности применения в системах связи. Обычно предпочитают использовать усилитель с обратной связью. Его основное преимущество – отсутствие необходимости осуществлять какую – либо коррекцию. Шумы такого усилителя могут быть много меньше, чем у обычного усилителя напряжения без коррекции. Трансимпедансный усилитель содержит цепь параллельной обратной связи (рис. 2.4)
Рис. 2.4 Структурная схема трансимпедансного усилителя. Такой
усилитель
рассматривать
как преобразователь
фототокнапряжение.
Его коэффициент
преобразования,
равный отношению:
Использование общей параллельной отрицательной обратной связи позволяет получить очень хорошую стабильность режимов работы по постоянному току всех транзисторов, а также одновременно осуществить коррекцию частотной характеристики ФПУ, выполненное применением данной структуры обеспечивает динамический диапазон на 10 дБ. больше, чем усилитель высокоимпедансный, при увеличении шумов примерно на 1дБ. Основная проблема усилителей данного типа – обеспечение их устойчивости. Использование протяженной цепи обратной связи, охватывающей усилитель с большим коэффициентом усиления и высоким входным импедансом, делает схему усилителя склонной к самовозбуждению на высоких частотах, вследствие возникновения положительной обратной связи через транзисторную емкость. Чтобы избежать самовозбуждения, требуется тщательное, продуманное компоновка и эффективная экранировка элементов схемы. И так наименьшими шумами обладают высокоимпедансные усилители с интегрированием во входной цепи. По динамическому диапазону на первом месте оказывается трансимпедансный усилитель, за ним следует низкоимпедансный и высокоимпедансный. По рабочему диапазону частот первенство принадлежит низкоимпедансному усилителю. В меньшем диапазоне частот возможно применение высокоимпедансного и особенно трансимпедансного усилителей. Учитывая все достоинства и недостатки схем усилителей, выбираем схему трансимпедансного усилителя. В данном дипломном проекте разрабатывается Фотоприемное устройство для короткой линии связи (1км.). Предполагаем, что на выходе ФПУ находится профессиональный радиоприемник. ФПУ в нашем случае без системы автоматической регулировки усиления (АРУ), так как есть вероятность, что устройство АРУ будет откликаться на помеху. В результате приведенного анализа структурная схема ФПУ примет вид:
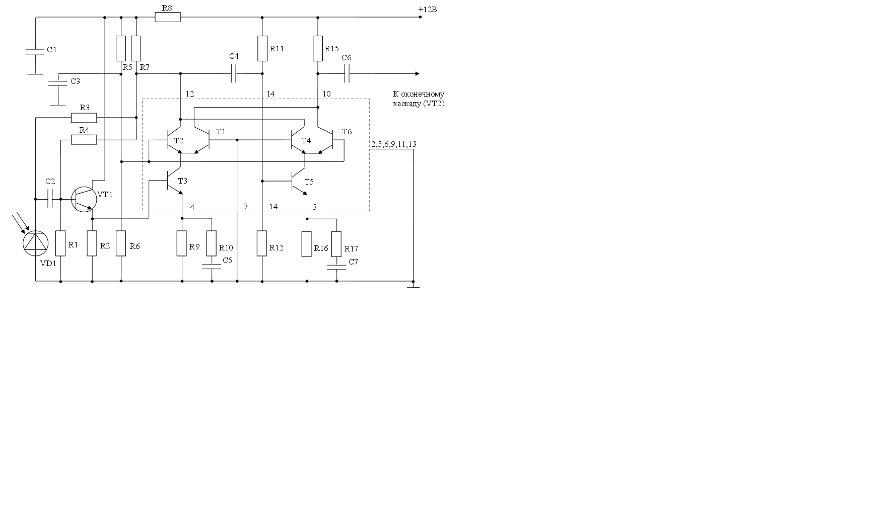
Рис. 2.5 Структурная схема фотоприемного устройства.
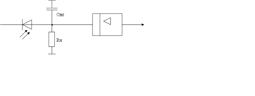
РПрУ – радиоприемное устройство 3. Выбор и обоснование принципиальной схемы предварительного усилителя ФПУ. 3.1 Выбор и обоснование принципиальной схемы предварительного усилителя ФПУ. В соответствии со структурной схемой приведенной ранее, ФПУ конструктивно делится на два функционально независимых усилителя : предварительный и оконечный. Рассмотрим предварительный усилитель. Основным требованием , при соблюдении прочих условий (заданной полосы пропускания) предъявляемых к предварительному усилителю является обеспечение заданного отношения сигнал/шум. Динамический диапазон фотоприемного устройства по минимальному сигналу определяется собственными шумами ФПУ, которые состоят из шумов фотодиода и шумов усилителя. От выбора типа транзистора , используемого во входном каскаде, зависит шум усилительной схемы. Для требуемого частотного диапазона шумовые параметры биполярного транзистора (БП) и полевого транзистора (ПТ) соизмеримы, поэтому выбираем биполярный транзистор при использовании которого проще осуществить заданный частотный диапазон. Шумовая эквивалентная схема входного каскада ФПУ представлена на рис.3.1.
iф~ - генератор фототока сигнала iф,ш -генератор шумового фототока , создаваемого шумовой оптической мощностью. iш,ф0- генератор шумового тока , создаваемого постоянной оптической мощностью. iш,Rн – генератор шумового тока ,создаваемого эквивалентным сопротивлением нагрузки фотодиода по переменному току. iш,БТ – генератор шумового тока ,создаваемого шумами БТ входного каскада. Эти токи определяются из следующих выражений :
где: Iф0-постоянный ток засветки RIN=-155дБ/Гц – относительная интенсивность шума
К – постоянная Больцмана Т – температура (в Кельвинах) Постоянная оптическая мощность ,величина которая определяется исходной рабочей точкой на вольт-амперной характеристике лазера для получения минимальных нелинейных искажений (комбинационные искажения) и потерями в ВОК, падающая на фотодиод , создает фототок сигнала и фототок фоновой засветки , определяемыми постоянной оптической мощностью, определяется соотношением: iф= l·Pсв/η·h·ν или iф=А·Рсв , А=l/η·h·ν , где Рсв – падающая на ФД оптическая мощность. η – квантовый выход. h – 6,63·10-34 – постоянная Планка ν – частота света. При Рсв на выходе НЛПН равном 0,5мВт на ФПУ будем иметь : Iф0=А·Рсв/D ; где : D – потери в линии. С учетом потерь на двух оптических разъемах(α=1дБ/км) и затуханием ОК(α=1дБ/км) суммарные потери D=3дБ/км, что составляет 10lgD=10lg3=0,5 раз.
А = 0,7 Вт/А Подставляя фототок Iф0 в выражение(1) и (2) получим следующие соотношения
i2ш,ф0
=
2 i2ф,ш = I2ф0·10RIN/10·Δf = (0,175·10-3)2·10-15·106 = 3,06-1·10-17A2 т.е. мы получили ,что шумовой ток ,создаваемый постоянной оптической мощностью за счет RIN на два порядка меньше шумового тока , создаваемого постоянной фоновой засветкой и, соответственно, его влиянием в нашем случае можно пренебречь. Таким образом , чем меньше ток базы . тем меньше шумы транзистора, но при малых токах ухудшается h21 ,а также ухудшаются частотные свойства , ухудшается fт, поэтому для вышесказанного частотного диапазона компромиссным решением будет использование СВЧ транзистора при токах покоя . Iк ≈ 1ч2 мА Формула коэффициента шума показывает справедливость этих допущений. Например, при Rг = 1 кОм (эквивалентное сопротивление нагрузки ФД по переменному току ) , более нежелательно из-за больших частотных искажений. При fв ≥ 400МГц необходимо использовать СВЧ транзистор 2Т3114В-6 , у которого fгр ≈ 4,7ГГц при Iк = 2мА
где: r’б - сопротивление тела базы r б’э – сопротивление базы-эмиттер h21э – 100 r’б – 5 Ом (для транзистора 2Т382А) Rг=R1||R2||R4≈1кОм rб’э=26/Iк·h21 При токе Iк=2мА, h21э=100, r’б=10 Ом. При этих данных rб’э=1,3кОм; F=1,45 эквивалентный шумовой ток, учитывающий R транзистора , равен
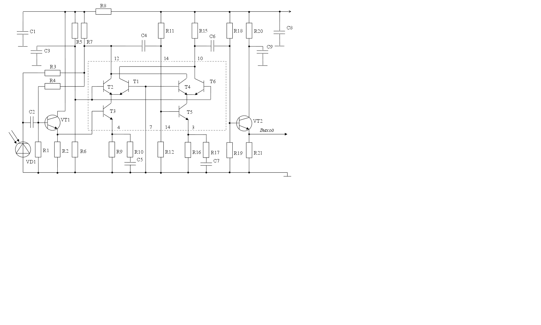
При минимизации собственных шумов ФПУ и максимизации динамического диапазона к построению электрической принципиальной схемы ФПУ и выбору режимов транзисторов его каскадов , особенно выходных , предъявляются противоречивые требования. Во-первых, транзисторы выбираются СВЧ диапазона , например 2Т3114В-6 маломощные, с fгр≥4 ГГц. Ток покоя входного каскада нами уже выбран из условия минимизации шумов. Транзистор 2Т3114В-6 имеет следующие параметры: Pк доп = 25 мВт; fг= 4,7 ГГц; Iк доп = 15 мА; h21= 100 ; Uк доп = 5 В; Cк = 0,4 пФ; rрасч = 6 нс Чтобы совместить эти противоречивые требования (минимальные шумы , максимальный частотный и динамический диапазон), входной каскад выполняется по схеме эмиттерного повторителя, который обладает этими свойствами . Второй каскад для обеспечения заданного частотного и динамического диапазонов выполняется по каскодной схеме с местной обратной связью(ОС). В качестве 2-го и 3-го каскадов используется СВЧ микросхема типа М 45121-2. Наличие во втором каскаде ФПУ обратной связи увеличивает особенно динамический диапазон, а также и частотный, при этом не ухудшаются шумовые свойства ФПУ, так как первый каскад создает требуемое усиление по мощности. Это же позволяет ток покоя каскадной схемы выбрать достаточно большим, что в свою очередь увеличивает глубину обратной связи и тем самым уменьшает нелинейные и частотные искажения. Электрические параметры микросхемы приведены в таблице 3.1 в конце главы. 3.2 Выходной каскад Выходной каскад для согласования с внешней нагрузкой выполнен по схеме эмиттерного повторителя. При этом Rн=50 Ом и ток покоя выбирается достаточно большим. Принципиальная схема выходного каскада изображена на рис.3.3. Рис.3.3 Принципиальная схема выходного каскада ФПУ. В качестве выходного транзистора VT2 можно использовать тот же транзистор, что и в предварительном усилителе:2Т3114В-6. Учет всех этих рекомендаций позволил реализовать схему ФПУ, которая изображена на рис.3.2 и 3.3. Первые три транзистора охвачены общей отрицательной обратной связью(ОООС), что позволяет увеличить частотный и динамический диапазоны без ухудшения чувствительности. Анализ принципиальной схемы ФПУ показывает, что использование в качестве входного каскада эмиттерного повторителя позволяет решить одновременно много задач: - уменьшить нелинейные искажения входного каскада ; - увеличить его частотный диапазон; - уменьшить нелинейные искажения второго каскада путем увеличения глубины местной ОС за счет малого выходного сопротивления эмиттерного повторителя. Все это не ухудшает чувствительности ФПУ, так как входной каскад в h21 раза усиливает мощность сигнала.
Определим граничную частоту усиления ФПУ: U2(p) = τ1(p)·K(p) = Јф·Zвх·F·K(p), где U2(p) - напряжение на входе ФПУ U1(p) - напряжение на нагрузке ФД, т. е. комплексном сопротивлении по переменному току, действующему между базой входного транзистора и общим проводом. К(р) – общий коэффициент усиления всех каскадов ФПУ ,кроме выходного. Јф – фототок сигнала; Zвх – входное сопротивление ФПУ при действии общей ОС, охватывающей первые два каскада. В нашем случае К(р) = К1(р)·К2(р) ≈ К1·К2 ≈ К2 , так как К1 = 1 и усиление этих каскадов можно считать в нашем частотном диапазоне постоянным. Тогда,
при Zвх,F
= Zвх Где
В(р) = Получим: 1
+ B0K
= F0, Частота верхнего среза для входных каскадов ФПУ( первого и второго) при действии общей ООС равна:
ФПУ может быть выполнен и на дискретных транзисторах, по приведенной выше схемотехнике, но при этом должны использоваться транзисторы с fг > (4ч5) ГГц
Технология использования возможна гибридно-пленочная. Таблица 3.1
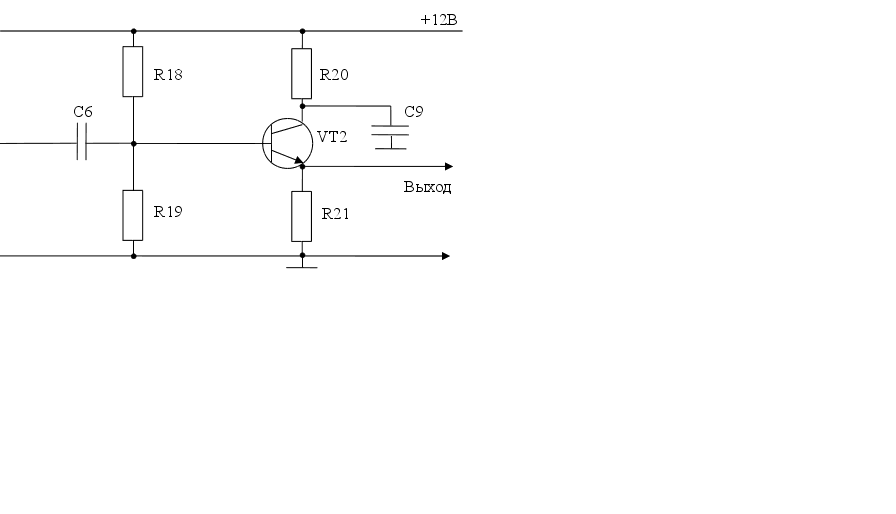
* Для повышения устойчивости и уменьшения паразитных связей свободные выводы и основание корпуса рекомендуется заземлить. 4. Расчет фотоприемного устройства 4.1 Расчет выходного усилителя.
Расчет К-цепи по постоянному току включает выбор режимов транзисторов и расчет сопротивлений резисторов, обеспечивающих выбранные режимы и их стабильность. При этом мощности, потребляемые, от источников питания и сигнала должны быть минимальными. Режим работы транзистора , определяемый положением исходной рабочей точки(точки покоя) на выходных характеристиках транзистора (рис.4.1.)т.е. значениями тока покоя коллектора Iк к постоянной составляющей напряжения между коллектором и эмиттером Uк , должно быть таким, чтобы на внешней нагрузке обеспечивалось заданная(номинальная)мощность сигнала и параметры предельных режимов работы транзистора не превышали максимально допустимых значений. Принимая во внимание потери мощности сигнала в выходной цепи , вносимые цепью обратной связи, выходной цепью транзистора, максимальное рабочее значение мощности, рассеиваемой на коллекторе транзистора Ркр макс < ik Рк доп = 100 мВт (Мощность рассеиваемая на коллекторе транзистора не должна превышать допустимую величину). Определим режим работы выходного транзистора. Ток коллектора выходного транзистора был оговорен при выборе принципиальной схемы. Для уменьшения нелинейных и частотных искажений ток покоя выбрали равным 10 мА исходя из того что: Rкр макс ≈ Uкэ·Iк Uкэ – напряжение между коллектором и эмиттером = (5ч6)В.
Рис. 4.1 Выходная характеристика транзистора. Напряжение гасимое на сопротивлении R19 находим , как разницу напряжения источника питания и падением напряжения на резисторе R20 и между коллектором и эмиттером. Определим токи выходного каскада:
Где
h21= Iд – ток протекаемый через делитель напряжения. Для достаточной стабильности режима транзистора Iд должен быть значительно больше Iб, обычно принимают Iд ≥ (5ч10)Iб Пусть Iд = 10Iб, тогда:
Iэ = 10·10-3 + 0,1· 10-3 = 10,1 (мА) Iд = 10·0,1мА = 1(мА) Сопротивление резисторов делителя напряжения в цепи базы транзистора рассчитывается по формуле: Uб0 = Uбэ + Uэ0 = Uбэ + Iк · Rэ(21) При использовании в усилителе кремниевых транзисторов, значения напряжений база – эмиттер можно принять равным: Uбэ = 0,6В, тогда По номиналам: R18 = 10(кОм) R19 = 1,1(кОм) Нелинейные искажения усилителя определяется выходным каскадом, ко входу которого приложено наибольшее напряжение сигнала, точнее нелинейностью характеристик транзистора этого каскада:
R21 = Rвых = 50(Ом)
ПУ усиливает электрический сигнал, обеспечивая наибольшее отношение сигнал/шум. Основные требования, предъявляемые к ПУ – минимальные шумы, максимальный частотный и динамический диапазоны. Как уже рассматривалось ранее, для удовлетворения этих требований входной каскад выполнен по схеме эмиттерного повторителя, который обладает этими свойствами. Второй и третий каскады для обеспечения заданного частотного и динамического диапазонов выполняются по каскодной схеме. Весь ПУ охвачен общей ООС, что позволяет увеличить частотный и динамический диапазоны без ухудшения чувствительности. Проведем расчет каскадов усиления по постоянному току. Расчет К – цепи по постоянному току включает выбор режимов транзисторов микросборки и входного каскада, а также расчет сопротивлений резисторов, обеспечивающих выбранные режимы и их стабильность, при этом мощности потребляемые от источника питания и сигнала должны быть минимальными. Как уже было оговорено, входным выбирается маломощный транзистор СВЧ диапазона с fm > (4ч5)ГГц. Например: 2Т 3114 В-В. Он, а также транзисторы, входящие в состав СВЧ микросборки М45121-2 имеют следующие основные параметры: Рк доп = 100 мВт Iк доп = 20 мА Uк доп = 15 В τк = 1,5 нс fг = 5 ГГц h21 = 40 – 330 Ск = 0,6 пФ Из ранее рассмотренных соображений относительно широкополосности и собственных шумов ФПУ ток коллектора I каскада равен 2 мА. Ко II и III каскадам менее жестки шумовые требования и с целью улучшения частотных свойств, ток коллектора выбран в пределах 5 мА. Для расчета шумов величина сопротивления нагрузки фотодиода по переменному току Rг в данной схеме рассчитывается как: Rг = R2 || R4 || R1 = 1кОм При Rг = 1кОм шумы Rг и тока базы транзистора соизмеримы, если Iб = 20мкА При приравнивании:
Iб = 20мкА Находим и наносим на схему (рис.3.2) значение напряжения на всех узлах схемы относительно общего (заземленного) полюса источника питания. При этом следует учесть, что величина нагрузочных резисторов II – го и III – го каскадов (R7 и R15) должны быть не более 75Ом. Иначе ухудшатся частотные свойства усилителя. Исходя из этого, при коллекторных токах 5мА, на этих резисторах будет падение напряжения около 0,5В. Коэффициент передачи цепи обратной связи по постоянному току вычисляется по следующей формуле: Rвх(VT4) – входное сопротивление каскада с ОК.
Rвх = h11+Rэ(1+h21) Так как Rвх » R1 и им можно пренебречь, тогда Напряжение на базе VT1: Uб0,1 = Uк2 · В Uб0,1 = 11,5 · 0,37 = 4,2(В), где Uб0,1 = Uбэ,1 + Uбэ,3 + Uэ,3 При использовании в усилителе кремниевых транзисторов значения напряжения база – эмиттер можно принять равным (0,6ч0,7)В. Выбираем: Uбэ,1 = 0,6 В Uбэ1,3 = 0,7 В Тогда Uэ,3 = 4,2-1,3 = 2,9(В) Напряжение на эмиттере первого транзистора находим следующим образом:
Uэ,1 = τб0,1 - τбэ,1 Uэ,1 = 4,2-0,6 = 3,6(В) Для широкополосного усилителя выбираем Uэ,2 = 4В Следовательно:
Uэ3 = Uк,2 = Uкэ,2 - Uэ,3 Uкэ,3 = 11,5 - 4 - 2,9 = 4,6(В) Напряжение на базе второго транзистора
Uб0,2 = Uк,3 + Uбэ,2 = (Uэ,3 + Uкэ,3) + Uбэ,2 Uб0,2 = (2,9 + 4,6) + 0,7 = 8,2(В) Так как каскады II и III однотипны то постоянные напряжения транзисторов T4 и T5 соответствуют постоянным напряжениям транзисторов T2, T3 ИМС. Зная все напряжения в схеме и токи каскадов сопротивление резисторов схемы:
по номиналу принимаем R9 = R16 = 510(Ом) Для достаточной стабильности режима транзисторов Т2, Т4, Т5 ток, протекающий через делитель напряжения в цепи базы Iд берем равным 1мА. Сопротивление делителя в цепи базы VT1 должны с одной стороны удовлетворять условию Rг = R2 || R4 || R1 = 1кОм, а с другой стороны, обеспечивать необходимое напряжение смещения (4,2В). Величина R2, исходя из смещения на T3 и тока коллектора, VT1 выбрана 1,8 кОм, следовательно: (R1||R4 = x) x · 1,8 = x + 1,8; 0,8x = 1,8; x = 2,25; Решив систему уравнений, найдем необходимые величины резисторов R1 и R4: Выберем: R1 = 3,6 кОм и R4 = 6,2 кОм Сопротивления резисторов делителя напряжения в цепи базы Т2, Т6 рассчитываются по следующим формулам: Эти резисторы выберем равными 7,5 (кОм) Примем номиналы этих резисторов равными 3,9 кОм. Для расчета базового делителя транзистора Т5 используется аналогичная методика. Ток делителя выберем равным 1мА, что соответствует номиналам резисторов: Ближайшими к этим будут номиналы: 8,2(кОм) и 3,6(кОм), соответствующие резисторам R11 и R12. Местную ОС в цепи эмиттера Т3 создает цепочка R10;C5, а также R17;C7 в III - ем каскаде ФПУ. Необходимое значение ОС: F = 1 + S · Rэос Коэффициент усиления усилителя без ОС (К) должен быть достаточным для обеспечения заданного значения К, при требуемой величине F:
По номиналу RЭОС(R10) = 22(Ом), тогда требуется глубина местной обратной связи равной: F = 1 + 0,2 · 2,2 = 5,5 Цепь Г – образных RC фильтров в цепи питания используется из условия выполнения двух требований:
Определим граничную частоту усиления ФПУ. Коэффициент усиления К цепи, как функцию передачи информации линейной цепи, представить в операторной форме [9]:
где U2(p) – напряжение на выходе фотоприемного устройства U1(p) – напряжение на нагрузке ФД т.е. на комплексном сопротивлении по переменному току, действующему между базой входного транзистора и общим проводом. К(р) – общий коэффициент усиления всех каскадов ФПУ, кроме выходного. Jф – фотопоток сигнала Zвх,F – входное сопротивление ФПУ при действии общей ОС, охватывающей первых 2 каскада: В нашем случае К(р) = К1(р) · К2(р) и К(р) = К1 · К2 = К2, так как К1 = 1 и усиление этих каскадов можно считать в нашем частотном диапазоне постоянным. Тогда при использовании формулы Блеймана, найдем Zвх,F: Fкз = 1; Fxx = 1 + кβ(р) , где В результате получим:
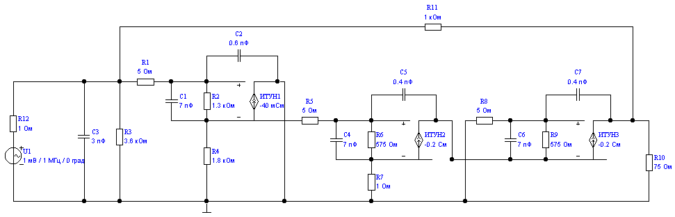
1+ B0 · K = F0 – глубина местной гальванической обратной связи. В0 – коэффициент передачи по петле обратной связи. Частота верхнего среза для входных каскадов ФПУ (первого и второго) при действии ООС равна: Определим напряжение шумов на выходе ФПУ: I = IRГ + Iб + Iд0 = 50мкА + 20мкА + 180мкА = 0,25мА Чтобы пренебречь шумами измерительного приемника, которые в полосе частот 20 кГц составляет 0,5 мкВ, увеличим напряжение шумов на выходе ФПУ в 3 раза: 4.4. Оптимизация характеристик цепи ПУ ( при помощи программы моделирования электрических цепей Fastmean). Программы моделирования электрических цепей (такие как OrCAD PSPICE, Micro-Cap, Electronics Workbench) во многих задачах обеспечивают удовлетворительный анализ переходного процесса. Однако в некоторых случаях расчет занимает очень много времени и точность может быть значительно ниже, чем необходимо, так как множество точек переходного процесса необходимо вычислить с помощью традиционной процедуры интегрирования. В программе FASTMEAN используются новые решения матричных рекуррентных уравнений. Этот алгоритм совершенно отличается от обычно используемых в программах. Вместо отдельных точек функции переходного процесса вычисляются коэффициенты разложения в ряд Тейлора в матричной форме. Это позволяет найти значение функции для любого момента времени внутри заданного шага, который может быть больше (в сотни, тысячи раз и более), чем обычный шаг в широко используемых программах. В некоторых случаях, переходный процесс во всем временном интервале может быть рассчитан за один шаг. Увеличение числа членов разложения в ряд Тейлора вместо увеличения числа маленьких шагов позволяет существенно уменьшить время расчета и, в то же время, увеличить его точность. Однако, максимальное число членов ряда Тейлора ограничено возможностями современного компьютера и составляет 70-80 членов. Вычисление большего числа членов может привести к большей ошибке, чем ожидается, или к совершенно неверному результату (при вычислении более 100 членов), но это происходит не по вине метода, а из-за ограниченности разрядной сетки компьютера и, следовательно, из-за ошибок округления. Математические основы этих решений разработаны проф. Артымом А. Д. и проф. Филиным В. А. (Россия, г.Санкт-Петербург, Государственный Университет Телекоммуникаций им. проф. М. А. Бонч-Бруевича, кафедра Теории Электрических Цепей). Впоследствии, проф. Артым, проф. Филин и их коллеги разработали совершенно новую программу и применили ее для решения серьезных практических задач. Данная версия FASTMEAN предназначена для привлечения внимания специалистов и научных коллективов ВУЗов, интересующихся проблемами анализа сложных переходных процессов в цепях (также с переключениями), которые трудно рассчитать с большой точностью и скоростью традиционными методами. На панели инструментов есть 3 группы элементов: Основные, Источники и Активные. Выберите одну из них, и появится окно с доступными элементами. Выберите нужный нажатием на соответствующую кнопку и поместите его на схему щелчком левой кнопки мыши. После того, как вы закончили добавлять элемент, нажмите правую кнопку мыши или соответствующую кнопку в окне. Вы можете легко изменить параметры элемента, дважды щелкнув на нем мышью и введя необходимые значения в окне диалога. Вы можете вращать и отображать элемент: выделите его и нажмите нужную кнопку на панели инструментов. Используйте команды Вырезать(Ctrl+X), Копировать(Ctrl+C), Вставить(Ctrl+V) для работы с буфером обмена. Когда Вы выделяете элементы и нажимаете Вырезать или Копировать, программа помещает их в буфер обмена, используя свой формат, и как точечный рисунок, так что Вы можете использовать изображение схемы в других приложениях. Вы можете соединить элементы проводами с помощью мыши, перетаскивая указатель от одного вывода к другому. Чтобы соединить более двух проводов вместе, используйте Соединитель (группа Основных элементов). Можно подтащить провод от вывода к другому проводу - программа автоматически соединит их, добавив Соединитель. Чтобы изменить масштаб, используйте команды: Увеличить масштаб(Ctrl++) и Уменьшить масштаб(Ctrl+-). После того, как Вы создали схему, ее можно сохранить, используя команды меню Файл. Группы элементов: Основные, Источники и Активные элементы (линейные модели). Основная группа включает : Резистор. Параметры: сопротивление(R) в омах Индуктивность. Параметры: индуктивность(L) в Гн; начальные условия(НУ) в А. Конденсатор. Параметры: емкость(C) в Ф; начальные условия(НУ) в В Унистор. Параметры: крутизна(S) в См Идеальный трансформатор. Параметры: коэффициент трансформации(n) Соединитель. Для соединения более двух проводов вместе. "Земля". Для обозначения нулевого узла. Вы должны присоединить "Землю" к схеме, чтобы выполнить анализ. Группа источников включает : Источник напряжения. Параметры: Тип источника - постоянный, гармонический или меандр В зависимости от типа источника доступны различные параметры. Для постоянного: напряжение(U0) в В Для гармонического: амплитуда(U0) в В; частота(f) в Гц; начальная фаза(phi0) в градусах; Время окончания радиоимпульса в сек (по выбору) Для меандра: частота(f) в Гц; длительность в %; напряжение(U0) в В; смещение в В Источник тока. Параметры: Тип источника - постоянный или гармонический В зависимости от типа источника доступны различные параметры. Для постоянного: ток(I0) в А Для гармонического: амплитуда(I0) в А; частота(f) в Гц; начальная фаза(phi0) в градусах; Время окончания радиоимпульса в сек (по выбору) Источник тока управляемый напряжением (ИТУН). Параметры: проводимость(g) в См Источник напряжения управляемый напряжением (ИНУН). Параметры: коэффициент управления(k) в В/В Источник тока управляемый током (ИТУТ). Параметры: коэффициент управления(h) в А/А Источник напряжения управляемый током (ИНУТ). Параметры: сопротивление(r) в омах Гиратор. Параметры: крутизна(Sg) в См Группа активных элементов включает : Лампа. Параметры: крутизна(S) в См; внутреннее сопротивление(Ri) в омах. Биполярный транзистор n-p-n типа. Параметры: коэффициент передачи тока(alpha); омическое сопротивление эмиттера(Re); омическое сопротивление коллектора(Rc); омическое сопротивление базы(Rb); Идеальный операционный усилитель(ОУ). Параметры: коэффициент усиления(k) в В/В Для всех элементов, кроме резистора, за положительное направление отсчета тока принимается направление от узла с большим номером к узлу с меньшим номером. Для всех элементов за положительное направление отсчета напряжения принимается направление от узла с меньшим номером к узлу с большим номером. Замечание. Принимается, что нулевой узел имеет наибольший номер. Программа показывает сообщение об ошибке в следующих случаях: "Схема физически некорректна", если Ваша схема некорректна (например, 2 источника тока, 2 индуктивности или индуктивность и источник тока, соединенные последовательно). "Ошибка: Источник напряжения соединен параллельно с конденсатором"; "Ошибка: 2 источника напряжения соединены параллельно"; "Ошибка: 2 конденсатора соединены параллельно", если соединить параллельно 2 источника напряжения, 2 конденсатора или конденсатор и источник напряжения. "… : элемент закорочен", если элемент закорочен. Так как он не влияет на токи или напряжения в цепи, его следует убрать. "… : элемент не соединен", если элемент разомкнут. Вы можете избежать этого сообщения, присоединив выводы элемента к Соединителям, но только в том случае, если это будет физически корректно (так можно сделать с резистором, но нельзя с индуктивностью). "Добавьте землю к Вашей схеме.", если в схеме нет земли. Вы должны присоединить землю к схеме, чтобы выполнить анализ. Эквивалентная схема приведена на рис. 4.4. 5. Конструктивная разработка фотоприемного устройства. Разработка конструкции ФПУ проводится с целью получения требуемых технических характеристик устройства самым целесообразным способом с точки зрения техники и экономики. В результате выбрана следующая конструкция: устройство размещается во фрезерованном латунном корпусе размерами 70Ч55Ч30 мм, что обеспечивает прочность конструкции, надежную экранировку от помех и наводок, играет роль теплоотвода. На современном этапе развития РЭА монтируют на печатных платах, что дает возможность механизировать и автоматизировать процесс сборки РЭА, повышает ее надежность, облегчает ремонт, обеспечивает повторяемость монтажа от образца к образцу. Электрическая схема размещается на плате, которая изготавливается из листового электроизоляционного материала с наклеенной с одной стороны медной фольгой. Процесс выделения токоведущих проводников осуществляется путем травления в специальных растворах. Необходимая топология печатной платы задается рисунком лакового слоя , наносимого на фольгу и предохраняющая отдельные ее участки (будущие токоведущие дорожки) от соприкосновения с реагентом. Схема выполняется по гибридно-пленочной технологии . Сопротивления напыляются, а полупроводниковые приборы и емкости выполняются навесными. Для изоляционного основания выберем стеклотекстолит , как достаточно прочный в механическом плане и имеющий низкую проводимость в электрическом плане материал. Толщина платы 2,5 мм, что достаточно для получения механической жесткости готовой печатной платы и ее размеров. Диаметр отверстий в печатной плате должен быть больше диаметра вставляемого в него вывода радио детали, что обеспечивает возможность свободной установки радио элементов. Отверстия на плате располагаются таким образом, чтобы расстояние между краями отверстий было не менее толщины платы. Иначе эта перемычка не будет иметь достаточной механической прочности. Контактные площадки, к которым будут припаиваться выводы высокочастотных транзисторов, необходимо делать прямоугольными. Разводка печатных проводников делается таким образом , чтобы они имели минимальную длину. При разработки усилителя, работающего на частотах выше 100 МГц необходимо предусматривать максимальное удаление друг от друга входных и выходных радиоэлементов. Такая технология изготовления позволяет снизить трудоемкость сборки усилителя, повысить срок службы. Фотодиод и высокочастотные контакты находятся в уплотнительных отверстиях в стенках корпуса. Готовая печатная плата устанавливается в корпусе, который наглухо закрывается жестяной крышкой. Стык пропаивается, что обеспечивает надежную защиту от наводок и помех. На этом корпусе также установлен проходной конденсатор, обеспечивающий ввод в конструкцию питающего напряжения. Топология блока приведена в приложении 3, где тонкими линиями изображены перемычки, выполненные золотой проволокой. 6. Обеспечение безопасности жизнедеятельности. 6.1 Анализ характеристик объекта проектирования ,трудовой деятельности человека , производственной среды. Фотоприемное устройство является модулем приемной части волоконно-оптической системы передачи. Надежность и безопасность работы этого устройства очень важна. ФПУ устанавливается в стойку оконечного оборудования, или в подземном, в качестве ретрансляторов. Нормальное функционирование ФПУ обеспечивается в диапазоне температур от -30єС до +30єС , относительной влажности от 20% до 99%,атмосферным давлением от 400 до 900 мм.рт.ст. Питающие напряжения равно +12В. Электропитание ФПУ осуществляется на оконечной станции от стабилизированного источника постоянного напряжения, подключенного к трехфазной, четырехпроходной с заземленной нейтрально 380/220 В, 50Гц Конструктивно, устройство размещается в фрезерованном латунном корпусе 70х55х30мм,что обеспечивает прочность конструкции. Масса устройства около 300г. Трудовая деятельность человека при работе с устройством заключается либо в изготовлении, настройке , либо в ремонте . Все эти виды деятельности являются алгоритмизированными. Настройка и ремонт производятся при использовании испытательного стенда (при настройке возможно применение слесарного инструмента ). Все работы с устройством производятся в закрытом помещении, либо на специально оборудованных рабочих местах, снабженных вытяжной вентиляцией , для удаления вредных, для здоровья человека паров свинца, возникающих при пайке, либо на автоматических линиях. Освещение рабочего места искусственное или совмещенное. В связи с тем, что питающие напряжения равны -12В и +12В, человек при работе с ними опасному воздействию не подвержен. Особенностью технического процесса являются малые размеры элементов устройства. Для ремонта и настройки ФПУ требуются следующие инструменты и приборы:
до 1 ГГц;
Для обеспечения здоровых условий труда работающих по настройке и ремонту необходимо определить параметры окружающей среды, воздействующей на человека, необходимые мероприятия для обеспечения безопасных условий труда, мероприятий по обеспечению пожарной безопасности. 6.2. Мероприятия по эргономическому обеспечению. ФПУ работает в автоматическом режиме. В связи с этим вводятся следующие меры по обеспечению труда в процессе ремонта : - на поверхности печатной платы нанесены позиционные обозначения элементов; - выделенные контрольные точки для быстрого определения неисправного узла по характерным параметрам сигнала; - конструкция выполнена в легко доступной форме, крышки экранов легко отпаиваются, открывая доступ к элементам ФПУ. Простота схемного решения усилителя фотоприемника , удобная компоновка элементов на плате и соответствующая маркировка элементов сокращают время отыскания неисправностей и регулировки ремонтируемого изделия, не перегружая внимание регулировщика по чтению ремонтируемой схемы. Незначительное напряжение питания устройства и токи снижают опасность подведения действием электрического тока на ремонтника. Все перечисленные факторы позволяют быстро , без ошибок найти неисправность и отрегулировать фотоприемное устройство специалистом четвертого разряда. В зону рабочего места настройщика входят: стол ,стул и стеллаж. Конструктивно стол выполнен из гнутых по форме стальных труб, облицованных деревом и пластиком. Стол имеет секции общей вентиляции, а также секции электропроводки с колодками – зажимами для подключения измерительных приборов. Большие удобства дают выдвижные ящики стола с левой стороны от оператора , в них хорошо хранить различные элементы и к ним обеспечивается быстрый и легкий доступ (особенно, если они находятся в неглубоких ячейках). Стеллаж располагается над столом на высоте 300 мм, где устанавливается блок питания В5-12. Генератор сигналов расположен слева на столе, а справа помещается паяльник и инструмент, необходимый при настройке и регулировке ремонтируемого блока. Рабочее пространство , высота и расположение органов управления измерительных приборов создают, удобную зону для работы настройщика в пределах досягаемости вытянутой руки. В связи с тем, что при пайке выделяются вредные для человека пары свинца, рабочее место оборудовано вытяжной вентиляцией, а все помещение приточно-вытяжной . Так как работоспособность человека снижается при низких и высоких температурах воздуха в помещениях, рационально применять кондиционеры. Определим нормы на температуру, относительную влажность и скорость движения воздуха. Характер выполняемых работ – легкий (механизированный, сидячий труд). Производственное помещение с незначительным избытком явного тепла, поэтому на рабочем месте оптимальными будут: температура 18ч210C, относительная влажность 40ч60%, скорость движения воздуха 0,1..0,2 м/с, атмосферное давление 750..770 мм.рт.ст., содержание кислорода в воздухе 19-20% и 1% углекислого газа. В помещении в котором производится настройка, регулировка блока предусмотрена система отопления. Она обеспечивает достаточное, постоянное и равномерное нагревание воздуха в помещении в холодный период года. При этом колебании температуры в течении суток недолжны превышать 2-30С. Нормы
освещенности
выбираются
в соответствии
с коэффициентом
отражения фона
и объекта, а
также исходя
из точности
работы, определяемой
по наименьшему
объекту различимости
в мм. Принимая
для печатной
платы коэффициент
отражения
равным
Данное значение соответствует средней контрастности. Исходя из этих данных, при размере объекта различимости равном 0,5 мм, наименьшая освещенность при комбинированном освещении должна составлять 300 лк. Для обеспечения нормальных условий работы при настройке и регулировке ФПУ освещение используется искусственное или комбинированное. Для создания высокого уровня освещенности может быть использовано местное освещение. Разработанное ФПУ выполнено по гибридной технологии на дискретных элементах с использованием ИМС. Это значительно улучшило повторяемость конструкции и позволило снизить затраты времени на настройке и ремонте ФПУ. 6.3. Мероприятия по технике безопасности. В связи с тем , что питание измерительных приборов осуществляется от сети напряжением 220 В и не исключается возможность одновременного прикосновения человека к корпусам оборудования, имеющих соединения с землей и токоведущими частями, ремонтное помещение относится к категории помещений с повышенной опасностью поражения электрическим током. Так как питающее напряжение ФПУ равно +12В оно практически безопасно для оператора. Однако , все приборы (а также их корпуса) ,применяемые в испытательном стенде , на котором производится настройка . должны быть обязательно занулены во избежании несчастных случаев с людьми .либо порчи устройства. Применяемые на оконечных станциях блоки питания обязательно имеют электронную защиту по току, кроме того обязательно применение калибровочных, плавких вставок для ограничения токов в цепи питания 220 В. Для предотвращения случайных прикосновений к токоведущим частям высокого напряжения, все эти цепи надежно изолированы. Надежное зануление всех приборов обеспечит требуемую защиту рабочему персоналу. 6.4. Мероприятия по пожарной безопасности. На рабочем месте могут быть следующие наиболее вероятные причины пожара: - небрежное обращение с открытым огнем; - короткое замыкание в силовой сети; - короткое замыкание из-за недостаточной жесткости конструкции; - искрение. Короткое замыкание может произойти либо при пробое изоляции, либо при нарушении изоляции, вследствие посторонних причин, например: расплавлении при попадании провода на горячее жало паяльника. Сечение проводов в устройстве необходимо выбирать с учетом возможных перегрузок (для тока 0,1А требуется провод с площадью сечения не менее 0,05мм2 (диаметр 0,12мм), при плотности тока 5А/мм2, запас равен 2,5). Искрение возникает в местах ненадежных соединений (разболтанные или окислившиеся контакты). Для его предотвращения необходимо постоянно следить за состоянием разъемов и контактов, вовремя их чистить или заменять. Для предотвращения пожаров необходимо содержать рабочее место в чистоте и порядке, не допускать на рабочем месте скопления бумаги, а ЛВЖ хранить в специально отведенных местах. Применение открытого огня на рабочем месте является нарушением техники безопасности и потому не рассматривается. Необходимо нахождение в помещении одного - двух углекислотных огнетушителей типа ОУ-2, ОУ-5, ОУ-8, а также пожарной сигнализации ТЛО-30, которая подает сигналы о пожаре в случае, если люди в помещении отсутствуют. 6.5 Выводы. 1. Разработанное устройство отвечает эргономическим требованиям. 2. Применяемые меры по электробезопасности исключают поражения электрическим током. 3. Меры пожарной профилактики исключают возникновения пожара в разработанном устройстве. 7. Технико – экономические расчеты. 7.1. Расчет полной себестоимости. Расчет проводим по следующим элементам затрат: - материальные затраты (за вычетом стоимости возвратных отходов) ; - затраты на оплату труда ; - прочие расходы. 7.1.1. Расчет материальных затрат (Мз). (за вычетом стоимости возвратных отходов) а) Расчет сырья и основных материалов (Мс). Здесь учитывается стоимость всех используемых материалов. К полученной сумме добавляется 20% (в соотв. с реком. Л.3. приним. от 10 до 30%) от стоимости материалов на транспортные и заготовительные расходы. Цены на сырье и материалы взяты из каталога 2001 года. Расчеты приведены в таблице 7.1.1.б. Таб.7.1.1.б. Расчет стоимости основных материалов.
б) Расчет затрат на покупные комплектующие изделия.(П) В этой статье учитываем стоимость всех покупных и комплектующих изделий. К полученной сумме добавляем расходы на транспорт (в соотв.с реком.Л.3.принимается от 20 до 30%) в размере 30% от суммы затрат на покупные комплектующие изделия. Расчет затрат на покупные изделия и полуфабрикаты приведены в таб.7.1.1.б. Таблица 7.1.1.б Покупные изделия и полуфабрикаты.
в) Возвратные отходы.(Мвозв) Рассчитываем в соответствии с формулой : Мвозв = Нотх·Мс (руб.) Где Нотх – процент, учитываемый при расчете возвратных отходов. В расчетах принимаем Нотх = 1% (в соотв.с реком.Л.3) Мвозв = 0,01·40 = 0,4 (руб.) Вывод: Итого материальные затраты (за вычетом стоимости возвратных отходов) составляют: Мз = Мс + П - Мвозв (руб.) Мз = 40 + 842 – 0,4 = 881 (руб.) 7.1.2. Расчет затрат на оплату труда (З). Под затратами на оплату труда понимают начисления на оплату труда по всем основаниям, включающие следующие статьи затрат: затраты на оплату труда основного производственного персонала предприятия и дополнительную заработную плату, включающую предусмотренные законодательством компенсирующие и стимулирующие надбавки. а) Расчет затрат на оплату труда основного производственного персонала предприятия. (Зпр) Найдем часовую ставку (Dt) Dt = (МРОТ·Kt) / Ф, где МРОТ – минимальный размер оплаты труда (450 руб.) Kt – коэффициент, учитывающий тарифный разряд. Ф – рабочие часы за 1 месяц( за май 159 часов) Kt 3 = 1,59 (3-ий разряд) Kt 4 = 1,73 (4-ый разряд) Kt 5 = 1,82 (5-ый разряд) Kt 6 = 2,0 (6-ой разряд) тогда Dt3 = 4,5 (руб.) Dt4 = 4,8 (руб.) Dt5 = 5,1 (руб.) Dt6 = 5,6 (руб.) Расчет затрат на оплату труда производим в таблице 7.1.2 : Таблица 7.1.2 Основная заработная плата.
б) Расчет дополнительной заработной платы (Здоп) Дополнительная заработная плата составляет 20% (в соотв.с реком.Л..3.) от основной заработной платы производства. Здоп = 0,2·Зпр = 0,2·74 = 15 (руб.) в) Итого фонд оплаты труда (ФОТ): З = Зпр+Здоп = 74+15 = 89 (руб.)
а) Расчет отчислений на единый социальный налог (Рсоц). Отчисления на единый социальный налог в соответствии с законодательством составляют 35,6 % от фонда оплаты труда, в том числе :
Рассчитываем по формуле: Рсоц = 0,356 · З = 0,356 · 89 = 32 (руб.) б) Прочие расходы включают в себя : расходы на содержание и эксплуатацию оборудования, цеховые расходы , общехозяйственные расходы, коммерческие расходы, которые составляют 150 % от расходов на оплату труда(З). Рпроч’ = 1,5 · З = 1.5 ·89 = 134 (руб.) Итого прочие расходы включая амортизацию основных расходов: Рпроч = Рсоц + Рпроч’ (руб.) Рпроч = 32 + 134 = 166 (руб.) На основе выполненных расчетов составляем калькуляцию полной себестоимости и сводим ее в таблицу 7.1.3 Таблица 7.1.3 Полная себестоимость изделия.
а) Отпускная цена определяется как сумма цены предприятия и налога на добавленную стоимость (НДС).
Цотп = Цп + НДС Цена предприятия это сумма себестоимости и плановой прибыли предприятия: Цп = Сп + Ппл (руб.) Плановая прибыль принимается 30 % от себестоимости и составляет: Ппл = 0,3 · 1136 = 341 (руб.) тогда Цп = 1136 + 341 = 1477 (руб.) НДС составляет 20 % от цены предприятия :
НДС = 0,2 · Цп (руб.) НДС = 0,2 ·1476 = 295 (руб.) тогда Цотп = 1477 + 295 = 1772 (руб.) б) Розничная цена определяется как : Црозн = Цотп + Нторг (руб.), где Нторг – наценка торговых организаций, она составляет 25 % от отпускной цены предприятия Нторг = 0,25 · Цотп (руб.) Нторг = 0,25 · 1772 = 443 (руб.) тогда Црозн = 1772 + 443 = 2215 (руб.)
Технико-экономические показатели проектируемого ФПУ и аналога приведены в таблице 7.3. Таблица 7.3. Технико-экономические показатели.
В результате проведения технико-экономического расчета был сделан анализ себестоимости разрабатываемого ФПУ и сравнение его основных технических характеристик с коротковолновым аналогом “Базис – 5”. Все расчеты сведены в таблицу. Калькуляция себестоимости изделия показала, что наибольший удельный вес затрат приходится на материальные затраты – 77,6 % . Поэтому снижение себестоимости связано со снижением цен на детали. Единственным путем, которым это можно осуществить, является улучшение технологичности производства. Внедрение в эксплуатацию нового ФПУ открывает возможность для освоения нового диапазона с частотой – 450 МГц, что не мало важно при нынешней плотности загрузки линий связи. Заключение. Основными элементами при построении волоконно-оптической линии связи являются : усилитель модулятор, лазерный или светодиодный излучатель , волоконно-оптический кабель, фотоприемное устройство. ВОСПИ , используемые для передачи информации, не должны ухудшать характеристики электрических сигналов, т. е. удовлетворять заданному динамическому и частотному диапазонам. Для удовлетворения этих требований всей ВОСПИ необходимо обеспечить их выполнения каждым элементом ВОСПИ: лазерным излучателем, УМ, ВОК, ФПУ. В данном дипломном проекте разработано фотоприемное устройство, обеспечивающие необходимые требования: динамический диапазон ≥ 60 дБ, малые собственные шумы. Технико-экономический расчет показал, что разработанное фотоприемное устройство целесообразно для внедрения в эксплуатацию. Литература. 1.Р.Р. Убайдулаев “Волоконно-оптические сети” - М., “Эко – трендз”, 2000 г. 2. Э.А. Швецов, М.Е. Белкин “Фотоприемные устройства волоконно-оптических систем передачи” – М., “Радио и связь” 1992 г. 3. Методические указания по технико-экономическому обоснованию дипломных проектов, ЛЭИС, 1985 г. 4. П.К. Чео “Волоконная оптика” – М., Энергоиздат, 1988 г. 5. Д. Гауэр “Оптические системы связи” – М., “Радио и связь”, 1989 г. 6. Под редакцией У. Генича “Техника оптической связи фотоприемника” – М., “Мир” , 1988 г. 7. С. Гонда , Д. Сэко “Оптоэлектроника в вопросах и ответах” – Л., Энергоиздат , 1989 г. 8. Н.А. Гроднев, С.М. Верник “Линии связи” – М., “Радио и связь” , 1988 г. 9. Г.В. Войшвилло “Усилительные устройства” – М., “Радио и связь” , 1989 г. 10. Методические указания по разработке вопросов охраны труда в дипломных проектах, ЛЭИС, 1982 г. 11. Н.И. Бакланов и др. “Охрана труда на предприятиях связи” – М., “Радио и связь”, 1985 г. 12. Т. Окоси и др. “Волоконно-оптические датчики” – Л., Энергоиздат, 1991г. Приложение 1 ФПУ. Схема электрическая принципиальная. Приложение 2 Перечень элементов принципиальной схемы фотоприемного устройства. Приложение 3 Топологический чертеж ФПУ. |
|||||||||||||||||||||||||||||||||||||||||||||||||||||||||||||||||||||||||||||||||||||||||||||||||||||||||||||||||||||||||||||||||||||||||||||||||||||||||||||||||||||||||||||||||||||||||||||||||||||||||||||||||||||||||||||||||||||||||||||||||||||||||||||||||||||||||||||||||||||||||||||||||||||||||||||||||||||||||||||||||||||||||||||||||||||||||||||||||||||||||||||||||||||||||||||||||||||||||||||||||||||||||||||||||||||||||||||||||||||||||||||||||||||||||||||||||||||||||||||||























; (1)
; (3)



;
;
;







[9]
,
где








[7]




; где
