Реферат: Лингвистическая концепция Шлейхера
|
Название: Лингвистическая концепция Шлейхера Раздел: Рефераты по языковедению Тип: реферат |
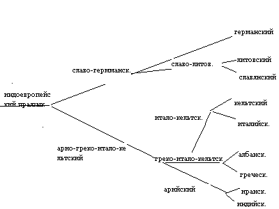
ПЛАН. 1. Введение……………………………………………....1 2. Натуралистическая концепция Шлейхера 2.1 Организм языка и естествознание……………….5 2.2 Морфологическая классификация языков………6 2.3 Минусы в концепции Шлейхера…………………7 3. Теория родословного древа и понятие праязыка…...9 4 . Заключение………………………………………….. ВВЕДЕНИЕ. С именем А. Шлейхера (1821—1868) связано не только оформление индоевропеистики в особую науку, но и применение естественнонаучного метода в исследованиях языка и основание натуралистического направления в языкознании, которое называют также лингвистическим натурализмом. Научная деятельность профессора сначала Боннского, затем Пражского и с 1852 г. Иенского университета характеризуется широтой и многообразием интересов. Шлейхер, кроме языкознания, изучал ботанику и философию, что наложило известный отпечаток на его взгляды. В 1852 г. он издаёт «Морфологию церковнославянского языка», затем, после полугодичного изучения литовского языка, «Руководство по изучению литовского языка» (1855—1857). В 1859 году выходит в свет его книга «О морфологии языка», посвященная морфологической классификации языков В 1861-1862 гг. был опубликован главный труд Шлейхера «Компендий сравнительной грамматики индоевропейских языков», подводящий итоги сравнительному изучению индоевропейских языков за истёкшие полвека. Эта книга за пятнадцать лет выдержала четыре издания. Общелингвистические взгляды Шлейхера отразились прежде всего в его «Сравнительно-лингвистических исследованиях» (две части, 1848 – 1850), книге «Немецкий язык» (1859) и брошюрах «Теория Дарвина в применении к науке о языке» (1863, рус. пер. 1864), «Хрестоматия индоевропейских языков» (1868) и «О назначении языка для естественной истории человека» (1865). Как и Гумбольдт, Шлейхер считал, что изучение языковой формы и типологическая и генеалогическая систематика языков составляют основное содержание лингвистики, которая изучает происхождение и дальнейшее развитие этих форм языка. 1. 1 . Организм языка и естествознание. Термин «организм» в XIXв. употреблялся очень широко — как обозначение целостности объекта исследования. В языкознании этого времени органическая природа языка истолковывалась различно; чаще всего как единство значения и отношения, выраженного в форме языка, его категориях и единицах. Обычно Шлейхера рассматривают как создателя натуралистической концепции языка, ибо он относил язык к категории живых организмов. Об этом можно судить по таким его высказываниям: «Жизнь языка не отличается существенно от жизни всех других живых организмов – растений и животных. Как и эти последние, он имеет период роста от простейших структур к более сложным формам и период старения, в который языки всё более и более отдаляются от достигнутой наивысшей степени развития и их формы терпят ущерб». Естественнонаучный принцип, на котором должна основываться лингвистика, предполагает, по мнению Шлейхера, признание следующих постулатов: 1) язык как природный организм существует вне воли человека, его нельзя изменить («Языки — это природные организмы, которые возникли без участия человеческой воли, выросли и развились по определенным законам и в свою очередь стареют и отмирают»); 2) «жизнь языка», как и жизнь природы, есть развитие, а не история; поэтому рост был лишь в доисторический период, а подлинная жизнь языка проявляется в диалектах, тогда как исторический период характеризуется распадом форм, старением и отмиранием форм языка и самих языков (подобно тому, как выветриваются породы и разлагаются организмы в природе), а литературно-письменные формы являются искусственными образованиями; 3) лингвистика должна быть основана на точном наблюдении организмов и законов их бытия, на полном подчинении исследователя объект исследования. «У естествоиспытателей, — подчеркивал Шлейхер, — можно научиться осознанию того, что для науки имеет значение только факт, установленный при помощи надежного, строго объективного наблюдения, и основанный на таком факте правильный вывод». Вместе с тем Шлейхер понимал и существенные отличия между языком и природным организмом, когда писал: « Понятно, что только основные черты воззрений Дарвина имеют применение к языкам. Область языков слишком различна от царств растительного и животного, чтобы совокупность рассуждений Дарвина до малейших подробностей могла иметь для нее значение». Сопоставление языка с организмом существовало и до Шлейхера. Вильгельм Гумбольдт, в противоположность метафизическим воззрениям на язык как на неизменный механизм, подчеркивал этим сравнением, что язык – это целесообразная система, находящаяся в постоянном движении. Шлейхер стал употреблять слово « организм» в связи с языком в его прямом, биологическом смысле. Не следует думать, что Шлейхер был наивным человеком. Естественно, что занятия ботаникой могли оказать определенное влияние на его взгляды. Однако наиболее важной побудительной причиной его натурализма было стремление преодолеть господствовавшие в его время субъективно-идеалистические взгляды на язык и мышление и подчеркнуть материальную сторону языка – что дух есть сам по себе высший продукт материи. Это явствует из его характеристики языка: « Язык – это воспринимаемый ухом симптом деятельности целого комплекса материальных отношений в построении мозга и речевых органов с их нервами, костями, мускулами и др.». Правда, стремясь показать материальную обусловленность духа, сознания, Шлейхер недостаточное внимание уделял общественной роли языка, что в итоге и привело его к неосторожным, иногда метафорическим сопоставлениям языка и живого организма. Прав был Александр Афанасьевич Потебня, говоривший: « Организм живет самостоятельно, а слова – только в устах человека». Язык – общественное явление, а не природный организм. Язык возникает и развивается вместе с тем общественным коллективом, народом, который пользуется этим языком. Язык может погибнуть вместе с народом, может выйти из употребления, если народ перейдет на другой язык, но он бесконечно развивается, если его использует общество. Шлейхер стремился установить объективные законы развития языков, показать независимость последних от воли говорящих людей. Ср. его тезис: « Языки – это естественные организмы, которые возникли без участия человеческой воли, выросли и развились по определенным законам и в свою очередь стареют и умирают». 1.2 Для Шлйхера «язык есть мышление, выраженное звуками», « язык есть звуковое выражение мысли, проявляющийся в звуках процесс мышления», «язык имеет своей задачей создать звуковой образ представлений, понятий и существующих между ними отношений, он воплощает в звуках процесс мышления. Язык посредством имеющихся в его распоряжении точных и подвижных звуков может с фотографической точностью отобразить тончайшие нюансы мыслительного процесса». В этих определениях Шлейхер стремиться подчеркнуть материальную основу речевой деятельности. Шлейхер, подразумевая единство языка и мышления, пытался установить определенные отношения между структурой языка и строением мышления. В мысли, пишет он, следует различать материал и форму: материалом являются понятия и представления, форму создают взаимоотношения понятий и представлений. Понятие и представление, получив звуковое выражение, образуют значение. Сущность любого языка и определяется, по Шлейхеру, тем, как выражены в нем значение ( т. е. Понятие и представление)и отношение. Положение, которое занимают относительно друг от друга выражение значения и выражение отношения, Шлейхер называет формой. Значение выражается в корне слова, а отношение – в суффиксах; значение и отношение вместе образуют слово. «…Сущность слова, а тем самым и всего языка,-пишет Шлейхер,-определяется тремя моментами: звуком, формой и функцией». На основе указанных положений Шлейхер предложил морфологическую классификацию языков. Учение о языковых типах Шлейхер называл морфологией, позаимствовав этот термин из естествознания, где он обозначал науку о строении и формообразовании растений. Морфология языков должна, по Шлейхеру, изучать морфологические типы языков, их происхождение и взаимные отношения. Морфологический тип (класс) языка определяется строением слова, которое может выражать значение («корень») и отношение («суффикс»). Допускаются три типа комбинаций значения и отношения: изолирующие языки имеют только значения (корни); агглютинирующие языки выражают значение и отношение (корни и приставки); флектирующие языки образуют в слове единицу, выражающую значение и отношение. Полисинтетические языки, выделенные Гумбольдтом, Шлейхер рассматривал как вариант агглютинирующей формы языка. Морфологические типы языка, по мысли Шлейхера, есть проявление трех ступеней (стадий) развития: односложный класс представляет древнейшую форму, начало развития; агглютинирующий — это средняя ступень развития; флектирующие языки как последняя ступень заключают в себе в сжатом виде элементы двух предшествующих ступеней развития. Характеризуя языки по выражению в них значения и отношения, Шлейхер выделяет три возможных типа языков: 1. В языке выражено только значение : слово здесь представляет собой нерасчленимое устойчивое единство, напоминающее кристалл. К таким односложным (корневым, изолирующим) языкам Шлейхер относил китайский и бирманский языки. 2. В языке звуками выражается не только значение , но и отношение : слово здесь распадается на части, но они не образуют тесно связанного единства. К этому типу языков относятся агглютинирующие языки ( например, тюркские, финно-угорские), в которых слово напоминает растение. 3. В этом типе языков слово, передавая и значение, и отношение, является единством в многообразии составных элементов и уподобляется животному организму. Это характерно для флективных языков. В концепции Шлейхера флективность – высшая ступень строя языков. 1.3 Коме натурализма, в концепции Шлейхера и другие минусы – неудачные гипотезы о двух периодах жизни и развития языка и так называемой триаде (заимствованной у Гегеля). В морфологической классификации языков Шлейхера чувствуется влияние немецкой классической философии, в частности идей Г. Гегеля. Заслуга Гегеля состоит в том, что он впервые представил весь естественный, исторический и духовный мир в виде процесса, т. е. в непрерывном движении, изменении, развитии. Однако как идеалист Гегель все многообразие форм движения сводил к трем этапам развития – это так называемая гегелевская «триада». Взаимоотношения между тезисом, антитезисом и синтезом характеризуются тем, что на втором этапе происходит снятие характерных черт первого этапа, на третьем этапе снимаются черты второго этапа и происходит как бы возврат к первому этапу, но на качественно новой основе, т. е. Третий этап – это ка бы следующая ступень развития первого этапа. Сравним теперь эти положения с мыслями Шлейхера; он пишет: « Если в первом классе языков мы встречали недифференцированную тождественность значения и отношения, чистое бытие значения в себе, если во втором классе дифференцируются звуки, обозначающие значение и отношение, отношение выступает в обособленном звуковом бытии для себя, то в третьем это различие включается в единство, но в единство, бесконечно более высокое, потому что оно выросло из различия, имеет его своей предпосылкой и включает его в себя, как снятый момент». Шлейхер подчеркивал, что между тремя четко дифференцированными типами языков, хотя эти типы и исчерпывают все возможные случаи, существуют переходные ступени. Выделение трех типов языков выражает три ступени развития языка, «то же самое можно сказать о природе: в системе природных тел три вида _ кристалл, растение, животное – представляют собою эпохи в развитии земли»; « мы можем с полным правом рассматривать в процессе исторического развития минеральный организм как первый, растение – как второй, животное – как третий».Шлейхер, увлекавшийся ботаникой, стремился в развитии язвка найти аналогии с органическим миром.Так, три периода развития языка соответствуют трем царствам прирды ( минеральному, растительному, животному), знаменующим три ступени развития. Морфологическая классификация Шлейхера оказала большое влияние на языкознание — в направлении разработки учения о типах языка. Его попытки рассмотреть морфологические классы языка как последовательные стадии его развития не получили признания как искусственные и надуманные, противоречащие фактам истории. 4 . А. Шлейхнр был парвым языковедом, предложившим генетическую классификацию родственных языков индоевропейской языковой семьи. Он считал, что невозможно установить общий праязык всех языков земного шара; скорее всего существовало множество праязыков, но родственные языки всегда происходят из одного языка-основы. Языки, происходящие из одного праязыка, образуют языковой род, или языковое древо, оно затем делится на языковые семьи, или языковые ветви . Задача языковеда, по словам Шлейхера, заключается в том, чтобы «восстанавливать на основе доступных нам более поздних форм существовавшие в прошлом формы языка-основы семейства или же праязыка всего рода». Это гипотетическое восстановление звуков, форм, слов праязыка называется реконструкцией праязыка. Рассматривая взаимоотношения индоевропейских языков как результат исторического развития, Шлейхер создает теорию родословного древа индоевропейских языков. По теории Шлейхера, индоевропейский праязык (Ursprache) в доисторический период распался на две группы праязыков (Grund-sprachen, промежуточных праязыков, языков-основ) — североевропейскую (славяно-германскую) и южноевропейскую (арио-греко-итало-кельтскую). В исторический период наибольшую близость к индоевропейскому языку сохранил древнеиндийский язык, наиболее удаленными оказались германский и балто-славянские праязыки. Теория родословного древа индоевропейских языков сохранилась в основном до наших дней. Нет никаких убедительных данных, чтобы опровергнуть положение о том, что в доисторический период расхождения и контакты родственных диалектов были большими, чем схождение гетерогенных языковых групп. Конечно, многие частные положения теории в дальнейшем были уточнены, однако вопрос о месте германских языков среди индоевропейских и наличии балто-славянского языкового союза остается до сих пор дискуссионным. Праязык и его реконструкция. Шлейхер считал индоевропейский язык единой системой форм (он даже в шутку сочинил на индоевропейском языке басню). Однако праязык был для него неисторической реальностью, а представлением о звуковой системе и системе форм слова — всего лишь моделью, которая необходима для динамического рассмотрения разнообразного материала индоевропейских языков; исторический принцип понимается, подчеркнуто ретроспективно. Поскольку современные индоевропейские языки возникли путем разветвления и умножения, поскольку древнейший звуковой состав был простым, а структура корня и слова — однотипной, постольку возможно его восстановление — на основе наблюдений над всеми древнейшими индоевропейскими языками. Задача компаративистики, по Шлейхеру, как раз и состоит в том, чтобы восстанавливать проформы на основе сохранившихся остатков индоевропейского праязыка в древних индоевропейских языках. Форму, которая в действительности не встречается, а только предполагается, Шлейхер обозначал звездочкой. Так, слово со значением отец засвидетельствовано в таких формах: санскр. pita, лат. pater, готск. fadar, др. - исл. factir. Исходя из этого общей формой могла бы быть форма pate или pater. Но Шлейхера такой эмпиризм не удовлетворяет: он восстанавливает идеальную проформу. Поскольку в индоевропейском языке предполагалось три гласных (a, i, и), а именительный падеж имени имел показатель -s, постольку идеальная проформа должна быть представлена как *patars, хотя это и противоречит реальным фактам индоевропейских языков. Поэтому значение работ Шлейхера не в конкретных реконструкция, а в создании методики реконструкции, требовавшей восстановления идеальной проформы. «У естествоиспытателей, — подчеркивал подчеркнул Дельбрюк, - построенный тип праязыка есть не что иное, как формула, служащая для выражения изменяющихся мнений ученых о размерах и свойствах языкового материала, которые вынесли для себя отдельные языки из своего общего праязыка». Заметим, кстати, что четырехэлементный анализ Марра также был построен на допущении общих формул артикуляционного строения слогов первичных корней во всех языках мира и независимости звукового строя от семантики. Особенность таких построений состоит в том, что приемы моделирования разрабатываются не на основе реальных моделей языка, а на искусственных, идеализированных формулах исследователя. Шлейхер, — можно научиться осознанию того, что для науки имеет значение только факт, установленный при помощи надежного, строго объективного наблюдения, и основанный на таком факте правильный вывод». Шлейхур говорит, что языки, возникшие первыми из праязыка, можно называть языками-основами ; почти каждый из них дифференцируется в языки, а отдельные языки могут далее распадаться на диалекты, я а диалекты – на поддиалекты. Эти диалекты и поддиалекты с течением времени настолько обособляются, что превращаются в отдельные языки, которые, в свою очередь, дробятся на диалекты и языки. При таком процессе дифференциации языков Шлейхер полностью исключает возможность перекрёстного скрещивания языков и диалектов.
На основе родословного древа Шлейхер делает следующие выводы: а) Языки, относящиеся к одной и той же ветви родословного древа, во всех отношениях ближе друг к другу, чем к языкам других ветвей; у языков же, относящихся к разным ветвям родословного древа, общими могут быть только такие черты, которые уже существовали в праязыке; б) чем восточнее живей индоевропейский народ, тем на более древнем уровне остался его язык, и чем западнее, тем менее древних черт и долее новообразований он содержит. Оба эти вывода не выдерживали критики с точки зрения реальных фактов индоевропейских языков. Во-первых, потому, что одинаковые фонетические процессы захватывали языки, принадлежащие к разным ветвям родословного древа, во-вторых, в восточном древнеиндийском языке, санскрите, который считался эталоном праязыка, наряду с архаическими чертами обнаруживается немало специфических новообразований. Кроме того, факты показывают, что индоевропейские языки уже в глубокой древности вступали в контакты между собой, а не были отделены друг от друга. Вывод. Шлейхер был великим языковедом, который определил пути дальнейшего развития языкознания. Его достижения касаются многих сторон и характеристик языка. Прежде всего сохраняется ценность его рассмотрения языка в тесной связи с мышлением. Далее, Шлейхер первым из языковедов поставил вопрос о законах развития языка. Он полагал, что языкознание должно на основе точного наблюдения над языком и языками устанавливать законы языкового развития. Также он поставил и частично решил проблему восстановления индоевропейского праязыка и проследил его развитие в каждом из ответвлений. И, наконец, выдвинув мнлжество научных положений, идеи Шлейхера оказали влияние на компаративистов следующего поколения – младограмматиков, с приходом которых, европейское языкознание вступило в новый этап. Используемая литература: 1. Березин Ф. М. История лингвистических учений. М.: Высш. Шк.,1975 2. Кондрашов Н. А. История лингвистических учений. М.: Просвещение, 1979 3. Десницкая А. В. Вопросы изучения родства индоевропейских языков.. М.—Л., 1955. 4. Меие А. Введение в сравнительное изучение индоевропейских языков. М.—Л., 1938 4. Алпатов В. М. История лингвистических учений. М.: Прсвешение, 1979 Министерство общего профессионального Ростовский Государственный Педагогический Университет Лингвистический Институт Переводческое Отделение Реферат по предмету история языкознания на тему «Натурализм в языкознании: А. Шлейхер» Выполнила студентка 2 курса, 23 группы Новикова Юлия проверила Боева Н. Б. Ростов-на-Дону 2001 г. |
