Понятие причин и условий индивидуального преступного поведения
1) Понятие причин и условий индивидуального преступного поведения.
Одна из составных частей причинного комплекса преступлений это условия и причины преступного поведения.
Этот комплекс представляется зависимостью причин от поведения преступника до общих причин преступления, так как в итоге, преступления совершаются конкретными представителя общества, которые носят его устои и условия жизнедеятельности в реальном проявлении во всем своём многообразии.
В самом общем виде, причины преступления это некая противоправна мотивация личности, которая базируется на антиобщественной установке, складывающаяся постепенно у лиц, под влиянием неких условий, всего их два:
- Первая (причины, формирующие потребности, ценности и интересы личности)
- Вторая (причины, относящиеся к процессу совершения преступления непосредственно, они и порождают ситуацию криминогенного характера)
Таким образом, процесс совершения преступления это результат взаимодействующих между собой негативных условий, внешних обстоятельств, психологической и нравственной характеристики личности.
Проанализируем структуру преступного поведения, точнее цепочки причин, которые вследствие которых происходит противоправное деяние, нарушение закона.
Всему этому предшествует предвидение результат и постановка цели деяния.
Это возникает в сознании, базируясь на уже существующих элементах (на опыте, психологической характеристики личности, на взглядах и интересах).
При рассмотрении причинности совершенного преступления, важно рассмотреть результат взаимодействия внешней ситуации и самой личности.
Из этого следует, что взрослый человек, все значимые воздействия внешней среды пропускает через своё сознание и особенности личности, между средой и человеком есть многогранная и сложная следственно-причинная зависимость. 1
Особенность причинной связи заключается в образовании внутреннего содержания детерминации, выражая при этом её сущность.
Являясь одним из видов закономерной связи, в тоже время причинности свойственны уникальные черты, такие как непрерывность (временная и пространственная), необратимость, всеобщность и объективность. Причинная связь, по своей природе, генетична, так как вызывает за собой необратимое следствие.
Категория причинности, в широком понимании, содержит в себе условие, причину, результат (следствие), связь между следствием м причиной, а так же обратную связь между условием (причиной) и следствием.
Преступного поведения не существует, так же как его причины, если присутствуют лица с конкретной системой потребностей, установок и ценностных ориентаций, которые могут с подвигнуть его на совершение преступления, даже если такие люди находятся в среде, в которой поощряется нарушение норм закона, при этом, реализация намерений преступника невозможна.
Такие лица могут находиться под определённым контролем (например, в местах отбытия наказания, или данные объекты находятся под охраной.2
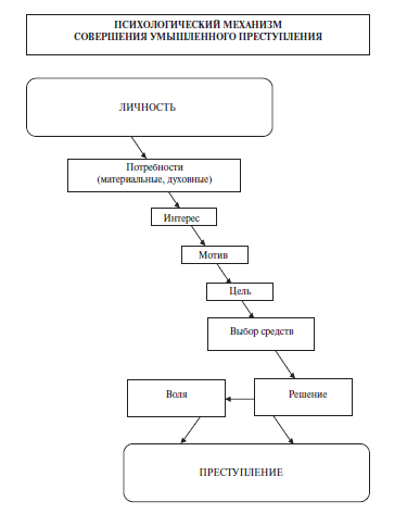
2) Социально-психологический механизм совершения конкретного преступления.
При анализе причин совершенного преступления, в криминологии нельзя забывать о роли в поведении личности социально-психологического механизма.
Под данным механизмом следует понимать совокупность психологических и социальных предпосылок в поведении личности, которые в свою очередь обуславливают продуманность и последовательность в выборе вариантов действия, выбирая из представленных наиболее предпочтительный.
Главным звеном в причинной последовательности является внутренне побуждение, т.е. мотив. В качестве первооснов, в процессе формирования потребности, выступают потребности, а по мере осознания потребностей, они переходят в интересы, а интерес уже перерастает в стремление.
Стремления, интересы и потребности в совокупности представляют собой ядро мотива, получая при этом некую эмоциональную окраску в форме раздражения, огорчения или радости (чувственные проявления).
Одним из главнейших элементов механизма выступает воля, под которой понимается регулирование человеком своих действий, в сознательном состоянии, которые требует преодоления внешних и внутренних препятствий.
Причинная цепочка заканчивается понятием реализации и принятия поведенческого решения, направленного на совершение преступления (противоправного деяния).
Стоит обратить внимание на то, что каждое из звеньев цепочки представляют собой некие возможности профилактического характера.3

Прежде всего, это касается надлежащего нравственного формирования личности, выработка интересов и потребностей, оправданных социально, а так же оказание воздействия на определённое лицо, для целей формирования у него знаний по регулированию своих действий в полезном для социума направлении, и стараться согласовать свои интересы и интересы общественности.
Ситуация криминогенного характера, которая не является конкретной причиной совершения правонарушения, занимает в свою очередь место между преступлением, средой и личностью преступника. Предшествую преступлению. Преступление не совершается, если для его осуществления не существует подходящих условий.
Помимо постановки цели и определения мотивации, в поведение человека входит эмоциональная сфера, творчество и воля.
Для индивидуализации специфики реакции и поведения, важное значение отдаётся особенностям биологии человека процессам, связанным с проявлением элементарных реакций и поведения.4
3) Понятие ситуации совершения преступления. Криминогенные ситуации и их разновидности.
Преступность это правовое и социальное явление, изучаемое разными науками, каждая из которых изучает отдельные стороны. Но только криминология способная охватить преступность как проблему целиком.
Криминология изучает преступность с точки зрения негативного явления, существующего в обществе, которое непосредственно связанно с другими явлениями со своими закономерностями, которые требуют специфических методов и форм борьбы.
Поэтому понятие преступности является исходным для криминологии положением.
Будучи основным элементом криминологии, термин преступности определял границы и объем научного поиска в сложном криминологическом комплексе много образных явлений и процессов социальной жизни.
Преступность понятие собирательное, представляющее собой явление, которое включает в себя совокупность актов поведения (индивидуального) преступника.
Для преступника свойственно преодоление индивидуальных черт и наличие общих для всех преступных деяний признаков, совокупность которых и определяет ее понятие.
Преступность в криминологии это изменчивое (исторически) системное и массовое явление, которое проявляется как совокупность опасных и наказуемых деяний в обществе, а так же лиц, совершивших правонарушения, на конкретной территории и на конкретный момент времени.
Совокупность представляет собой структурно-системное образование, с наличием многообразных взаимосвязей преступников и преступлений, а так же видов преступлений и самой преступности.5
Ситуация это то, что влияет на поведение человека в конкретный момент времени, это некий комплекс обстоятельств, которые могут как препятствовать, так и способствовать совершению преступления, либо быть нейтральными.
Роль ситуации определенно зависит от группы факторов, определяющих «лицо» превалирующих в данной ситуации. В этой связи можно выделить две основные группы ситуаций, это криминогенные и не криминогенные.
Криминогенные это ситуации, положительно влияющие на процесс складывания преступного замысла и цели правонарушения, а так же благоприятны для того, чтобы достичь результат преступного деяния.
Подобные ситуации содержат в себе моменты провокации.
Криминогенные ситуации можно разделить на:
· Непосредственно связанные с личностью и деятельностью субъекта
·Непосредственно связанные с предметом преступления
· Смешанные.
Ситуации в данной группе, часто бывают следствием целенаправленности поступков субъекта, которые являются наиболее благоприятными для того, чтобы осуществить задуманные преступные намерения. Они могут создаваться действиями, первоначально направленными на другое преступление или достижение иной цели, включая аморальное и антиобщественное поведение, исключая преступное.
Ситуация вот второй группе, чаще возникает вследствие недостатков и упущений в процессе функционирования органов государственной власти, а так же общественных и хозяйственных организаций. Ситуации криминогенного характера не существуют в чистом виде, а состоят из криминогенных факторов.
В каждой из них в том или ином виде, в разных формах и долях действуют и антикриминогенные факторы.6
4) Роль потерпевшего в возникновении криминогенной ситуации.
То, как действует преступник, нередко зависит от действий самого потерпевшего. Который своим поведением, поступками, может подтолкнуть человека на совершение преступления.
Цели изучение поведения потерпевших:
Понимание причины совершенного преступление, понимание того, что предшествовало этому
Определение ущерба, нанесенного преступлением
Профилактика преступлений
Криминологии потерпевший интересен в первую очередь, как субъект, или по-другому жертва преступления, которому был причинен вред. Уже потом как элемент поведения преступника, как часть ситуации, которая могла повлиять на поведение лица, совершившего преступление.
У потерпевшего всегда есть роль в преступлении, которая может быть:
Нейтральная (которая не способствует совершению противоправного действия)
Криминогенная (та, которая сама по себе способствует совершению правонарушения)
Некриминогенная (которая препятствует совершению правонарушения)
Такое явление как подверженность риску стать жертвой преступления, носит название Виктимность. Такая способность (стать жертвой) обуславливается одним из следующих факторов:
Криминогенная обстановка на территории проживания индивида (чем выше уровень преступности, тем сильнее страх стать жертвой преступления)
Особенности личности потерпевшего
Возраст (т.к. например жертвами насильников, чаще становятся дети)
Род занятий (например, таксисты)
Пол
Манера поведения потерпевшего
С позиции Виктимности, поведение потерпевшего может носить один из следующих характеров:
Нейтральный (манера поведения не способствует совершению преступления)
Положительный (манера потерпевшего противодействует преступлению)
Неосторожный (непринятие мер предосторожности, с цель избежать преступления, относится с легкомысленностью к криминогенной ситуации)
Провоцирующий (непринятие определенных мер по предотвращению преступления, относится с легкомысленностью к криминогенной ситуации)
В гражданском праве есть понятие вины потерпевшего, и оно имеет немаловажное значение, является правовой категорией.
Поведение потерпевшего может быть не только неправильным, но и безнравственным. Для криминологических выводов это чрезвычайно важно, ибо, например, не может быть однозначной оценка потерпевших в приведенном выше примере грабежей в районе Золотого кольца и потерпевшей от изнасилования, всем своим предшествующим поведением звавшей к определенным действиям. Безнравственность потерпевшего есть ключ и к проблеме причин преступности (конкретного преступления), и к уяснению механизма преступного поведения.
В свете сказанного очевидно, какое большое значение в качестве составной части предмета криминологии имеет учение о жертве преступления и как важен виктимологический анализ понятия преступности.7
Большую практическую помощь в познании личности жертв преступлений оказывает разработанная в криминальной виктимологии классификация потерпевших в зависимости от характера преступлений, причинивших вред. В основу этой классификации, как правило, положены составы преступлений, объединенные общим объектом (например, потерпевшие от преступлений против собственности). С учетом психофизических особенностей выделяются несовершеннолетние, женщины, лица пожилого возраста; нравственно-психологические особенности позволяют выделить жертв с отрицательной либо положительной нравственной направленностью; социально-ролевые признаки лежат в основе отнесения к жертвам лиц определенной специальности и рода занятий, а также потерпевших от ранее совершенных преступлений, свидетелей этих преступлений.
Для обеспечения потребностей предупреждения преступлений большое значение имеют уровни виктимизации. Выделяются два таких уровня: первый складывается из данных о непосредственных потерпевших от преступления (в основном потерпевшие, фигурирующие в уголовном деле или выявленные в ходе социологического исследования); второй из данных о членах семей потерпевших, фактически также пострадавших от преступных посягательств.8
Список литературы
1. Криминология/ С.А. Степанчикова. М.:МИЭМП, 2010. 190 с.
2. Криминология /В.Н. Кудрявцев. М.: Юристъ, 1997. 512 с.
3. http://www.pslog.net/study-34-5.html
4. Криминология / В.Д. Малков. М.: Юстицинформ, 2006. 528 с.
5. Криминология/ С.А. Степанчикова. - М.:МИЭМП, 2010.-190 с.
6. Криминология. Учебник для вузов / А. И. Долгова. М.: НОРМА, 2001. 784 с.
1 Криминология: Учебник для вузов / В.Д. Малков. М.: Юстицинформ, 2006. 528 с.
2 Криминология. Учебник для вузов / А. И. Долгова. М.: НОРМА, 2001. 784 с.
3 Криминология /В.Д. Малков. М.: Юстицинформ, 2006. 528 с.
4 Криминология/ С.А. Степанчикова. - М.:МИЭМП, 2010.-190 с.
5 Криминология / В.Д. Малков. М.: Юстицинформ, 2006. 528 с.
6 http://www.pslog.net/study-34-5.html
7 Криминология /В.Н. Кудрявцев. М.: Юристъ, 1997. 512 с.
8 Криминология/ С.А. Степанчикова. М.:МИЭМП, 2010. 190 с.
PAGE \* MERGEFORMAT1
Понятие причин и условий индивидуального преступного поведения