Прикладные методы идентификации подвижных единиц в автоматизированных системах коммерческого осмотра подвижного состава
PAGE 2
На правах рукописи
ГВОЗДЕВ ДЕНИС СЕРГЕЕВИЧ
Прикладные методы идентификации подвижных единиц
в автоматизированных системах коммерческого
осмотра подвижного состава
Специальность 05.13.06 Автоматизация и управление
технологическими процессами и производствами (на транспорте)
АВТОРЕФЕРАТ
диссертации на соискание ученой степени
кандидата технических наук
Ростов-на-Дону - 2013
Работа выполнена в федеральном государственном бюджетном образовательном учреждении высшего профессионального образования «Ростовский государственный университет путей сообщения» (ФГБОУ ВПО РГУПС) на кафедре «Автоматика, телемеханика, связь на железнодорожном транспорте»
|
Научный руководитель |
Ковалев Сергей Михайлович, доктор технических наук, профессор
|
|
Официальные оппоненты |
Кравцов Юрий Александрович, доктор технических наук, профессор, кафедры «Автоматика и телемеханика на железнодорожном транспорте» ФГБОУ ВПО «Московский государственный университет путей сообщения» Целых Александр Николаевич, доктор технических наук, профессор, Руководитель кафедры «Информационно-аналитические системы безопасности», Южный федеральный университет |
|
Ведущая организация |
Российский научно-исследовательский институт информационных технологий и систем автоматизированного проектирования (РОСНИИТАП) |
Защита состоится «13» декабря 2013 г. в 13 час. на заседании диссертационного совета Д 218.010.03 при ФГБОУ ВПО «Ростовский государственный университет путей сообщения» (344038, г. Ростов-на-Дону, пл. им. Ростовского Стрелкового Полка Народного Ополчения, 2), конференц-зал.
С диссертацией можно ознакомиться в библиотеке университета.
Автореферат разослан « ____» ноября 2013 г.
Ученый секретарь диссертационного
совета Д 218.010.03 д.т.н., профессор М.А. Бутакова
ОБЩАЯ ХАРАКТЕРИСТИКА РАБОТЫ
Актуальность
Важным элементом перевозочного процесса на сегодняшний день является операция коммерческого осмотра вагонов в пути следования на пунктах коммерческого осмотра поездов и вагонов (ПКО). Задача сокращения продолжительности выполнения этой операции оказывает влияние на ускорение оборота вагона, ускорение продвижения вагонопотоков. В условиях работы железных дорог решение этих проблем осуществляется за счет внедрения автоматизированных систем коммерческого осмотра поездов и вагонов. Внедрение подобных систем ведется с 1996 года и осуществляется в рамках государственной программы по повышению безопасности движения в соответствии с указанием МПС №М-4y от 04.01.96г. Решение задачи повышения качества идентификации вагонов, позволит повысить уровень безопасности и скорости доставки перевозимых грузов.
Область автоматизации и управления процессами охватывает довольно широкий круг сфер применения, таких как транспорт, машиностроение, робототехника. По теме автоматизации и управления процессами на транспорте опубликованы работы таких авторов как Белявский Г.И., Бутакова М.А., Вагин В.Н., Еремов А.П., Киселев В.В., Ковалев С.М., Кузнецов М.М., Львова Е.И., Нгуен Д.Т., Хорн Б.К.П., Храмов В.В. и др.
Значительный вклад в теорию и практику внедрения интеллектуальных систем на железнодорожном транспорте внесли Гуда А.Н., Долгий И.Д., Жданов С.М., Иванченко В.Н., Кулькин А.Г., Лябах Н.Н., Салыгин В.И., Скляров В.Н., Солодовников В.В., Федорчук А.Е., Шабельников А.Н.
Целью диссертационного исследования является разработка методов идентификации подвижных единиц железнодорожного транспорта, позволяющих улучшить качество и ускорить процесс автоматизированного коммерческого осмотра.
Объектом исследований являются системы автоматизированного коммерческого осмотра подвижного состава на железнодорожном транспорте.
Методы исследований основаны на применении теории вероятностей, теории надежности систем, методов параметрической идентификации.
Решенные задачи: проведен анализ современных отечественных и зарубежных систем автоматизированной идентификации подвижных единиц железнодорожного транспорта; разработан метод считывания данных с движущегося поезда, основанный на применении фотоинформации о подвижных единицах; разработаны методы идентификации подвижных единиц, основанные на обработке двумерных изображений бортового номера и кузова и привлечении дополнительной технологической информации; разработан метод резервирования источников первичной информации о подвижных единицах с целью повышения вероятности успешной идентификации и обеспечения контроля достоверности технологической информации; осуществлен синтез программно-математического обеспечения модели идентификации и обеспечивающего модуля АСОУП.
Практическое значение. Результаты исследований предоставляют возможность автоматизации, улучшения качества и ускорения процесса коммерческого осмотра подвижных единиц на железнодорожном транспорте, а также снижения требований к используемому вычислительному оборудованию.
Научная новизна диссертации заключается в следующем:
- разработан метод построения экспертной подсистемы идентификации подвижных единиц, основанный на объединении методов идентификации бортовых номеров, форм кузова, сопроводительной технологической информации о составе поезда и нейросетевой модели классификации, позволяющий повысить качество автоматизированного коммерческого осмотра;
- разработан метод контроля достоверности технологической документации, основанный на кворумном резервировании источников первичной информации о подвижных единицах, позволяющий повысить качество осмотра;
- разработан метод синтеза программно-математического обеспечения экспертной подсистемы идентификации подвижных единиц и обеспечивающего модуля АСОУП, позволяющего организовать взаимодействие экспертной модели идентификации подвижных единиц с АСОУП с целью осуществления контроля достоверности технологической информации и удаленного мониторинга за передвижением подвижных единиц.
Выполненная диссертация соответствует паспорту специальности 05.13.06 «Автоматизация и управление технологическими процессами и производствами (на транспорте)»: пунктам 10, 12, и 16.
Апробация работы. Основные положения диссертации докладывались на Научно-практической конференции «Транспорт-2007» (г. Ростов н/Д, 2007 г.), Всероссийской научно-практической конференции «Транспорт-2007» (г. Ростов н/Д, 2007 г.), Девятом всероссийском симпозиуме по прикладной и промышленной математике (г. Москва, 2007 г.), Научно-практической конференции «Транспорт-2009» (г. Ростов н/Д, 2009 г.), Третьей Всероссийской научной конференции «Нечеткие системы и мягкие вычисления» (г. Волгоград, 2009 г.), Международном Форуме «Инновации. Инвестиции. Технологии» г. Ростов н/Д, 2011 г.).
Публикации. По результатам исследований опубликовано 12 печатных работ, из которых 4 статьи - в изданиях, рекомендованных ВАК РФ, учебное пособие. Получен патент №133082 на полезную модель «Устройство идентификации подвижных единиц железнодорожного транспорта»
Структура и содержание работы. Диссертация состоит из введения, четырех глав, заключения и списка использованных источников, включающего 116 наименований и приложения. Общий объем работы составляет 160 страниц и содержит 43 таблицы и 67 рисунков.
КРАТКОЕ СОДЕРЖАНИЕ РАБОТЫ
Во введении обоснована актуальность темы диссертационной работы, сформулированы цели и задачи исследования, раскрыта научная новизна и практическая ценность полученных результатов, приведены результаты реализации теоретических и практических исследований.
Первая глава посвящена анализу текущего состояния вопроса коммерческого осмотра подвижных единиц на железнодорожном транспорте, выявлению ряда проблем и определению способов их решения.
В ходе анализа существующих систем автоматизированной идентификации подвижных единиц железнодорожного транспорта установлено, что системы, основанные на оптоэлектронном методе получения данных, получили наибольшее распространение по сравнению с системами, построенными на основе СВЧ-излучений. Однако в них все еще существует необходимость решения вопросов, связанных с идентификацией сильно искаженных бортовых номеров вагонов. Оптоэлектронные системы, в отличие от СВЧ-систем, имеют возможность контроля как российских, так и зарубежных подвижных единиц, поскольку отсутствует необходимость обеспечения международного парка вагонов бортовыми СВЧ-датчиками. На данный момент не создано системы идентификации подвижных единиц на железнодорожном транспорте, обеспечивающей вероятность успешной идентификации выше 93 %. Следовательно, существует необходимость разработки методов и моделей, способных обеспечить более качественный осмотр.
Для считывания информации с проходящего подвижного состава предложено использование цифровых фотокамер, что позволит ускорить процессы сбора и обработки исходных данных об объекте, поскольку передача и обработка фотоизображений осуществляется быстрее по сравнению с видео потоком. С целью повышения вероятности успешной идентификации подвижных единиц в условиях высокого уровня помех, предлагается использование кворумного резервирования разнотипных источников исходной информации об объекте.
Вторая глава посвящена разработке методов экспертной автоматизированной подсистемы идентификации подвижных единиц железнодорожного транспорта.
Математическая формализация задачи. Пусть средствами считывания получено двумерное графическое изображение объекта. Методами предварительной обработки устранен шум, и изображение приведено к бинарному виду. Выделим замкнутый контур объекта, который на прямоугольном растре может быть представлен совокупностью координат {xi;yi} точек {ai}, , где N - число точек (пикселей) контура. Обозначим
, где lk длина элементарного вектора, для прямоугольного растра:
.
Тогда параметрически, контурная линия описывается как система уравнений
.
В общем случае, при N линии контура (x(s) и y(s)) объекта изображения является решением линейного дифференциального уравнения конечного (не выше n<<) порядка. Пусть имеются базисные ортоэкспоненциальные функции, задаваемые выражением (1):
, (1)
где m(0,1) некоторый масштабный коэффициент. Коэффициенты ортогонального разложения вычисляются по известной формуле Фурье:
где f(s) - функция контурной линии (x(s) или y(s)) объекта и равна
.
Обозначим
. (2)
Тогда коэффициенты разложения:
, , … Фn .
Выражение (2) совпадает с интегральным преобразованием Лапласа (3) с комплексной переменной
. (3)
В частном случае, при можно записать:
Из спектрально-аналитической теории известно, что в качестве признаков (коэффициентов) формы наилучшими, с точки зрения информативности, являются отношения функционалов
. (4)
Применительно к ортоэкспоненциальным функциям (1) производится замена s на es, что объясняется нелинейностью самих функций. С учетом особенностей организации контурных линий и возможностей их использования для большего охвата свойств контура целесообразно иметь дело не с одним скалярным коэффициентом формы, а с матрицей формы. Обозначим f1(s)=x(s); f2(s)=y(s); f3(s)=x(S-s); f4(s)=y(S-s), где x(S-s); y(S-s) «зеркальные» функции; S длина контура. Тогда при параметрическом описании контура объекта имеем , где s - расстояние от текущей до начальной точки контура. С учетом принятых обозначений и замкнутого контура, выражение (4) переписываем в виде:
Поскольку все fi(s) периодические с периодом S, коэффициенты, характеризующие связность точек контура, вычисляются как
или .(5)
Рассмотрим вопрос, целесообразности использования таких признаков при идентификации паттернов контуров объектов. Пусть необходимо идентифицировать фигуру, внешний контур которой имеет форму эллипса с осями a и b. Подставляя в (5) f1(s)=a cos s; f2(s)=b sin s, получаем:
Полученное аналитическое выражение для одного из элементов матрицы формы показывает, во-первых, явно выраженную характеристику параметров эллипса, во-вторых, при изменении этих параметров, «чувствует» все изменения, в-третьих, является классическим признаком объекта, имеющим название «удлиненность». Любое монотонное преобразование осуществляется без потери информации об оригинале. Дискретное преобразование Лапласа также не ухудшает информационные свойства оригинала, представленного в виде изображения, и способно характеризовать его форму, представленную в виде функции, описывающей кривизну контурной линии. Примем =0, тогда
|
, (6); |
, (7); |
|
, (8); |
, (9); |
|
, (10); |
, (11); |
|
, (12); |
, (13). |
Таким образом, имеем вектор коэффициетов формы объекта {Ф1,…,Фn}, при n=8. В контексте задачи идентификации, вектор {Ф1,…,Фn} интерпретируется как начальное n-мерное признаковое пространство.
Обозначим Fn={Ф1, …, Фn} - начальное множество признаков; C- множество классов объекта; O - обучающая выборка. Тогда объект представляет собой набор значений признаков, принадлежащих множеству F. Для каждого объекта oiO известна его принадлежность к классу cjC; функция оценки информативности infO(f):F*R, где f подмножество исходного множества Fn; R значение информативности.
Опытным путем установлено, что восьмимерное пространство признаков Fn не обеспечивает достаточной разделимости множества С. В ходе исследований признаковое пространство последовательно расширялось. Было принято решение об использовании 4-х начальных точек при обходе контура объекта и расчет для каждой из них коэффициентов Fn при n=8. Положим, что начальная точка a0(xi;yi) выбирается как , при условии нормирования координат контура. Остальные точки выбираются как
,
,
.
С увеличением размерности растет погрешность и трудоемкость вычислений («проклятие размерности»). Для уменьшения данного эффекта принято решение остановиться на 32-мерном признаковом пространстве. Так, если рассмотреть расстояния между точками, то, согласно закону «больших чисел», сумма n слагаемых стремится к некоторому фиксированному пределу при . Таким образом, увеличение размерности не приводит к увеличению информативности, следовательно, может быть установлено равным 32.
В ходе работы сформулировано и доказано утверждение 1 о том, что вектор коэффициентов формы объекта {Ф1,…,Фn} при n=32 содержит достаточно информации для идентификации сложного объекта, представленного в виде функции контура f(s).
С целью применения на практике доказанного утверждения 1, разработан метод построения экспертной подсистемы идентификации объекта. Общая формулировка метода:
- Имеем набор первичной информации об объекте, полученный из нескольких резервных источников;
- Анализируем полученную информацию, выделяем наиболее информативные данные и разделяем по типам;
- Для каждого из типов данных определяем логическую структуру и алгоритм метода идентификации;
- Разрабатываем логическую структуру и алгоритм обучаемой экспертной модели классификации объекта;
- Связываем выходные параметры методов идентификации со входом экспертной модели классификации;
- Обучаем модель классификации на основании обучающей выборки.
В результате реализованы три метода идентификации объектов (рис. 1, 2, 3) и нейросетевая модель классификации.

Рис. 1.а Логическая структура метода идентификации типов подвижных единиц по параметрам кузова

Рис. 1.б Алгоритм метода идентификации типов подвижных единиц по параметрам кузова

Рис. 2.а Логическая структура метода идентификации типов подвижных единиц на основании бортового номера, считанного с кузова объекта

Рис. 2.б Алгоритм метода идентификации типов подвижных единиц на основании бортового номера, считанного с кузова объекта

Рис. 3.а Логическая структура метода идентификации типов подвижных единиц на основании бортового номера из сопроводительной технологической документации

Рис. 3.б Алгоритм метода идентификации типов подвижных единиц на основании бортового номера из сопроводительной технологической документации
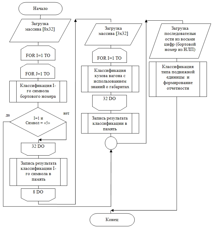
В результате объединения трех методов идентификации с нейронной сетью получена общая экспертная модель идентификации. На рис. 4 видно, что сущность «Классификация типа подвижной единицы» имеет три параметра, каждый из которых является результатом работы своей подмодели. Каждый из этих параметров является идентифицирующим и резервируемым. К примеру, бортовой номер, считанный с кузова вагона, может содержать ошибку идентификации. Для выявления подобной ошибки существует еще два источника информации: бортовой номер из сопроводительной технологической документации и информация о форме кузове вагона и его габаритах.

Рис. 4.а Логическая структура экспертной модели идентификации типов подвижных единиц

Рис. 4.б Алгоритм экспертной модели идентификации типов
подвижных единиц
Математическое описание экспертной модели идентификации
Обозначим: K класс подвижной единицы железнодорожного транспорта ; N название подвижной единицы; B считанный бортовой номер подвижной единицы; F множество символов бортового номера подвижной единицы; T форма кузова подвижной единицы; L длина кузова подвижной единицы; H высота кузова подвижной единицы; O овальная форма кузова подвижной единицы; R прямоугольная форма кузова подвижной единицы; Z трапецеидальная форма кузова подвижной единицы; E порядковый номер подвижной единицы; I идентификационный номер сопроводительной технологической документации (форма ДУ-1); D бортовой номер подвижной единицы из формы ДУ-1.
K[NBTLHEID]; B[F]; T[ORZ]
K[NBTLHEID]=(a,b,t,l,h,e,i,d), где aN, bB, tT, lL, hH, eE, iI, dD
B[F]=(c), где cF
T[ORZ]=(o, r, z), где oO, rR, zZ. Тогда
K[NBTLHEID]=[P1P2+X1X2X3+V1V2V3]; B[F]=[M1M2M3M4M5M6M7M8];
T[ORZ]=[Y1+Y2+Y3]
S1[a, b]=P1(a)P2(b); S2[c]=M1(c)M2(c)M3(c)M4(c)M5(c)M6(c)M7(c)M8(c);
S3[t, l, h]=X1(t)X2(l)X3(h); S4[o, r, z]=Y1(o)Y2(r)Y3(z);
S5[e, i, d]=V1(e)V2(i)V3(d);
S6[a, b, c, t, l, h, o, r, z, e, i, d]=S1S2S3S4S5
В случае, когда все данные не противоречат друг другу, принимается однозначное решение по классификации. Иначе производится принятие решения по большинству и подается сообщение оператору. Если все три источника противоречивы, то оператор получает сообщение. Результатами работы трех методов является один массив [3х32], один массив[8х32] и последовательность из восьми цифр (бортовой номер из натурного листа поезда). Далее эти данные загружаются в нейронную сеть, где классифицируется тип подвижной единицы.
С целью интеграции предложенной экспертной модели идентификации в АСУ на железнодорожном транспорте, разработан метод синтеза программно-математического обеспечения экспертной подсистемы идентификации подвижных единиц и обеспечивающего модуля АСОУП (рис.5).
Метод позволяет организовать взаимодействие экспертной модели идентификации с АСОУП с целью обеспечения контроля достоверности технологической информации о подвижных составах поездов.

Рис. 5. Метод синтеза программно-математического обеспечения
экспертной подсистемы идентификации подвижных единиц и обеспечивающего модуля АСОУП
С целью контроля технологической документации, получаемой от системы АСОУП, разработан метод контроля достоверности технологической информации (рис.6), предназначенный для чтения и проверки данных о бортовых номерах вагонов из сопроводительной технологической информации формы ДУ-1.

Рис. 6 Метод контроля достоверности технологической информации
В работе сформулировано и доказано утверждение 2 о том, что идентификация типа подвижной единицы железнодорожного транспорта возможна на основании информации о ее бортовом номере, геометрической форме и габаритах кузова, представленных в виде функций контуров f(s).
|
|
|
|
а) для цифр бортовых номеров |
б) для форм кузова |
|
Рис. 7 Результаты кластеризации числовых коэффициентов |
В результате обработки первичной информации были получены функции контуров. Для каждой из функций контуров рассчитан вектор коэффициентов формы {Ф1, …, Фn}. Коэффициенты кластеризованы нейросетевым методом самоорганизующихся карт Кохонена. В результате получено графическое представление кластеров в 32-мерном пространстве (рис. 7).
На рис. 7 видно, что значения каждой ячейки находятся в диапазоне [0,001; n]. Границы между кластерами обозначены сплошной линией. Межкластерные границы сильно отличаются от содержимого самих кластеров, что свидетельствует о хорошей разделимости признакового пространства.
На основании результатов анализа поведения экспоненциальной составляющей функции при различных коэффициентах поправки k, получен усредненный масштабный коэффициент поправки MКср, =2,264, при котором функции (6-13) достигают насыщения только при обходе всего контура объекта. График поведения функции представлен на рис.8.

Рис. 8 График зависимости экспоненциальной составляющей функции от масштабного коэффициента поправки
С целью вероятностной оценки предложенных методов идентификации разработан метод оценки вероятностей идентификации, позволяющий производить оценку на основе информации о длинах границ и расстояниях между кластерами. На основании предложенного метода рассчитаны значения вероятностей идентификации символов бортового номера и форм кузова подвижных единиц (табл. 1, 2).
|
где Lk1,k2 длина границы между кластерами k1 и k2. В качестве единицы измерения длины границы принимаем количество ячеек гексагонального растра; Ci,k1,k2 степень разделимости i-й ячейки на границе кластеров k1 и k2, i=1..Lk1,k2; Cгр,,k1,k2 степень разделимости границы между кластерами k1 и k2 |
|
|
qmin =min Сгр цифр |
где qmin - минимальное значение степени межкластерной границы для цифр |
|
qф =min Сгр кузова |
где qф - минимальное значение степени межкластерной границы для форм кузова |
|
где qk1,k2 вероятность ошибки идентификации на границе между кластерами k1 и k2 |
Табл. 1 - Значения вероятностей для цифр бортовых номеров объекта
|
Символы |
Вероятность ошибки идентификации |
Вероятность успеха идентификации |
|
«0» |
q0=0,03qmin |
p0=1-0,03qmin |
|
«1» |
q1=0,06 qmin |
p1=1-0,06 qmin |
|
«2» |
q2=0,05 qmin |
p2=1-0,05 qmin |
|
«3» |
q3=0,15 qmin |
p3=1-0,15 qmin |
|
«4» |
q4=0,09 qmin |
p4=1-0,09 qmin |
|
«5» |
q5=0,04 qmin |
p5=1-0,04 qmin |
|
«6» |
q6=0,02 qmin |
p6=1-0,02 qmin |
|
«7» |
q7=0,02 qmin |
p7=1-0,02 qmin |
|
«8» |
q8=0,03 qmin |
p8=1-0,03 qmin |
|
«9» |
q9=0,26 qmin |
p9=1-0,26 qmin |
Табл. 2 - Значения вероятностей идентификации форм кузова объекта
|
Форма кузова |
Вероятность ошибки идентификации |
Вероятность успеха идентификации |
|
«Трапеция» |
qТ=0,12qф |
pТ=1-0,12qф |
|
«Прямоугольник» |
qП=0,003qф |
pП=1-0,003qф |
|
«Овал» |
qОВ=0,023qф |
pОВ=1-0,023qф |
где, qmin=0,43, qф=1,82.
Рассчитанные данные в таблицах № 1 и № 2 подтверждают возможность идентификации типа подвижной единицы железнодорожного транспорта на основании информации о ее бортовом номере, геометрической форме и габаритах кузова, представленных в виде функций контуров f(s).
В ходе работы сформулировано и доказано утверждение 3 о том, что объединение результатов идентификации типа подвижной единицы железнодорожного транспорта на основании информации о ее бортовом номере, форме и габаритах кузова и технологической сопроводительной информации способно повысить вероятность успеха идентификации.
С целью оценки эффективности реализованной экспертной модели идентификации предложен метод оценки эффективности резервирования r из s, позволяющий оценить эффективность применения резервных источников первичной информации об объекте в процессе идентификации, где s число источников информации, r уровень кворума.
Метод: примем считанный бортовой номер за основной источник информации. Резервными являются: бортовой номер из натурного листа и считанные форма и габариты кузова. Тогда вероятности правильной идентификации для разных источников различны, надежность резервирования вычисляем с помощью производящей функции общей теоремы о повторении опытов:
,
где Рm,n вероятность m успехов в n опытах; z произвольный параметр. Для r =2, s=3 Р2,3=1 (q1 q2+q1 q3+q2 q32q1 q2 q3); Для r =2, s=4 Р2,4=1 (q1 q2 q3+q1 q2 q4+ q1 q3 q4+ q2 q3 q43q1 q2 q3 q3). В зависимости от количества идентифицируемых цифр k и видов цифр в бортовом номере, вероятность ошибки идентификации равна
Вероятности ошибки заполнения любой из цифр в технологической документации (форма ДУ-1) одинаковы, тогда
q2=1 (1qоператора)k =1-(1-0.01)8=0.08
Вероятность ошибки идентификации формы кузова подвижной единицы
Вероятность успеха идентификации в резервируемой системе
Р2,3=1 (q1 q2+q1 q3+q2 q32q1 q2 q3) = 1-0,03 = 0,97.
Коэффициент эффективности резервирования
Кэфр= P2,3 /(1-q1) =0,97/(1-0,3)=1,39.
Таким образом, на основании проведенных вычислений видно, что объединение результатов идентификации подвижной единицы железнодорожного транспорта на основании информации о ее бортовом номере, форме и габаритах кузова и технологической сопроводительной информации способно повысить вероятность успеха идентификации на 39 %.
Третья глава посвящена описанию структуры, внутренней архитектуры и принципа работы полезной модели устройства идентификации подвижных единиц железнодорожного транспорта, полученной объединением экспертной модели идентификации типов подвижных единиц (рис. 4) с АСОУП методом синтеза, предложенным на рис.5, где ДНО - датчик наличия объекта, БВИН - блок ввода информации о бортовом номере, БПОН-блок обработки бортового номера, БВН - блок выделения номера, ИНС1 - нейронная сеть, БВИК - блок ввода информации о кузове, БПОК - блок преобразования информации о кузове, БВК - блок выделения кузова, ИНС2 - нейронная сеть, БВТИ - блок ввода формы ДУ-1, БПТИ -блок проверки ДУ-1, БП - блок памяти, БУ - блок управления, БСТ - блок сравнения типов, ПВМ - компьютер, М - маршрутизатор.

Рис. 9 Полезная модель устройства идентификации подвижных единиц железнодорожного транспорта (патент №133082)
Модель, представленная на рис. 9, описывает устройство, позволяющее с высокой степенью точности и надежности производить идентификацию подвижных единиц железнодорожного транспорта с использованием дистанционного оборудования. Получен патент №133082 на полезную модель «Устройство идентификации подвижных единиц железнодорожного транспорта».
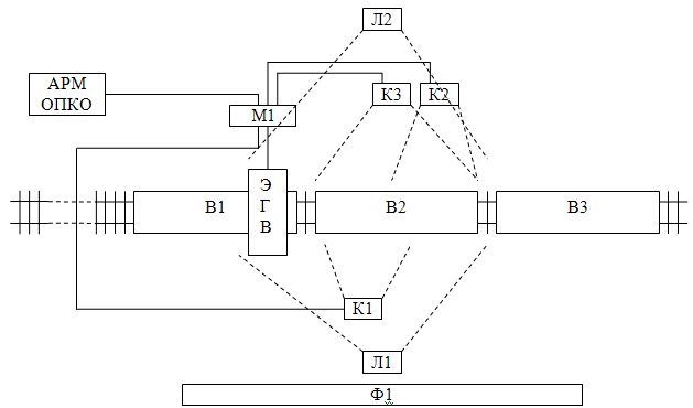
Четвертая глава посвящена выбору и обоснованию методов сбора и передачи данных, а также разработке архитектуры подсистемы идентификации подвижных единиц железнодорожного транспорта. В результате, предложены схема размещения считывающего, обрабатывающего и передающего оборудования (рис. 10) и топология локальной сети передачи данных (рис. 11). Основными элементами подсистемы сбора информации являются фотокамеры К1, К2, К3 и датчики наличия объекта в зоне осмотра. Датчики устанавливаются на электронно-габаритных воротах (ЭГВ).

Рис. 10 Схема расположения оборудования

Рис. 11 Схема локальной сети
Оборудование соединяется с АРМ оператора ПКО посредством линий коммуникаций. Подсистема передачи информации предназначена для организации информационного обмена как внутри системы коммерческого осмотра, так и для информационного обеспечения АСОУП.
ОСНОВНЫЕ РЕЗУЛЬТАТЫ РАБОТЫ
На основе анализа практических проблем, связанных с автоматизированным коммерческим осмотром подвижных единиц железнодорожного транспорта, разработан метод построения экспертной подсистемы идентификации подвижных единиц. На основе предложенного метода реализована экспертная модель идентификации, использующая оптоэлектронный метод считывания исходных данных с движущегося поезда. Разработан метод контроля достоверности сопроводительной технологической информации формы ДУ-1, позволяющий повысить качество автоматизированного коммерческого осмотра. Разработан метод синтеза программно-математического обеспечения подсистемы идентификации подвижных единиц, позволяющий организовать взаимодействие модулей подсистемы с АСОУП.
Список публикаций по теме диссертации
Издания, рекомендованные ВАК
- Гвоздев Д.С. Оценка вероятности распознавания подвижных единиц железнодорожного транспорта [Текст] / Д.С. Гвоздев, В.В.Храмов// Вестник Ростовского государственного университета путей сообщения. 2010. №4. - С.61-66.
- Гвоздев Д.С. Алгоритм выделения контуров цифр в бортовом номере подвижных единиц железнодорожного транспорта [Текст] / Д.С. Гвоздев // Вестник Ростовского государственного университета путей сообщения. 2011. №2. - С.53-58.
- Гвоздев Д.С. Алгоритм классификации подвижных единиц железнодорожного транспорта с использованием нейросетевых технологий [Текст] / Д.С. Гвоздев // Вестник Ростовского государственного университета путей сообщения. 2012. №4. - С.54-64.
- Гвоздев, Д.С. Гибридная модель идентификации подвижных единиц железнодорожного транспорта часть №1 [Текст] / Д.С. Гвоздев, М.Д. Линденбаум, В.В. Храмов, С.М. Ковалев // Вестник Ростовского государственного университета путей сообщения. 2013. №2. - С.92-98.
Другие издания
- Гвоздев Д.С. Разработка программного модуля автоматического контроля вагонов [Текст] / Д.С. Гвоздев, В.В. Храмов // Труды всероссийской научно-практической конференции «Транспорт-2007» - Ростов-на-Дону: РГУПС, 2007, Ч. 2 С. 311-313.
- Гвоздев Д.С. Методика идентификации объектов транспорта и ее программная реализация [Текст] / Д.С. Гвоздев, В.В. Храмов // Обозрение прикладной и промышленной математики. - Москва: ОПиПМ, 2008 Т. 15, вып.6 - С.1139-1141.
- Гвоздев Д.С. Подготовка графического изображения к процессу его идентификации [Текст] / Д.С. Гвоздев // Труды Третьей Всероссийской научной конференция «Нечеткие системы и мягкие вычисления» НСМВ-2009- Волгоград: ВолгГТУ, 2009 - С.143-147.
- Гвоздев Д.С. Статистика по результатам идентификации фотографий номеров железнодорожных вагонов методом ортогонального разложения и ее анализ [Текст] / Д.С. Гвоздев // Труды Третьей Всероссийской научной конференция «Нечеткие системы и мягкие вычисления» НСМВ-2009: Волгоград: ВолгГТУ, 2009 С.147-153.
- Гвоздев Д.С. Интеллектуальный анализ данных коммерческого осмотра объектов железнодорожного транспорта [Текст] / Д.С. Гвоздев, В.В. Храмов, Жигунов А.С. // Сборник научных трудов «Инновации. Инвестиции. Технологии 2011» - Ростов-на-Дону: Институт управления, бизнеса и права , 2011 С. 287-290.
- Гвоздев Д.С. Анализ текущего состояния вопроса коммерческого осмотра подвижных единиц на железнодорожном транспорте [Текст] / Д.С. Гвоздев, В.В. Храмов // Сборник научных трудов «Инновации. Инвестиции. Технологии 2011» - Ростов-на-Дону: Институт управления, бизнеса и права, 2011 С. 284-287.
- Гвоздев Д.С. Алгоритм выбора информативных признаков в условиях работы системы коммерческого осмотра подвижных единиц железнодорожного транспорта [Текст] / Д.С. Гвоздев // Труды всероссийской научно-практической конференции «Транспорт-2011» - Ростов-на-Дону: РГУПС, 2011, Ч. 1 С. 29-31.
- Храмов, В.В. Интеллектуальные информационные системы: интеллектуальный анализ данных [Текст] / В.В. Храмов, Д.С. Гвоздев // Учебное пособие - Ростов-на-Дону, 2012. - 97с.
Личный вклад автора в [1] автором выполнена алгоритмическая реализация математического аппарата, а также проанализированы числовые коэффициенты, характеризующие исследуемые объекты в признаковом пространстве. В [4] автором разработаны методы и алгоритмы идентификации подвижных единиц железнодорожного транспорта. В [5-6] автором реализовано программное обеспечение автоматического контроля вагонов. В [9] автор обобщил результаты анализа данных коммерческого осмотра объектов железнодорожного транспорта и сформулировал выводы. В [10] автором произведен обзор и исследование разработанных систем коммерческого осмотра в Российской Федерации с целью обнаружения их особенностей и выявления недостатков. В [12] автором разработан курс лабораторных работ на тему идентификации объектов.
В статьях [2, 3, 7, 8, 11] автором разработаны: введение, постановка задачи, реализация теоретической и практической части, проведен анализ результатов, сформулированы выводы и подготовлен библиографический список.
Гвоздев Денис Сергеевич
ПРИКЛАДНЫЕ МЕТОДЫ ИДЕНТИФИКАЦИИ ПОДВИЖНЫХ ЕДИНИЦ В АВТОМАТИЗИРОВАННЫХ СИСТЕМАХ КОММЕРЧЕСКОГО ОСМОТРА ПОДВИЖНОГО СОСТАВА
Специальность 05.13.06 Автоматизация и управление технологическими процессами
и производствами (на транспорте)
Автореферат диссертации на соискание ученой степени
кандидата технических наук
Подписано к печати 08.11.2013. Формат бумаги 60x84/16
Бумага офсетная. Ризография. Усл.печ.л. 1,0.
Тираж 100. Заказ № ___.
Федеральное государственное бюджетное образовательное учреждение высшего профессионального образования «Ростовский государственный университет путей сообщения».
Ризография ФГБОУ ВПО РГУПС.
344038, г. Ростов-на-Дону, пл. Ростовского Стрелкового Полка Народного Ополчения, 2.
Прикладные методы идентификации подвижных единиц в автоматизированных системах коммерческого осмотра подвижного состава

