Проектирование участка промышленной линии - создания макета промышленного конвейера

44•ГЛАВА 2. ПРЕДМЕТЫПРОИЗВОДСТВАИЗАХВАТНЫЕУСТРОЙСТВА.

СОДЕРЖАНИЕ

Перечень условных обозначений, символов, единиц, сокращений и терминов

1 Анализ литературы по теме бакалаврской работы

1.1 Анализ технического задания

1.2 Анализ методов построения конвейера

.3 Анализ аналогичных конструкций

1.4 Постановка задач

2 Разработка структуры разрабатываемого макета

2.1 Анализ архитектуры автоматизированной системы

2.2 Структура модуля управления

3 Разработка конструкций конвейера

3.1 Кинематическая схема конвейера

3.2 Особенности конструкций

4 Разработка схемы принципиальной

4.1 Анализ элементной базы

4.2 Описание работы схемы электрической принципиальной

5 Разработка конструкций модуля с печатным монтажом

6 Методика проведения работ

7 Охрана труда

7.1 Анализ условий труда на рабочем месте

7.2 Промышленная безопасность в производственном помещении

7.3 Производственная санитария и гигиена труда

7.4 Пожарная безопасность

Выводы

Перечень ссылок

Дополнения

ПЕРЕЧЕНЬ УСЛОВНЫХ ОБОЗНАЧЕНИЙ, СОКРАЩЕНИЙ И СИМВОЛОВ

ГОСТ - Государственный стандарт

ТЗ –техническое задание

ТП – Технологический процесс

ШИМ - Широтно-импульсная модуляция


ВЕДЕНИЕ

Важнейшей тенденцией совершенствования технологий является стремление к автоматизации на каждом из участков ТП.

Современное предприятие должно стабильно работать в условиях резких перепадов объема товарооборота. Применение высокоэффективного оборудования, облегчающего и во многом заменяющего человеческий труд, способствует выполнению этого требования.

Оптимальным решением является использование на предприятии конвейерных линий. Значительная часть работ связана с перемещением товаров из одного места в другое. А всякое перемещение связано с затратами времени. Кроме того, увеличивается вероятность повреждения груза при его неправильной транспортировке.

Конвейерные системы на предприятии позволяют:

- сократить перемещения товара до минимума;

- жестко нормировать направление, объемы и структуру грузопотока;

- уменьшить трудозатраты и сократить количество ошибок при транспортировке;

- сделать процесс обработки продукции непрерывным рабочим циклом.

При использовании конвейеров улучшаются все технико-экономические характеристики предприятия. Конвейеры получили широкое применение благодаря ряду преимуществ перед другими видами подъемно-транспортного оборудования. К таким преимуществам относятся:

-высокая производительность, которую обеспечивает большая скорость движения несущей поверхности;

- низкие энергозатраты;

- простота конструкции;

- высокая надежность;

- простота в эксплуатации.

Целью выпускной работы бакалавра является проектирование участка промышленной линии - создания макета промышленного конвейера.

Для достижения поставленной цели необходимо решить следующие задачи:

- анализ методов построения промышленных конвейеров;

- разработка структуры конвейера;

- разработка модуля управления;

- разработка макета конвейера для достижения цели поставленной в ТЗ.

Актуальность темы выпускной работы бакалавра является использование конвейеров в различных отраслях народного хозяйства повешения производительности труда на предприятии.

В разделе «Охрана труда» произведен анализ системы «Ч-М-С» с точки зрения безопасности труда, проанализированы условия труда, раскрыты вопросы техники безопасности, производственной санитарии и гигиены труда. Рассмотрены меры по профилактике пожаров в помещении, а также мероприятия для создания безопасных условий труда обслуживающего персонала.


1 АНАЛИЗ ЛИТЕРАТУРЫ ПО ТЕМЕ БАКАЛАВРСКОЙ РАБОТЫ

1.1 Анализ технического задания

Техническим заданием дипломного проекта является создание макета промышленного конвейера.

Исходными данными для выполнения бакалаврской работы являются:

- максимально напряжения на двигатель 12В;

- количество двигателей используемых в конвейере –;

- количество оборотов конвейерной ленты- не более 30 об/мин;

- размеры конвейера 820*310*230 мм;

- потребляемый ток не менее 2А;

- перемещение объектов, вес которых не перевешает 3кг.

1.2 Анализ методов построения конвейера

Макет промышленного конвейера построен с учётом настоящего стандарта записанного в системе стандартов безопасности труда и требованиям к конструкциям конвейеров.

Конвейеры должны соответствовать требованиям настоящего стандарта ГОСТ 12.2.022-80 и ГОСТ 12.2.003-91.

Требования к конструкции:

- в установленных на конвейерах загрузочных и разгрузочных устройствах не допускается заклинивание и зависание груза, образование просыпей. Не допускается загрузка конвейера сверх расчетных норм для условий эксплуатации, установленных в технических условиях или эксплуатационной документации;

- не допускается падение груза с конвейера или машины в местах передачи транспортируемого груза с одного конвейера на другой конвейер или машину;

- приемная часть конвейеров, загружаемых вручную штучными грузами, должна быть расположена на горизонтальном или наклонном участке конвейера с уклоном не более 5 градусов в сторону загрузки;

- не допускается самопроизвольное перемещение в обратном направлении грузонесущего элемента с грузом при отключении привода в конвейерах;

Шумовые характеристики конвейеров –по ГОСТ 12.1.003-83.

Вибрационные характеристики на рабочих местах обслуживания конвейеров –по ГОСТ 12.1.012-90.

Концентрация вредных веществ в воздухе рабочей зоны обслуживания конвейеров, находящихся в помещениях и предназначенных для транспортирования грузов, выделяющих вредные вещества, не должна превышать значений, установленных ГОСТ 12.1.005-88.

Требования к средствам защиты:

- на конвейерах, входящих в автоматизированные транспортные или технологические линии, должны быть предусмотрены устройства для автоматической остановки привода при возникновении аварийной ситуации;

- конвейеры малой протяженности в головной и хвостовой частях должны быть оборудованы аварийными кнопками для остановки конвейера;

- места периодической смазки конвейеров должны быть доступны без снятия защитных устройств;

Контроль выполнения требований безопасности должен проводиться:

- при проверке конструкторской документации на конвейеры и их размещение;

- после изготовления конвейеров, транспортируемых в собранном виде предприятием –изготовителем при приемочных испытаниях;

- после окончания монтажа, наладки и обкатки вновь устанавливаемых конвейеров;

- после аналогичных работ, вызванных переносом на другое место конвейера или расширением конвейерной линии;

- после капитального ремонта и реконструкции конвейеров.

Контроль должен включать проверку конвейеров внешним осмотром и замером контролируемых параметров как в нерабочем, так и в рабочем состоянии.

Методы определения шумовых характеристик конвейеров - по ГОСТ 12.1.026-80 –ГОСТ 12.1.028-80. Измерение вибрации –по ГОСТ 12.1.012-90.

.3 Анализ аналогичных конструкций

Несущим и тяговым органом ленточного конвейера (рис.1.1) является гибкая бесконечная лента, огибающая приводной и натяжной барабаны и опирающаяся на поддерживающие ролики.

Рисунок 1.1 - Схема ленточного конвейера: а) принципиальное устройство; б) армированная лента

В местах изменения направления движения ленты устанавливаются отклоняющие или направляющие барабаны. Изменение направления движения ленты иногда осуществляется соответствующим расположением поддерживающих роликов. Движение ленте передается от приводного барабана за счет силы трения между его поверхностью и лентой; величина этой силы регулируется натяжением ленты винтовыми или грузовыми устройствами. Приводной барабан с помощью системы передач или редуктора связан с двигателем. Натяжной барабан входит в состав натяжного устройства.

Загрузка материала осуществляется с помощью загрузочного устройства 7, а разгрузка —с концевого (приводного) барабана или в любой промежуточной точке —при помощи специального разгрузочного устройства.

Прямой ленточный транспортер –наиболее распространенный вид машины непрерывного действия. Прямой ленточный конвейер является неотъемлемой частью технологического оборудования во многих отраслях промышленности.

Практически любая современная промышленность требует автоматизации. Работая по алгоритму «сырье –изделие», цеха, заводы и фабрики каждодневно имеют дело не только с большими объемами работ, но и с огромным количеством промежуточных деталей и компонентов, совокупность которых, на завершающей стадии, образовывает то самое готовое изделие. Следовательно, единственным способом добиться должной оперативности, а так же качества производства будет являться автоматизация.

Одним из самых эффективных и универсальных агрегатов, призванных создать должный уровень автоматизации производства будет являться так называемый ленточный транспортер. Представляя собой электронно-механический конвейер, данный агрегат способен осуществлять перемещение по заданной траектории практически любых предметов, вне зависимости от их веса, форм и размеров. Транспортер оборудован подвижной ленточной рабочей поверхностью, ширина и длина которой может быть различна, и зависеть только лишь от желаний заказчика.

Прямой ленточный конвейер (рисунок 1.2) представлен несколькими разновидностями. Например, прямой ленточный транспортер с защитными бортами. Он применяется для перемещения груза с установленными ограждениями, чтобы предотвратить его падение с движущейся ленты. Также данный конвейер предназначен для погрузо-разгрузочных работ и для подачи груза на другой уровень.

Рисунок 1.2 - Прямой ленточный конвейер "ЛК-П"

Основной отличительной особенностью ленточного конвейера, является совмещение функций натяжительного и приводного барабана в одном универсальном узле. Данное техническое решение позволяет снизить трудоемкость основных операций связанных с техническим обслуживанием ленточного конвейера, что особенно важно при организации наклонных трасс.

Барабаны ленточного транспортера футеруются специальной лентой для увеличения сцепки барабана и ленты.

Для свободного перемещения транспортера возможна установка колес.

Прямые ленточные транспортеры (конвейеры) серии "ЛК-П" предназначены для транспортирования сыпучих материалов объемным весом до 3500 кг/м включительно, а также для транспортировки штучных грузов, коробок, паллет, различных видов тар, по горизонтальным, наклонным и комбинированным трассам. Используются для поточных погрузо-разгрузочных работ в составе сортировочных линий, а также упаковки и подачи груза к вспомогательным машинам. Благодаря простоте конструкции, малому удельному расходу энергии, высокой производительности и надежности в настоящее время именно ленточные конвейеры являются основным видом механизмов непрерывного транспорта самых разнообразных грузов.

В качестве грузонесущего и тягового механизма конвейера ленточного выступает лента, движущаяся по фиксированным роликоопорам и огибающая натяжной, приводной, а в некоторых случаях и отклоняющие барабаны. Перемещение груза производится на ленте по ее направлению. В соответствии с типом роликоопор ленты могут иметь как желобчатую, так и плоскую форму.

Ленточные транспортеры (конвейеры) серии "ЛК-П" производятся длинной до 100 метров. Если длина ленточного транспортера превышает 6 метров, то рама изготавливается из отдельных секций, соединённых между собой.

Рама состоит из отдельных звеньев длиной от 2,5 до 6 м., промежуточное звено рамы представляет собой конструкцию, в которой к одному концу продольного уголка приварены захваты, к другому –винтовые зажимы. При помощи зажимов звенья соединены между собой. На верхнем поясе каждого звена выполнены отверстия для установки верхних и одной нижней роликовых опор.

Для остановки барабана в конвейере предусмотрено стопорное устройство, в том случае, если при наклонном положении конвейера внезапно остановится электродвигатель и нагруженная лента под действием веса груза начнет перемещаться в обратном направлении.

Стопорное устройство установлено на раме у приводного барабана. При перемещении рабочей ленты в нужном направлении конец прикрепленной к раме стопорной ленты при вращении барабана и движении ленты будет отводиться лентой от барабана. При перемещении ленты в противоположном направлении, конец стопорной ленты будет захвачен лентой и затянут между лентой и барабаном, чем обеспечивается торможение барабана и остановка ленты конвейера.

Ленточные транспортеры серии "ЛК-П" состоят из рамы, в верхней плоскости которой установлены роликоопоры верхней ветви ленты, в нижней плоскости установлены роликоопоры нижней ветви ленты. На окончаниях рамы установлены приводной и натяжительные барабаны. В зависимости от длины, нагрузки и скорости передачи по всей длине рамы устанавливается разное количество роликоопор, а также подбирается привод необходимой мощности. Натяжная станция состоит из барабана, ось которого закреплена в опорных узлах, за счет чего можно легко регулировать натяжение ленты. Приводная станция состоит из барабана, опорных узлов и привода с передачей вращающего момента на приводной барабан. Привод ленточного транспортера состоит из надежного моторедуктора напрямую подсоединенного к валу приводного барабана, через который приводится в движение лента.

Ленточные конвейеры серии "ЛК-П" в стандартном исполнении комплектуется качественной плоской транспортной лентой, что позволяет эффективно решать задачи по транспортировке тяжелых сыпучих материалов под углами возвышения до 35 градусов включительно.

Ленточный конвейер (рисунок 1.3) состоит из следующих узлов и деталей:

- рамы конвейера (1),

- мотор-редуктора (2),

- транспортной ленты (3),

- барабан приводного-натяжительного (4),

- барабан неприводного (5),

- роликоопор желобчатых верхних несущих (6),

- роликоопор плоских нижних возвратных (7),

- роликов дефлекторных (8).

Рисунок 1.3 Принципиальная схема ленточного конвейера

Преимущества ленточных транспортеров серии "ЛК-П":

- изготовление ленточных конвейеров с шириной ленты до 1000 мм;

- изготовление ленточных конвейеров длиной до 100 м;

- регулировка скорости перемещения груза за счет установки частотного преобразователя в шкаф управления конвейера;

- борта для ограничения подвижности груза;

- обеспечение работы конвейера в двух направлениях (реверс);

- устройства очистки ленты;

- устройства промежуточной разгрузки конвейера;

- устройства контроля схода ленты.

В таблице 1.1 наведены технические характеристики ленточного конвейера серии "ЛК-П"

Таблица 1.1 Технические характеристики ленточного конвейера "ЛК-П"

Ширина ленты, мм

300, 400, 500, 650, 800, 1000

Длина конвейера между осями барабанов (L), мм

от 1000 до 100000 *

Диаметр барабанов, мм

от 273

Скорость движения ленты, м/с

от 0,2 до 2

Шаг роликоопор несущей (рабочей) ветки, мм

от 250 до 1400

Угол наклона к горизонту, градусов, не более

35

Тип мотор-редуктора

червячный или цилиндрически-конический

Мощность электродвигателя, кВт

от 1,5 до 30

Напряжение питания, В

380

Реверс

по запросу

Регулирование скорости движения

по запросу

Наличие тормоза

по запросу

Ленточные конвейеры применяются в сфере транспортировки сыпучих или штучных грузов. Применяются ленточные конвейеры также для перемещения кусковых материалов. Ленточные конвейеры имеют несколько особенностей: одной из основных преимуществ ленточного конвейера является то, что способна перемещать грузы на достаточно большие расстояния –от 10 километров и более. Груз перемещается по конвейеру вместе с лентой. Ленточные конвейеры можно использовать как в закрытом помещении, так и на открытом пространстве. Ленточные конвейеры получили широкое применение в металлургической, горной промышленности, а также в строительных работах. Ленточные конвейеры имеют высокую производительность, что особо ценно для больших объемов производства. Высокую производственную мощность ленточным конвейерам обеспечивает высокая скорость движения лент –от полутора до четырех метров в секунду.

Конвейер ленточный или ленточный транспортер обычно применяют для транспортировки кусковых, штучных и сыпучих грузов на дистанцию, достигающую 10-12 километров, а порой и большую.

Подобные конвейеры, как правило, состоят из отдельных секций. Маршрут конвейера в горизонтальном измерении прямолинейный, а в вертикальном бывает наклонный или имеет наиболее сложную структуру.

В качестве грузонесущего и тягового механизма конвейера ленточного выступает лента, движущаяся по фиксированным роликоопорам и огибающая натяжной, приводной, а в некоторых случаях и отклоняющие барабаны. Перемещение груза производится на ленте по ее направлению. В соответствии с типом роликоопор ленты могут иметь как желобчатую, так и плоскую форму.

Конвейер, оснащенный плоской лентой, применяется, главным образом, для транспортировки штучных грузов.

Достаточное натяжение ленты конвейера ленточного осуществляет натяжная станция, зачастую грузовая, а в конвейерах передвижных –винтовая.

Приводная станция конвейера включает в себя редуктор, электродвигатель, барабан и соединительные муфты. Погрузка сыпучего груза на ленту осуществляется через воронку или направляющий лоток, а разгрузка –за счет барабанного или плужкового сбрасывателя, в том числе и через концевой барабан.

Конвейер ленточный отличается высокими эксплуатационными показателями, такими как надежность, прочность и весьма серьезная производительность, достигающая тысячи тонн в час.

Ширина ленточной материи в конвейерах варьируется в пределах 300- 2000 мм, а скорость движения ленты составляет около 1,5-4,0 м/сек.

Угол наклона подобных конвейеров не превосходит 20-22 градусов. При использовании особой шевронной ленты происходит увеличение угла наклона до 45 градусов.

Важнейшим достоинством конвейеров ленточных является их весомая производительность, которая при большой ширине ленты и скорости движения (6-8 м/с) может доходить до 20 000, а порой и 30 000 т/Ч, что существенно превосходит производительность прочих конвейеров.

В том числе, к преимуществам следует отнести высокую надежность, удобство в эксплуатации, длительный срок службы, простоту конструкций, а также низкие энергозатраты перемещения груза.

В копилку недостатков конвейеров ленточных падает высокая стоимость, часто выходящих из строя роликов и ленты, составляющая примерно 30-50% совместной стоимости конвейера.

Несущим и тяговым органом ленточного конвейера общего назначения является бесконечная гибкая лента, опирающаяся своими рабочей и холостой ветвями на роликовые опоры и огибающая на концах конвейера приводной и натяжной барабаны.

У коротких конвейеров, предназначенных для штучных грузов, рабочая ветвь ленты может скользить по деревянному или металлическому настилу. Передача движения ленте осуществляется фрикционным способом от приводного барабана. Необходимое первоначальное натяжение на сбегающей ветви ленты создается натяжным барабаном при помощи натяжного устройства, которое в основном выполняют грузовым. Ленты загружают сыпучим материалом через загрузочную воронку, устанавливаемую обычно в начале конвейера у концевого барабана. Разгрузка ленты может быть концевой с приводного барабана или промежуточной, для чего используют передвижную разгрузочную тележку или стационарные плужковые сбрасыватели. Направление потока, сбрасываемого с барабана материала, обеспечивается разгрузочной коробкой.

Для очистки ленты с рабочей стороны от оставшихся частиц устанавливают вращающиеся щетки (капроновые, резиновые) или неподвижный скребок. Для многих транспортируемых материалов установка очистного устройства является необходимой, так как прилипшие частицы, образуя на роликах холостой ветви трудноудаляемую неровную корку, могут привести к неравномерному их вращению и ускоренному износу ленты. Хорошо очищает ленту вращающийся барабан со спиральными скребками.

Для сбрасывания случайно попавших на внутреннюю поверхность холостой ветви ленты частиц перед натяжным барабаном рекомендуется устанавливать дополнительный сбрасывающий скребок. Очистка ленты после приводного барабана необходима еще и потому, что прилипшие частицы, осыпаясь от встряхивания под каждой опорой холостой ветви, могут образовывать завалы, усложняющие эксплуатацию конвейера.

Для центрирования обеих ветвей ленты и исключения ее чрезмерного поперечного смещения применяют различные центрирующие роликовые

1.4 Постановка задач

Основной задачей данной бакалаврской работы является разработка и создание макета промышленного конвейера.

Основные задачи:

- перемещение объектов весом до 3 кг;

- работать автономно от человека, а так же иметь средство управления;

- определять положение груза и сигнализировать об этом оператору;

- работать в разных режимах скорости и изменять скорость в зависимости от задания.

Задачи, которые должны быть исполнены для выполнения поставленных целей:

- выбор материала, из которого будет создан конвейер;

- выбор двигателя и редуктора;

- выбор органа управления конвейером;

- разработка схема принципиальной;

- разработка и создание ШИМ.


2 РАЗРАБОТКА СТРУКТУРЫ РАЗРАБАТЫВАЕМОГО МАКЕТА

.1 Разработка архитектуры автоматизированной системы


3 РАЗРАБОТКА КОНСТРУКЦИЙ КОНВЕЙЕРА

.1 Кинематическая схема конвейера

Основными составными конвейера есть двигатель с редуктором и основание с валами и лентой. На рисунке 3.1 изображена кинематическая схема конвейера.

1 –двигатель; 2 - винт (червяк); 3 - зубчатое колесо (шестерня); 4 –зубчатое колесо (звёздочка); 5 –цепь; 6 –ось ведущего вала; 7 –ведущий вал; 8 –конвейерная лента; 9 –корпус конвейера.

Рисунок 3.1 –Кинематическая схема конвейера

Червячный редуктор используется для передачи движения между скрещивающимися под прямым углом осями. Одним из существенных преимуществ червячных редукторов является возможность получить большое передаточное число в одной ступени (до 80 в редукторах общего назначения и до нескольких сотен в специальных редукторах). Данные редукторы обладают высокой плавностью хода и бесшумностью в работе и самоторможением при определенных передаточных числах, что позволяет исключать из привода тормозные устройства.

Используемая в редукторах данного типа червячная передача состоит из винта 2, называемого червяком, и червячного колеса 3, представляющего собой разновидность косозубого колеса.

Ведущее звено червячной передачи - червяк, а ведомое —червячное колесо. Обратная передача зачастую невозможна - КПД червячного редуктора в совокупности с передаточным отношением вызывают самоторможение редуктора.

В червячной передаче помимо потерь передаваемой мощности, свойственных зубчатой передаче, имеются потери мощности, свойственные винтовой паре. Следовательно, к. п. д. червячного редуктора значительно меньше, что является основным недостатком червячных передач.

Угол скрещивания валов червяка и червячного колеса обычно равен 90°. Обод червячного колеса имеет вогнутую форму, увеличивающую площадь контактных поверхностей.

Основные достоинства редукторов с червячной передачей: возможность осуществления большого передаточного числа при одной ступени передачи, компактность, плавность и бесшумность работы. В связи с этим червячные редукторы получили огромное распространение: применяются для решения общепромышленных задач, в подъёмных механизмах и даже в высокоточных системах.

3.2 Особенности конструкций

Особенностью конструкции проектируемого конвейера является цепная передача от редуктора до ведущего вала и наличие вала натяжения конвейерной ленты.

Цепная передача —это передача механической энергии при помощи гибкого элемента —цепи, за счёт сил зацепления. Может иметь как постоянное так и переменное передаточное число.

Состоит из ведущей и ведомой звездочки и цепи. Цепь состоит из подвижных звеньев.

Цепные передачи. универсальны, просты и экономичны. По сравнению с зубчатыми передачами они менее чувствительны к неточностям расположения валов, ударным нагрузкам, допускают практически неограниченные межцентровые расстояния, обеспечивают более простую компоновку, большую подвижность валов друг относительно друга. В сравнении с ремёнными передачами они характеризуются следующими достоинствами: отсутствие проскальзывания и постоянство среднего передаточного отношения; отсутствие предварительного натяжения и связанных с ним дополнительных нагрузок на валы и подшипники; передача большой мощности как при высоких, так и при низких скоростях; сохранение удовлетворительной работоспособности при высоких и низких температурах; приспособление к любым изменениям конструкции удалением или добавлением звеньев.

Достоинства:

а) большая прочность стальной цепи по сравнению с ремнем позволяет передать цепью большие нагрузки с постоянным передаточным числом и при значительно меньшем межосевом расстоянии (передача более компактна);

б) возможность передачи движения одной цепью нескольким звездочкам;

в) по сравнению с зубчатыми передачами —возможность передачи вращательного движения на большие расстояния (до 7 м);

г) сравнительно высокий КПД (>> 0,9 0,98);

д) отсутствие скольжения;

е) малые силы, действующие на валы, так как нет необходимости в большом начальном натяжении;

ж) возможность легкой замены цепи.

Недостатки:

а) растяжение цепи со временем;

б) сравнительно высокая стоимость цепей;

в) невозможность использования передачи при реверсировании без остановки;

г) передачи требуют установки на картерах;

д) сложность подвода смазочного материала к шарнирам цепи;

е) скорость движения цепи, особенно при малых числах зубьев звездочек, не постоянна, что вызывает колебания передаточного отношения.

Цепная передача применяются в сельскохозяйственных машинах, велосипедах, мотоциклах, автомобилях, строительно-дорожных машинах, в нефтяном оборудовании и т. д. Преимущественное распространение имеют открытые цепные передачи, работающие без смазки, или с периодической ручной смазкой, с однорядными втулочно-роликовыми цепями, непосредственно встроенные в машины.

Натяжной вал предназначен для натяжения ленты конвейера, это обеспечивает продление долгосрочности службы ленты и не пробуксовки вала во время большой нагрузки на конвейер. Расположен в нижней части конвейера что также снижет возможность провисания ленты конвейера или касания её к основанию конвейера или других деталей устройства.


4 РАЗРАБОТКА СХЕМЫ ПРИНЦИПИАЛЬНОЙ

4.1 Анализ элементной базы

Целью анализа является проверка соответствия параметров выбранных типов ЭРЭ условиям эксплуатации разрабатываемого устройства согласно технического задания (ТЗ): требованиям по климатическому исполнению, допустимым механическим воздействиям и надежности.

В качестве элементной базы в модуле применены ЭРЭ зарубежных производителей.

В таблице 4.1 указаны эксплуатационные характеристики ЭРЭ.

Таблица 4.1 –Эксплуатационные характеристики ЭРЭ

Тип

элемента

Кол-во элементов

данного типа, шт.

Допустимые значения

Интенсивность отказов,

-61/ч

Температура

окружающей среды, 0С

Относительная

влажность воздуха, %

Механические воздействия

Вибрации

Удары

Ускорения

Диапазон частот,

Гц

Амплитуда, м/с2

Амплитуда, м/с2

Амплитуда, м/с2

Коэффициент нагрузки

1

5

7

8

Микроконтроллер PIC16F628

1

-40…+85

98

1-4000

55

75

0,3

,6

Резисторы

430R

2

-55° …+125

-500

,2

,5

Резисторы

10K

3

-25° …+100

-400

,2

,5

Резисторы

1K

2

-60…+85

-600

,3

,7

Резисторы

560R

2

-55...+155

98

1-500

17

150

150

0,3

0,5

Резисторы

R

2

-55…+125

97

1-500

18

150

100

0,2

0,5

Конденсатор

100мкф

1

-40…+85

98

-500

,5

0,2

,6

Продолжение таблицы 4.1

1

5

6

7

9

Конденсатор

TC-0.1/35

1

-55…+85

98

1-500

7,5

12

60

0,2

0,6

Стабилизатор напряжения 7805СТ

1

-40…+125

1-100

50

60

0,3

,7

Транзисторы

bc547с

3

-65….+150

97

1-200

20

30

60

0,2

0,6

Транзисторы

IRF5305

4

-55…+175

98

1-100

18

20

50

0,2

0,7

Светодиоды

RL32-YG314S

2

-40….+150

98

1-1000

50

30

60

0,2

0,7

Диод

N4007

1

-55…+175

97

1-500

50

50

60

0,3

0,7

Эксплуатационные характеристики выбранных типов ЭРЭ соответствуют требованиям ТЗ по климатическому исполнению и механическим воздействиям.

4.2 Описание работы схемы электрической принципиальной

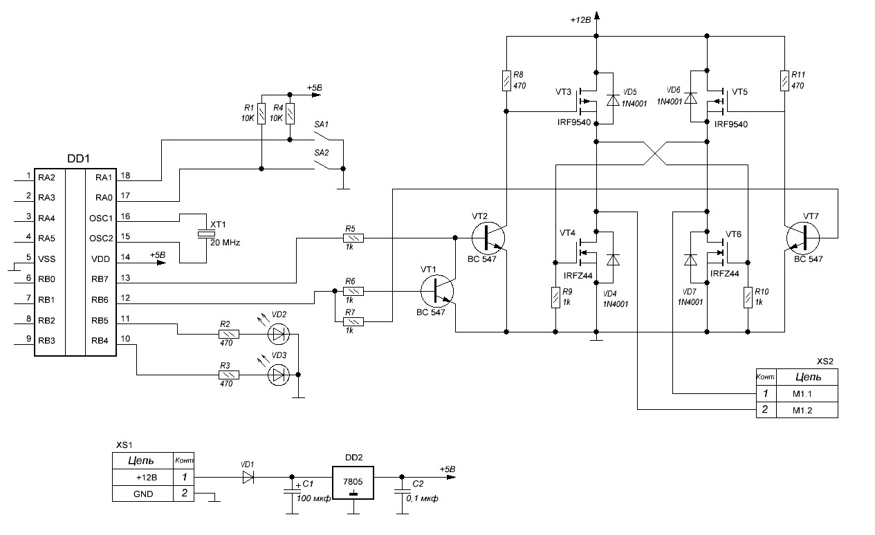
Рисунок 4.1 –Схема электрическая принципиальная ШИМ

Основой ШИМ является микроконтроллер PIC16F628А компании Microchip. Все микроконтроллеры семейства PIC16 основаны на модифицированной гарвардской RISC-архитектур. Отличительной особенностью микроконтроллеров PIC16 является их совместимость «снизу вверх», т.е. программы, написанные для более старых моделей, могут легко без каких либо модификаций запускаться в более новых устройствах.

Основные характеристики:

- RISC-архитектура;

- FLASH-память программ;

- 35 инструкций;

- 14 битовые команды;

- 8 —битовые данные;

- вход внешних прерываний;

- 8-уровневый аппаратный стек.

- прямой, косвенный и относительный режимы адресации для данных и инструкций

Управление двигателем осуществляется при помощи транзисторов VT3-VT6, включённых по схеме H-Bridge.

Если VT4 и VT5 открыты, а VT3 и VT6 закрыты, то левый вывод мотора подключен к земле, а правый –к питанию. Через обмотки двигателя будет течь ток, и двигатель будет вращаться вперед (направление мы выбрали условно).

Если VT3 и VT6 открыты, а VT4 и VT5 закрыты, то левый вывод мотора будет подключен к линии питания, а правый –к земле. Через обмотки двигателя опять же будет течь ток, но на этот раз в противоположном направлении, и двигатель будет вращаться назад.

Диоды VD4-VD7 –ограничительные диоды.

Транзисторы VT1, VT2, VT7 нужны для согласования сигналов между микроконтроллером и мостом H-Bridge.

Для системы тактирования был выбран внутренний осциллятор с задающим кварцевым резонатором XT1 с частотой 20 MHz.

Линейный стабилизатор напряжения DD2 7805 служит для преобразования входного напряжения 12В в, необходимое для питания микроконтроллера, 5В.

Светодиоды VD2, VD3 служат для индикации направления движения конвейера.


РАЗРАБОТКА КОНСТРУКЦИЙ МОДУЛЯ С ПЕЧАТНОЙ ПЛАТОЙ

Размещение ЭРЭ основывается на критерии двух минимумов: минимума длины связей и минимума пересечений, при этом ЭРЭ устанавливаются на пересечениях линий координатной сетки.

Модуль в целом крепится к стойкам корпуса при помощи 2-х винтов.

Все элементы на плату устанавливаются согласно ГОСТ 29137-91, пропусканием выводов в монтажные отверстия с последующей пайкой припоем ПОС-61 ГОСТ 21931-76.

Размеры платы могут быть определены методом аналитической компоновки. Необходимую для размещения ЭРЭ на плате площадь рассчитываем по формуле 5.1

, (5.1)

где - площадь i-го электрорадиоэлемента, см2;

- коэффициент заполнения площади платы (0,5) [2, с.17];

n- количествово элементов i-го типа.

Массогабаритные характеристики ЭРЭ приведены в таблице 5.1

Согласно данным таблицы 5.1 производим расчет площади печатной платы усилителя мощности по формуле 5.1:

Таблица 5.1 –Установочные характеристики конструктивных узлов

Типы элементов

Кол-во элементов данного типа

Установочная площадь одного элемента, мм2

Установочная площадь всех элементов, мм2

Масса одного элемента, г

Масса всех элементов, г

1

2

3

4

5

Микроконтроллер PIC16F628

1

225

225

2,3

2,3

Резисторы

430R

2

5,12

10,24

0,22

0,44

Резисторы

K

3

4,8

14,4

0,13

0,39

Резисторы

1K

2

3,12

6,24

0,11

0,22

Резисторы

R

2

6,46

12,92

0,08

0,16

Резисторы

R

2

1

2

0,09

0,18

Конденсатор

100мкФ

1

3,92

3,92

0,5

0,5

Конденсатор

TC-0.1/35

1

2,5

2,5

0,1

0,1

Стабилизатор напряжения 7805СТ

1

41,4

41,4

1,3

1,3

Транзисторы

bc547с

3

12,4

37,2

0,9

2,7

Транзисторы

IRF5305

4

41,4

165,6

1,6

6,4

Светодиоды

RL32-YG314S

2

2,3

4,6

0,05

0,01

Диод

N4007

1

6,9

6,9

0,03

0,03

Разъем RS232

1

75

75

Разъем RS232

2

6

Всего

25

669,3

24,82

Для того, чтобы поместить плату в стандартный корпус необходимо взять соотношение сторон равным 1:1. По значению рассчитанной площади определим стороны платы по формуле (5.2):

(5.2)

По ГОСТ 10317-79 сторона печатной платы должна быть кратной 2,5, а также с учетом запаса на трассировку и технологические зоны, выбираем длины сторон платы 60х56 мм, что удовлетворяет требованиям ТЗ.

Масса ЭРЭ в блоке рассчитывается по формуле (5.3):

, (5.3)

где miе –сумма масс элементов, входящих в блок;

mn - масса платы.

Массу платы , в свою очередь, можно приблизительно оценить по формуле 5.4:

, (5.4)

где –длина, ширина и толщина платы, м;

– плотность материала печатной платы (для текстолита ).

Масса печатной платы равна:

(кг).

Печатную плату будем изготавливать комбинированным методом. Произведем расчет печатной платы.

Шаг координатной сетки рассчитаем по формуле (5.5):

(5.5)

где t - ширина печатного проводника в мм, зависящая от тока;

d - расстояние между печатными проводниками.

Ширину печатного проводника принимаем равной 0,90 мм, так как максимальное значение тока не велико (I=0,2 А).

Расстояние между проводниками принимаем равным 0,25 мм [4, с.302].

Тогда шаг координатной сетки будет равен

Ш = 0,9 + 0,25 = 1,24 (мм).

Следовательно, выбираем стандартный шаг координатной сетки 1,25 мм, что соответствует применяемой элементной базе.

Номинальное значение диаметра монтажного отверстия (для установки навесного элемента –резистора) рассчитаем по формуле (5.6):

(5.6)

где dЭ = 0,8 мм –максимальное значение диаметра вывода навесного элемента [4, с.302];

r = 0,25мм –разность между минимальным значением диаметра отверстия и максимальным диаметром вывода устанавливаемого элемента;

dHO = - 0,05мм –нижнее предельное отклонение номинального значения диаметра отверстия [4, с.302].

Номинальное значение ширины проводника определим по формуле (5.7):

(5.7)

где tМД =0,25мм –минимально допустимая ширина проводника [4, с.302];

tHO = - 0,05мм –нижнее предельное отклонение ширины проводника [4, с.302].

Номинальное значение диаметра монтажного отверстия (для установки навесного элемента - конденсатора) рассчитаем по формуле (5.6):

Минимальный диаметр металлизированного отверстия рассчитаем по формуле (5.8):

(5.8)

где HП = 2 мм –толщина платы;

= 0,33 мм –отношение диаметра металлизированного отверстия к толщине платы [4, с.302];

В настоящее время наибольшее применение в качестве материала печатного основания используют стеклотекстолит и гетинакс.

Стеклотекстолит обладает большей механической прочностью по сравнению с гетинаксом, поэтому в качестве материала печатного основания используется стеклотекстолит фольгированный СФ-2-35-1,5 ГОСТ 10317-79.


6 МЕТОДИКА ПРОВЕДЕНИЯ РАБОТ


ОХРАНА ТРУДА

В разделе «Охрана труда» производится анализ системы «Ч-М-С» с точки зрения безопасности труда, проанализированы условия труда, раскрыты вопросы техники безопасности, производственной санитарии и гигиены труда. Рассматриваются меры по профилактике пожаров в помещении, а также мероприятия для создания безопасных условий труда обслуживающего персонала.

7.1 Анализ условий труда на рабочем месте

Помещение лаборатории, где проводилась разработка , имеет следующие характеристики: размеры 6*6*3,2 м площадь составляет 36м2; первый этаж четырехэтажного здания; в помещении работает 5 человек; - в помещении находится два окна общей площадью 8 м2, площадь дверного проема 2,88 м2; сеть трехфазная четырехпроводная с глухозаземленной нейтралью напряжением 220 В и частотой 50 Гц.

Нормы площади и объема на отдельные рабочие места паяльщика согласно ДСанПиН 3.3.2-007-98 составляют 6 м2 и 20 м3. В соответствии с данными показателям помещение лаборатории отвечает указанным выше требованиям.

По доступности электрооборудования данное помещение относится к классу производственных помещений.

В целях осуществления анализа условий труда в помещении лаборатории были рассмотрены все существующие связи в системе «Человек –Машина –Среда». В процессе функционирования системы «Человек-Машина-Среда» (Ч-М-С) за счет взаимодействия составляющих ее элементов изменяется внутреннее состояние системы.

«Человек» –это коллектив людей, работающих одновременно, в одном производственном помещении. В системе рассматривается в качестве нескольких элементов с соответствующими видами связей: Ч1 –человек, выполняющий управление машиной; Ч2 –человек, рассматриваемый с точки зрения непосредственного влияния на окружающую среду; Ч3 –психофизиологическое состояние человека.

«Машина» –комплекс оборудования для осуществления технологического процесса. В системе рассматривается в качестве нескольких элементов с соответствующими видами связей: М1 –выполнение основной технологической функции; M2 –функционирование аварийной защиты; М3 –элемент влияния на окружающую среду и человека.

«Среда» –внутренняя среда помещения: освещение, шум, микроклимат.

ПТ –предмет труда: разработка макета.

Рисунок 7.1 –Структурная схема «Ч–М–С»

На рисунке 7.1 представлена структурная схема «Ч–М–С». На ней указаны внешние связи: управляющее воздействие вышестоящей системы, воздействие машины на предмет труда, а также внутренние связи, указанные в таблице 7.1.

Таблица 7.1 –Описание связей в системе «Ч–М–С»

Номер связи

Направление связи

Содержание связи

Пример действия связи

1

1

Ч1-М1

Влияние человека на управление техникой

Наладка оборудования, настройка приборов

2

М1-Ч1

Информация о состоянии машины которая обрабатывается человеком

Визуализация о температуре нагрева паяльника на экране

3

М1-ПП

Влияние машины на предмет труда

Неисправность оборудования может привести к невозможности выполнения работы

4

ПП-Ч3

Влияние предмета труда на психофизиологическое состояние человека

Долговременная работа с паяльником способствует накапливанию свинца в костях и разрушает их

5

ЧЗ-Ч1

Влияние психофизиологического состояния организма человека на качество его работы

Увеличение времени выполнения работы в связи с психофизическим перенапряжением

6

М2-Ч3

Человек под воздействием опасных производственных факторов

Нарушение правил безопасности при обращении с электроустановками ведет к поражению электрическим током

7

МЗ-С

Воздействие машины на среду

Повышение температуры воздуха, повышенное значение напряжения в электрической цепи

Продолжение таблицы 7.1

1

3

4

8

С-Ч3

Влияние среды на психофизиологическое состояние организма человека

Повышенная температура среды вызывает раздражительность, не сосредоточенность

9

С-М1

Влияние среды на работу машины

Необходимость соответствия параметров окружающей среды значениям этих параметров в руководстве по эксплуатации.

10

Ч1-М2

Воздействие человека на аварийное состояние машины

Нарушение человеком правил эксплуатации электроустановок

11

Ч2-С

Влияние человека как биологического объекта на среду

Тепло и газообмен человека и среды

В представленной системе "Ч-М-С" имеют место, как и физические, так и психофизиологические опасные и вредные производственные факторы, которые могут воздействовать на человека.

Для данных условий согласно ГОСТ 12.0.003 –характерны опасные и вредные производственные факторы. Из вышеперечисленных –физические, психофизиологические и химические, которые способны значительно снижать, а при длительном воздействии приводить к потере работоспособности работающего персонала:

а) физические: повышена скорость движения воздуха; повышена или снижена влажность; повышено или снижено атмосферное давление; недостаточная освещенность; рушащиеся конструкции и другие.

б) психофизиологические: физические перегрузки (статическая, динамическая); нервно-психические перегрузки (умственные перегрузки, перегрузки анализаторов, монотонность труда, эмоциональные перегрузки).

в) Химические: химические вещества, которые пребывают в разном агрегатном состоянии (твердом, газообразном, жидком);

Доминирующим вредным производственным фактором является повышенное количество вредных веществ, в частности –олова.

.2 Промышленная безопасность в производственном помещении

По степени опасности поражении электрическим током согласно НПАОП 40.1-1.21-98, помещение офиса относится к классу помещений без повышенной опасности т. к. в помещении отсутствует напряжение свыше 220В. Электропитание осуществляется от трёхфазной четырехпроводной сети переменного тока с напряжением 220 В, частотой 50 Гц, с глухозаземленной нейтралью.

В соответствии с требованиями НПАОП 40.1-1.32-01 для электроустановок переменного тока напряжением питания до 1000В применяется зануление.

Согласно НПОА 0.00-4.12-05 при приёме и работе на производство рабочий должен пройти инструктажи: вступительный, первичный, внеплановый, повторный и целевой.

7.3 Производственная санитария и гигиена труда

По энергозатратам в лаборатории, согласно ДСН 3.3.6-042-99, работы по эксплуатации оборудования на участке сборки и монтажа лабораторного измерителя относится к 1 категории (легкие), производимые сидя и сопровождающиеся незначительным физическим напряжением, энергозатраты до 120 ккал/ч. Согласно ДСН 3.3.6.042-99, для данной категории соответствуют следующие оптимальные условия труда:

а) для холодного периода:

) температура воздуха от 22 до 24 0С;

) влажность воздуха от 40 до 60 %;

) скорость движения воздуха оптимальная 0.2 м/с, допустимая 0.5 м/с;

б) для теплого периода года:

) температура воздуха от 23 до 25 0С;

) влажность воздуха от 40 до 60 %;

) скорость движения воздуха оптимальная 0.3 м/с, допустимая 0.5 м/с.

Поддержание указанных характеристик обеспечивается, в холодное время года –центральным отоплением, в теплое- кондиционированием воздуха.

В рабочем помещении в дневное время суток естественное освещение осуществляется через оконные проемы, в вечернее и ночное время суток- искусственное. Вследствие того, что наименьший размер объекта различения от 0.5 до 1 мм, то минимальная освещенность для проведения данных работ на рабочем месте, в соответствии с ДБН В.25-28-2006, при совмещенной системе освещения не менее 400 лк, при общей системе освещения рабочего помещения не менее 300-500 лк, КЕО-1,5%.

В соответствии с ДСН 3.3.6.037-99, уровень шума в рабочем помещении не превышает 65 дб(А).

Согласно с техническим заданием, необходимо рассчитать характеристики местной вытяжной вентиляции паров вредных и токсичных веществ из рабочей зоны.

Удаление воздуха из зоны пайки осуществляется вытяжной панелью в виде прямоугольного отверстия с острыми кромками. Данная вытяжная панель удобно расположена относительно зоны пайки, с учетом особенности выполняемой работы.

При пайке выделяются пары олова, которые представляют опасный и вредный производственный фактор. Для его устранения необходима установка приточно-вытяжной вентиляции.

В лаборатории объемом У=115.2 м3 производится пайка и лужение припоем ПОС-61 (в его состав входит р - 39% олова). За 1 час работы расходуется m = 105 мг припоя. Количество испаряющегося припоя q = 0.3%. Число работающих n = 5 человек. Определить необходимый воздухообмен.

Предельно-допустимая концентрация олова в воздухе рабочей зоны: Спдк = 2 мг/м3 .

По формуле (7.1) определяем количество олова, которое испарится за 1 час работы:

(7.1)

где р - количество содержания олова в припое;

мг/ч

По формуле (7.2) определяем количество воздуха, которое нужно подать в рабочую зону для того, чтобы концентрация свинца в рабочем объеме не превышала значений ПДК:

(7.2)

где W- количество свинца, испаряющегося за 1 час работы

Спдк- предельно-допустимая концентрация олова в воздухе рабочей зоны

Cпр-концентрация олова в приточном воздухе равна 0

м3 /час

По формуле (7.3) определяем количество воздуха, которое нужно подать в рабочую зону для того, чтобы обеспечить необходимое количество воздуха для 5 работающих:

(7.3)

где Gчел - норма подачи приточного воздуха на 1 человека; Gчел=60м/час).

n - число работающих в помещении.

м3/час.

Сравнивая нормы подачи G и G1 для дальнейших расчетов принимаем большее значение, то есть значениеG1.

По формуле (7.4) находим кратность воздухообмена:

(7.4)

где V - объем помещения

За 1 час воздух в помещении должен обмениваться 3 раза.

В результате проведенных расчетов, объем воздуха, который подается достаточен. Человек который занимается пайкой не получает отравления вредными веществами выполняя работу за рабочим местом.

Система приточно-вытяжной вентиляции воздуха с рабочего места пайки подводиться к общей вентиляционной системе для последующей очистки от вредных и токсичных веществ. Данные меры способствуют удовлетворению требований по защите окружающей среды.

.4 Пожарная безопасность

При возникновении пожара на рабочем месте или в помещении необходимо приступить к тушению очага пожара имеющимися противопожарными средствами, вызвать местную пожарную бригаду (службу).

При аварийных ситуациях, когда необходима эвакуация людей и оборудования, действовать согласно плана эвакуации на случай чрезвычайных ситуаций. Эвакуация людей из рабочего помещения производится по кратчайшему пути к выходу из здания, при соблюдении правил поведения при чрезвычайных ситуациях.

В соответствии с НАПБ Б.03.002-2007, рабочее помещение, в котором расположен участок сборки и монтажа, относится к категории В. Пожароопасные зоны разделены на 4 класса. Данное производство относится к зоне класса П-IIа по пожароопасности, огнестойкость здания-I.

Потенциальные причины возникновения пожара на участке сборки и монтажа следующие:

а) несоблюдение правил эксплуатации электроустановок;

б) несоблюдение режимов эксплуатации электронагревательных приборов;

в) перегрев токоведущих частей оборудования из-за образования высокого переходного сопротивления;

г) несоблюдение правил пожарной безопасности;

д) электрические искры, возникающие при работе оборудования, имеющего электроприводы.

Для зданий категории В, согласно норм обеспечения производственных помещений первичными средствами пожаротушения, в соответствии с НАПБ Б.03.001-2204., необходимо два огнетушителя типа ВВК-1.4, свободный доступ к средствам пожаротушения и проходам для эвакуации людей, применены устройства перекрытия воздуха в системе вентиляции, согласно с ДБН. В.2.5-13-98 установлен 1 известитель ДИП-1.


ПЕРЕЛІК ПОСИЛАНЬ

. Гончаров Ю. П, Будьонний О. В, Морозов В. Г, Панасенко М. В, Ромашко В. Я, Руденко В.С. За ред. Руденка В.С. Перетворювальна техніка. Підручник. Ч2/ - Харків: Фоліо, 2000. - 360с.

. Забродин Ю.С. Промышленная электроника: Учебник для вузов. - М.: Высш. школа, 1982. - 496с., ил.

. Руденко В. С, Ромашко В. Я, Морозов В.Г. Перетворювальна техніка. Частина 1: Підручник. - К.: ІСДО, 1996. - 262с.

. Терещук Р.М. Терещук К.М. Полупроводниковые приемно-усилительные устройства: Справ. радиолюбителя. - 4-е изд., стер. - Киев: Наук. думка, 1989. - 800с.

. Замятин В. Я, Б.В. Кондратьев, В.М. Петухов и др. Мощные полупроводниковые приборы. Тиристоры: Справочник/- М.: Радио и связь, 1987. - 576с.

. Сидоров И.Н., Скорняков С.В. Трансформаторы радиоэлектронной аппаратуры: Справочник. - М.: Радио и связь, 1994. - 320с.

. Горюнова Н.Н. Полупроводниковые приборы. Диоды, тиристоры, оптоэлектронные приборы. Справочник., Москва Энергоатом издат 1983. - 740с.

. Спиваковский А. О, Дьячков В. К "Транспортирующие машины"; Москва "Машиностроение" 1983 г.

. Марон Ф. Л, Кузьмин А. В "Справочник по расчетам подъемно-транспортных машин"; Минск "Высшая школа" 1971 г.

. Казак С.А. "Курсовое проектирование грузоподъемных машин"; Москва "Высшая школа" 1989 г.

. Тарасов Ю.Д, Николаев А.К. "Подъемно-транспортные машины металлургических заводов"; Санкт-Петербургский горный институт им. Г.В. Плеханова 1995 г.

45

Проектирование участка промышленной линии - создания макета промышленного конвейера