Разработка АИС ведения учета и реализации автозапчастей битых автомобилей «Auto Crash»
ФЕДЕРАЛЬНОЕ ГОСУДАРСТВЕННОЕ ОБРАЗОВАТЕЛЬНОЕ УЧРЕЖДЕНИЕ
ВЫСШЕГО ПРОФЕССИОНАЛЬНОГО ОБРАЗОВАНИЯ
ТЮМЕНСКИЙ ГОСУДАРСТВЕННЫЙ УНИВЕРСИТЕТ
ИНСТИТУТ МАТЕМАТИКИ И КОМПЬЮТЕРНЫХ НАУК
КАФЕДРА ИНФОРМАЦИОННЫХ СИСТЕМ
Разработка АИС ведения учета и реализации автозапчастей битых автомобилей «Auto Crash»
(Диплом)
Тюмень 2015
Содержание
|
[0.0.1] Кто занимается авторазбором? Это могут делать как частные лица, так и субъекты предпринимательской деятельности. этим занимаются предприниматели, которые покупают автомобили в других странах, разбирают их на запчасти и привозят их в нашу страну. Такая деятельность связана с определенными рисками. Дело в том. что машины зарубежного производства отличаются от тех же моделей, но отечественной сборки. из за этого авто запчасти машин зарубежного производства могут оказаться не быть широко востребованными на российском рынке. [1] 5. ОЦЕНКА ОРГАНИЗАЦИОННО-ЭКОНОМИЧЕСКОЙ ЭФФЕКТИВНОСТИ ВНЕДРЕНИЯ ПРОГРАММНОГО ПРОДУКТА |
Введение
Из за большого количества аварий, люди часто покупают запчасти у компаний, занимающихся авторазборкой. Это обусловлено рядом преимуществ перед заказом новых запчастей:
- В авторазборке можно найти практически любую деталь ко всем маркам и моделям существующих автомобилей.
- Благодаря широкому ассортименту и наличию запчастей нет необходимости тратить драгоценное время на ожидание по доставке.
- Деталь с авторазборки хоть и будет б/у, однако специалисты дадут точные гарантийные сроки ее дальнейшей эксплуатации.
- Цена на запчасти, бывшие в употреблении, будет значительно ниже цен новых авто запчастей.
- В авторазборке предлагаются к продаже только оригинальные запасные части, агрегаты и комплектующие автомобиля.
По различным причинам, компании занимающиеся авторазборкой, уделяют очень мало внимания учету запчастей с разобранных автомобилей, или не ведут его вовсе. В результате это приводит к ряду серьезных проблем.
Данная работа направлена на формирование инструмента аналитики, ведение учета и предоставления клиентам доступа к информации о наличии авто запчастей одной из тюменских компаний занимающихся авторазбором. Описаны проблемы, выявленные в работе компании, а также определены задачи для решения выявленных проблем.
1. Описание предметной области.
Авторазбор - этим термином называют процесс разбора автомобилей с целью получения запчастей. Также под этим словом все понимают организации или частных лиц, которые занимаются торговлей запасными частями авто. Однако не стоит путать такие организации со станциями технического обслуживания и ремонтными мастерскими. Такие компании занимаются только разборкой автомобилей и продажей запчастей.
Кто занимается авторазбором? Это могут делать как частные лица, так и субъекты предпринимательской деятельности. этим занимаются предприниматели, которые покупают автомобили в других странах, разбирают их на запчасти и привозят их в нашу страну. Такая деятельность связана с определенными рисками. Дело в том. что машины зарубежного производства отличаются от тех же моделей, но отечественной сборки. из за этого авто запчасти машин зарубежного производства могут оказаться не быть широко востребованными на российском рынке.
Так же это могут быть компании скупающие автомобили у частных лиц. Их деятельность не связана с рисками, как при покупке автомобиля за рубежом.
Какие автомобили могут быть разобраны на запчасти? В первую очередь, это б/у, но в хорошем состоянии. Разбирать новый автомобиль практически нет смысла, поскольку конечная стоимость запчастей вряд ли окупит затраты на приобретение транспортного средства. В исключительных случаях могут приобретаться новые автомобили заграницей, а потом отправляться на авторазбор. Но это возможно только в том случае, когда ввозные пошлины на данную модель машины очень не высоки, и есть большой спрос на такие запчасти. В основном же авторазбор касается только б/у автомобилей в хорошем состоянии. Мало кто из частных лиц или организаций будет заниматься разбором машин в плохом состоянии, поскольку запчасти будут очень дешевыми.
Откуда берутся автомобили на авторазбор? Это зависит от самой авторазборки. Дело в том, что покупка машины в Европе стоит гораздо дешевле, чем в России. Но есть и другая проблема пошлины. Именно это препятствует ввозу таких автомобилей в нашу страну, поскольку конечная стоимость может вырасти на 20-40%. Значительно дешевле приобрести такое авто на авто разбор в у частных лиц после ДТП, так как многие люди не хотят тратить время на восстановление своего автомобиля и стараются его продать. Авто разборка покупает такие автомобили и разбирает на запчасти. После разобранные запчасти выставляются на продажу.
1.1 Описание бизнес процесса.
Целью данной работы я исследование деятельности одной и тюменских компаний авторазбора.
На данный момент в компании весь учет разобранных запчастей с б/у и битых автомобилей идет через книгу учета, что создает ряд серьезных проблем для ведения успешной деятельности компании:
- Компания занимается авто разбором около пяти лет, в результате на складах скопилось большое количество запчастей (более 20 000 тыс.).
- Формирование заказа клиента - становится трудоемким процессом, так как перед формированием заказа необходимо узнать о наличии запчасти на складе, и только после этого внести авто запчасть в заявку.
- Формирование внутренних отчетов компании - полностью ручной процесс.
- Не возможно дать оценку состояния имущества компании, так как процесс инвентаризации представляет не определенный срок времени.
- Невозможно предоставить клиентам полный доступ к информации о имеющихся запчастях.
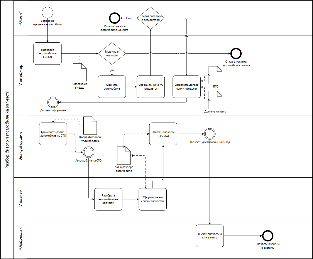
Модель “Как есть”.
На рисунке 1 показан процесс учета запчастей “Как есть”, от начала покупки автомобиля у клиента, до занесения разобранных запчастей в книгу учета.

Рисунок 1. Диаграмма учета авто запчастей “Как есть” в нотации BPMN.
Описание процесс авторазборки б\у или битого автомобиля показанного на рисунке 1:
- Клиент обращается в компанию с запросом продажи своего автомобиля.
- Далее клиент может сразу предоставить справку из ГИБДД, о том что его автомобиль не числится в угоне и не был замечен в других не законных действиях, либо менеджер отправит запрос в ГИБДД самостоятельно.
- Если с автомобилем все в порядке, менеджер проводит его оценку, и сообщает оценочную стоимость клиенту.
- Далее, если клиента согласен с оценкой, заключается договор купли продажи.
- Эвакуаторщик доставляет автомобиль на СТО.
- Механик разбирает автомобиль на запчасти и составляет акт о разборе автомобиля.
- Эвакуаторщик доставляет разобранные авто запчасти на склад.
- Кладовщик сверяет полученные запчасти с актом разбора и вносит их в книгу учета.
1.2 Постановка задачи.
Целью разрабатываемой системы является сокращение временных и трудовых затрат поставки на учет авто запчастей разобранных автомобилей, предоставить пользователям доступ к информации о наличии авто запчастей на складе и разработать средства формирования отчетности.
Назначением системы является автоматизация процессов:
- Регистрации выкупаемого автомобиля в системе.
- Регистрации поступивших авто запчастей разобранного автомобиля.
- Проведении инвентаризации и поставки на учет имеющихся авто запчастей.
- Формирование заявок на покупку авто запчастей клиентами.
- Классификация авто запчастей по маркам, моделям автомобилей и их категории.
- Продвижение в сети интернет имущества компании.
- Формирование отчетности.
Для решения поставленной цели необходимо решить следующий задачи:
- Изучить предметную область.
- Изучить работу менеджера по работе к с клиентами.
- Изучить работу заведующего складом.
- Разработать архитектуру будущей информационной системы.
- Разработать логическую схему базы данных.
- Разработать приложение для учета запчастей.
- Разработать приложение для выдачи пользователям информации о имеющихся запчастях (Сайт).
- Разработать приложение мобильное приложение для регистрации и проведение инвентаризации имеющихся запчастей на складах.
- Предоставить средства формирования отчетности.
2 Проектирование информационной системы
2.1 Модель “Как будет”.
Изучив предметную область и модель процесса “Как есть”, была составлена модель “Как будет”(Рисунок 2) в нотации BPMN. Данная модель показывает как будет проходить процесс после внедрения информационной системы. В целом схема процесса будет соответствовать модели “Как есть“, однако будет внесено несколько важных изменений.

Рисунок 2. Диаграмма модели учета авто запчастей “Как будет“.
Авто разбор автомобиля будет происходит следующим образом:
- Клиент подает заявку на продажу автомобиля
- Компания проверяет статус автомобиля в ГИБДД на факт кражи и других незаконной операций над автомобилем.
- После, если автомобиль не является краденым, менеджер оценивает автомобиль, и сообщает оценочную стоимость автомобиля клиент.
- Если клиент согласен, с оценочной стоимостью автомобиля, оформляется договор купли-продажи и автомобиль переходит в собственно компании.
- Данные автомобиля и владельца вносятся в ИС.
- Автомобиль доставляют на СТО.
- Доставив на СТО, механики разбирают автомобиль на запчасти. Составляют акт о разборе автомобиля, куда вносятся разобранные запчасти и номер договора купли-продажи автомобиля. В акт вносится информация о самой запчасти, степень износа и ее состояние (утилизация, продажа).
- Водитель доставляет запчасти и акт о разборе автомобиля на склад.
- Кладовщик сортирует запчасти по их состоянию(продажа, утилизация) и регистрирует в системе.
2.2 Определение функционала системы.
Для определения функционала системы, а также пользователей, которым необходимы данные функции, необходимо определить прецеденты системы. Для это используется диаграмма прецедентов UML.
Диаграмма прецедентов представляет собой концептуальное представление системы. Она позволяет определить границы системы, сформировать общие требования к функциям системы, а также подготовить документацию для разработчиков системы и ее пользователями и разработчиками. Описание главных и альтернативных последовательностей действий для каждого из прецедентов, позволит специфицировать поведение всей системы в целом
На рисунках 3-4 представлена диаграмма прецедентов, на которой представлены основные прецеденты.

Рисунок 3. Диаграмма прецедентов
Рисунок 4. Диаграмме прецедентов.
Актеры системы:
- Клиент физическое\юридическое лицо обратившееся в компанию с целью приобретения запчастей или автомобиля.
- Кладовщик(заведующий складом) - лицо ответственное за ведение склада в компании.
- Менеджер - специалист, в должностные обязанности которого входит обслуживание клиентов
- Директор - руководитель компании.
Описание основных прецедентов:
Добавление запчасти в систему
- Заведующий складом указывает:
- Бренд
- Модель
- Категорию
- Заведующий делает фотографию запчасти
- Заведующий отправляет данные в систему
Формирование заявки клиентом
- Клиент заходит на сайт системы
- Клиент выбирает раздел «Автозапчасти»
- Клиент выбирает категорию запчастей
- Клиент выбирает марку
- Клиент выбирает модель автомобиля
- Клиент выбирает раздел авто запчастей
- Клиент выбирает нужную запчасть
- Клиент добавляет запчасть в корзину
Расширения
8а. У клиента нет учетной записи на сайте
8a.1 Клиент регистрируется на сайте
8a.2 Клиент указывает свои личные данные
8а.3 Клиент нажимает кнопку «оформить заказ»
8б. У клиента есть учетная запись на сайте
8б.1 Клиент проходит процедуру авторизации
8б.2 Клиент нажимает кнопку «оформить заказ»
Формирование заявки менеджером
- Клиент сообщает список необходимых запчастей.
- Менеджер вносит запчасти в заявку.
- Менеджер подтверждает заявку.
- Клиент вносит оплату.
Расширения:
2а. Запрашиваемая запчасть не была найдена.
2a.1 Менеджер предлагает аналог запчасти клиенту.
2a.2 Менеджер вносит запчасть в заявку.
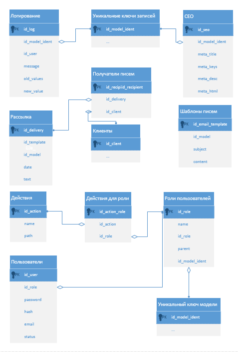
2.3 Описание хранилища данных.
Цель создания модели отображение логических связей между сущностями в системе. Логическая модель данных в нотации UML является основной для построения физической модели, которая, в свою очередь, будет определять, в каком именно виде будут храниться данные в БД и как эти данные будут связаны между собой.
Логическая модель представляет сбой информационную модель предприятия, на основе существующих конкретных моделей данных, не зависимо от СУБД и прочих физических условий реализации. Логическая модель данных представлена на рисунках 5 - 10.

Рисунок 5. Логическая схема БД в нотации UML.

Рисунок 6. Логическая схема БД в нотации UML.

Рисунок 7. Логическая схема БД в нотации UML.

Рисунок 8. Логическая схема БД в нотации UML.

Рисунок 9. Логическая схема БД в нотации UML.

Рисунок 10. Логическая схема БД в нотации UML.
Описание сущностей приведено в «Приложении 1».
3 Средства разработки.
Проект разрабатывался с помощью фреймворка Yii Framework версии 1.15 веб-каркас, написанный на языке PHP, и реализующий парадигму MVC. Среда разработки “SublimeText 3.0”.
В качестве СУБД используется mysql 5.1. К достоинствам СУБД стоит отнести ее свободное распространение и скорость выдачи информации по запросу. Доступ к базе осуществляется через класс Yii Framework CDbСonnection.
В качестве веб-сервера, обрабатывающего запросы на страницы со стороны пользователя клиента, используется веб-сервер Apache. Основными достоинствами Apache считаются надёжность и гибкость конфигурации. Он позволяет подключать внешние модули для предоставления данных, использовать СУБД для аутентификации пользователей, модифицировать сообщения об ошибках и т. д.
Выбор веб-технологии обусловлен отсутствием необходимости установки программного обеспечения на персональные компьютеры заказчика и клиентов, что позволит обеспечить доступ к системе с любого компьютера при наличии веб-обозревателя и доступа в интернет. Также отсутствует необходимость поддержки устаревших версий программы, т.к. доступ осуществляется к одной копии приложения установленной на сервере, вследствие чего исчезает необходимость следить за корректной работой приложения у пользователей.
3.1 Разработка классов.
3.1.1 Общие сведения о классах Web-приложения.
Классы приложения делятся на следующие типы:
- Компоненты(Component)
- Модели(Model )
- Модели роботы с базой.
- Модели форм.
- Простая модель.
- Поведения(Behavior )
- Контроллеры(Controller )
- Действия(Action)
- Расширения(Extansions)
Компоненты - базовые классы, реализующие общие свойства и методы для производных классов. Так же методы базового класса могут переопределяться в производном.
Модели - модели приложения, это класс реализующий свойства и методы объекта реального мира, а так же методы для их обработки и выполнения операций над их свойствами.
Модели работы с базой - задача таких классов, взаимодействие с конкретной таблицей базой данных и выполнение CRUD операций записей.
Модели форм - классы данного типа имеют широкое применение, основной задачей таких моделей - валидация введенных данных пользователем на форму и выполнение каких либо действий после успешной валидации.
Поведения - задача класса, предоставить функционал, который смогут использовать другие модели. Подключение поведений к другим моделям происходит через метод behaviors() базового класса Yii framework CActiveRecord и СModel.
Контроллеры - объект класса создается объектом веб-приложения в случае, когда пользователь его запрашивает. При запуске контроллер выполняет соответствующее действие, что обычно подразумевает создание соответствующих моделей и отображение необходимых представлений. В самом простом случае действие это метод класса контроллера, название которого начинается на action.
Действия - как было упомянуто выше, действие это метод, имя которого начинается на action(пример actionIndex() - выполнит действие index. ). Более продвинутый способ создать класс действия и указать контроллеру создавать экземпляр этого класса при необходимости (переопределить метод actions()). Такой подход позволяет использовать действия повторно.
Расширения - как правило это один или несколько классов, решающих одну задачу. Расширения были разработаны с целью их повторного использования в нескольких проектах.
3.1.2 Компоненты.
На рисунке 11 показана диаграмма классов компонент WEB - приложения.

Рисунок 11. Диаграмма классов компонент WEB-приложения.
EActiveRecord - базовый класс для всех моделей web-приложения.
DocumentBuilder - класс разработан специально для формирования документов.
Helper - класс помощник, в нем описаны статические вспомогательные методы для использования в других классах.
Controller - Это базовый класс для всех контроллеров веб-приложения.
AdminController - Базовый класс для контроллеров административной части веб-приложения.
FrontController - Базовый класс для контроллеров клиентской части веб-приложения.
3.1.3 Модели.
Автор работы не считает нужным показывать классы моделей, так как каждая таблица показанная на рисунке 4 имеет класс модели, содержащий набор свойств равный набору полей таблицы, и унаследованную от базового класса EActiveRecord для выполнения CRUD операций над записями таблицы.
Стоит внимание уделить модели “ModelIdent”(Уникальные ключи записей на диаграмме idef1x).
С технической точки зрения она не вызывает ни какого интереса, так как ее реализация довольно проста. Задача данной модели уникально идентифицировать записи таблиц, что служит основанием для некоторых классов веб-приложения.
3.1.4 Поведения.
EavBehavior - подключат функционал для управления динамическими атрибутами.
UploadImageBehavior - подключает функционал управления изображениями.
SeoBehavior - подключает функционал управления мета данными для моделей.
RequestLogBehavior - подключает функционал отслеживания изменений БД.
ModelidentBehavior - поведение создает уникальный ключ записи после сохранения записи в базе.
NoticeBehavior - подключает функционал уведомления пользователей о каком либо событии по электронному адресу.
На рисунке 12 показана диаграмма классов веб-приложения.

Рисунок 12. Диаграмма классов - поведения.
3.1.5 Конролеры.
Контроллеры веб-приложения делятся на два типа:
- Контроллеры пользовательского приложения (рисунок 13).
- Контроллеры административного приложения.
Задача контроллеров пользовательского приложения - вывод информации запрашиваемой пользователем.
Задача контроллеров административного приложения - выполнение обработки и CRUD операций над записями базы данных.

Рисунок 13. “Контроллеры пользовательской части веб-приложения”.

Рисунок 14. “Контроллеры административной части веб-приложения”.
3.1.6 Действия.
Как было сказано раньше, есть два способа определить действе контроллера, создать метод с приставкой action и переопределить метод actions базового контролера, который возвращает массив вида: ключ - название действия, значение путь к файлу класса, реализующего данное действие.
На рисунке 15 приведена диаграмма классов действий, используемых в административной части веб-приложения.

Рисунок 15. Диаграмма классов действий.
ActionAdmin - базовый класс всех действий.
ActionView - реализует логику вывода запрашиваемой записи из БД.
ActionCreate - реализует логику создания записи в БД.
ActionDelete - реализует логику удаления записи в БД.
ActionUpdate - реализует логику редактирования записи в БД.
ActionList - реализует списка записей таблицы БД.
ActionSort - реализует сортировки записей таблицы по полю “sort”.
3.1.7 Расширения

Рисунок 16. Расширения используемые в WEB-приложении.
PHPExcel - библиотека для формирования Excel документов.
PHPWord - библиотека для формирования Word документов.
ShoppingCart - расширение специально разработанное для реализации функционала корзины.
CronTab - расширение реализует функционал добавления задания на сервере выполняемые на сервере по расписанию или в строго назначенное время.
YiiBootStrap - расширение основано на CSS/HTML фреймворке оформления верстки BootStrap. Это набор готовых инструментов вывода.
Select2 - расширяет функционал стандартного элемента ввода HTML select.
ImageGallery - расширение предоставляет функционал подключения галереи фотографий.
Eav - предоставляет функционал динамического добавления атрибутов через базу данных к классу модели. Данное расширение не является сторонним и было разработано с целью управления дополнительными характеристиками авто запчастей различных категорий.
3.2 Архитектура приложения
Архитектура ИС будет состоять из 4 элементов:
- Сервер фотографий.
- Web-приложения, которое делится на два отдельных приложения:
- Клиентское приложение.
- Административное приложение.
- Мобильной приложение.
- База данных.
На рисунке 50 показана схема взаимодействия компонент.

Рисунок 50. Логическая схема архитектуры ИС.
Сервер фотографий - необходим только для физического хранения фотографий авто запчастей. Фотографии могут загружаться как с мобильного приложения, так и с административной части Web-приложения. Клиентская часть может только выводить фотографии.
Web-приложение - делится на две части:
- Задача административного приложения управление авто запчастями, формирование заявок на покупку и предоставление средств формирования отчетности.
- Задача клиентской части предоставлять конечным пользователям средства поиска и формирования заявок на покупку авто запчастей.
Мобильное приложение - основное назначение компонента - это регистрация имеющихся авто запчастей и ИС. Через него можно напрямую загружать фотографии на сервер фотографий, и проводить регистрацию запчастей в системе, после чего запчасти будут доступны для поиска пользователям.
База данных - хранилище данных ИС.
4 Руководство пользователя.
4.1 Web-приложение, административная часть.
Авторизация.
Перед началом работы с системой пользователь должен авторизоваться (рисунок 17. Форма авторизации).
После авторизации пользователь увидит главную страницу ( Рисунок 11 - “Главная страница”).

Рисунок 17. Форма авторизации.
Главное окно
На главной странице расположено:
- Меню - состоит из двух частей - фиксированной и зависимой.
- Фиксированная часть меню - постоянная не изменяемая часть меню, ссылки которого ведут на соответствующие разделы веб - приложения.
- Зависимая часть меню - представление этого меню зависит от раздела, выбранного в верхнем меню.
- Список заявок на покупку авто запчастей, поданных пользователями.

Рисунок 17. Меню сайта.

Рисунок 18. Управление заявками / Главная страница.
Раздел заявок.
Для добавление новой заявки необходимо нажать кнопку “Сформировать” в верхней левой части экрана, после чего пользователь попадет на форму добавление новой заявки (рисунок 19).
Заявка формируется в три шага:
- Формирование списка запчастей. (Рисунок 19).
- Перевод статуса запчастей на “Ожидает оплаты”. После чего запчасти не будут доступны на сайте. (Рисунок 20)
- Подтверждение оплаты (Рисунок 21).


Рисунок 19. Формирование заявки - шаг 1.


Рисунок 20. Формирование заявки - шаг 2.

Рисунок 21. Формирование заявки - шаг 3.
Купить в 1 клик
В раздел поступает информация от пользователей, о том, какую запчасть они хотят приобрести (Рисунок 22).
Что бы попасть в подраздел нужно кликнуть в меню раздела “Кабинет заявок” ссылку “Купить в 1 клик”.

Рисунок 22. Просмотр заявок раздела “Купить в 1 клик”.
Клиенты
Что бы попасть в подраздел нужно кликнуть в меню раздела “Кабинет заявок” ссылку “Клиенты”. на рисунке 23 показана форма добавление клиента.

Рисунок 23. Добавление нового клиента.
Сотрудники
Что бы попасть в подраздел нужно кликнуть в меню раздела “Кабинет заявок” ссылку “Сотрудники”. На рисунке 24 показана форма добавления/редактирования нового сотрудника.

Рисунок 24. Редактирование сотрудника.
Каталог авто запчастей
В данном разделе выполняется управление авто запчастями (рисунке 28).
У раздела имеются подразделы (подразделы также доступны из раздела “Продажа автомобилей под ремонт”):
- Аналоги (Рисунок 30).
- Страны.
- Бренды.
- Модели.
- Категории (Рисунок 29).
- Утилизированные запчасти.
- Склады.

Рисунок 25. Просмотр информации о запчасти.

Рисунок 26. Редактирование запчасти - часть 1.

Рисунок 27. Редактирование запчасти - часть 2.

Рисунок 28. Список запчастей.

Рисунок 29. Список категорий запчастей.

Рисунок 30. Добавление аналога.
Продажа автомобилей под ремонт
На рисунке 42 показан управления автомобилями.

Рисунок 42. Управление автомобилями.
Документы
В разделе показаны сформированные документы по запчастям.

Рисунок 31. Главная страница раздела документы.
Настройки
Раздел управления настройками web-приложения (Рисунок 32).
У раздела имеются подразделы:
- Шаблоны писем
- Кнопка “Скачать мобильное приложение”.

Рисунок 32. Настройки ИС.
Управление сайтом
Раздел создан для управления сайтом.
Его подразделы:
- Статические страницы (Рисунок 34);
- Вопросы (Рисунок 35);
- Предложения;
- Заказ деталей (Рисунок 33);
- Услуги эвакуатора;
- Выкуп авто;
- Отклик на вакансии;
- Вакансии.
Рисунок 33. Заказ деталей.


Рисунок 34. Редактирование статических страниц.

Рисунок 35. Задать вопрос - просмотр.
Рисунок 50. «Форма формирования отчета. Выбор продавцов»

Рисунок 51. «Форма формирования отчета по продавцам»
4.2 Web-приложение, клиентская часть.
Клиентская часть приложения - это сайт ориентированный на продажу авто запчастей компании, с интуитивно понятным интерфейсом.
Далее приведены рисунки страницы некоторых страниц (Для более полного ознакомления, можно перейдя по адресу http://авторазбор72.рф).

Рисунок 36. Главная страница.

Рисунок 37. Выбор автомобиля.

Рисунок 38. Модальное окно - оповещение.

Рисунок 39. Просмотр запчасти.

Рисунок 40. Фильтр для запчастей.

Рисунок 41. Просмотр истории заказзов.
4.2 Мобильное приложение.

Рисунок 42. Открытие приложения.

Рисунок 43. Форма авторизации.

Рисунок 44. Главное окно приложения.

Рисунок 45. Форма добавления запчасти - часть 1.

Рисунок 45. Форма добавления запчасти - часть 2.
5. ОЦЕНКА ОРГАНИЗАЦИОННО-ЭКОНОМИЧЕСКОЙ ЭФФЕКТИВНОСТИ ВНЕДРЕНИЯ ПРОГРАММНОГО ПРОДУКТА