Справочник стран мира и городов
Министерство образования и науки Российской Федерации
ФГАОУ ВПО «Северо-Восточный федеральный университет имени
М. К. Аммосова»
Технологический институт
Колледж технологий
Кафедра эксплуатации и обслуживания информационных систем
КУРСОВАЯ РАБОТА
на тему:
«Справочник стран мира и городов»
по МДК.06.01 Технология разработки программного обеспечения
ПМ 06 Участие в интеграции программных модулей
|
УГС |
10.00.00 Информационная безопасность |
|
специальность |
10.02.03 Информационная безопасность автоматизированных систем |
|
Квалификация (степень) выпускника |
Техник по защите информации |
Форма обучения очная
Якутск 2015
СОДЕРЖАНИЕ
ВВЕДЕНИЕ 3
1. Теоретические основы разработки ПО 5
1.1. Анализ языков программирования 6
1.2. Анализ среды программирования 8
2. Технология разработки «Справочника стран мира и городов» 11
2.1. Описательная часть «Справочника стран мира и городов» 11
2.2. Техническое задание 15
2.3. Эскизный проект: терминологический словарь, диаграммы 17
ЗАКЛЮЧЕНИЕ 22
Список использованной литературы 23
Введение
Данный программный продукт разрабатывается по заданию курсовой работы по дисциплине “Технология разработки программного обеспечения”, исполнитель студентка 3 курса СВФУ Им. М.К. Аммосова, ТИ, КТ, гр. ИБ-12, Христофорова Айталина Сергеевна. Тема курсовой работы: Справочник стран мира и городов.
Выполнение курсовой работы способствует закреплению, углублению и обобщению знаний, полученных на занятиях по дисциплине «Технология разработки программного обеспечения», а также позволяет приобрести опыт проектирования и разработки программ, усвоить конкретные методы и технологию программирования, прививает навыки работы с технической документацией, научной и справочной литературой.
Основная цель курсовой работы заключается в закреплении навыков самостоятельного использования теоретического материала и практического опыта для решения задач проектирования и разработки ПО систем различного назначения. Курсовая работа предполагает выполнение всех основных стадий и этапов разработки программ и программной документации в соответствии с существующими государственными и отраслевыми стандартами.
Основными требованиями к курсовой работе являются обязательное выполнение в процессе проектирования требований ЕСПД, использование при разработке программ современных методов и приемов программирования, строгое планирование процесса проектирования, составления и отладки программ, безусловное выполнение графика курсовой работы.
Курсовая работа посвящена разработке программного продукта «Справочник стран мира и городов» в соответствии с типовой технологией проектирования, с учетом принципов создания дружественных интерфейсов и программная реализация проекта.
Работа выполнена с помощью среды программирования Delphi. Delphi многофункциональный язык, созданный на основе ObjectPascal. Данный язык является ещё одним из самых популярных языков из-за наличия огромного количества компиляторов и диалектов. Достоинства среды:
- является строго типизированным языком и имеет более простой и ясный синтаксис в отличие от языка C, что уменьшает число ошибок и повышает скорость разработки;
- полная поддержка ООП (за исключением множественного наследования);
- среда поддерживает множество технологий и механизмов для работы с БД.
- Теоретические основы разработки ПО
- Анализ языков программирования
Java:
- Плюсы: очень удобно, не слишком сложно, относительно безопасно, относительно быстрая разработка.
- Минусы: не самая высокая надежность, не самое высокое быстродействие, не эффективное использование ресурсов, невозможность работать в масштабе реального времени и обращаться непосредственно к оборудованию.
C++:
- Плюсы: практически безграничные возможности, отсутствие промежуточных звеньев в работе программы, высочайшее быстродействие (уступает только чистому Си и Ассемблеру), прямой доступ к памяти и оборудованию.
- Минусы: очень сложный, нет возможности напрямую строить сайты, трудоемкий процесс разработки.
PHP:
- Плюсы: простой язык, очень гибкий.
- Минусы: в основном, предназначен только для работы в Интернете, другие его применения мало распространены.
Assembler:
- Плюсы: самый быстрый, оперирует непосредственно командами процессора.
- Минусы: высочайший порог вхождения, оперирует сущностями конкретного процессора (под каждый процессор свой набор команд Ассемблера), крайне сложно написать что-то более или сложное и полностью законченное.
Pascal:
Плюсы :
- Распространен в ШКОЛАХ. Школьный язык программирования (В ГИА и ЕГЭ используется именно этот язык программирования);
- Он родственник Си. После Паскаля легко перейти на Си;
- Минималистичен. Легко изучаем;
- Прекрасный язык для обучения;
- Надежность разрабатываемых программ(Разрабатывая программу на Паскале, вы можете быть уверены в том, что ваш компьютер не сломается от ваших неконтролируемых действий).
Минусы :
- Создан в 60-ых годах. Устарел.;
- Распространен только в странах бывшего СССР;
- Очень мало реального ПО.
- Анализ среды программирования
Delphi:
Плюсы:
- сейчас по своим возможностям приближается к языку C++;
- является строго типизированным языком и имеет более простой и ясный синтаксис в отличие от языка C, что уменьшает число ошибок и повышает скорость разработки;
- полная поддержка ООП (за исключением множественного наследования);
- среда поддерживает множество технологий и механизмов для работы с БД.
Минусы:
- требует относительно высокой профессиональной подготовки;
- поддерживается только Inprise.
PureBasic:
Плюсы:
- Простым в использовании и изучении для начинающих.
- Языком программирования общего назначения.
- Способным на расширение собственных функций.
- Интерактивным.
- Быстродействующим при выполнении простых задач.
- Понятно сигнализирующем об ошибках.
- Не требующем от пользователя изучения аппаратного обеспечения.
Недостатки:
- Невозможность создания полноценно структурированных приложений
- Низкая производительность из-за интерпретации исходного кода
- Неудобство интерфейса
- Зависимость от дополнительных библиотек
Visual Basic:
Плюсы:
- Высокая скорость создания приложений с графическим интерфейсом для MS Windows.
- Простой синтаксис, позволяющий очень быстро освоить язык.
- Возможность компиляции как в машинный код, так и в P-код (по выбору программиста). В режиме отладки программа всегда (вне зависимости от выбора) компилируется в P-код, что позволяет приостанавливать выполнение программы, вносить значительные изменения в исходный код, а затем продолжать выполнение: полная перекомпиляция и перезапуск программы при этом не требуется.
- Защита от ошибок, связанных с применением указателей и доступом к памяти. Этот аспект делает VisualBasic приложения более стабильными, но также является объектом критики.
- Возможность использования большинства WinAPI функций для расширения функциональных возможностей приложения. Данный вопрос наиболее полно исследован Дэном Эпплманом, написавшим книгу «VisualBasicProgrammersGuidetothe Win32 API».
Минусы:
- Поддержка операционных систем только семейства Windows и Mac OS X (Исключение VB1 for DOS).
- Отсутствие механизма наследования реализации объектов[2]. Существующее в языке наследование позволяет наследовать только интерфейсы, но не их реализацию.
- Требует установленную msvbvmXX.dll для работы программы.
- Низкая скорость работы, обусловленная тем, что практически все встроенные функции языка реализованы через библиотеку времени исполнения (runtimelibrary), которая, в свою очередь, производит много «лишней» работы по проверке и/или преобразованию типов.
Особенности программирования в Delphi
Delphi является языком программирования и средой разработки программного обеспечения. Он разработан Borland (ранее известный как Inprise). Язык программирования Делфи, ранее известный как ObjectPascal (Pascal с объектно-ориентированными расширениями), первоначально ориентированный только на MicrosoftWindows, но в настоящее время позволяет строить собственные приложения для Linux и Microsoft. NET Framework, и других (см. ниже). Программирование для начинающих.
Наиболее популярное использование - разработка настольных приложений и баз данных предприятия, а как инструмент язык программирования Делфи может использоваться и для большинства типов развивающихся проектов. Это был один из первых языков, который стал известным как инструмент RAD (быстрая разработка приложений), когда вышел в 1995 году. Delphi 2, вышедший год спустя, поддерживал 32-разрядную среду Windows , и а только несколько лет спустя вышли C, C + + Builder. В 2001 году стала доступна версия под ОС Linux известная как Kylix (классическая греческая урна). Каждый год выходило по одной новой версии, в 2002 году продукт стал известен как Delphi 7 Studio, язык стал официально называться язык программирования Delphi, а не ObjectPascal, а также была добавлена поддержка Linux (через Kylix) и. NET (через Предварительный компилятор). Полная поддержка. NET запланирована на предстоящий Delphi 8.
Основные компоненты Delphi и Kylix: язык Delphi (ранее официально известный как языка ObjectPascal), ВК / CLX (VisualComponentLibrary), сильные связи с базами данных, в сочетании с мощной IDE (IntegratedDevelopmentEnvironment) и дополнительными инструментами поддержки.
Замечательные особенности языка Delphi включают:
- Прозрачная обработка объектов через ссылки или указатели
- Свойства как часть языка, вкупе с функциями Get и Set, которые являются прозрачной инкапсуляцией доступа к членам полям
- Свойства индекса и свойствами по умолчанию, которые обеспечивают доступ к коллекции удобным и прозрачным способом
- Делегаты или по-другому методы указателей безопасного типа, которые используются для приведения в действие события вызванных компонентами
- Делегирование реализации интерфейса в поле или свойство класса
- Простота внедрения обработчики Windows сообщение, отметь метод класса с числом / имя окна сообщений для обработки
- Большинство функций, перечисленных выше, были введены в Delphi первой и адаптированы на других языках позже.
Главный архитектором Delphi, и его предшественника TurboPascal, был Андерс Хейлсбергом, пока он не перешел в Microsoft в 1996 году посвятил свое дело основам программирования.
Продукт Delphi распространяется в различных комплектах, каждый из которых предлагает большую функциональность по сравнению с другими:
- Персональный
- Профессиональный
- Предприятие
- Архитектор
Веские причины для использования Delphi:
- Очень информативные и полезные сообществу новости
- Может компилировать в один исполняемый, упрощая распределение и сокращение вопросов с разными DLL
- VCL и сторонние компоненты, как правило, доступны с полным исходным кодом
- Мощный и быстрый оптимизирующий компилятор
- Из одного исходного кода получаются отличные машинные коды для разных ОС
- Поддержка новейших технологий и стандартов
2. Технология разработки «Справочника стран мира и городов»
2.1. Описательная часть «Справочника стран мира и городов»
На первой форме расположены edit, label, button

procedure TForm1.Button2Click(Sender: TObject);
begin
if (edit1.text='12345') and (edit2.text='12345') then form2.showmodal
else showmessage ('неправильный логин/пароль введите заново!');
end;
procedure TForm1.Button1Click(Sender: TObject);
begin
Close;
end;
end.
На второй форме расположены label, bitbtn, image, mainmenu


На третьей форме расположены label, edit, button, DataSource, Table, ComboBox, DBGrid, DBNavigator

procedure TForm3.Button1Click(Sender: TObject);
begin
If (ComboBox1.text='Название страны')
then table1.Locate('Название страны', edit1.text, [loPartialKey, loCaseInsensitive])
else table1.Locate('Столица', edit1.text, [loPartialKey, loCaseInsensitive]);
end;
procedure TForm3.Button2Click(Sender: TObject);
begin
If edit1.text='Австралия'
then form4.showmodal
else If edit1.text='Австрия'
then form5.showmodal
else If edit1.text='Азербайджан'
then form6.showmodal
else If edit1.text='Албания'
then form7.showmodal
else If edit1.text='Алжир'
…………………..
……………………
end;
На формах с 4 по 32 расположены формы о странах



2.2. Техническое задание на «Справочник стран мира и городов»
1. Общие сведения
Настоящее ТЗ распространяется на разработку справочника стран мира и городов предназначенный для школьников и студентов по изучению географии.
Наименование системы:
Справочник стран мира и городов.
1.1.1. Полное наименование системы:
Создание справочника стран мира и городов в среде BorlandDelphi.
1.1.2. Краткое наименование системы:
Справочник стран мира и городов.
1.2. Основания для проведения работ
Курсовая работа выполнена на основании учебного плана кафедры ЭОиС по заданию курсовой работы по ПМ.06. дисциплины МДК.06.01. Технология разработки программного обеспечения
1.3. Наименование организаций Заказчика и Разработчика
1.3.1. Заказчик
Заказчик: Преподаватель каф. ЭОиС по ТРПО Бускарова М.Ф.
1.3.2. Разработчик
Разработчик: Студентка гр. ИБ-12 Христофорова А.С.
1.4. Плановые сроки начала и окончания работы
1) Изучение предметной области, проектирование системы, анализ требования и спецификаций (октябрь-ноябрь)
2) ТЗ (декабрь)
3) Эскизный проект (январь-февраль)
4) Разработка программы (март)
5) Тестирование и отладка (апрель)
6) Защита и оформление отчета (апрель)
2. Наименование и область применения
3. Документ на основании которых введется разработка
4. Назначение разработки
Программа назначена для любых пользователей, которые интересуются странами мира и городов.
5. Требования к системе
5.1. Требования к функциональным характеристикам
Программа должна обеспечить возможность выполнения следующих действий:
Ввод данных, информация о странах мира и городов
Хранение информации о странах мира и городов
Поиск по городам и странам
Вывод результата поиска
Вывод подробной информации о странах и городах
Исходные данные:
Информация, фотографии, карты, схемы
Организация входных и выходных данных:
Входные данные поступают с клавиатуры
Выходные данные отображаются на экране и при необходимости выводятся на печать
Основной режим исполнения:
По мере необходимости
5.2. Требования к надежности
Предусмотреть контроль вводимой информации
Предусмотреть блокировку некорректных действий пользователя
Разрабатываемое ПО должно включать справочную информацию о работе программы
6. Экономические показатели
7. Стадии и этапы разработки
8. Порядок контроля и приемки
Календарный план:
Изучение предметной области, проектирование системы, анализ требования и спецификаций (октябрь-ноябрь)
ТЗ (декабрь)
Эскизный проект (январь-февраль)
Разработка программы (март)
Тестирование и отладка (апрель)
Защита и оформление отчета (апрель)
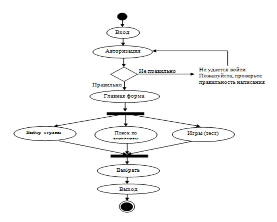
2.3. Эскизный проект: терминологический словарь, диаграммы
Терминологический словарь
Алгоpитм - Заранее заданное понятное и точное предписание возможному исполнителю совершить определенную последовательность действий для получения решения задачи за конечное число шагов.
База данных - Один или несколько файлов данных, предназначенных для хранения, изменения и обработки больших объемов взаимосвязанной информации.
Ввод - Считывание информации с внешнего устройства в память компьютера.
Вывод - Результаты работы программы, выдаваемые компьютером пользователю, другому компьютеру или во внешнюю память.
Выpажение - в языке программирования запись правила для вычисления некоторого значения. Строится из констант, пеpеменных и указателей функций, объединенных знаками опеpаций.
Инструментальные программные средства - Программы, используемые в ходе разработки, корректировки или развития других программ: редакторы, отладчики, вспомогательные системные программы, графические пакеты и др. По назначению близки системам программирования.
Оперативная память (ОЗУ) - Быстрое запоминающее устройство не очень большого объёма, непосредственно связанное с процессором и предназначенное для записи, считывания и хранения выполняемых программ и данных, обрабатываемых этими программами.
Оператор - Фраза алгоритмического языка, определяющая некоторый законченный этап обработки данных. В состав опеpатоpов входят ключевые слова, данные, выpажения и др.
Операционная система - Комплекс взаимосвязанных программ, предназначенных для автоматизации планирования и организации процесса обработки программ, ввода-вывода и управления данными, распределения ресурсов, подготовки и отладки программ, других вспомогательных операций обслуживания. Важнейшая часть программного обеспечения.
Программное обеспечение (SoftWare) - Совокупность программ, выполняемых компьютером, а также вся область деятельности по проектированию и разработке программ.
языке программирования. Предоставляет пользователю мощные и удобные средства разработки программ: транслятор, редактор текстов программ, библиотеки стандартных программ, отладчик и др.
Система управления базами данных (СУБД) - Система программного обеспечения, позволяющая обрабатывать обращения к базе данных, поступающие от прикладных программ конечных пользователей.
Системные программы - Программы общего пользования, выполняемые вместе с прикладными и служащие для управления ресурсами компьютера центральным процессором, памятью, вводом-выводом.
Сопровождение программ - Работы, связанные с обслуживанием программ в процессе их эксплуатации.
Схема алгоритма (блок-схема) - Графическое представление алгоритма в виде последовательности блоков, соединённых стрелками.
Тест - Некоторая совокупность данных для программы, а также точное описание всех результатов, которые должна выработать программа на этих данных, в том виде, как эти результаты должны быть выданы программой.
Тестирование - Этап решения задачи на компьютере, в процессе которого проверяется работоспособность программы, не содержащей явных ошибок.
Тип данных - Понятие языка программирования, определяющее структуру констант, переменных и других элементов данных, разрешенные их значения и операции, которые можно над ними выполнять.
паковщики (архиваторы) - Программы, позволяющие записывать информацию на дисках более плотно, а также объединять копии нескольких файлов в один архивный файл.
Эскизный проект
- Диаграмма последовательности

- Диаграмма деятельности

-
Диаграмма варианта использования

Заключение
В процессе разработки курсового проекта по дисциплине "Технология разработки программного обеспечения" самостоятельно были изучены новые возможности и функции Delphi, например: установление пароля защиты, создание кнопочных форм, автозапуск формы.
Разработка программного модуля " Справочник стран мира и городов" способствовала систематизации и закреплению навыков полученных на дисциплинах "Технология разработки программного обеспечения.
Таким образом поставленные цели и задачи курсовой работы выполнены
Данная информационная система может быть полезна для туристов, туристических фирм. Программа имеет удобный и интуитивно понятный интерфейс, выполняет такие функции как выполнение запросов, добавление/удаление записей.
Особенности системы
- ввод информации в БД, редактирование данных, может легко производить различные исправления, дополнения, формировать необходимые документы;
- программа позволяет производить большое количество операций в автоматизированном режиме, автоматизировать отдельные часто повторяющиеся операции;
- может производить многоаспектный поиск, результаты которого просмотреть на экране монитора, записать на дискету, сформировав любую выходную форму, используя при оформлении любой шрифт, рисунки, диаграммы и т.д.
- быстро находить необходимую информацию;
- удалять и восстанавливать отдельные данные;
Список использованной литературы
Орлов С.А., Цилькер Б.Я. Технологии разработки программного обеспечения: Учебник для вузов. 4-е изд. Стандарт третьего поколения. СПб.: Питер, 2012. 608с.:ил.
Гагарина Л.Г., Кокорева Е.В., Виснадул Б.Д. Технология разработки программного обеспечения Под ред. Л.Г. Гагариной. Учебное пособие. М.: Форум, ИНФРА-М, 2009. 400 с.: ил. (Высшее образование). ISBN 978-5-8199-0342-1 (Форум), ISBN 978-5-16-003193-4 (ИНФРА-М).
Смирнов А.А. Технологии программирования [Электронный ресурс]: учебное пособие/ Смирнов А.А., Хрипков Д.В. Электрон.текстовые данные. М.: Евразийский открытый институт, 2011. 191 c. Режим доступа: http://www.iprbookshop.ru/10900. ЭБС «IPRbooks»
Синицын С.В., Хлытчев О.И. Основы разработки программного обеспечения на примере языка C Издательство: Интернет-Университет Информационных Технологий, 2013 г. 221 стр. ЭБС "КнигаФонд"http://www.knigafund.ru/books/172913
Гудлиф П., Ремесло программиста. Практика написания хорошего кода Символ-Плюс, Санкт-Петербург, 2009.
Белладжио Д., Миллиган Т. Разработка программного обеспечения: управление изменениямиДМК Пресс, Москва, 2009
Иванова Г.С. Технология программирования. М.: Изд-во МГТУ им. Баумана
Журавлева Т.Ю. Системное и прикладное программное обеспечение: Учебное пособие Издательство: Издательство Московского государственного открытого университета, 2010 г. 144 стр. ЭБС "КнигаФонд"
ГОСТ 19.701-90. Схемы алгоритмов, программ, данных и систем. Условные обозначения и правила выполнения. Взамен ГОСТ 19.002-80, ГОСТ 19.003-80; введ. 01.01.1992. М.: Межгосударственный совет по стандартизации, метрологии и сертификации, 1991. 23 с. - (Единая система программной документации).
ГОСТ 19.201-78. Техническое задание. Требования к содержанию и оформлению. Введ. 01.01.1980. М.: Межгосударственный совет по стандартизации, метрологии и сертификации, 1991. 2 с. - (Единая система программной документации).
ГОСТ 19.404-79. Пояснительная записка. Требования к содержанию и оформлению. Введ. 01.01.1981. М.: Межгосударственный совет по стандартизации, метрологии и сертификации, 1991. 2 с. - (Единая система программной документации).
Интернет ресурсы
- http://ergl.ru/archive/cs/tp/01/htm#P4 Лекции ВМиК. Технология программирования.
- http://www.intuit.ru/department/se/testing/
- http://fet.aics.ru/doc/straus_cpp/C++.pdf
Справочник стран мира и городов