Моделирование и планирование бизнес-процессов
ФЕДЕРАЛЬНОЕ АГЕНТСТВО ПО ОБРАЗОВАНИЮ
ГОСУДАРСТВЕННОЕ ОБРАЗОВАТЕЛЬНОЕ УЧРЕЖДЕНИЕ
ВЫСШЕГО ПРОФЕССИОНАЛЬНОГО ОБРАЗОВАНИЯ
ВЯТСКИЙ ГОСУДАРСТВЕННЫЙ УНИВЕРСИТЕТ
ФЭМ
Кафедра БИ
Моделирование и планирование бизнес-процессов.
Студентка 3 курса ВЗФ
Группа: 12-ЭКН-347
Голдобина О.Р.
Преподаватель: Петров И.Е.
г. Киров
2015
Лабораторная работа №1.
Введение в процессноориентированное управление организацией
Цель работы: анализ деятельности организации и выделение процессов верхнего уровня компании.
Рассмотрим деятельность вымышленной компании «Строймир», которая существует 15 лет и занимается в основном продажей стройматериалов. Годовой оборот компании составляет примерно 43 млн. рублей. Компания не производит стройматериалы, а закупает их от пяти независимых поставщиков. Компания реализует продукцию через магазины и специализируется на покупателях, для которых главным критерием при покупке стройматериалов является оптимальное соотношение ценакачество. Предполагаемый объем рынка для компании «Строймир» в последующие 3 года 90млн. рублей.
Несмотря на некоторое увеличение объёма продаж, прибыли уменьшаются, растёт конкуренция на рынке. Чтобы не потерять позиции, компания решает проанализировать текущие бизнес-процессы и реорганизовать их с целью увеличения эффективности производства, привлечения новых клиентов и увеличение объёма продаж.
В компании имеются следующие структурные подразделения:
- Складская служба,
- Бухгалтерия,
- Магазин,
- Коммерческий отдел, который подразделяется на отдел продаж и отдел снабжения.
Основные процедуры в компании таковы:
Начальник отдела продаж (ОП) изучает и обобщает спрос клиентов на стройматериалы, требования к внешнему виду, качеству материалов и стоимостным характеристикам, а также анализирует отчет по продажам, получаемый от магазина. Составленный отчет он передает начальнику отдела снабжения (ОС).
Начальник отдела снабжения, проанализировав полученный отчет, отслеживает наличие товаров на складе, и при сокращении их объема ниже критического значения, оформляет заявку на поставку товара поставщику, а так же следит за остатками товаров в магазине, и при сокращении их объема составляет накладную на внутреннее перемещение со склада в магазин.
Кладовщики в соответствии с полученной накладной формируют заказ, упаковывают его и отправляют в магазин. Также кладовщики получают накладные на поставку товара от поставщиков, сверяют количество товара с накладной. Если полученный товар соответствует накладной, то данная накладная отправляется в бухгалтерию. После чего бухгалтерия подписывает акт приема-передачи.
Так же в бухгалтерию поступают выставленные счета фактуры, где после согласования она оплачивается. Раз в месяц в бухгалтерию со всех отделов поступают табеля учета рабочего времени, после чего начисляется заработная плата персоналу, и выдаются расчетные листы. Наличные деньги также поступают в бухгалтерию.
В отдел снабжения поступают предложения по рекламе и прайс-листы от поставщиков, после согласования они отправляются в бухгалтерию. Бухгалтерия оплачивает платежное поручение по рекламе.
В магазин и в складские помещения поступает товар от поставщиков. После продажи товара магазин выдает кассовый чек.
- Обследование деятельности компании.
Цель обследования проанализировать текущие бизнес процессы для дальнейшего увеличения эффективности деятельности компании, привлечения новых клиентов и увеличения объемов продаж.
Бизнес потенциал компании:
С помощью матричной проекции (табл. 1) определяем соответствие между товарными группами, которые реализует компания на рынке, и сегментами рынка.
Таблица
Бизнес потенциал компании
|
№ бизнеса |
Товарные группы |
Сегменты рынка |
|
|
Стройматериалы |
Сопутствующие товары |
||
|
1 |
Природные стройматериалы |
Х |
|
|
2 |
Искусственные стройматериалы |
Х |
|
|
3 |
Строительные смеси |
Х |
|
|
4 |
Сантехника и аксессуары |
Х |
|
|
5 |
Электроосветительное оборудование и фурнитура |
Х |
|
|
6 |
Строительный инструмент( ручной и электрический) |
Х |
|
|
7 |
Напольные покрытия |
Х |
|
|
8 |
Обои |
Х |
|
|
9 |
Столярная фурнитура |
Х |
|
|
10 |
Кровельные материалы |
Х |
Систематизация функций, выполняемых подразделениями компании:
Таблица 2.
Основные функции, выполняемые подразделениями компании
|
№ |
Подразделение |
Числ. |
Кому подчиняется |
Основные функции |
|
1 |
Аппарат директора |
Директор |
1.Анализ информации о ходе работ и подготовка данных для директора 2.Разработка стратегического и текущего планов работы компании 3.Разработка, анализ и подготовка заключений по проектам и бизнес планам 4.Документирование и контроль выполнения планов, мероприятий и решений директора 5.Подготовка предложений о реорганизациях и поддержание структуры компании в актуальном виде 6.Принятие решений по рекламе и согласование прайс листов 7.Участие в работах по оптимизации налоговых и таможенных платежей 8.Юридическая поддержка деятельности компании, представление интересов компании в судебных и других государственных органах 9.Ведение внешней деловой переписки 10.Организационные вопросы деятельности директора 11.Подбор персонала и кадровый учет |
|
|
2 |
Отдел продаж |
Начальник отдела продаж |
1.Поиск клиентов на продаваемые стройматериалы и заключение договоров 2.Исследование и анализ рынков сбыта продукции 3.Планирование продаж 4.Заявки на товар в отдел снабжения 5.Разработка и представление директору планов и мероприятий по новым видам стройматериалов 6.Анализ отчета по продажам |
|
|
3 |
Отдел снабжения |
Начальник отдела снабжения |
1.Составление заявок на поставку стройматериалов 2.Организация перевозок закупленных товаров и внутренних перемещений внешними перевозчиками 3.Отслеживание наличия товара на складе 4.Закупка вспомогательных материалов для обеспечения деятельности компании 5.Обработка предложений по рекламе и прайс листов от поставщиков, согласование их с директором |
|
|
4 |
Складская служба |
Начальник складской службы |
1.Приемка, хранение и отпуск товара |
|
|
5 |
Бухгалтерия |
Главный бухгалтер |
1.Введение бухгалтерского учета 2.Учет движения материальных средств 3.Проведение инвентаризации 4.Составление отчетности для налоговых органов 5.Инкассация наличного оборота (з/плата, командировки и т.д.) 6.Финансовый анализ деятельности компании 7.Составление проекта бюджета и контроль исполнения бюджета 8.Финансовая оценка проектов и бизнес планов 9.Расчет по выставленным счетам и платежным поручениям |
|
|
6 |
Сотрудники магазина |
Администратор |
1.Предоставление отчета по продажам 2.Продажа стройматериалов 3.Контроль за работой продавцов 4.Контроль за наличием товара в магазине и составление заявок в отдел продаж 5.Работа с кассовой документацией 6.Общение с покупателями и решение проблем с обменом/возвратом товара |
Словарь терминов (терминологическая модель)
|
Бизнес-процесс
|
|
последовательность действий (подпроцессов), направленная на получение заданного результата, ценного для организации (далее Процесс). |
|
Владелец процесса |
|
должностное лицо, несущее ответственность за получение результата процесса и обладающее полномочиями для распоряжения ресурсами, необходимыми для выполнения процесса. |
|
Входы бизнес-процесса |
|
ресурсы (материальные, информационные), необходимые для выполнения и получения результата процесса, которые потребляются или преобразовываются при выполнении процесса. |
|
Выходы бизнес-процесса |
|
объекты (материальные или информационные), являющиеся результатом выполнения бизнес-процесса, потребляемые другими бизнес-процессами или внешними по отношению к организации клиентами. |
|
Исполнитель процесса |
|
подразделение или должность сотрудника, выполняющего процесс. |
|
Механизмы бизнес- процесса |
|
ресурсы (технологические, трудовые), используемые для выполнения процесса, целиком не потребляющиеся при выполнении одной итерации процесса. |
|
Организационная структура управления |
|
совокупность специализированных функциональных подразделений, взаимосвязанных в процессе обоснования, выработки, принятия и реализации управленческих решений (далее Организационная структура). |
|
Подпроцесс |
|
бизнес-процесс, являющийся составной частью вышестоящего процесса. |
|
Процедура |
|
бизнес-процесс нижнего уровня, содержащий последовательность конечных (не требующих дополнительной детализации) операций (функций). |
|
Управление бизнес- процесса |
|
управляющие воздействия, регламентирующие выполнение процесса. |
|
Товары |
|
стройматериалы и сопутствующие товары. |
|
Контрагент |
|
каждая из сторон в договоре по отношению друг к другу, берущая на себя определенные обязательства: поставщик товаров, клиент. |
Организационная схема компании

В процессе изучения деятельности компании были выделены следующие бизнес процессы:
- Управление деятельностью и развитием,
- Продвижение и продажи,
- Материально техническое обеспечение,
- Закупки товара,
- Хранение товаров,
- Финансирование деятельности и расчеты
В результате анализа основных процедур компании была разработана корневая модель ( «как есть» - AS IS).
Все выделенные процессы вносим в таблицу и называем их владельцев, входы, выходы, механизмы, поставщиков, потребителей.
Таблица.3
Результаты выделения бизнес-процессов
|
Название БП |
Вход(ы) |
Поставщики |
Выход(ы) |
Потребители |
Механиз-мы |
Владелец |
|
Управле-ние дея-тельностью и развити-ем |
Информация о макроокру-жении, инфор-мация по пока-зателям БП |
Окружающая среда |
Решения по управлению |
все бизнес процессы компании |
Директор компании |
Директор компании |
|
Продвиже-ние и продажи |
Запросы клиентов Закупки товара |
Окружающая среда |
Заказы на стройматериалы, договоры с контр-агентами |
Материально-техническое обеспечение |
Сотрудни-ки ОП |
Началь-ник ОП |
|
Материа-льно-тех-ническое обеспече-ние |
Предложения поставщиков |
Контрагенты |
Заказы на товары, договоры с контраген-тами |
Финансирование деятель-ности и расчёты, хранение товаров и заказов |
Сотрудни-ки ОС |
Началь-ник ОС |
|
Хранение товаров и заказов |
Товары, выполненные заказы |
Материально-техническое обеспечение |
Компонеты, неис-правные компоненты |
Контрагенты |
Кладовщик |
Началь-ник СС |
|
Финансирование деятель-ности и расчёты |
Денежный поток от контрагентов |
Клиенты, договоры с контраген-тами |
Денежный поток к контраген-там |
Контрагенты, материально-техническое обеспечение, продвижение и продажи |
Бухгалтер-ская ИС, бух-галтерия |
Главный бухгалтер |
Составляем классификатор основных и поддерживающих бизнес-процессов.
Таблица 4
Классификатор бизнес-процессов
|
Бизнес процесс |
№1 |
№2 |
№3 |
№4 |
№5 |
№6 |
|
|
Основные БП |
МТО |
Х |
X |
||||
|
Хранение товаров |
Х |
||||||
|
Продажи |
Х |
Х |
|||||
|
Закупки товара |
X |
X |
X |
X |
X |
||
|
Поддержи-вающие БП |
Финансирование деятельности и расчёты |
Х |
Х |
X |
Формируем матрицу ответственности
Таблица 5
Матрица ответственности
|
Название БП |
Директор компании |
Отдел продаж |
Отдел снабжения |
Складская служба |
Сотрудники магазина |
Бухгалтерия |
|
Управление деятельностью и развитием |
Х |
|||||
|
Продвижение и продажи |
Х |
Х |
||||
|
Материально-техническое обеспечение |
Х |
|||||
|
Хранение товаров |
Х |
|||||
|
Финансирование деятельности и расчёты |
Х |
Х |
||||
|
Закупки товара |
X |
X |
X |
Для описания основных функций менеджмента (процессов управления), реализуемых в компании, строим классификаторы:
Компоненты менеджмента
- управление МТО,
- управление продажами,
- управление экономикой,
- управление финансами,
- маркетинг,
- управление закупками товаров,
- управление персоналом;
Этапы управленческого цикла:
- сбор и анализ информации о состоянии окружающей среды (спросе клиентов, предложениях поставщиков, изменениях в законодательстве и т.п.);
- принятие решений по управлению;
- реализация решений,
- учёт и контроль результатов деятельности и исполнения решений;
- анализ информации о состоянии окружающей и внутренней среды;
- принятие корректирующих управленческих решений.
На основании составленных классификаторов строится матрица - генератор основных функций менеджмента (табл. 6).
Таблица 6
Основные функции менеджмента
|
МТО |
Продажи |
Экономика |
Финансы |
Персонал |
|
|
Сбор и анализ информации |
Информация о потенциальных поставщиках |
Информация о спросе, действиях конкурентов |
Информация о ценах на рынках спроса и предложения |
Условия кредитования |
Рынок труда |
|
Принятие решений |
План поставок |
План продаж, маркетинговая стратегия |
Бюджетный план |
Определение размера при-влекаемых средств |
Мероприятия по привлечению персонала |
|
Учёт и контроль |
Качество поставок |
Выполнение плана продаж |
Исполнение бюджетного плана |
Расчёт расходов и доходов |
Эффективность работы персонала |
|
Анализ |
Анализ поставщиков |
Анализ состава заявок клиентов |
Бухгалтерская отчётность |
Управленческая отчётность |
Анализ производительности труда персонала |
|
Регулиро-вание |
Корректировка списка поставщиков |
Маркетинго-вые решения и мероприятия. |
Корректировка краткосрочных планов |
Корректировка планов закупки и продаж |
Решение о высвобждении или приёме сотрудника |
Строится матрица распределения ответственности за бизнес-процессы первого уровня (табл. 7), в которой типы ролей в бизнес-процессе обозначены:
О ответственный за процесс (владелец процесса),
У участник процесса,
И исполнитель процесса,
К контролирует в процессе,
Р принимает решение в процессе,
Д предоставляет информацию о процессе,
С согласовывает,
Таблица 7
Распределение ответственности за бизнес-процессы
|
Организационная структура |
||||||
|
Название БП |
Директор компании |
Начальник отдела продаж |
Начальник отдела снабжения |
Начальник складской службы |
Администратор |
Главный бухгалтер |
|
Управление деятельностью и развитием |
К |
ОИ |
У |
У |
У |
УД |
|
Продвижение и продажи |
С |
ОИД |
УД |
К |
||
|
Материально-техническое обеспечение |
С |
Д |
ОИ |
Д |
Д |
К |
|
Хранение товаров и материалов |
С |
УД |
ОИ |
К |
||
|
Финансирование деятельности и расчёты |
КС |
Д |
Д |
Д |
Д |
ОИ |
|
Закупки товаров |
К |
УД |
Д |
К |
- Субъект моделирования деятельность компании
- Цель моделирования - моделирование текущих бизнес-процессов компании (для их реорганизации с целью увеличения эффективности производства, привлечения новых клиентов и увеличение объёма продаж).
- Точка зрения директор.
- Входы заявки (звонки) клиентов, комплектующие, денежный поток от контрагентов (контрагент одна из сторон договора в гражданско-правовых отношениях).
- Выходы проданные товары, денежный поток к контрагентам, договоры с контрагентами.
- Управления нормативно правовые акты, правила и процедуры.
- Механизмы персонал.
Лабораторная работа №2
Цель работы: закрепление знаний по методологии структурного анализа SADT и стандарту моделирования бизнес-процессов IDEFO на примере приведенном в лабораторной работе №1.
|
{Граница} |
|
внешний поставщик или потребитель стрелки. Находится за рамками моделируемой системы. Название не детализируется в случаях однозначного понимания читателями диаграммы или в случаях неоднозначности. |
Таблица 8
Взаимодействие по входу
|
№ |
Вход |
Объекты |
Процесс/Объект внешней среды |
Исполнитель |
|
1. |
Договора по сделкам продаж |
Договора на продажу товаров оптом |
{Граница} Покупатели |
Покупатели |
|
2. |
Товар от поставщиков |
Товары |
{Граница} Поставщики товаров |
Поставщики товаров |
|
3. |
Счет фактура |
Выставленная счет фактура на оплату товаров от поставщика |
{Граница} Поставщики товаров |
Поставщики товаров |
|
4. |
Прайс листы от поставщиков |
Предложения поставщиков |
{Граница} Поставщики товаров |
Поставщики товаров |
|
5. |
Предложения по рекламе |
Предложения по рекламе |
{Граница} Рекламные агентства |
Рекламные агентства |
|
6. |
Наличные деньги |
Деньги за проданные товары |
{Граница}Покупатели |
Покупатели |
|
7. |
Накладные |
Накладные на поставку товара |
{Граница}Поставщики |
Поставщики |
Таблица 9
Взаимодействие по выходу
|
№ |
Выход |
Объекты |
Потребитель |
|
|
Процесс/Объект внешней среды |
Исполнитель |
|||
|
1. |
Расчетный лист |
Оплата з/платы |
{Граница} Персонал компании |
Компания |
|
2. |
Заявка на поставку товара |
Заявка на товар |
{Граница} Поставщики |
Компания |
|
3. |
Кассовый чек |
Кассовый чек за проданный товар |
{Граница} Покупатели |
Компания |
|
4. |
Акт приема передачи |
Акт о передаче товара от поставщика |
{Граница} Поставщики |
Компания |
|
5. |
Оплата счет фактуры |
Оплата выставленного поставщиком счета за товар |
{Граница} Поставщики |
Компания |
|
6. |
Оплата платежного поручения по рекламе |
Оплата счета за услуги рекламного агентства |
{Граница} Рекламное агентство |
Компания |
Таблица 10
Управление процесса
|
№ |
Вход |
Объекты |
Потребитель |
|
|
Процесс/Объект внешней среды |
Исполнитель |
|||
|
1. |
Нормативно правовые акты |
Законодательство РФ, устав компании и т.д. |
{Граница} |
Компания |
|
2. |
Директор |
Приказы, акты |
{Граница} |
Компания |
Таблица 10
Механизмы процесса
|
№ |
Вход |
Объекты |
Процесс/Объект внешней среды |
Исполнитель |
|
1. |
Кладовщики |
Работники складской службы |
{Граница} Рынок труда |
Компания |
|
2. |
Менеджеры |
Работники отдела продаж и отдела снабжения |
{Граница} Рынок труда |
Компания |
|
3. |
Продавцы |
Работники магазина |
{Граница} Рынок труда |
Компания |
|
4. |
Бухгалтерия |
Работники бухгалтерии |
{Граница} Рынок труда |
Компания |
|
5. |
Закупки товаров |
Работники отдела продаж и отдела снабжения |
{Граница} Рынок труда |
Компания |
Все перечисленные взаимоотношения с внешней средой отражаются на контекстной диаграмм дугами (стрелками).
Таблица 11
Наименование и описание дуг контекстной диаграммы
|
Название стрелки (Arrow Name) |
Определение стрелки (Arrow Definition) |
Тип стрелки (Arrow Type) |
|
Договора по сделкам продаж |
Договора на продажу товара оптом, заключенные с покупателями |
Input |
|
Товар от поставщика |
Стройматериалы и сопутствующие товары |
Input |
|
Прайс листы от поставщиков |
Предложения поставщиков на поставку товаров, проекты договоров на поставку |
Input |
|
Счет фактура |
Счет, выставленный поставщиком, на оплату поставляемого товара |
Input |
|
Наличные деньги |
Денежные средства по оплаченным счетам от контрагентов (клиентов) за выполнение заказа на поставку стройматериалов и проданные товары |
Input |
|
Предложение по рекламе |
Поступающие предложения от рекламных агентств по размещению рекламы компании |
Input |
|
Накладные |
Документ , выставленный поставщиком, для оформления передачи товара. |
Input |
|
Нормативно правовые акты |
Законодательство РФ в области предпринимательской деятельности, правила продаж, правила хранения |
Control |
|
Директор |
Приказы, распоряжения, акты |
Control |
|
Расчетный лист |
Расчетный лист о начислении заработной платы работникам компании |
Output |
|
Заявка на поставку товара |
Заявка поставщику на поставку стройматериалов и сопутствующих товаров |
Output |
|
Кассовый чек |
Кассовый чек, выдаваемый магазином, покупателю за приобретенный товар |
Output |
|
Акт приема передачи |
Акт о передаче товара с указаниями условий передачи |
Output |
|
Оплата счет - фактуры |
Оплата счета, выставленного поставщиком, за полученный товар |
Output |
|
Оплата платежного поручения по рекламе |
Оплата платежного поручения за услуги рекламного агентства |
Output |
|
Кладовщики |
Работники складской службы |
Mechanism |
|
Менеджеры |
Работники отдела снабжения и отдела продаж |
Mechanism |
|
Продавцы |
Работники магазина |
Mechanism |
|
Бухгалтерия |
Работники бухгалтерии |
Mechanism |

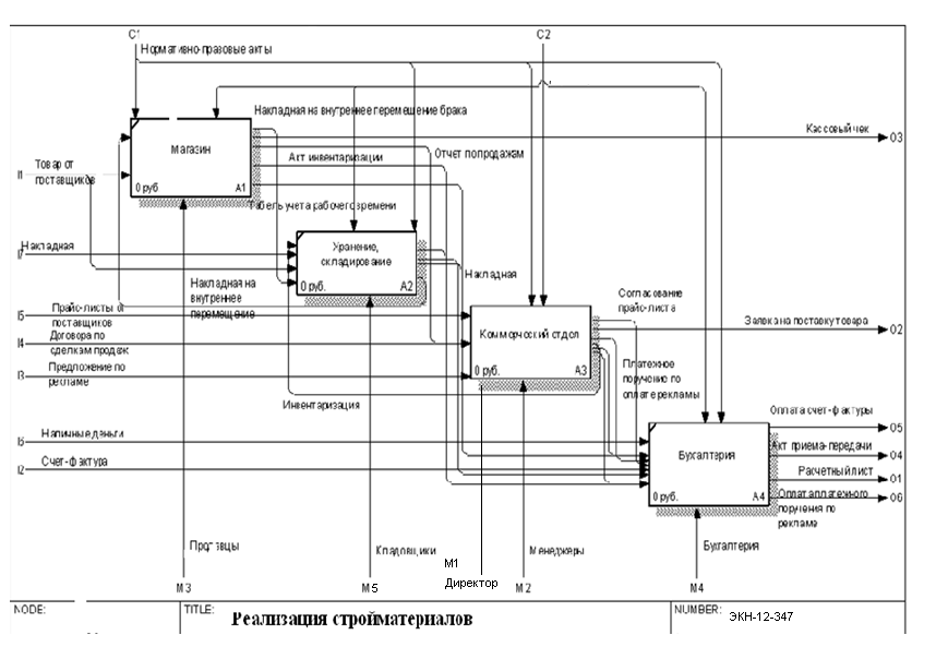
Рисунок 3
Отчет по модели
Рисунок 4
Контекстная диаграмма

Лабораторная работа № 3
Разработка контекстной диаграммы компании.
Цель работы: разработка контекстной диаграммы компании
Задание: в соответствии с заданным вариантом на основании таблицы с результатами выделения процессов верхнего уровня компании, полученной в лабораторной работе № 1, создайте контекстную диаграмму деятельности компании.
Содержание отчёта
- Таблица с результатами выделения процессов верхнего уровня компании.
- Таблица взаимодействия компании с внешней средой по входу, выходу, управлению и механизмам.
- Таблица наименований и описаний дуг контекстной диаграммы
- Контекстная диаграмма.
- Таблица свойств стрелок (словарь стрелок) контекстного блока.
- Изображение окна с отчётом по модели.
Лабораторная №4.
Цель работы: изучение последовательности построения диаграммы декомпозиции функционального блока, изображения и описания интерфейсных дуг, отображающих внутренние потоки взаимодействия между функциональными блоками, а также между функциональными блоками и внешним окружением моделируемой системы в стандарте IDEFO.
Таблица 12
Определение и описание функциональных блоков
|
Название блока (ACTIVITY NAME) |
Определение функции (ACTIVITY DEFINITION) |
|
Магазин |
Специально оборудованное помещение, предназначенное для розничной продажи товаров покупателям и обеспеченное торговыми, подсобными, административно бытовыми помещениями, а также помещениями для приемки и хранения товаров |
|
Закупка товара |
Договора с поставщиками, прием товара. |
|
Хранение, складирование |
Помещение, предназначенное для хранения, приемки и размещения товаров. |
|
Коммерческий отдел |
Занимается активным поиском потенциальных клиентов и покупателей, принимает активное участие в закупках, тендерах и аукционах. Отдел ведет работу с финансовыми компаниями, подбирает наиболее оптимальные для клиента схемы оплаты. |
|
Бухгалтерия |
Перечисление средств контрагентам и получение средств от контрагентов, ведение бухгалтерских документов, начисление и выплата заработной платы, учет и отчетность. |
Таблица 13
Внутренние стрелки диаграммы декомпозиции
|
Имя дуги |
Описание стрелки (дуги) |
Источник стрелки |
Приёмник стрелки |
|
Товар от поставщиков |
Табл. 11 |
{ Border } |
Магазин, хранение и складирование |
|
Накладная |
Табл. 11 |
{ Border } |
Хранение и складирование |
|
Накладная |
Принятая и подписанная со склада накладная |
Хранение и складирование |
Бухгалтерия |
|
Прайс листы от поставщиков |
Табл. 11 |
{ Border } |
Коммерческий отдел |
|
Согласование прайс листа |
Согласованный прайс лист |
Коммерческий отдел |
Бухгалтерия |
|
Договора по сделкам продаж |
Табл. 11 |
{ Border } |
Коммерческий отдел |
|
Предложение по рекламе |
Табл. 11 |
{ Border } |
Коммерческий отдел |
|
Платежное поручение по рекламе |
Выставленный счет для оплаты услуг рекламного агентства |
Коммерческий отдел |
Бухгалтерия |
|
Оплата платежного поручения |
Табл. 11 |
Бухгалтерия |
{ Border } |
|
Накладная на внутреннее перемещение брака |
Бракованный товар, дефектная ведомость |
Магазин |
Хранение, складирование |
|
Наличные деньги |
Табл. 11 |
{ Border } |
Бухгалтерия |
|
Счет фактура |
Табл. 11 |
{ Border } |
Бухгалтерия |
|
Нормативно правовые акты |
Табл. 11 |
{ Border } |
Все процессы |
|
Директор |
Табл. 11 |
{ Border } |
Все процессы |
|
Продавцы |
Табл. 11 |
{ Border } |
Магазин |
|
Кладовщики |
Табл. 11 |
{ Border } |
Хранение, складирование |
|
Менеджеры |
Табл. 11 |
{ Border } |
Коммерческий отдел |
|
Бухгалтерия |
Табл. 11 |
{ Border } |
Бухгалтерия |
|
Акт инвентаризации |
Акт, проведенный после учета товаров |
Магазин, хранение и складирование, коммерческий отдел |
Бухгалтерия |
|
Накладная на внутреннее перемещение |
Накладная на перемещение остатков со склада в магазин |
Хранение, складирование |
Магазин |
|
Отчет по продажам |
Отчет, составляемый в конце рабочего дня директором магазина, который содержит информацию о выручке и проданном товаре |
Магазин |
Коммерческий отдел |
|
Инвентаризация |
Контроль наличия товара на складе |
Коммерческий отдел |
Хранение, складирование |
|
Кассовый чек |
Табл. 11 |
Магазин |
{ Border } |
|
Заявка на поставку товара |
Табл. 11 |
Коммерческий отдел |
{ Border } |
|
Оплата счет фактуры |
Табл. 11 |
Бухгалтерия |
{ Border } |
|
Акт приема передачи |
Табл. 11 |
Бухгалтерия |
{ Border } |
|
Расчетный лист |
Табл.11 |
Бухгалтерия |
{ Border } |
|
Табель учета рабочего времени |
Документ, который содержит информацию о фактически отработанном времени и количестве неявок за месяц по каждому сотруднику организации. |
Магазин, хранение и складирование, коммерческий отдел, бухгалтерия |
Бухгалтерия |

Рисунок 5
Окно просмотра отчета Consistency Report Preview

Рисунок 6
Отчет Consistency Report Preview в текстовом формате
Рисунок 7
Декомпозиция контекстной диаграммы

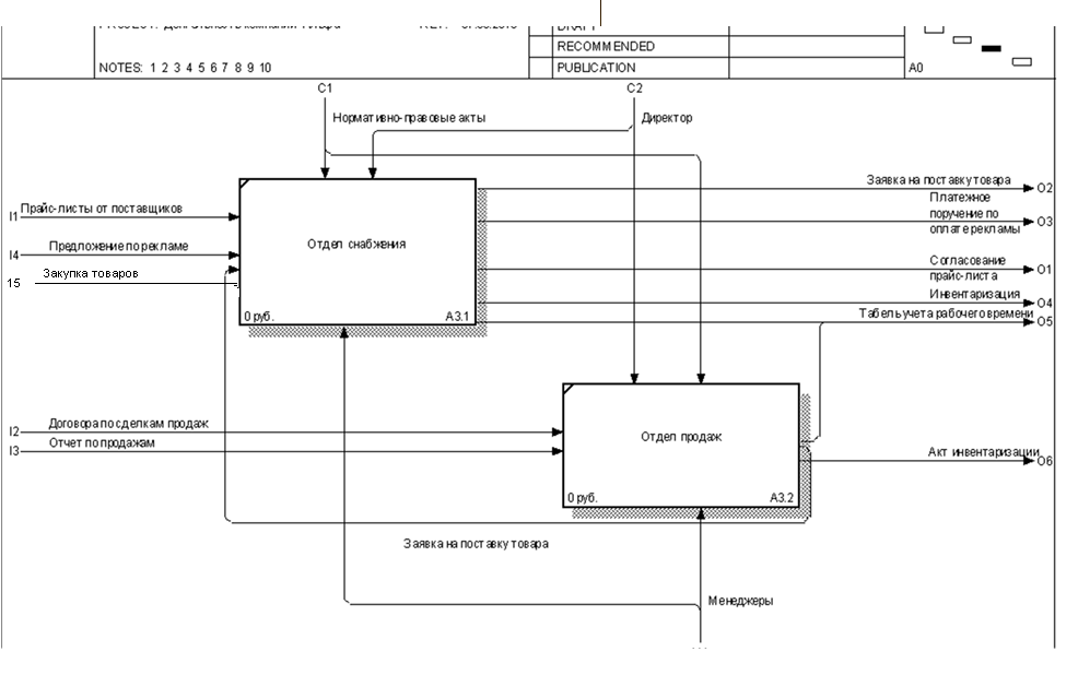
Таблицы 14
Определение и описание функциональных блоков
|
Название блока (ACTIVITY NAME) |
Определение функции (ACTIVITY DEFINITION) |
|
Отдел снабжения |
Подразделение, деятельность которого направлена на обеспечение необходимыми ресурсами производства. |
|
Отдел продаж |
Поиск клиентов и заключение договоров, исследование и анализ рынков сбыта продукции, проведение рекламных кампаний и выставок, разработка и представление директору планов и мероприятий по новым видам товаров |
Таблица 15
Внутренние стрелки диаграммы
|
Имя дуги |
Описание стрелки (дуги) |
Источник стрелки |
Приёмник стрелки |
|
Прайс листы от поставщиков |
Табл. 11 |
{ Border } |
Отдел снабжения |
|
Предложения по рекламе |
Табл. 11 |
{ Border } |
Отдел снабжения |
|
Нормативно правовые акты |
Табл. 11 |
{ Border } |
Все отделы |
|
Директор |
Табл. 11 |
{ Border } |
Все отделы |
|
Согласование прайс листа |
Согласованный прайс лист |
Отдел снабжения |
Бухгалтерия |
|
Договора по сделкам продаж |
Табл. 11 |
{ Border } |
Коммерческий отдел |
|
Предложение по рекламе |
Табл. 11 |
{ Border } |
Отдел продаж |
|
Платежное поручение по рекламе |
Выставленный счет для оплаты услуг рекламного агентства |
Отдел снабжения |
Бухгалтерия |
|
Заявка на поставку товара |
Табл. 11 |
Отдел снабжения |
{ Border } |
|
Инвентаризация |
Табл. 13 |
Отдел снабжения |
Хранение, складирование |
|
Табель учета рабочего времени |
Табл. 13 |
Отдел снабжения, отдел продаж |
Бухгалтерия |
|
Отчет по продажам |
Табл. 13 |
{ Border } |
Отдел продаж |
|
Менеджеры |
Табл. 12 |
{ Border } |
Отдел продаж, отдел снабжения |
|
Заявка на поставку товара |
Отдел продаж, проанализировав отчет по продажам, делает заявку в отдел снабжения на недостающие или новые товары |
Отдел продаж |
Отдел снабжения |
|
Акт инвентаризации |
Табл. 13 |
Отел продаж |
Бухгалтерия |

Рисунок 8
Окно просмотра отчета Consistency Report Preview
Рисунок 9
Контекстная диаграмма коммерческого отдела

Список источников:
- 7 нот менеджмента. Натольная книга руководителя./ под ред. В.В.Кондратьева- 7-е, перераб. И доп.-М.:Эксмо,2008,- 976 стр.
- С.В.Маклаков. Моделирование бизнес-процессов с AllFusion Process Modeler (BPwin 4.1). - М. : ДИАЛОГ-МИФИ, 2003, 2004 - 240 с.
- Г.И.Калянов. Моделирование, анализ, реорганизация и автоматизация бизнес-процессов: учеб. пособие. - М. : Финансы и статистика, 2007. - 239 с.
- В.Г.Елиферов. Бизнес-процессы. Регламентация и управление: учеб. пособие. - М. : ИНФРА-М, 2008. - 318 с.
- http://e-educ.ru/bd14.html
А1.1. Управление персоналом
А1.2. Экономика и финансы
Область управления
Область основной деятельности
В1. Продвижение и продажи
В2. Материально-техническое обеспечение
В3. Хранение товаров и заказов
Г1. Финансирование деятельности и отчётность
Область поддерживающей деятельности
А1. Управление деятельностью и развитием
Рисунок 1.
Корневая модель деятельности компании «Строймир»
Акт инв-ции
зации
акладная
Моделирование и планирование бизнес-процессов