Глибинні насоси для свердловин
1.ВСТУП
Глибинні насоси для свердловин є насосами переважно вертикального типу, що встановлюються в:
- Свердловинах;
- Шахтних колодязях;
Глибинні насоси забезпечують підйом рідини з великих глибин і, одночасно,необхідне охолодження вузлів агрегату. Цей тип насосів широко застосовується всюди, де є необхідність підйому води з великих глибин і забезпечення високої продуктивності, надійності та екологічності процесу водопостачання.
Глибинні насоси (насоси для свердловин), що застосовуються у побутовій сфері, мають невеликий діаметр (3-4 дюйми) і служать для підйому води з середніх глибин піщаного або вапнякового водоносного шару. Вони підходять для подачі води, що містить механічні домішки.
Глибинні насоси можна обладнати елементами автоматики, які дозволять створити автономну систему водопостачання. Це та ж насосна станція, але в даному випадку насос буде знаходитися поза домом (в колодязі або в свердловині), а елементи автоматики знаходяться в місці, легко доступному для обслуговування.
При використанні готових комплектів свердловинного обладнання можливо організувати водопостачання в автоматичному режимі. Насос автоматично підтримає встановлене тиск при змінній витраті. Підтримання постійного тиску в мережі водопостачання гарантує стабільну роботу побутової техніки (водонагрівачів, пральних і посудомийних машин), систем зрошення і т.п.
2.ОПИС ТЕХНОЛОГІЧНОГО ПРОЦЕСУ
Сх.1
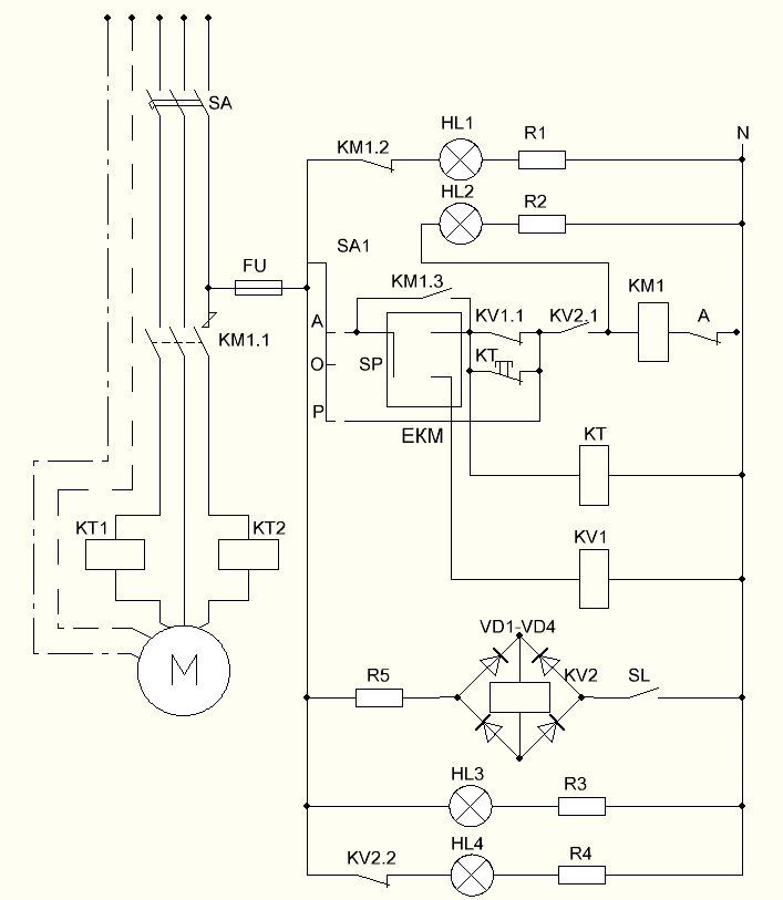
За допомогою автоматичного вимикача SA подається напруга на щит керування, який також забезпечує захист електродвигуна від коротких замикань і перевантажень. Про подачу напруги на щит керування та вимкнений стан електронасоса сигналізує лампа НL1. Режим керування установкою встановлюється перемикачем SA1
При наявності в свердловинні води в зоні заглибного насоса контакти датчика сухого ходу SL, будуть замкненні, а реле КV2 буде тримати в замкнутому стані свої контакти KV2.1 . При цьому коло котушки магнітного пускача КМ1 готове до роботи. В автоматичному режимі при зменшенні тиску, коли вода з бака витрачається споживачами при відключеному насосі, рухливий стрілочний контакт манометра SР буде переміщуватися до нерухомого контакту 1, що відповідає тиску включення насоса Р1, і при його торканні магнітний пускач КМ1 включить електродвигун заглибного насоса і своїми замикаючими контактами КМ1.3 стане на самоблокування. Про роботу насосного агрегату сигналізуватиме лампа HL2. При включенні електронасосного агрегату в напірному трубопроводі виникає короткочасне підвищення тиску. У цьому випадку рухливий контакт манометра SР може торкнутися контакту 2, реле КV1 може короткочасно розімкнути свої контакти в ланцюзі котушки пускача КМ1, але пускач не відключиться, тому що живлення його котушки буде здійснюватися через контакти реле часу КТ. Після розбігу електронасосного агрегату і стабілізації тиску реле часу розімкне свої контакти КТ. При підйомі води в напірному баку до установленого верхнього рівня, що відповідає тиску відключення Р2, рухливий контакт манометра SР торкнеться контакту 2. При цьому отримає живлення котушка реле КV1. Розмикаючи свої контакти КV1.1, відключить магнітний пускач КМ1.1 електродвигуна насоса. Внаслідок розбору води рівень її в напірному бакові буде знову знижуватися, тиск зменшиться і контакт SР знову торкнеться контакту 1. Робота схеми повториться.
При ручному керуванні електронасосом перемикач SA необхідно перевести з положення "О" в "Р" для ввімкнення електромагнітного пускача насоса КМ.
Для погашення короткочасних підвищень тиску, що діють на електроконтактний манометр SР у момент включення заглибного насоса, на відгалуженні до манометра встановлюють 1 чи 2 круглі пластинки з малими отворами, що демпфірують. Цієї мети можна досягти за допомогою вентиля, установленого на відгалуженні до манометра, ступінь відкриття встановлюється такий, при якій не виникає кидка тиску в манометрі при включенні насоса. У цих випадках реле часу КТ у схемі не потрібно.
3.РОЗРОБКА ФУНКЦІОНАЛЬНОЇ СХЕМИ ТЕХНОЛОГІЧНОГО ПРОЦЕСУ
Функціональною схемою називають схему, яка визначає основні процеси, що протікають в окремих функціональних колах виробу або у виробі(систем) в цілому.
Функціональна схема є основним технологічним документом, яка визначає структуру та функціональні звязки між технологічним процесом і засобами керування і контролю керування цим процесом.
Креслення функціональних схем обмежується умовними позначеннями Загальний принцип побудови функціональних схем:
- В процесі розробки функціональної схеми повинні враховуватися не тільки існуючі вимоги роботи, але і перспективи до майбутнього використання;
- При проектуванні систем автоматичного керування передбачається можливість реалізації систем від локального до повного комплексу;
- Системи повинні будуватися по базі серійно випущених засобів автоматизації ЕОМ( електронно - обчислювальна машина);
- В якості локальних засобів збору і вивчення інформації повинні використовуватись прилади і засоби автоматизації, які затверджені ДНС;
- При побудові систем автоматизації та виробництва технологічних засобів повинні враховуватись види і характер виробничого процесу, умови роботи, властивості середовища, відстань від місця встановлення та точність і швидкодія контрольного і регулюючого апарату;
- Вибір апаратури з точки зору допоміжної енергії (пневматичної, гідравлічної або ін.) визначається умовами вибухо пожеже небезпечності обєкту;
- Слід вибирати апаратуру з таким класом точності, який підходить дійсним умовам даної установки;
- Для найбільш важливих вузлів системи проводять розрахунки на надійність;
- Кількість приладів і апаратури зосередженої на пультах повинна бути помірно обмежена;
- При централізованому керуванні слід використовувати сучасні системи керування і контролю.
Вимоги до оформлення і виконання функціональних схем складаються:
- Із зображення щитів і пультів керування за допомогою умовних прямокутників, в межах яких вказується встановлена апаратура;
- Із зображення апаратури на схемі без умовного прямокутника, яким умовно відображається щит або пульт.
Функціональні схеми можуть бути розгорнутими і спрощеними. При розгорнутому виконанні показують: відбірні пристрої, виконавчі механізми, перемикачі.
При спрощеному виконанні показують лише виконавчі механізми і і регулюючі органи.
При кресленні ліній звязку слід розрізняти такі випадки:
- Пересічення незалежних самостійних ліній (в місці пересічення точка не ставиться);
- Пересічення залежних, зєднаних між собою ліній( в місці пересічення ставимо точку);
- Розгалуження ліній звязку. Відрізняється від пересічення ліній тільки кількістю вузлів;
- При складних будовах системи для запобігання великого числа вузлів, лінії рекомендується обривати . Обірвані лінії нумерують і розміщують в горизонтальних рядах в зростаючому порядку.
За складеною функціональною схемою живлення моєї установки здійснюється за допомогою АВР 200. Від АВР відходить лінія, захищена автоматичним вимикачем SA. Після ця лінія розділяється на дві вітки, до кожної з яких підключено по чотири споживачі. Обидві лінії захищені автоматичними вимикачами. Силові лінії кожного із споживачів також захищені автоматичним вимикачем. До цих ліній паралельно підєднана вітка, на якій розміщується блок керування (БК), за допомогою якого здійснюється процес контролю і керування системою і кнопкова станція , за допомогою якої здійснюється перемикання режимів роботи установки а також її запуск або зупинка.
4.РОЗРОБКА СХЕМИ АВТОМАТИЗАЦІЇ ПОДАЧІ ЖИВЛЕННЯ, ЇЇ СКЛАД ТА РОБОТА
В якості системи подачі живлення в даній системі використовується АВР-200 (аварійне включення резерву), який зображений на рисунку:

схема1
Опис роботи АВР 200
Для подачі живлення використовують основний і резервний ввід. В QF1 i QF2 подають напругу живлення від мережі 380 В. Магнітні пускачі КМ1 і КМ2 своїми контактами замикають коло живлення розподільчої мережі на навантаження. Контроль наявності напруги виконують реле KV1 та KV2 по всіх трьох фазах. Наявність напруги перевіряється за допомогою світлової сигналізації. Автоматичне перемикання на резервне джерело виконується вимикачами QF3 I QF4. Реле KV1 i KV2 при запускові вводу за рахунок пускових струмів та тимчасового зниження напруги можуть миттєво переключати вводи. Для запобігання цього в схемах використовують реле часу КТ1 та КТ2, що розраховані на тривалість пусків потужних споживачів.
5.РОЗРОБКА ПРИНЦИПОВОЇ СХЕМИ ЗАХИСТУ, КЕРУВАННЯ ТА СИГНАЛІЗАЦІЇ ТЕХНОЛОГІЧНОГО ПРОЦЕСУ
Принципова схема визначає повний склад елементів, що входять у виріб, дає повне представлення про принцип роботи установки або виробу.
Елементом принципової схеми є складова частина схеми, яка не може бути розділена на частини і являє собою єдине ціле ( трансформатор, резистор. і т. д.)
Принципова електрична схема служить для розробки іншої технічної документації, наприклад для розробки монтажних схем. Електричні апарати, двигуни, машини зображуються на принциповій електричній схемі у вигляді умовних графічних зображень.
Комутуючі пристрої зображуються у відкритому положенні, тобто за відсутності струму у всіх колах, що впливають на рух контактів.
Контакти, які розімкнуті у відкритому положенні називають такими, що замикають коло, а контакти, які замкнуті у відкритому положенні такими що розмикають коло.
Всі кола за призначенням поділяють на:
- Силові кола (лінії, по яким подається навантаження);
- Кола керування;
- Кола сигналізації;
- Кола освітлення;
Кожна принципова схема розробляється так, щоб забезпечити високу надійність, простоту й економічність, чіткість дії схеми при аварійному режимі роботи, зручність експлуатації,зручність оперативної роботи та чіткість оформлення.
Порядок розробки принципових електричних схем:
- На основі функціональної електричної схеми складають чітко сформульовані вимоги, що застосуються до даної схеми;
- На основі цих вимог встановлюють умови і послідовність дії схеми;
- Кожна із заданих умов і вимог дії схеми зображена у вигляді елементарного кола, що відповідає даній умові;
- Елементарні кола збирають і обєднують в загальну схему;
- Проводять вибір апаратури і розрахунок параметрів окремих елементів;
- Схему корегують у відповідності із можливостями вибраної апаратури;
- Схему перевіряють на наявність виникнення хибних кіл , або її неправильної роботи при аварійному режимі;
- Розглядають альтернативні рішення і приймають кінцеву схему.
Принципова електрична схема повинна вміщувати:
- Схему головних силових кіл;
- Елементи схеми керування , регулювання , сигналізації, вимірювання.
Принципові електричні схеми виконують суміщеним і рознесеним способом.
При суміщеному способі складові частини елементів зображують на схемі у зібраному виді з усіма котушками , контактами й іншими частинами . При цьому зєднання виконується від апарату до апарату , а самі апарати на схемі розміщуються так , щоб зєднання були найбільш простими і наглядними.
При рознесеному способі умовні графічні позначення частин елементів розміщують в різних місцях схеми таким чином , щоб окремі кола буле зображені більш наглядно.
За розробленою принциповою схемою можна детально описати принцип роботи даної установки.
Для безперервної подачі живлення до установок використовуємо АВР-200. АВР має два вводи (резервний і основний). Подача живлення здійснюється безперервно через основний ввід, а у випадку виникнення неполадок з основним джерелом живлення АВР автоматично перемкнеться на резервне джерело живлення, тим самим забезпечивши подальшу роботу установки.
Від АВР відходить послідовно підєднана лінія, захищена автоматичним вимикачем SA. Ця лінія розділяється на дві вітки, до кожної з яких приєднано по чотири споживачі. Обидві лінії захищені автоматичними вимикачами. До цих ліній підєднані по 4 споживачі(заглибні насоси). Верхній ряд насосів є основним а нижній резервним. Резервну лінію насосів включають лише у випадку виходу з ладу одного з основних насосів або у випадку падіння тиску і збільшення затрат води.
Споживачем є заглибний насос з системою автоматичного контролю і керування ТК112 Н1/1.
ТК112-H1 / 1 станція управління і захисту ЕЦВ та інших заглибних електродвигунів.
Станція ТК112-H1 / 1 здійснює программне керування електродвигуном насосного агрегату, захищає людину при дотику до струмопровідних частин електроустановки а
також включає в себе функції захисту електродвигуна від нижче перерахованих ситуацій з установкою заборони на подальше включення і виведення коду причини відключення на дисплей.
Станція ТК112-H1 / 1 захищає занурювальний електродвигун від:
• Асиметрію напруги мережі, включаючи обрив фаз;
• Струмове перевантаження в одній з трьох фаз;
• Відключення електродвигуна при коротких замиканнях фазних або міжфазних;
• Струмове недовантаження електродвигуна;
• Перевищення заданого числа включень і виключень в заданому проміжку часу;
• При появі пульсацій струму електродвигуна;
• Порушення ізоляції електродвигуна або підвідного до нього кабелю;
Функціональність станції ТК112-H1 / 1;
• Захист електродвигуна від перерахованих вище ситуацій;
• Ручна або автоматична установка готовності станції;
• Автоматичне регулювання агрегату за сигналами зовнішніх датчиків;
• Захист агрегату при відсутності рідини на виході з насоса із забороною на включення;
• Індикація на дисплеї робочого струму, коду захисту і т.д .;
• Підтримка інтерфейсу провідного і безпровідного зв'язку.
Завдяки цій системі установку можна повністю автоматизувати ,тобто зроьити її автономною. Завдяки вбудованому в системі ЕКМ (електроконтактний манометр) можна слідкувати за тиском , а установивши постійне значення контролюючого значення тиску система буде підтримувати це значення автоматично.
При збільшенні споживання води в хід вступають резервні насоси , які вмикаються автоматично і регулюються так само як і основні. При досягненні необхідних показників тиску або при зменшенні споживання води резервні насоси так само автоматично вимикаються.
Система ТК112 Н1 здатна працювати в трьох режимах : А ( автоматичний ) , Р ( ручний) і О (нейтральний).
У автоматичному режимі система здатна автоматично змінювати подачу води в залежності від зміни тиску та від зміни споживання. При недостачі потужності для забезпечення потреб постачання води система автоматично відключить насоси і перейде у нейтральний режим.
У ручному режимі системою із 4 основних і 4 резервних насосів можна керувати вручну за допомогою кнопок керування. Трьох кнопкова станція дозволяє ввімкнути
вимкнути а також зупинити всі насоси.
В нейтральному режимі система знаходиться після її автоматичного виключення, у випадку аварійної ситуації або недостатньої потужності для задоволення потреб водопостачання. Вихід з такого режиму здійснюється в ручну після усунення всіх неполадок або при зменшенні потреб споживання води до звичайних, на які розрахована дана система.
6.ВИБІР ЕЛЕМЕНТНОЇ БАЗИ СИСТЕМИ АВТОМАТИЗАЦІЇ ТЕХНОЛОГІЧНОГО ПРОЦЕСУ
Елементна база містить перелік всіх елементів, які входять до системи, установки, агрегату, а також містить інформацію про кожен з елементів , його параметри і функції.
До моєї установки входять такі елементи: запобіжник, автоматичний вимикач, магнітний пускач з вбудованими тепловими реле, реле часу , лампочки, кнопкова станція, електроконтактний манометр, резистори , діодний міст.
6.1.Розрахунок та вибір виконавчих механізмів
Виконавчими механізмами моєї системи являються заглибні насоси.
рисунок1
Характеристики двигуна насоса наведений в таблиці 1:
Таблиця1
|
Тип двигуна |
Потужність, кВт |
К-сть обертів, об/хв |
ККД, % |
Іном, А |
|
А2-61-8 |
7,5 |
725 |
85 |
17.2 |
Даний двигун володіє високим ККД і великою потужністю, завдяки чому заглибний насос який приводиться у дію за допомогою цього двигуна здатен перекачати до 1000- 1500 літрів води з механічними домішками за хвилину.
6.2. Розрахунок та вибір захисної апаратури
В якості захисної апаратури в моїй системі виступають автоматичні вимикачі та запобіжники.
Розрахунок та вибір автоматичного вимикача
Автоматичний вимикач призначений для проведення струму в нормальних режимах роботи і автоматичному відключенню кола при перевантаженнях а також для оперативних нечастих відключень. По призначенню та принципу роботи автоматичні вимикачі поділяються на вимикачі загального призначення ,швидкодіючі і спеціальні.
рисунок2
У складі автоматичного вимикача виділяють наступні елементи:
- Головна контактна система;
- Дугогасильна система;
- Привод;
- Розчеплювач;
- Допоміжні контакти.
Порядок розрахунку і вибору автоматичного вимикача
1) Розраховуємо номінальний струм споживачів
(1) , де
Р- потужність двигуна (кВт);
- якщо система трифазна(при однофазній системі ставимо);
- номінальна напруга (В);
2) Визначаємо тривалий струм двигуна
(2), де
Кз - коефіцієнт завантаження системи
3) Визначаємо пусковий струм
(3) , де
- коефіцієнт пуску електродвигуна , задається паспортними даними;
4)Визначаємо струм розчеплювача
(4), де
- коефіцієнт, який визначає умови роботи системи (=2 середні умови)
5)Умови вибору автоматичного вимикача який захищає один споживач
(5)
6)Вибір автоматичного вимикача для лінії
(6), де
m=1 якщо у системі два двигуни;
m=0,8 якщо двигунів три і більше.
Дані вибраних автоматичних вимикачів заносимо в таблицю 2
Розрахунки:
1) (А);