Проектирование корпоративных информационных систем предприятия добывающих отраслей на примере АО «Костанайские минералы»

СОДЕРЖАНИЕ

ВВЕДЕНИЕ 6

1 Рассмотрение объекта исследования. Анализ отечественного рынка КИС 8

1.1 Описание объекта исследования АО «Костанайские минералы» 8

1.2 Основные понятия корпорации и КИС 15

1.3 Анализ современного состояния казахстанского рынка КИС 20

2 Анализ корпоративной системы управления АО «Костанайские

минералы» 34

2.1 Автоматизированная корпоративная система

управления геотехнологическим комплексом «ДЖЕТЫГАРА» 34

2.2 Технические аспекты автоматизированной системы диспетчеризации

горно–транспортных работ на основе спутниковой навигации

«АДИС – ЖД» 43

2.3 Методика расчета расхода топлива автотранспортом в

рамках автоматизированной системы управления

геотехнологическим комплексом на открытых разработках 46

2.4 ИПМК «Календарное планирование горно– транспортных работ»

в автоматизированную систему управления геотехнологическим

комплексом на карьерах 51

2.5 Имитационный программно–методический блок ИПМК «СЕБАДАН»

для решения задач управления инновационными процессами 56

ЗАКЛЮЧЕНИЕ 64

Список используемой литературы 66


ВВЕДЕНИЕ

Инновационный путь развития социально–экономических структур, к которым относятся и горнодобывающие предприятия, является безусловным залогом повышения потенциала их конкурентоспособности в современных рыночных условиях. Для успешной реализации инновационной политики необходима соответствующая программно–методическая база, которая позволяла бы с системных позиций рассматривать и оценивать различные инновационные мероприятия технической, технологической, социальной и институциональной направленности. Одним из таких подходов является реализация инновационной политики технологического развития предприятия на открытых разработках, основываясь на использовании возможностей автоматизированной корпоративной системы управления геотехнологическим комплексом.

Открытый способ разработки, широко используемый во всем мире, продолжает играть существенную роль при отработке месторождений полезных ископаемых. Высокими темпами продвигается совершенствование его теоретического и технического потенциала. Одним из реальных путей повышения эффективности открытого способа разработки, наряду с принципиальными изменениями действующих и созданием новых непрерывных технологий, обоснованно отмечается и реализация имеющегося потенциала за счет совершенствования организации горно–транспортных работ на основе последних достижений в области компьютерных технологий, автоматизации и механизации.

Наибольшее распространение в мире получили автомобильный, железнодорожный и комбинированный автомобильно–железнодорожный виды транспорта. Их приоритетное применение экономически оправданно на данном этапе развития общества, однако именно с этими видами транспорта цикличных технологий разработки месторождений твердых полезных ископаемых специалисты, совершенно справедливо, связывают сегодня основные потери рабочего времени и снижение производительности труда. Большое количество научно–практических работ посвящено горно–транспортным комплексам карьеров. Однако интенсификация работ на карьерах и в настоящее время является насущной задачей горной науки и практики в связи с постоянным увеличением их глубины, расстояний транспортирования горной массы, усложнением горнотехнических условий, ростом тарифов и цен на энергоносители и другие материальные ресурсы, старением парка оборудования.

Объектом исследования данной работы задачи и системы проектирования корпоративных информационных систем предприятия добывающих отраслей на примере АО «Костанайские минералы»

Цель работы – изучить и провести анализ информационных систем, которые применяются в рамках единой корпоративной сети, для организации всех комплексов работ выполняемых в рамках горнодобывающего предприятия АО «Костанайские минералы»

Для достижения цели исследования, определены конкретные задачи, основными из которых являются:

  • рассмотреть категорию и сущность понятия корпоративная информационная система
  • изучить структуру предприятия и выявить задачи решаемые предприятием
  • провести сравнительный анализ корпоративных информационных систем на рынке казахстанского программного обеспечения
  • описать программные комплексы реализуемые на АО «Костанайские минералы»

По результатам исследования опубликована статья в Сборнике магистрантов и студентов КСТУ

Дипломная работа состоит из введения, двух разделов, заключения, списка использованных источников. Работа содержит 4 таблицы и 14 рисунков. Список используемой литературы содержит 41 наименование.


1 Рассмотрение объекта исследования. Анализ отечественного рыка КИС

1.1 Описание объекта исследования АО «Костанайские минералы»

АО «Костанайские минералы» – единственное в Казахстане предприятие по добыче и обогащению руд хризотил–асбеста.

Расположен вблизи города Житикара (Джетыгара) – город в Костанайской области Казахстана. Расположен на реке Шортанды. Конечная станция железнодорожной ветки (109 км) от линии Карталы – Астана.

История.

13 октября 1965 года введена в эксплуатацию первая очередь в составе рудоуправления и цеха обогащения №1.

31 января 1974 года был введен в эксплуатацию цех обогащения №2.

Сырьевой базой комбината является Джетыгаринское месторождение хризотил–асбеста, занимающее 5 место в мире по запасам руд хризотил–асбеста. Месторождение приурочено к Джетыгаринскому массиву ультраосновных пород, среди которых выявлено 9 залежей, компактно расположенных на площади около 22 км.

Джетыгаринское месторождение хризотил–асбеста эксплуатируется с 1965 года. За период эксплуатации добыто горной массы 1 167,5 тыс.тонн, в том числе рудной массы 228,6 тыс.тонн, выработано 13 722 тыс. тонн товарного асбеста.

В проектном контуре карьера запасов руды, при использовании полной производственной мощности предприятия, обеспечено на 70 лет.

Основные технологические процессы и оборудование

Геологические условия Джетыгаринского месторождения хризотил–асбеста позволяют вести его разработку наиболее эффективным открытым способом. Геометрические разрезы карьерного поля в плане: длина – 4 000м, ширина – 1 600м, глубина – 250м (проектная – 640м). Согласно проекта принята транспортная система разработки с внешним отвалообразованием. Вскрытие месторождения осуществляется двумя железнодорожными съездами. В виду геологического строения рудного тела, а также высокой степени изменчивости содержания хризотил–асбеста в руде процесс отработки месторождения характеризуется высоким средним коэффициентом вскрыши, использованием комбинированного железно–дорожного и автомобильного транспорта и сложной путевой системой. Вскрышные и добычные работы ведутся горизонтально с применением буровзрывных работ.

Сам карьер оснащен современным высокоэффективным горнотранспортным оборудованием: экскаваторы с емкостью ковша 8–10 м3, на транспортировании горной массы используется комбинированный транспорт – автосамосвалы грузоподъемностью 75–110 тн, тяговые агрегаты. Для строительства железнодорожных путей в карьере используются консольные укладчики. Для бурения скважин используются станки шарошечного бурения СБШ–250Н, на вспомогательных работах задействованы опоропереносчики, агрегаты для осушения скважин, канатовозы, путеукладчики и другая техника для механизации ручных работ.

В основу проекта обогатительной фабрики положены технологические схемы, разработанные институтом НИИпроетасбест. Впервые в отечественной практике обогащения асбеста корпус обогатительной фабрики запроектирован отапливаемым. В операциях сушки руды используется газ как топливо, что позволяет оперативно регулировать процесс и улучшить санитарно–гигиенические условия руда рабочих. Сам процесс переработки руды на предприятии представлен очень сложной схемой обогащения, включающей в себя подготовку руды к обогащению, непосредственно технологию обогащения упаковку готовой продукции. Подготовка руды к обогащению заключается в уменьшении крупности руды от 1,2 м до 50 мм путем трехстадийного дробления. Схема обогащения представлена многостадийным дроблением, предназначенным для вскрытия асбестового волокна и его подготовки к извлечению. Так как технологический процесс обогащения характеризуется потреблением большого количества воздуха цех обогащения оснащен централизованной системой пневмотранспорта и аспирации с очисткой воздуха в рукавных фильтрах. Воздушное хозяйство корпуса обогащения обслуживается единым вентиляционным центром.

Продукция:

  • Хризотил–асбест
  • Щебень
  • Нефрит

Структура производства

Основной вид деятельности – добыча и обогащение руд хризотила и производство на этой основе товарного хризотила.

На предприятиях комбината построена разветвленная сеть железнодорожных путей, автомобильных дорог и подъездов, линий электропередач; работают мощные тяговые агрегаты, самоходные станки, бутобойные машины и другая техника. Структура предприятия представлена на рисунках 1 и 2. Все внутренние перемещения горной массы 14,7 млн. тонн/год и отходов 3,5 млн. тонн, а также маневровые работы выполняет предприятие железнодорожного транспорта, которое располагает в своем ведомстве тяговыми агрегатами ПЭ–2М в количестве 18 штук, пятью тепловозами, 120 шт. самосвальными вагонами типа 2БЦ–105, а также рядом вспомогательной техники.

Рисунок 1. Структура АО «Костанайские минералы».

Рисунок 2. Основные и вспомогательные производства АО «Костанайские минералы».

На комбинате постоянно идет техническое перевооружение на новую технику и современные технологии. В карьере комбината работают экскаваторы с емкостью ковша 8–12,5 м3, для транспортирования горной массы используются автосамоствалы грузоподъемностью 110, 120 и 130 тн., а также тяговые агрегаты ПЭ–2М, полезный вес которых составляет 1000 тн. При бурении скважин используются станки шарошечного бурения СБШ–250МН.

На обогатительной фабрике установлено более 1000 единиц технологического оборудования, протяженностью конвейерных трактов – 16,5км, пневмотранспорта – 25км. Успешно решаются вопросы экологического плана: внедряются и работают системы обеспыливания и аспирации.

Обогатительная фабрика выпускает хризотил 3–6 групп, 12 марок, качество которых соответствует установленному ГОСТу и удовлетворяет требованиям потребителя. Не случайно круг постоянных потребителей не сужается вот уже много лет.

Хризотил – это богатейшая совокупность физико–химических свойств, таких как термостойкость, низкая тепло и электропроводность, высокий коэффициент трения, эластичность, прочность; прядильная, армирующая и адсорбционная способности, щелочестойкость.

Комбинат многое делает для расширения ассортимента выпускаемой продукции, улучшения ее качества и товарного вида. В настоящее время проведена огромная работа по улучшению качества продукции и упаковки. Внедрена современная линия фирмы «Сигнода» для упаковки 40 и 50кг полипропиленовых мешков на европаллетах, обтянутых полиэтиленовой пленкой в соответствии с мировыми стандартами.

Хризотил–асбест имеет широкое применение, его используют для производства асбестоцементных материалов (асбестоцементные конструкции, несгораемые текстильные изделия, средства защиты от радиационного излучения, фильтры широкого применения, теплоизоляция, изделия для автомобильной, авиационной, химической промышленностей и мн. др.).

Уникальность асбеста заключается в полном отсутствии природных аналогов и искусственных заменителей, обладающих положительными качествами натурального асбеста.

Промышленное использование хризотила является экономически выгодным по следующим причинам: 1. Доступность 2. Дешевизна 3. Долговечность

В настоящее время производственная мощность комбината 400 тыс.тн хризотила в год. В проектном контуре карьера запасов руды, при указанной производственной мощности хватит на 70 лет. Мощность рудного тела изменчива от 20 до 450 м, падение восточное под углом 70о. Геометрические размеры карьерного поля в плане: длина – 4000м, ширина – 1600м, глубина – 250м (проектная – 640м).

АО «Костанайские минералы» – это современное высокомеханизированное горно–обогатительное предприятие, оснащенное оборудованием большой единичной мощности, с достаточным уровнем механизации и автоматизации технологических процессов.

Благодаря эффективному управлению и активной работе на мировых рынках, АО «Костанайские минералы» сумел увеличить круг клиентов–партнеров.

Продукция комбината пользуется устойчивым спросом как в Казахстане и странах СНГ, так и в странах дальнего зарубежья.

Сегодня потребителями являются компании более 20 стран мира. Каждый новый партнер – это важное событие в деятельности и в соответствии с этим планируется отношения, используя индивидуальный подход во взаимоотношениях.

АО «Костанайские минералы» являясь градообразующим предприятием, уделяет огромное внимание области корпоративно–социальной ответственности перед персоналом и городом. Персонал предприятия защищен коллективным договором. Планируемые к освоению социальные инвестиции на 2010 год составляют в районе 203 млн. тенге. Ежегодные налоговые поступления в государственный бюджет от деятельности комбината составляют примерно: в местный бюджет – 390 млн. тенге. и в республиканский бюджет – 262 млн. тенге

Корпоративно–социальная ответственность

Мировая практика показывает, что корпоративная и социальная ответственность бизнеса позволяет получить высокую репутацию компании и признание общества. Бизнес, безусловно, несет ответственность за все, что происходит в обществе, поэтому есть необходимость системного, комплексного подхода к развитию социальной среды, в которой существует бизнес.

Важна также позиция компании в отношении сотрудников и рабочих, важно влияние, которое она оказывает на персонал компании и общество. Рост общества и рост компании взаимосвязаны.

С точки зрения АО «Костанайские минералы», уплата налогов и исполнение законодательных требований – это минимум. За последние пятилетие комбинат АО «Костанайские минералы» вышел на новый уровень в области социально–корпоративной политики, выстроена четкая стратегия развития. При ежегодном формирование бюджета предприятия учитывается финансовая сторона корпоративно–социальных проектов и вопросов. На рисунке 3 представлены расходы на социальную сферу АО «Костанайские минералы» 2006–2010 года

Основная политика предприятия АО «Костанайские минералы» в области корпоративно–социальной ответственности основывается на послание президента страны Нурсултана Абишевича Назарбаева народу Казахстана, Казахстан–2030: процветание, безопасность и улучшение благосостояния всех казахстанцев.

Рисунок 3. Расходы на социальную сферу АО «Костанайские минералы» 2008–2012 года

Основные направления корпоративно–социальных проектов

Компания АО «Костанайские минералы» выделяет четыре основных направлений осуществления социальных проектов:

1) Развитие персонала нацелено на привлечение и удержание способных и талантливых сотрудников: заключение коллективного договора с персоналом, обучение и профессиональное развитие, применение мотивационных схем оплаты труда, предоставление сотрудникам социального пакета, создание условий для отдыха и досуга, поддержание внутренних коммуникаций в организации, участие сотрудников в принятии управленческих решений и т.п.

2) Охрана здоровья и безопасные условия труда обеспечивает создание и поддержание дополнительных, по отношению к законодательно закрепленным, норм охраны здоровья и условий безопасности рабочих. Данные проекты охватывают следующие сферы деятельности: охрана труда и техника безопасности, медицинское обслуживание персонала на предприятии, поддержание санитарно–гигиенических условий труда, поддержание материнства и детства, создание эргономичных рабочих мест, профилактика профессиональных заболеваний и т.п.

Одной из основных целей коллектива АО «Костанайские минералы» является устойчивое развитие производства при создании здоровых и безопасных условий труда. Работа по технической безопасности, охране труда и предупреждению производственного травматизма, проводится в соответствии с системой управления охраной труда (СУОТ), которая постоянно совершенствуется и пересматривается, вносятся дополнения и изменения с учетом требований органов технического надзора и предложений от коллективов.

СУОТ предусматривает охват профилактической работой всех трудящихся от рабочего до Председателя Правления АО «Костанайские минералы». Организует и координирует работу по охране труда – служба охраны труда, промышленной и экологической безопасности.

На предприятии соблюдены все нормы Законодательства РК «О чрезвычайных ситуациях природного и техногенного характера» разработаны Декларации безопасности промышленного объекта.

В соответствии с Законом РК «О страховании гражданско–правовой ответственности работодателя за причинение вреда жизни и здоровью трудящихся» работники предприятия застрахованы от причинения вреда здоровью и жизни в результате несчастного случая на производстве и профзаболеваний. Все работники предприятия ежегодно проходят медицинский осмотр согласно Приказа № 709 МЗ РК. В целях профилактики возможных заболеваний работники комбината по итогам медосмотра проходят реабилитацию в Национальном центре гигиены труда и промышленной безопасности РК и профилактории АО «Костанайские минералы».

Разработаны стандарты предприятия «Прием, учет, хранение, выдача и эксплуатация средств индивидуальной защиты (СИЗ)»; «Организация и осуществление производственного контроля за соблюдением требований промышленной безопасности на опасном производственном объекте АО «Костанайские минералы»; «Порядок составления, учета и хранения инструкций по безопасности и охране труда».

Постоянная целенаправленная работа службы охраны труда, промышленной и экологической безопасности позволяет не допускать роста производственного травматизма, заболеваемости.

3) Природоохранная деятельность и ресурсосбережение нацелено на рациональное потребление природных ресурсов, сокращения выбросов в отходы, предотвращение загрязнения окружающей среды, организацию экологически безопасного производственного процесса, проведение акции по озеленению и «субботников». В 2007 году компания сертифицирована по системе экологического менеджмента в соответствии с мировым стандартом ISO –14001:2004.

Мероприятия в области природоохранной деятельности и ресурсосбережения:

– ежегодно согласно организационно–техническим мероприятиям выполняется текущий и капитальный ремонт пыле–газоочистного оборудования;

– капитальный ремонт электрофильтров;

– ежегодно выполняются рекультивационные работы по ликвидации исторического загрязнения (разливы мазута);

– ИГД им. Д.А. Кунаева разработан проект на рекультивацию старых породных отвалов, который прошел государственную экологическую экспертизу (№ 6–2234 от 31.10.2006г.);

– производятся замена рукавных фильтров вакуум камере;

– выполняются работы по замене пылеулавливающего оборудования на ремонтно–механического завода;

– использование накопителей при откачке карьерных вод;

– освоена методика выполнения измерений счетной концентрации волокон в воздухе атмосферы и рабочей зоны;

– для оценки экологического состояния окружающей среды на предприятии ежегодно проводится производственный мониторинг специализированной организацией;

– внедрение технологий максимального исключения потерь полезного компонента в процессах производства и обогащения.

4) Развитие местного сообщества осуществляется на добровольной основе. Комбинат вовлечен в жизнь местного сообщества осуществлением различных социальных проектов и акций поддержки социально незащищенных слоев населения, детства и юношества. Кроме того, предприятие участвует в сохранении и развитии жилищно–коммунального хозяйства города и объектов культурно–исторического значения, спонсирует местные культурные, образовательные и спортивные организации и мероприятия и участвует в благотворительных акциях.

1.2 Основные понятия корпорации и КИС

Термин корпорация происходит от латинского слова corporatio – объединение. Корпорация обозначает объединение предприятий, работающих под централизованным управлением и решающих общие задачи. Как правило, корпорации включают предприятия, расположенные в разных регионах и даже в различных государствах (транснациональные корпорации).

В самом общем смысле термин Корпорация означает объединение предприятий, работающих под централизованным управлением и решающих общие задачи. Корпорация является сложной, многопрофильной структурой и вследствие этого имеет распределенную иерархическую систему управления

Корпоративное управление определяется как система взаимоотношений между акционерами, советом директоров и правлением, определенные уставом, регламентом и официальной политикой компании, а также принципом главенства права на основе принятой бизнесмодели [1].

Бизнес–модель – это описание предприятия, как сложной системы, с заданной точностью. В рамках бизнес–модели отображаются все объекты (сущности), процессы, правила выполнения операций, существующая стратегия развития, а также критерии оценки эффективности функционирования системы. Форма представления бизнес–модели и уровень её детализации определяются целями моделирования и принятой точкой зрения.

Предприятия, отделения и административные офисы, входящие в корпорацию, как правило, расположены на достаточном удалении друг от друга. Их информационная связь друг с другом образует коммуникационную структуру корпорации, основой которой является информационная система [2].

Информационная модель – подмножество бизнес–модели, описывающее все существующие (в том числе не формализованные в документальном виде) информационные потоки на предприятии, правила обработки и алгоритмы маршрутизации всех элементов информационного поля.

Информационная система (ИС) – это вся инфраструктура предприятия, задействованная в процессе управления всеми информационно–документальными потоками, включающая в себя следующие обязательные элементы:

Информационная модель, представляющая собой совокупность правил и алгоритмов функционирования ИС. Информационная модель включает в себя все формы документов, структуру справочников и данных, и т.д.

Регламент развития информационной модели и правила внесения в неё изменений.

Кадровые ресурсы (департамент развития, привлекаемые консультанты), отвечающие за формирование и развитие информационной модели.

Программное обеспечение, конфигурация которого соответствует требованиям информационной модели (программное обеспечение является основным движителем и, одновременно, механизмом управления ИС). Кроме того, всегда существуют требования к поставщику программного обеспечения, регламентирующие процедуру технической и пользовательской поддержки на протяжении всего жизненного цикла.

Кадровые ресурсы, отвечающие за настройку и адаптацию программного обеспечения, и его соответствие утвержденной информационной модели.

Регламент внесения изменений в настраиваемые структуры (специфические настройки, структуры баз данных и т.д.) и конфигурацию программного обеспечения и состав его функциональных модулей.

Аппаратно–техническая база, соответствующая требованиям по эксплуатации программного обеспечения (компьютеры на рабочих местах, периферия, каналы телекоммуникаций, системное программного обеспечение и СУБД).

Эксплуатационно–технические кадровые ресурсы, включая персонал по обслуживанию аппаратно–технической базы.

Правила использования программного обеспечения и пользовательские инструкции, регламент обучения и сертификацию пользователей.

Ресурсы корпораций включают [3]:

1.материальные (материалы, готовая продукция, основные средства);

2.финансовые;

3.людские (персонал);

4.знания (ноу–хау);

5.КИС.

Система управления любой компании включает три основные подсистемы:

1. Планирование продаж и операций. Это общий план функционирования предприятия, устанавливающий объемы изготовления готовой продукции. Главным здесь является планирование спроса и оценка ресурсов, необходимых для удовлетворения спроса. Здесь же создается основной производственный план, определяющий, какие изделия, в каком количестве и в какие сроки нужно произвести.

2. Детальное планирование необходимых ресурсов (материалов, производственных мощностей, трудовых ресурсов и т.д.). Составленный план определяет время и объем заказов для всех материалов и комплектующих, необходимых для реализации основного производственного плана.

3. Управление исполнением планов в процессе производства и закупок (снабжения).

Все эти подсистемы реализуются на основе КИС.

Корпоративные информационные системы (КИС) – это интегрированные системы управления территориально распределенной корпорацией, основанные на углубленном анализе данных, широком использовании систем информационной поддержки принятия решений, электронных документообороте и делопроизводстве. КИС призваны объединить стратегию управления предприятием и передовые информационные технологии.

Корпоративная информационная система – это совокупность технических и программных средств предприятия, реализующих идеи и методы автоматизации.

Комплексная автоматизация бизнес процессов предприятия на базе современной аппаратной и программной поддержки может называться по–разному. В настоящее время наряду с названием Корпоративные информационные системы (КИС) употребляются, например, следующие названия:

1. Автоматизированные системы управления (АСУ);

2. Интегрированные системы управления (ИСУ);

3. Интегрированные информационные системы (ИИС);

4. Информационные системы управления предприятием (ИСУП).

Главная задача КИС – эффективное управление всеми ресурсами предприятия (материально– техническими, финансовыми, технологическими и интеллектуальными) для получения максимальной прибыли и удовлетворения материальных и профессиональных потребностей всех сотрудников предприятия.

КИС по своему составу – это совокупность различных программно–аппаратных платформ, универсальных и специализированных приложений различных разработчиков, интегрированных в единую информационно–однородную систему, которая наилучшим образом решает в некотором роде уникальную задачу каждого конкретного предприятия. То есть, КИС – человеко–машинная система и инструмент поддержки интеллектуальной деятельности человека, которая под его воздействием должна:

  • Накапливать определенный опыт и формализованные знания;
  • Постоянно совершенствоваться и развиваться;
  • Быстро адаптироваться к изменяющимся условиям внешней среды и новым потребностям предприятия.

Комплексная автоматизация предприятия подразумевает перевод в плоскость компьютерных технологий всех основных деловых процессов организации. И использование специальных программных средств, обеспечивающих информационную поддержку бизнес–процессов, в качестве основы КИС представляется наиболее оправданным и эффективным. Современные системы управления деловыми процессами позволяют интегрировать вокруг себя различное программное обеспечение, формируя единую информационную систему. Тем самым решаются проблемы координации деятельности сотрудников и подразделений, обеспечения их необходимой информацией и контроля исполнительской дисциплины, а руководство получает своевременный доступ к достоверным данным о ходе производственного процесса и имеет средства для оперативного принятия и воплощения в жизнь своих решений. И, что самое главное, полученный автоматизированный комплекс представляет собой гибкую открытую структуру, которую можно перестраивать на лету и дополнять новыми модулями или внешним программным обеспечением [4].

Под корпоративной информационной системой будем понимать информационную систему организации, отвечающую следующему минимальному перечню требований:

  1. Функциональная полнота системы.
  2. Надежная система защиты информации.
  3. Наличие инструментальных средств адаптации и сопровождения системы.
  4. Реализация удаленного доступа и работы в распределенных сетях.
  5. Обеспечение обмена данными между разработанными информационными системами и др. программными продуктами, функционирующими в организации.
  6. Возможность консолидации информации.
  7. Наличие специальных средств анализа состояния системы в процессе эксплуатации

Функциональная полнота системы [5]:

  • выполнение международных стандартов управленческого учета MRP II, ERP, CSRP;
  • автоматизация в рамках системы решения задач планирования, бюджетирования, прогнозирования, оперативного (управленческого) учета, бухгалтерского учета, статистического учета и финансового–экономического анализа;
  • формирование и ведение учета одновременно по российским и международным стандартам;
  • количество однократно учитываемых параметров деятельности организации от 200 до 1000, количество формируемых таблиц баз данных – от 800 до 3000.

Система защиты информации:

  • парольная система разграничения доступа к данным и реализуемым функциям управления;
  • многоуровневая система защиты данных (средства авторизации вводимой и корректируемой информации, регистрация времени ввода и модификации данных) ;

Инструментальные средства адаптации и сопровождения системы

  • изменение структуры и функций бизнес–процессов;
  • изменение информационного пространства;
  • изменение интерфейсов ввода, просмотра и корректировки информации;
  • изменение организационного и функционального наполнения рабочего места пользователя;
  • генератор произвольных отчетов;
  • генератор сложных хозяйственных операций;
  • генератор стандартных форм/

Возможность консолидации информации:

  • на уровне организации – объединение информации филиалов, холдингов, дочерних компаний и т.д.
  • на уровне отдельных задач – планирования, учета, контроля и т.д.
  • на уровне временных периодов – для выполнения анализа финансово–экономических показателей за период, превышающий отчетный

Специальные средства анализа состояния системы в процессе эксплуатации

  • анализ архитектуры баз данных
  • анализ алгоритмов
  • анализ статистики количества обработанной информации
  • журнал выполненных операций
  • список работающих станций серверов
  • анализ внутрисистемной почты

Наиболее развитые корпоративные ИС (КИС) предназначены для автоматизации всех функций управления корпорацией: от научно–технической и маркетинговой подготовки ее деятельности до реализации ее продукции и услуг. В настоящее время КИС имеют в основном экономическую и производственную направленность.


1.3 Анализ современного состояния казахстанского рынка КИС

Современное состояние казахстанского рынка корпоративных информационных систем (КИС) характеризуется присутствием на нем как мощных западных систем, ПО российских разработчиков и отечественных разработчиков. В настоящее время свои корпоративные программные решения на казахстанском рынке предлагают более десятка западных и российских компаний (различного масштаба и известности на мировом рынке), а также несколько десятков отечественных фирм. Можно отметить следующие КИС (западной и отечественной разработки), присутствующие на рынке: SAP R/3, BaanIV, Renaissance CS, Syte Line, Concorde XAL, Oracle Applications, Галактика, Парус–Корпорация, БОСС–Корпорация и др.

В доперестроечные времена практически все министерства, управления и крупные предприятия страны имели свою АСУ. Централизация всей экономической структуры отражалась и в централизованном учете. Однако по мере зарождения рыночных отношений и либерализации экономической деятельности стали появляться разнообразные системы автоматизации бухгалтерской деятельности, управления предприятием и документооборота. Их появление совпало с появлением аппаратной платформы ПК [6]. Первыми в новых рыночных условиях внедрять автоматизацию стали предприятия сферы торговли и услуг. Ведь им приходится работать с большим количеством клиентов, (и чем крупнее бизнес, тем больше клиентов). Поэтому для повышения конкурентоспособности им пришлось выбирать не экстенсивный путь развития, (т. е., увеличивать число своих сотрудников), а интенсивный повышение производительности труда работников. Автоматизация позволяла в условиях сравнительно более быстрой оборачиваемости средств рациональнее использовать материальные ресурсы. Промышленные предприятия в то время стремительно коллапсировали и им было не до автоматизации. Кроме того, для предприятия с определенной номенклатурой продукции учет товарных запасов и поставок ведется по устоявшейся технологии, и ее автоматизация задача не первостепенной важности.

Таким образом, большинство присутствующего в настоящее время на рынке отечественного корпоративного ПО начало свою историю с решения учетных бухгалтерских задач, необходимых, в первую очередь, для торговых предприятий. Многие из этих программных систем и по сей день остаются, преимущественно, учетными, автоматизируя лишь некоторые функции предприятия. Лишь отдельные отечественные разработчики корпоративного ПО в то время смогли предвосхитить развитие рынка КИС и заложили определенную фундаментальность в свои системы, позволившую в последующем обеспечить их, в первую очередь, качественное (а не количественное) развитие.

Любому предприятию нужен инструмент, который помогает оптимизировать его издержки и повышает эффективность работы. В последние пять–семь лет резко вырос интерес со стороны казахстанских предприятий к КИС, способным обеспечить эффективное управление. И это относится ко всему казахстанскому рынку КИС По различным оценкам (руководителей фирм–разработчиков корпоративного ПО, ряда руководителей промышленных предприятий) в настоящее время на казахстанском рынке наблюдается серьезное оживление интереса к КИС и спроса на них. При этом, если часть предприятий еще только изучает возможность внедрения у себя КИС (в течение ближайших нескольких лет), то другие уже ищут наиболее подходящую для себя систему [7].

Следует, конечно, отметить, что не все промышленные предприятия решили послекризисные проблемы, поэтому сейчас для них являются более актуальными вопросы погашения долгов, модернизации производства, развития ассортимента выпускаемой продукции, выявления новых каналов сбыта. Тем не менее, сейчас наблюдается рост отечественного промышленного производства в ряде отраслей. Рост объемов промышленного производства, продаж, усиление конкуренции требует от предприятий серьезных инвестиций в оптимизацию своего управления.

Что касается рынка корпоративного ПО торговых предприятий, то сейчас на нем не наблюдается резкого возрастания спроса на КИС. Торговля сейчас занимается совершенствованием скорее своих организационных форм, чем управления [8].

Западные системы на казахстанском рынке

Западные КИС появились на многообещающем рынке в начале 1990–х гг. Были открыты представительства и заключены партнерские соглашения с рядом компаний [9-15]. Однако быстрых успехов во внедрении этих КИС на предприятиях не произошло. Основная причина здесь в том, что КИС предприятия не существует сама по себе. Она требует соответствующей культуры производства, управления предприятием, взаимосвязей по горизонтали с поставщиками и покупателями. На Западе широко распространены консалтинговые фирмы, и предприятия, начавшие у себя автоматизацию, как правило, уже работали по общепринятым стандартам. Практика аудита там относится не только к проверке бухучета. Например, сертификация на соответствие стандарту ISO означает, в первую очередь, сертификацию процессов производства на соответствие с общепринятыми в развитом постиндустриальном обществе стандартами.. А в на территории постсоветского пространства каждое предприятие представляет собой зачастую маленькое государство. Потому–то в Казахстане при сертификации на соответствие стандартам ISO обычно удается сертифицировать только часть производственных процессов. Как следствие, при попытках внедрения КИС приходится говорить о реинжиниринге бизнес–процессов, а то и о реструктуризации производства. То есть, на Западе количество вариантов КИС, конечно, и представляет собой счетное множество.

Вторая проблема внедрения западных КИС заключалась в том, что принятая на Западе система бухгалтерского учета значительно отличается от казахстанской.

Что касается подсистем учета труда и расчета зарплаты в западных КИС, то здесь основная проблема заключается в их стоимости. Зарплаты на отечественных предприятиях слишком малы, чтобы платить за их обсчет такие суммы. Поэтому даже при внедрении западной КИС подсистема Зарплата и Кадры приобретается зачастую отечественная.

Дополнительные проблемы для подсистем КИС, работающих в отделах кадров, зарплаты и бухгалтерии, составляет постоянно изменяющееся законодательство.

Все эти проблемы препятствовали быстрой локализации западных КИС на отечественном рынке. Поэтому несколько лет были потрачены на адаптацию западных КИС к казахстанским условиям и изучение специфики выполнения в Республике Казахстан крупных корпоративных проектов. В настоящее время процесс адаптации своих КИС к казахстанским условиям закончили, практически, все серьезные западные разработчики корпоративного ПО, т. к. локализованные версии обладают, конечно, определенными рыночными преимуществами.

Одной из наиболее известных и распространенных на рынке СНГ западных КИС является SAP R/3.

SAP R/3

Общие сведения.

Компания SAP AG пришла на территорию СНГ в 1992 г., и за эти годы создала целую инфраструктуру продвижения R/3 на рынке, проводя регулярные тематические семинары, вкладывая средства в обучение своих консультантов и накапливая опыт в различных отраслях. Доходы SAP AG в странах СНГ и Балтии в 1999 г. составили $17.6 млн (около $10 млн продажи лицензий). Кроме того, было заключено новых контрактов на сумму около $22 млн. К концу 1999 г. у SAP AG в странах СНГ было около 130 клиентов и работало 190 сотрудников. Около 60% инсталляций R/3 в странах СНГ и Балтии было произведено под ОС UNIX, а около 35% под ОС Windows NT. Партнерами SAP AG в СНГ являются, например, такие компании, как PriceWaterhouseCoopers и IBS [16,17].

Основные проекты.

Наибольшее число инсталляций SAP R/3 приходится на финансовые модули (FI и CO), а также на модуль управления материальными потоками (MM). Однако уже есть проекты, где внедряются модули управления производством (Чепецкий механический завод, Донецкий металлургический комбинат), управления основными фондами, техническими ремонтами и др. Появляются и надстройки для высшего менеджмента (выполненные на основе Business Information Warehouse). Все больше распространяются отраслевые решения SAP R/3 для нефтегазовой промышленности, телекоммуникаций, энергетики.

Среди клиентов SAP AG в Казахстане АО «Цеснабанк» основано в 1992 году и является единственным коммерческим банком в Казахстане, головной офис которого находится в г. Астане, столице Республики Казахстан. Банк имеет 19 филиалов и около 100 пунктов обслуживания на территории Казахстана.

Придерживаясь принципов универсальности, банк оказывает высококачественные услуги, в числе которых открытие и обслуживание текущих счетов, международных пластиковых карт VISA, открытие и ведение срочных вкладов, кредитование физических и юридических лиц, продажа дорожных чеков American Express, денежные переводы, сейфовое хранение и пр.

По состоянию на 01.11.2011 г. банк занимает 8 место по размеру активов среди банков второго уровня Республики Казахстан с результатом 421,8 млрд. тенге.

ОАО «Казахтелеком» – одна из самых больших компаний Казахстана, в которой работают более 30 тысяч человек. Полный рабочий цикл – от производства услуг до продажи их потребителю и обеспечения послепродажной поддержки – отражается в многообразии выполняемых функций и количестве структурных подразделений и филиалов. Казахтелеком имеет свои региональные подразделения в каждой области страны, являясь гарантом предоставления услуг связи на всей территории Республики Казахстан. Компания обслуживает 1,6 миллиона городских телефонных абонентов и 300 тысяч сельских жителей, пользующихся телефонной связью.

Успешно функционирует дочернее предприятие ОАО «Казахтелеком» «K'cel”», предоставляющее клиентам услуги сотовой связи стандарта GSM. За год работы "Казахстанской сотовой" ее клиентами стали более 500 000 казахсганцев.

Акции компании включены в официальный список Казахстанской фондовой биржи и вошли в программу реализации госпакетов "голубых фишек".

ОАО «Казахтелеком» имеет обширные деловые связи в области предоставления международных телекоммуникационных услуг. На сегодняшний день ОАО «Казахтелеком» сотрудничает со 149 операторами дальнего зарубежья и 17 операторами стран СНГ и Балтии. Среди них такие крупнейшие поставщики телекоммуникационных услуг, как MCI (США), Deutsche Telekom (Германия) и др.

Осенью 1998 года ОАО "Казахтелеком" провел тендер и выбрал систему SAP R/3– Среди причин, лежащих в основе выбора R/3, можно отметить следующие: всеобъемлющая функциональность, интегрированность, многоязычность и современная технология. Кроме того, при выборе системы имел значение тот факт, что система имеет высокий авторитет и множество позитивных внедрений на предприятиях стран СНГ, а также возможность высокого уровня локальной поддержки.

Внедрение системы осуществлялось специалистами ОАО «Казахтелеком» и SAP Consult C.I.S. Управление проектом осуществлялось на базе методики AcceleratedSAP (ASAP).

BaanIV

Основные сведения

Компания Baan официально вышла на рынок в 1997 г. через компанию БААН–Евразия. В настоящее время у нее около 40 клиентов. Главное направление деятельности компании Баан–Евразия по локализации системы это развитие и поддержка русской версии BaanIV. Выпущены новые релизы русской версии BaanIVc3 в базовой и мультивалютной модификациях, русская версия BaanIVc4 в базовой модификации (готовится ее выпуск в мультивалютной модификации). Выпущен также новый релиз русской версии с существенным расширением базовой функциональности по ряду направлений управленческого и бухгалтерского учета, разрабатываются дополнительные средства для генерации отчетов. В ближайшее время появится русифицированная версия отраслевого расширения BaanIV для аэрокосмической и оборонной промышленности (Baan Aerospace &Defence), а также модуль, отвечающий за информацию об изделии (Baan PDM). Намечены работы по локализации нового семейства Baan Series и, прежде всего, его ядра Baan ERPV. Плановая дата выхода первой версии этого продукта на российский рынок конец этого года.

Основные проекты

Несмотря на серьезные финансовые неудачи компании Baan на мировом рынке, дела БААН–Евразия в России обстоят намного лучше. Заказчиками БААН–Евразия являются такие крупные предприятия, как Иркутское АПО (концерн Сухой), БелАЗ, УралАЗ, Ваньеганнефть, Царицынский мясоперерабатывающий комбинат, Ижевский электромеханический завод (производитель комплексов С–300), Элара, Авиационный Евро–Российский консорциум, Нижегород Моторз и др. Комплексное внедрение системы BaanIV идет на КаМАЗе и Московском монетном дворе. Введены в промышленную эксплуатацию полнофункциональные системы на Санкт–Петербургском картонно–полиграфическом комбинате и на ОАО Нижфарм.

Компания не планирует в ближайшее время открывать представительства в других странах СНГ, в том числе, в Белоруссии и Казахстане, где у нее имеются заказчики. Дело в том, что финансирование проектов в этих регионах осуществляется чаще всего не самими предприятиями, а за счет средств госструктур, иностранных инвесторов или различных грантов, что усложняет работу с клиентами. Правда, холдинг имеет совместное предприятие в Казахстане, которое пока ведет маркетинговую деятельность в этом регионе и участвует в некоторых тендерах.

Oracle Aplications

В настоящее время в Казахстане и СНГ реализовано 29 проектов по внедрению Oracle Applications со средним количеством пользователей около 70. Среди наиболее крупных проектов в СНГ и Казахстане можно отметить: Магнитогорский металлургический комбинат, Чусовской металлургический завод, Молдавский металлургический завод, «Эйр Астана», «КаР–Тел», «Сбербанк Казахстан», «Нурбанк», «Страховая компания Лондон–Алматы», «Азиатский газопровод». При внедрении Oracle Applications реализуется следующий подход: сначала внедряются модули Финансы, затем Материально–техническое снабжение и Сбыт. В последующем внедряются модули: Управление персоналом, а затем Планирование и Управление производством.

Другие системы

На казахстанском рынке распространяются и прочие менее крупные и известные западные КИС (число которых приближается к десятку). Ниже будут рассмотрены некоторые из них.

Concorde XAL

Компания Columbus IT Partner Russia является частью международной компании Damgaard (основанной в Дании в 1989 г.), занимающейся разработкой, продвижением и сопровождением КИС класса ERP и MRP II. Damgaard входит в десятку самых быстрорастущих компаний Европы. Columbus IT Partner уже третий год продвигает на рынке ERP–систему для средних предприятий Concorde XAL. В системе может одновременно работать до 200 пользователей, и она предназначена для автоматизации деятельности локальных офисов. Concorde XAL реализована в двухуровневой архитектуре.

Axapta 2.1

На рынке ERP–систем для средних предприятий появилась локализованная КИС Axapta 2.1, разработанная датской компанией Damgaard (и также продвигаемая компанией Columbus IT Partner). Эта система Интернет–ориентированная и в ее состав входят следующие модули: Финансы и бухгалтерский учет, Продажи, Закупки, Логистика и склад, Производство, Управление проектами, Электронная коммерция, Управление отношениями с клиентами, Управление персоналом. В системе реализованы возможности работы с территориально распределенными структурами c подключением до 1000 пользователей. Особое внимание уделено приложениям для ведения электронного бизнеса (как B2B, так и B2C). Система может работать с MS SQL Server и с Oracle. Она является объектно–ориентированной и построена на основе открытых технологий (стандартов COM/DCOM). Axapta 2.1 реализована в клиент–серверной архитектуре и может работать как в двухуровневом, так и в трехуровневом варианте. В клиентской части может быть использован как Windows–, так и Web–интерфейс (или оба одновременно). В настоящее время уже идет внедрение Axapta 2.1 в компании Руссо (Русские сорочки).

iRenaissance

Достаточно известна на рынке КИС и ERP–система iRenaissance (разработанная американской компанией ROSS Systems). iRenaissance включает различные модули (финансовые, производственные, обеспечение корпоративного управления, управление перевозками, материалами, человеческими ресурсами) и имеет более 3400 инсталляций в мире. В СНГ iRenaissance первоначально была внедрена в 1997 г. в московском представительстве американской косметической компании Mary Kay. Она также внедрена в компаниях Казахстана: Атырауский нефтеперерабатывающий завод (АО «АНПЗ»), ПФ Эмбумунайгаз, Атырауское представительство компании «Казахойл», РГП «Казахстан Темир Жолы», Представительство швейцарской компании «TELF AG» в Казахстане.

SyteLine

Группа компаний «Спортмастер» – российская компания–ритейлер, специализирующаяся на розничной и оптовой торговле спорттоварами. Владелец одноимённой сети магазинов спортивных товаров в России на Украине, в Белоруссии, Казахстане. Группа компаний Спортмастер входит в «Top 20» ведущих мировых спортивных розничных сетей. Спортмастер – это эффективная, динамично растущая, конкурентная, инновативная и технологичная, интернациональная компания. Реализованы следующие модули SyteLine: Технико–экономическое управление предприятием, Материально–техническое обеспечение производства и складской учет, Оперативно–календарное управление основным производством, Бухгалтерия и учет, Управление запасами готовой продукции, отгрузка, расчеты с клиентами.

Platinum SQL

Основное направление деятельности корпорации «Казахмыс» – добыча меди и обработка ее до состояния высокой чистоты. Также среди областей ее специализации – производство электронных часов, калькуляторов, магнитофонов, микроволновых печей, телефонных аппаратов. В корпорацию входит также крупный аграрный комплекс с замкнутым циклом переработки. Продукция корпорации поступает на крупные международные биржи, операции осуществляются в нескольких валютах, поэтому требуется рассчитывать курсовые разницы сделок на основе оперативной информации. Подразделения корпорации находятся на территории республики Казахстан, вокруг города Жезказган. В корпорацию входит 69 предприятий, расположенных в радиусе 25 – 30 километров. Из них: 8 основных предприятий (5 рудников, 2 обогатительных фабрики, медьзавод); 33 вспомогательных производства и 28 самостоятельных предприятий.

1996 году перед корпорацией встал вопрос о комплексной автоматизации всех подразделений, назрела настоятельная необходимость в консолидации данных и ведении базы данных по всем предприятиям, получении сводных финансовых отчетов и оценке финансовых результатов как отдельно взятого предприятия, так и корпорации в целом.

Общий обзор ПО на территории СНГ управления предприятиями

В настоящее время на рынке СНГ предлагается около 100 промышленных программных продуктов управления торговыми и промышленными предприятиями разного масштаба (а всего существует более 500 фирм и независимых коллективов разработчиков, занимающихся созданием ПО для корпоративных клиентов). Практически у всех разработчиков есть Windows версии их ПО, выполненного в двух и трехзвенной клиент–серверной архитектуре с применением различных продуктов и технологий (MS SQL Server, Oracle, Sybase, Borland Delphi и др.). Во многих системах реализована многоплатформенность (MS Windows, Unix, Novell NetWare), есть встроенные инструментальные средства собственной разработки (используемые как для настройки систем, так и для их развития) и ряд других интересных возможностей.

Наиболее известными корпоративными программными продуктами управления предприятиями являются: Галактика; Парус–Корпорация; БОСС–Корпорация; NS2000; 1C; БЭСТ–ПРО; IBS Trade House; Аккорд; Альфа; Эталон; Флагман; Супер–Менеджер; Инфо–Бухгалтер; Турбо–Бухгалтер; Ресурс, VRsystem; Скат; Эверест; Компас; Монолит; GESTORY; ABACUS Financial и др. Ниже будут кратко рассмотрены некоторые из них.

Галактика

Основные сведения.

Корпорация Галактика работает на отечественном рынке экономического ПО более 13 лет. По оценкам IDC, Галактика лидирует в сегменте производителей, занимая более 41% рынка. В настоящее время в корпорации Галактика работает около 500 сотрудников. ПО Галактика предназначено для крупных и средних предприятий, и сейчас на нем работает около 4500 корпоративных клиентов. Корпорация предлагает отраслевые решения и концентрирует свои усилия на их продвижении в следующих отраслях: нефтегазовой; связи и телекоммуникаций; пищевой; угольной; лесной; деревообрабатывающей; целлюлозно–бумажной; металлургии; торговле; энергетике и атомной промышленности. В настоящее время Галактика предлагает программные решения на основе СУБД Btrieve, MS SQL Server и Oracle. Доступны локальные и сетевые версии, работающие под управлением MS–DOS или MS Windows [18].

Галактика плодотворно сотрудничает с другими компаниями и предлагает совместные решения.

Основные реализованные проекты

Можно особо отметить следующие внедрения Галактики на российских предприятиях:

АО «Евроазиатская энергетическая корпорация» – одно из крупнейших энергетических предприятий Казахстана. Корпорация включает 3 структурные подразделения: Аксускую ТЭС, экибастузский угольный разрез Восточный, Павлодарское ремонтное предприятие, специализирующееся на ремонте энергетического оборудования. В АО «Евроазиатская энергетическая корпорация» трудятся более 6 тыс. человек. Продукция ЕЭК (электроэнергия и уголь) востребована на крупнейших предприятиях Казахстана, а также экспортируется в Российскую Федерацию.

Система «Галактика» эксплуатируется с 1998 г. Внедрение КИС «Галактика» началось с внедрения Контура бухгалтерского учета. В 2000 г на АО «ЕЭК» внедрен Контур оперативного учета и в 2001 г. – «Управление персоналом» и «Заработная плата». С ноября 2003 года все структурные подразделения работают в корпоративной базе данных. В едином информационном пространстве работают бухгалтерия, финансовый отдел, юридический отдел, отдел оперативного учета Цеха обеспечения производства (ОМТС) трех подразделений корпорации.

В настоящий момент служба АСУ АО «ЕЭК» ведет внедрение модулей «Управление ремонтами», «Управление автотранспортом» и «Управление бюджетом».

АО «Алюминий Казахстана» (Павлодарский алюминиевый завод) – первенец алюминиевой промышленности и флагман цветной металлургии страны, введен в действие в 1964 году. На базе завода в 1996 году создано акционерное общество «Алюминий Казахстана».

Сегодня здесь работает свыше 11 тысяч человек.

Основное направление деятельности: добыча и комплексная переработка бокситов с целью получения металлургического глинозема по комбинированному методу Байер–спекание. Сопутствующее производство: металлический галлий и сернокислый алюминий.

Внедрение Системы «Галактика» на АО «Алюминий Казахстана» началось в 1997 года. В промышленную эксплуатацию Система запущена в 1998 году. На первом этапе были внедрены модули Контура оперативного и бухгалтерского учета, а также модуль Управление ремонтами. В последующие годы на предприятии ввели в действие модули Заработная плата и Управление персоналом.

В настоящее время служба АСУП АО «Алюминий Казахстана» ведет внедрение модулей Управление договорами, Контура планирования и управления производством, а также с 2004 года началось рассмотрение корпоративного межофисного обмена с помощью утилиты CORPO между удаленными площадками АО «Алюминий Казахстана».

Актюбинский завод ферросплавов – филиал АО «ТНК «Казхром» – первенец черной металлургии Казахстана, приступил к работе во время Великой Отечественной войны, в 1943 году.

Сейчас это современное предприятие, выпускающее высококачественный феррохром различных марок – важнейший компонент при производстве нержавеющей и легированной стали. Здесь работает более 3 тысяч человек.

Система «Галактика» эксплуатируется на предприятии с 1996 г. Внедрение КИС «Галактика» началось с внедрения Контура бухгалтерского учета и Контура оперативного учета, а в последующие годы в эксплуатацию введены Управление персоналом и Заработная плата. В настоящее время ведется внедрение модулей Управление договорами, Консолидация и Управление МЦ в производстве.

Аксуский завод ферросплавов – филиал АО «ТНК «Казхром» был запущен в начале 1968 года. Это одно из крупнейших и уникальных предприятий по производству ферросплавов не только в стране, но и в мире. Его проектная мощность – 1 млн. базовых тонн ферросплавов в год. Первоначально ориентированный на производство ферросилиция, сегодня завод совмещает крупномасштабное производство хромистых, кремнистых и марганцевых сплавов.На заводе работает более 6 тысяч человек.Система «Галактика» эксплуатируется в компании с 1996 года. На предприятии введены в эксплуатацию модули Контура оперативного учета, Контура бухгалтерского учета, Контура управления персоналом, Управление договорами, Управление МЦ в производстве.

АО «Шубарколь комир» основан в 2002 году на базе Шубаркольского разреза, добывающего низкозольные угли. Сегодня это одно из крупных и перспективных угольных предприятий Казахстана. Уникальное сочетание в шубаркольском угле высокой калорийности и низкой зольности делают его незаменимым для коммунально–бытовых нужд, для крупных ТЭЦ и энергетических комплексов. На разрезе, железнодорожных перевозках и других вспомогательных участках задействовано 1499 человек.

АО «Шубарколь комир» приобрел Систему «Галактика» в 2004 году. В настоящий момент силами АСУП ведется внедрение Контура Логистики и Контура бухгалтерского учета.

Парус–Корпорация

Основные сведения.

Cейчас в корпорации Парус трудится около 1200 человек.

Помимо ряда программных продуктов для малых предприятий Парус продвигает на рынке КИС Парус–Корпорация, предназначенную для средних и крупных предприятий. В данном ПО используется 2–звенная модель сервера БД. Система многоплатформенна: на отдельных автоматизируемых участках применяются решения на СУБД FoxPro или Btrieve, сопрягаемые с информационным ядром системы, реализованным на СУБД Oracle. Она интегрирована с MS Office, а также с разными приложениями на уровне информационного сопровождения записи. Базирование Парус–Корпорации на СУБД Oracle позволяет интегрировать ее с другими программными продуктами Oracle. В качестве инструментального средства для подготовки шаблонов отчетов используется генератор отчетов Seagate Crystal Reports Professional. Для обмена информацией между территориально–удаленными рабочими местами может быть использована электронная почта, поддерживающая MAPI интерфейс (MS Exchange).

Корпорация занимается разработкой ПО под ОС MS Windows как на файл–серверных, так и на клиент–серверных платформах, а также разработкой аналитических и прогнозных приложений для создания стратегических центров управления предприятиями. Кроме того, Парус продолжает внедрение в свое ПО Интернет–технологий. Например, в модулях логистики стала возможна организация информационного обмена данными о сбытовой и снабженческой деятельности предприятия. Ведется также работа по интеграции ПО с Интернет–магазинами. В этом году корпорация собирается завершить доработку ПО Парус 8.2 для Windows, доведя его до уровня ERP–системы. В настоящее время разрабатываются также интерфейсы обмена данными модулей Парус–Корпорация 8.2 с ПО других разработчиков [19].

Основные реализованные проекты

Информационные системы «Бюджетное финансирование» в Департаментах Финансов Актюбинской, Атырауской, Мангистауской, Костанайской, Восточно–Казахстанской областей.

БОСС–Корпорация

Основные сведения

В компании АйТи работает около 700 сотрудников.. На рынке АйТи продвигает КИС БОСС–Корпорация, предназначенную для управления финансово–хозяйственной деятельностью средних и крупных производственных, государственных и торговых предприятий и организаций. В ней автоматизированы разнообразные виды учета (бухгалтерский, оперативный и производственный), финансовое и производственное планирование, управление персоналом.

БОСС–Корпорация реализована в клиент–серверной архитектуре на базе СУБД Oracle, предусматривает работу с удаленными филиалами и ведение консолидированного учета в реальном времени. В качестве СУБД используется Oracle7 Server, а клиентская часть выполнена с помощью инструментария Oracle Developer 2000. Средствами Oracle решена задача обеспечения репликации данных для территориально удаленных подразделений.

Система построена по модульному принципу и состоит из 3 подсистем: Финансы, Логистика, Персонал. В функциональный состав БОСС–Корпорация входят следующие модули: Главная книга, Операции на расчетных счетах, Операции с наличными денежными средствами, Журнал хозяйственных операций и расчетов, Финансовый контроллинг, Управление закупками, Управление запасами, Управление продажами, Основные средства, Штатное расписание, Кадры, Зарплата.

Относительно недавно выпущена очередная версия БОСС–Корпорация 4.0. Ее основные особенности: существенно расширен функциональный состав системы; в систему включен API– интерфейс; повышена гибкость системы; представлены и разрабатываются отраслевые решения (торговля, энергетика, рекламно–издательская деятельность, госбюджетные организации, нефтегазовая, металлургическая, химическая, пищевая, телекоммуникации); унифицирован пользовательский интерфейс различных подсистем и модулей. Кроме того, в системе существует возможность интеграции с САПР [20].

Компания АйТи выпустила отраслевую версию КИС машиностроительного предприятия, в состав которой входят следующие подсистемы: планирование материальных ресурсов предприятия; управление инженерными данными; управление качеством; управление персоналом; управление финансовыми и материальными потоками; документационное обеспечение управления. В настоящее время также реализованы отраслевые версии системы в ОАО Национальная Нефтяная компания «Казмунайгаз», Банк Каспийский, Сети автозаправочных станций «Бейбарыс», администрации города Шымкент.

VRsystem

КИС VRsystem (разработки компании V–Real) предназначена для средних и крупных предприятий и организаций. Она построена по модульному принципу с применением технологий объектно–ориентированного программирования и реализована в многоуровневой клиент–серверной архитектуре. Система работает на различных аппаратных платформах под управлением MS Windows NT или UNIX. В качестве СУБД использован сервер Adaptive Server Enterprise компании Sybase. В основу VRsystem положены следующие технологии: объектно–реляционная; самоопределенных (универсальных) документов; модель распределенной обработки Open Client Open Server компании Sybase. Ядро VRsystem сервер бизнес–логики, с помощью серверной библиотеки разбирающий приходящий от клиента поток данных, выполняющий обработку бизнес–правил, и прозрачно переносящий предложения языка Transact–SQL на указанный SQL Server. VRsystem состоит из более чем 100 функциональных модулей, которые группируются по следующим направлениям: Управление запасами, Управление закупками, Управление финансами, Администрирование.

Эверест

КИС Эверест (разработки компании Бит) предназначена для автоматизации управления материальными, финансовыми и человеческими ресурсами крупных и средних промышленных и торговых предприятий. Она построена по модульному принципу и реализована в клиент–серверной архитектуре с использованием Borland Delphi в качестве клиента и Oracle в качестве сервера. Cистема работает с наиболее распространенными ОС: MS Windows NT, Novell Netware и различными версиями Unix. При необходимости она интегрируется через соответствующие шлюзы с ПО разработки третьих фирм. В систему встроены инструментальные средства собственной разработки и поддерживается до 100 и более рабочих мест. В состав Эвереста входят следующие функциональные подсистемы: Оперативный учет, Бухгалтерский учет, Финансовый контроллинг, Управление персоналом.

IBS Trade House

Помимо продвижения SAP/R3 компания IBS занимается комплексной автоматизацией торговых домов, супермаркетов, сетей магазинов. Основным продуктом компании в этом направлении является система собственной разработки IBS Trade House. IBS Trade House представляет собой многофункциональную систему управления торговым предприятием различного масштаба. Она предназначена для руководителей торговых предприятий, использующих ее, как инструмент для анализа эффективности торгового процесса, ценообразования, контроля за товарными остатками, а также для работы с поставщиками при заказе товаров. Полная версия системы включает следующие модули: IBS Trade Office (общее управление системой)Ю, IBS Trade Shop (подсистема управления магазинами), IBS Trade Unifo (программный комплекс кассового терминала), IBS Trade Stock (подсистема управления складами), IBS Trade System Administrator (модуль системного администратора), IBS Trade Account (подсистема управления бухгалтерией). Все операции по учету товародвижения могут быть выполнены только в виде электронного документа с сохранением преемственности в оформлении документов при переходе от ручной к автоматизированной системе. IBS Trade House открыта и адаптируется к специфическим требованиям заказчика. Она построена на основе CУБД Progress. В качестве POS–терминалов используются компьютеризированные кассовые аппараты IBM POS 4694 с ПО UniFO F IBS v.2.30/2.40 (front–office) разработки IBS.

Компания «Оптовый клуб» – лидер продовольственного ритейла Казахстана, основана в 2005 году и входит в пищевой холдинг «Raimbek Group». В настоящее время «Оптовый клуб» представлен сетью оптомаркетов «Арзан», расположенных в городах Алматы, Усть–Каменогорск, Тараз. В планах компании открытие новых торговых точек в других крупных городах Республики Казахстан.

В 2010 году компания начала работу над проектом «Торговый союз», целью которого является объединение действующих магазинов формата «У дома» в единую сеть. Согласно стратегии развития компании к 2011 году в сети централизованно будут сотрудничать 100 магазинов, а к 2014 году данный показатель достигнет 400 торговых точек. На сегодняшний день запущены пилотные объекты, идет подготовка к открытию новых магазинов. «Оптовый клуб» в рамках проекта «Торговый союз» предоставляет в аренду свои партнёрам–торговым предприятиям оборудование, программное обеспечение, опыт управления торговыми процессами, а также осуществляет услуги кредитования. Данная программа проходит при поддержке государственных и административных органов республики Казахстан.

Популярное в Казахстане (особенно, среди малых предприятий) ПО фирмы 1С. позиционируется компанией в 2–х направлениях. Во–первых, как универсальное средство создания прикладных решений для автоматизации экономической деятельности (платформа 1С: Предприятие) в этом случае система используется для оптовой и розничной торговли, для смешанных форм предприятий, для учета услуг и т. д. Во–вторых, как готовые решения, поставляемые 1С. Существуют типовые конфигурации 1С: Торговли и Склада (готовые прикладные решения), предназначенные только для торгового учета, и типовые конфигурации для комплексного учета в торговых организациях, в которых присутствует бухгалтерский учет и расчет зарплаты[21].

Система 1С: Торговля и Склад, помимо базовых возможностей, содержит 3 дополнительных функциональных компонента: Оперативный учет, Бухгалтерский учет и Расчет, которые поставляются отдельно. Вся прикладная часть поставляется как готовое решение, но ее можно настраивать в соответствии с требованиями пользователя.

Наиболее крупными заказчиками являются: РГКП «Дирекция административных зданий хозяйственного управления Парламента Республики Казахстан», ТОО «Золотой ключик Астана», РГКП «Дирекция по эксплуатации служебного жилья хозяйственного управления Парламента Республики Казахстан», РГП «Инженерный центр хозяйственного управления Парламента Республики Казахстан», РГП «Автохозяйство хозяйственного управления Парламента Республики Казахстан», КГП «Астанагенплан» , АО «Государственный фонд социального страхования»,

Дельфин

Эта корпоративная система управления средними и крупными предприятиями как розничной, так и оптовой торговли разработана компанией Светон и построена в 2–уровневой клиент–серверной архитектуре (Borland Delphi 5.0/MS SQL Server 7.0 sp1 или выше). Вся бизнес–логика, обработка данных, обеспечение целостности данных, разграничение прав доступа к объектам БД сосредоточены на сервере. Клиентское приложение занимается исключительно интерфейсом пользователя и не занимается данными. Оно построено таким образом, что позволяет производить настройку на определeнные потребности каждого конкретного пользователя в индивидуальном порядке. В качестве клиентской ОС используется MS Windows 98/NT. Система разграничения прав доступа основана на модели безопасности MS SQL Server и поддерживается на уровне интерфейса клиента.

При внедрении Дельфина возможно сопряжение с различным торговым оборудованием и с другими системами. В системе реализован графический пользовательский Windows–интерфейс. Основой учета в Дельфине считается событие (хозяйственная операция), а не документ, составленный по итогам события. Производственные модули ПО Дельфин позволяют создавать заявки на продукцию, детально планировать производство, выписывать заказ–наряды, учитывать фактический выпуск продукции, рассчитывать планово–фактическую себестоимость, анализировать соответствие факта плану.

ПО Дельфин поставляется с набором уже готовых отчeтов. Для изменения отчетов (или создания новых) применяется встроенный конструктор отчeтов. Он позволяет создавать документы с различными шрифтами, графическими примитивами, различными цветами, отображать данные в виде деловой графики и пр. Как для извлечения данных, так и для их изменения, может быть задействован механизм хранимых запросов (в системе реализован прямой доступ к БД с помощью хранимых SQL–запросов). Через интерфейс ODBC возможен доступ из ряда программных продуктов (MS Word, MS Access, MS Excel) к данным системы Дельфин. Для обмена данными могут быть также использованы встроенные возможности системы по импорту/экспорту через текстовые файлы (ASCII формат) или связь по OLE Automation (Excel, Word).


2 Анализ корпоративной системы управления АО «Костанайские минералы»

2.1 Автоматизированная корпоративная система управления геотехнологическим комплексом «ДЖЕТЫГАРА»

Концепция автоматизированной корпоративной системы управления геотехнологическим комплексом «ДЖЕТЫГАРА» (АКСУ ГК «ДЖЕТЫГАРА») сформирована на основе системного подхода с использованием методов имитационного и объектно–ориентированного моделирования и системы спутниковой навигации глобальной системы позиционирования. Структура АКСУ ГК «ДЖЕТЫГАРА» включает в себя ряд подсистем, позволяющих решать практически весь спектр задач: мониторинг работы геотехнологического комплекса, включая подсчет запасов (АИС «ГЕОЛОГИЯ»), оперативный мониторинг горнотехнической ситуации в карьерном пространстве, технических и технологических параметрах объектов (АСД ГТР «АДИС»), качественных характеристик внутрикарьерного рудопотока (АИСМ «Рудопоток») и экологической обстановки (ОИАС «ЭКО–Житикара»); планирование горных работ с учетом организации взаимодействия горного и транспортного оборудования и их технических характеристик в горно–геологических и горнотехнических условиях эксплуатации (ИПМК «Календарное планирование ГТР»), графики ремонтов основного технологического оборудования и управление процессом воспроизводства производственных мощностей (ИПМК «АСУ ПВПМ ГТСК»), имитационное моделирование и оптимизацию работы технологических комплексов карьеров с автомобильным и железнодорожным транспортом (ИПМК «CEBADAN»), а также систему формирования корпоративных отчетов о технико–экономических показателях работы горно–транспортного комплекса (ИПМК «Комплексные корпоративные отчеты»).

Бортовой комплекс и базовая станция автоматизированной системы

На стадии доработки находится программно–методическое обеспечение «Конкурентоспособность», предназначенное для оценки эффективности функционирования геотехнологического комплекса карьера в течение одной смены, месяца, года.

Одной из важнейших задач, решенной в предлагаемой системе, является реализация автоматизированного мониторинга и управления качественными характеристиками внутрикарьерных рудопотоков в режиме реального времени. Набор инструментов, предусмотренных в программе, позволяет оптимизировать характеристики рудопотоков предприятия для заданных критериев качества руды и имеющихся технологических ограничений, планировать и контролировать в режиме реального времени последовательность отработки выемочных блоков и осуществлять оперативное управление оборудованием для получения рудопотоков требуемого качества.

Возможности АКСУ ГК «Джетыгара» позволяют производить оптимизацию в автоматизированном режиме по большому множеству вариантов и определять оптимальный с учетом рассматриваемых производственных и других ограничений.

Следует отметить, что расчет технико–экономических показателей функционирования геотехнологического комплекса может осуществляться как в целом по горно–транспортному комплексу, так и отдельно по экскаваторно–автомобильному и экскаваторно–железнодорожному комплексам. Такая возможность обеспечивает чувствительность системы и позволяет своевременно выявить причину удорожания себестоимости.

Основным достоинством и преимуществом системы является базирование процессов оперативного, текущего и перспективного планирования, а также управления геотехнологическим комплексом на достоверной и оперативно получаемой горно–геологической, горнотехнической и учитывающей текущую экономическую и организационную ситуацию на предприятии информации.

АКСУ ГК «ДЖЕТЫГАРА» предназначена для полномасштабного управления геотехнологическими комплексами на карьерах. В зависимости от поставленных задач и выполняемых функций предназначается для всех сотрудников предприятия: от персонала, задействованного в выполнении технологических процессов в карьере, до руководителей высшего звена.

Конкурентоспособность системы обеспечивается, прежде всего, значительно меньшей стоимостью продукции по сравнению с аналогичными зарубежными разработками; высокой научно–теоретической и практической значимостью поставленных проблем и кругом задач, решения которых не имеют аналогов в мире; использованием современных методов исследований и последних достижений мировой экономической мысли. Кроме того, несмотря на высокую практическую востребованность, ни одна из известных в мире аналогичных систем не позволяет осуществлять расчет себестоимости, учет экологических выбросов и затрат, качественных характеристик рудопотоков, и ни одна из известных систем не осуществляет планирование и управление геотехнологическими комплексами исходя из условий корпоративности функционирования комплекса и не использует в своих решениях имитационное моделирование работы горно–транспортных систем карьеров.

Одним из наиболее важных в процессе добычи твердых полезных ископаемых открытым способом был и остается вопрос эффективности управления качественными характеристиками формируемого внутрикарьерного рудопотока. Несмотря на то, что на сегодня в данной области накоплен существенный технический и методический материал, реализация его на практике и по настоящее время зачастую приводит к тому, что содержание полезного компонента в руде, подаваемой на обогатительную фабрику, не соответствует плановому показателю и варьирует в очень больших пределах. Основным потенциалом решения проблем в данном направлении, на взгляд авторов, является создание систем оперативного мониторинга за качеством руды в сформированном рудопотоке и эффективностью управления процессом рудоподготовки. Необходимо свести до минимума время получения объективной информации о качественных характеристиках рудопотока до принятия оперативных решений по их корректировке. Это позволит в существенной мере снизить себестоимость конечной продукции, за счет снижения затрат энергоматериалов на переработку руды с пониженным содержанием основного компонента в руде и сократить объемы полезного компонета, выбрасываемые в отходы фабрики.

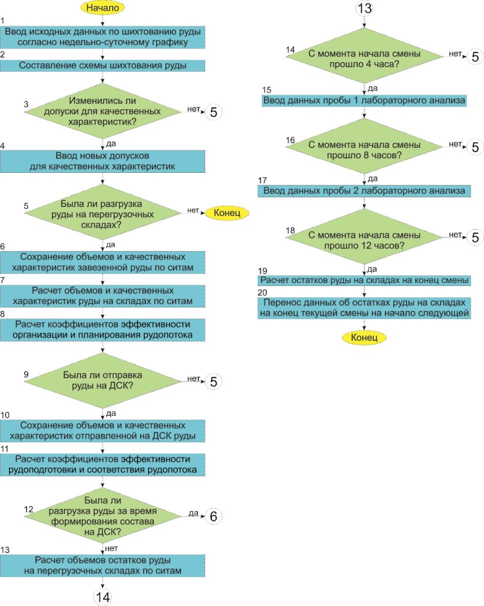
В Институте горного дела им. Д.А. Кунаева совместно с сотрудниками АО «Костанайские минералы» была разработана методика оперативного мониторинга и управления рудопотоком, реализованная в рамках автоматизированной информационной системы мониторинга «Рудопоток» (АИСМ «Рудопоток»). Данная система является одним из модулей автоматизированной системы оперативного мониторинга состояния геотехнологического комплекса, которая, в свою очередь, функционирует в структуре автоматизированной корпоративной системы управления геотехнологическим комплексом на открытых разработках «Джетыгара» [22]. Методика оперативного мониторинга и управления рудопотоком основывается на достоверной оперативной информации, получаемой посредством автоматизированной системы диспетчеризации горно–транспортных работ АСД ГТР «АДИС» для карьеров с автомобильным, железнодорожным и комбинированным видами транспорта [23, 24]. На рисунке 4 представлен алгоритм мониторинга рудоуправления.

Рисунок 4. Алгоритм рудоуправления на перегрузочных складах.

В блоке 1 происходит формирование исходных данных по шихтованию руды. Согласно недельно–суточному графику, для каждого работающего экскаватора вводятся объемы руды на предстоящую смену, а также ее качественные характеристики: общее содержание полезного компонента в руде и 2–го ( IIc. К.А.), и 3–го ( IIIc. К.А.) сит контрольного аппарата.

Информация о местонахождении экскаваторов импортируется из АСД ГТР «АДИС», основанной на применении системы глобального позиционирования.

В блоке 2 составляется схема шихтования руды, т. е. схема очередности завоза руды с различных выемочных блоков с различным содержанием полезного компонента для получения необходимого содержания, равномерно распределенного по всему перегрузочному складу.

Проверка допусков для качественных характеристик на смену происходит в блоке 3. Если допуски изменились, то в блоке 4 вводятся новые допуски для качественных характеристик , IIc. К.А., IIIc. К.А. в противном случае программа сразу переходит в блок 5, а в таблице по умолчанию остаются допуски предыдущей смены.

В блоке 5 проверяется, разгружались ли автосамосвалы на перегрузочных складах. Если факт разгрузки имел место, то в блоке 6 происходит автоматическое сохранение объема завезенной руды, а также ее качественных характеристик по ситам. В противном случае алгоритм прерывается и до конца смены ничего не происходит.

В блоке 7 рассчитываются объемы и качественные характеристики руды по ситам на перегрузочных складах. Все расчеты происходят автоматически. Первоначально определяется количество волокна асбеста по общему содержанию :

(1)

где скл. – общее содержание волокна на складе, %; Мскл. – масса руды на складе, т.

Количество волокна асбеста во 2–м и 3–м ситах контрольного аппарата на складе вычисляется по формулам:

(2)

(3)

где – содержание волокна 2–го и 3–го сит контрольного аппарата на складе соответственно, %.

Mобщ = Мскл.+ Мз. р. , т, (4)

(5)

(6)

(7)

После этого определяются качественные характеристики руды на складе с учетом завезенной руды по формулам:

(8)

(9)

(10)

После того как все параметры рассчитаны, они автоматически сохраняются в базе данных.

Затем программа переходит в блок 8, где рассчитываются показатели эффективности управления рудопотоком. Всего их разработано четыре [25]. Значения коэффициентов должны быть близки к единице. В противном случае это предполагает неэффективное управление рудопотоком. В указанном блоке рассчитываются два показателя: коэффициент эффективности организации рудопотока и коэффициент эффективности планирования рудопотока.

Коэффициент эффективности организации рудопотока (КЭОР) рассчитывается по формуле:

(11)

где – фактическое содержание полезного компонента в руде на складе; – плановое содержание полезного компонента в руде на складе.

Коэффициент эффективности планирования рудопотока (КЭПР) вычисляется по формуле:

(12)

где – фактическое содержание полезного компонента в руде на складе; – плановое содержание полезного компонента в руде на складе.

Результаты расчета коэффициентов выводятся в графическом и текстовом виде (рисунок 5).

Рисунок 5. Показатели эффективности управления рудопотоком.

В блоке 9 происходит проверка свершения факта отправки руды на дробильно–сортировочный комплекс (ДСК). Если руду не отправляли на ДСК, то цикл возвращается в блок 5. Если руда отгружалась на ДСК, то в блоке 10 сохраняются объемы вывезенной руды.

В блоке 11 рассчитываются еще два показателя эффективности управления рудопотоком: коэффициент эффективности рудопотока и коэффициент соответствия рудопотока.

Расчет коэффициента эффективности рудоподготовки (КЭР) производится по формуле:

(13)

где – фактическое содержание полезного компонента на обогатительной фабрике; – плановое.

Коэффициент соответствия рудопотока (КСР) рассчитывается по формуле:

(14)

Разработанные показатели позволяют сделать точный анализ эффективности рудоуправления на каждом этапе перемещения руды. Такой мониторинг позволяет точно и оперативно определить этап, на котором произошел сбой в соответствии содержания полезного компонента в руде плановым показателям, и своевременно устранить его посредством оперативного планирования. Данная функция также предусмотрена в АИСМ «Рудопоток» [4].

В блоке 12 происходит проверка: была ли разгрузка руды на складах в тот промежуток времени, в который формировался состав для отправки руды на ДСК. Если разгрузка происходила, то алгоритм возвращается в блок 6, в противном случае переходит в блок 13.

В этом блоке рассчитывается объем руды на перегрузочных складах после вывоза руды на

ДСК. Качественные характеристики при этом не изменяются.

Mобщ = Мскл.+ Мв. р. , т, (15)

где Мв. р.. – объем вывезенной на ДСК руды, т

В блоках 14 и 16 проверяется, сколько времени прошло с начала смены. Если с начала смены прошло 4 или 8 ч, то в блоках 15 и 17 вводятся данные лабораторного анализа по пробам 1 и 2 соответственно. Если с начала смены еще не прошло 4 или 8 ч, то алгоритм возвращается в блок 5.

В блоке 18 проверяется, сколько времени прошло с начала смены. Если с начала работы прошло 12 ч, то программа переходит в блок 19, в противном случае возвращается в блок 5.

В блоке 19 рассчитываются остатки руды на конец смены. Расчет производится по формулам 1–10, где в качестве данных о складе используются данные об остатках руды на складах на начало смены, а в качестве данных о завезенной руде – данные о внутрикарьерных перевозках (ВКП) за всю смену.

В блоке 20 данные об остатках на перегрузочных складах на конец текущей смены (M, , IIc. К.А., IIIc. К.А.) переносятся на начало следующей смены. Мониторинг рудопотока за смену завершен.

Выходные данные мониторинга рудопотока используются при текущем и, что наиболее важно, оперативном планировании горно–транспортных работ (ГТР), осуществляемом при помощи информационного программно–методического комплекса «Календарное планирование ГТР» (ИПМК «Календарное планирование ГТР»). Данный программный комплекс позволяет строить календарные планы ГТР с учетом большого спектра факторов, необходимых для построения наиболее точных и максимально приближенных к фактическим условиям разрабатываемог о карьера планов. В них учтены горно–г еологически е усл овия мест орождения и график ремонтов основного технологического оборудования. Кроме того, при построении планов комплекс базируется на данных о существующем положении горно–транспортного комплекса на момент планирования. Это наиболее важно при оперативном внесении изменений в календарные планы ГТР. Взаимодействие с АИСМ «Рудопоток» позволяет строить планы ГТР с учетом обеспечения необходимого общего содержания полезного компонента в рудопотоке, а также содержания волокна во 2–м и 3–м ситах контрольного аппарата. Более подробно процесс взаимодействия с АИСМ «Рудопоток» описан в работе [26]. Высокая точность планирования ГТР достигается помимо вышеописанного благодаря применению программного комплекса имитационного моделирования работы горно–транспортных систем карьеров «CEBADAN» (ИПМК «CEBADAN») для карьеров с автомобильным, железнодорожным и комбинированным транспортом.

Таким образом, разработанная методика позволяет в автоматизированном режиме производить в режиме реального времени мониторинг и на его информационной основе осуществлять более качественное управление характеристиками рудопотока , что в существенной мере облегчает работу диспетчеров и начальников смен горнодобывающих предприятий. Влияние человека на процесс усреднения руды находится под жестким контролем и тем самым обеспечивается, что принципиально важно, возможность бесперебойной работы обогатительной фабрики с постоянным содержанием полезного компонента в руде, снижая убытки, которые несет предприятие за счет повышенного энергорасхода на переработку дополнительных объемов горной массы, либо за счет сокращения объемов полезного компонента в хвостах переработки. В конечном итоге это влияет на себестоимость готовой продукции и эффективность предприятия в целом. Принципиальной новизной данной методики является ее базирование на объективной, достоверной и оперативно получаемой информации о качественных характеристиках рудопотока на всех этапах его формирования до обогатительной фабрики, основываясь на применении глобальных систем позиционирования основного технологического оборудования на карьерах.

2.2 Технические аспекты автоматизированной системы диспетчеризации горно–транспортных работ на основе спутниковой навигации «АДИС – ЖД»

Автоматизированные системы диспетчеризации горнотранспортных работ на основе спутниковой навигации находят все более широкое применение в горнодобывающей промышленности. Одной из таких систем, разработанных в Институте Горного Дела им. Д.А. Кунаева применительно к экскаваторно–железнодорожному комплексу карьера является «АДИС–ЖД» [27].

Аппаратное обеспечение этой системы представляет собой сложный комплекс радиоэлектронного оборудования (рисунок 6), состоящий из бортовых комплексов (рисунок 7) необходимых для сбора, хранения и передачи информации средствами УКВ радиосвязи о местоположении, техническом и технологическом состоянии подвижных объектов, на которых они установлены и стационарной базовой станции, которая предназначена для приема информации с бортовых комплексов и передачи ее на сервер.

Рисунок 6. Структурная схема организации технических средств.

Рисунок 7. Структурная схема бортового комплекса.

Навигационная информация обеспечивается спутниковым – GPS–приемником, который используя информацию, постоянно передаваемую радиопередатчиками навигационных искусственных спутников земли, рассчитывает собственные географические координаты – широту, долготу и определяет время с очень высокой точностью. Информация с GPS–приемника, содержащая вышеуказанную информацию, подается на микроконтроллер бортового комплекса для дальнейшей обработки.

Структура протоколов передачи данных приведена на рисунке 8.

В связи с тем, что железнодорожные пути находятся близко друг относительно друга на расстоянии меньшем, чем точность позиционирования GPS–приемников становится целесообразным искать технические решения для однозначного определения на каком пути находится подвижный состав. На данный момент предлагаются два способа решения этой задачи, основанные на использовании технологии:

  1. радиочастотной идентификации;
  2. дифференциальных поправок.

Радиочастотная идентификация основана на использовании микросхем радиочастотной идентификации RFID и заключается в том, что к бортовому комплексу подключается специальный прибор–считыватель, а на железнодорожных путях укладываются соответственно метки радиочастотной идентификации. Основу метода дифференциальных поправок составляет формирование разности отсчетов, что и придало методу название – дифференциальный. Для использования метода дифференциальных поправок к серверу, который принимает навигационную информацию от базовой станции, подключается GPS–приемник, установленный в точке с заранее известными координатами с геодезической точностью. Сервер, получив данные от GPS–приемника и сравнив их с заранее известными точными координатами вырабатывает корректирующую информацию. Одновременно принимая данные с бортовых комплексов, установленных на подвижных объектах, по заложенным алгоритмам в программное обеспечение сервера происходит расчет реальных координат с учетом корректирующей информации. Использование метода дифференциальной поправки позволяет повысить точность позиционирования до 5 сантиметров.

Рисунок 8. Протоколы передачи данных

Для обеспечения текущей технической и технологической информацией о состоянии подвижных объектов в бортовом комплексе предусмотрены 5 аналоговых входов и интерфейс RS–485, к которому можно подключить 256 цифровых датчиков различного назначения.

Энергорасход рассчитывается программой, реализованной по специально разработанному алгоритму на языке программирования СИ и записанной в микроконтроллер бортового комплекса. Замеры напряжения и силы тока производятся однократно в равные промежутки времени, полученные значения записываются во внутреннюю энергонезависимую flash память бортового комплекса. При необходимости получения данных о расходе электроэнергии через базовую станция отправляется запрос бортовому комплексу, где указывается период (смена, несколько смен, какой–либо период времени в смену), за который нужно получить данные. После приема запроса из flash памяти извлекаются соответствующие численные значения тока и напряжения. Затем энергорасход рассчитывается по формуле:

(16)

где А – энергорасход, Вт/сек, n – количество замеров, сделанных за указанный в запросе период, i – порядковый номер замера, Ii – уровень тока i–го замера, A, Ui – значение напряжения i–го замера, В, ti – время i–го замера, сек. Оптимальный период замеров выбирается опытным путем во время эксплуатации оборудования и зависит от скорости изменения значений тока и напряжения. После этого рассчитанный расход электроэнергии передается на базовую станцию. Для передачи информации с датчиков в одном пакете с навигационными параметрами подвижного объекта, разработан протокол обмена данными бортовых комплексов с базовой станцией. Вся информация поступает на сервер системы АДИС–Ж.Д. и сохраняется в базе данных.

2.3 Методика расчета расхода топлива автотранспортом в рамках автоматизированной системы управления геотехнологическим комплексом на открытых разработках

Современный уровень развития горного дела требует разработки и реализации новых систем контроля и планирования в традиционно применяемых технологиях. Особую важность такая проблема приобретает в условиях открытых разработок месторождений полезных ископаемых, где для перемещения горной массы наибольшее распространение получил автомобильный транспорт[28, 29].

По данным статистики, на сегодня, свыше 60% всей горной массы в условиях открытых разработок месторождений полезных ископаемых транспортируется автосамосвалами. Главной особенностью автомобильного транспорта являются высокие эксплуатационные расходы, составляющие до 50% и более в себестоимости извлекаемых руд.

Для решения представленной проблемы, в отделе горной системологии
Института горного дела им. Д.А. Кунаева РГП «НЦ КПМС РК» ведётся планомерное внедрение корпоративной автоматизированной системы управления геотехнологическим комплеком «ДЖЕТЫГАРА», опытно–промышленная эксплуатация которой проводится на Житикаринском карьере АО «Костанайские минералы»[30].

К настоящему времени прошли этапы внедрения и широкой апробации информационно–программное обеспечение комплексов имитационного моделирования, анализа, оценки и оптимизации работы горно–транспортных систем с автомобильным, железнодорожным и комбинированным автомобильно–железнодорожным транспортом – ИПК «СЕБАДАН–АВТО» и ИПК «СЕБАДАН–Ж.Д.». В 2003 году успешно прошла этапы опытно–промышленного испытания и внедрения автоматизированная информационная система «Геология». С 2004 года проходит опытно–промышленное испытание автоматизированная система диспетчеризации процессов горно–транспортных работ на карьерах на основе спутниковой навигации – АСД ГТР «АДИС–АВТО», с июля 2008 г. опытно–промышленная эксплуатация подсистемы АСД ГТР «АДИС–Ж.Д.». К концу текущего года будет завершена разработка информационного программно–методического комплекса автоматизированного планирования горно–транспортных работ на карьере – ИПМК «Планирование ГТР». Наряду с подсистемой АСД ГТР «АДИС–Ж.Д.» завершающий этап начнется и относительно информационного программно–методического комплекса автоматизированной системы управления процессом воспроизводства производственных мощностей горно–транспортной системы карьера – ИПМК «АСУ ВПМ ГТСК».

Основным достоинством и преимуществом предложенной системы является то, что процессы оперативного, текущего и перспективного планирования, а также управления геотехнологическим комплексом базируются на достоверной и оперативно получаемой горно–геологической, горнотехнической и учитывающей текущую экономическую и организационную ситуацию на предприятии информации.

Основной задачей программно–методических средств имитационного моделирования «СЕБАДАН–АВТО», также как и системы автоматизированной дипетчеризации «АДИС–АВТО» является установление реальной, рациональной и максимально возможной производительности горно–транспортной системы в целом, на основе достоверного и оперативного информационного обеспечения. Ключевым вопросом решения данной задачи является четкий контроль и эффективное планирование расхода дизельного топлива. Для этого производится установление необходимого для выполнения заданных объемов работы количества топлива и разработка соответствующих конкретным условиям карьера нормативов расхода топлива по автосамосвалам, решаются другие задачи.

Система дипетчеризации «АДИС–АВТО» позволяет вести оперативный учет транспортных работ в карьере и снабжает полной и достоверной информацией персонал предприятия и автоматизированную систему управления геотехнологическим комплексом «ДЖЕТЫГАРА». В отчетной информации о работе автосамосвалов, формируемой в системе «АДИС–АВТО», большой объем информации касается именно расхода топлива. На рисунке 1 представлена схематическая структура работы АСД ГТР «АДИС–АВТО».

Рисунок 9. Структурная схема работы АСД ГТР «АДИС–АВТО».

Учет расхода топлива в системе возможен двумя способами.

Первый способ основан на учете расхода топлива на основе применения специализированных датчиков расхода топлива. Очевидно, что данный способ является наиболее объективным и достоверным, однако техническая надежность датчиков не всегда обеспечивает желаемый результат.

Второй способ основан на аналитических расчетах из оценки технической готовности, горнотехнических условий и режима эксплуатации автосамосвалов.

В системе «АДИС–АВТО» все внутрикарьерные автомаршруты внесены в графическом виде, соответствующем реальному, с помощью встроенного редактора транспортных коммуникаций. Каждый из маршрутов разбит по характерным признакам на блок–участки, числовые и качественные параметры которых занесены в базу данных.

Расчетный метод расхода топлива в системе «АДИС–АВТО» основан на определении количества расходуемого топлива автосамосвалом на преодоление каждого блок–участка. Необходимые для расчета расхода топлива исходные данные в автоматизированном и диалоговом режимах заносятся в базу данных «АДИС–АВТО». При расчета расхода топлива учитываются технические характеристики для каждой задействованной модели автосамосвала, тип трансмиссии, тип и параметры двигателя, допускаемая скорость на блок–участках, коэффициент износа автосамосвала, радиус поворота, коэффициент обтекаемости, коэффициент износа шин, а также параметры блок–участка: координаты точек моделирующих внутрикарьерную автотрассу, начальная и конечная высота блок–участка, количество полос, ширина полосы движения, тип покрытия дороги.

Метод расчета энергорасхода основан на тяговых расчетах согласно уравнения движения автосамосвалов при различных режимах движения.

При установлении энергорасхода внутри каждого блок–участка поинтервально учитывается все режимы движения автосамосвала:

  • разгон автосамосвала с места до выхода на установившийся режим;
  • движение в режиме тяги;
  • движение в режиме выбега;
  • торможение:
    • торможение до полной остановки автосамосвала;
    • регулировочное торможение;
  • работа двигателя на холостом ходу.

При этом используются следующие формулы, соответствующие режимам движения: при разгоне автосамосвала с места до выхода на установившийся режим:

(17)

при движении в режиме тяги:

(18)

при движении в режиме выбега

(19)

при движении в режиме торможения

(20)

Энергорасход экскaваторов определяется по времени работы и простоя экскаваторов, устанавливаемого системой «АДИС–АВТО», исходя из мощности двигателей и вспомогательного оборудования.

Учитывая все эти процессы движения автосамосвала можно получить минимум погрешности при расчете расхода топлива по формуле[31]:

(21)

где vi+1 конечная скорость, км/ч;

vi начальная скорость, км/ч;

fk – удельная сила тяги, Н/т;

QГР, РА – соответственно масса груза и автосамосвала, т;

qТС – теплотворная способность дизельного топлива, Ккал/л;

z – коэффициент перевода от измерения скорости в м/с2 к км/ч2 ;

wk – удельное сопротивление движению автосамосвала, Н/т;

Ф – коэффициент фактического снижения мощности автосамосвала;

Н – нормированный показатель снижения мощности.

Учитываются практически все сопротивления движению автосамосвала в виде суммы

(22)

где W0 –удельное сопротивление качению автомобиля, Н/кН

Wi –удельное сопротивление от уклона, Н/кН

Wr –сопротивление движению автомобиля на криволинейном участке дороги

Wb –сила сопротивления воздушной среды

Wj –сила сопртивления инерцией вращающихся масс автосамосвала, Н

(23)

При применении этих данных при расчете расхода топлива учитываются все параметры влияющие на формирование расхода топлива. Коэффициент , определяющий инерцию вращающихся масс, позволяет учитывать конструктивные особенности автосамосвала влияющие на тяговый режим. Тяговая характеристика определяет зависимость касательной силы тяги на колесе транспортного средства от скорости движения при различных режимах работы энергосиловой установки в пределах ограничений по надежности движения.

Расход топлива на движение автосамосвала по определенному маршруту определяется суммированием расходов топлива в грузовом и порожнем направлениях по блок–участкам, составляющим данный маршрут. Общий расход топлива составляется из суммы расходов топлива по всем маршрутам.

С помощью имитационного моделирования движения автосамосвала по каждому из блок–участков, составляющим маршрут, составляется паспорт движения автосамосвала на максимально возможной скорости, исходя из режимов движения с соблюдением всех ограничений по безопасности и возможностей тяговых усилий с учетом параметров характеризующих блок–участки, таких как уклон, радиус поворота, качество дорожного покрытия, массу перевозимого груза и др. При этом расчитывается нормативный расход топлива по каждому маршруту, рассмариваемому как сумма блок–участков.

Для фактического исполненного движения автосамосвала при расчете расхода топлива учитываются параметры перемещения автосамосвала во времени, отслеживаемые системой спутниковой навигации «АДИС–АВТО» и фиксируемые в базе данных по которым устанавливаются скорости и режимы движения, а также характеристики блок–участков внутрикарьерной автотрассы, которые использовались при имитационном моделировании. На основе этого устанавливается фактический расход топлива по каждому блок–участку.

По данной методике разработан программный модуль расчета расхода топлива автосамосвалов и реализован в интегрированной среде Delphi 7 и встроен в систему «АДИС–АВТО». Результаты расчетов энергозатрат на выполненные работы автосамосвалами и экскаваторами в автоматизированном режиме сохраняются в базе данных, а по SQL запросам выдаются в числовом и графическом виде за заданный период времени.

Использование приборного и расчетного методов позволит установить объем реального энергорасхода [32].

2.4 ИПМК «Календарное планирование горно– транспортных работ» в автоматизированную систему управления геотехнологическим комплексом на карьерах

Информационного программно–методический комплекс «Календарное планирование горно–транспортных работ» взаимодействует с программными модулями автоматизированной корпоративной системой управления геотехнологическим комплексом на открытых разработках «Джетыгара».

В Институте горного дела им. Д.А. Кунаева РГП «НЦ КПМС РК» в рамках автоматизированной корпоративной системы управления геотехнологическим комплексом «Джетыгара» (АКСУ ГК «Джетыгара») [33,34] был разработан и успешно функционирует информационный программно–методический комплекс «Календарное планирование горно–транспортных работ» (ИПМК «Календарное планирование ГТР»). Принципы и порядок функционирования ИПМК подробно изложены в работе [35]. Структура информационного обеспечения данного комплекса в рамках АКСУ ГК «Джетыгара» представлена на рисунке 10. Планирование осуществляется на основе выделения технологически стабильных периодов (ТСП) [36], на которые делится весь планируемый период с учетом взрывных работ. Программный комплекс осуществляет планирование горно–транспортных работ (ГТР) с использованием данных о местоположении основного технологического оборудования в карьерном пространстве, полученных с помощью автоматизированной системы диспетчеризации горно–транспортных работ «АДИС», и результатов имитационного моделирования технологических процессов. Он позволяет на основе точных горно–геологических и горнотехнических данных смоделировать большое количество вариантов работы горно–транспортного комплекса (ГТК) карьера и выбрать лучший вариант его работы. Для этого используются информационно–программные комплексы имитационного моделирования работы экскаваторно–автомобильной системы карьера «CEBADAN– AUTO» (ИПК «CEBADAN–AUTO») и экскаваторно–железнодорожной системы карьера «CEBADAN–RT» (ИПК «CEBADAN–RT»).

Рисунок 10. Структура информационного обеспечения ИПМК «Календарное планирование ГТР» в рамках АКСУ ГК «Джетыгара»

Для моделирования работы ГТК в ИПК «CEBADAN–AUTO» по каждому ТСП экспортируются основные технологические показатели: производительность ГТК, продолжительность ТСП, количество экскаваторов, находящихся в работе, а также объемы работ по каждому из них, выполняемые в текущем периоде. Далее с учетом указанных показателей, а также содержания полезного компонента в руде и расстановки горного оборудования в карьерном пространстве осуществляется подбор необходимого количества автосамосвалов, достаточного для обеспечения вывоза запланированной производительности ГТК. Таким образом, по результатам моделирования из общего количества полученных вариантов выбирается оптимальный вариант работы комплекса с минимальными простоями, максимальной производительностью оборудования и минимальными экономическими затратами.

Аналогичная процедура проводится и при использовании железнодорожного транспорта. Только в этом случае вся информация экспортируется в ИПК «CEBADAN– RT», и там производится моделирование работы ГТК.

При использовании на карьере комбинированного автомобильно–железнодорожного транспорта моделирование осуществляется в два этапа. На первом этапе по вышеописанному алгоритму моделируются данные в ИПК «CEBADAN– AUTO». Затем информация по пунктам погрузки на железнодорожные забои, а также данные по перегрузочным складам экспортируются в ИПК «CEBADAN–RT». Здесь производится моделирование работы ГТК и находится оптимальный вариант.

После выбора оптимального варианта полученные данные импортируются в ИПМК «Календарное планирование ГТР» и строится календарный план ГТР (рисунок 11). На плане дается информация как по каждому экскаватору в отдельности, так и кумулятивные кривые по руде, вскрыше и горной массе. Для каждого отдельного экскаватора дается его местонахождение и состояние (в работе, на ремонте, в каких–либо простоях) в каждую смену.

Приоритетным принципом при взаимодействии программных комплексов календарного планирования и имитационного моделирования работы горно–транспортных систем карьеров является соответствие моделей друг другу, то есть горизонты и расстановка экскаваторов на имитационной модели ГТК должны совпадать с данными планируемого периода.

Другим важным принципом при осуществлении взаимодействия модулей системы является сопоставимость по структуре, формату и содержанию информационных потоков, циркулирующих в процессах календарного планирования и имитационного моделирования работы горно–транспортного комплекса. Информация, переносимая из модуля в модуль, должна быть сопоставима в плане наименования, размерности и т.д.

Рисунок 11 – Календарный план горно–транспортных работ на месяц

Программно–методический комплекс также обладает встроенным модулем, предназначенным для расчета экономического эффекта работы экскаваторно–автомобильного комплекса (рисунок 12) [37]. Каждый полученный вариант календарного плана экономически оценивается по следующим показателям: условный экономический эффект, относительный экономический эффект, объемно–ориентированный условный экономический эффект. Сравнительная экономическая оценка вариантов планирования ГТР может в автоматизированном режиме выводиться графически. Оцениваться могут варианты любого этапа планирования – оперативного, недельно–декадного, месячного, квартального, годового и перспективного. При этом обеспечивается высокая степень чувствительности показателей экономической эффективности к изменению параметров учитываемых технологических, технических и организационных факторов.

Рисунок 12. Основные показатели эффективности экскаваторно–автомобильного комплекса.

Таким образом, ИПМК «Календарное планирование ГТР», функционирующий в рамках АКСУ ГК «Джетыгара», с применением метода имитационного моделирования и всего набора модулей для оперативного анализа вариантов и оптимизации параметров работы ГТК, обеспечивает высокую степень точности календарного планирования ГТР и позволяет в существенной степени повышать эффективность функционирования реального технологического комплекса. Принципиальной новизной является то, что благодаря взаимодействию программно–методических комплексов рациональное соотношение, оптимальные технологические, технические, организационные и экономические параметры функционирования горного и транспортного оборудования можно определить уже на этапе календарного планирования.


2.5 Имитационный программно–методический блок ИПМК «СЕБАДАН» для решения задач управления инновационными процессами

Выбор и замена основного технологического оборудования относятся к техническому виду инноваций, которые рассматриваются как мероприятия по освоению более мощного и производительного оборудования, замены старого на новое и т.д. Решение этой задачи в рамках автоматизированной корпоративной системы управления геотехнологическим комплексом «Джетыгара», осуществляется с помощью имитационного программно–методического блока ИПМК «СЕБАДАН», подразделяющегося на два подблока – ИПМК «СЕБАДАН–АВТО» и ИПМК «СЕБАДАН–Ж.Д.». Заложенное в них программно–методическое обеспечение позволяет пооперационно воспроизводить порядок и последовательность процесса горно–транспортных работ с учетом функционирования основного технологического оборудования в конкретных горно–геологических и горнотехнических условиях. Помимо этого, как следует из рисунка 12, сами транспортные средства в рамках имитационной модели горно–транспортного комплекса также представляют собой модель, в которой могут варьироваться внутренние параметры, определяющие текущие затраты (заработная плата водителя, остаточная стоимость) и режим работы объекта – скорость передвижения, полезная масса. Варьируя КПД трансмиссии автосамосвала, в зависимости от его возраста и технического состояния, а также загрузку машины, мы получаем различные скорости движения, расход топлива и шин, объем перевезенной горной массы, себестоимость перевозок и т.д. От изменения перечисленных параметров изменяется и вся ситуация внутри моделируемого горно–транспортного комплекса – меняется его производительность по руде и вскрыше, простои и наработка основного оборудования, загруженность участков транспортных коммуникаций, количество вредных выбросов, себестоимость горно–транспортных работ и т.д.

Таким образом, варьируя различные модели карьерных автосамосвалов в одних и тех же горнотехнических и горно–геологических условиях, можно с высокой степенью точности и достоверности определить наиболее экономически целесообразную модель в каждом конкретном случае, необходимое количество и численное соотношение горного и транспортного оборудования.

В качестве критерия эффективности функционирования горно–транспортного комплекса согласно принятой методике экономической оценки на стадии оптимизации принят показатель удельных текущих затрат по горной массе, а на стадии эффективности инновационного проекта – условный экономический эффект от реализации получаемых доходов [39].

Порядок адекватного учета геометрических характеристик автотрассы и расположения пунктов погрузки и разгрузки горной массы демонстрируется на примере рисунка 13. В случае рассмотрения конкретного карьера, структура и геометрия автотрассы сканируется с плана горных работ либо импортируется база данных по факту на данный момент времени из подсистемы автоматизированной системы диспетчеризации горно–транспортных работ АСД ГТР «АДИС», которая периодически корректируется на предприятии в связи с фактическими изменениями в карьерном пространстве. При этом учитывается функциональность каждого участка автодороги, что выражается в качественных характеристиках (покрытие на постоянных и временных участках, пункт погрузки или выгрузки, склад), направление движения автотранспорта, геометрия и т.д.

Рисунок 12. Структура исследований по оптимизации параметров работы экскаваторно– автомобильного комплекса.


Рисунок 13. Структура автодороги Житикаринского карьера АО «Костанайские минералы».

В рамках учета конкретных горно–геологических и горнотехнических условий эксплуатации транспортных средств важным моментом является адекватный учет моделей и состояния погрузочного оборудования и оборудования на перегрузочных складах, физико–механических свойств и качественных характеристик экскавируемой и транспортируемой горной массы. Экономические характеристики этих элементов горно–транспортной системы также включают остаточную стоимость и заработную плату водителя, стоимость электроэнергии.

В процессе моделирования работы горно–транспортного комплекса обязательным условием является учет рабочего и общего парка горного и транспортного оборудования.

Эксперименты по подбору экономически целесообразных моделей и необходимой численности автосамосвалов выполнялись при прочих равных горно–геологических и горнотехнических условиях. [40] За базовый вариант был принят фактически функционирующий в карьере горно–транспортный комплекс с фиксированной производительностью его по руде и вскрыше.

Так как все эксперименты проводились на имитационной модели экскаваторно–автомобильного комплекса, то важным моментом является ее достоверность по отношению к фактическому положению дел. Помимо прочих других сравниваемых показателей, одним из главных и определяющих критериев достоверности принимается показатель удельных текущих затрат по горной массе, поскольку именно в нем в наивысшей степени интегрируется влияние всех определяемых факторов. Если сравнить фактическое значение (данные по октябрю 2007 года представлены на рисунке 14) с полученным на модели, можно убедиться в их высокой степени сопоставимости. При идентичности прочих показателей отклонения в значения фактического показателя удельных текущих затрат и получаемого на модели могут иметь место лишь в случае рассмотрения работы горно–транспортного комплекса за разные временные периоды, либо из–за расхождений в исходных экономических показателях.

Рисунок 14. Диаграмма динамики изменения показателя удельных текущих затрат в течение октября 2007 года

В рамках проведенных исследований [41] рассматривались практически все наиболее распространенные и производящиеся в мире модели карьерных автосамосвалов с грузоподъемностью свыше 30 тонн. Основные результаты экспериментов по всему рассмотренному модельному ряду представлены в таблицах 1 и 2.

В таблице 1 представлены варианты без ограничения горно–транспортного комплекса по производительности. Если в первом случае наиболее оптимальной моделью автосамосвала в условиях Житикаринского карьера является Komatsu HD–785–5, то во втором случае с третьего места на первое переместился автосамосвал БелАЗ–75145. Для того, чтобы выяснить причину такого перемещения обратимся к данным, представленным в таблице 3.

Согласно указанным в таблице 3 данным по степени выполнения плановых заданий по горной массе горно–транспортный комплекс с использованием модели автосамосвала Komatsu HD–785–5 обеспечивает выполнение плановых показателей при пяти машинах в рабочем парке и при полной загрузке мощностей почти на 115%, а с использованием автосамосвалов марки CAT–785C и БелАЗ–75145 соответственно на 110,23 и 103,4 процентов. В условиях наличия ограниченности сбыта сырья превышение заданной производительности нецелесообразно, так как при выполнении ста процентов Таблица 1 – Основные результаты моделирования без ограничения по производительности горно–транспортного комплекса планового задания горно–транспортный комплекс будет просто простаивать, а в связи с тем, что стоимости у транспортных единиц разные, то простой соответственно отражается и на себестоимости горно–транспортных работ в целом. Простой более дешевого автосамосвала БелАЗ–75145 в меньшей степени ведет к увеличению себестоимости горно–транспортных работ. Вместе с этим, эта модель имеет большую технологическую совместимость с задействованным погрузочным оборудованием и время вынужденных простоев в этом случае будет существенно меньше.

Таблица 1

Варианты без ограничения горно–транспортного комплекса по производительности

П/П

Модель автосамосвала

Грузоподъемность, т

Удельные текущие затраты, $/т

Плановые

Оптимальные

1–базовый

БелАЗ–7549, БелАЗ–7519, БелАЗ–75145

80 (6шт), 110 (4шт.), 120 (3шт.)

0,4272

0,3718

2

Hitachi EH–1700

90

0,4431

0,4262

3

Hitachi EH–1100

60

0,4317

0,4168

4

Hitachi EH–750

42

0,4301

0,4178

5

БелАЗ–7540

30

0,4208

0,4151

6

CAT–773F

54,4

0,4117

0,3971

7

БелАЗ–7555

55

0,4116

0,4041

8

CAT–775

63,5

0,4011

0,3869

9

Komatsu HD–465

55

0,3989

0,3853

10

Hitachi EH–3000

140

0,3985

0,3836

11

CAT–777F

90,7

0,3837

0,3737

12

БелАЗ–7547

45

0,3778

0,3717

13

БелАЗ–75131

130

0,3749

0,3564

14

Komatsu HD–605

63

0,3670

0,3530

15

БелАЗ–75145

120

0,3518

0,3274

16

CAT–785С

136

0,3496

0,3496

17

Komatsu HD–785–5

91

0,3196

0,3019


Таблица 2

Основные результаты моделирования с ограничением по производительности горно–транспортного комплекса

П/П

Модель автосамосвала

Грузоподъемность, т

Удельные

текущие затраты, $/т

Плановые

При полной мощности

1–базовый

БелАЗ–7549, БелАЗ–7519, БелАЗ–75145

80 (6шт), 110 (4шт.), 120 (3шт.)

0,4514

0,4272

2

Hitachi EH–1700

90

0,5178

0,4431

3

Hitachi EH–3000

140

0,4499

0,3985

4

CAT–775

63,5

0,4380

0,4011

5

Komatsu HD–465

55

0,4342

0,3989

6

CAT–773F

54,4

0,4309

0,4117

7

Hitachi EH–750

42

0,4307

0,4301

8

БелАЗ–7540

30

0,4306

0,4208

9

БелАЗ–7555

55

0,4266

0,4116

10

Hitachi EH–1100

60

0,4245

0,4317

11

CAT–777F

90,7

0,4198

0,3837

12

Komatsu HD–605

63

0,4030

0,3670

13

БелАЗ–7547

45

0,4000

0,3778

14

БелАЗ–75131

130

0,3911

0,3749

15

CAT–785С

136

0,3854

0,3496

16

Komatsu HD–785–5

91

0,3673

0,3196

17

БелАЗ–75145

120

0,3518

0,3274

Таблица 3

Основные технико–экономические показатели по первым трем лучшим результатам исследований

Вариант моделирования

Базовый

БелАЗ–75145 (120 т)

Komatsu

HD785–5

(91 т)

CAT–785C (136 т)

1

Количество автосамосвалов

9

6

7

5

2

Количество рейсов

603

444

649

417

3

Общий пробег, км

1422,18

1048,98

1528,00

971,26

4

Расстояние транспортирования, км

703,69

519,55

758,75

481,79

5

– средневзвешенное

2,36

2,37

2,36

2,34

6

Средневзвешенная высота подъема горной массы, м

81,33

86,26

86,09

79,51

7

Средняя скорость движения, км/ч

26,86

28,76

30,65

30,35

8

– в нулевом направлении

31,76

33,94

35,79

35,37

9

– в грузовом направлении

12,88

15,35

18,35

18,08

10

– в порожняковом направлении

35,93

36,99

37,80

37,61

11

Общий расход топлива, л

12705,4

6223,86

6419,74

6774,80

12

Удельный расход топлива, г/ткм

165,94

82,68

77,29

85,59

13

Количество израсходованных шин, шт.

0,19

0,21

0,31

0,19

14

Среднее время рейса, мин

9,06

8,40

6,74

7,60

Продолжение таблицы 3

16

Количество экскаваторов

3

3

3

3

17

Степень выполнения плана, %

105,66

103,40

114,93

110,23

18

Расход электроэнергии, кВтч

1488,96

1484,62

1543,11

1557,76

19

– в работе

1449,81

1463,26

1521,51

1542,10

20

– в простое

39,15

21,36

21,60

15,66

21

Коэффициент занятости пунктов погрузки

0,51

0,49

0,52

0,48

22

Коэффициент использования рабочего времени

0,40

0,43

0,46

0,44

23

Производительность комплекса по горной массе (период), тыс. м3

6222

6222

6222

6222

24

Производительность комплекса по горной массе (период), тыс. т

15555

15555

15555

15555

25

Удельные текущие затраты, $/м3

1,1285

0,9095

0,9183

0,9635

26

Удельные текущие затраты, $/т

0,4514

0,3638

0,3673

0,3854

Расчеты по экономической оценке рассматриваемых проектов приведены в таблице 4, откуда следует, что срок окупаемости лучшего варианта с использованием автосамосвала БелАЗ–75145 составляет 3,74 года, а экономический эффект от реализации проекта в сравнении с базовым вариантом составит 1362,48 долларов США.

Таблица 4

Расчет экономического эффекта по наиболее целесообразным вариантам моделирования

Вариант моделирования

Базовый

БелАЗ–75145 (120 т)

Komatsu

HD785–5

(91 т)

CAT–785C (136 т)

1

Плановая производительность комплекса по горной массе, т

25417

25417

25417

25417

2

Стоимость автосамосвала, тыс. $

850,0

1161,0

2000,0

3

Объем инвестиций, тыс. $

5100,0

8127,0

10000,0

При неограниченной производ ительности ГТ Р

4

Удельные текущие затраты, $/м3

1,068

0,8796

0,799

0,8741

5

Удельные текущие затраты, $/т

0,4272

0,3518

0,3196

0,3496

6

Доходы по комплексу, тыс. $/год

20078,95

20078,95

20078,95

20078,95

7

Затраты по горно–транспортному комплексу, тыс. $/год

6645,10

5472,25

4971,38

5438,03

8

Условный экономический эффект, тыс. $/год

13433,85

14606,70

15107,57

14640,92

9

Относительный экономический эффект, тыс. $/год

1172,85

1673,72

1207,07

10

Срок окупаемости, лет

4,35

4,86

8,28


Продолжение таблицы 4

При фиксированной производительности ГТ Р

11

Удельные текущие затраты, $/т

0,4514

0,3638

0,3673

0,3854

12

Доходы по комплексу, тыс. $/год

20078,95

20078,95

20078,95

20078,95

13

Затраты по горно–транспортному комплексу, тыс. $/год

7021,15

5658,67

5713,55

5994,63

14

Условный экономический эффект, тыс. $/год

13057,81

14420,28

14365,40

14084,32

15

Суммарные затраты по ЭАК, долларов США.

11472

9246,19

9335,86

9795,15

16

Относительный экономический эффект, тыс. $/год

1362,48

1307,60

1026,51

17

Срок окупаемости проекта, лет

3,74

6,22

9,74

Одним из важных выводов по результатам проведенных исследований является установление факта о совместимости горного и транспортного оборудования. Помимо технической совместимости по габаритам машин они должны соответствовать друг другу по технологическим (соотношение емкости кузова автосамосвала и емкости ковша экскаватора) и экономическим параметрам. Последние два взаимосвязаны и их приоритет определяется конкретными внешними условиями функционирования предприятия. Оптимальный вариант или минимальные удельные текущие затраты по горной массе могут наблюдаться как при выполнении плановых показателей по производительности, так и при выполнении, либо недовыполнении таковых. Идеальным является первый случай, говорящий о полном технологическом и экономическом соответствии горного и транспортного оборудования. В случае, когда имеет место выполнение плановых заданий при большем значении показателя удельных текущих затрат имеет место так называемый «затратный механизм», который в процессе оптимизации должен быть сведен к минимуму.

В современных условиях все более высокую степень актуальности начинает приобретать фактор экологичности проекта. Данный фактор также может существенно повлиять на процесс выбора инвестиционного проекта, касающегося подбора транспортных средств. Предлагаемый подход позволяет по результатам моделирования оценить объем выбросов в рассматриваемых вариантах и определить объем затрат, связанных с экологическими мероприятиями на карьере. Данный вопрос решается согласно определенным нормам и порядку производимых расчетов [41].


ЗАКЛЮЧЕНИЕ

При переходе к рыночной экономике для многих предприятий стоит актуальным вопрос повышения эффективности управления. В современных условиях одним из основных направлений повышения эффективности управления является использование автоматизированных информационно–управляющих систем. Теперь споры и дискуссии ведутся не о необходимости автоматизации, а на тему способов ее осуществления. Каждый проект в области автоматизации должен рассматриваться предприятием как стратегическая инвестиция средств, которая должна окупиться за счет улучшения управленческих процессов, повышения эффективности производства–сокращения издержек. В выборе правильного решения должно быть, в первую очередь, заинтересовано руководство предприятия. Данный проект должен ставиться на один уровень с приобретением, например, новой производственной линии или строительством цеха.

В настоящее время активно протекают процессы интеграции мелких предприятий в корпорации. Информационная система корпорации, как правило. должна обеспечивать работу нескольких территориально распределенных подразделений. В связи с этим становится невозможным применение централизованной архитектуры базы данных. Информационные ресурсы должны стать распределенными.

Процесс автоматизации начинается с анализа деятельности предприятия и выработки основных рекомендаций к будущей информационной системе. Только после этого решается вопрос выбора той или иной готовой системы или разработки собственной. В Казахстане гораздо чаше, чем за рубежом, принимается решение о проведении разработки собственной информационной системы. В этом случае, приходится решать целый ряд проблем таких как, выбор базового программного и аппаратного обеспечения, проектирование функциональной структуры информационной системы, проектирование распределенной базы данных и расчет параметров ее функционирования.

При анализе основных тенденции развития казахстанского рынка КИС, можно выделить следующие основные тенденции развития Казахстанского рынка ПО управления предприятиями:

  1. Преобразование ряда КИС для соответствия MRP–стандартам.
  2. Интеграция отдельных модулей казахстанских и западных КИС.
  3. Появление конкурентоспособных КИС казахстанской разработки
  4. Заметное повышение интереса крупных и средних заказчиков к отраслевым версиям КИС. Ориентация казахстанских разработчиков корпоративного ПО на отраслевые решения.
  5. Значительное увеличение числа фирм, занимающихся внедрением программных продуктов других разработчиков (особенно, 1С).
  6. Рост культуры выбора и эксплуатации КИС. Заказчики начинают более придирчиво выбирать КИС, учитывая их функциональность, стоимость, легкость настройки и сопровождения. Следует отметить, что рыночная стоимость предприятия с внедренной КИС значительно выше, и это также является одним из побудительных мотивов предприятиям для инвестирования в свою автоматизацию.
  7. Растет число аудиторских фирм. Появление спроса на консультационные услуги, помогающие проанализировать все многообразие присутствующего на рынке корпоративного ПО и выбрать КИС под конкретные задачи предприятия. Выбор КИС сложен и длителен, поэтому, судя по всему, предприятия уже начинают задумываться о необходимости оплаты услуг фирм, которые смогут упростить и сократить этот процесс.
  8. При сохранении текущих тенденций развития казахстанского рынка корпоративного ПО в ближайшие годы можно с большой степенью вероятности спрогнозировать возможное обострение конкуренции между западными, российскими и казахстанскими КИС, особенно среди средних и крупных предприятий. Решающими факторами в конкурентной борьбе на рынке в обозримом будущем станут: скорость расширения функциональных возможностей КИС и их адаптации к нуждам клиента; быстрота внедрения систем; качество работ по расширению возможностей, адаптации и внедрению КИС. Немаловажную роль сыграют также способность и желание компаний к установлению между собой партнерских отношений (и даже образованию разных альянсов) для получения различного рода рыночных преимуществ.

Подводя итог обзора используемых корпоративных информационных систем на АО «Костанайские минералы», хотелось бы отметить, что развитие IT–сегментов, особенно его софтверной составляющей является одним из основных ключевых факторов в становлении новой «умной» или как ее иногда называют «цифровой» экономики страны. А в следствии увеличение качества и количества произведенной продукции.

Совсем недавно министерством связи и информации была презентована программа по развитию ИТ–отрасли РК на 2011–2020гг., где основной упор был сделан на модернизацию инфокоммуникационной инфраструктуры и разработку ПО, а также увеличение доли ИТ–отрасли в ВВП страны до 5 %.


СПИСОК ИСПОЛЬЗУЕМОЙ ЛИТЕРАТУРЫ

  1. Кравченко Т.К. Современные информационные технологии. – М: ГУ–ВШЭ, 1998
  2. Годин В.В., Корнеев И.К. Управление информационными ресурсами. – М.: ИНФРА–М, 1999
  3. Архипенков С., Голубев Д., Максименков О. Хранилища данных: от концепции до внедрения. – М: ДИАЛОГ–МИФИ, 2002
  4. Карминский П.В., Нестеров И.И. Информатизация бизнеса. М.: Финансы и статистика, 1997
  5. Марусин В.В. Информатика систем управления: методическое пособие. – Н–сиб., НГУ. – 2000
  6. Месарович М., Мако Д., Такахара И. Теория иерархических многоуровневых систем. М.: Мир, 1973
  7. Цикритзис Д., Лоховский Ф. Модели данных. – Финансы и статистика, 1989
  8. Информационные системы с апостериорной обработкой результатов наблюдений: Е. Ф. Иванкин – Санкт–Петербург, Горячая Линия – Телеком, 2008 г.– 168 с.
  9. Информационные технологии и вычислительные системы, №1, 2007: Редактор С. В. Емельянов – Санкт–Петербург, Едиториал УРСС, 2007 г.– 84 с.
  10. Информационные технологии и вычислительные системы, №4, 2006: Редактор С. В. Емельянов – Москва, Едиториал УРСС, 2006 г.– 116 с.
  11. Информационные технологии и вычислительные системы. №2: Емельянов С.В. (Ред.) – Москва, 2005 г.– 299 с.
  12. Информационные технологии и вычислительные системы: Емельянов С.В. – Москва, 2010 г.– 112 с.
  13. Информационные технологии и вычислительные системы: Емельянов С.В. (под ред.) – Москва, 2008 г.– 96 с.
  14. Информационные технологии и системы (комплект из 2 книг): Б. С. Воинов – Санкт–Петербург, ННГУ им. Н. И. Лобачевского, 2001 г.– 684 с.
  15. Компьютерные информационные технологии. Практикум: – Санкт–Петербург, БГЭУ, 2010 г.– 172 с.
  16. Лучшие практики внедрения SAP: Джордж У. Андерсон – Москва, Лори, 2011 г.– 640 с.
  17. SAP R/3 для каждого. Пошаговые инструкции, практические рекомендации, советы и подсказки: Джим Маззулло, Питер Уитли – Москва, Баланс Бизнес Букс, 2008 г.– 336 с.
  18. http://galaktika.kz/
  19. http://parus.ru/kz/
  20. http://www.it.ru/
  21. http://1C.ru/
  22. Галиев С.Ж., Жусупов К.К., Татишев Е.Н. и др. Автоматизированное корпоративное управление геотехнологическими комплексами на открытых разработках /Под общ. ред. С.Ж. Галиева. Алматы, 2007. 237 с.
  23. Галиев С.Ж., Бояндинова А.А., Астраханцев В.А., Жусупов К.К. Структура и организация информационного обеспечения автоматизированной системы диспетчеризации работы экскаваторно–автомобильного комплекса «АДИС–Авто» //Научно–техническое обеспечение горного производства: Сб. научн. тр. ИГД им. Д.А. Кунаева. Т. 72. Алматы, 2006. С. 138–143.
  24. Галиев С.Ж., Бектуреев А.С., Жусупов К.К., Иванов К.К., Сейтаев Е.Н., Татишев Е.Н., Шабельников Е.А. The Automat ed System Of Disputcing Of Excavator–Railway Complex Work On Open–Pit – «ADIS–RT» // Proceedings of the 16th International Symposium on Mine Planning and Equipment Selection (MPES 2007) and the 10th International Symposium on Environmental Issues and Waste Management in Energy and Mineral Production (SWEMP 2007), Bangkok, Thailand, 2007. P. 330–337.
  25. Жусупов К.К., Пуненков С.Е., Галиев С.Ж., Бояндинова А.А., Бояндинова Ж.А. Планирование и управление рудопотоками на АО «Костанайские минералы» // Современные проблемы механики сплошных сред. Вып. 7 «Гидрогазодинамика, геомеханика и геотехнологии». Бишкек, 2008. С. 64–72.
  26. Адилханова Ж.А. Автоматизированное планирование горно–транспортных работ в системе корпоративного управления геотехнологическим комплексом //Инновационное развитие и востребованность науки в современном Казахстане. Ч.2: Естественно–технические науки, Алматы, 2008. С. 386–388.
  27. Бояндинова А.А., Адилханова Ж.А., Жусупов К.К., Пуненков С.Е. Методика оперативного мониторинга и управления рудопотоком // Научный журнал КазНТУ "Вестник". Наука о земле, Алматы, 2009. С. 64–70
  28. Васильев М.В. Транспорт глубоких карьеров. –М.: Наука, 1983. – 294с.
  29. Галкин В.А. Технологические основы проектирования и планирования грузопотоков на рудных карьерах с автомобильным транспортом. Дисс. докт. техн. наук. г.Магнитогорск, 1987. – 290с.
  30. Галиев С.Ж., Ахмедов Д.Ш., Бояндинова А.А., Жусупов К.К. Клочков Н.М. Основное содержание и принципы создания Автоматизированной системы управления геотехнологическим комплексом «Джетыгара». Республика Казахстан г.Житикара, 2005. – 375–384с.
  31. Долженков П.А. Научное обеспечение методики комплексной оценки эффективности работы карьерных автосамсвалов. Дисс. канд. техн. наук. – г.Алматы, 2005. –146с.
  32. Мариев П.П., Кулешов А.А. Карьерный автотранспорт. С.Петербург «Наука» 2004. –429с.
  33. Кортелев О.Б., Молотилов С.Г., Норри В.К. Интенсификация горных работ на карьерах //Горный журнал. – 2006. – №1. – С. 115–117.
  34. Галиев С.Ж., Жусупов К.К., Татишев Е.Н. и др. Автоматизированное корпоративное управление геотехнологическими комплексами на открытых разработках /под общ. ред. С.Ж. Галиева. – Алматы, 2007. – 237 с.
  35. Результаты опытно–промышленной эксплуатации ИПМК «Календарное планирование горно–транспортных работ» //Труды IV международной научно–практической конференции «Геотехнология–2007: проблемы и пути устойчивого развития горнодобывающих отраслей промышленности» (23–25 мая 2007 г.). – Хромтау, 2007. – СС. 481–487.
  36. Джаксыбаев А.Х. Разработка метода планирования горно–транспортных работ в карьерах на основе выделения технологически стабильных периодов: дисс. … канд. техн. наук. – Алматы, 1999.
  37. Галиев С.Ж., Бояндинова А.А., Курманбеков Г.А., Жусупов К.К. «Реализация экономико–математической модели геотехнологического комплекса при оценке эффективности его функционирования» /Материалы Международной научно–практической конференции «Абишевские чтения–2006» (18–19 мая 2006 г.). – Караганда, 2006. – С. 416–422.
  38. Галкина Н.В. Социально–экономическая адаптация угледобывающего предприятия к инновационной модели технологического развития./Автореф. докт. экон. наук, Екатеринбург, 2008. – 40с.
  39. Галиев С.Ж., Рамазанов Б.М., Бекпеисова Н.С. Оценка экономической эффективности работы горно–транспортных комплексов карьеров //Труды Международной научной конференции “Наука и образование – ведущий фактор стратегии “Казахстан–2030”. – Караганда, 1998. – С. 473–476.
  40. Галиев С.Ж., Бояндинова А.А. Bсследование эффективности работы горно–транспортного комплекса в рамках решения задач управления инновационными процессами Передовые технологии на карьерах C. 36–45
  41. Сборник методик по расчету выбросов вредных веществ в атмосферу различными производствами. – Алматы: «КАЗЭКОЭКСП», 1996.

Проектирование корпоративных информационных систем предприятия добывающих отраслей на примере АО «Костанайские минералы»