Реинжиниринг развития
|
Минский филиал государственного образовательного учреждения высшего профессионального образования «Московский государственный университет экономики, статистики и информатики (МЭСИ)» |
Минский филиал МЭСИ |
|||||
|
Кафедра Экономики Контрольная работа по дисциплине «Реинжиниринг бизнес-процессов» |
||||||
|
Вариант 13 |
||||||
|
Студент (гр.ЗАУ 05-41) |
|
|
|
|||
|
Ф.И.О., № зачетки |
подпись |
Дата |
||||
|
Руководитель |
|
|
|
|||
|
Ф.И.О. |
подпись |
Дата |
||||
|
Зарегистрировано на кафедре |
||||||
|
Ф.И.О. |
Подпись |
Дата |
||||
|
Минск 2009 г. |
Содержание
Реинжиниринг развития__________________________________________3
Практическое задание____________________________________________6
Литература_____________________________________________________13
Реинжиниринг развития
По мнению К. Коулсон-Томаса, реинжиниринг развития может привести к заметному улучшению, однако всего лишь «приростному» по отношению к существующему уровню ведения бизнеса. Такое совершенствование происходит за счет отказа от малоценных дополнительных видов деятельности, передвижения границ между подразделениями и делегирования полномочий с целью повышения производительности и экономии требуемых ресурсов.
В противоположность просто совершенствованию, реинжиниринг предполагает осуществление радикальных, коренных изменений. Это может означать кризисный реинжиниринг как бизнес-процессов, так и всей организации в целом, а также взаимоотношений с поставщиками и потребителями. Подобная реструктуризация осуществляется после глубокого и тщательного обследования, вскрывающего как недостатки, так и скрытые неиспользованные возможности персонала, процессов, информации и технологии, а также после осмысления новых способов их эффективного взаимодействия.
В результате тщательного и всестороннего анализа часто можно обнаружить обширные области совершенствования бизнес-процессов посредством их упрощения. Так, скорость и качество протекания определенного бизнес-процесса можно увеличить, если параллельно выполнять те виды деятельности, которые ранее выполнялись последовательно, либо обобщить и систематизировать наиболее важную информацию (собираемую в критических точках протекания бизнес-процесса).
Усилия по проведению улучшений в жизнь должны быть достаточно мощными и сконцентрированными. Д. Миллер считает, что упрощение может касаться всего бизнес-процесса или его отдельных фрагментов. Другие подходы к совершенствованию бизнес-процесса, выходящие за рамки только лишь упрощений, требуют более глубокого и радикального вмешательства в структуру выполнения всех работ и организации бизнес-процесса.
Чтобы обеспечить деятельность большинства организаций, обычно достаточно всего от 3 до 10 основных бизнес-процессов. Но определить их невозможно без соответствующего анализа и так называемого инсайта (интуиции). Бизнес-процессы редко можно описать в терминах традиционных управленческих структур, а тем более отыскать среди традиционных видов деятельности. Обычно выделяют три вида типичных бизнес-процессов: выработка стратегии, разработка нового товара, выполнение заказов. Масштаб программы реинжиниринга зависит от того, сколько основных бизнес-процессов будет ею охвачено. Результаты исследования конкретных хозяйственных ситуаций, возникающих в процессе реальных попыток перепроектирования и реинжиниринга бизнес-процессов, свидетельствуют как о достигнутых в ряде случаев существенных успехах, так и о неудачах и разочарованиях.
Перепроектирование и реинжиниринг бизнес-процессов может позволить организации создать возможности для более тесного взаимодействия между поставщиками и заказчиками.
Так, например, в результате успешно проведенного в течение немногим более одного года реинжиниринга своего бизнес-процесса типа «выполнение заказов» компания Bell Atlantic Corporation достигла сокращения времени реализации этого бизнес-процесса (выполнение заказов на подключение корпоративных клиентов к каналам связи, обеспечивающим высокоскоростную передачу данных и видеокоммуникации) с 30 дней до 3 и смогла, таким образом, не только сохранить существующую клиентуру, но и привлечь многих новых заказчиков, то есть значительно расширить масштабы своего бизнеса.
Трансформация компании предполагает решительный отказ от традиционно сложившихся порядков, определение, переосмысление, переоценку и проведение изменений ключевых бизнес-процессов и структуры организации. Трансформация предполагает фундаментальное изменение сущности и характера выполняемых работ. Поддержка такого фундаментального изменения требует, по мнению П. МакХью, Дж. Мерли и У. Уиллера, применения комплексного (системного) подхода к человеческим ресурсам, обучению и развитию персонала, изменению структуры управления и ключевых бизнес-процессов, что в случае удачной реализации может привести к возникновению синергетического эффекта (превышение положительного результата совместного действия составляющих некоторого процесса или явления над суммой результатов изолированного действия каждой из них).[1, с.190-195]
Практическое задание.
Реинжиниринг бизнес процесса рекламного агентства
Бизнес - процесс: «Заключение договора на предоставление рекламных услуг».
Анализ базовой модели бизнес процесса «как есть»:
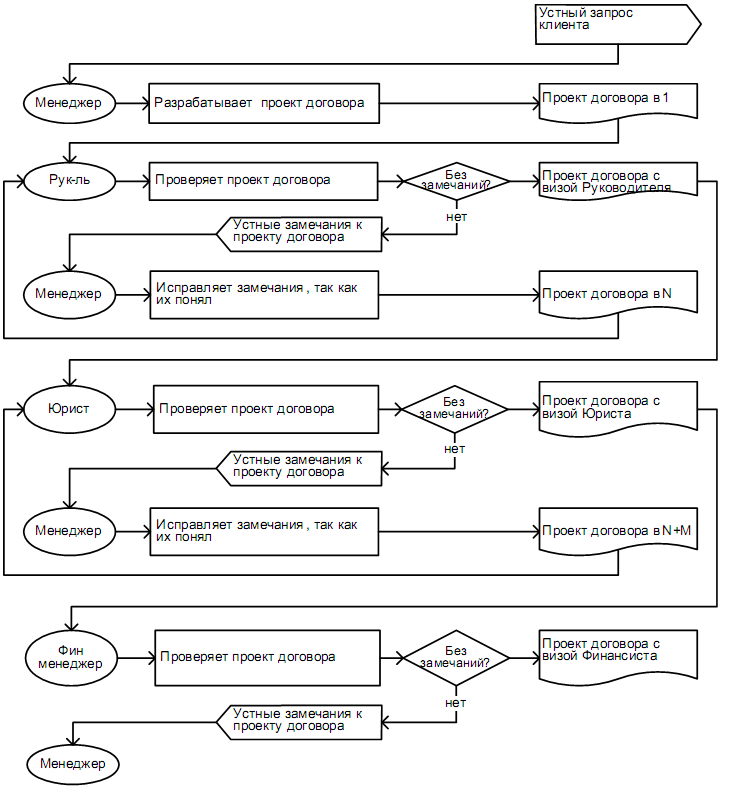
1. Суть процесса на первом этапе заключается в том, что в рекламном агентстве менеджер по продажам, в обязанности которого входит работа с клиентами, анализирует информацию, полученную от клиента о его потребностях, и предлагает ему наиболее выгодное решение. Проще говоря, у клиента есть потребность в получении требуемого эффекта от рекламы. Задача менеджера по продажам, понять эту потребность, оценить специфику деятельности клиента, оценить наиболее подходящие клиенту маркетинговые исследования рынка, оценить необходимость разработки бренда, создания рекламных слоганов, сделать клиенту предложение и при условии согласия клиента внести все предложенные решения в договор.
2. Далее происходит стандартная для большинства компаний схема согласования. Договор согласуется с непосредственным руководителем, который проверяет правомерность установленных условий, цен и т.п. Вследствие чего он ставит под ним свою подпись, которая фактически говорит о том, что он подтвердил свою ответственность, выраженную в выгодности данного контракта для компании.
3. Далее договор попадает к юристу. Юрист проверяет, а вообще правомочен ли договор? Не противоречит ли он законодательству, не нарушены ли интересы компании. Если дело дойдет до суда мы сможем его выиграть? И опять же юрист ставит подпись на том, что он договор проверил а значит, подтвердил свою ответственность за правомочность данного договора.
4. Далее финансовый менеджер, который проверяет, а, вообще говоря, мы договор заключили верно, с точки зрения финансовой схемы компании? Цена, скидки, условия платежа согласно утвержденных норм или мы делаем клиенту какую-то поблажку? Если делаем то будьте любезны объясните почему. И в итоге опять подпись, которая опять же подтверждает ответственность.
Понятно, что после каждого согласования договор может и не быть согласован. В этом случае он отправляется менеджеру на доработку. Менеджер его дорабатывает и цикл повторяется.
Самое интересное начинается после того, как клиент получает согласованный с такими усилиями Договор, и выясняется, что "его не правильно поняли"…
Т.е. ошибка в приеме устной информации произошла на самом первом шаге процесса.
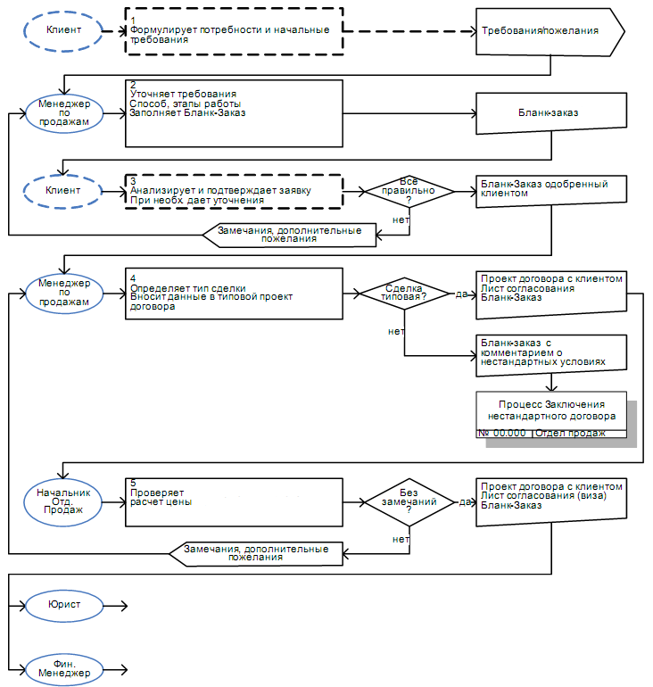
На рисунке 1 приведен пример схемы отображающей состояние с заключением договора.
Рисунок 1. Описание процесса заключения договоров на предоставление рекламных услуг.
По этой схеме будем проводить оценку оптимальности.
Внедрение разработанных рекомендаций к бизнес процессу "как должно быть":
1. Юридический отдел разработал формы типовых договоров и совместно с начальником отдела продаж установил четкие правила определения, того к какому типу договоров относится та или иная сделка. Начальник отдела продаж разработал бланк-заказ, который помогает менеджеру точно определить требования клиента, условия работ, стоимость и тип договора.
2. При начале взаимодействия с клиентом менеджер заполняет бланк-заказ, который помогает ему четко понять, что именно хочет клиент, и какие работы должны быть проведены. Заполненный бланк-заказ он показывает клиенту и получат от него подтверждение того, что его правильно поняли. После чего менеджер выбирает типовой договор, заполняет реквизиты, состав работ, цену и т.п. и передает начальнику отдела на проверку.
Если же менеджер понимает, что договор не укладывается в рамки типового, то он направляет бланк-заказ начальнику с соответствующим комментарием. А начальник принимает решение о разработке нестандартного договора.
Стоить отметить типовые формы также облегчают задачу юристам, финансистам и прочим согласующим лицам. Это следует из того, что согласующие лица уже не выискивают нюансы по всему тексту договора, а проверяют только те разделы, право заполнения, которых предоставлено менеджеру. Тем самым мы улучшили результат, который получают согласующие лица на входе, то есть сделали его более понятным и структурированным.
Только этим мерами мы уже частично уменьшили сложность согласования, а значит, и сократили время согласования.
Но и это еще не все, что можно оптимизировать в данном процессе следующий шаг: оптимизация самого процесса параллельное согласование. Проблема существующего процесса, что при каждой ошибке на последнем этапе согласования, необходимо вновь проходить все предыдущие этапы. Так как согласование договора последовательное, то затраты на согласование все время складываются. То есть при условии, что согласование с непосредственным руководителем X часов, юридическим отделом Y часов, финансовым отделом Z часов, получаем общее время согласования X+Y+Z. Если распараллелить данный процесс и установить норму времени на проведение согласования, то получим, что весь процесс согласования уложится в N часов. В подавляющем большинстве случаев N будет гораздо меньше, чем сумма X+Y+Z .
Но в соответствии с принципом реинжиниринга решения по оптимизации не бывают однозначными. В нашем примере неоднозначность решения по оптимизации заключается в том, что, распараллелив процессы нам сложно проверить договор, разработанный менеджером как единое целое. То есть подписи юристов и финансистов на разных вариантах договора есть, а вот как их собрать на конечный экземпляр. Кроме того, сложно понять какие замечания были к договору у всех заинтересованных лиц, ведь в конечном итоге нам необходимо проверить исправлены ли они. Выход из данной ситуации в добавлении в процесс еще одного документа - листа согласования. То есть, теперь в нашем оптимизированном процессе, каждое согласующие лицо обязано в письменной форме отражать все свои замечания в документе "Лист согласований". Листов согласований должно быть столько же, сколько у нас в процессе присутствует согласующих лиц. Если хоть один из согласующих лиц не согласен с представленной версией договора договор дорабатывается и вновь высылается всем заинтересованным лицам на согласование с пометкой измененных мест. И так до тех пор, пока замечания не закончатся. Листы согласований хранят всю историю согласований. Договор считается согласованным, когда все согласующие подтвердили его правильность.
Рисунок 2. Схема бизнес процесса после оптимизации.
Результаты изменений оптимизированного бизнес-процесса:
- Сокращение времени на прохождение процедур согласований договоров внутри организации с 7-14 дней до 1-3 дней;
- Создание типовых форм договоров и конкретизация по типовым договорам ответственности согласующих лиц за проверку конкретных пунктов;
- Создание бланк-заказа;
- Распараллелили согласование договоров;
- Установление норм времени на согласования договоров;
- Внедрение листов согласования, для фиксации замечаний и контроля качества согласования договоров.
Литература
- Ильин, В.В. Моделирование бизнес-процессов.Практический опыт разработчика: / В.В.Ильин.-М.: ООО"И.Д.Вильямс, 2006.-176 c.
- Железко Б., Ермакова Т., Володько Л. Реинжиниринг бизнес процессов, 2006.
- Сгибнев А. В. Информационные технологии и реинжиниринг бизнес-процессов в российских условиях, М.: КомКнига, 2005.
- Медынский В.Г., Ильдеменов С.В. Реинжиниринг инновационного предпринимательства. Учеб. пособие для вузов/Под ред. Проф. В.А. Ирикова. - М.: ЮНИТИ,1999. 414 с.
- http://www.chronos.msu.ru/RREPORTS/kryuchkov_reinzhiniring/kryuchkov_reinzhiniring.htm
- http://www.lionsconsult.narod.ru/Article-ReengineeringEP.htm
- http://www.de.uspu.ru/FMPK/PK/Materials
Реинжиниринг развития
