Разработка метода эффективной передачи электрической энергии от источника питания к излучателю через длинную линию
ОГЛАВЛЕНИЕ
|
[0.1] ВВЕДЕНИЕ [0.2] ГЛАВА 1. ЭКСИЛАМПА БАРЬЕРНОГО РАЗРЯДА. ОСОБЕННОСТИ КОНСТРУКЦИИ И РАБОТЫ [0.2.1] 1.1. Классификация эксиламп барьерного разряда [0.2.2] 1.2. Оптимальные условия возбуждения эксиламп барьерного разряда [0.2.3] 1.3. Рабочие среды и спектры излучения эксиламп барьерного разряда [0.2.4] 1.4. Конструкции облучающих модулей на основе эксиламп барьерного разряда [0.2.5] 1.5. Влияние формы импульса возбуждения [0.3] ГЛАВА 2. ОБЪЕКТЫ И МЕТОДИКА ИССЛЕДОВАНИЯ [0.3.1] 2.1. Источники питания эксиламп барьерного разряда [0.3.2] 2.2. Описание схемы источника питания эксилампы [0.3.3] 2.3. Принцип работы резонансного источника питания гармонического напряжения [0.3.4] 2.4. Конструкция эксилампы барьерного разряда [0.4] ГЛАВА 3. ЭКСПЕРИМЕНТ И ОБРАБОТКА РЕЗУЛЬТАТОВ [0.4.1] 3.1 Описание экспериментальной установки [0.4.2] 3.2 Методика измерения мощности излучения эксилампы [0.4.3] 3.3 Порядок выполнения и результаты эксперимента [0.5] ЗАКЛЮЧЕНИЕ [0.6] СПИСОК ИСПОЛЬЗОВАННОЙ ЛИТЕРАТУРЫ |
ВВЕДЕНИЕ
В настоящее время газоразрядные источники узкополосного спонтанного УФ и ВУФ излучения на основе излучения эксимерных или эксиплексных молекул достаточно хорошо изучены, разработаны образцы с различными параметрами оптического излучения, часть из которых производится серийно. Благодаря отсутствию паров металлов в рабочем газе таких источников излучения, лампы на основе излучения эксиплексных молекул имеют высокую стабильность мощности излучения со слабой зависимостью от температуры окружающей среды. Излучатель не требует прогрева, и может работать квазинепрерывно с большими паузами, что позволяет их применить в телекоммуникации. Однако в некоторых прикладных задачах необходимо реализовать лампу, где излучатель возбуждался бы от источника питания через коаксиальную линию длиной два и более метра.
Достоинства эксиламп с точки зрения параметров составляют большая энергия фотона (3,5 10 эВ), узкая полоса излучения, относительно высокая удельная мощность излучения, возможность масштабирования и выбора произвольной геометрии излучающей поверхности. Отдельно следует отметить отсутствие ртути в эксилампах. Это обеспечивает им преимущество по сравнению с широко распространенными, но экологически небезопасными ртутьсодержащими лампами. В настоящее время эксилампы начинают использовать в фотохимии, микроэлектронике, для очистки и модификации свойств поверхности, для полимеризации и красок, в технологиях обеззараживания промышленных отходов, воды, воздуха, биологии, медицине и других применениях. Это стало возможным благодаря большим успехам в понимании процессов, происходящих в оптических средах эксиламп, и в создании образцов, пригодных для практических применений [8].
Дальнейшее совершенствование эксиламп актуально в силу растущих потребностей в мощных и недорогих источниках УФ и ВУФ излучения в различных областях науки и техники.
Целью работы является: разработка метода эффективной передачи электрической энергии от источника питания к излучателю через длинную линию.
В соответствии с целью работы, определены основные задачи исследования:
- Осуществить обзор предлагаемой литературы
- Предложить вариант решения проблемы
- Разработать план эксперимента
- Разработать и изготовить высоковольтный импульсный источник питания для эффективной передачи энергии через длинную линию
- Провести эксперимент демонстрирующий эффективность предложенного метода
- Обработать и описать результат эксперимента.
Работа состоит из введения, трех глав, заключения и списка литературы.
Во введении обоснована актуальность темы, сформулированы задачи исследования.
В первой главе дан краткий обзор публикаций, посвящённых описанию оптимальных условий возбуждения эксиламп барьерного разряда. Рассмотрены различные конструкции ламп барьерного разряда и облучающих модулей на основе эксиламп барьерного разряда, а также источники питания для возбуждения эксиламп.
Во второй главе дано описание схемы резонансного источника питания гармонического напряжения и ее элементов, конструкции эксилампы барьерного разряда, используемой в экспериментах.
В третьей главе приводятся результаты исследования резонансного источника питания гармонического напряжения, и сравнение с источником питания квазипрямоугольных импульсов в эффективности преобразования электрической энергии в световую при питании эксилампы барьерного разряда.
ГЛАВА 1. ЭКСИЛАМПА БАРЬЕРНОГО РАЗРЯДА. ОСОБЕННОСТИ КОНСТРУКЦИИ И РАБОТЫ
Барьерным называют разряд, протекание тока в котором ограничено, по крайней мере, одним слоем диэлектрика, а характерные размеры электродов существенно превышают величину межэлектродного промежутка. Это предопределяет необходимость использования источника питания (генератор) с переменным во времени напряжением U, поскольку в силу закона сохранения суммы токов проводимости и смещения во всей цепи ток проводимости в газоразрядной плазме определяется током смещения через диэлектрический барьер[8].
(1)
Основное отличие эксиламп от имеющихся люминесцентных, а также тепловых источников спонтанного излучения УФ - или ВУФ диапазонов спектр излучения. До 80% и более общей мощности излучения может быть сосредоточено в относительно узкой (не более 10 нм на полувысоте) полосе соответствующей молекулы[8].Таким образом, в ряде практических задач, в которых необходимо воздействие узкополосного УФ-, ВУФ-излучения, эксилампы могут быть альтернативой лазерным системам, как более дешевые и простые в эксплуатации источники излучения.
В публикуемых работах по барьерному разряду освещены проблемы оптимизации рабочего режима эксиламп (рабочей среды, режима возбуждения рабочей среды, газоразрядного промежутка, конструкции эксиламп), определения параметров плазмы [14] и исследования динамики формирования разряда [8], моделирования процессов, происходящих при барьерном разряде [8], а также применения эксиламп [11]. В следующих разделах текущей главы мы подробнее остановимся на доступных в литературе описании оптимальных условий возбуждения эксиламп барьерного разряда. Рассмотрим различные конструкции ламп барьерного разряда и облучающих модулей на основе эксиламп барьерного разряда, а также источники питания для возбуждения эксиламп.
1.1. Классификация эксиламп барьерного разряда
Исследования условий формирования ультрафиолетового (УФ) и вакуумного ультрафиолетового (ВУФ) излучений эксимерных R2* и эксиплексных RX* молекул (где R - атом инертного газа, X - атом галогена) были начаты в середине прошлого века. Слово “эксимер” (сокращение от англ. exited dimer - возбужденный димер, т. е. молекула, состоящая из одинаковых атомов, например, Аr2*,) было впервые предложено в 1960 г. [31]. Так были названы возбужденные молекулы, состоящие из двух одинаковых атомов, образующих устойчивую химическую связь только в возбужденном состоянии (нижнее состояние является несвязанным или слабосвязанным). Спонтанный распад эксимера на отдельные атомы сопровождается высвечиванием характерной для данной молекулы спектральной полосы[11].
С 1973 г. было достоверно установлено, что помимо эксимеров в указанном выше смысле этого слова, можно создать условия, в которых образуются гетероядерные возбужденные молекулы, которые были названы эксиплексами [17] (от англ. exited complex (ехсiрlex) - возбужденный комплекс, например, XeF*). Позднее для единого обозначения всех источников спонтанного излучения на эксимерных и эксиплексных молекулах было предложено обобщенное название - эксилампы [3].
Сегодня наибольшее практическое применение получили эксилампы барьерного разряда (БР). Первое авторское свидетельство на изобретение оптического прибора такого типа было получено Г.А. Волковой с коллегами из Государственного оптического института им. С.И. Вавилова (ФГУП ВНЦ ГОИ), Санкт-Петербург, РФ [5]. Эксилампа состояла из отпаянной колбы с окном для вывода ВУФ излучения и импульсного источника питания, отличалась конструктивной простотой и стабильностью потока излучения, а излучение формировалось от многочисленных микроразрядов между диэлектрическими барьерами [4].
На работы [4,5] обратили внимание У. Когельшатц с коллегами (компания ASEA Brown Boveri), которыми за несколько лет были проведены широкие исследования эксиламп БР [19,20,22] и получена серия патентов.
Сегодня самыми известными производителями эксиламп за рубежом являются компании Heraeus Noblelight GmbH (Германия), Phillips (Нидерланды), Usio Inc. (Япония), M.D.Com Inc и ее дочерняя компания M.D. Eximer, Inc (Япония), Quarktechnology Co., Ltd (Япония)[11].
В Российской Федерации эксилампы для научных исследований разрабатываются и производятся в Институте сильноточной электроники СО РАН (ИСЭ СО РАН) [2,8,27,28] и в ФГУП НПК ГОИ [6]. Следует отметить и научный вклад группы Ужгородского национального университета (Украина) [13].
Замечательным свойством БР, в сравнении с разрядами других типов, является возможность управления средней энергией электронов и их концентрацией в широком диапазоне с помощью изменения таких внешних параметров, как геометрия разрядного промежутка и тип используемого диэлектрика. Это значит, что изменяя давление газа, диэлектрическую проницаемость барьера и межэлектродный промежуток, можно влиять на энергетические и спектральные характеристики излучения, приведенную напряженность электрического поля Е/р (Е - напряженность электрического поля, р - давление). Кроме того, зажигая БР в отпаянной колбе из диэлектрического материала (кварца, стекла, керамики) и помещая электроды снаружи колбы, можно достичь как чистоты спектра, так и большого срока службы эксилампы, который в зависимости от условий эксплуатации может составлять от 1,5 до 30 тыс. ч [15].
Эксилампы барьерного разряда имеют различное конструктивное исполнение (рис. 1). На рис.1(а) приведена конструкция излучателя первой отпаянной эксилампы барьерного разряда, созданной и исследованной в ФГУП ВНЦ ГОИ Г.А. Волковой с коллегами. Излучатель представляет собой заполненную инертным газом трубку прямоугольного сечения с внешними электродами, плотно прилегающими к противоположным граням трубки. Вывод излучения в одном варианте трубки осуществляется через торцевое окно (рис.1(а)), а во втором - через окно, являющееся боковой стенкой трубки. Окна изготовлены из пластин фтористого магния. Во втором случае размер бокового окна и возбуждаемой области достигает 35 мм. Расстояние между электродами составляет 5-15 мм. В работе [4] описаны коаксиальный (рис. 1(в)) и плоский излучатели, в которых используется вывод излучения через сетчатые электроды[11].
Сегодня для получения мощного излучения на димерах инертных газов применяются однобарьерные коаксиальные эксилампы, в которых внутренний электрод выполнен не сплошным (рис.1(б)), а в форме спирали. Конструктивно эксилампа однобарьерного разряда представляет собой заполненную ксеноном герметичную кварцевую трубку, имеющую внутренний потенциальный электрод, а также перфорированный электрод, устанавливаемый на внешней боковой поверхности кварцевой трубки. В качестве потенциального электрода используется металлический стержень или спираль, устанавливаемые коаксиально с кварцевой трубкой, а заземленным электродом, как правило, служит металлическая сетка на внешней поверхности трубки. Прозрачность сетки при изготовлении ее из проволоки диаметром около 0,1 мм может достигать примерно 90%[11].
Г.А. Волковой также был создан излучатель с тремя диэлектрическими барьерами (рис.1(г)). В данном излучателе от каждого импульса напряжения происходит одновременный пробой обоих промежутков, что позволяет возбуждать различные газовые смеси. Результаты испытаний такого излучателя приведены в работе [1].
Для уменьшения рабочего давления смеси газов (что приводит к уширению спектральных полос излучения и увеличению их числа), в работе [9] предложена конструкция излучателя, приведенная на рис.1(д), лампы такого типа получили название эксилампы емкостного разряда.

Рис.1. Конструкции эксиламп барьерного разряда. 1 - разрядный промежуток, 2 - диэлектрические барьеры, 3 - плоские электроды, 4 - цилиндрические электроды, 5 - штыревой электрод, 6 - источник питания эксилампы, 7 - выходные окна, 8 - металлический электрод с малым радиусом кривизны (например, спиральный). Пояснения в тексте.
Коаксиальная лампа барьерного разряда состоит из двух соосных кварцевых трубок разного диаметра, герметично спаянных с торцов (рис. 1(в)). С внутренней стороны трубки меньшего диаметра помещён сплошной электрод (обычно это металлическая фольга, отражающая ультрафиолетовое излучение). С наружной стороны внешней трубки располагается электрод в виде сетки с высокой прозрачностью. Излучение эксилампы выводится через сетку. Для охлаждения, через внутреннюю трубку пропускается поток жидкости. Замкнутая полость между трубками сначала откачивается, а затем заполняется рабочим газом[11].
1.2. Оптимальные условия возбуждения эксиламп барьерного разряда
Энергетические параметры эксиламп во многом определяются удельной мощностью и энергией возбуждения. С этой точки зрения БР имеет свои особенности. Использование одного или двух диэлектрических барьеров, отделяющих электроды от газовой среды, приводит к ограничению удельной энергии возбуждения Еуд, вкладываемой в плазму за один цикл (период) возбуждения. За счет применения диэлектрических барьеров удается формировать диффузный разряд при повышенных давлениях различных газов. Это очень важно для получения высокой средней мощности излучения и эффективности эксиламп.
Величину Еуд можно оценить исходя из следующего модельного представления. Энерговыделение в плазме разряда как в активной нагрузке происходит одновременно с зарядкой емкостей барьеров, поскольку они образуют последовательную цепь. Известно, что энерговыделение в активном сопротивлении при протекании тока зарядки конденсатора, установленного последовательно с сопротивлением, равно энергии электрического поля, накопленной в конденсаторе. Энергозапас в конденсаторе определяется емкостью и напряжением. Таким образом, величина Еуд не превышает
(2)
где Суд - удельная емкость одного или двух диэлектрических барьеров, Umax - амплитуда прикладываемого напряжения, d - расстояние между внутренними поверхностями барьеров. При характерных значениях Суд порядка единицы пФ/см2, Umax 5 кВ, d 0,5-1 см имеем энергозапас примерно десятки мкДж/см3. Соответственно, для обеспечения приемлемого уровня средней мощности возбуждения в БР необходимо использовать генераторы с высокими частотами повторения импульсов. При f 100 кГц характерное значение составляет доли единицы - единицы Вт/см3.
Величина Суд определяется как диэлектрической проницаемостью используемого диэлектрика , так и его толщиной. С точки зрения увеличения Суд целесообразно использовать диэлектрики с большим значением и возможно меньшей толщиной. Ограничения на толщину слоя возникают вследствие уменьшения электрической прочности диэлектрика. В то же время, необходимо обеспечить выход излучения из газоразрядного объема. Поэтому чаще всего в качестве диэлектрика используется кварц, некоторые сорта которого обладают как хорошим оптическим пропусканием в УФ и ВУФ областях спектра, так и высокой электрической прочностью. Тем не менее, возможны конструкции эксиламп из диэлектриков с большим , например, сегнетокерамики. В этом случае можно существенно увеличить как удельный энерговклад, так и мощность излучения.
Для возбуждения излучения эксиламп с двумя барьерами наиболее выгодно использовать генераторы, формирующие двухполярные импульсы длительностью 1-2 мкс при фронте и спаде импульса напряжения около 100 нс. Характерные осциллограммы приведены на рис. 3.

Рис.3 Осциллограммы тока (1) и напряжения (2) КгС1-эксилампы.
При увеличении длительности импульса напряжения, а также его фронта и спада, размеры диффузных микроразрядов, заполняющих колбу эксилампы, уменьшаются и частично или полностью преобразуются в нити (филаменты). Это ведет к падению эффективности и средней мощности излучения. При сокращении длительности импульса напряжения и его фронта увеличивается пробойное напряжение и возбуждение эксимерных или эксиплексных молекул происходит при высоких значениях параметра Е/р, превышающих оптимальные. Это также снижает эффективность излучения эксиламп БР. С другой стороны следует отметить, что при увеличении Е/р и сохранении энергии возбуждения в импульсе улучшается однородность разряда, и в этих условиях можно увеличивать мощность излучения в импульсе и сокращать его длительность.
Для возбуждения излучения в эксилампах с одним барьером (рис.1(б)) более выгодно использовать генераторы, формирующие однополярные импульсы. В этом случае на внутренний металлический электрод следует подавать импульсы напряжения отрицательной полярности. Это приводит к формированию диффузных микроразрядов при повышенных давлениях[11].
1.3. Рабочие среды и спектры излучения эксиламп барьерного разряда
В эксилампах используются рабочие среды, состоящие из инертных газов или их смесей с галогенами. Особенностью данных сред является характер релаксации энергии по электронным состояниям эксимерных или эксиплексных молекул, образуемых в среде в процессе ее возбуждения, и относительно большая энергия фотона, излучаемого при переходе молекулы в основное состояние [10].
Наличие ионизованных и возбужденных состояний, связанных между собой многочисленными пересечениями кривых потенциальной энергии, приводит к тому, что в процессе релаксации среды последовательно безызлучательно заселяются состояния с верхних возбужденных к нижним состояниям[8].
Рис. 4. Нижние термы молекулы, состоящей из атома инертного газа и атома
галогена, и интенсивные излучательные переходы между ними [10].
Дальнейший переход с нижних возбужденных состояний для эксиплексных молекул (B, C, D, рис.3) к основному (разлётное A и слабосвязанное или разлётное X состояния) осуществляется за счет излучения, при этом энергетический зазор между нижним возбужденным и основным состояниями молекулы весьма большой. Этим объясняются, во-первых, высокая эффективность преобразования энергии, вводимой в среду, в излучение; во-вторых, наличие вэмиссионном спектре лишь указанной группы переходов, относящихся к УФ или ВУФ диапазонам. При этом наиболее интенсивным является B-X переход.
В спектре могут присутствовать более слабые полосы D-X, B-A, C-A переходов, а также полосы молекул галогенов (Табл. 1 и 2).
Таблица 1.
Длины волн основных переходов эксиплексных молекул [31].
|
R - атом инертного газа |
Y - атом галогена |
Длины волн на различных переходах молекулы RY*, нм |
|||
|
D1/2 X1/2 |
B1/2 X1/2 |
C3/2 A3/2 |
B1/2 A1/2 |
||
|
Ne |
F |
106 |
108 |
110 |
111 |
|
Ar |
F |
185 |
193 |
203 |
204 |
|
Ar |
Cl |
175 |
195 |
||
|
Ar |
Br |
165 |
172 |
183 |
|
|
Kr |
F |
220 |
248 |
275 |
272 |
|
Kr |
Cl |
200 |
222 |
240 |
235 |
|
Kr |
Br |
207 |
222 |
228 |
|
|
Kr |
I |
190 |
195 |
225 |
|
|
Xe |
F |
264 |
351 |
460 |
410 |
|
Xe |
Cl |
236 |
308 |
345 |
340 |
|
Xe |
Br |
221 |
282 |
300 |
325 |
|
Xe |
I |
203 |
253 |
265 |
320 |
Таблица 2
Длины волн переходов эксимерных молекул и гомоядерных молекул галогенов[21].
|
R2*, Y2* |
Длина волны, нм |
|
Ar2* |
126 |
|
Kr2* |
146 |
|
Xe2* |
172 |
|
F2* |
158 |
|
Cl2* |
259 |
|
Br2* |
289 |
|
I2* |
342 |
Образование эксимерных и эксиплексных молекул в рабочей среде происходит по разным каналам [10]. Эксимерные молекулы возникают в реакции ассоциации:
(3)
где R*, R атомы инертного газа в возбужденном и основном состоянии
соответственно.

Рис.5. Изменение спектра излучения ксенона при различных давлениях, возбуждаемого барьерным разрядом. 1 37 Торр, 2 52 Торр, 3 75 Торр, 4 510 Торр.
Скорость реакции (1) пропорциональна квадрату концентрации атомов в основном состоянии. Этим объясняется сильная зависимость интенсивности и вида спектра излучения инертного газа от давления. На рис.5 показаны изменения спектра излучения ксенона при различных давлениях, возбуждаемого барьерным разрядом[8]. Резонансная линия доминирует при низком давлении.
При увеличении давления в спектре наблюдаются две широкие полосы, условно называемые "первым" и "вторым" континуумами. К первому относят переходы с высоко лежащих колебательных уровней. Данный континуум прилегает к длинноволновой стороне резонансной линии. Второй континуум формируется переходами из нижних колебательных уровней возбужденного состояния и, соответственно, располагается на большем удалении от резонансной линии, в длинноволновую область. При давлении 100 Тор и более в спектре доминирует излучение второго континуума[8].
Эксиплексные молекулы формируются за счет так называемых "гарпунных" реакций (2) с участием возбужденного атома инертного газа и галогеносодержащей молекулы, или в процессе ион-ионной рекомбинации положительного атомарного или молекулярного иона инертного газа (R+, R2+) с отрицательным ионом галогена Y (3)[8]:
(4)
(5)
где TY, Y2 галогеносодержащие молекулы, Y атом галогена, M третья частица, уносящая избыток энергии. В качестве частицы M могут выступать атомы рабочего или "буферного" инертного газа
Наиболее эффективными оптическими средами являются ксенон (эффективность излучения молекул Xe2* до 60%, длина волны = 172 нм; смеси Kr-Cl2, Xe-Cl2 (молекулы KrCl*, ~ 222 нм, XeCl*, ~ 308 нм, ~ 25 %); Xe-Br2 (XeBr*, ~ 282 нм, ~ 15 %); Xe I2 (XeI*, ~ 253 нм, ~ 20 %). Здесь длина волны указана для максимума излучения В-Х перехода. Излучение на этих длинах волн хорошо пропускается кварцем, в том числе и на = 172 нм (кварц типа GE 021 SUPER), что позволяет создавать отпаянные излучатели с большим сроком службы и обеспечивает их широкое применение[8].
Рис 6-9. Спектры излучения эксиплексных молекул KrCl*, XeCl*, XeBr*, XeI*
(длина волны в нм).
Спектры излучения эксиплексных молекул KrCl*, XeCl*, XeBr*, XeI* изображены на рис. 6 и 7 [8]. Видно, что вклад излучательного перехода В-Х (второй континуум) в оптимальных условиях составляет основную долю (70-85%) всей энергии излучения эксимерных молекул.
Спектры излучения совокупности эксиплексных молекул при определенных условиях могут состоять из нескольких полос соответствующих молекул одновременно. Кроме того, в этих спектрах присутствуют не только континуумы эксиплексных молекул, но и атомарные линии. В условиях барьерного разряда низкого давления XeI2 смеси (менее 100 mbar) был получен спектр, состоящий из ярко выраженных линий I*(= 183 нм, = 206 нм) и молекулярных полос KrI*(переход B-X: = 191 нм, переход B-A: = 225 нм) и I2*( = 342 нм).
Авторы [12] исследовали поперечный объёмный разряд в смеси газов Ar:Kr:Xe:Cl2 при давлении 2-30 кПа. Было показано, что данный разряд является многоволновым источником УФ и ВУФ излучения с максимумами примерно равной интенсивности излучения на =175, 222, 236, 258 и 308 нм на переходах ArCl*(B-X), KrCl*(D-X), XeCl*(D-X), Cl2*(D'-A') и XeCl*(B-X) соответственно.
Спектр излучения, наряду с ресурсом и энергетическими параметрами является одной из основных характеристик эксилампы, как источника оптического излучения. Особенностью эксиламп является наличие в эмиссионном спектре лишь отдельных узких полос соответствующих молекул в УФ или ВУФ области длин волн. С помощью барьерного разряда могут быть одновременно получены линии и полосы излучения нескольких атомов и молекул.
1.4. Конструкции облучающих модулей на основе эксиламп барьерного разряда
Конструкции облучающих модулей на основе эксиламп барьерного разряда многообразны. Приведем пример конструкций мощных облучающих модулей на основе эксиламп, разработанных в ИСЭ СО РАН (рис.1.9). Источник питания, излучатель и система его охлаждения помещены в одном корпусе. Такая компоновка позволяет отказаться от использования сложного водяного охлаждения, применяемого для возбуждения мощных эксиламп, и заменить его на простое воздушное охлаждение[11].
Колба модуля BD_EL имеет коаксиальную конструкцию (рис. 1.1(в)) и выполнена из трубок кварца марки GE214 (General Electronix) с диаметрами 65 и 40 мм, общей длиной 820 мм. На внутренней стенке колбы размещен высоковольтный электрод-отражатель из фольги, а на внешней поверхности колбы расположен заземленный спиральный электрод с пропусканием не менее 80% . Излучение выводится через фланец, имеющий размеры 85x10 см. Отпаянная колба является сменной. Она может быть заполнена различными смесями газов и обеспечивать работу на рабочих молекулах I2*, (342 нм), Br2* (289 нм), Cl2*, (259 нм), KrBr* (207 нм), KrCl* (222 нм), KrI* (190 нм), XeBr* (283 нм), XeCl* (308 нм), XeI* (253 нм)[11].
Масштабируя описанный модуль, был создан модуль BD_7EL (рис.1.9(б)), который содержит семь коаксиальных ламп, помещенных в кожух и снабженных воздушным охлаждением и отражателем. Излучение выводится через фланец, имеющий размеры 20x20 см. Например, подобный модуль с выходным окном 30x30 см на рабочей молекуле Xe2*, обеспечивает энергетическую светимость до 100 мВт/см2, а эффективность устройства в целом составляет 5%[11].

Рис.10. Конструкции облучающих модулей BD_EL (barrier discharge, extra large) (а) и BD_7EL (б). 1 - корпус, 2 - излучатель, 3 - система воздушного охлаждения, 4 - таймер, 5 - фиксаторы колбы.
1.5. Влияние формы импульса возбуждения
В качестве источника возбуждения для эксиламп барьерного разряда традиционно используются генераторы с синусоидальной формой импульса напряжения. При этом характерные значения эффективности преобразования вводимой в рабочую среду мощности в оптическое излучение достигают 10-15 % [20, 29]. В работе [20] отмечалось преимущество использования синусоидальной формы импульса напряжения по сравнению с коротким высоковольтным импульсом длительностью 50-100 нс для возбуждения Хе2-, Kr2-, KrCl- и ХеСl- эксиламп барьерным разрядом. Основной причиной низкой эффективности в случае применения для возбуждения коротких высоковольтных импульсов напряжения, формируемых в генераторе на основе тиратрона ТГИ 10000/25, является, во-первых, снижение доли энергии, вкладываемой в газоразрядную плазму, относительно запасаемой в накопителе. Во-вторых, при этом имеют место существенные перенапряжения на газоразрядном промежутке, что приводит к неоптимальным с точки зрения формирования эксиплексных молекул значениям приведенной напряженности электрического поля Е/р в газоразрядной плазме. Наряду с этим в работах [26,30] было продемонстрировано увеличение эффективности барьерной Хе2-эксилампы при короткоимпульсном (длительность фронта импульса напряжения ~ 250 -750 нс) возбуждении по сравнению с импульсами возбуждения синусоидальной формы. По мнению авторов [30], наблюдаемый рост эффективности обусловлен формированием оптимальной функции распределения электронов по энергии и минимизацией упругих и неупругих потерь энергии электронов в процессах, не приводящих к образованию эксимерных молекул Хе2. В работе [28] отмечается, что для повышения эффективности Хе2-эксилампы необходимо формировать однородный (диффузный) разряд с существенно меньшей плотностью электронов по сравнению с плотностью электронов, характерной для филаментов. Однородность разряда при этом обеспечивается вследствие крутого фронта импульса напряжения[8].
Поскольку образование эксиплексных и эксимерных молекул происходит по-разному, есть основания предположить, что и условия, соответствующие получению максимальной эффективности, например, Хе2- и КгСl-эксиламп могут отличаться[8].
Для проверки влияния формы импульса возбуждения на параметры эксилампы использовались два генератора, один из которых обеспечивал получение напряжения синусоидальной формы с частотой 17 кГц, а второй одно- или двуполярных импульсов напряжения с длительностью по основанию 2 мкс, длительностью переднего и заднего фронтов ~ 250 нс или ~ 1 мкс при частоте следования импульсов 10- 100 кГц. В экспериментах предварительно была осуществлена оптимизация давления и состава смеси, состоявшей из Кг и Сl2. Лучшие результаты были получены для смеси Кг/Сl2 = 200/(1 0,5) при полном давлении ~ 200 торр. С уменьшением полного давления или содержания Сl2 в смеси наблюдается все более однородный объемный разряд, однако мощность излучения при этом снижается. Повышение давления или содержания Сl2 в смеси приводит к контрагированию разряда, вследствие чего также уменьшается мощность излучения[8].
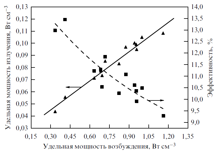
Зависимости эффективности работы лампы и удельной мощности излучения от удельной мощности возбуждения для оптимальной рабочей смеси при синусоидальной форме импульсов возбуждения приведены на рис. 11. Абсолютные значения эффективности и тенденция ее зависимости от мощности возбуждения хорошо совпадают с результатами, полученными в работе [29]. Визуально при функционировании лампы наблюдается достаточно однородный разряд с диффузными филаментами. На рис.12 представлены соответствующие условиям рис. 11 осциллограммы импульсов тока, напряжения на электродах лампы, импульс излучения на В-Х переходе молекулы KrCl*, расчетные кривые мощности возбуждения и падения напряжения на газоразрядном промежутке. Видно, что излучение имеет место в течение большей части активной фазы разряда (после резкого уменьшения напряжения на разрядном промежутке). Следует также отметить модуляцию интенсивности излучения, наличие задержки (~ 2 2,5 мкс) импульса излучения относительно начала импульса возбуждения и корреляцию мощности излучения и возбуждения в последующие моменты времени. Характерно относительное постоянство падения напряжения на газоразрядной плазме[8].

Рис.11. Зависимости эффективности работы барьерной эксилампы и удельной мощности излучения от удельной мощности возбуждения при синусоидальной форме импульсов возбуждения

Рис.12. Осциллограммы импульсов мощности излучения (а)б тока (в)б напряжения на электродах барьерной лампы (г,кривая 1), расчетные кривые удельной мощности возбуждения (б) и падения напряжения на газорязрядном промежутке(г, кривая 2) при минусоидальной форме импульсов возбуждения.
При использовании одно- и двуполярных импульсов возбуждения длительностью по основанию 2 мкс при частотах повторения 17, 33, 60, 93 кГц визуально наблюдается более неоднородное горение разряда с явно выраженными по интенсивности свечения филаментами. На рис.13 представлены зависимости эффективности и удельной мощности излучения от удельной мощности возбуждения для случая однополярных импульсов возбуждения при частоте 93 кГц. Для других частот следования и двуполярных импульсов возбуждения результаты близки к приведенным на рис. 13. Необходимо отметить, что удельные характеристики определялись с учетом всего разрядного объема, хотя очевидно, что при наличии явно выраженных филаментов как возбуждение, так и излучение резко неоднородны по объему. Поэтому указанные выше характеристики при наличии филаментов следует рассматривать как средние по разрядному объему. Сравнение рис. 11 и рис. 13 позволяет заключить, что, во-первых, при увеличении вводимой мощности в обоих случаях наблюдается уменьшение эффективности, что можно связать с перевозбуждением и нагревом среды. Во-вторых, при возбуждении короткими импульсами имеет место некоторое преимущество (на ~ 20 % для одинаковых величин удельной мощности возбуждения)[8].

Рис.13 Зависимости эффективности работы барьерной эксилампы и удельной мощности излучения от удельной мощности возбуждения при частоте 93 кГц и однополярной форме импульсов возбуждения
ГЛАВА 2. ОБЪЕКТЫ И МЕТОДИКА ИССЛЕДОВАНИЯ
Задача данного исследования заключается в разработке и изготовлении резонансного источника питания гармонического напряжения с подачей импульсов пачками. В дальнейшем был проведен эксперимент по зажиганию эксилампы барьерного разряда с молекулой XeCl при питании данным источником, и сравнение его эффективности преобразования электрической энергии в световую при питании эксилампы через коаксиальную линию с источником питания квазипрямоугольных импульсов
2.1. Источники питания эксиламп барьерного разряда
Для эффективного возбуждения рабочей газовой смеси необходимо приложить к электродам эксилампы импульсное либо переменное напряжение.
Так используемая схема источника питания, предложенная в [15], содержит источник постоянного напряжения, схему управления, инвертор, нагрузкой которого является повышающий импульсный трансформатор, вторичная обмотка которого подключается к электродам эксилампы. Однако данная схема оказывается малоэффективна, если необходимо обеспечить подключение нагрузки через коаксиальную линию даже относительно небольшой длины. В источниках возбуждения такого типа импульсы тока и напряжения возбуждения имеют квазипрямоугольную форму, с малыми временами нарастания и спада, вследствие чего они обладают повышенным уровнем электромагнитных помех.
Также известна лампа со схемой возбуждения [23], содержащая источник постоянного напряжения, схему управления, инвертор, резонансную схему, нагруженную на повышающий трансформатор, вторичная обмотка которого подключена к электродам лампы. Описываемый источник возбуждения является наиболее близким к требуемому устройству по технической сущности и достигаемому результату и принят за прототип. Однако он имеет существенный недостаток - значительно меньшую эффективность возбуждения лампы, что связано с отсутствием паузы тока, необходимой для релаксации плазмы в газоразрядном промежутке. Увеличение эффективности при импульсном возбуждении эксиламп при наличии паузы между импульсами длительностью, намного большей длительности импульсов, имеет место благодаря формированию оптимальной функции распределения электронов по энергии и минимизации упругих и неупругих потерь энергии электронов в процессах, не приводящих к образованию эксимерных молекул [26].
Это предполагает, что для проведения экспериментов необходимо использовать уже готовые или разработать специально (согласно требованиям задачи) источники питания.
2.2. Описание схемы источника питания эксилампы
На первом этапе необходимо было разработать и изготовить резонансный источник питания гармонического напряжения с подачей импульсов пачками и провести эксперимент по зажиганию эксилампы барьерного разряда с молекулой XeCl.

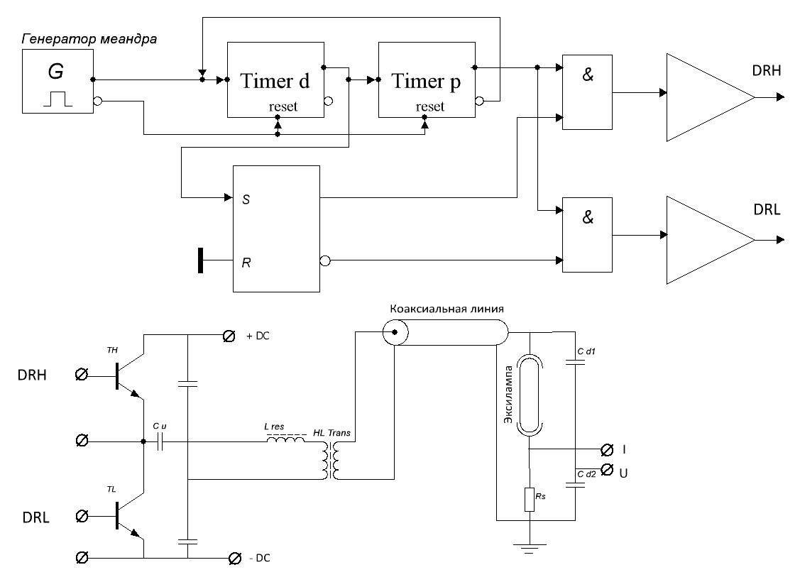
Рис.14. Функциональная схема резонансного источника питания гармонического напряжения
На рис.14 изображена функциональная схема резонансного источника питания гармонического напряжения. В главе 3 будет описана разработка идеи применения паузы между импульсами для схемы источника питания.
Элементы использованные в схеме:
- Микросхема К561ЛН2;
- Микросхема К561ЛА7;
- Микросхема К561АГ1;
- Микросхема К561ТМ2;
- Драйвер IR2110;
- Диодный мост RS405;
- Полевые транзисторы с изолированным затвором IRF840;
- Термистор SCK103 NTC;
- Резисторы (постоянные, подстроечные);
- Конденсаторы (постоянной емкости, поляризованные);
- Диод;
- Трансформатор.
Для создания меандра (периодический сигнал прямоугольной формы) используется микросхема К561ЛН2.
Микросхема К561ЛН2 содержит шесть буферных инверторов. Для микросхемы необходимо лишь одно напряжение питания (на вывод 14), поэтому она удобна как транслятор логических уровней. Если на вывод 14 подано коллекторное напряжение Uи.п = 5 В, то можно передавать уровни от КМОП к ТТЛ, причем нагрузочная способность инвертора два ТТЛ-входа ( Iвых 3,2 мА при выходном напряжении низкого уровня не менее 0,4 В).

Рис.15. Расположение выводов микросхемы К561ЛН2
Характеристики:
- Напряжение питания (Uпит) +3..+15В;
- Параметры при Uпит = +5В /+10В /+15В;
- Ток потребления (статический) < 2мкA;
- Выходное напряжение лог. "0", не более 0,95В / 2,9В;
- Выходное напряжение лог. "1", не менее 3,6В / 7,2В;
- Входное напряжение лог. "0", не более 1,5В / 3В / 4В;
- Входное напряжение лог. "1", не менее 3,5В / 7В / 11В;
- Входной ток лог. "0"/"1" < 0,1мкA;
- Выходной ток лог. "0"/"1" 1,25мA / 1,25мA;
- Время нарастания 0/1 <120нс / <90нс;
- Время спада 1/0 <110нс / <50нс;
- Рабочий диапазон температур -40oC..+85oC;

Рис.16. Схема генератора меандра на базе микросхемы К561ЛН2
Для создания таймеров dead-time и паузы использовалась микросхема К561АГ1.
Она содержит два одновибратора, каждый из которых имеет три входа и два взаимно инверсных выхода.

Рис.17. Выводы микросхемы К561АГ1
Таблица 3
Сокращенное обозначение и назначение выводов
|
№ вывода |
Обозначение |
Назначение |
|
1 |
CX1 |
Общий Сх (1) |
|
2 |
RXCX(1) |
Установка длительности импульса (1) |
|
3 |
RESET(1) |
Вход установки (1) |
|
4 |
+TR(1) |
Вход «Запуск фронтом» (1) |
|
5 |
-TR(1) |
Вход «Запуск спадом» (1) |
|
6 |
Q1 |
Выход прямой (1) |
|
7 |
Q1i |
Выход инверсный (1) |
|
8 |
Vss |
Общий |
|
9 |
Q2i |
Выход инверсный (2) |
|
10 |
Q2 |
Выход прямой (2) |
|
11 |
-TR(2) |
Вход «Запуск спадом» (2) |
|
12 |
+TR(2) |
Вход «Запуск фронтом» (2) |
|
13 |
RESET(2) |
Вход установки (2) |
|
14 |
RXCX(2) |
Установка длительности импульса (2) |
|
15 |
CX2 |
Общий Сx (2) |
|
16 |
VDD |
Ucc |
Микросхема К561ТМ2 содержит два D-триггера, имеющих по два асинхронных установочных входа S и R соответственно для установки триггеров в состояние логической 1 и сброса информации. Микросхема К561ТМ2 изготавливается на основе КМОП-технологии и выпускается в пластмассовом корпусе.

Рис.18. Выводы микросхемы К561ТМ2
Таблица 4
Сокращенное обозначение и назначение выводов
|
№ вывода |
Обозначение |
Назначение |
|
1 |
Q1 |
Выход прямой (1) |
|
2 |
Q1i |
Выход инверсный (1) |
|
3 |
C1 |
Вход синхронизации (1) |
|
4 |
R1 |
Сброс (1) |
|
5 |
D1 |
Информационный вход (1) |
|
6 |
S1 |
Установка (1) |
|
7 |
Vss |
Общий |
|
8 |
S2 |
Установка (2) |
|
9 |
D2 |
Информационный вход (2) |
|
10 |
R2 |
Сброс (2) |
|
11 |
C2 |
Вход синхронизации (2) |
|
12 |
Q2i |
Выход инверсный (2) |
|
13 |
Q2 |
Выход прямой (2) |
|
14 |
Vdd |
Ucc |
Характеристики:
- Ток, потребляемый микросхемой от источника питания (Uп = 15 В) - 20 мкА;
- Входные токи низкого и высокого уровней - не более 0,3 мкА;
- Выходное напряжение низкого уровня (Uп = 10 В) - не более 1 В;
- Выходное напряжение низкого уровня (Uп = 5 В) - не более 0,8 В;
- Выходное напряжение высокого уровня (Uп = 10 В) - не менее 9 В;
- Выходное напряжение высокого уровня (Uп = 5 В) - не менее 4,2 В;
- Выходной ток низкого уровня (Uп = 10 В) - 0,9 мА;
- Выходной ток низкого уровня (Uп = 5 В) - 0,5 мА;
- Выходной ток высокого уровня (Uп = 10 В) - 0,6 мА;
- Выходной ток высокого уровня (Uп = 5 В) - 0,25 мА;
- Время задержки распространения сигнала при включении и выключении (Uп = 5 В) - не более 420 нс;
- Время задержки распространения сигнала при включении и выключении (Uп = 10 В) - не более 150 нс;
- Предельный диапазон напряжений питания - от 5 до 15 В;
- Температура окружающей среды - от -45 до +85 ° C.

Рис.19. Цоколевка микросхемы К561ТМ2
Таблица 5
Таблица истинности микросхемы К561ТМ2
|
Входы |
Выходы |
||||
|
C |
D |
R |
S |
Q |
Qi |
|
|
0 |
0 |
0 |
0 |
1 |
|
|
1 |
0 |
0 |
1 |
0 |
|
|
X |
0 |
0 |
Q |
Qi |
|
X |
X |
1 |
0 |
0 |
1 |
|
X |
X |
0 |
1 |
1 |
0 |
|
X |
Z |
1 |
1 |
Z |
Z |
Двухтактный D-триггер работает следующим образом. По фронту первого импульса синхронизации на входе C, логический уровень присутствующий на входе D, записывается в первый однотактный D-триггер. По фронту второго импульса синхронизации, на выходе Q устанавливается уровень, присутствующий на входе D перед первым синхроимпульсом. Таким образом, на выходе двухтактного D-триггера сигнал задерживается на один такт. Входы R и S не зависят от импульсов синхронизации и имеют активные высокие уровни. Поступление высокого уровня на входы R или S устанавливают оба однотактных D-триггера соответственно в «0» или «1» независимо от входов D и C.
Микросхема К561ЛА7 выполняет логическую функцию И-НЕ, изготавливается на основе КМОП-структур. В составе К561ЛА7 четыре 2-входовых логических элемента “И-HЕ”.

Рис.20. Выводы микросхемы К561ЛА7
Таблица 6
Таблица истинности микросхемы К561ЛА7
|
A |
B |
Выход |
|
0 |
0 |
1 |
|
1 |
0 |
1 |
|
0 |
1 |
1 |
|
1 |
1 |
0 |
Характеристики:
- Ток, потребляемый микросхемой от источника питания - не более 2 мкА;
- Входные токи низкого и высокого уровней - не более 0,3 мкА;
- Выходное напряжение низкого уровня - не более 2,9 В;
- Выходное напряжение высокого уровня - не менее 7,2 В;
- Максимальный выходной ток низкого уровня = 0,45 мА;
- Максимальный выходной ток высокого уровня = 0,55 мА;
- Время задержки распространения сигнала при включении и выключении - не более 80 нс;
- Напряжение питания номинальное = 10 В;
- Предельный диапазон напряжений питания - от 3 до 15 В;
- Температура окружающей среды - от -45 до +85 ° C.
Для управления сигналами в схеме используется драйвер IR2110.
Драйвером обычно называется отдельное устройство или отдельный модуль, микросхема в устройстве, обеспечивающие преобразование электрических управляющих сигналов в электрические или другие воздействия, пригодные для непосредственного управления исполнительными или сигнальными элементами.

Рис.21. Выводы драйвера IR2110
Таблица 7
Сокращенное обозначение и назначение выводов
|
№ вывода |
Обозначение |
Назначение |
|
1 |
LO |
Вывод драйвера нижнего уровня |
|
2 |
COM |
Корпус (общий вывод нижнего драйвера) |
|
3 |
VCC |
Питание драйвера нижнего уровня |
|
5 |
VS |
возврат питания верхнего уровня |
|
6 |
VB |
Напряжение питания ключей верхнего уровня |
|
7 |
HO |
Вывод драйвера верхнего уровня |
|
9 |
VDD |
Питание логики |
|
10 |
HIN |
Логический вход управления выходов драйвера верхнего уровня (HO), в фазе |
|
11 |
SD |
Вход выключения |
|
12 |
LIN |
Логический вход управления выходов драйвера нижнего уровня (HO), в фазе |
|
13 |
Vss |
Логический общий |
На функциональной схеме (Рис.22) видно, что левая часть микросхемы представляет собой генератор, а правая драйвер управления высоковольтными МДП-транзисторами.
Если один транзистор в двухтактной импульсной схеме открыт, то другой должен быть заперт. В противном случае транзисторы будут пробиты так называемым сквозным током. Для предотвращения этого явления в микросхеме предусмотрена специальная задержка открывающих сигналов на затворах выходных транзисторов. Эта задержка в англоязычной литературе называется DEAD TIME.

Рис.22. Функциональная схема микросхемы IR2110
Отличительные особенности:
- Управляющие каналы разработаны для нагруженного функционирования полностью работоспособны до +500В или +600В;
- Нечувствителен к отрицательным напряжениям при переходных процессах;
- Стойкость к скорости нарастания напряжения (dV/dt);
- Диапазон напряжения питания драйверов 10…20В;
- Блокировка при снижении напряжения;
- Отдельное питание логики от 5В до 20В;
- Смещение логики и общего питания ±5В;
- Входы с КМОП триггерами Шмита с привязочными резисторами к общему питания;
- Тактирование логики выключения;
- Согласованная задержка распространения для обоих каналов;
- Выходы драйвера в фазе со входами;
- Напряжение смещения UOFFSET не более 500В для IR2110, и не более 600В для IR2113);
- Имп.вых. ток к.з Iо ± 2 А/ 2 А;
- Выходное напряжение драйверов UOUT = 10 20В;
- Время вкл./выкл. - 120/94 нс;
- Согласованная задержка - 10 нс.
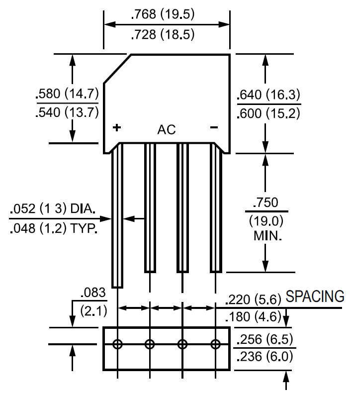
Диодный мост RS405 предназначен для преобразования («выпрямления») переменного тока, подаваемого с лабораторного автотрансформатора, в пульсирующий. В данном устройстве используются четыре диода.

Рис.23. Осциллограммы напряжения на входе и выходе диодного моста
Принцип работы диодного моста заключается в следующем: так как каждый диод пропускает только одну полуволну переменного тока, то для получения большего КПД на каждый из входов устанавливаются по два диода. Включены эти диоды таким образом, чтобы положительная полуволна переменного тока уходила на "плюсовой" выход, а отрицательная на "минусовой". Так как колебания на входах строго противофазны (когда на одном из входов положительная полуволна, то на другом в это время будет отрицательная), во время работы каждого из полупериодов напряжение на выходе будет браться то с одного входа, то с другого и, в результате, мы получим суммированное значение обеих полуволн.
Чтобы полностью отфильтровать переменный ток на выходе диодного моста в схеме установлен конденсатор, который будет накапливать заряд во время действия полуволны и отдавать этот заряд при её спаде.

Рис.24. Конфигурация диодного моста
Характеристики:
- Конфигурация: 1-фазный мост;
- Максимальное постоянной обратное напряжение 600 В;
- Максимальный прямой ток 4 А;
- Максимальное импульсное обратное напряжение 720 В;
- Максимальный допустимый прямой импульсный ток 200А;
- Максимальный обратный ток 10 мкА;
- Максимальное прямое напряжение 1 В;
- Рабочая температура от -55 до 125 0С.
Полевые транзисторы IRF840 (MOSFET или МДП-транзистор).
IRF840 это мощный полевой транзистор с изолированным затвором n-каналом. Он открывается положительным напряжением на затворе по отношению к истоку. Паразитный диод в структуре канала катодом подсоединен к стоку, анодом к истоку.
|
|
|
Рис.25. Выводы МДП-транзистора с изолированным затвором n-каналом:
G - Gate (З - затвор), S - Source (И - исток), D - Drain (С - сток)
Данный транзистор изготовлен на основе кремния Si и имеет встроенный в цепи «исток-сток» защитный диод. При больших токовых нагрузках полупроводниковый прибор сильно нагревается, и по этой причине непосредственно крепится к радиатору. Транзистор характеризуется малым сопротивлением открытого канала «исток- сток» 0.85Ohm, высокой скоростью переключения и напряжением пробоя сток-исток 500V. Постоянный ток стока составляет 8A, рассеиваемая мощность 125W.
Характеристики:
- Постоянный ток стока: 8A;
- Напряжение пробоя сток-исток: 500V;
- Сопротивление открытого канала исток-сток: 0.85Ohm;
- SOA ограниченная рассеиваемая мощность;
- Скорость переключения: наносекунды;
- Линейная характеристика передачи;
- Высокое входное сопротивление.
Для ограничения пусковых токов применяется термистор SCK103 NTC (Negative temperature coefficient) - это терморезистор с отрицательным температурным коэффициентом сопротивления. Температурный коэффициент сопротивления характеризует зависимость электрического сопротивления от температуры и измеряется в кельвинах в минус первой степени.
(6)
При повышении температуры сопротивление падает.

Рис.26. Символ терморезистора
Подстроечные резисторы используются для установления значений длительности импульсов, паузы (5 кОм) и частоты (100 кОм).

Рис.27. Символ подстроечного резистора
На основе всех перечисленных элементов был изготовлен резонансный источник питания гармонического напряжения, представленный на рис.28.

Рис.28. Изготовленный резонансный источник питания гармонического напряжения
2.3. Принцип работы резонансного источника питания гармонического напряжения
Принцип работы устройства заключается в следующем.
При работе инвертора, питаемого от источника постоянного напряжения, в резонансном колебательном контуре возбуждаются гармонические колебания. Колебательный контур нагружен на повышающий трансформатор, вторичная обмотка которого подключена к электродам лампы барьерного разряда через коаксиальную линию. Таким образом, на электроды лампы подается высоковольтное напряжение гармонической формы. Коаксиальная линия представляет собой дополнительную емкость, которая также участвовала в резонансном колебательном процессе. После нескольких осцилляций в колебательном контуре прерыватель запрещает работу инвертора. Колебания в резонансном контуре прекращаются, равно как на электродах лампы. При этом соответственно возбуждение лампы также прекращалось, благодаря чему происходило релаксация плазмы в газоразрядном промежутке. После некоторой паузы инвертор запускается снова и весь процесс повторяется. В результате на электродах лампы появляются пачки гармонических колебаний с паузами между пачками.
2.4. Конструкция эксилампы барьерного разряда
Исследование было проведено на двухбарьерной эксилампе коаксиального типа УФ-диапазона, заполненной XeCl (200:1), которая была подключена через коаксиальную линию длинной 3 метра. Типичный спектр такой лампы представляет собой интенсивную полосу В - Х с максимумом на = 220 нм. Рабочая поверхность эксилампы составляет 100 мм, а общее давление газа 120 торр. Колба эксилампы изготовлена из полупрозрачного кварца. Так как эксилампа включалась на небольшие промежутки времени, то использование дополнительного охлаждения (водное, принудительное воздушное) не требовалось.
ГЛАВА 3. ЭКСПЕРИМЕНТ И ОБРАБОТКА РЕЗУЛЬТАТОВ
Для проведения эксперимента и достижения поставленных задач использовались стандартные методы регистрации тока и напряжения (клещи токовые, мультиметр), определения мощности излучения (фотоприемник Hamamatsu H9535, цифровой осциллограф Tektronix TDS 1001B),для определения характеристик колебательных контуров LCR-метр Gwinstek LCR-78101G.
Основным методом исследования в работе является физический эксперимент, в ходе которого проводились измерение энергетических параметров эксилампы барьерного разряда через коаксиальную линию и измерение полного КПД системы (источник питания и лампа). Измерения проводились с использованием двух разных источников питания: резонансный источник питания гармонического напряжения и источник питания квазипрямоугольных импульсов.
3.1 Описание экспериментальной установки
На рис.29 показана блок-схема экспериментальной установки. Плотность мощности ультрафиолетового излучения эксилампы (4) измерялась фотоприемником (5), расположенным непосредственно на излучающей поверхности лампы. Для фиксации формы импульсов напряжения и тока использовался осциллограф (6).
Для подачи и регулировки напряжения на источники питания (2) использовался лабораторный трансформатор (ЛАТР) (1). Для определения тока на выходе ЛАТРа использовались токовые клещи (3).
Рис.29. Блок-схема экспериментальной установки. 1 - ЛАТР, 2 источник питания, 3 токовые клещи, 4 эксилампа, 5 фотоприемник, 6 - осциллограф , 7 коаксиальная линия
3.2 Методика измерения мощности излучения эксилампы
Рис.30. Спектральная чувствительность H9535-222
Исходя из зависимости чувствительности данного фотоприемника от длины волны, корректирующий коэффициент на длине волны 308 нм составляет = 0.38. Таким образом, плотность мощности Pуд :
Pуд = Pф / (7)
, где Pф показания фотоприемника.
Зная излучающую площадь поверхности эксилампы, можно найти мощности ультрафиолетового излучения.
Puv = Pуд * Slamp (8)
3.3 Порядок выполнения и результаты эксперимента
Традиционно для возбуждения активных сред эксиламп барьерного разряда используется либо напряжение гармонической формы, либо импульсное напряжение близкое по форме к прямоугольному, что существенно эффективней с точки зрения КПД в сравнении с гармонической формой[8]. В конструкции ламп барьерного разряда, где требуется питание излучателя через длинную коаксиальную линию, возбуждение субмикросекундными фронтами импульсов неприемлемо, т.к. в данном случае линия является существенной реактивной нагрузкой для импульсных источников, что значительно снижает КПД устройства «источник питания и излучатель» в целом. В связи с этим идея заключалось на использовании напряжения гармонической формы. Однако с использованием непрерывного гармонического напряжения плазма разряда перевозбуждается из-за влияния остаточной концентрации электронов, вследствие чего КПД устройства так же снижается.
Из выше сказанного следует, что напряжение на выходе источника питания эксилампы должна удовлетворять следующим требованиям:
- форма напряжения должна быть гармоническая;
- пауза между импульсами должна быть много больше длительности импульсов;
- длительность импульсов не должна превышать 1-2 мкс.
Для реализации этих пунктов была разработана схема источника питания излучателя с гармонической формой импульса, в которой гармонические импульсы подавались пачкой (с большой паузой между пачками).
Схема такого источника представлена на рис.14.
Для начала эксперимента были подготовлены два источника питания резонансный источник питания гармонического напряжения (номер 1) и источник питания квазипрямоугольных импульсов (номер 2). В дальнейшем они оба были исследованы на эффективность преобразования электрической энергии в световую. Источник питания квазипрямоугольных импульсов ультрафиолетового излучения эксилампы был изготовлен коллегой по лаборатории. Исследование проходило в два этапа.
Подключение источников питания осуществлялось через коаксиальную линию длиной 3м.

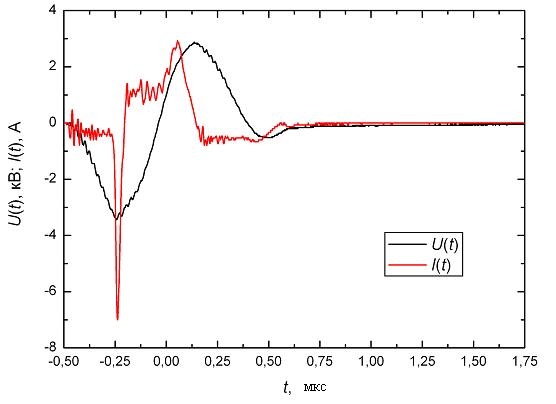
Рис.31. Зависимость тока, и напряжения с течением времени. Источник питания (1).
На рис.31 изображена зависимость тока, и напряжения с течением времени. Как видно из графика, после кривых тока и напряжения идет пауза, которая необходима для устранения перенасыщения.

Рис.32. Эксилампа барьерного разряда с молекулой XeCl, возбужденная источником питания 1.
Для определения мощности потребления источником питания Pэл использовалось простая методика перемножения среднеквадратичных значений тока и напряжения. Напряжение измерялось вольтметром на входе источника питания, среднеквадратичное значение тока фиксировались токовыми клещами.
(9)
Источниками питания формировались однополярные импульсы длительностью порядка 2 мкс. Их амплитуда составляла около 5 кВ. Исследования проводились в диапозоне частот генератора от 20 кГц до 80 кГц. Частота регулировалась переменным резистором на источниках питания.
Для обоих источников питания была построена зависимость эффективности устройства (источник питания и лампа) для различных частот повторения квазипрямоугольных импульсов либо пачек импульсов гармонической формы. Сравнительные результаты представлены на рис.33.

Рис.33. Эффективность преобразования электрической энергии в световую при питании эксилампы через коаксиальную линию от резонансного источника питания () и прямоугольными импульсами ()
Из рис.33. видно, что эффективность преобразования электрической энергии в световую при питании эксилампы барьерного разряда от резонансного источника гармонического напряжения питания значительно выше, чем у источника питания с квазипрямоугольными импульсами. Эффективность отличается почти в два раза.
ЗАКЛЮЧЕНИЕ
В результате выполнения работы был предложен метод эффективной передачи электрической энергии от источника питания к излучателю через коаксиальную линию гармонические импульсы, подаваемые пачкой. На основе данного метода передачи электрической энергии был разработан резонансный источник питания гармонического напряжения, и проведен сравнительный эксперимент с источником питания квазипрямоугольных импульсов, в результате которого эффективность резонансного источника питания выше почти в два раза. Изготовленный источник питания удовлетворяет всем требованиям, поставленным в задании.
СПИСОК ИСПОЛЬЗОВАННОЙ ЛИТЕРАТУРЫ
- Авдеев С.М., Соснин ЭА, Скакун В.С., Тарасенко В.Ф., Шитц Д.В. Источник двухполосного излучения на основе трехбарьерной KrCl-XeBr-эксилампы // Письма в ЖТФ. 2008. Т. 34. В. 17. С. 1-6
- Бойченко А.М., Ломаев М.И., Панченко А.Н., Соснин ЭА., Тарасенко В.Ф. Ультрафиолетовые и вакуумно-ультрафиолетовые эксилампы: физика, техника и применения. Томск: STT, 2001. 512 с. ISBN 978-593629-433-4
- Бойченко А.М., Тарасенко В.Ф., Фомин ЕА, Яковленко С.И. Широкополосные континуумы в инертных газах и их смесях с галогенидами // Квант. электрон. 1993. Т. 20. № 1. С. 7-30
- Волкова Г.А., Кириллова Н.Н., Павловская Е.Н., Яковлева А.В. ВУФ лампы на барьерном разряде в инертных газах // ЖПС. 1984. Т. 41. В. 4. С. 681-695
- Волкова Г.А., Кириллова Н.Н., Павловская Е.Н., Подмошенский И.В., Яковлева А.В. Лампа для облучения в вакуумной ультрафиолетовой области спектра // А. с. № 972249. Бюллетень изобретений. 1982. № 41. С.179-180
- Герасимов Г.Н., Крылов Б.Е., Логинов А.В., Щукин СА. Ультрафиолетовое излучение возбужденных молекул инертных газов // УФН. 1992. Т. 162. № 5. С. 123-159
- Иванов-Циганов А.И., Хандорин В.И. Источники вторичного электропитания приборов СВЧ. М.: Радио и связь, 1989. 144с.
- Ломаев М.И., Скакун В.С., Соснин Э.А., Тарасенко В.Ф., Шитц Д.В., Ерофеев М.В. Эксилампы эффективные источники спонтанного УФ- и ВУФ- излучения // Успехи физических наук. 2003, Т.173. №2
- Ломаев М.И., Скакун В.С., Соснин ЭА, Тарасенко В.Ф., Шитц Д.В. Отпаянные эффективные эксилампы, возбуждаемые емкостным разрядом // Письма в ЖТФ. 1999. Т. 25. В. 21. C. 27-32
- Мак-Каскер М., Брау Ч., в кн. Эксимерные лазеры ( Под ред. Ч Роудза) (М.: Мир, 1981)
- Тарасенко В.Ф., Соснин Э.А. Эксилампы барьерного разряда: история, принцип действия, перспективы // Институт сильноточной электроники Сибирского отделения РАН. Томск. 26.12.2011
- Шуаибов А.К., Чигинь В.И., Шевера И.В., Шимон Л.Л., Горун П.П., Обуховский Р.О. Эмиссионные характеристики и электронные кинетические коэффициенты плазмы поперечного объемного разряда в смеси тяжелых инертных газов с молекулами хлора // Ужгородский национальный университет, национальный университет «Львовская политехника». 23 апреля 2009
- Шуаибов А.К., Шевера И.В., Шимон Л.Л., Соснин EA. Современные источники ультрафиолетового выпрямления: разработка и применение. Ужгород-Томск, Ужгородский национальный университет, Томский государственный университет, 2006. 224 с.
- Энциклопедия низкотемпературной плазмы. Под ред. Фортова В.Е. М.: Наука, 2000. Вводный Т.4. 857с.
- Шитц Д.В., Скакун B.C., Тарасенко В.Ф. Комплекс эксиламп на димерах ксенона для проточного фотореактора.// Приборы и техника эксперимента. - 2008. - N 5. - С.129-131.
- Arnold E., Driskemper R., Reber S. High power excimer sources // Proc. 8th Int. Symp. Sci. and Technol. of Light Sources (LS-8). Greifswald, Germany, 30 Aug.-3 Sept. 1998. IL12. P. 90-98
- Birks J.B. The exiplex. N.Y., San-Francisco: Acad. Press, 1975. P. 39-74
- Boichenko A.M. et al. Laser Phys. 10 540 (2000)
- Boyd I.W., Zhang J.-Y., Kogelschatz U. Development and applications of UV excimer lamps / In book PhotoExcited processes, diagnostics and applications / Ed. by Peled A. The Netherlands: Kluwer Academic Publishers, 2003. P.161-199
- Eliasson B., Kogelschatz U. UV excimer radiation from dielectric-barrier discharges // Appl. Phys. B. 1988. V. B46. P. 299-303
- Esrom H., Kogelschatz U. thin solid Films 218 231 (1992)
- Esrom H., Kogelschatz U. Modification of surfaces with new excimer UV sources // Thin Solid Films. 1992. V. 218. P.231-246
- Godoy-Cabrera О., Benitez-Read J. S., Lopezcallejas R., Pacheco-Sotelo J. A high voltage resonant inverter for dielectric discharge barrier cell plasma applications // International Journal of Electronics, Volume 87, No 3, 2000, pp.361-376.
- InternationalRectifier: Силовые полупроводниковые приборы (пер. с англ.под ред. Токарева В.В.) Воронеж: Элист, 1995. 661с.
- Lomaev M.I., Schitz D.V., Skakun V.S., Tarasenko V.F. Influence of excitation pulse form on barrier discharge excilamps efficiency // Proc. of SPIE, - 2002. - V.4460. - P.38-45.
- Mildren R.P., Carman R.J., Phys. D: Appl. Phys. 34 L1 (2001)
- Sosnin E.A., Oppenlander T, Tarasenko V.F. Applications of capacitive and barrier discharge excilamps in photoscience // Journal Photochemistry and Photobiology C: Reviews. 2006. V. 7. P. 145-163
- Sosnin E.A., Sokolova I.V., Tarasenko V.F. Development and applications of novel UV and VUV excimer and exciplex lamps for the experiments in photochemistry / In Book Photochemistry Research Progress // Ed. by Sanchez A., Gutierrez S.J. Nova Science Publishers, 2008. P. 225-269
- Stevens P., Hutton S. Radiation life-time of the pyren dimer and the possible role of exited dimer energy transfer processes // Nature. 1960. V. 186. June 25. P. 1045-1046
- Volkommer F., Hitzschke L., in Proc. of the 8th Intern. Symp. on the Science and Technology of Light sources, LS-8, Greifswald, Germany, 30 Aug.-3 Sept., 1998 (Ed. G. Babucke) (Greifswald: INP, 1998) p.51
- Zhang J.-Y., Boyd I. W. J., Appl. Phys. 80 663 (1996)
PAGE \* MERGEFORMAT 1
7
2
220вв
1
4
5
6
Разработка метода эффективной передачи электрической энергии от источника питания к излучателю через длинную линию




