Проектирование автоматизированной информационной системы Гостиница: регистрация клиентов, учет оплаты
PAGE \* MERGEFORMAT 3
Главное управление образования и молодежной политики
Алтайского края
КГБПОУ «БИЙСКИЙ ГОСУДАРСТВЕННЫЙ КОЛЛЕДЖ»
Специальность: 230401 Информационные системы (по отраслям)
КУРСОВОЙ ПРОЕКТ
по дисциплине
МДК 1.2 «Методы и средства проектирования информационных систем»
На тему: Проектирование автоматизированной информационной системы «Гостиница: регистрация клиентов, учет оплаты»
Выполнил студент группы 9ИС-221: Симаков Евгений Васильевич
Проверил преподаватель: Шуляк Олег Сергеевич
Оценка________________________
Дата «____»_____________2015 г.
2015 г.
АННОТАЦИЯ
Задачей курсовой работы является создание автоматизированной информационной системы.
Внедрив автоматизированную информационную систему, руководство предприятия получит полную и наглядную картину происходящего. Снизит затраты и время на работу персонала.
Проектируемая АИС должна выполнять функции регистрации клиента и учета оплаты за предоставленную услугу.
В данном проекте будем автоматизировать такие функции как:
-Регистрация клиентов;
-Прием оплаты за предоставленные услуги.
Такие функции как:
-Бронирование номеров;
-Сдача номеров;
-Предоставление дополнительных услуг,
Автоматизироваться не будут.
В состав проекта входят диаграммы и модели с использованием функционального подхода:
- Тут будут диаграммы!!!
И диаграммы и модели с использованием объектно-ориентированного подхода:
-И тут будут диаграммы!!!
Внедрение проектируемой АИС позволит сократить время на регистрацию клиентов и на учет оплаты за предоставленные услуги, уменьшит количество возникающих ошибок при заполнении документов.
СОДЕРЖАНИЕ
Введение……………………………...………………………………………………3
1 Описание предметной области……………………………………………………4
2 Постановка задач………..………………………………………………………..13
3 Проектирование АИС………………….………………………………………...14
3.1 Построение диаграмм и моделей с использованием функционального подхода……………………………………………….……………………………..14
3.2 Построение диаграмм и моделей с использование объектно-ориентированного подхода………………………………….……………………..17
4 Разработка модели данных………………………………………………………20
Заключение………………………………………………………………………….21
Список литературы…………………………………………………………………22
ВВЕДЕНИЕ
В данном курсовом проекте необходимо спроектировать автоматизированную информационную систему (далее АИС) «Гостиница: регистрация клиентов, учет оплаты» (далее АИС «Гостиница») для Гостиницы «Под телевышкой», г. Бийск. Назначение АИС заключается в следующем: обеспечить удобную работу сотрудников предприятия и повысить производительность.
Частная гостиница «Под Телевышкой» является одной из лучших и недорогих гостиниц Бийска, которая занимается приемом и размещением гостей в гостиничных номерах. На выбор гостя предлагается 32 номера с разным уровнем комфортности: «эконом» и «комфорт».
Необходимо разработать бизнес процессы с использованием функционального подхода и с использованием объектно-ориентированного подхода, а так же разработать «Блок-схему» функционального алгоритма, реализующего основные функции разрабатываемой АИС.
Система автоматизирует резервирование номеров и регистрацию новоприбывших постояльцев, ведет учет платежей за проживание. Эта система облегчит учет занятых, зарезервированных и свободных на данный момент апартаментов гостиницы, а так же учет платежей за проживание.
Информационные технологии (ИТ) - процессы, методы поиска, сбора, хранения, обработки, предоставления, распространения информации и способы осуществления таких процессов и методов. Общими особенностями ИТ гостиницы является автоматизация процессов планирования, учета и управления основных направлений деятельности гостиницы. Для предприятия была выбрана информационная технология «КЛИЕНТ-СЕРВЕР». Целью является повышение производительности и эффективности труда работников, улучшение качества информационной продукции и услуг, повышение сервиса и оперативности обслуживания пользователей. С ее помощью ликвидируются рутинные процедуры, сокращается время выполнения заданий, преобразуются, а порой и полностью изменяются технологические процессы, предоставляются пользователям новые виды информационных услуг и продуктов.
АИС будет разрабатываться в Microsoft Access, т.к. знания этой платформы выше знания других и она позволяет реализовать все необходимое для автоматизации работы предприятия.
Внедрение АИС позволит ускорить работу с клиентами, их заселение и надежность хранения данных.
1 ПОЯСНИТЕЛЬНАЯ ЗАПИСКА
1.1 ОПИСАНИЕ ПРЕДМЕТНОЙ ОБЛАСТИ
Частная гостиница «Под Телевышкой» является одной из лучших и недорогих гостиниц Бийска, которая принимает гостей с 2004 года. Она расположена на федеральной трассе М-52 при въезде в г. Бийск на ул. Волочаевская, 20в 3-х этажном здании с видом на Горный Алтай. В распоряжении гостей банкетный зал на 70 человек, уютное кафе на 30 посадочных мест, на 2-ом и 3-ем этажах расположенные комфортабельные номера, состоящие из 32 номеров категории Эконом и Комфорт, каждый из которых оснащен всем необходимым для приятного отдыха. На территории гостиницы имеется охраняемая парковка.
Клиентами гостиницы являются физические лица.
Описание номеров и их стоимость:
Классы номеров 3 вида: Эконом, Комфорт, Люкс.
Эконом: Удобный номер эконом-класса недорого обойдётся, хотя обставлен вполне современной мебелью и оборудован новой и исправной техникой. Цена за 1 сутки: 850 рублей.
Люкс: Стильный и комфортабельный, среди удобств, имеющихся в номере, вы по достоинству оцените двухспальную кровать, кондиционер, телефон, DVD, фен. Цена за 1 сутки: 1500 рублей.
Комфорт: Хотите работать в спокойствии и уюте? Номер оборудован прекрасным рабочим столом, кроватью, креслами, также есть телевизор и холодильник. Цена за 1 сутки: 1000 рублей.
Расчетный час в 12:00 текущего дня.
Оплата происходит по времени:
При размещении до расчетного часа (с 0 до 12 часов) плата за проживание не взимается. В случае задержки выезда потребителя после расчетного часа не более 6 часов производится почасовая оплата. При задержке выезда с 6 до 12 часов после расчетного часа плата взимается за половину суток. При выезде по истечении более 12 часов после расчетногочаса оплата производится как за полные сутки. При проживании не более суток (24 часов) плата взимается за сутки независимо от расчетного часа.
Сотрудники гостиницы:
- Директор гостиницы
- Администратор гостиницы
- Горничная
- Портье
- Бухгалтер
- Кассир
- Начальник охраны
- Охранники
- Шеф-повар
- Повара
- Официанты
- Главный инженер
- Сантехник
- Лифтер
- Электрик
В результате исследования предметной области была построена следующая организационная диаграмма (Рисунок 1.1).

Рисунок 1.1- Организационная структура гостиницы
Функционал каждого сотрудника в гостинице.
- Директор гостиницы:
Осуществляет планирование деятельности гостиницы, руководство производственно-хозяйственной и финансово-экономической деятельностью гостиницы.
- Администратор гостиницы:
Принимает и обслуживает гостей, а также обсуждает с гостями цену за номер, сроки размещения, порядок оплаты.
- Горничная:
Обеспечивает обслуживание туристов в номерах, поддерживает необходимое санитарно-гигиеническое состояние номеров и уровень комфорта жилых помещений, занимается оказанием бытовых услуг.
- Портье:
Выдает ключи от номера и доносит багаж до номера.
- Бухгалтер:
Решает вопросы финансового обеспечения гостей, получает отчеты с каждой торговой точки. Учитывает денежныесредства и ценные бумаги с обязательным соблюдением правил, обеспечивающих их сохранность.
- Кассир:
Осуществляет операции по приему оплаты за аренду гостиничного номера и за оплату дополнительных услуг.
- Начальник охраны:
Организует работу по охране собственности гостиницы от преступных посягательств, обеспечение охраны общественного порядка на территории гостиницы.
- Охранники:
Охраняют собственность гостиницы от преступных посягательств, обеспечивают охрану общественного порядка на территории гостиницы.
- Шеф-повар:
Осуществляет руководство над производственно - хозяйственной деятельностью подразделения.
- Повара:
Подготавливают основную продукцию, входящую в меню, и готовят обеды для персонала и гостей, строго соблюдая технологический процесс и согласно установленным рецептам.
- Официанты:
Принимают заказы от клиентов, сервируют столы. Ведут контроль над чистотой и состоянием столовых приборов.
- Главный инженер:
Инженер организовывает разработку технических планов с учетом всех современных технологий и мировых стандартов. Организовывает внедрение новшеств в производственный процесс и осуществляет контроль над условиями труда, производственной санитарией и соблюдением безопасности.
- Сантехник:
Разрабатывает, ремонтирует и собирает детали и узлы санитарно-технических систем центрального отопления, водоснабжения, канализации и водостоков.
- Лифтер:
Управляет лифтами и контролирует их исправное состояние. Наблюдает за эксплуатацией лифта.
- Электрик:
Обслуживает систему электрооборудования, обеспечивает технически правильную эксплуатацию, поддерживает исправное состояние электрооборудования.
Функционал персонала был проанализирован и построено следующее дерево функций (Рисунок 1.2).

Рисунок 1.2- Дерево функций
Гостиница предоставляет такие дополнительные услуги, как:
- Бассейн 3000 рублей.
- Массаж 5000 рублей.
- Фитнес 4000 рублей.
- Экскурсии по городу 2000 рублей.
Порядок бронирования, оформления и оплаты проживания в гостинице.
- Номер или место в гостинице предоставляется гражданам по предъявлении паспорта, военнослужащим - удостоверения личности или военного билета.
- При наличии свободных мест по желанию потребителя может предоставляться одному лицу номер на два или более мест с полной оплатой стоимости номера.
- Администратор имеет право заключать договор на бронирование мест. При наличии свободных мест администратор вправе принимать заявки на бронирование от юридических и физических лиц в письменной или устной форме.
- Плата за бронирование взимается с лиц, прибывших в гостиницу, единовременно в размере 25 процентов от цены бронируемого номера (места) за сутки независимо от того, по договорам, индивидуальным или групповым заявкам производится бронирование.
При опоздании кроме платы за бронирование взимается плата за фактический простой номера или места, но не более чем за сутки.
При опоздании более чем на сутки бронь аннулируется. В случае отказа от платы за бронь размещение в гостиницу производится в порядке общей очереди.
- Плата за проживание и услуги в гостиницах осуществляется по свободным (договорным) ценам. Цены устанавливаются в соответствии с присвоенной гостинице категорией и уровнем обслуживания. В необходимых случаях может быть установлена почасовая оплата проживания. Сроки и формы оплаты за проживание и услуги устанавливаются исполнителем.
- Плата за проживание взимается в соответствии с единым расчетным часом - с 12 часов текущих суток по местному времени.
При размещении до расчетного часа (с 0 до 12 часов) плата за проживание не взимается. В случае задержки выезда потребителя после расчетного часа не более 6 часов производится почасовая оплата. При задержке выезда с 6 до 12 часов после расчетного часа плата взимается за половину суток. При выезде по истечении более 12 часов после расчетного часа оплата производится как за полные сутки.При проживании не более суток (24 часов) плата взимается за сутки независимо от расчетного часа.
Ниже расписана схема обслуживания клиентов гостиницы.
Администратор встречает посетителя и узнает, забронировал ли клиент место заранее. При предварительном заказе данные о клиенте уже известны из заявки на бронирование. Администратор уточняет номер заявки и производит регистрацию.
При регистрации гостей без предварительного бронирования администратор проверяет наличие свободных номеров в журналерегистрации. Если в гостинице есть свободные номера, администратор предоставляет клиенту информацию об этих номерах в виде прайс-листа.Если клиента устраивают предоставленные варианты, то администратор выдает, клиенту на заполнение, регистрационную карточку.Администратор сверяет данные из регистрационной карты с данными из паспорта клиента и вносит при надобности, не достающие данные.
Администратор заключает договор с клиентом, в котором указаны вид размещения, продолжительность пребывания и стоимость номера.Затем администратор выписывает счет за проживание, который включает в себя тариф номера (или места) и число суток.
Кассир по счету рассчитывает стоимость проживания, принимает оплату и выдает клиенту квитанцию.
Администратор принимает квитанцию об оплате и заполняет карту гостя - документ на право входа в гостиницу и получения ключа от номера. Карта гостя выписывается в одном экземпляре, содержит следующие данные: фамилия гостя, номер комнаты и сроки проживания.После получение карты гостя, клиент предоставляет портье свою карту, после чего портье выдает ключ от номера клиента, а также провожает клиента до его номера.
После заселения гостя администратор записывает информацию о занятых и свободных номерахв журнал номеров данные о том, что этот номер теперь занят.
1.2 ПОСТАНОВКА ЗАДАЧИ
Целью выполнения данной работы является автоматизировать функции регистрации клиентов и учета оплаты за аренду гостиничного номера для предприятия Гостиница «Под Телевышкой».
В данном проекте должны быть реализованы функции регистрации клиентов и учета оплаты за аренду гостиничного номера. В учет оплаты входит: подсчет стоимости проживания.
Функции бронировании номеров, сдачи номеров и предоставление дополнительных услуг в рамках данного проекта рассматриваться не будут.
Будут автоматизированы следующие бизнес-процессы:
-Регистрация клиентов;
-Прием оплаты.
Такие функции как:
-Бронирование номеров;
-Сдача номеров;
-Предоставление дополнительных услуг,
Автоматизироваться не будут.
В процессе проектирования проекта должна быть разработана ER модель и построены диаграммы:
- DFD;
- IDEF0;
- STD;
- UML.
В результате создания АИС должны быть достигнуты следующие показатели: более быстрый темп работы, уменьшение количества ошибок и т.д.
2 ПРАКТИЧЕСКАЯ ЧАСТЬ
2.1 ПОСТРОЕНИЕ ДИАГРАММ И МОДЕЛЕЙ С ИСПОЛЬЗОВАНИЕМ ФУНКЦИОНАЛЬНОГО ПОДХОДА
В ходе проектирования АИС были сформулированы бизнес-процессы. Бизнес-процессы указаны в таблице 2.1.
Таблица 2.1- Бизнес-процессы регистрации клиентов
|
Бизнес - процесс |
Входная информация |
Выходная информация |
|
Приём заказа |
Инф. о клиенте Журнал номеров Прайс-лист |
Счет за проживание |
|
Приём оплаты |
Счет за проживание |
Квитанция об оплате |
|
Размещение клиента |
Квитанция об оплате |
Запись информации о занятом номере |
DFD-диаграмма, отражающая функцию регистрации клиентов, представлена на рисунке 2.1.

Рисунок 2.1 DFD диаграмма потока данных
Таблица 2.2 - Операция «Сдача гостиничного номера»
|
Название операции |
Исполнитель |
Периодичность |
Входящая информация |
Исходящая информация |
|
1 |
2 |
3 |
4 |
5 |
|
Подача заявки |
Клиент |
По мере поступления |
Инф. о клиенте |
Нет |
|
Подбор номеров |
Администратор |
По мере поступления |
Заявка |
Свободные номера |
|
Выбор номера |
Клиент |
По мере поступления |
Свободные номера |
Выбранный номер |
|
Оформление заявки |
Администратор |
По мере поступления |
Паспорт, выбранный номер |
Договор, счет за проживание |
Продолжение таблицы 2.2
|
1 |
2 |
3 |
4 |
5 |
|
Оплата услуги |
Клиент |
По мере поступления |
Счет за проживание |
Квитанция об оплате |
|
Регистрация клиента |
Администратор |
По мере поступления |
Квитанция об оплате |
Карта гостя |
|
Размещение в номере |
Портье |
По мере поступления |
Карта гостя |
Предоставленный номер |
Основными функциями гостиницы являются регистрация клиентов и прием оплаты. На рисунке 2.2 представлена диаграмма отображающая процессы выполнения данных функций.

Рисунок 2.2 - IDEF0 диаграмма
Весь процесс функционирования гостиницы разбивается на 3 этапа:
- Принятие заявки от клиента;
- Принятие оплаты;
- Размещение клиента в его номере.
После разбиения диаграммы получаем 3 блока декомпозиции (рисунок 2.3), описывающие каждая одну из работ, представленных на диаграмме верхнего уровня.

Рисунок 2.3 - Декомпозиция блока А0
Декомпозиция блока А1 предоставлена на рисунке 2.4.

Рисунок 2.4- Декомпозиция блока А1
Декомпозиция блока А2 предоставлена на рисунке 2.5.

Рисунок 2.5- Декомпозиция блока А2
Декомпозиция блока А3 предоставлена на рисунке 2.6.

Рисунок 2.6- Декомпозиция блока А3
В результате декомпозиции, каждый фрагмент системы изображается на отдельной диаграмме декомпозиции.
Для моделирования поведения системы во времени в зависимости от происходящих событий, была построена диаграмма переходов состояний представлена на рисунке 2.7.

Рисунок 2.7- STD диаграмма переходов состояний
2.2 ПОСТРОЕНИЕ ДИАГРАММ И МОДЕЛЕЙ С ИСПОЛЬЗОВАНИЕМ ОБЪЕКТНО-ОРИЕНТИРОВАННОГО ПОДХОДА
В ходе проектирования АИС было построено 3 диаграммы объектно-ориентированного подхода:
-диаграмма последовательности
-диаграмма кооперации
- диаграмма активности
Разработка диаграммы последовательности представлена на рисунке 3.8.

Рисунок 2.8UML диаграмма последовательности
На диаграмме кооперации указан обмен сообщениями между объектами при реализации любого варианта использования.
Разработка диаграммы кооперации предоставлена на рисунке 2.9.

Рисунок 2.9- UML диаграмма кооперации
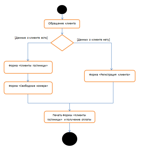
С помощью диаграммы активности, которая представлена на рисунке 2.10 изображаются бизнес-процессы, по которым работает гостиница.

Рисунок 2.10UMLдиаграмма активности
3 ГРАФИЧЕСКАЯ ЧАСТЬ
3.1 РАЗРАБОТКА МОДЕЛИ ДАННЫХ
ER-модель является формальной конструкцией, которая не предписывает никаких графических средств её отображения. На основе полученных результатов проведенного анализа предметной области была построена ER- модель базы данных, изображенная на рисунке 3.1.

Рисунок 3.1 ER-модель базы данных
ER-модель базы данных состоит из 6 таблиц: Горничные, Гостиничные номера, Клиенты, Каталог номеров, Оплата, Дополнительные услуги.
Структура таблицы Горничные выглядит следующим образом рисунок 3.2:

Рисунок 3.2 Таблица горничные
Структура таблицы Гостиничные номера рисунок 3.3.

Рисунок 3.3 Гостиничные номера
На рисунке 3.4 изображена структура таблицы Клиенты.

Рисунок 3.4 Клиенты
Рисунок 3.5 представляет структуру таблицы Каталог номеров.

Рисунок 3.5 Каталог номеров
Структура таблицы Оплата изображена на рисунке 3.6.

Рисунок 3.6 Оплата
Рисунок 3.7 представляет собой структуру таблицы Дополнительные услуги.

Рисунок 3.7 Дополнительные услуги
2.2 ФОРМЫ, ЗАПРОСЫ, ОТЧЕТЫ
База данных гостиницы «под телевышкой» содержит 5 форм, 2 отчета и 4
запросов.
Формы: Главная форма, Горничные, Дополнительны услуги, Клиенты
гостиницы, Регистрация, Свободные номера.
Запросы: Дополнительные услуги, Оплата проживания, Свободные
номера, Счет к оплате.
Отчеты: Дополнительные услуги, Счет к оплате.
Главная форма для предприятия выглядит следующим образом:
Рисунок 3.8 Главная форма предприятия
Форма регистрации клиента изображена на рисунке 3.9.

Рисунок 3.9 Форма «Регистрационная форма»
Форма свободных номеров изображена на рисунке 3.10.

Рисунок 3.10 Форма «свободные номера»
Форма дополнительных услуг изображена на рисунке 3.11.

Рисунок 3.11 Форма «дополнительные услуги»
На рисунке 3.12 форма клиентов гостиницы.

Рисунок 3.12 Форма «клиенты гостиницы»
Оставшиеся формы, запросы и отчеты используются для форм перечисленных выше.
3.3 МАТРИЦА ОТВЕТСТВЕННОСТИ ДОКУМЕНТОВ
Таблица 3.1 Матрица ответственности документов
|
Объект доступа |
||||||
|
Регистрация клиентов |
Выписка счета |
Выселение клиентов |
Свободные номера |
Доп. услуги |
Клиенты гостиницы |
|
|
Директор |
П |
П |
П |
П |
П |
П |
|
Администратор |
П |
П |
П |
П |
П |
П |
|
Горничная |
З |
З |
З |
Ч |
З |
Ч |
|
Бухгалтер |
З |
Ч |
З |
Ч |
Ч |
Ч |
|
Кассир |
З |
Ч |
З |
Ч |
Ч |
Ч |
|
Начальник охраны |
З |
З |
З |
З |
З |
З |
|
Охрана |
З |
З |
З |
З |
З |
З |
|
Шеф-повар |
З |
З |
З |
З |
З |
Ч |
|
Повара |
З |
З |
З |
З |
З |
З |
|
Официанты |
З |
З |
З |
З |
З |
З |
|
Главный инженер |
З |
З |
З |
З |
З |
З |
|
Сантехник |
З |
З |
З |
З |
З |
З |
|
Лифтер |
З |
З |
З |
З |
З |
З |
|
Электрик |
З |
З |
З |
З |
З |
З |
Полный доступ (П) Чтение, удаление, изменение, запись. Чтение (Ч) Просмотр содержимого и печать. Без доступа (З) Не имеет доступ к БД
|
Продолжение таблицы 3.1. |
3.4 ФУНКЦИОНАЛЬНЫЙ АЛГОРИТМ АВТОМАТИЗИРОВАННОЙ ИНФОРМАЦИОННОЙ СИСТЕМЫ

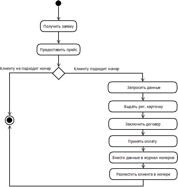
Рисунок 3.13 Функциональный алгоритм АИС
ПЛАТФОРМА РАЗРАБОТКИ
В данном курсовом проекте осуществлена разработка информационной системы для регистратуры поликлиники, которая является объектом исследования.
Предметом для рассмотрения является деятельность гостиницы связанная с заселением клиентов в гостиничные номера и поиском клиентов в базе данных. Для реализации поставленных задач подойдет информационная технология «клиент-сервер» и платформа разработки Microsoft Access.
Клиент-сервер вычислительная или сетевая архитектура, в которой задания или сетевая нагрузка распределены между поставщиками услуг, называемыми серверами, и заказчиками услуг, называемыми клиентами.
Преимущества:
1) Отсутствие дублирования кода программы-сервера программами-клиентами.
2) Так как все вычисления выполняются на сервере, то требования к компьютерам, на которых установлен клиент, снижаются.
3) Все данные хранятся на сервере, который, как правило, защищён гораздо лучше большинства клиентов. На сервере проще организовать контроль полномочий, чтобы разрешать доступ к данным только клиентам с соответствующими правами доступа.
Microsoft Access относится к СУБД, ориентированным на рядовых потребителей. Она позволяет, не прибегая к программированию, с легкостью выполнять основные операции с БД: создание, редактирование и обработка данных.
MS Access работает в ОС Windows на автономных ПК или в локальной сети. Посредством MS Access создаются и в дальнейшем эксплуатируются личные БД (настольные), а также базы организаций.
Microsoft Access является частью пакета Microsoft Office и входит в комплект его поставки.
Среда Access располагает характерным для приложений Windows интерфейсом, состоящим из следующих компонентов: титульной строки, главного меню, панели инструментов, поля для работы и строки состояния.
СУБД работает с данными, которые можно выстроить в иерархическую последовательность. Верхний уровень иерархии содержит основные объекты Access:
- таблицы - главный тип объекта, поскольку все остальные вариации объектов - это производные от таблицы. Основные составляющие таблицы - поля и записи, они определяют свойства элементов таблицы;
- формы - вспомогательные объекты, от использования которых можно отказаться. Они формируются, чтобы создать дополнительные удобства пользователю в плане просмотра, ввода и редактирования данных;
- запросы - результаты обращения пользователя к БД с целью поиска данных, удаления, добавления и обновления записей. Результаты поиска (выборки) подаются в табличном виде;
- отчеты - документы, предназначенные для вывода на печать, сформированные на информации, которая содержится в таблицах и запросах;
- схема - описание архитектуры связей многотабличной базы данных;
- макросы и модули - объекты повышенной сложности, при обыденной работе могут не использоваться.
Среди особенностей Access стоит отметить наличие VBA - встроенного языка программирования, посредством которого приложение может дополняться подпрограммами пользователей. Тем самым существенно расширяются возможности исходного варианта утилиты, обеспечивается удобство работы.
ЗАКЛЮЧЕНИЕ
В процессе проектирования автоматизированной информационной системы для предприятия Гостиница «Под телевышкой» пришлось:
- Разобрать постановку задачи (описаны требования к информационной системе в целом, к функциям и к видам обеспечения);
- Разработать блок-схему предприятия, также построить диаграммы:
-DFD;
-IDEF0;
-STD;
-UML, с использованием функционального подхода и с использованием объектно-ориентированного подхода;
3. Разработать базу данных, формы, отчеты и запросы для предприятия.
Внедрение проектируемой АИС позволит предприятию сократить время на регистрацию клиентов и на учет платежей.
С внедрением АИС уменьшиться количество возникающих ошибок при заполнении документов, увеличиться скорость работы сотрудников и облегчится их работы с документами.
СПИСОК ЛИТЕРАТУРЫ
- Гагарина Л.Г., Киселев Д.В., Федотова Е.Л. Разработка и эксплуатация автоматизированных информационных систем.-М.: ИД ФОРУМ ИНФРА-М, 2007 341стр.
- Франц Р.В. Методические указания по выполнению курсового проекта для студентов специальности 230401.- Бийск: КГБПОУ «БГК», 2015
- URL: http://anixhotel.ru/
- URL: http://www.gvozdika01.ru/
- URL: http://гостиницы-в-городах.рф/
- URL: http://www.rabota.ru/
- URL: http://jobdescription.onlydoc.ru/
- URL: http://studopedia.net/
- URL: http://www.cyberforum.ru/
Проектирование автоматизированной информационной системы Гостиница: регистрация клиентов, учет оплаты