Глава 2. Характерные особенности теории и практики управления
2.1. Управление — наука и искусство
Чем дальше, тем искусство становится более научным, а наука — более художественной; расставшись у основания, они встретятся когда-нибудь на вершине.
Г. Флобер
Управление — древнейшее искусство и новейшая наука. Специалисты в области управления сходятся во мнении, что управление является частью больших политических, экономических, технологических, социальных и этических систем и основывается на собственных концепциях, принципах и методах, т.е. имеет серьезный научно-методический фундамент.
Любая наука представляет собой совокупность знаний и непрестанного поиска новых данных о природе и обществе с целью понять и объяснить явления и законы природы, частью которой является сам человек. В новом сложном явлении наука стремится определить его основу, которая обычно бывает гениально проста, открыть закономерности, скрывающиеся в кажущемся хаосе. Главным в теории является не подробное описание исследуемого объекта, а изучение его основных свойств, выявление общих законов, связей для того, чтобы обеспечить принципиальную возможность установления новых знаний.
Теория управления имеет свой, только ей присущий предмет исследований — она изучает закономерности организации управленческого процесса и возникающие во время этого процесса отношения между людьми, определяет методологические приемы, соответствующие специфике объекта исследований, разрабатывает систему и методы активного воздействия на объект управления и определяет способы предвидения и прогнозирования изучаемых процессов. Регистрация и систематизация явлений, раскрытие закономерностей и определение причинных связей между ними для разработки практических выводов и рекомендаций — основная задача любой науки, в том числе и науки управления.
Практическая деятельность человечества не сводится только к общественному производству, она охватывает все стороны жизни, развивает материальную и духовную культуру общества. Наука обычно опережает запросы практики, позволяет предвидеть новые явления, но при всей своей самостоятельности теория во многом зависит от практики, ищет в ней подтверждений или опровержений своих концепций — великий процесс восхождения мысли от абстрактного к конкретному. Практика оперирует непреложными, объективно-истинными фактами, хотя сами по себе они не могут решить проблемы. Гипотезы, предположения, интуитивные догадки могут рассыпаться, не выдержав критерия практики, но факты, послужившие основой для построения гипотез, остаются незыблемыми и лишь переходят из одной системы знания в другую. История развития теории управления с ее находками и поражениями, созданием новых оригинальных гипотез и отторжением их практикой подтверждает эту мысль. Наука располагает мощными средствами познания мира — методом анализа, т.е. расчленения явления на его составные части, свойства, ступени развития, и методом синтеза — обобщения, составления цельной картины изучаемого процесса. Анализ предшествует синтезу, их объединяет органическая, внутренне необходимая связь.
Теория управления персоналом или наука об административном управлении далеко не всегда может, к сожалению, опираться на дедуктивные и экспериментальные методы исследований, так как изучаемые явления нельзя изолировать от влияния внешней среды и побочных факторов. Помимо анализа и синтеза наука (и особенно искусство) располагает еще одним удивительным, таинственным инструментом — интуицией. Несомненно, что интуиция базируется на эмпирическом и теоретическом знании изучаемого явления, но внезапность срабатывания механизма интуиции, "озарение", остается загадкой, и надежда, что интуиция, как универсальная отмычка, способна вскрыть сейфы кладовых знаний, совершенно иллюзорна. Интуиция — результат напряженной работы человеческой мысли, постоянного, настойчивого поиска решения проблемы. Так было и со знаменитым яблоком Ньютона, и со сном Менделеева, и с музыкальными находками композиторов. Интуитивной находке еще предстоит пройти сложный путь от замысла, идеи, гипотезы до вердикта практики.
Поскольку управление является не только наукой, но и искусством, то роль интуиции в принятии управленческих решений особенно велика и ответственна, тем более что эти решения обычно принимаются при остром дефиците времени и обычно отмене не подлежат. Сейчас, когда наша страна находится в стадии мучительных поисков политических и экономических решений, особо важно, чтобы руководитель любого уровня понимал — успешное управление фирмой, предприятием и, наконец, государством возможно лишь при знании научных основ управления и умении творчески применить эти знания, т.е. при владении искусством управления.
Наука и искусство управления имеют и свою неповторимую эстетику, созвучную готике и музыке, — порыв и полет фантазии, когда творческое озарение основано на солидном фундаменте целесообразности, точном расчете и математически строгой гармонии.
В практической деятельности управляющие находятся в постоянном контакте с изменяющейся средой и обязаны принимать решения с учетом случайных явлений и конкретных ситуаций, основываясь на собственном опыте и интуиции. Творческие поиски оптимального, нетривиального решения придают управлению характерные черты искусства. Более того, ряд крупных ученых и практиков (Г. Кунц, С. О'Доннел и др.) категорично настаивают на том, что управление в первую очередь является искусством: "Процесс управления есть искусство, суть которого состоит в применении науки (основ организованного знания в области управления) к реальностям любой ситуации". И далее, о роли науки в управлении: "Хотя деятельность по управлению — это искусство, лица, занимающиеся ею, достигнут лучших результатов, если будут понимать и использовать лежащую в основе этого искусства науку. Когда важность результативности и эффективности группового сотрудничества признается в любом обществе, можно смело утверждать, что управление — важнейшее из всех искусств".
Во всех сферах человеческой деятельности наука и искусство не исключают, а дополняют друг друга. В управлении, когда в результате групповой деятельности любое решение отличается от альтернативных вариантов (если не целью, то методами), умение найти разумный компромисс с минимальными потерями является проявлением искусства управляющего. Вполне объяснимо, почему среди достижений мировой управленческой мысли особое место занимает один из высших разделов теории управления — искусство управления. Действительно, не каждому дано овладеть этим искусством, как, впрочем, и любыми другими его видами, но знать основы искусства управления, стараться применять его важнейшие принципы и методы — обязанность каждого специалиста и руководителя любого уровня.
Кажется, что все есть у этого человека: глубокие профессиональные знания, жизненный опыт, трудолюбие, добросовестность, но стать настоящим, авторитетным лидером он так и не смог. Нужно что-то еще (это "что-то еще", это "чуть-чуть" так характерны для искусства!), чем обязательно должен владеть настоящий руководитель, и в первую очередь — это талант, да, именно талант, которым владеют мастера музыки, живописи, поэзии и прозы, без которого искусство превращается в ремесло.
Грамотный инженер, хорошо знающий технику и технологию на своем участке работы, но не владеющий специальными знаниями и опытом управленческой работы, сможет в лучшем случае стать средним, заурядным руководителем, но если у него хватит решимости уйти от своего узкого, ограниченного профессиональными рамками мировоззрения специалиста, проявить настойчивость в изучении принципов и психологических основ управления, то, обладая талантом руководителя, он может стать настоящим организатором производства и признанным лидером своего коллектива.
Руководитель должен быть незаурядной личностью, мастерски владеющей искусством общения, убеждения, диалога, иметь острый, неординарный ум и солидную эрудицию во всех сферах жизни и знаний. Любой руководитель работает в первую очередь с людьми, он обязан знать все тонкости "человеческой инженерии" и владеть обширными гуманитарными, человековедческими знаниями. Альберт Эйнштейн отстаивал тезис о необходимости самой тесной связи науки и искусства; Нильс Бор аргументированно утверждал, что методы искусства расширяют и обогащают методы естествознания, а Луций Сенека пытался определить основные контуры особой науки — психагогики, которая должна была заниматься проблемами искусства управления душой человека.
Жизненный опыт каждого подскажет примеры удивительно тонкого владения мастерством общения и воздействия авторитетной личности на оппонента, на мнение группы. Мудрая мать, даже не имеющая высокого образования, авторитетно и объективно разберет и уладит семейный конфликт; судьба отдаленного кишлака или горного селения в надёжных руках аксакалов; талантливый актер или опытный оратор силой своего искусства могут буквально покорить своих слушателей.
В широком смысле термин "искусство" применим к любой сфере человеческой деятельности, когда какая-либо работа выполняется умело, мастерски, искусно в технологическом, а часто и в эстетическом смысле. Искусство является составной частью более общих систем (эстетика, культура) и проявляется как способность к импровизации, высокое умение объединять отдельные элементы знания и интуиции в новые, ранее неизвестные комбинации, развивает творческое воображение, способствует нравственному самоопределению и самосознанию личности, формирует эстетические вкусы и идеалы. Если искусство есть деятельность, направленная на изучение и образное моделирование окружающего нас мира, то искусство управления отвечает этому принципу, так как руководитель должен постоянно исследовать возникающие реальные ситуации и творчески моделировать варианты принимаемого управленческого решения. Важная особенность искусства — способность хранить шедевры человеческой деятельности, являться уникальной памятью, хранилищем достижений человечества. Теория и искусство управления также имеют свою тысячелетнюю историю, и добытые по крупицам знания, опыт хранятся в нашей памяти.
Наука и искусство основаны на творчестве в отличие от репродуктивной деятельности, направленной на количественное воспроизведение достигнутого стандарта. Если в творчестве невозможен плагиат, то репродукция определяет любую оригинальность, своеобразие как брак. Величайший подиум ораторского искусства может быть превращен в постыдное ложе растления слова, гнусного надругательства над речью, единая грамматика и словарь лежат в основе чиновничьего циркуляра и "Моцарта и Сальери". Правомерность, уместность речевого стиля зависят от жизненной ситуации и от характера документа. Можно сказать, что "атмосферные явления в виде осадков принесет циклон из средиземноморской акватории, возможна гроза, ветер порывистый, временами сильный", и подобная информация Гидрометцентра привычна и уместна, но можно написать, что "тьма, пришедшая со Средиземного моря, накрыла ненавидимый прокуратором город" — пример репродукции и творчества. Смелый прорыв в неведомое, талант первооткрывателя лежат в основе прогресса, однако и реализация великих открытий, развитие материальной культуры общества требуют не только репродуктивной деятельности, колоссальной концентрации ресурсов, но и истинно творческой активности многих незаурядных личностей.
Весьма поучительно рассуждал о взаимопроникающей связи науки и искусства крупнейший немецкий военный теоретик Карл фон Клаузевиц (кстати, в Отечественную войну 1812 г. служивший в русской армии). Хочется привести длинную выдержку из знаменитой книги Клаузевица "О войне", где он утверждал, что цель науки — знание, цель искусства — умение. "Умение не могло бы быть изложено ни в какой книге — значит искусство не должно бы служить заглавием какой-то книги. Но раз уже образовалась привычка объединять под одним общим названием теории искусства или попросту искусства все нужные для искусства знания (которые в отдельности могли бы составить законченные науки), то представляется последовательным проводить и дальше этот принцип расчленения и называть искусством все то, что имеет своей целью созидательное умение, например строительное искусство, а наукой то, где целью является чистое знание, например математику, астрономию. Само собой понятно, что в каждой теории искусства могут заключаться отдельные научные построения. Как бы груба и наглядна ни была разница между знанием и умением в сложных результатах человеческого знания, проследить эти два начала в самом человеке и полностью разграничить их чрезвычайно трудно. Где творчество и созидание составляет цель, там царит искусство, наука же господствует там, где целью служит исследование и знание".
Теория управления не может дать готовые рекомендации для конкретных жизненных ситуаций, и каждый человек принимает решения, основываясь на интуиции и собственном опыте. Но любая импровизация опирается на глубокое знание законов, научно обоснованных и понятых человеком методов мастерства. В основе любого вида искусства лежат продуманные обобщения, возникающие в процессе творчества. По-настоящему можно понять произведение искусства, только постигнув законы композиции, законы творчества. Знание принципов управления делает выбор методов искусства управления более обоснованным и действенным. Кунц и О'Доннел в книге о системном и ситуационном анализе управленческих функций говорят: "Управление — это искусство, подобно медицине или композиторской деятельности, инженерному делу или футболу. Но всякое искусство использует лежащее в его основе организованное знание (концепции, теории, принципы, методы) и применяет его с учетом реальной обстановки для достижения желаемого практического результата".
Искусство управления — способность человека принимать нетривиальные решения в условиях дефицита информации и времени. В основе его лежат методология и принципы науки управления, которая, в свою очередь, является дисциплиной периода интеграции наук и опирается на достижения теории автоматического регулирования, теории информации, кибернетики, экономики и реагирует на изменения основных концепций политической жизни общества. Одновременно искусство управления впитало в себя мировые достижения психологии, логики, риторики, этики, философии, права, а также методы воздействия на алчность и социум различных религиозных конфессий (рис. 1).
Рис. 1. "Генеалогическое древо" искусства управления
Профессиональная подготовка кадров управления является одним из высокорентабельных вложений, поскольку лишь выполнив эту задачу, мы сможем подняться на уровень высших экономических достижений и преодолеть пропасть нищеты, в которую скатывается страна в последние годы. "В стране, которой хорошо управляют, стыдятся бедности. В стране, которой управляют плохо, стыдятся богатства", — говорил Конфуций две с половиной тысячи лет назад, и нам нужно научиться управлять страной хорошо.
Словом, для эффективного управления необходимо знать его теоретические основы, иметь практический опыт и уметь творчески использовать теорию и практику, т.е. владеть искусством управления.
2.2. Особая сложность и актуальность теории и практики управления
Что же и составляет величие человека, как не мысль?
А. С. Пушкин
Итак, цель науки управления — изучение и совершенствование принципов, структур, методов и техники управления. Поиск оптимальных методов управления ведется постоянно и в большом диапазоне, от технологических (ручное, автоматическое, телемеханическое управление, АСУ) до экономических, административных и социально-психологических. Метод управления можно определить как способ воздействия на управляемую систему для реализации поставленных задач. Методы управления зачастую дополняют друг друга, выбор их ориентирован на экономическую целесообразность, своевременность и доступность каких-либо из основных методов.
Решение проблем управления связано со значительными трудностями, так как наряду с процессами, которые поддаются количественным измерениям (затраты ресурсов в количественном и стоимостном выражении, расход энергии, металлоемкость и т.д.), есть и такие, что не поддаются объективной количественной оценке: эффективность действующих методов воздействия на коллектив, воздействие моральных стимулов и системы мотиваций на производительность труда, значение административного предвидения и прогнозирования, психологический климат и т.п. Анализ и оценка этих явлений возможны лишь после длительного экспериментирования с последующей математической обработкой полученных результатов.
Процесс управления технологическими объектами, машинами, станками имеет свои сложности, но физические объекты значительно надежнее выполняют команды управления, их действия, алгоритм поведения вполне предсказуемы, а вот управлять людьми значительно сложнее. Человек, вежливо улыбаясь, может продолжать бездельничать, несмотря на самые строгие приказы и предупреждения, — таков уж человек, не всегда можно быть уверенным в логичности, целесообразности и предсказуемости его поведения.
Рост сложности систем управления определяется постоянным повышением производительности труда и скорости обработки оперативной информации, вводом в эксплуатацию все более сложных и совершенствованием действующих технологических объектов (энергетических и транспортных систем, каналов связи и т.п.), увеличением количества взаимодействия между элементами экономических и государственных систем.
Результаты социологических исследований являются необходимой базой для проверки теорий и гипотез управления, основанных на единстве анализа и синтеза процессов и факторов управления. Сложность выполняемых экспериментов и их последующая математическая обработка требуют привлечения большого количества квалифицированных научных специалистов, разработки специальных методик и программ.
Последние десятилетия XX в. характеризуются постоянным вовлечением в органы управления все больших и больших трудовых ресурсов. Рост масштабов производства, его усложнение постоянно увеличивают удельный вес и численность специалистов, в том числе и управленцев, в общей численности работников. Данные ЦСУ СССР наглядно подтверждают эту тенденцию: если в излюбленном ЦСУ 1913 году специалистов с высшим и средним образованием в стране насчитывалось около 190 тыс. человек, то в 1982 году их численность превысила 30 млн., т.е. увеличилась более чем в 150 раз. Если в 1928 г. на одного инженерно-технического работника в промышленности приходилось около 26 рабочих, то к началу перестройки их число сократилось до пяти. Это сокращение числа рабочих объясняется процессом комплексной механизации и автоматизации производства, требующим все большего количества высококвалифицированного персонала. К 1996 г. значительно увеличилось количество небольших фирм и предприятий, требующих специалистов в области управления. Статистические данные показывают, что к 1996 г. в России функционировало около 1 млн. самостоятельных предприятий, фирм и организаций, объединенных сложными хозяйственными и информационными связями. Постепенно восстанавливаются производственно-хозяйственные связи между предприятиями стран бывшего СССР, неуклонно растут и международные связи предприятий и фирм России. Целесообразность создания небольших по численности персонала предприятий взамен промышленных гигантов подтверждается международной и особенно японской практикой. Например, такой штрих: если на предприятиях с числом работающих от 10 до 25 человек теряется из-за трудовых конфликтов в среднем около 15 рабочих дней в расчете на 1 тыс. занятых, то на предприятиях с 1 тыс. работающих — в среднем 2000 рабочих дней, т.е. в 133 раза больше [101].
Сейчас, когда круг пользующихся техническими средствами обработки и передачи информации существенно расширился, необходимо при создании, закупке и эксплуатации технических и программных средств учитывать физиологические и психологические особенности и возможности людей. Весьма сложны и специфичны отношения как между руководителем и подчиненными, так и межличностные отношения внутри коллектива, которые должны быть под непрестанным, но ненавязчивым контролем. Эффективность функционирования этих сложных организационных систем во многом зависит от искусства руководителя, его таланта и знания законов управления. Труд квалифицированного менеджера оплачивается весьма высоко: средний оклад президента японской компании превышает заработок опытного рабочего в 11 раз, а в американских компаниях — более чем в 30 раз. Не случайно, что проблема элитарности специалистов в области управления в последние годы стала обращать на себя все более пристальное внимание, хотя еще в 1941 г. эта проблема изучалась в работе крупного специалиста по управлению Дж. Бэрнхема "Менеджерская революция". Автор одним из первых обратил внимание на то, что лидирующее положение в обществе переходит от собственников предприятий к менеджерам, которые образуют вполне определенный элитарный социальный слой. Такая социально-экономическая ситуация объясняется тем, что именно в руках менеджеров сконцентрирована фактическая власть, позволяющая им контролировать практически все технологические, социальные и финансовые процессы и влиять на стратегическое будущее предприятия. Растет и количество специалистов, осуществляющих функции управления. По данным французского института статистики, за 1995 г. количество менеджеров во Франции выросло на 12,7%, а в Германии на 6,5% [126].
2.3. Управление как система
Развитие общества и народного хозяйства невозможно без реализации определенного свода законов, правил, норм, алгоритма поведения общества в целом и его составляющих — производственных коллективов, неформальных объединений людей вплоть до семьи как первичной основы социума. Этот процесс воздействия на социум, на его материальное производство и является предметом изучения науки управления. Несомненно, что каждый объект управления (государство, отрасль, предприятие, коллектив, личность) характеризуется существенными особенностями, отличиями, но научные методы управления имеют в своем арсенале общие принципы и методы воздействия на любой управляемый объект. Теория, практика и искусство управления применяются руководителем для достижения цели своей деятельности и позволяют выработать стратегию, комплекс средств и методов для решения поставленных задач при персональной ответственности за принимаемые управленческие решения. Определение целей, стратегии управления и осуществление принятых решений с помощью производственного коллектива составляют основной комплекс функциональных обязанностей руководителя.
Каждый из управляемых объектов является системой, состоящей из отдельных, но взаимосвязанных частей, элементов. Причем система приобретает новые свойства, которыми не обладают составляющие ее элементы. Так, толпа — это не сумма отдельных личностей, это новое образование, новый организм со своими особенностями, который подчиняется иным законам, чем составляющие ее отдельные люди. В общем случае система состоит из множества взаимосвязанных элементов, каждый из которых обладает присущими ему свойствами, но в целом все они действуют целенаправленно. Информационные связи между элементами системы исследуются логическим и математическим аппаратом кибернетики.
Управление обеспечивает непрерывное и целенаправленное воздействие на управляемый объект, которым может быть технологическая установка, коллектив или отдельная личность. Управление есть процесс, а система управления — механизм, который обеспечивает этот процесс. Любой динамический процесс, в котором могут участвовать и люди, состоит из отдельных процедур, операций и взаимосвязанных этапов. Их последовательность и взаимосвязь составляют технологию управленческого (в нашем случае) процесса. Строго говоря, технология управления состоит из информационных, вычислительных, организационных и логических операций, выполняемых руководителями и специалистами различного профиля по определенному алгоритму вручную или с использованием технических средств. Технология управления — это приемы, порядок, регламент выполнения процесса управления.
Часто технологический процесс управления осуществляется в условиях неопределенности, при неполноте исходной информации. Однако дефицит информации не является непреодолимым препятствием для принятия прогнозного управленческого решения. Например, при изменении условий внешней среды предприятие, стремящееся к выживанию и достижению максимальной прибыли, будет адекватно реагировать на эти изменения и механизм адаптации предприятия, принимаемые управленческие решения могут быть многовариантными (невольно напрашивается аналогия с естественным отбором в биологической эволюции).
Управление производством, как и управление коллективом, является процессом, характеризующимся совокупностью операций и методов воздействия управляющей подсистемы на управляемую.
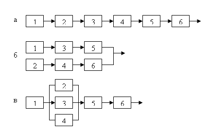
Управленческая операция — законченное и целесообразное действие, направленное на выполнение конкретной задачи технического, организационного или социального характера. Каждая операция выполняется в соответствии с определенными правилами, инструкциями и должна быть увязана с предыдущими и последующими операциями технологического цикла. Прохождение операций во времени и пространстве и составляет процесс управления (рис. 2).

Рис. 2 . Порядок выполнения операций: а — последовательный; б — параллельный; в — параллельно-последовательный
При последовательном сочетании операций каждая последующая начинается после окончания предыдущей, при параллельном — одновременно выполняются отдельные процедуры, что ускоряет процесс и создает условия для групповой обработки информации. Системы управления должны быть динамичными и детерминированными, т.е. обеспечивать реакцию на изменения окружающей среды и взаимосвязь элементов, подразделений органов управления. Если в организационной структуре есть элемент, действия которого не влияют на поведение системы и не реализуют ни одну из целей ее функционирования, то это является верным признаком ненужности этого элемента.
Управление не может претендовать на статус точной науки, поскольку процесс управления протекает в условиях значительной неопределенности и для него характерно множество внешних и внутренних переменных. Однако наука управления позволяет систематизировать, анализировать управленческий процесс и разрабатывать рекомендации по его оптимизации. Принципиально процесс управления характеризуется двумя основными составляющими: управляющей системой и объектом управления. Этими составляющими могут быть руководитель и подчиненный, диспетчер и заводские цехи, человеческий мозг и управляемые им через нервную систему органы. Основная особенность процесса управления — единство и взаимосвязанность его составных частей, что обеспечивается обратной связью. В этом случае управление осуществляется по замкнутому циклу.

Рис. 3. Принципиальная схема управления
Информация о состоянии управляемого объекта по каналу обратной связи поступает в орган сравнения (ОС) системы, который может внести необходимые коррективы в процесс управления.
Различают технические системы (энергосистемы, нефте-, газопроводы, информационно-вычислительная сеть, технологический процесс и т.д.), социально-экономические системы (отдельные предприятия, отрасли, транспортные системы, сфера обслуживания и торговля и т.п.) и отдельно выделяют особо сложные системы — организационные, основным элементом которых является человек — элемент сам по себе сложный, активный и далеко не всегда предсказуемый.
Для оптимизации и особенно автоматизации управления необходимо разрабатывать формализованные модели, но составить модель организационной системы весьма трудно, а иногда и просто невозможно. Однако в организационных системах именно человек принимает управляющие решения, и потребность в формализации его действий особенно велика. Организационные системы находятся в состоянии постоянного развития, которое связано с появлением новых потребностей, с постоянным изменением хозяйственного механизма, внутренних и внешних условий, а это влечет за собой изменение связей между элементами системы и всей системы в целом. Можно констатировать, что основной задачей организационной системы является динамическое управление совокупностью взаимосвязанных объектов с изменяющейся структурой.
Для удобства изучения и совершенствования систем выполняется декомпозиция систем, т.е. их расчленение на группы элементов, объединяемых по какому-то определенному признаку и называемых подсистемами.
Если процесс управления осуществляется человеком (оператор, диспетчер, в общем случае — руководитель), то такая система называется неавтоматической (рис. 4). Воздействие на управляемый объект в таких системах может осуществляться различными способами: механическим или электрическим (гидравлический или пневматический привод, изменение величины тока, напряжения или частоты переменного тока, комбинация электрических импульсов — системы телемеханики и т. д.), по телефону или с помощью другого устройства связи, если управляемый объект имеет исполнителей. Все эти средства передачи сигналов управления образуют цепь управления объектом.

Рис. 4 . Схема неавтоматического (ручного) управления объектом
Для целесообразного управления объектом руководитель должен иметь информацию о его состоянии с помощью приборов или через исполнителей. Эта информация поступает руководителю по каналу обратной связи, сравнивается с требуемым режимом работы, и в случае необходимости на управляемый объект посылаются сигналы регулирования. Следует подчеркнуть, что объектом управления может быть не только техническое устройство, технологическая линия, но и такие сверхсложные управляемые системы, как коллектив, семья, личность. В этом случае управление системой часто бывает весьма трудным, требующим большого опыта, знаний и искусства, так как ее реакции на команды управления зачастую неадекватны, иногда даже непредсказуемы и парадоксальны.
В автоматических системах управления технологический процесс осуществляется без непосредственного участия человека (рис. 5). В этих случаях роль человека передается регулятору, который на основании полученной информации принимает соответствующее решение (эта антропоморфная, "человекоподобная" терминология прочно укрепилась в науке и технике, хотя, естественно, регулятор не "думает" и не "принимает решений").

Рис. 5. Схема автоматического управления объектом
Функции одного из самых совершенных регуляторов обычно выполняет компьютер с его колоссальным быстродействием и практически неограниченной памятью. И очень существенно, что решения компьютера абсолютно объективны, он не знает состояния похмелья, ему нельзя предложить взятку, он не реагирует ни на голубые, ни на карие глаза и не подвержен стрессам.
Комплексная автоматизация является основным направлением научных и практических исследований, имеющих целью повышение производительности труда, принципиальное увеличение надежности работы систем и создание новой информационной технологии. Области применения автоматизированных систем постоянно расширяются, они поглощают все новые и новые сферы привычной деятельности человека. Им поручается управление особо сложными технологическими процессами, доверяются системы контроля и управления системами жизнеобеспечения, автоматические системы незаменимы для управления быстро протекающими во времени или опасными для жизни человека технологическими процессами. Ведь кто-то сейчас, в эту минуту, управляет технологическим процессом производства взрывчатых веществ — пороха, динамита, тринитротолуола, нитроглицерина, кто-то занят производством высокотоксичных, ядовитых медицинских препаратов — во всех этих производственных процессах участие человека крайне нежелательно. Весь комплекс космических исследований, наведение ракеты на стратегическую цель, управление сложными энергетическими системами, где процессы протекают практически мгновенно, системы защит, блокировок, ввода резерва — ведение всех этих технологических процессов, как и многих других, совершенно невозможно без автоматических систем управления. И магистральный путь современной науки и техники — передать из ненадежных рук человека управление возможно большим количеством объектов системам комплексной автоматики, чтобы не повторились аварии и катастрофы типа чернобыльской. Из всего спектра автоматических систем (информационных, обработки информации, советующих) наиболее перспективными являются автоматизированные системы принятия решений, в которых вариант решения, рассчитанный компьютером и сверенный с системой целей, принимается к исполнению автоматически через соответствующие исполнительные механизмы.
Любопытно сравнить автоматическую систему управления с системой управления и регулирования, действующей в живом организме (нам нужны будут эти аналогии). Великий русский физиолог И. П. Павлов писал: "Животный организм как система существует среди окружающей природы только благодаря непрерывному уравновешиванию этой системы с внешней средой, т.е. благодаря определенным реакциям живой системы на попадающие на нее извне раздражения, что у более высших животных осуществляется преимущественно при помощи нервной системы в виде рефлексов". Центральная нервная система (спинной и головной мозг), выполняющая функции регулятора, связана через двигательные нервы с органами, являющимися управляемыми объектами (рис. 6).

Рис. 6. Схема управления органами живого организма
Рассматривая приведенные схемы управления, можно сделать вывод об их существенном структурном сходстве и о совпадении функций аналогичных элементов различных систем управления. Во всех рассмотренных системах, где роль управляющего объекта выполняет человек, регулятор или мозг, имеется замкнутый контур управления, по которому циркулирует информация, — канал связи. По каналам связи информация может быть передана различными способами: механическим, пневматическим, электрическим или с помощью нервных коммуникаций в живых организмах. Это удивительное подобие процессов управления и регулирования в машинах, живых организмах и даже в обществе (причем не только в человеческом, но также среди животных, насекомых) уже давно было отмечено учеными различных отраслей знания, изучалось ими, и можно было предвидеть выход на новые рубежи знания.
2.4. Кибернетика
Такой прорыв произошёл в 1948 г., когда профессор математики Массачусетского технологического института Норберт Винер опубликовал свою знаменитую книгу "Кибернетика, или Управление и связь в животном и машине", провозгласив рождение новой науки.
Кибернетика объединила важнейшие достижения в теории автоматического регулирования, теории информации и во многих разделах других научных дисциплин, формально весьма далеких от кибернетики, на основе фундаментального математического аппарата теории вероятностей, теории функций и математической логики. Основой этого интеграционного процесса является важнейшее и объединяющее свойство систем управления — процесс приема, передачи, хранения и переработки информации.
Кибернетика определила фундаментальные основы управления и позволила установить общие свойства в различных средах — в природе, обществе, технике. Знание общих свойств окружающего мира дает возможность формализовать многие процессы в этих средах, применив мощный математический аппарат и средства компьютерной техники.
В состав кибернетики как единого целого включены следующие частные области знания: общая теория управления, включая и теорию автоматизированного управления, теория информации (причем рассматривается не только теоретическая сущность информации, но и комплекс проблем по ее обработке и использованию), теория исследования операций, т.е. методология принятия управленческого решения, теория алгоритмов и программ как базы логико-математического моделирования и, наконец, теория совершенствования и разработки новых технических средств управления.
Необходимость объединения ученых различных отраслей знания часто подчеркивалась Винером, который был противником узкой специализации, дробления науки на бесчисленные изолированные направления. Противоестественно, считал он, если узкий специалист, столкнувшийся с проблемой не его специализации, будет рассматривать ее "как нечто, относящееся к коллеге, который работает через три комнаты дальше по коридору". Существует много мудрых определений кибернетики как науки. Позволи тельно дать еще одно: кибернетика изучает вопросы управления, связи, контроля и регулирования, приема, хранения и обработки информации в любых сложных динамических системах. Если в любой сложной разбивающейся системе, будь это технологическая линия, животное, человек или общество, происходят процессы приема, обработки, хранения и выдачи информации, то эта система попадает под действие законов кибернетики.
Принципы, философские и социальные аспекты кибернетики, и особенно ее технические средства, революционно обогатили современную теорию управления, создали необходимые предпосылки для создания мощных человеко-машинных систем, способных обрабатывать информацию с совершенно невиданной скоростью в колоссальных объемах и освободивших человека от рутинного ручного труда. Без использования методов кибернетики были бы принципиально невозможны многие последние достижения человеческой мысли: освоение космоса, управление особо сложными, быстро протекающими во времени или опасными для жизни человека технологическими процессами. Появились и новые направления науки, такие, как бионика, изучающая особенности строения и жизнедеятельности живых организмов с целью создания новых приборов, механизмов и систем; биологическая кибернетика, создавшая систему автоматизированного искусственного кровообращения ("искусственное сердце"), и автоматизированные системы управления, которые обеспечили подъем методов управления во всех сферах народного хозяйства на принципиально новый уровень.
Кибернетика как самостоятельная научная дисциплина имеет следующие особенности:
- философские аспекты кибернетики расширили наше представление о мире, введя кроме материи и энергии новую категорию — информацию;
- кибернетика рассматривает управляемые системы в динамике, в развитии и во взаимодействии с другими внешними системами;
- кибернетика широко использует методы моделирования, т.е. исследует эмпирические или физические модели реально существующих технологических процессов с помощью математического аппарата. Другой универсальный метод кибернетики — метод исследования операций — позволяет выполнять количественный анализ любой целенаправленной деятельности человека в сфере управления.
Длительное время методы алгоритмизации и программирования применялись в основном для исследования стационарных или непрерывных реальных процессов. Относительная простота моде лируемых объектов, большие объемы и полнота информации создавали необходимые предпосылки для эффективности алгоритмизации и компьютерной обработки. Однако жизнь выдвигала новые задачи, для которых характерны сложность исследуемого процесса и ограниченный объем исходной информации. Такого типа задачи человек успешно решает ежедневно, не прибегая к помощи вычислительной техники.
Долгие кропотливые исследования и размышления о способности человека решать сложные задачи в условиях недостаточности исходной информации привели к созданию качественно новых методов программирования, получивших название эвристических. Кибернетика весьма успешно разрабатывает эвристические методы, и круг практического применения эвристического программирования постоянно расширяется. Особенно перспективны эти методы при решении задач распознавания образов, теории поиска и творческой деятельности человека. Большие успехи теоретических исследований по многим направлениям кибернетической мысли и ошеломляющие темпы совершенствования вычислительной техники, позволившие создать компьютеры, обрабатывающие информацию со скоростью порядка триллиона операций в секунду и обладающих практически безграничной памятью, позволили человечеству приблизиться к созданию искусственного интеллекта. Оптимисты надеются проникнуть в святая святых Жизни — в тайны биологического программирования, расшифровать генетические коды, разгадать тайны наследственности.
2.5. Государственное и региональное управление
Если бы вся Вселенная обратилась в одно государство, то как не установить повсюду одинаковых законов?
Козьма Прутков
Философы и социологи от Платона и до современных политологов считают государство социальной структурой, обеспечивающей силой государственной власти господство меньшинства над обществом и с помощью определенной системы методов воздействия на социум способствующей достижению поставленных целей. Это жесткое и нелицеприятное определение сущности государственной власти как системы принуждения, насилия сохранится, очевидно, на далекую перспективу социального развития человечества. Для сохранения государственной власти в руках монарха, Вождя или элитарной группировки людям веками внушалось, что верховная власть дается или от Бога, или лишь лучшим, достойнейшим с особыми, только им присущими интеллектуальными и этическими качествами. И удивительно, что несмотря на убедительные, бесспорные уроки истории, большинство людей веками верили и продолжают верить этому наглому, примитивному по сути своей обману.
Государство — социальная формация, объединяющая людей не только по национальному или религиозному признаку, а и на основе территориальной общности. Государственное управление — система политических, правовых и экономических методов управления и регулирования, применяемая государственным аппаратом для оптимизации общественной деятельности людей. Государство призвано обеспечивать целостность своей структуры, устанавливать и поддерживать дипломатические, политические и экономические связи с другими странами и государственными союзами, способствовать защите прав и свобод своего народа.
С точки зрения теории управления государство является сложной открытой системой, обладающей свойствами целенаправленной адаптации к меняющимся условиям внешней и внутренней среды и способностью к самоуправлению, саморегуляции своего развития. Управляющее воздействие высшей иерархической структуры реализуется прямыми связями с управляемой системой; контроль выполнения, адекватность реакции на управляющее воздействие определяются информацией, поступающей по каналам обратной связи.
Для государственной системы управления современной России характерна разбалансированность прямых и обратных связей. Обилие глубоких и мудрых законов, указов, распоряжений и их игнорирование исполнительными органами свидетельствуют о растущей авторитарной бюрократизации высших управленческих уровней и о распаде управления всей системы в целом. Неуязвимость региональной системы управления, стремящейся к максимальной автономии и достижению только своих местнических целей, основана на противоречивости, а иногда и заведомо ложной информации, поступающей по каналам обратной связи.
За последние годы стало очевидным, что основы теории и практики управления могут быть применимы также на государственном, региональном и муниципальном уровнях. В общем случае принципы и методы управления государственной службой могут быть распространены на коллективы учреждений любого уровня и любой организационной структуры (замена термина "управление" его синонимом "администрирование" вполне закономерно). Существует, однако, и противоположная точка зрения: "И хотя ныне считается, что государственные и публичные организации должны использовать принципы и методы менеджмента, многие специалисты руководство такими организациями к менеджменту не относят" [29].
Потребность в научных обоснованиях, рекомендациях, в обобщении опыта государственного, в том числе регионального и муниципального, управления весьма велика. Если многочисленные исследования показывают, что политический, экономический и хозяйственный кризис в нашей стране объясняется дилетантскими методами управления и расстройством самой системы государственного управления, то трудно понять, а тем более оправдать причины явного отставания теории и практики именно в этой области. Академическая школа государственного управления неоправданно отстает от потребности практики, деятельность систем управления всех уровней формируется эмпирически, методом проб и многочисленных ошибок.
Необходимо напомнить, что поиски оптимальной для данных условий системы государственного управления проводятся уже много веков, а последние 150—200 лет внесли много нового в опыт муниципального управления. Достаточно вспомнить уникальный опыт самоуправления средневековых германских "вольных" городов-государств, швейцарских кантонов, своеобразную культуру английских муниципальных организаций, земское движение России прошлого века.
После образования в XVI в. Русского централизованного государства и особенно после замены в январе 1547 г. титула Великого князя титулом Царя началось создание государственного аппарата, необходимого для управления государством в целом и составляющими его регионами. Верховную власть олицетворяли царь-самодержец и высший орган государственного управления того времени — Боярская дума: "Царь указал и бояре приговорили".
Особенностью российской системы управления государством является создание своеобразного совещательного, а иногда и законодательного органа — Земского Собора, т.е. совещания представителей "всех земель" (первый Земский Собор состоялся в феврале 1549 г., второй — в 1566 г.). На Соборах обсуждались важнейшие политические, экономические и военные вопросы, но тогда еще не существовало понятия депутатской неприкосновенности и спорить с царем было небезопасно — в 1566 г., когда часть дворян обратилась к Ивану Грозному с просьбой отменить опричнину, то 200 человек были немедленно казнены.
При Петре I был создан высший орган государственного управления — Сенат и система функциональных коллегий, среди которых важнейшими были Иностранная, Военная и Святейший Синод (после смерти в 1700 г. патриарха Андриана нового патриарха не избирали). Основным звеном административно-территориального управления стала губерния во главе с назначаемым царем губернатором, а при Екатерине II крупные регионы возглавлялись наместниками с весьма широкими полномочиями. Уездное дворянское собрание избирало своего предводителя, земского исправника, судью и заседателей уездного суда; городское собрание избирало городского голову, бурмистров, членов магистрата, судей и свой распорядительный орган — городскую думу. И сельской местности волостной сход избирал голову и двух заседателей, сельский сход — своего старшину, старост, сотских и десятских.
В XIX в. усилиями М. М. Сперанского создаются Государственный Совет и Комитет министров, а при Сенате учреждаются департаменты. В начале XX в. высшими органами власти становятся Государственная дума, Государственный совет, Совет министров, Совет государственной обороны и Сенат. В системе регионального управления существенных, принципиальных изменений не произошло.
Самый глубокий в истории капитализма экономический кризис 1929—1933 годов показал необходимость государственного регулирования, направленного на сглаживание циклических сдвигов в развитии производительных сил. Тогда же окончательно сформировалась государственная система социальной поддержки: выплата пособий по безработице, пенсий по старости и нетрудоспособности, субсидий на бесплатное или льготное медицинское обслуживание и т.п. Каждая страна имеет свои особенности в масштабах и формах государственного управления и регулирования экономикой, проявляет разумную гибкость и использует для этого самые различные органы государственной власти — от законодательных до исполнительных. Под постоянным государственным контролем находятся вопросы правовой защиты предпринимателей, обеспечения товарно-денежного и бюджетного равновесия, административного надзора и нормативного регулирования производства, внешней политики страны, повышения конкурентоспособности отечественных товаров, развития экспорта и т.п.
Для нашей страны особое значение приобрели проблемы антимонопольной государственной практики, так как предприятие-монополист оказывает негативное влияние на государственный рынок высокими ценами на свои товары, низким их качеством и малым ассортиментом. Государство осуществляет контроль за ценами на социально значимый ассортимент продуктов питания, важнейшие медикаменты, на квартирную плату и коммунальные услуги. В условиях этого затянувшегося перехода к рыночной экономике и финансового кризиса роль государственного регулирования особенно значительна. Государство как экономический субъект и распорядитель бюджетных средств осуществляет прямое финансовое воздействие на особо важные отрасли экономики, стимулируя реализацию целевых комплексных программ экономического развития и определяя в целом социальную политику страны. И, естественно, только государство обеспечивает национальную оборону, охрану общественного порядка, развитие фундаментальных наук, единой системы энергоснабжения и топливной базы, контролирует выполнение программ по защите природы и проведение экспертизы инвестиционных проектов на их экологическую безопасность. Экономическая политика правительства должна быть направлена на защиту депрессирующих отраслей путем введения высоких импортных тарифов и налоговых льгот для либерализации производства. При распространенном сейчас тотальном охаивании методов плановой экономики зачастую забывают, что развитие производительных сил страны немыслимо без системы централизованного планирования (иногда и директивного) для достижения тех структурных пропорций, которые не могут быть обеспечены рынком.
В 90-е годы регионы России, поощряемые призывом Б. Н. Ельцина брать в свои руки столько полномочий, сколько они смогут, сконцентрировали в своих руках значительную часть управленческих и хозяйственных функций. Однако разрушение планово-административной системы управления регионами и замедленный переход к рыночным отношениям создают неопределенность, правовой нигилизм и субъективизм в определении функций и властных полномочий регионов, реализации принципов экономической свободы и хозяйственной самостоятельности. Очевидно, что региональное законодательство должно опираться и соответствовать законодательству федеральному.
Основными задачами регионального управления являются, естественно, повышение уровня жизни населения данного региона, анализ и долгосрочное прогнозирование его всестороннего развития, выполнение мероприятий по обеспечению экологической безопасности и защите окружающей среды. К сожалению, ни один регион страны не обеспечил выполнение ни одного из названных мероприятий.
Дополнительно к основным принципам управления, о которых будет говориться в гл. 8, взаимодействие функций регионального управления должно осуществляться на основе принципа выделенной компетенции. Хотя, как отметил А. П. Алисов, "этот принцип, в корне отличающийся от традиционного принципа "разграничения функций", не получил освещения ни в отечественной, ни в зарубежной литературе" [54], "дальнейший отказ от использования указанного принципа в российской практике региональных реформ — это мощный фактор их сдерживания". Основа принципа в том, что каждый субъект управления наделяется определенной компетенцией в сфере деятельности или в каждой отрасли хозяйства. Применение принципов и методов управления в государственной службе заметно изменило саму практику администрирования, что хорошо отражено в таблице [54].
Таблица 1
Трансформация методов управления в государственной службе
Традиционные методы |
Новые методы |
Авторитарное управление |
Коллегиальное управление |
Монополия по предоставлению услуг |
Конкуренция по предоставлению услуг |
Человек – помеха в деятельности |
Человек – клиент, потребитель услуг |
Механизм бюрократии |
Механизм рынка |
Правила и процедуры |
Цели и миссии |
Борьба с проблемами |
Предотвращение проблем |
Измерение затрат |
Измерение результатов |
Бюрократический контроль |
Общественный контроль |
Можно обоснованно утверждать, что труд управляющего, руководителя — самая сложная область человеческой деятельности и одновременно самая ответственная. Специалист в области управления обязан владеть теорией, практикой и искусством управления, знать социальные, правовые, философские, "психологические, экономические аспекты управления, владеть техникой управления и связи, от современного телефона, Интернета, электронной почты и до компьютера, а также знать объект управления, применяемую технологию и организацию производства. Низкое качество работ или серьезная ошибка в управлении может нанести непоправимый ущерб предприятию и даже привести к его банкротству.
Вопросы для самопроверки:
- Почему управление является не только наукой, но и искусством?
- Роль кибернетики в теории и практике управления.
- В чем состоит особая сложность и актуальность теории и практики управления?
- Особенности управления как системы.
- Государство и регион как объект управления.
| Содержание | Дальше |