Инфологическое моделирование базы данных
Инфологическое моделирование базы данныхI. Постановка задачи
Составить инфологическую модель базы данных (БД) , необходимой для предоставления информации программе расчета предельно-допустимых сбросов (ПДС) сточных вод предприятий в прибрежную зону моря.
Эта программа производит расчет максимально-допустимых концентраций загрязняющих веществ в выпусках сточной воды Предприятие, для которого производится расчет ПДС может иметь несколько выпусков. Каждый выпуск характеризуется своими техническими параметрами, которые учитываются в расчетах. Каждый выпуск имеет свой набор загрязняющих веществ. Для каждого выпуска существует свой контрольный створ (точка на море, отстоящая от места выпуска на 50-500 м, в которой производится замер концентраций загрязняющих веществ) . Несколько выпусков могут иметь один и тот же контрольный створ, но не наоборот.
Расчет производится для каждого выпуска в отдельности в два этапа. Первый - это расчет для каждого загрязняющего вещества индивидуального ПДС (без учета других веществ) по специальной методике. Для этого расчета требуются следующие данные: фоновая концентрация вещества в контрольном створе, концентрация вещества в сточных водах выпуска, диаметр выпускного отверстия, минимальная скорость морского течения в месте выпуска, расход сточных вод, угол истечения стоков относительно поверхности моря, расстояние от выпуска до поверхности моря, до берега и до ближайшей границы водопользования (т.е. до контрольного створа) , коэффициент неконсервативности (КНК) вещества, предельно допустимая концентрация (ПДК) вещества в контрольном створе.
Второй этап расчет ПДС для каждого вещества на основе индивидуального ПДС с учетом других веществ, находящихся в одной группе с одинаковым лимитирующим фактором вредности (ЛФВ) или в одной группе с одинаковым классом опасности. Распределение веществ по группам ЛФВ и классам опасности происходит в зависимости от типа водопользования предприятия, для которого считается ПДС.
Проектируемая БД должна содержать информацию по всем предприятиям, для которых производился расчет ПДС. Значения фоновых концентраций, концентраций в стоках и ПДК веществ должны быть закреплены за датой.
Таким образом, программе расчета ПДС требуются следующие данные:
наименование и характеристики всех выпусков, для которых производится расчет ПДС;
список всех контролируемых веществ для каждого выпуска с концентрациями этих веществ в сточных водах;
ПДК, фоновая концентрация и КНК веществ в контрольных створах для каждого выпуска;
таблица соответствий веществ с ЛФВ в зависимости от типа водопользования предприятия, для которого производится расчет.
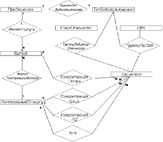
II. Типы сущностей и атрибуты
Тип сущности |
Атрибуты |
Предприятие |
Код, Наименование |
Выпуск |
Код, Наименование, <Технические характеристики> |
Контрольный Створ |
Код, Наименование |
Вещество |
Код, Наименование |
Тип Водопользования |
Код, Наименование |
ЛФВ |
Код, Наименование |
Класс Опасности |
Код, Наименование |
III. Типы связей и атрибуты
Тип связи |
Типы сущностей |
Атрибуты |
Имеет Выпуск |
Предприятие, Выпуск |
тАФ |
Имеет Тип Водопользования |
Предприятие, Тип Водопользования |
тАФ |
Имеет Контрольный Створ |
Выпуск, Контрольный Створ |
тАФ |
Концентрация Стока |
Выпуск, Вещество |
Концентрация, Дата |
Концентрация Фона |
Контрольный Створ, Вещество |
Концентрация, Дата |
Концентрация ПД |
Контрольный Створ, Вещество |
Концентрация, Дата |
КНК |
Контрольный Створ, Вещество |
Коэффициент, Дата |
Группы По ЛФВ |
Тип Водопользования, Вещество, ЛФВ |
тАФ |
Группы По Классу Опасности |
Тип Водопользования, Вещество, Класс Опасности |
тАФ |
IV. Ограничения
Ключи
Атрибут |
Тип сущности/связи |
Код |
Предприятие |
Код |
Выпуск |
Код |
Контрольный Створ |
Код |
Вещество |
Код |
Тип Водопользования |
Код |
ЛФВ |
Код |
Класс Опасности |
Дата |
Концентрация Стока |
Дата |
Концентрация Фона |
Дата |
Концентрация ПД |
Дата |
КНК |
Виды связей
1. Один-к-одному Имеет Тип Водопользования
2. Один-ко-многим Имеет Выпуск Предприятие Ю Выпуск Имеет Контрольный Створ Контрольный Створ Ю Выпуск
3. Многие-ко-многим Концентрация Стока Концентрация Фона Концентрация ПД КНК
Ограничения по существованию
Имеет Выпуск |
Предприятие Ю Выпуск |
V. Графическое представление инфологической модели (ER-диаграмма)
Ва
|
Ва
![]()
* ВНИИВО, тАЬМетодика расчета ПДС веществ в водные объекты со сточными водамитАЭ , Харьков 1990 г.
Вместе с этим смотрят:
Информатизация обществаИнформационная безопасность в сетях ЭВМ
Информационная технология
Информационно-вычислительная сеть
