Батареи и элементы питания (Аккумуляторы)
Если отсутствует электрическая сеть, то для питания электроприборов применяют гальванические элементы и аккумуляторы, называемые иначе химическими источниками тока. Рассмотрим принцип их работы на примере первого простейшего элемента тАУ элемента Вольта (рис. 1). Он состоит из медной (Сu) и цинковой (Zn) пластинок, опущенных в раствор серной кислоты (H2SO4). Вследствие химической реакции, происходящей между цинком и серной кислотой, на цинке образуется излишек электронов. Цинк заряжается отрицательно и является отрицательным полюсом. Раствор и медная пластинка, в него погруженная, заряжаются положительно. В результате возбуждается ЭДС, равная примерно одному вольту, которая сохраняется все время, пока цепь не замкнута.
Если замкнуть цепь, пойдет ток и внутри элемента усиленно начнет выделяться водород, покрывающий поверхность пластинок слоем пузырьков. Этот слой уменьшает напряжение на полюсах элемента. Такое явление носит название поляризации. Чем больше ток, тем сильнее поляризация и тем быстрее уменьшается напряжение элемента.

Рис.1. Простейший гальванический элемент Вольта.
Для устранения поляризации в элемент вводят вещества, способные поглощать водород и называемые деполяризаторами. Чтобы напряжение на полюсах оставалось постоянным, деполяризатор должен быстро поглощать водород, образующийся при работе элемента. Поглощая водород, деполяризатор постепенно приходит в негодность. Но обычно раньше этого портится электролит и под действием электролита разъедается цинк. Вообще электрическая энергия получается в элементе за счёт расхода цинка, электролита и деполяризатора; поэтому каждый элемент обладает определенным запасом энергии и может работать лишь ограниченное время.Работа гальванических элементов объясняется с помощью теории электролитической диссоциации, согласно которой молекулы вещества, растворенного в воде распадаются (диссоциируют) на, ионы. Такое явление характерно для всех электролитов, представляющих собой растворы кислот, щелочей и солей. В элементе Вольта молекула серной кислоты (H2SO4) в водном растворе распадаются на отрицательный ион кислотного остатка (SO4) и положительный ион водорода (H2), что показано на рис. 2.
Химическая реакция между цинком и серной кислотой состоит в том, что положительные ионы цинка переходят в раствор, притягиваясь к отрицательным ионам электролита. При этом цинковый электрод сам заряжается отрицательно. Между ним и электролитом возникает разность потенциалов, а следовательно, и электрическое поле, которое препятствует дальнейшему переходу положительных ионов цинка в раствор. Поэтому создается некоторое равновесие с определенной разностью потенциалов между цинком и раствором. Для других металлов и растворов значение разности потенциалов будет иное.
Чтобы использовать возникшую разность потенциалов, в электролит помещают второй электрод, выполненный из другого металла. Если второй электрод тАУ цинковый, то между ним и растворов получится такая же разность потенциалов, как у первого электрода но она будет действовать навстречу, и результирующая разность потенциалов между электродами будет равна нулю. У элементов отрицательный электрод, как правило, цинковый, а положительный электрод обычно медный или угольный.
Если соединить электроды элемента проводником, т. е. создать замкнутую цепь, то под действием разности потенциалов по внешней цепи от цинка будут двигаться электроны. Так как они уходят с цинкового электрода, то его отрицательный потенциал начинает уменьшаться и электрическое поле между ним и раствором ослабевает. Но тогда новые положительные ионы цинка переходят в раствор. Тем самым поддерживается определенный отрицательный потенциал цинкового электрода.

Рис.2. Ионы в электролите элемента Вольта.
При работе элемента непрерывно происходит растворение цинка в электролите, который постепенно превращается в раствор сернокислого цинка (ZnSO4). Положительные ионы цинка, переходящие все время в электролит, притягивают к себе отрицательные ионы кислотного остатка. Эти ионы в электролите данжутся в направлении от медной пластинки к цинковой. Зато положительные ионы водорода отталкиваются положительными ионами цинка и движутся в обратном направлении, то есть от цинка к меди. Таким об разом, если во внешней цепи ток представляет собой движение электронов (как и всегда в металлических проводниках), то в электролите ток является перемещением положительных и отрицательных ионов в противоположных направлениях. Ионы водорода подходят к медной пластинке и отнимают от нее электроны, превращаясь в нейтральные атомы. Вследствие этого на медной пластинке поддерживается определенный положительный потенциал, несмотря на то, что к ней из внешней цепи прибывают электроны. Однако медная пластинка постепенно покрывается слоем водорода. Между этим слоем и электролитом возникает разность потенциалов, действующая навстречу основной разности потенциалов, имеющейся между электродами. Возникновение такой противоэлетродвижущей силы и называется поляризацией элемента. Вследствие поляризации результирующая разность потенциалов уменьшается и действие элемента ухудшается.
Гальванические элементы характеризуются разными параметрами и прежде всего электродвижущей силой, внутренним сопротивлением, максимальным допустимым разрядным током и емкостью.
Электродвижущая сила обусловливается типом элемента, то есть материалом его электродов, веществом электролита и деполяризатора. Она совершенно не зависит от размеров элемента (размеров его электродов), количества электролита и количества деполяризатора.
Внутреннее сопротивление элемента зависит не только от его типа, но и от его размеров, а также от того, как долго работал элемент. Чем больше размеры элемента, тем меньше его внутреннее сопротивление. По мере работы элемента внутреннее сопротивление растет. Оно особенно резко возрастает у истощившихся элементов. Внутреннее сопротивление у элементов в начале их работы обычно бывает от единиц ом до десятых долей ома. Когда элемент присоединен к замкнутой цепи, напряжение на его зажимах всегда несколько меньше ЭДС и снижается при увеличении тока, так как возрастает потеря части ЭДС на внутреннем сопротивлении элемента. Иногда для элементов указывают напряжение при максимальном разрядном токе в начале работы элемента (начальное напряжение).
Каждый элемент можно разряжать током до определённого значения. Чрезмерно большой ток вызовет ускоренную поляризацию и напряжение быстро станет недопустимо низким. Подобное же явление, но в ещё большей степени происходит при коротком замыкании элемента. У большинства элементов максимальный допустимый разрядный ток составляет доли ампера. Чем больше размеры элемента, тем больше этот ток. Превышение тока приводит и быстрому истощению элемента.
Емкостью элемента называют количество электричества, которое он способен отдать при разряде током не свыше максимального допустимого. Обычно емкость элементов измеряют в ампер-часах (а-ч), то есть произведением разрядного тока в амперах и числа часов работы элемента. Элемент считают разряженным, если его напряжение уменьшилось примерно на 50 % по сравнению с первоначальным значением.
Время работы элемента можно определить, разделив емкость в ампер-часах на разрядный ток в амперах. При этом ток не должен превышать максимального допустимого значения.
Емкость элемента зависит от количества цинка, электролита и деполяризатора. Чем больше размеры элемента, тем больше количество входящих в его состав веществ и тем больше емкость. Кроме того, емкость зависит от разрядного тока, а также от перерывов во время разряда и их длительности. Нормальная емкость элемента соответствует максимальному допустимому разрядному току при непрерывном разряде. Если ток меньше максимального и если разряд происходит с перерывами то емкость увеличивается, а при токе свыше максимального ёмкость снижается, так как часть деполяризатора не участвует в реакциях. Емкость также уменьшается с понижением температуры. Поэтому расчет времени работы элемента по его номинальной емкости и разрядному току является приближенным.
2. МАРГАНЦОВО тАУ ЦИНКОВЫЕ
И ОКСИДНО тАУ РТУТНЫЕ ЭЛЕМЕНТЫ.
Широкое распространение получили марганцово тАУ цинковые (МЦ) сухие элементы с деполяризатором из диоксида марганца.
Сухой элемент стаканчикового типа (рис. 3) имеет цинковый сосуд прямоугольной или цилиндрической формы, являющийся отрицательным электродом. Внутри него помещён положительный электрод в виде угольной
палочки или пластинки, которая находится в мешке, наполненном смесью диоксида марганца с порошком угля или графита. Уголь или графит добавляют для уменьшения сопротивления. Угольный стержень и мешок с деполяризующей массой называют агломератом. В качестве электролита используется паста, составленная из нашатыря (NH4Cl), крахмала и некоторых других веществ. У стаканчиковых элементов центральный вывод является положительным полюсом.
Рабочее напряжение сухого элемента несколько ниже, чем его ЭДС, равная 1,5 В, и составляет примерно 1,3 или 1,4 В. При длительном разряде напряжение по степенно уменьшается, так как деполяризатор не успевает поглощать весь выделяемый водород, и к концу раз ряда оно достигает 0,7 В.

Рис.3. Устройство сухого элемента.
Другая конструкция сухого элемента, так называемого галетного типа, показана на рис. 4. В нем положительным электродом является деполяризующая масса (угольного электрода нет). Галетные элементы имеют значительно лучшие характеристики, нежели стаканчиковые.

Рис. 4. Устройство сухого галетного элемента.
1 тАУ деполяризатор тАУ положительный электрод; 2 тАУ цинк тАУ отрицательный электрод; 3 тАУ бумага;
4 тАУ картон, пропитанный электролитом; 5 тАУ полихлорвиниловая плёнка.
В каждом элементе, имеющем электролит, даже при разомкнутой внешней цепи происходит так называемый саморазряд, в результате которого разъедается цинковый электрод, а также истощаются электролит и деполяризатор. Поэтому сухой элемент при хранении постепенно проходит в негодность и электролит у него высыхает.
Когда сухие элементы полностью разрядятся, их агломераты ещё работоспособны и могут быть использованы для устройства самодельных наливных элементов. Такие элементы имеют агломерат и электрод из листового цинка в растворе нашатыря, находящемся в стеклянном или керамическом или пластмассовом стаканчике. При отсутствии нашатыря можно с несколько худшими результатами применить раствор обычной поваренной соли с небольшой добавкой сахара. Помимо сухих элементов типа МЦ, широко применяются элементы с марганцово тАУ воздушной деполяризацией (МВЦ). Они устроены аналогично элементам МЦ, но у них положительный электрод сделан так, что к диоксиду марганца по особым каналам поступает наружный атмосферный воздух. Кислород воздуха возмещает потерю кислорода диоксидом марганца при деполяризации. Поэтому деполяризация может происходить значительно дольше и емкость элемента увеличивается.
Физико-химические процессы в элементах с диоксидом марганца происходят следующим образом. Нашатырь, то есть хлористый аммоний (NH4Cl), в водном растворе образует положительные ионы аммония (NH4) и отрицательные ионы хлора (Cl). Положительные ионы цинка переходят в раствор и цинк приобретает отрицательный потенциал. При замыкании цепи, когда во внешней цепи электроны движутся в направлении от цинка к углю всё время происходит растворение цинка. Его ионы переходят в электролит, за счёт чего поддерживается отрицательный потенциал цинка. Ионы цинка соединяются с ионами хлора, образуя раствор хлористого цинка (ZnCl2). В то же время ионы NH4 движутся к угольному электроду, отнимают от него электроны и распадаются на аммиак (NH3) и водород. Это происходит по уравнению
2NH4 = 2NH3 + H2.
Выделяющийся водород вступает в соединение с деполяризатором, то есть диоксидом марганца, образуя оксид марганца и воду:
H2 + MnО2 = MnО2 + Н2О.
В последние годы выпускаются еще сухие герметичные МЦ-элементы со щелочным электролитом (КОН). Они бывают цилиндрические, дисковые и галетные, ёмкостъ у них в три тАУ пять раз больше, чем у элементов с электролитом из нашатыря. Кроме того, они допускают несколько циклов подзаряда током с отдачей 10% емкости. У таких элементов центральный электрод цинковый и является минусом, то есть полярность выводов противоположна полярности выводов обычных МЦ-элементов. Элементы со щелочным электролитом применяются для длительной работы, например, в электронных часах. В обозначениях таких элементов впереди ставится буква А.
У всех элементов начальное напряжение составляет примерно 1,3 тАУ 1,5 В, а конечное напряжение равно 0,7 тАУ 1 В. Хранение сухих элементов или батарей в бездействующем состоянии перед их использованием не должно продолжаться более срока, указанного на них; в противном случае сохранение работоспособности не гарантируется. Однако при хранении в течение указанного срока происходит некоторое снижение емкости, но не больше, чем на одну треть.
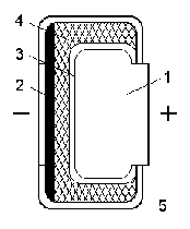
В последнее время выпускаются ещё малогабаритные оксидно тАУ ртутные (ртутно тАУ цинковые) герметичные элементы, имеющие более высокие качества, нежели элементы типа МЦ. Устройство оксидно тАУ ртутных элементов показано на рис. 5. Элемент имеет стальной корпус состоящий из двух половин, отделенных друг от друга герметизирующей изоляционной прокладкой из резины.
В одну половину корпуса впрессована активная масса из оксида ртути (HgO) с графитом, являющаяся положительным электродом. Отрицательным электродом служит цинковый порошок, впрессованный в другую половину корпуса. Щелочной электролит (КОН) пропитывает пористую прокладку, разделяющую электроды. Эти элементы выпускаются разных размеров и разной емкости (от десятых долей ампер-часа до нескольких ампер-
часов). ЭДС у них составляет примерно 1,35 В. Срок хранения этих элементов 2,5 года. Саморазряд не превышает 1 % в год. По сравнению с МЦ-элементами ртут-

Рис. 5. Устройство герметичного оксиднво-ртутного элемента;
1 тАУ стальной корпус с положительным электродом; 2 тАУ пористая прокладка; 3 тАУ резиновая уплотняющая прокладка; 4 тАУ крышка корпуса с отрицательным электродом.
но тАУ цинковые элементы имеют большую емкость, меньшее внутреннее сопротивление, но более высокую стоимость. Они широко применяются в электронных часах, кардиостимуляторах, фотоэкспонометрах, измерительных приборах. У самых малогабаритных элементов размеры составляют всего лишь несколько миллиметров, а масса тАУ десятые доли грамма.
Важной особенностью оксидно-ртутных элементов является стабильность напряжения при разряде. Только в самом конце разряда напряжение резко падает до нуля.
3. СОЕДИНЕНИЕ ЭЛЕМЕНТОВ В БАТАРЕИ.
Выше говорилось, что ЭДС обычного химического элемента приблизительно равна 1,5 В. Для увеличения ЭДС применяют батарею с последовательным соединением элементов. В этом случае “+” одного элемента соединяют с “тАУ” другого и т. д. “Минус” первого и “плюс” последнего являются полюсами всей батареи (рис. 6.).
При последовательном соединении элементов ЭДС возрастает во столько раз, сколько соединено элементов.

Рис.6. Последовательное и параллельное соединение элементов в батарею.
Реже встречается параллельное соединение элементов, при котором положительные полюсы всех элементов соединяются вместе, образуя положительный полюс батареи, а отрицательный полюс батареи получается путем соединения отрицательных полюсов элементов (рис. 6). При параллельном соединении элементов ЭДС батареи не увеличивается, но возрастают емкость и максимальный разрядный ток. Поэтому параллельное соединение применяют, когда нужно получить больший разрядный ток и большую емкость, чем у одного элемента.
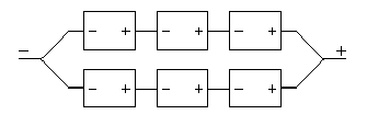
Значительно чаще прибегают к смешанному соединению, при котором увеличиваются и ЭДС, и емкость, и максимальный разрядный ток. В этом случае обычно соединяют параллельно несколько групп элементов, а в каждой группе соединяют последовательно столько элементов сколько нужно для получения необходимой ЭДС.

Рис. 7. Смешанное соединение элементов в батарею.
Число параллельных групп определяется необходимой величиной максимального разрядного тока (рис. 7). Вообще желательно составлять батареи из последовательно соединённых элементов с достаточным разрядным током. И только в случае, когда необходимо получить больший ток или увеличенную емкость, прибегают к смешанному соединению. Включение дополнительных элементов по принципу смешанного соединения применяется также для повышения напряжения, если элементы сильно разрядились.
Во время бездействия батареи параллельные группы элементов надо отсоединять друг от друга, так как за счет даже незначительной разницы в ЭДС одна группа может разряжаться на другую.
4. КИСЛОТНЫЕ АККУМУЛЯТОРЫ.
По сравнению с гальваническими элементами аккумулятор обладают более постоянным напряжением и могут давать большие разрядные токи. Недостатком аккумуляторов является необходимость периодического заряда их от какого-либо источника постоянного тока.
Срок службы аккумуляторов значительно выше, чем гальванических элементов. При правильном уходе аккумуляторы могут работать несколько лет и допускают до нескольких сотен циклов заряд-разряд.
Простейший кислотный (свинцовый) аккумулятор состоит из двух свинцовых пластин, опущенных в раствор серной кислоты. В таком виде он не дает никакой разности потенциалов. Чтобы в аккумуляторе возникла ЭДС, его нужно зарядить, то есть пропустить через него постоянный ток от какого-либо источника. Во время заряда в аккумуляторе происходит химическое разложение серной кислоты, причем на катоде выделяется водород, а на аноде тАУ кислород. Последний окисляет поверхность анодной пластины, и она покрывается коричневым слоем диоксида свинца; катодная пластина остается чисто свинцовой. В результате получается элемент с двумя разнородными пластинами в растворе кислоты. Если теперь отсоединить заряжающий источник, то окажется, что аккумулятор обладает некоторой ЭДС и при включении на внешнюю цепь может дать ток.
Во время разряда аккумулятора направление тока противоположно направлению зарядного тока и химические процессы при разряде происходят в обратном порядке: на положительной пластине выделяется водород, а на отрицательной тАУ кислород. Вследствие этого через некоторое время обе пластины становятся одинаковыми и ЭДС аккумулятора уменьшается до нуля. Если аккумулятор снова зарядить, то он опять будет давать ток, пока не разрядится.
При заряде аккумулятор накапливает энергию, а при разряде отдает ее. Само слово ВлаккумуляторВ» означает накопитель. Однако электрическая энергия накапливается в аккумуляторе не непосредственно. Энергия зарядного тока расходуется на создание новых химических веществ, а при разряде они разлагаются и почти полностью отдают энергию, затраченную на их образование. В нормальном режиме работы аккумулятор отдает около 75 % энергии, полученной при заряде.
Свинцовый аккумулятор имеет ЭДС примерно 2 В. Внутреннее сопротивление у него очень невелико, рабочее напряжение можно считать равным ЭДС. К концу заряда ЭДС аккумулятора увеличивается до 2,7 В, но при разряде сначала быстро снижается до 2 В, а затем остается почти постоянной. Лишь в конце разряда ЭДС довольно быстро уменьшается до 1,8 В. Ниже этого напряжения разряжать аккумулятор не следует.
Рассмотрим процессы, происходящие в свинцовом аккумуляторе. Свинцовые пластинки в воздухе всегда покрыты пленкой оксида свинца PbO. Под действием серной кислоты оксид свинца превращается в сернокислый свинец (сульфат свинца) PbSO4 , по уравнению
PbO+ Н2SO4 = PbSO4 + Н2О.
При заряде серная кислота разлагается на ионы Н2 и SO4. Отрицательные ионы SO4 подходят к аноду и превращают сульфат свинца в диокид свинца PbO2:
PbSO4 + SO2 + 2Н2О = PbO2 + 2Н2SO4.
Ионы водорода во время заряда подходят к катоду и восстанавливают на его поверхности чистый свинец:
PbSO4 + Н2 = Pb + Н2SO4.
Как видно, при заряде образуется серная кислота, то есть концентрация ее в растворе возрастает. Так как разрядный ток противоположен по направлению зарядному, то все реакции при разряде происходят в обратную сторону (написанные выше уравнения надо читать в обратном направлении). Поэтому в конце разряда пластины снова будут покрыты сульфатом свинца. Концентрация серной кислоты при разряде уменьшается.
Аккумулятор из двух свинцовых пластин мало пригоден для практического использования. Он обладает слишком небольшой емкостью и может давать ток весьма непродолжительное время, так как диоксида свинца при заряде получается мало.
Пластины современных аккумуляторов изготовляются решетчатыми (рис.8) и заполняются активной массой, состоящей из диоксида свинца для положительных пластик и губчатого (мелко раздробленного) свинца для отрицательных.
Применение пластин с активной массой значительно повышает ёмкость аккумулятора. Кроме того, для увеличения емкости в аккумуляторе устанавливают не две пластины, а большее их количество (например, пять
семь или девять). Число отрицательных пластин бывает на одну больше, чем положительных. Каждую положительную пластину размещают между двумя отрицательными (рис. 9). Поэтому поверхность пластин используется с обеих сторон; только у крайних пластин в работе участвует лишь одна поверхность. Чтобы не допустить короткого замыкания пластин, между ними помещают
пористые изоляционные прокладки-сепараторы. Сосуды аккумуляторов делаются чаще всего из кислотоупорной пластмассы.

Рис. 8. Пластина кислотно-
го аккумулятора.

Рис. 9. Принцип устройства многопластинчатого аккуму-лятора.
Электролит приготовляется из химически чистой серной кислоты и дистиллированной или снеговой воды. Недостаточно чистая кислота или вода, содержащая примеси, могут испортить аккумулятор. У электролита плотность должна быть 1,25 тАУ 1,26 при температурах выше нуля и 1,30 тАУ 1,35 при температурах ниже нуля. Если температура выше 30В°, то плотность электролита снижают до 1,20 тАУ 1,21. Для измерения плотности электролита служит ареометр, представляющий собой запаянную стеклянную трубку, в нижней части которой помещён груз, а выше расположена бумажная шкала с делениями, соответствующими различным плотностям. Чем меньше плотность раствора, тем глубже опускается ареометр в раствор. Отсчет плотности ведётся по уровню раствора.
При приготовлении электролита кислоту тонкой струёй наливают в дистиллированную воду, непрерывно размешивая раствор чистой стеклянной палочкой. Нельзя наливать воду в кислоту, так как при этом происходит сильное нагревание и даже кипение с разбрызгиванием кислоты, которая может испортить одежду и вызвать ожоги. Во время работы с кислотой необходимо иметь под руками раствор щёлочи, на пример соды. Если кислота попала на тело или одежду, этим раствором нужно сейчас же смочить место, на которое попала кислота, и тем самым нейтрализовать её. Электролит наливают в аккумулятор так, чтобы уровень его был несколько выше пластин. Плотность электролита, заливаемого в новый аккумулятор должна быть 1,12. В крышке аккумулятора сделаны отверстия для наливания электролита, закрытые пробками. В пробках имеются небольшие отверстия для выхода газов. После заливки электролита в новый аккумулятор его оставляют на шесть часов, чтобы активная масса пропиталась электролитом.
При заряде положительный полюс аккумулятора соединяется с положительным полюсом заряжающего источника, напряжение которого должно быть несколько выше, чем ЭДС аккумулятора. Для установления нужного тока применяется реостат, который включается в один из проводов, идущих к аккумулятору. Для того чтобы контролировать ток, иногда включают еще амперметр. Зарядный ток (в ампер-часах) не должен превышать
емкости аккумулятора (в ампер-часах). Например, максимальный зарядный ток для аккумулятора емкостью в 40 АВ·ч равен 4 А. Нормальный заряд аккумулятора обычно длится 12 часов. При большем токе аккумулятор перегревается и происходит разрушение активной массы пластин. Если заряд вести меньшим током, что вполне допустимо и даже желательно, то продолжительность заряда соответственно увеличивается. Когда заряжается новый, еще не работавший аккумулятор, то заряд осуществляют более продолжительное время, повторяя его несколько раз и разряжая аккумулятор в промежутках между такими зарядами. Правила заряда подробно указаны в инструкции, прилагаемой к аккумулятору.
Когда аккумулятор совершенно разряжен, то в начале заряда его ЭДС равна 1,8 В, а в конце заряда она повышается, как известно, до 2,7 В. В конце заряда происходит бурное выделение пузырьков газа в электролите, который как бы ВлкипитВ». Если имеется вольтметр, то конец заряда можно определить и по возрастанию ЭДС аккумулятора до 2,7 В. Обычно аккумулятору дают ВлпокипетьВ» час-два, после чего заряд считают оконченным.
Необходимо помнить, что из аккумулятора выделяется водород и кислород, смесь которых представляет собой так называемый гремучий газ, легко взрывающийся от искры или пламени. Поэтому к аккумулятору нельзя подносить зажженные предметы.
При разряде аккумуляторов нужно соблюдать следующие правила. Максимальный разрядный ток не должен превышать
емкости аккумулятора. Надо остерегаться короткого замыкания аккумулятора, при котором возникает очень большой ток. Он вызывает порчу аккумулятора: его пластины коробятся и из них выпадает активная масса, которая может замкнуть накоротко пластины. Нельзя пробовать аккумулятор Влна искруВ», соединяя его полюсы накоротко.
Как только ЭДС при разряде понизится до 1,8 В, нужно не позднее чем через сутки поставить аккумулятор на заряд, иначе пластины аккумулятора покроются белым налётом сернокислого свинца (сульфата). Этот налёт сильно снижает емкость аккумулятора. Удалить сульфат с пластин очень трудно.

Рис. 10. Внешний вид кис-лотного аккумулятора.
Аккумулятор постепенно разряжается, даже находясь в бездействующем состоянии. Каждые сутки за счет саморазряда теряется примерно 1 % емкости. Такой саморазряд увеличивается, если в электролите и в пластинах имеются вредные примеси. Кроме того, аккумулятор может разряжаться через плохую изоляцию между своими выводами. Необходимо тщательно вытирать сосуды и следить за изоляцией между выводами. Быстрый саморазряд происходит также при коротком замыкании между пластинами аккумулятора. Чтобы не допустить полного саморазряда, необходимо аккумулятор заряжать раз в месяц, даже если он не разрядился полностью или совсем не работал. Вообще не рекомендуется оставлять на длительное время заряженный аккумулятор без работы. Лучше его разрядить, вылить кислоту и несколько раз промыть водой.
При снижении уровня электролита вследствие испарения воды нужно доливать дистиллированную воду, а не кислоту. Все выступающие наружу свинцовые выводы от пластин и зажимы следует смазывать вазелином, предварительно удаляя с них оксидный слой. Нельзя допускать загрязнения аккумулятора и попадания в него пыли. Свинцовые аккумуляторы боятся сильных сотрясений и толчков. Во время заряда из аккумулятора выделяются вредные для дыхания пары, поэтому аккумуляторы не следует заряжать в жилом помещении.
Промышленностью выпускаются кислотные аккумуляторы многих типов на различные ёмкости и батареи на различные напряжения, состоящие из нескольких аккумуляторов, соединённых последовательно. Внешний вид кислотного аккумулятора показан на рис. 10.
5. ЩЕЛОЧНЫЕ АККУМУЛЯТОРЫ.
По сравнению с кислотными аккумуляторами щелочные аккумуляторы обладают следующими достоинствами: они значительно легче, не боятся толчков и сотрясений, не портятся от коротких замыканий, а также от больших зарядных и разрядных токов, могут длительное время оставаться в разряженном состоянии. Но щелочные аккумуляторы дороже свинцовых и имеют меньшую ЭДС. Они отдают при разряде не более 65% энергии, полученной во время заряда. Электролитом в щелоных аккумуляторах служит раствор щелочи (едкого кали или едкого натра) с небольшой добавкой едкого лития, который несколько увеличивает ёмкость. Для этих аккумуляторов применяются железные никелированные сосуды. Пластины представляют собой железные рамки с коробочками из тонкого листового железа, имеющего много отверстий. Эти коробочки наполнены активной массой, состоящей для положительных пластин из гидрата оксида никеля и графита, а для отрицательных пластин тАУ из кадмия и железа. Аккумуляторы с такими пластинами называются кадмиево-никелевыми. Кроме того, применяются ещё железо-никелевые аккумуляторы, у которых активная масса имеет несколько иной состав и не содержит кадмия. Свойства аккумуляторов обоих типов примерно одинаковы.
Положительные пластины обычно соединяются с сосудом аккумулятора, а отрицательные пластины изолируются от него. В каждом аккумуляторе количество положительных пластин на одну больше, чем отрицательных. На рис. 11. показан внешний вид одного из щелочных аккумуляторов.


Рис.11. Внешний вид Рис.12. Устройство герметичного
щелочного аккумулятора кадмиево-никелевого аккумулятора.
ЭДС щелочных аккумуляторов ниже, чем кислотных, и менее постоянна. Рабочим значением можно считать 1,2 В. В начале разряда ЭДС достигает 1,4 В, а когда напряжение падает до 1 В, разряд следует считать законченным и надо поставить аккумулятор на заряд. Нормальный заряд щелочных аккумуляторов продолжается шесть часов, причем ток должен составлять
емкости аккумулятора.
Номинальный разрядный ток принимается равным,
емкости. При необходимости допускается ускоренный заряд.
ВлКипениеВ» электролита у щелочных аккумуляторов происходит в течение всего заряда и поэтому не может служить признаком его окончания. Последнее определяется главным образом по продолжительности заряда и по значению ЭДС каждого элемента. Необходимо иметь виду, что лучше перезарядить щелочной аккумулятор, чем недозарядить его.
Во время заряда и в течение двух-трех часов после него пробки должны быть вынуты из аккумулятора. Электролит у щелочных аккумуляторов имеет неприятную особенность: он образует мелкие кристаллы, которые покрывают внутри все стенки сосуда и ВлвыползаютВ» наружу, загрязняя выводы от пластин. Для устранении этого явления нужно добавить в каждый элемент несколько капель вазелинового масла, а также смазывать вазелином все части на верхней крышке. Желательно менять электролит один раз в шесть месяцев. Срок службы щелочных аккумуляторов составляет не более 1000 циклов заряд-разряд.
В процессе работы при низких или высоких температурах щелочные аккумуляторы заметно снижают емкость. Чтобы уменьшить такую потерю емкости, при температуре выше +20В° следует в качестве электролита применять раствор едкого натра плотностью 1,16 тАУ 1,18. Заряд в жаркую погоду рекомендуется осуществлять вечером или ночью. Зимой при температуре тАУ15В° нужно применять едкий кали плотностью 1,3. При температуре от тАУ15В° до +20В° применяют раствор едкого кали плотностью 1,18 тАУ 1,20. Следует помнить, что едкая щёлочь, как кислота, может испортить одежду и вызвать ожоги. Для нейтрализации щелочи под руками нужно иметь раствор борной кислоты или уксус.
Промышленностью выпускаются герметичные щелочные (кадмиево-никелевые) аккумуляторы малого размера двух типов дисковые и цилиндрические. Дисковые аккумуляторы по внешнему виду похожи на герметичные малогабаритные сухие элементы (рис. 12). Они имеют стальной никелированный корпус, состоящий из двух частей, между которыми находится герметизирующая резиновая прокладка. Находящиеся внутри корпуса положительный и отрицательный электроды отделены друг от друга сепаратором. Самый маленький дисковый аккумулятор имеет диаметр 11,6 мм, высоту 5,5 мм и массу 2 г.
Цилиндрические малогабаритные аккумуляторы отличаются от дисковых формой корпуса и наличном нескольких положительных и отрицательных пластин, для крепления которых в корпусе имеются кольцевые канавки.
У всех герметичных аккумуляторов напряжение в начале разряда составляет 1,3 В, в конце разряда тАУ 1 В. Заряд их рекомендуется проводить в течение 15 ч током, составляющим 0,1 емкости. Эти аккумуляторы могут работать при температуре от тАУ10В° до +50В°С. Если рабочая температура ниже нуля, то емкость значительно снижается. При тАУ10В° емкость вдвое меньше, чем при +20 В°С. После 500 циклов заряд-разряд емкость снижается на 50 %. Саморазряд при хранении заряженных аккумуляторов довольно велик. За тридцать суток хранения ёмкость уменьшается на 40 %.
Помимо одиночных аккумуляторных элементов, выпущены также батареи из нескольких дисковых или цилиндрических аккумуляторов, помещенных в пластмассовый корпус.
Многие десятки лет единственными применяемыми типами аккумуляторов, были кислотные и щелочные (кадмиево-никелевые или железо-никелевые) аккумуляторы. В последнее время стали выпускаться серебряно-цинковые щелочные аккумуляторы.
По сравнению со старыми типами эти новые типы аккумуляторов имеют значительно большую емкость, малые объём и массу, очень малый саморазряд, малое внутреннее сопротивление. Они допускают число циклов заряд-разряд до 500. Отдача по емкости у них до 100%, по энергии тАУ до 85%.
Положительные пластины серебряно-цинкового аккумулятора делаются из серебра и оксида серебра. Отрицательные пластины спрессованы из порошка цинка в оксида цинка. Пластины находятся в сосуде из пластмассы. Электролитом является раствор едкого кали плотностью 1,4. Рабочее напряжение 1,5 В, а в самом начале разряда оно достигает 2 В. В конце разряда напряжение начинает резко снижаться и тогда аккумулятор следует ставить на заряд. Напряжение в течение всего разряда стабильно, и поэтому аккумулятор этого типа можно использовать в качестве источника эталонного напряжения.
Серебряно-цинковые аккумуляторы допускают разряд очень большими токами. В течение 15 мин аккумулятор можно разрядить почти до полного использование емкости. Номинальная рабочая температура составляет тАУ30В° до +70 В°С. Недостатком этих аккумуляторов является высокая стоимость.
Список литературы:
1. Л. М. Пиотровский., Электрические машины, тАУ М.: Госэнергоиздат,1960. тАУ 532с.
2. Пособие для изучения правил технической эксплуатации электрических станций и сетей . Электрическая часть электростанций и электрические сети, тАУ М.: Госэнергоиздат,1962. тАУ 560с.
3. И. П. Жеребцов., Электрические и магнитные цепи. Основы электротехники, тАУ Л.: Энергоатомиздат,1987. тАУ 256с.
4. Справочник по наладке электроустановок и электроавтоматики, тАУ Киев: Наукова думка, 1972. тАУ 624с.
5. Справочник по физике, тАУ М.: Наука,1971. тАУ 940с.
Вместе с этим смотрят:
11-этажный жилой дом с мансардой
14-этажный 84-квартирный жилой дом
16-этажный жилой дом с монолитным каркасом в г. Краснодаре
180-квартирный жилой дом в г. Тихорецке
2-этажный 3-секционный 18-квартирный жилой дом в г. Мирном