Проект ТЭЦ на 4 турбиы К-800
1 ВЫБОР ТИПА И КОЛЛИЧЕСТВА ТУРБИН И ЭНЕРГЕТИЧЕСКИХ КОТЛОВ На дипломное проектирование для покрытия электрической и тепловой нагрузок необходимо выбрать турбину К800240. На ГРЭС установлено четыре турбины.
1.1.1 Начальные параметры пара
1.1.2 Давление пара после промперегрева
1.1.3 Конечное давление пара
1.1.4 Температура питательной воды
1.1.5 Давление пара в нерегулируемых отборах P1=6,05МПа Р2=3,78МПа Р3=1,64МПа Р4=1,08МПа Р5=0,59МПа Р6=0,28МПа Р7=0,11МПа Р8=0.02Мпа 1.1.6 Максимальный расход пара на турбину
| ||||||||||||||||||||||||||||||||||||||||||||||||||||||||||||||||||||||||||||||||||||||||||||||||||||||||||||||||||||
ДП 1005 495 ПЗ | Лист | |||||||||||||||||||||||||||||||||||||||||||||||||||||||||||||||||||||||||||||||||||||||||||||||||||||||||||||||||||
| изм | Лист | N документа | Подп | Дата | ||||||||||||||||||||||||||||||||||||||||||||||||||||||||||||||||||||||||||||||||||||||||||||||||||||||||||||||||
1.2 ВЫБОР ЭНЕРГЕТИЧЕСКИХ КОТЛОВ Паропроизводительность котельной установки определяется по максимальному расходу пара через турбину с учётом запаса и собственных нужд.
где:
Выбираем котёл типа Пп-2650-255ГМ. Технические характеристики котла. Паропроизводительность Давление перегретого пара Pпп=25МПа Давление промежуточного перегрева P=3,62МПа Температура перегретого пара tпп=545 Расход пара через вторичный пароперегреватель
Температура питательной воды tпв=274 Энтальпия пара Энтальпия питательной воды Энтальпия пара на входе во вторичный пароперегреватель Энтальпия пара на выходе из вторичного пароперегревателя
Для данной ГРЭС выбираем четыре котла Пп-2650-255ГМ, по одному на каждый блок. | ||||||||||||||||||||||||||||||||||||||||||||||||||||||||||||||||||||||||||||||||||||||||||||||||||||||||||||||||||||
| . | ДП 1005 495 ПЗ | Лист | ||||||||||||||||||||||||||||||||||||||||||||||||||||||||||||||||||||||||||||||||||||||||||||||||||||||||||||||||||
| изм | Лист | N документа | Подп | Дата | ||||||||||||||||||||||||||||||||||||||||||||||||||||||||||||||||||||||||||||||||||||||||||||||||||||||||||||||||
| ||||||||||||||||||||||||||||||||||||||||||||||||||||||||||||||||||||||||||||||||||||||||||||||||||||||||||||||||||||
ДП 1005 495 ПЗ | Лист | |||||||||||||||||||||||||||||||||||||||||||||||||||||||||||||||||||||||||||||||||||||||||||||||||||||||||||||||||||
| изм | Лист | N документа | Подп | Дата | ||||||||||||||||||||||||||||||||||||||||||||||||||||||||||||||||||||||||||||||||||||||||||||||||||||||||||||||||
Принять потери давления в трубопроводе отборного пара Недогрев на ПВД и ПНД-5С; Недогрев в смесителе-10С; 2.1.1 Температура и энтальпия основного конденсата в системе регенеративного подогрева низкого давления. Энтальпия конденсата при давлении в конденсаторе
Температура основного конденсата за ПНД-1; ПНД-2; ПНД-3; ПНД-4; соответственно:
Энтальпия основного конденсата за ПНД-1; ПНД-2; ПНД-3; ПНД-4 соответственно:
2.1.2 Температура и энтальпия питательной воды в системе регенеративного подогрева высокого давления. Температура питательной воды за ПВД-6; ПВД-7; ПВД-8 соответственно:
Энтальпия питательной воды за ПВД-6; ПВД-7; ПВД-8 соответственно:
| ||||||||||||||||||||||||||||||||||||||||||||||||||||||||||||||||||||||||||||||||||||||||||||||||||||||||||||||||||||
ДП 1005 495 ПЗ | Лист | |||||||||||||||||||||||||||||||||||||||||||||||||||||||||||||||||||||||||||||||||||||||||||||||||||||||||||||||||||
| изм | Лист | N документа | Подп | Дата | ||||||||||||||||||||||||||||||||||||||||||||||||||||||||||||||||||||||||||||||||||||||||||||||||||||||||||||||||
2.2 РАiЕТ ПОВЫШЕНИЯ ТЕМПЕРАТУРЫ ПИТАТЕЛЬНОЙ ВОДЫ В ПИТАТЕЛЬНОМ НАСОСЕ
где:
С - теплоемкость воды [кДж/кг];
| ||||||||||||||||||||||||||||||||||||||||||||||||||||||||||||||||||||||||||||||||||||||||||||||||||||||||||||||||||||
ДП 1005 495 ПЗ | Лист | |||||||||||||||||||||||||||||||||||||||||||||||||||||||||||||||||||||||||||||||||||||||||||||||||||||||||||||||||||
| изм | Лист | N документа | Подп | Дата | ||||||||||||||||||||||||||||||||||||||||||||||||||||||||||||||||||||||||||||||||||||||||||||||||||||||||||||||||
2.3 РАiЕТ СЕТЕВОЙ УСТАНОВКИ Схема сетевой установки
ПСП РВО=1,08МПа
ОСП РНО=0,16МПа
В конденсатор Из т/с Рис 2.1Расход сетевой воды
Где:
С - теплоемкость воды [кДж/кг];
| ||||||||||||||||||||||||||||||||||||||||||||||||||||||||||||||||||||||||||||||||||||||||||||||||||||||||||||||||||||
ДП 1005 495 ПЗ | Лист | |||||||||||||||||||||||||||||||||||||||||||||||||||||||||||||||||||||||||||||||||||||||||||||||||||||||||||||||||||
| изм | Лист | N документа | Подп | Дата | ||||||||||||||||||||||||||||||||||||||||||||||||||||||||||||||||||||||||||||||||||||||||||||||||||||||||||||||||
Расход пара на пиковый сетевой подогреватель, подключенный к четвертому отбору при покрытии ПСП 50%.
Где:
2.3.2 Расход пара на основной сетевой подогреватель. Расход пара на основной сетевой подогреватель, подклю-ченный к шестому отбору.
| ||||||||||||||||||||||||||||||||||||||||||||||||||||||||||||||||||||||||||||||||||||||||||||||||||||||||||||||||||||
ДП 1005 495 ПЗ | Лист | |||||||||||||||||||||||||||||||||||||||||||||||||||||||||||||||||||||||||||||||||||||||||||||||||||||||||||||||||||
| изм | Лист | N документа | Подп | Дата | ||||||||||||||||||||||||||||||||||||||||||||||||||||||||||||||||||||||||||||||||||||||||||||||||||||||||||||||||
2.4 ПРОЦЕСС РАСШИРЕНИЯ ПАРА В ТУРБИНЕПроцесс расширения пара разбиваем на три отсека: отсек: от начального давления пара до промежуточного перегрева. отсек: от промежуточного перегрева до верхнего отопительного отбора. отсек: от верхнего отопительного отбора до конечного давления. Значения
| ||||||||||||||||||||||||||||||||||||||||||||||||||||||||||||||||||||||||||||||||||||||||||||||||||||||||||||||||||||
ДП 1005 495 ПЗ | Лист | |||||||||||||||||||||||||||||||||||||||||||||||||||||||||||||||||||||||||||||||||||||||||||||||||||||||||||||||||||
| изм | Лист | N документа | Подп | Дата | ||||||||||||||||||||||||||||||||||||||||||||||||||||||||||||||||||||||||||||||||||||||||||||||||||||||||||||||||
2.5 ПАРАМЕТРЫ ПАРА ИВОДЫТаблица 2.1
| ||||||||||||||||||||||||||||||||||||||||||||||||||||||||||||||||||||||||||||||||||||||||||||||||||||||||||||||||||||
ДП 1005 495 ПЗ | Лист | |||||||||||||||||||||||||||||||||||||||||||||||||||||||||||||||||||||||||||||||||||||||||||||||||||||||||||||||||||
| изм | Лист | N документа | Подп | Дата | ||||||||||||||||||||||||||||||||||||||||||||||||||||||||||||||||||||||||||||||||||||||||||||||||||||||||||||||||
2.6 РАiЕТ ТУРБОПРИВОДА ПИТАТЕЛЬНОГО НАСОСАРасход свежего пара на турбину принимаем за единицу Д0=1, остальные потоки пара и воды выражаются в долях от Д0 Расход питательной воды Дпв=Д0+Дут Разделив это выражение на Д0, получим пв=1+ут, где: ут=Дут/Д0=0,01 тАУ величина утечек пв=1+0,01=1,01 Доля отбора пара на турбопривод питательного насоса
где:
соответственно
питательной воды
| ||||||||||||||||||||||||||||||||||||||||||||||||||||||||||||||||||||||||||||||||||||||||||||||||||||||||||||||||||||
ДП 1005 495 ПЗ | Лист | |||||||||||||||||||||||||||||||||||||||||||||||||||||||||||||||||||||||||||||||||||||||||||||||||||||||||||||||||||
| изм | Лист | N документа | Подп | Дата | ||||||||||||||||||||||||||||||||||||||||||||||||||||||||||||||||||||||||||||||||||||||||||||||||||||||||||||||||
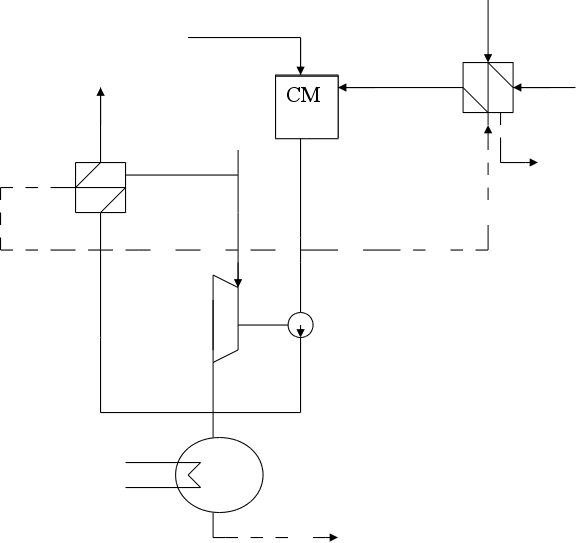
2.7 РАiЕТ ПОДОГРЕВАТЕЛЕЙ ВЫСОКОГО ДАВЛЕНИЯ Схема включения подогревателей высокого давления
ПВД-8 Д1
ПВД-7 Д2
В смеситель ПВД-6 Д3
Рис 2.3 | ||||||||||||||||||||||||||||||||||||||||||||||||||||||||||||||||||||||||||||||||||||||||||||||||||||||||||||||||||||
ДП 1005 495 ПЗ | Лист | |||||||||||||||||||||||||||||||||||||||||||||||||||||||||||||||||||||||||||||||||||||||||||||||||||||||||||||||||||
| изм | Лист | N документа | Подп | Дата | ||||||||||||||||||||||||||||||||||||||||||||||||||||||||||||||||||||||||||||||||||||||||||||||||||||||||||||||||
2.7.1 Расход пара на ПВД-8
2.7.2 Расход пара на ПВД-7
2.7.3 Расход пара на ПВД-6
| ||||||||||||||||||||||||||||||||||||||||||||||||||||||||||||||||||||||||||||||||||||||||||||||||||||||||||||||||||||
ДП 1005 495 ПЗ | Лист | |||||||||||||||||||||||||||||||||||||||||||||||||||||||||||||||||||||||||||||||||||||||||||||||||||||||||||||||||||
| изм | Лист | N документа | Подп | Дата | ||||||||||||||||||||||||||||||||||||||||||||||||||||||||||||||||||||||||||||||||||||||||||||||||||||||||||||||||
2.8 РАiЕТ СМЕСИТЕЛЯ Схема включения смесителя
ДК2 ПВД-6 Д3 ДТП
В конденсатор Рис 2.4 Энтальпия питательной воды за питательным насосом
Повышение энтальпии воды в питательном насосе
| ||||||||||||||||||||||||||||||||||||||||||||||||||||||||||||||||||||||||||||||||||||||||||||||||||||||||||||||||||||
ДП 1005 495 ПЗ | Лист | |||||||||||||||||||||||||||||||||||||||||||||||||||||||||||||||||||||||||||||||||||||||||||||||||||||||||||||||||||
| изм | Лист | N документа | Подп | Дата | ||||||||||||||||||||||||||||||||||||||||||||||||||||||||||||||||||||||||||||||||||||||||||||||||||||||||||||||||
Расход основного конденсата за ПНД-4
тогда
| ||||||||||||||||||||||||||||||||||||||||||||||||||||||||||||||||||||||||||||||||||||||||||||||||||||||||||||||||||||
ДП 1005 495 ПЗ | Лист | |||||||||||||||||||||||||||||||||||||||||||||||||||||||||||||||||||||||||||||||||||||||||||||||||||||||||||||||||||
| изм | Лист | N документа | Подп | Дата | ||||||||||||||||||||||||||||||||||||||||||||||||||||||||||||||||||||||||||||||||||||||||||||||||||||||||||||||||
| ||||||||||||||||||||||||||||||||||||||||||||||||||||||||||||||||||||||||||||||||||||||||||||||||||||||||||||||||||||
ДП 1005 495 ПЗ | Лист | |||||||||||||||||||||||||||||||||||||||||||||||||||||||||||||||||||||||||||||||||||||||||||||||||||||||||||||||||||
| изм | Лист | N документа | Подп | Дата | ||||||||||||||||||||||||||||||||||||||||||||||||||||||||||||||||||||||||||||||||||||||||||||||||||||||||||||||||
2.9.2 Расход пара на ПНД-3
2.9.3 Расход пара на ПНД-2
Д8= | ||||||||||||||||||||||||||||||||||||||||||||||||||||||||||||||||||||||||||||||||||||||||||||||||||||||||||||||||||||
ДП 1005 495 ПЗ | Лист | |||||||||||||||||||||||||||||||||||||||||||||||||||||||||||||||||||||||||||||||||||||||||||||||||||||||||||||||||||
| изм | Лист | N документа | Подп | Дата | ||||||||||||||||||||||||||||||||||||||||||||||||||||||||||||||||||||||||||||||||||||||||||||||||||||||||||||||||
2.10 ОПРЕДЕЛЕНИЕ РАСХОДА ПАРА НА ТУРБИНУ2.10.1 Подсчет коэф. недовыработки мощности паром отборов. Коэф. первого отбора на ПВД-8
Коэф. второго отбора на ПВД-7
Коэф. третьего отбора на ПВД-6
Коэф. четвертого отбора на ПСП
Коэф. пятого отбора на ПНД-4
Коэф. шестого отбора на ПНД-3 и ОСП
| ||||||||||||||||||||||||||||||||||||||||||||||||||||||||||||||||||||||||||||||||||||||||||||||||||||||||||||||||||||
ДП 1005 495 ПЗ | Лист | |||||||||||||||||||||||||||||||||||||||||||||||||||||||||||||||||||||||||||||||||||||||||||||||||||||||||||||||||||
| изм | Лист | N документа | Подп | Дата | ||||||||||||||||||||||||||||||||||||||||||||||||||||||||||||||||||||||||||||||||||||||||||||||||||||||||||||||||
Коэф. седьмого отбора на ПНД-2
Коэф. восьмого отбора на ПНД-1
Коэф. недовыработки мощности паром, идущим на турбопривод
2.10.2 Расход свежего пара на турбину.
Сумма произведений долей расхода пара в отборы на коэф. недовыработки мощности этими отборами
| ||||||||||||||||||||||||||||||||||||||||||||||||||||||||||||||||||||||||||||||||||||||||||||||||||||||||||||||||||||
ДП 1005 495 ПЗ | Лист | |||||||||||||||||||||||||||||||||||||||||||||||||||||||||||||||||||||||||||||||||||||||||||||||||||||||||||||||||||
| изм | Лист | N документа | Подп | Дата | ||||||||||||||||||||||||||||||||||||||||||||||||||||||||||||||||||||||||||||||||||||||||||||||||||||||||||||||||
Таблица 2.2
| ||||||||||||||||||||||||||||||||||||||||||||||||||||||||||||||||||||||||||||||||||||||||||||||||||||||||||||||||||||
ДП 1005 495 ПЗ | Лист | |||||||||||||||||||||||||||||||||||||||||||||||||||||||||||||||||||||||||||||||||||||||||||||||||||||||||||||||||||
| изм | Лист | N документа | Подп | Дата | ||||||||||||||||||||||||||||||||||||||||||||||||||||||||||||||||||||||||||||||||||||||||||||||||||||||||||||||||
2.10.3 Определение расходов пара в отборы. На: ПВД-8
ПВД-7
ПВД-6
Турбопривод питательного насоса
ПСП ПНД-4
ОСП ПНД-3
ПНД-2
ПНД-1
Конденсационный поток пара
| ||||||||||||||||||||||||||||||||||||||||||||||||||||||||||||||||||||||||||||||||||||||||||||||||||||||||||||||||||||
ДП 1005 495 ПЗ | Лист | |||||||||||||||||||||||||||||||||||||||||||||||||||||||||||||||||||||||||||||||||||||||||||||||||||||||||||||||||||
| изм | Лист | N документа | Подп | Дата | ||||||||||||||||||||||||||||||||||||||||||||||||||||||||||||||||||||||||||||||||||||||||||||||||||||||||||||||||
Мощность потоков пара в турбине:первого отбора
второго отбора
третьего отбора
четвертого отбора
пятого отбора
шестого отбора
седьмого отбора
восьмого отбора
мощность потоков пара турбопривода
мощность конденсационного потока
сумма мощностей потоков пара в турбине
мощность на зажимах генератора
| ||||||||||||||||||||||||||||||||||||||||||||||||||||||||||||||||||||||||||||||||||||||||||||||||||||||||||||||||||||
ДП 1005 495 ПЗ | Лист | |||||||||||||||||||||||||||||||||||||||||||||||||||||||||||||||||||||||||||||||||||||||||||||||||||||||||||||||||||
| изм | Лист | N документа | Подп | Дата | ||||||||||||||||||||||||||||||||||||||||||||||||||||||||||||||||||||||||||||||||||||||||||||||||||||||||||||||||
| ||||||||||||||||||||||||||||||||||||||||||||||||||||||||||||||||||||||||||||||||||||||||||||||||||||||||||||||||||||
ДП 1005 495 ПЗ | Лист | |||||||||||||||||||||||||||||||||||||||||||||||||||||||||||||||||||||||||||||||||||||||||||||||||||||||||||||||||||
| изм | Лист | N документа | Подп | Дата | ||||||||||||||||||||||||||||||||||||||||||||||||||||||||||||||||||||||||||||||||||||||||||||||||||||||||||||||||
3 Выбор вспомогательного оборудования тепловой схемы станции 3.1 Выбор комплектного оборудования 3.1.1 Выбор конденсатора: К-800КЦС-2 (3 штуки). 3.1.2 Выбор эжектора: ЭВ-4-1100 (3 штуки) 3.1.3 Выбор маслоохладителей: М-540 (3 штуки) 3.1.4 Выбор подогревателей схемы регенерации По нормам технологического проектирования производительность и число подогревателей определяется числом имеющихся у турбины для этих целей отборов пара при этом каждому отбору пара должен соответствовать один корпус подогревателя (за исключением деаэратора). Регенеративные подогреватели устанавливаются без резерва. Подогреватели поверхностного типа поставляются в комплекте с турбиной. Табл.3.1 Подогреватели поверхностного типа
| ||||||||||||||||||||||||||||||||||||||||||||||||||||||||||||||||||||||||||||||||||||||||||||||||||||||||||||||||||||
| . | ДП 1005 495 ПЗ | Лист | ||||||||||||||||||||||||||||||||||||||||||||||||||||||||||||||||||||||||||||||||||||||||||||||||||||||||||||||||||
| изм | Лист | N документа | Подп | Дата | ||||||||||||||||||||||||||||||||||||||||||||||||||||||||||||||||||||||||||||||||||||||||||||||||||||||||||||||||
Табл.3.2 Подогреватели смешивающего типа
3.2 Расчёт и выбор конденсатных и питательных насосов оборудования теплофикационной установки. 3.2.1 Выбор конденсатных насосов В соответствии с НТП конденсатный насос выбирается по максимальному расходу пара в конденсатор и соответствующему напору.
Где:
В соответствиями с рекомендациями [1] принимаются конденсатные насосы: КсВ-1000-95 (первый подъём) ЦН-1000-220 (второй подъём) Характеристики конденсатного насоса первой ступени Подача V=1000 [ Напор H=95 [м] Допустимый кавитационный запас 2,5м Частота вращения n=1000 [оборотов/мин.] Мощность N=342 [кВт] КПД насоса Характеристики конденсатного насоса второй ступени Подача V=1000 [ Напор H=220 [м] Частота вращения n=2975 [оборотов/мин.] Принимается три насоса: 2 в работе и один в резерве (на каждую ступень). | ||||||||||||||||||||||||||||||||||||||||||||||||||||||||||||||||||||||||||||||||||||||||||||||||||||||||||||||||||||
ДП 1005 495 ПЗ | Лист | |||||||||||||||||||||||||||||||||||||||||||||||||||||||||||||||||||||||||||||||||||||||||||||||||||||||||||||||||||
| изм | Лист | N документа | Подп | Дата | ||||||||||||||||||||||||||||||||||||||||||||||||||||||||||||||||||||||||||||||||||||||||||||||||||||||||||||||||
3.2.2 Выбор питательных насосов В соответствии с НТП питательные насосы на блоках СКД выбираются по подаче питательной воды и давлению.
Г Вместе с этим смотрят: 11-этажный жилой дом с мансардой 14-этажный 84-квартирный жилой дом 16-этажный жилой дом с монолитным каркасом в г. Краснодаре 180-квартирный жилой дом в г. Тихорецке 2-этажный 3-секционный 18-квартирный жилой дом в г. Мирном | ||||||||||||||||||||||||||||||||||||||||||||||||||||||||||||||||||||||||||||||||||||||||||||||||||||||||||||||||||||
1.1 ОСНОВНЫЕ ПАРАМЕТРЫ ТУРБИНЫ
=23,5Мпа
=540
=3,34Мпа
=540
=0,0034МПа
=274
=2650 т/ч
собственные нужды
запас
[Т/ч]
=2650 [Т/ч]
C
[Т/ч]
=3324 [кДж/кг]
=1148,06 [кДж/кг]
=2928[кДж/кг]
=3544[кДж/кг]
2. ОПИСАНИЕ СХЕМЫ СТАНЦИИ
=3200 МВт. Тепловая нагрузка ГРЭС
=1900 ГДж/ч.
=540
2.1 ОПРЕДЕЛЕНИЕ ТЕМПЕРАТУРЫ ДРЕНАЖЕЙ ПИТАТЕЛЬНОЙ ВОДЫ И КОНДЕНСАТА ПОСЛЕ ПВД И ПНД
=5%;
кДж/кг;
=26
=60
=102
=128
=155
кДж/кг
кДж/кг
кДж/кг
кДж/кг
=199
=243
=274
=834 кДж/кг,
=1018 кДж/кг,
=1148 кДж/кг
[
]
удельный объем воды кг/м3;
давление питательной воды на входе и выходе из насоса [МПа];
КПД насоса;

,
кДж/кг
В т/с
кДж/кг
кДж/кг
кДж/кг
кДж/кг
[т/ч]
- количество тепла из отбора
[т/ч]
С
С
2.3.1 Расход пара на пиковый сетевой подогреватель.
[ГДж/ч]
- количество тепла на пиковый сетевой подогреватель.
- количество тепла на блок.
ГДж/ч;
[т/ч]
=93,8 т/ч=26 кг/с
;
ГДж/ч;
кг/c
=96,4 т/ч=26,8 кг/c
по отсекам:


, кДж/кг
.
;
кДж/кг;
и
- давление на выходе и входе питательного насоса
=0,0011м
/кг тАУ среднее значение удельного объёма
кДж/кг;
кДж/кг;
кДж/кг; 

;
кДж/кг
С
кДж/кг
С 
кДж/кг
кДж/кг
кДж/кг
В°С 
кДж/кг
кДж/кг
кДж/кг
В°С
кДж/кг
кДж/кг
В°С



=0,081Д


=






Д1+Д2 Д5
кДж/кг ПНД-4
кДж/кг
кДж/кг
кДж/кг 
кДж/кг
кДж/кг


кДж/кг
кДж/кг тАУ энтальпия питательной воды за питательным насосом.
2.9 РАiЕТ ПОДОГРЕВАТЕДЕЙ НИЗКОГО ДАВЛЕНИЯ
ПНД-2 ПНД-1
кДж/кг
кДж/кг
кДж/кг 
Д5 Д6 Д7 Д8




кДж/кг
кДж/кг
кДж/кг
кДж/кг
Д0
кДж/кг
кДж/кг
кДж/кг 



=0,036Д














2.9.4 Расход пара на ПНД-1
=
-Д8

=0,039Д












кг/с
Результаты расчетов сведены в таблицу 2.2


























кг/с
=681-54,48-68,1-26,55-34,3-24,5-23,15-31,32-27,5-26,8-26=377,7кг/с
2.11 ПРОВЕРКА ОПРЕДЕЛЕНИЯ РАСХОДА ПАРА НА ТУРБИНУ ПО БАЛАНСУ МОЩНОСТЕЙ

































2.12 ОПРЕДЕЛЕНИЕ ОТНОСИТЕЛЬНОЙ ПОГРЕШНОСТИ


]
- расход пара на турбину
- суммарный расход пара на регенеративные отборы
=1,1
]
=76%